You are currently viewing a new version of our website. To view the old version click .
Journal of Fungi
  • Article
  • Open Access

11 June 2023

Trichoderma harzianum Volatile Organic Compounds Regulated by the THCTF1 Transcription Factor Are Involved in Antifungal Activity and Beneficial Plant Responses

,
,
,
,
and
1
Department of Microbiology and Genetics, Institute for Agribiotechnology Research (CIALE), University of Salamanca, Campus de Villamayor, C/Duero, 12, 37185 Salamanca, Spain
2
Institute for Sustainable Plant Protection (CNR-IPSP), Piazzale Enrico Fermi 1, 80055 Naples, Italy
*
Authors to whom correspondence should be addressed.
This article belongs to the Special Issue Plant Fungi: Impact on Agricultural Production

Abstract

The transcription factor THCTF1 from Trichoderma harzianum, previously linked to the production of 6-pentyl-2H-pyran-2-one (6-PP) derivatives and antifungal activity against Fusarium oxysporum, has been related in this study to conidiation, production of an array of volatile organic compounds (VOCs) and expression of methyltransferase genes. VOCs emitted by three T. harzianum strains (wild type T34, transformant ΔD1-38 that is disrupted in the Thctf1 gene encoding the transcription factor THCTF1, and ectopic integration transformant ΔJ3-16) were characterized by Proton Transfer Reaction-Quadrupole interface-Time-Of-Flight-Mass Spectrometry (PTR-Qi-TOF-MS). Thctf1 disruption affected the production of numerous VOCs such as the antifungal volatiles 2-pentyl furan and benzaldehyde which were under-emitted, and acetoine, a plant systemic defense inductor, which was over-emitted. Biological assays show that VOCs regulated by THCTF1 are involved in the T. harzianum antifungal activity against Botrytis cinerea and in the beneficial effects leading to Arabidopsis plant development. The VOC blend from the disruptant ΔD1-38: (i) inhibited Arabidopsis seed germination for at least 26 days and (ii) when applied to Arabidopsis seedlings resulted in increased jasmonic acid- and salicylic acid-dependent defenses.

1. Introduction

Trichoderma is a cosmopolitan genus of filamentous fungi with an elevated interest to agriculture for its versatile beneficial effects on plants [1]. This genus includes more than 450 species [2] and is characterized by its high morphological uniformity and nutritional diversity. Mycoparasitism and competition as well as antibiosis throughout secondary metabolites (SM), including volatile organic compounds (VOCs) [3,4,5], are recognized as the main Trichoderma mechanisms to exert direct biocontrol of phytopathogenic fungi, oomycetes and nematodes [6,7,8]. In addition, VOCs released by Trichoderma can attract parasitoids and predators of insect pests [9,10]. Trichoderma also utilizes its competition ability in the rhizosphere where it modulates the microbiome composition [11]. In their colonization of the plant, on the roots [12] or as an endophyte [13,14], Trichoderma spp. have evolved the capacity to communicate with it and produce numerous multifaceted benefits ranging from growth promotion to priming of local and systemic defense responses against biotic and abiotic stresses [15,16,17]. Trichoderma harzianum is one of the species of most notable interest for agriculture and is the active matter of many commercial biocontrol products worldwide [1].
VOCs are small carbon-based chemicals with low molecular weight, polarity and boiling point, and high vapor pressure produced by all living beings, included fungi, which might have high biotechnological and ecological potential [18,19]. VOCs cover long distances spreading throughout the air and take part in intra and inter-specific communications, as those among fungi with other microorganisms and plants, without physical contact between them, which makes these compounds excellent infochemicals [20]. VOCs released by Trichoderma include lactones, ketones, alcohols, mono- and sesquiterpenes, esters and aldehydes, all of them with selective bioactivity [21,22]. Several investigations have demonstrated the antimicrobial properties of Trichoderma VOCs [23,24,25,26,27,28] as well as their role in the induction of defenses and/or growth promotion in plants [19,22,29,30,31,32,33,34]. Production of VOCs in Trichoderma is directly dependent not only on the species, but also on the strain, and it is also affected by growth conditions, developmental stage and the abiotic or biotic cues received from the environment [21,35,36,37,38]. Moreover, depending on conditions, VOCs from the same Trichoderma isolate can either stimulate plant growth or induce toxicity [32].
In previous studies, we reported that the disruption of the transcription factor Thctf1 gene in T. harzianum T34 inhibited the production of two SMs derived from the VOC 6-pentyl-2H-pyran-2-one (6-PP) and compromised the antagonistic activity of this strain against Fusarium oxysporum [39,40]. Moreover, the disruption of Thctf1 in this strain affects the expression of a transcriptional coactivator involved in the production of VOCs with antifungal activity [41]. In this study we have compared the VOC profiles emitted by T. harzianum T34, its Thctf1 disruptant ΔD1-38 and its ectopic integration transformant ΔJ3-16 with the aim of understanding the role of THCTF1 in regulation of VOC emission in the strain T34 and whether these VOCs influence Botrytis cinerea antagonism, and growth and defense responses in Arabidopsis plants. Since a methyltransferase gene has been related to 6-PP production by T. atroviride [42], we have also explored the THCTF1 function in the expression of different methyltransferase genes in T. harzianum T34.

2. Materials and Methods

2.1. Fungal Strains and Growth Conditions

The T. harzianum wild type strain CECT 2413 (Spanish Type Culture Collection, Valencia, Spain), also referred to as strain T34, and the transformants ΔD1-38 and ΔJ3-16 derived from it [39], were used in this study. ΔD1-38 is the result of the disruption of Thctf1 gene, which encodes a transcription factor previously related to the production of 6-PP derivatives, and ΔJ3-16 is consequence of the introduction of the Thctf1 disruption cassette in another region than the Thctf1 locus [39]. Botrytis cinerea 98 (Bc) [43] was used as target pathogen in the antifungal assay. All fungal strains were routinely grown in the dark on potato dextrose agar (PDA, Difco Laboratories, Detroit, MI, USA) medium, at 22 °C Bc and 25 °C T. harzianum. For long-term storage, the fungal conidia were maintained at −80 °C in a 30% glycerol solution.
To perform the phenotypic characterization of Trichoderma strains, a 5 mm diameter agar plug with the fungus was placed at the center of a Petri dish, with PDA or MEA (Malt Extract Agar, Difco Laboratories) medium, sealed or unsealed, and incubated at 22 or 25 °C. Four Petri dishes were considered for each Trichoderma strain and condition tested. Ten-day cultures were photographed, and conidia from PDA dishes incubated at 22 °C, both sealed and unsealed, were collected in sterile distilled water and quantified using a Thoma chamber.
For Trichoderma gene expression studies, a 5 mm diameter agar plug with fungal mycelium was placed on a cellophane-covered PDA dish. Then, it was covered by the lid, sealed and incubated at 25 °C for five days. Mycelia from three biological replicates were independently collected for each Trichoderma strain, frozen in liquid nitrogen and stored at –80 °C until use for RNA extraction.

2.2. Assay of Trichoderma VOCs Effects on ΔD1-38 Strain

To test the ability of VOCs released by either strain T34 or ΔJ3-16 to rescue the conidiation and phenotype in the disruptant ΔD1-38, we used a closed system (described below, Section 2.4.), consisting of a large Petri dish containing four small dishes. The disruptant ΔD1-38 was grown in two small dishes and the wild type or the ectopic integration transformant in the other two. The large dish was sealed and incubated at 25 °C. A second large dish containing two small dishes with ΔD1-38 and two small dishes with only PDA was used as control. Photographs were taken seven days after the inoculations. Three biological replicates per condition were set up.

2.3. VOCs Analyses

The VOCs released by T. harzianum T34, ΔD1-38 and ΔJ3-16 were analyzed by using a Proton Transfer Reaction-Quadrupole interface-Time-Of-Flight-Mass Spectrometry (PTR-Qi-TOF-MS) equipment (Ionicon Analytik GmbH, Innsbruck, Austria) in an air-conditioned room with a constant temperature of 25 ± 1 °C. To perform VOCs analysis of Trichoderma strains, a 5 mm diameter agar plug with the fungus was placed at the center of a 1 L Erlenmeyer conical glass flask equipped with a GL45 3-valve screw cap, containing 100 mL of PDA. VOCs protonation and measurements of headspace VOC profiles accumulated in the flasks were carried out as previously described [38]. Four different biological replicates for each sample were analyzed and the measurements were taken at five (half of the agar surface was colonized by the mycelium) and nine (all the agar surface was colonized by the mycelium) days post inoculation.
The PTR-Qi-TOF-MS raw data were acquired by the TOFDAQ Viewer software (Tofwerk AG, Thun, Switzerland), and the mass spectra and temporal ion signal profiles were extracted using the PTR-TOF-MS Viewer software (Ionicon Analytik version 3.3.8) with a custom modified Gaussian function fit for each peak. Data acquisition and peak quantification were expressed as normalized parts per billion by volume (ppbv). The calibration of the PTR spectra and the elimination of peaks associated with the PTR-MS ion source were performed as previously described [38]. The m/z signals were background-corrected by subtracting the signal obtained from the glass flasks containing only PDA. Most of the mass peaks were tentatively identified based on the available literature or by comparisons with genuine standards.

2.4. Antifungal Assay of Trichoderma VOCs against Bc

An antifungal assay was used to evaluate the effect of Trichoderma VOCs on the growth of Bc. Four 5 cm diameter Petri dishes (small dish) containing PDA medium were placed inside a 15 cm diameter Petri dish (large dish), and two of the small dishes were inoculated with a plug took from the perimeter of an actively growing Trichoderma colony. Then, the large dish was covered by the lid, sealed, and incubated at 22 °C for four days. After that time, the other two small PDA dishes were inoculated with a plug took from the margin of a growing PDA colony of Bc. The large dish was covered again, sealed with two layers of Parafilm and incubated under the same conditions during two additional days. At this time point, six days after Trichoderma inoculation, two diameters of each Bc colony were recorded. In addition, large dishes containing only pathogen cultures were used as control. The experiment included three biological replicates and was repeated twice. The results are expressed as percentage of Bc growth inhibition by VOCs of each Trichoderma strain tested relative to Bc grown alone.

2.5. Assays of Trichoderma VOCs and Arabidopsis

Arabidopsis thaliana Col-0 ecotype, referred to as Arabidopsis, was used in plant assays. Seeds were surface disinfected by soaking in a 70% ethanol and 1% (v/v) Triton X-100 solution for 20 min, followed by 10 min in 20% (v/v) bleach, and then rinsed four times with sterile distilled water. Afterwards, seeds were kept in sterile water for three days at 4 °C to break dormancy.
The effect of Trichoderma VOCs on Arabidopsis seed germination was evaluated by using the same assay with 15 cm diameter Petri dishes as described above with some modifications. Briefly, each Trichoderma strain was cultured in two small dishes containing PDA. After four days of fungal incubation, twenty-six surface sterilized seeds of Arabidopsis were placed in each of the other two small dishes that contained Murashige and Skoog (MS, Duchefa Biochemie BV, Haarlem, The Netherlands) medium, supplemented with 1% sucrose and adjusted to pH 5.7. The large dish was sealed with two layers of plastic film and incubated at 22 °C. In parallel, a large dish containing small dishes filled with medium (but not inoculated with Trichoderma) was used as control. The Arabidopsis development was examined over 26 days, and photographs were taken at 30 days after the start of the experiment. Fresh weight data were recorded from a set of 50 twelve-day-old seedlings that were weighed together for each tested condition. Three biological replicates for each condition were set up and the experiment was repeated twice.
To evaluate the influence of Trichoderma VOCs on the development of Arabidopsis seedlings, an experiment was conducted as mentioned above, except that seedlings were grown on MS medium contained in two small dishes for seven days prior to inoculation of the fungal strain on the other two small dishes with PDA medium. This experiment was extended for two weeks and at that time point, photographs were taken, and plant material was collected, frozen in liquid nitrogen, lyophilized and stored at –80 °C for expression studies. Three biological replicates for each condition were considered. This experiment was repeated, and fourteen-day-old seedlings were collected to determine the fresh weight as indicated above.

2.6. Real-Time Quantitative PCR (qPCR)

Fungal or plant total RNA was extracted by using TRIZOL reagent (Invitrogen Life Technologies, Carlsbad, CA, USA), following the manufacturer’s instructions. Three biology replicates were used for each condition considered. Gene expression was analyzed by real-time quantitative PCR (qPCR). cDNA synthesis, PCR mixtures and amplification conditions were as previously described [16]. The expression levels of lae1 (Triha1:85012), S-adenosyl methionine-dependent methyltransferases (Triha1:506014 and Triha1:81579), thiopurine S-methyltransferase (Triha1:5468) and prohibitin protein containing a methyltransferase domain (Triha1:492690) genes of Trichoderma, and PR-1, VSP2 and PDF1.5 genes of Arabidopsis, were analyzed. Primer sequences, both those that were previous described [44,45] or designed in this study, are listed in Supplementary Table S1. The Ct (cycle threshold) values were normalized with the values of the Trichoderma or Arabidopsis actin gene, and the relative gene expression was calculated using the 2−ΔΔCT method [46].

2.7. Statistical Analyses

With the exception of the VOC data, IBM SPSS® Statistics 27 (IBM Corp., Armonk, NY, USA) package was used for statistical analyses, through an analysis of variance (ANOVA) using Tukey’s test to identify significant differences among samples (p < 0.05). A two-way ANOVA was used to test for possible interactions between the main effects within the antifungal assay by a mean separation using Tukey’s test (p < 0.05).
The statistical analyses of VOCs were carried out by using Metaboanalyst platform (https://www.metaboanalyst.ca) [47], accessed on 7 september 2022. Data were normalized and autoscaled (mean-centred and divided by the standard deviation of each variable) prior to each analysis. Principal component analysis (PCA) was carried as an unsupervised method to highlight the underlying data structure. One-way ANOVA was performed coupled with Fisher’s LSD test to find significantly different means in multiple comparisons. ANOVA results were presented by heat map and hierarchical clustering in order to provide a more intuitive visualization of the VOC patterns, reordering the rows and columns so that rows (and columns) with similar profiles are closer to one another, with each entry displayed as a colour related to its signal intensity. Moreover, dendrograms were created, using Pearson correlation-based distances and the Ward’s method of agglomeration.

3. Results

3.1. Thctf1 Disruption Effect on T. harzianum Phenotype

To verify the major phenotypic effects of Thctf1 disruption on T. harzianum, the wild-type T34, ΔD1-38 and ΔJ3-16 strains were assayed for growth and conidiation on PDA and MEA media at 22 and 25 °C, using sealed and unsealed dishes. In qualitative terms, ΔD1-38 disruptant showed less aerial mycelium production than T34 and ΔJ3-16 in all assayed conditions, it being more evident on sealed dishes (Figure 1A). In addition, the loss of Thctf1 function in T. harzianum affected the degree of conidiation, albeit the effect differed between sealed and unsealed conditions. When strains were cultured on unsealed PDA dishes at 22 °C, conidiation was reduced by approximately 25% in the disruptant ΔD1-38; however, the conidiation on sealed dishes at this temperature was reduced to almost zero (Figure 1B). Similar results among wild type and transformants were obtained at 28 °C (data not shown), indicating that the ΔD1-38 differential phenotype is not affected within this temperature range. A two-way ANOVA showed the effect of the variable “strain”, the variable “dish sealing”, and their combination for Trichoderma conidiation (p < 0.05).
Figure 1. Phenotype and conidiation of Trichoderma harzianum strains (wild type T34, ectopic integration transformant ΔJ3-16 and Thctf1 disruptant ΔD1-38). (A) Phenotype of T34, ΔJ3-16 and ΔD1-38 after growing on MEA or PDA medium, unsealed or sealed dishes, at 25 (left) or 22 °C (right) for ten days. (B) Quantification of conidiation of T34, ΔJ3-16 and ΔD1-38 on PDA incubated at 22 °C for ten days, unsealed (left) and sealed (right) dishes. Values are means of four biological replicates. For each growth condition (unsealed or sealed), different letters above indicate significant differences according to one-way analysis of variance (ANOVA) followed by Tukey’s test (p < 0.05). Significant effects were determined by a two-way ANOVA for T. harzianum strain, dish sealing, and their combination (p < 0.05).
We tested if VOCs released by T. harzianum strains would rescue conidiation in ΔD1-38. Growing this strain for seven days on dishes adjacent to those with T34 or ΔJ3-16, did not bring to conidia production (Supplementary Figure S1), indicating that VOCs from wild type or ectopic integration strains cannot restore the phenotype of this disruptant transformant.

3.2. T. harzianum Thctf1 Function Loss Modifies the Expression of Methyltransferase-Related Genes

As methyltransferase LAE1 was previously related to conidiation in T. atroviride [42] and in view of the phenotype observed in the disruptant ΔD1-38, we have explored the role of THCTF1 in the expression of the lae1 orthologous gene and other methyltransferase genes in T. harzianum. We identified in the T. harzianum genome an orthologous gene of lae1 (Triha1:85012) and analyzed the expression of this gene by qPCR with the aim of knowing whether THCTF1 is involved in the production of LAE1. The lae1 transcript was strongly down-regulated in the disruptant ΔD1-38 with respect to those of T34 or ΔJ3-16 after growing these strains in sealed PDA dishes for five days (Figure 2).
Figure 2. Relative expression of methyltransferase-related genes in Trichoderma harzianum strains (wild type T34, Thctf1 disruptant ΔD1-38 and ectopic integration transformant ΔJ3-16) by real-time quantitative PCR. Strains were cultured on PDA sealed dishes for five days. Analyzed genes: lae1 (Triha1:85012), two S-adenosyl methionine-dependent methyltransferases (Triha1:506014 and Triha1:81579), one thiopurine S-methyltransferase (Triha1:5468) and a prohibitin protein containing a methyltransferase domain (Triha1:492690). T. harzianum T34 actin was used as endogenous gene. For each gene, values correspond to relative measurements against the transcript in T34 (2−ΔΔCT = 1) and data are the mean values for three biological replicates. Different letters above the bars indicate significant differences according to one-way analysis of variance (ANOVA) followed by Tukey’s test (p < 0.05).
The expression of four other genes, annotated as putative methyltransferases in the genome of T. harzianum (two S-adenosyl methionine (SAM)-dependent methyltransferase (Triha1:506014 and Triha1:81579) and one thiopurine S-methyltransferase (Triha1:5468)), or harboring a methyltransferase domain (prohibitin protein (Triha1:492690)), was also analyzed by qPCR. Results showed that, compared to T34 or ΔJ3-16, the expression levels of three out of these four genes were significantly lower in the disruptant (Figure 2), indicating that THCTF1 is involved in the expression of methyltransferase-related genes in T. harzianum.

3.3. Differences in T. harzianum VOC Profiles

We compared the VOC production among wild type T34, ectopic integration ΔJ3-16 and disruptant ΔD1-38 strains grown on PDA medium five and nine days after the inoculation. A total of 129 and 130 VOCs were detected at five and nine days, respectively, in the range of measured masses (mass protonated range m/z = 20–300) after the subtraction of peaks associated with the PTR-MS ion source and their isotopes. VOCs’ putative identification is reported in Supplementary Table S2 [48,49,50,51,52,53,54,55,56,57,58,59,60,61,62,63,64,65,66,67,68,69,70,71]. Overall, all samples’ released VOCs were blends composed of similar compounds, but in different proportions. The tentatively identified compounds belong to different chemical classes such as alcohols, aldehydes, esters, organic acids, ketones and sulfur compounds.
Throughout the experiment, VOC emissions of the three T. harzianum strains varied (Figure 3 and Figure 4). Even if PCA analyses of the two collection times gave slightly different results there is a general trend, as VOC profiles emitted by T34 and ΔJ3-16 were partially overlapping both at five (with the first three principal components explaining the 67.2% of total variance, Figure 3A) and nine days (with the first three principal components explaining the 77.4% of total variance, Figure 3B). This indicates that samples from these two genotypes share some characteristics, while the ΔD1-38 disruptant resulted clearly separated, showing an altered production of VOCs.
Figure 3. First two components of the PCA analysis of the PTR-Qi-TOF-MS data of VOCs emitted by three Trichoderma harzianum strains (T34 = wild type; Dj = ΔJ3-16 ectopic integration transformant; DD = ΔD1-38 disruptant transformant) on PDA culture medium. (A) Five and (B) nine days post inoculation. The variance explained by each component is reported in brackets.
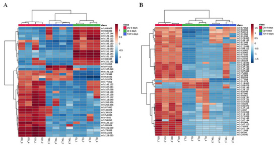
Figure 4. Heat maps and two-dimensional hierarchical dendrograms of VOCs emitted by Trichoderma harzianum strains (T34 = wild type, Dj = ΔJ3-16 ectopic integration transformant; DD = ΔD1-38 disruptant transformant) on PDA culture medium. (A) Five and (B) nine days. Biological replicates are in columns and variables are in rows. Each colored cell on the map corresponds to a concentration value, following a blue/red chromatic scale from −2 value (very low production) to 2 (extremely high production). Only analysis of variance significant peaks was used (p < 0.05). Pearson distance and Ward’s clustering algorithm were used for dendrograms. The tentative identification and chemical group of VOCs are detailed in Supplementary Table S2.
A detailed analysis of the compounds at five and nine days reveals that those common to all three T. harzianum strains such as ethanol and acetaldehyde did not vary during the experiment and accounted for more than 90% of total VOCs.
The one-way ANOVA and post hoc test on five- and nine-days data (Supplementary Table S3) showed significant differences (p < 0.05) in 43 and 53 out of 129 and 130 detected peaks, respectively. The peak m/z 93.068 was the only one not shared among the two time point data sets: it was detected only at 9 days. Hierarchical heat map clusters of ANOVA significant VOCs are presented in Figure 4. The heat maps for both time points show well-defined clusters of volatiles characteristically over- or under-emitted among the three fungal strains. At five days (Figure 4A), the disruptant ΔD1-38 over-emitted a cluster of volatiles consisting mostly of VOCs that showed significant differences (p < 0.05) with those released by both T34 and ΔJ3-16 strains (m/z 61.026, m/z 129.090, m/z 79.038, m/z 101.059, m/z 147.138, m/z 129.127, m/z 87.080, m/z 119.049, m/z 43.012, m/z 40.026, m/z 265.856, m/z 77.059, m/z 107.068, m/z 145.122, m/z 159.138, m/z 54.033, m/z 39.024, m/z 59.051, m/z 85.064, m/z 127.112, m/z 266.856). At nine days (Figure 4B), the disruptant over-emitted most of the 53 VOCs significantly different among the three strains. Overall, the disruptant emitted much more VOCs in comparison to wild type and ectopic integration strains.

3.4. THCTF1 Affects the Production of Fungistatic VOCs of T. harzianum

The effect of VOCs released by T. harzianum T34, ΔJ316 and ΔD1-38 strains on the growth of the phytopathogen B. cinerea (Bc) was evaluated in sealed PDA dishes (Supplementary Figure S2). The Bc colony growth was significantly reduced by T34 and ΔJ3-16 VOCs compared with that obtained in the control without Trichoderma (Figure 5), inhibition percentages being 26.72 ± 8.38 and 20.34% ± 4.19, respectively. Nevertheless, no growth differences were observed when the pathogen was exposed to VOCs released by the disruptant strain compared to the control.
Figure 5. Inhibition percentages of colony diameter of Botrytis cinerea (Bc) exposed to VOCs from Trichoderma harzianum strains (wild type T34, ectopic integration transformant ΔJ3-16 and Thctf1 disruptant ΔD1-38) for two days. Bc cultures unexposed to T. harzianum VOCs were used as control (NC). Values are means of three biological replicates, and different letters above the bars indicate significant differences according to one-way analysis of variance (ANOVA) followed by Tukey’s test (p < 0.05).

3.5. Effects of Trichoderma VOCs on Arabidopsis Seed Germination, Seedling Development and Defense Gene Expression

The effect of VOCs emitted by T. harzianum on Arabidopsis seed germination and seedling development was assessed on co-culture experiments in closed MS plus 1% sucrose dishes. After 7 days, the germination of the control seeds was 97% and none of the treatments showed germination. At 26 days, seeds exposed to T34 or ΔJ3-16 VOCs reached germination rates (97%) similar to control, while seeds exposed to ΔD1-38 VOCs were unable to germinate (Figure 6), indicating that volatiles of the disruptant strain may have toxic effects on Arabidopsis seeds. As would be expected due to the delay in germination, fresh weight values of 12 day old seedlings subjected to the VOCs of T34 or ΔJ3-16 were lower than those of the control (Table 1).
Figure 6. Germination of Arabidopsis thaliana seeds in MS medium after 26 day exposure to VOCs from Trichoderma harzianum PDA cultures. (A) Control, seeds exposed to uncultured PDA medium, and exposed to VOCs released by PDA cultures from wild type T34 (B), ectopic integration transformant ΔJ3-16 (C) and Thctf1 disruptant ΔD1-38 (D).
Table 1. Average fresh weight (mg/seedling) of three biological replicates of Arabidopsis seedlings (n = 50) exposed to Trichoderma VOCs (wild type T34, ectopic integration transformant ΔJ3-16 and Thctf1 disruptant ΔD1-38). (A) Arabidopsis seeds were sown in MS medium and directly exposed to Trichoderma VOCs. Fresh weight values were taken twelve days after VOC exposition. (B) Arabidopsis seeds were sown in MS medium and, seven days after sowing, seedlings were exposed to Trichoderma VOCs. Fresh weight values were taken seven days after VOC exposition. Controls were grown without Trichoderma VOC exposition. For each experiment (A or B) different letters above indicate significant differences according to one-way analysis of variance (ANOVA) followed by Tukey’s test (p < 0.05).
In a different experiment, seven-day-old Arabidopsis seedlings were exposed for seven days to T. harzianum VOCs to determine their effects on plant growth (Figure 7). Seedlings subjected to VOCs of T34 or ΔJ3-16 showed increased development in terms of more vigor, greenery and size than those of the control, although no significant differences were detected in their fresh weight measurements (Table 1). In the case of seedlings exposed to VOCs of ΔD1-38, a phenotype with smaller size and yellowing was observed (Figure 7) and their fresh weight values were much lower than those of the rest of the seedlings in the assay (Table 1). These results could indicate that a functional Thctf1 gene is necessary to Trichoderma VOC production that do not have negative effects on plant growth.
Figure 7. Arabidopsis thaliana 14 day seedling phenotypes developed in MS medium after sharing atmosphere with Trichoderma harzianum VOCs for seven days. (A) Control, seedlings exposed to uncultured PDA medium, and exposed to VOCs released by PDA cultures from Thctf1 disruptant ΔD1-38 (B), wild type T34 (C) and ectopic integration transformant ΔJ3-16 (D).
The expression of genes related to plant immunity was also analyzed in seedlings exposed to T. harzianum VOCs for seven days (Figure 8). Seedlings subjected to ΔD1-38 VOCs showed the highest expression levels of marker genes for salicylic acid (SA)- (PR-1), jasmonic acid (JA)- (VSP2) and JA/ethylene (ET)- (PDF1.5) dependent defense pathways. No differences were observed in the expression levels of these three genes between control plants and those exposed to T34 VOCs and between plants subjected to the VOCs of T34 and ΔJ3-16.
Figure 8. Relative expression of defense-related genes in 14 day Arabidopsis seedlings exposed for seven days to VOCs from Trichoderma harzianum (wild type T34, Thctf1 disruptant ΔD1-38 or ectopic integration transformant ΔJ3-16) PDA cultures. Analyzed genes: PR-1 (pathogenesis-related protein 1), VSP2 (vegetative storage protein 2) and PDF1.5 (plant defensin 1.5). Arabidopsis actin was used as endogenous gene. For each gene, values were referred to unexposed plants used as control (2−ΔΔCT = 1). Data are the mean values for three biological replicates. Different letters above the bars indicate significant differences according to one-way analysis of variance (ANOVA) followed by Tukey’s test (p < 0.05).

4. Discussion

In a previous study, we found that the transcription factor THCTF1 of T. harzianum was found to be involved in the production of two 6-PP derivatives and the antagonism of this fungus against Fusarium oxysporum [39]. The unsaturated lactone 6-PP is responsible for the characteristic “coconut aroma” of certain Trichoderma species and it has been related to the fungistatic activity of Trichoderma strains [29,36]. Since 6-PP and its analogs are VOCs, in the present study we have analyzed the volatilome emitted by three T. harzianum strains: T34 (wild type), ΔD1-38 (ΔThctf1 disruptant) and ΔJ3-16 (ectopic integration transformant), on PDA at two different growth times, five and nine days. As might be expected, the PTR-Qi-TOF-MS analysis showed that many VOCs were present in similar abundance in samples from the three T. harzianum strains, not showing significant differences at the two time points considered, such as those putatively identified as decanal, acetaldehyde, 2,4-dimethylfuran, furan, formaldehyde, 1,2,4-trimethylbenzene, 6,10-dimethyl-5,9-undecadien-2-one (geranylacetone), p-cymene, methanethiol, 3-methylacetophenone, 2-methoxy-4-methylphenol (=creosol), sesquiterpenes, ethanol, methanol, hexenal isomeres and cedrol, molecules all known to be normally emitted by different microbes, including Trichoderma spp. [18,38,50,72]. However, no significant differences in the production levels of 6-PP and its derivatives were detected among the three strains of T. harzianum under the experimental condition of the present study. This would not be surprising as it has been described that microbial VOC emissions are dependent on substrate composition, biotic environment, growth phase and life cycle [36,73].
We found that ΔD1-38 disruptant showed less aerial mycelium and a reduced conidiation in comparison to both the wild type and the ectopic integration transformant. This fact could be due to how gene disruption affects the regulation of master genes, as occurs with the downregulation of lae1, evidenced by the lower concentration of conidia detected on unsealed plates, without accumulation of VOCs. Moreover, gene disruption modifies the production of VOCs which, when accumulating in the sealed plates, may affect genes involved in conidiation. In fact, the formation of conidia by the disruptant was reduced to almost zero in a closed system in which the VOCs could not spread freely. These phenotypic differences did not depend on temperature or culture medium composition. It has been described that Trichoderma conidiation may be triggered by VOCs from adjacent Trichoderma colonies [74]. However, the VOCs from T34 or ΔJ3-16 were unable to rescue conidiation in ΔD1-38 disruptant. These authors suggested that the production of 1-octen-3-ol, 3-octanol and 3-octanone is linked to the process of conidia formation. We have found that 1-octen-3-ol/3-octanone (m/z 129.127) was over-emitted in the disruptant compared to T34 and ΔJ3-16 strains. However, ranking the emitted VOCs as percentages of the total (data not shown), this compound has a peak of emission in the wild type going from position 102nd at five days (starting conidiation phase) to position 18th at nine days, while in the disruptant it is kept almost in the same position in the ranking, around 40th. These results suggest that for the conidiation process not only is the presence of certain VOCs important, but also their relative concentration in the total blend of volatiles.
It has been reported that pyrone derivatives are major components of the volatilome of T. atroviride [75] and that the disruption of lae1 gene, which encodes a methyltransferase, almost entirely reduced the conidiation of this fungus and, in agreement with our results, it could not be rescued by VOCs from the parent strain [42]. Since it has also been described that lae1 is related to 6-PP production and to the T. atroviride antagonism [42], we searched for a lae1 orthologue in the publicly available genome of T. harzianum CBS 226.95 [76]. We compared the expression of the lae1 orthologue in the three T. harzianum strains and found that it was lower in the disruptant strain ΔD1-38. Gene expression results obtained by qPCR for the three strains allow us to relate THCTF1 function with some but not all methyltransferase-related genes present in the genome of T. harzianum. Moreover, lae1 gene deletion in T. atroviride resulted also in a reduction in the expression of polyketide synthase (PKS)-encoding genes [42]. These enzymes have a fundamental role in the production of non-ribosomal peptides (NRPs) or polyketides, molecules known to be involved in antimicrobial activity of some fungi [77]. The 4-phosphopantetheinyl transferase of T. virens plays a role in plant protection against Bc through VOC emission. The lae1 gene looks to be a master regulator that is quite conserved and expanded in the genus Trichoderma, but the function of the other potential methyltransferases cannot be ruled out and therefore might need to be the target for future experiments.
The ability of Trichoderma VOCs to inhibit microbial growth has been documented with respect to different plant pathogenic fungi. For instance, VOCs produced by T. harzianum T-E5 caused a remarkable decline in F. oxysporum f. sp. cucumerinum growth [23], and those from T. asperelloides TSU1 inhibited the growth of different ascomycetes [28]. A delay in conidial germination and a suppression of germ tube elongation of Bc and F. oxysporum has also been related to the VOCs emitted by T. koningiopsis T-51 [20]. Our results have shown that VOCs from T34 or ΔJ3-16 were able to inhibit the growth of Bc while those of the disruptant ΔD1-38 did not. Although pyrones are the most studied Trichoderma volatiles, the antifungal capacity of Trichoderma VOCs is not unique to 6-PP and its derivatives [23]. Thus, in addition to 6-PP, 2-methyl-1-butanol and 2-pentyl furan have been suggested as VOCs responsible for growth inhibition of fungi such as Colletotrichum, Sclerotium or Penicillium by T. asperelloides, 2-pentyl furan being the most abundant of the antifungal blend [34]. The VOCs 2-pentyl furan (m/z 139.112) and benzaldehyde (m/z 97.049) were over-emitted in T34 and ΔJ3-16 blends from axenic cultures in comparison with those of ΔD1-38 disruptant, which would support that these VOCs are related with the antifungal activity of T. harzianum against Bc. Moreover, VOC profiles of Trichoderma spp. are susceptible to change in interaction with potential preys [27,78,79], as occurs with selinene, limonene and cyclohexane that were identified from co-cultivation scenarios of T. harzianum and Laccaria bicolor compared to the respective axenic cultures [79]. Nevertheless, the results observed with Bc cannot be extrapolated to other fungal pathogens, and a more extensive and case-by-case study should be conducted once the antagonistic potential of the VOCs regulated by THCTF1 has been proven.
Trichoderma VOCs are able to promote plant growth and immunity [20,29,30,34], although the outcome depends on its concentration [29,68,80]. The biostimulant capacity of VOCs released by Trichoderma has been accompanied by increased levels of endogenous sugars in shoots, roots and root exudates of Arabidopsis plants [22]. Conversely, it has been reported that there is a decrease in fresh shoot weight and chlorophyll in Arabidopsis plants exposed to VOCs of T. atroviride CBS 01.209 [33]. According to this work, we observed that T. harzianum VOCs delayed germination of Arabidopsis seeds. Moreover, ΔD1-38 VOCs arrested seed germination for at least the 26 days the experiment lasted. We cannot attribute this inhibition of seed germination by the disruptant to a specific VOC, since it is known that VOCs work synergistically to exert their activity [30], but some of the volatiles reported to have an inhibitory effect on Arabidopsis seed germination were over-emitted in ΔD1-38 disruptant compared to the other two strains. Indeed, octanal/1-octen-3-ol/3-octanone (m/z 129.127), 2-octenal/1-octen-3-one (m/z 127.112) and pentanal/pentanone (m/z 87.080), likely affecting Arabidopsis seeds germination [37], were differentially over-emitted in the disruptant at five and nine days. As previously reported [32,33], we have observed that VOCs of T. harzianum T34 exert a positive effect on Arabidopsis seedlings and their beneficial effects on plants depends on the developmental stage. The deleterious phenotype observed in plants subjected to ΔD1-38 VOCs could be demonstrative of the important role of Thctf1 gene in the production of VOCs with positive effects on Trichoderma-plant interaction.
It has been described that Trichoderma VOCs can activate defense responses in plants and, although little is known about the overall plant gene expression in response to VOCs emitted by this fungus, the role of some individual Trichoderma VOCs has been reported. Thus, the exposure to 6-PP induced the expression of the SA-responsive marker PR-1 in Arabidopsis [29], while 1-octen-3-ol enhanced the expression of ET- and JA-dependent defense genes [81]. These two Trichoderma VOCs can attract parasitoids and predators of insect pests and confer antifeedant effects on plants that mitigate herbivore attack [10,82]. By contrast, Arabidopsis plants exposed to 1-decene showed a reduced expression of the JA biosynthesis-related LOX4 gene accompanied by the downregulation of WRKY transcription factors involved in defense [37]. We have observed in Arabidopsis plants exposed to a VOC blend of ΔD1-38 disruptant an upregulation of the three defense marker genes analyzed. This is indicative that the plant perceives the ΔD1-38 VOC blend as a stress signal, which in addition to limiting plant development, it activates both SA- and JA-dependent defenses. It has been reported that exogenous application of the Bacillus subtilis-derived elicitor acetoin (3-hydroxy-2-butanone) was able to trigger systemic resistance in Arabidopsis, with an increase in the expression of the defense related genes PDF1.2 and PR-1 [83], which suggests the activation of SA/ET pathways. We have observed that ΔD1-38 disruptant over-emitted acetoin (m/z 89.59) and overexpressed PDF1.5 and PR-1 genes, in comparison to wild type and ectopic transformant strains, confirming that this volatile has a role in the activation of plant defense responses.
It has been reported in Arabidopsis that VOCs of T. virens increase the expression of a JA-defense marker gene without changing the expression of another, in theory antagonistic, SA marker gene [77], but it has also been shown that VOCs of T. asperellum raise the levels of SA and abscisic acid marker genes whereas those of JA remained unaltered [31]. We have seen that plants subjected to VOCs of T. harzianum T34 or ΔJ3-16 have a larger size with no change in the expression of immunity marker genes for SA-, JA- or ET-dependent defenses, compared to control plants. These observations are illustrative of the difficulty of interpreting the variation of plant growth and defense responses as a result of the different stimuli received by distinct Trichoderma strains.

5. Conclusions

The activity of a transcription factor may affect different functions involved in a variety of biological processes. In our case, the use of a Thctf1 null transformant has made it possible to link the transcription factor THCTF1 with conidiation, expression of methyltransferase-related genes and VOC production in T. harzianum. VOCs affected by THCTF1 are involved in the T. harzianum antifungal capacity and have effects on plant defense and development. As VOCs are emitted as blends, it is difficult to know whether a particular outcome is caused by a single VOC, especially when the observed effects are the result of multifaceted interactions. Moreover, there are limitations associated with the analytical methods used for VOC identification and the VOCs responsible of an effect may be undetected by the selected analytical method. Due to the potential of beneficial fungi such as Trichoderma in agriculture, more thorough studies are needed to decipher the role of VOCs in the context of their interaction with plants and other organisms in natural systems.

Supplementary Materials

The following supporting information can be downloaded at: https://www.mdpi.com/article/10.3390/jof9060654/s1, Figure S1: Potato dextrose agar (PDA) cultures of Trichoderma harzianum ΔD1-38 after seven-day growing on small dishes adjacent to PDA cultures of T34 and ΔJ3-16, or uninoculated dishes (control), disposed within sealed large Petri dishes. Figure S2: Evaluation of the effect of Trichoderma VOCs on Botrytis cinerea (Bc) growth on sealed PDA dishes. The photo was taken ten days after sowing Trichoderma incubated at 22 °C. Bc was inoculated four days after sowing Trichoderma (T34 = wild type, ΔJ3-16 = ectopic integration transformant, and ΔD1-38 = disruptant transformant). Table S1: Primers used for real-time quantitative PCR (qPCR) analyses of Trichoderma harzianum and Arabidopsis genes. Table S2: Putative identification of VOCs identified through PTR-Qi-TOF-MS analysis. (a) Compound rank (b) Mass to charge ratio measured by the Mass Spectrometer (c) Compound’s chemical formula (H+ added by protonation) (d) Putative identifications (e) Compound classification based on their chemical and biochemical properties (f) Fungal volatile emission using PTR-ToF-MS citations (g) PTR-TOF citations (h) Fungal VOCs citations. Table S3: Significantly different VOCs identified according to one-way analysis of variance (ANOVA) followed by Fisher’s least significant difference method (Fisher’s LSD) analysis (p < 0.05) emitted by the three Trichoderma strains, at 5 and 9 days after inoculation (T34 = wild type; Dj = ΔJ3-16 ectopic integration transformant; DD = ΔD1-38 disruptant transformant).

Author Contributions

M.B.R. and R.H. conceived this study and designed the experiments. R.H., M.R. and E.M. obtained funding. M.B.R., M.M.M. and L.G. performed the experiments. All authors analyzed the data. M.B.R., R.H., M.R., M.M.M. and E.M. wrote the manuscript. All authors have read and agreed to the published version of the manuscript.

Funding

This research was supported by grants PID-2021-126575OB-I00 and TED2021-130934B-I00 funded by Spanish MCIN/AEI/ 10.13039/501100011033 and by “European Regional Development Fund A way of making Europe”, by the European Union/Next Generation EU/PRTR, and by Castile and Leon grants SA094P20, Escalera de Excelencia CLU-2018-04 and IR2020-1-USAL05.

Institutional Review Board Statement

Not applicable.

Data Availability Statement

Not applicable.

Conflicts of Interest

The authors declare no conflict of interest.

References

  1. Woo, S.L.; Hermosa, R.; Lorito, M.; Monte, E. Trichoderma: A multipurpose, plant-beneficial microorganism for eco-sustainable agriculture. Nat. Rev. Microbiol. 2023, 21, 312–326. [Google Scholar] [CrossRef]
  2. Cai, F.; Druzhinina, I.S. In honor of John Bissett: Authoritative guidelines on molecular identification of Trichoderma. Fungal Divers. 2021, 107, 1–69. [Google Scholar] [CrossRef]
  3. Harman, G.E.; Howell, C.R.; Viterbo, A.; Chet, I.; Lorito, M. Trichoderma species-opportunistic, avirulent plant symbionts. Nat. Rev. Microbiol. 2004, 2, 43–56. [Google Scholar] [CrossRef]
  4. Mukherjee, P.K.; Mendoza-Mendoza, A.; Zeilinger, S.; Horwitz, B.A. Mycoparasitism as a mechanism of Trichoderma-mediated suppression of plant diseases. Fungal Biol. Rev. 2022, 39, 15–33. [Google Scholar] [CrossRef]
  5. Vicente, I.; Baroncelli, R.; Hermosa, R.; Monte, E.; Vannacci, G.; Sarrocco, S. Role and genetic basis of specialised secondary metabolites in Trichoderma ecophysiology. Fungal Biol. Rev. 2022, 39, 83–99. [Google Scholar] [CrossRef]
  6. Ruocco, M.; Lanzuise, S.; Vinale, F.; Marra, R.; Turrà, D.; Woo, S.L.; Lorito, M. Identification of a new biocontrol gene in Trichoderma atroviride: The role of an ABC transporter membrane pump in the interaction with different plant-pathogenic fungi. Mol. Plant Microbe Interact. 2009, 22, 291–301. [Google Scholar] [CrossRef]
  7. Medeiros, H.A.; De Araújo Filho, J.V.; Freitas, L.G.; Castillo, P.; Rubio, M.B.; Hermosa, R.; Monte, E. Tomato progeny inherit resistance to the nematode Meloidogyne javanica linked to plant growth induced by the biocontrol fungus Trichoderma atroviride. Sci. Rep. 2017, 7, 40216. [Google Scholar] [CrossRef]
  8. Rivera-Méndez, W.; Obregón, M.; Morán-Diez, M.E.; Hermosa, R.; Monte, E. Trichoderma asperellum biocontrol activity and induction of systemic defenses against Sclerotium cepivorum in onion plants under tropical climate conditions. Biol. Control 2020, 141, 104145. [Google Scholar] [CrossRef]
  9. Battaglia, D.; Bossi, S.; Cascone, P.; Digilio, M.C.; Prieto, J.D.; Fanti, P.; Guerrieri, E.; Iodice, L.; Lingua, G.; Lorito, M.; et al. Tomato below ground-above ground interactions: Trichoderma longibrachiatum affects the performance of Macrosiphum euphorbiae and its natural antagonists. Mol. Plant Microbe Interact. 2013, 26, 1249–1256. [Google Scholar] [CrossRef] [PubMed]
  10. Contreras-Cornejo, H.A.; Macías-Rodríguez, L.; del-Val, E.; Larsen, J. The root endophytic fungus Trichoderma atroviride induces foliar herbivory resistance in maize plants. Appl. Soil Ecol. 2018, 124, 45–53. [Google Scholar] [CrossRef]
  11. Illescas, M.; Rubio, M.B.; Hernández-Ruiz, V.; Morán-Diez, M.E.; Martínez de Alba, A.E.; Nicolás, C.; Monte, E.; Hermosa, R. Effect of inorganic N top dressing and Trichoderma harzianum seed-inoculation on crop yield and the shaping of root microbial communities of wheat plants cultivated under high basal N fertilization. Front. Plant Sci. 2020, 11, 575861. [Google Scholar] [CrossRef]
  12. Mendoza-Mendoza, A.; Zaid, R.; Lawry, R.; Hermosa, R.; Monte, E.; Horwitz, B.A.; Mukherjee, P.K. Molecular dialogues between Trichoderma and roots: Role of the fungal secretome. Fungal Biol. Rev. 2018, 32, 62–85. [Google Scholar] [CrossRef]
  13. Bae, H.; Sicher, R.C.; Kim, M.S.; Strem, M.D.; Melnick, R.L.; Bailey, B.A. The beneficial endophyte Trichoderma hamatum isolate DIS 219b promotes growth and delays the onset of the drought response in Theobroma cacao. J. Exp. Bot. 2009, 60, 3279–3295. [Google Scholar] [CrossRef]
  14. Pedrero-Méndez, A.; Insuasti, H.C.; Neagu, T.; Illescas, M.; Rubio, M.B.; Monte, E.; Hermosa, R. Why is the correct selection of Trichoderma strain important? The case of wheat endophytic strains of T. harzianum and T. simmonsii. J. Fungi 2021, 7, 1087. [Google Scholar] [CrossRef]
  15. Mastouri, F.; Björkman, T.; Harman, G.E. Seed treatment with Trichoderma harzianum alleviates biotic, abiotic and physiological stresses in germinating sedes and seedlings. Phytopathology 2010, 100, 1213–1221. [Google Scholar] [CrossRef]
  16. Rubio, M.B.; Hermosa, R.; Vicente, R.; Gómez-Acosta, F.A.; Morcuende, R.; Monte, E.; Bettiol, W. The combination of Trichoderma harzianum and chemical fertilization leads to the deregulation of phytohormone networking, preventing the adaptative responses of tomato plants to salt stress. Front. Plant Sci. 2017, 8, 294. [Google Scholar] [CrossRef]
  17. Morán-Diez, M.E.; Martínez de Alba, A.E.; Rubio, M.B.; Hermosa, R.; Monte, E. Trichoderma and the plant heritable priming responses. J. Fungi 2021, 7, 318. [Google Scholar] [CrossRef] [PubMed]
  18. Morath, S.U.; Hung, R.; Bennett, J.W. Fungal volatile organic compounds: A review with emphasis on their biotechnological potential. Fungal Biol. Rev. 2012, 6, 19–26. [Google Scholar] [CrossRef]
  19. Hung, R.; Lee, S.; Bennett, J.W. Fungal volatile organic compounds and their role in ecosystems. Appl. Microbiol. Biotechnol. 2015, 99, 3395–3405. [Google Scholar] [CrossRef]
  20. You, J.; Li, G.; Li, C.; Zhu, L.; Yang, H.; Song, R.; Gu, W. Biological control and plant growth promotion by volatile organic compounds of Trichoderma koningiopsis T-51. J. Fungi 2022, 8, 131. [Google Scholar] [CrossRef] [PubMed]
  21. Nieto-Jacobo, M.F.; Steyaert, J.M.; Badillo, F.B.S.; Nguyen, D.V.; Rostás, M.; Braithwaite, M.; de Souza, J.T.; Jimenez-Bremont, J.F.; Ohkura, M.; Stewart, A.; et al. Environmental growth conditions of Trichoderma spp. affects indole acetic acid derivatives, volatile organic compounds, and plant growth promotion. Front. Plant Sci. 2017, 8, 102. [Google Scholar] [CrossRef]
  22. Esparza-Reynoso, S.; Ruíz-Herrera, L.; Pelagio-Flores, R.; Macías-Rodríguez, L.I.; Martínez-Trujillo, M.; López-Coria, M.; Sánchez-Nieto, S.; Herrera-Estrella, A.; López-Bucio, J. Trichoderma atroviride-emitted volatiles improve growth of Arabidopsis seedlings through modulation of sucrose transport and metabolism. Plant Cell Environ. 2021, 44, 1961–1976. [Google Scholar] [CrossRef]
  23. Zhang, F.; Yang, X.; Ran, W.; Shen, Q. Fusarium oxysporum induces the production of proteins and volatile organic compounds by Trichoderma harzianum T-E5. FEMS Microbiol. Lett. 2014, 359, 116–123. [Google Scholar] [CrossRef] [PubMed]
  24. Moya, P.A.; Girotti, J.R.; Toledo, A.V.; Sisterna, M.N. Antifungal activity of Trichoderma VOCs against Pyrenophora teres, the causal agent of barley net blotch. J. Plant Prot. Res. 2018, 58, 45–53. [Google Scholar] [CrossRef]
  25. Da Silva, L.R.; Inglis, M.C.V.; Moraes, M.C.B.; Magalhães, D.M.; Sifuentes, D.N.; Martins, I.; de Mello, S.C.M. Morphological and protein alterations in Sclerotinia sclerotiorum (Lib.) de Bary after exposure to volatile organic compounds of Trichoderma spp. Biol. Control 2020, 147, 104279. [Google Scholar] [CrossRef]
  26. Elsherbiny, E.A.; Amin, B.H.; Aleem, B.; Kingsley, K.L.; Bennet, J.W. Trichoderma volatile organic compounds as a biofumigant tool against late blight pathogen Phytophthora infestans in postharvest potato tubers. J. Agric. Food Chem. 2020, 68, 8163–8171. [Google Scholar] [CrossRef] [PubMed]
  27. Rajani, P.; Rajasekaran, C.; Vasanthakumari, M.M.; Olsson, S.B.; Ravikanth, G.; Shaanker, R.U. Inhibition of plant pathogenic fungi by endophytic Trichoderma spp. through mycoparasitism and volatile organic compounds. Microbiol. Res. 2021, 242, 126595. [Google Scholar] [CrossRef] [PubMed]
  28. Ruangwong, O.-U.; Wonglom, P.; Suwannarach, N.; Kumla, J.; Thaochan, N.; Chomnunti, P.; Pitija, K.; Sunpapao, A. Volatile organic compound from Trichoderma asperelloides TSU1: Impact on plant pathogenic fungi. J. Fungi 2021, 7, 187. [Google Scholar] [CrossRef]
  29. Vinale, F.; Sivasithamparam, K.; Ghisalberti, E.L.; Marra, R.; Barbetti, M.J.; Li, H.; Woo, S.L.; Lorito, M. A novel role for Trichoderma secondary metabolites in the interactions with plants. Physiol. Mol. Plant Pathol. 2008, 72, 80–86. [Google Scholar] [CrossRef]
  30. Hung, R.; Lee, S.; Bennett, J.W. Arabidopsis thaliana as a model system for testing the effect of Trichoderma volatile organic compounds. Fungal Ecol. 2013, 6, 19–26. [Google Scholar] [CrossRef]
  31. Kottb, M.; Gigolashvili, T.; Großkinsky, D.K.; Piechulla, B. Trichoderma volatiles effecting Arabidopsis: From inhibition to protection against phytopathogenic fungi. Front. Microbiol. 2015, 6, 995. [Google Scholar] [CrossRef]
  32. Lee, S.; Hung, R.; Yap, M.; Bennett, J.W. Age matters: The effects of volatile organic compounds emitted by Trichoderma atroviride on plant growth. Arch. Microbiol. 2015, 197, 723–727. [Google Scholar] [CrossRef]
  33. Lee, S.; Yap, M.; Behringer, G.; Hung, R.; Bennett, J.W. Volatile organic compounds emitted by Trichoderma species mediate plant growth. Fungal Biol. Biotechnol. 2016, 3, 7. [Google Scholar] [CrossRef] [PubMed]
  34. Phoka, N.; Suwannarach, N.; Lumyong, S.; Ito, S.-I.; Matsui, K.; Arikit, S.; Sunpapao, A. Role of volatiles from the endophytic fungus Trichoderma asperelloides PSU-P1 in biocontrol potential and in promoting the plant growth of Arabidopsis thaliana. J. Fungi 2020, 6, 341. [Google Scholar] [CrossRef]
  35. Korpi, A.; Jarnberg, J.; Pasanen, A.L. Microbial volatile organic compounds. Crit. Rev. Toxicol. 2009, 39, 139–193. [Google Scholar] [CrossRef] [PubMed]
  36. Zeilinger, S.; Gruber, S.; Bansal, R.; Mukherjee, P.K. Secondary metabolism in Trichoderma-Chemistry meets genomics. Fungal Biol. Rev. 2016, 30, 74–90. [Google Scholar] [CrossRef]
  37. Lee, S.; Behringer, G.; Hung, R.; Bennett, J. Effects of fungal volatile organic compounds on Arabidopsis thaliana growth and gene expression. Fungal Ecol. 2019, 37, 1–9. [Google Scholar] [CrossRef]
  38. Gualtieri, L.; Monti, M.M.; Mele, F.; Russo, A.; Pedata, P.A.; Ruocco, M. Volatile organic compound (VOC) profiles of different Trichoderma species and their potential application. J. Fungi 2022, 8, 989. [Google Scholar] [CrossRef]
  39. Rubio, M.B.; Hermosa, R.; Reino, J.L.; Collado, I.G.; Monte, E. Thctf1 transcription factor of Trichoderma harzianum is involved in 6-pentyl-2H-pyran-2-one production and antifungal activity. Fungal Genet. Biol. 2009, 46, 17–27. [Google Scholar] [CrossRef]
  40. Daoubi, M.; Pinedo-Rivilla, C.; Rubio, M.B.; Hermosa, R.; Monte, E.; Aleu, J.; Collado, I.G. Hemisynthesis and absolute configuration of novel 6-pentyl-2H-pyran-2-one derivatives from Trichoderma spp. Tetrahedron 2009, 65, 4834–4840. [Google Scholar] [CrossRef]
  41. Rubio, M.B.; Pardal, A.J.; Cardoza, R.E.; Gutiérrez, S.; Monte, E.; Hermosa, R. Involvement of the transcriptional coactivator ThMBF1 in the biocontrol activity of Trichoderma harzianum. Front. Microbiol. 2017, 8, 2273. [Google Scholar] [CrossRef] [PubMed]
  42. Aghcheh, R.K.; Druzhinina, I.S.; Kubicek, C.P. The putative protein methyltransferase LAE1 of Trichoderma atroviride is a key regulator of asexual development and mycoparasitism. PLoS ONE 2013, 8, e67144. [Google Scholar] [CrossRef]
  43. Montero, M.; Sanz, L.; Rey, M.; Monte, E.; Llobell, A. BGN16.3, a novel acidic β-1,6-glucanase from mycoparasitic fungus Trichoderma harzianum CECT 2413. FEBS J. 2005, 272, 3441–3448. [Google Scholar] [CrossRef]
  44. Morán-Diez, E.; Hermosa, R.; Ambrosino, P.; Cardoza, R.E.; Gutiérrez, S.; Lorito, M.; Monte, E. The ThPG1 endopolygalacturonase is required for the Trichoderma harzianum-plant beneficial interaction. Mol. Plant-Microbe Interact. 2009, 22, 1021–1031. [Google Scholar] [CrossRef]
  45. Alonso-Ramírez, A.; Poveda, J.; Martín, I.; Hermosa, R.; Monte, E.; Nicolás, C. Salicylic acid prevents Trichoderma harzianum from entering the vascular system of roots. Mol. Plant Pathol. 2014, 15, 823–831. [Google Scholar] [CrossRef] [PubMed]
  46. Schmittgen, T.D.; Livak, K.J. Analyzing real-time PCR data by the comparative C(T) method. Nat. Protoc. 2008, 3, 1101–1108. [Google Scholar] [CrossRef]
  47. Chong, J.; Soufan, O.; Li, C.; Caraus, I.; Li, S.; Bourque, G.; Wishart, D.S.; Xia, J. MetaboAnalyst 4.0: Towards more transparent and integrative metabolomics analysis. Nucleic Acids Res. 2018, 46, 486–494. [Google Scholar] [CrossRef]
  48. Vita, F.; Taiti, C.; Pompeiano, A.; Bazihizina, N.; Lucarotti, V.; Mancuso, S.; Alpi, A. Volatile organic compounds in truffle (Tuber magnatum Pico): Comparison of samples from different regions of Italy and from different seasons. Sci. Rep. 2015, 5, 12629. [Google Scholar] [CrossRef]
  49. Sánchez del Pulgar, J.; Soukoulis, C.; Carrapiso, A.I.; Cappellin, L.; Granitto, P.; Aprea, E.; Romano, A.; Gasperi, F.; Biasioli, F. Effect of the pig rearing system on the final volatile profile of Iberian dry-cured ham as detected by PTR-ToF-MS. Meat Sci. 2013, 93, 420–428. [Google Scholar] [CrossRef]
  50. Infantino, A.; Costa, C.; Aragona, M.; Reverberi, M.; Taiti, C.; Mancuso, S. Identification of different Fusarium spp. through mVOCs profiling by means of proton-transfer-reaction time-offlight (PTR-TOF-MS) analysis. J. Plant Pathol. 2017, 99, 663–669. [Google Scholar] [CrossRef]
  51. Aprea, E.; Romano, A.; Betta, E.; Biasioli, F.; Cappellin, L.; Fanti, M.; Gasperi, F. Volatile compound changes during shelf life of dried Boletus edulis: Comparison between SPME-GC-MS and PTR-ToF-MS analysis. J. Mass Spectrom. 2015, 50, 56–64. [Google Scholar] [CrossRef]
  52. Guo, Y.; Jud, W.; Weikl, F.; Ghirardo, A.; Junker, R.R.; Polle, A.; Benz, J.P.; Pritsch, K.; Schnitzler, J.P.; Rosenkranz, M. Volatile organic compound patterns predict fungal trophic mode and lifestyle. Commun. Biol. 2021, 4, 673. [Google Scholar] [CrossRef] [PubMed]
  53. Da Silva, L.R.; Rodrigues, L.L.B.; Botelho, A.S.; Castro, B.S.; Muniz, P.H.P.C.; Moraes, M.C.B.; Mello, S.C.M. Colony age of Trichoderma azevedoi alters the profile of Volatile Organic Compounds and ability to suppress Sclerotinia sclerotiorum in bean plants. Plant Pathol. J. 2023, 39, 39–51. [Google Scholar] [CrossRef] [PubMed]
  54. Demarcke, M.; Amelynck, C.; Schoon, N.; Dhooghe, F.; Van Langenhove, H.; Dewulf, J. Laboratory studies in support of the detection of sesquiterpenes by proton-transfer-reaction-mass-spectrometry. Int. J. Mass Spectrom. 2009, 279, 156–162. [Google Scholar] [CrossRef]
  55. Siddiquee, S.; Cheong, B.E.; Taslima, K.; Kausar, H.; Hasan, M.M. Separation and identification of volatile compounds from liquid cultures of Trichoderma harzianum by GC-MS using three different capillary columns. J. Chromatogr. Sci. 2012, 50, 358–367. [Google Scholar] [CrossRef] [PubMed]
  56. Maleknia, S.D.; Bell, T.L.; Adams, M.A. PTR-MS analysis of reference and plant-emitted volatile organic compounds. Int. J. Mass Spectrom. 2007, 262, 203–210. [Google Scholar] [CrossRef]
  57. Taiti, C.; Costa, C.; Figorilli, S.; Billi, M.; Caparrotta, S.; Comparini, D.; Mancuso, S. Volatome analysis approach for the taxonomic classification of tree exudate collection using Proton Transfer Reaction Time of Flight Mass Spectrometry. Flavour Frag. J. 2018, 33, 245–262. [Google Scholar] [CrossRef]
  58. Kim, S.; Karl, T.; Guenther, A.; Tyndall, G.; Orlando, J.; Harley, P.; Rasmussen, R.; Apel, E. Emissions and ambient distributions of Biogenic Volatile Organic Compounds (BVOC) in a ponderosa pine ecosystem: Interpretation of PTR-MS mass spectra. Atmos. Chem. Phys. 2010, 10, 1759–1771. [Google Scholar] [CrossRef]
  59. Steeghs, M.; Bais, H.P.; de Gouw, J.; Goldan, P.; Kuster, W.; Northway, M.; Fall, R.; Vivanco, J.M. Proton-transfer-reaction mass spectrometry as a new tool for real time analysis of root-secreted volatile organic compounds in Arabidopsis. Plant Physiol. 2004, 135, 47–58. [Google Scholar] [CrossRef]
  60. Brilli, F.; Gioli, B.; Ciccioli, P.; Zona, D.; Loreto, F.; Janssens, I.A.; Ceulemans, R. Proton Transfer Reaction Time-of-Flight Mass Spectrometric (PTR-TOF-MS) determination of volatile organic compounds (VOCs) emitted from a biomass fire developed under stable nocturnal conditions. Atmos. Environ. 2014, 97, 54–67. [Google Scholar] [CrossRef]
  61. Pedrotti, M.; Khomenko, I.; Genova, G.; Castello, G.; Spigolon, N.; Fogliano, V.; Biasioli, F. Quality control of raw hazelnuts by rapid and non-invasive fingerprinting of volatile compound release. LWT-Food Sci. Technol. 2021, 143, 111089. [Google Scholar] [CrossRef]
  62. Buhr, K.; van Ruth, S.; Delahunty, C. Analysis of volatile flavour compounds by Proton Transfer Reaction-Mass Spectrometry: Fragmentation patterns and discrimination between isobaric and isomeric compounds. Int. J. Mass Spectrom. 2002, 221, 1–7. [Google Scholar] [CrossRef]
  63. Koss, A.R.; Sekimoto, K.; Gilman, J.B.; Selimovic, V.; Coggon, M.M.; Zarzana, K.J.; Yuan, B.; Lerner, B.M.; Brown, S.S.; Jimenez, J.L.; et al. Non-methane organic gas emissions from biomass burning: Identification, quantification, and emission factors from PTR-ToF during the FIREX 2016 laboratory experiment. Atmos. Chem. Phys. 2018, 18, 3299–3319. [Google Scholar] [CrossRef]
  64. Capozzi, V.; Makhoul, S.; Aprea, E.; Romano, A.; Cappellin, L.; Sanchez Jimena, A.; Spano, G.; Gasperi, F.; Scampicchio, M.; Biasioli, F. PTR-MS characterization of VOCs associated with commercial aromatic bakery yeasts of wine and beer origin. Molecules 2016, 21, 483. [Google Scholar] [CrossRef]
  65. Masi, E.; Taiti, C.; Heimler, D.; Vignolini, P.; Romani, A.; Mancuso, S. PTR-TOF-MS and HPLC analysis in the characterization of saffron (Crocus sativus L.) from Italy and Iran. Food Chem. 2016, 192, 75–81. [Google Scholar] [CrossRef]
  66. Xing, S.; Gao, Y.; Li, X.; Ren, H.; Gao, Y.; Yang, H.; Liu, Y.; He, S.; Huang, Q. Antifungal activity of volatile components from Ceratocystis fimbriata and its potential biocontrol mechanism on Alternaria alternata in postharvest cherry tomato fruit. Microbiol. Spectr. 2023, 11, e0271322. [Google Scholar] [CrossRef]
  67. Mustafa, A.M.; Angeloni, S.; Nzekoue, F.K.; Abouelenein, D.; Sagratini, G.; Caprioli, G.; Torregiani, E. An overview on truffle aroma and main volatile compounds. Molecules 2020, 25, 5948. [Google Scholar] [CrossRef] [PubMed]
  68. Garnica-Vergara, A.; Barrera-Ortiz, S.; Muñoz-Parra, E.; Raya-González, J.; Méndez-Bravo, A.; Macías-Rodríguez, L.; Ruiz-Herrera, L.F.; López-Bucio, J. The volatile 6-pentyl-2H-pyran-2-one from Trichoderma atroviride regulates Arabidopsis thaliana root morphogenesis via auxin signaling and ETHYLENE INSENSITIVE 2 functioning. New Phytol. 2015, 209, 1496–1512. [Google Scholar] [CrossRef]
  69. Vinale, F.; Sivasithamparam, K.; Ghisalberti, E.L.; Marra, R.; Woo, S.L.; Lorito, M. Trichoderma-plant-pathogen interactions. Soil Biol. Biochem. 2008, 40, 1–10. [Google Scholar] [CrossRef]
  70. Collins, R.P.; Halim, A.F. Characterization of the major aroma constituent of the fungus Trichoderma viride. J. Agric. Food Chem. 1972, 20, 437–438. [Google Scholar] [CrossRef]
  71. Lu, Z.M.; Geng, Y.; Li, H.X.; Sun, Q.; Shi, J.S.; Xu, Z.H. Alpha-terpineol promotes triterpenoid production of Antrodia cinnamomea in submerged culture. FEMS Microbiol. Lett. 2014, 358, 36–43. [Google Scholar] [CrossRef]
  72. Schulz, S.; Dickschat, J.S. Bacterial volatiles: The smell of small organisms. Nat. Prod. Rep. 2007, 24, 814–842. [Google Scholar] [CrossRef]
  73. Misztal, P.K.; Lymperopoulou, D.S.; Adams, R.I.; Scott, R.A.; Lindow, S.E.; Bruns, T.; Taylor, J.W.; Uehling, J.; Bonito, G.; Vilgalys, R. Emission factors of microbial volatile organic compounds from environmental bacteria and fungi. Environ. Sci. Technol. 2018, 52, 8272–8282. [Google Scholar] [CrossRef]
  74. Nemčovič, M.; Jakubíková, L.; Víden, I.; Farkaš, V. Induction of conidiation by endogenous volatile compounds in Trichoderma spp. FEMS Microbiol. Lett. 2008, 284, 231–236. [Google Scholar] [CrossRef]
  75. Keszler, A.; Forgács, E.; Kótai, L.; Vizcaíno, J.A.; Monte, E.; García-Acha, I. Separation and identification of volatile components in the fermentation broth of Trichoderma atroviride by solid-phase extraction and gas chromatography–mass spectrometry. J. Chromatogr. Sci. 2000, 38, 421–424. [Google Scholar] [CrossRef]
  76. Druzhinina, I.S.; Chenthamara, K.; Zhang, J.; Atanasova, L.; Yang, D.; Miao, Y.; Rahimi, M.J.; Grujic, M.; Cai, F.; Pourmehdi, S.; et al. Massive lateral transfer of genes encoding plant cell wall-degrading enzymes to the mycoparasitic fungus Trichoderma from its plant-associated hosts. PLoS Genet. 2018, 14, e1007322. [Google Scholar] [CrossRef]
  77. Contreras-Cornejo, H.; Macías-Rodríguez, L.; Herrera-Estrella, A.; López-Bucio, J. The 4-phosphopantetheinyl transferase of Trichoderma virens plays a role in plant protection against Botrytis cinerea through volatile organic compound emission. Plant Soil 2014, 379, 261–274. [Google Scholar] [CrossRef]
  78. Stoppacher, N.; Kluger, B.; Zeilinger, S.; Krska, R.; Schuhmacher, R. Identification and profiling of volatile metabolites of the biocontrol fungus Trichoderma atroviride by HS-SPME-GC-MS. J. Microbiol. Meth. 2010, 81, 187–193. [Google Scholar] [CrossRef] [PubMed]
  79. Guo, Y.; Ghirardo, A.; Weber, B.; Schnitzler, J.-P.; Benz, J.P.; Rosenkranz, M. Trichoderma species differ in their volatile profiles and in antagonism towards ectomycorrhiza Laccaria bicolor. Front. Microbiol. 2019, 10, 891. [Google Scholar] [CrossRef] [PubMed]
  80. Parker, S.R.; Cutler, H.G.; Jacyno, J.M.; Hill, R.A. Biological activity of 6-pentyl-2H-pyran-2-one and its analogs. J. Agric. Food Chem. 1997, 45, 2774–2776. [Google Scholar] [CrossRef]
  81. Kishimoto, K.; Matsui, K.; Ozawa, R.; Takabayashi, J. Volatile 1-octen-3-ol induces a defensive response in Arabidopsis thaliana. J. Plant Pathol. 2007, 73, 35–37. [Google Scholar] [CrossRef]
  82. Monte, E. The sophisticated evolution of Trichoderma to control insect pests. Proc. Natl. Acad. Sci. USA 2023, 120, e2301971120. [Google Scholar] [CrossRef] [PubMed]
  83. Rudrappa, T.; Biedrzycki, M.L.; Kunjeti, S.G.; Donofrio, N.M.; Czymmek, K.J.; Paré, P.W.; Bais, H.P. The rhizobacterial elicitor acetoin induces systemic resistance in Arabidopsis thaliana. Commun. Integr. Biol. 2010, 3, 130–138. [Google Scholar] [CrossRef] [PubMed]
Disclaimer/Publisher’s Note: The statements, opinions and data contained in all publications are solely those of the individual author(s) and contributor(s) and not of MDPI and/or the editor(s). MDPI and/or the editor(s) disclaim responsibility for any injury to people or property resulting from any ideas, methods, instructions or products referred to in the content.

Article Metrics

Citations

Article Access Statistics

Multiple requests from the same IP address are counted as one view.