Molecular Evidence of Ovine Theileriosis in Selected Areas of Qinghai Province
Simple Summary
Abstract
1. Introduction
2. Materials and Methods
2.1. Study Area and Sample Collection
2.2. Genomic DNA Extraction
2.3. PCR Amplification
- (1)
- Re-amplification with Optimized Conditions: For these samples, PCR conditions (e.g., annealing temperature and extension time) were re-optimized and the reactions were repeated to enhance the yield and specificity of the target fragment.
- (2)
- Gel Separation and Purification: The re-amplified products were separated on a 1.5% agarose gel. The specific target band was precisely excised and purified using a commercial gel extraction kit (TIANGEN Co., Ltd., Beijing, China) to remove impurities such as primer dimers and non-specific products.
- (3)
- Purity Verification and Quantification: The purified products were verified using a NanoDrop spectrophotometer. Samples proceeded to sequencing only when the A260/A280 ratio fell within the optimal range of 1.8–2.0, confirming high purity.
2.4. Genetic Diversity Analyses
2.5. Statistical Analyses
3. Results
3.1. Pathogen Diversity of Ovine Theileria
3.2. Polymorphism Analysis and Haplotype Network Construction
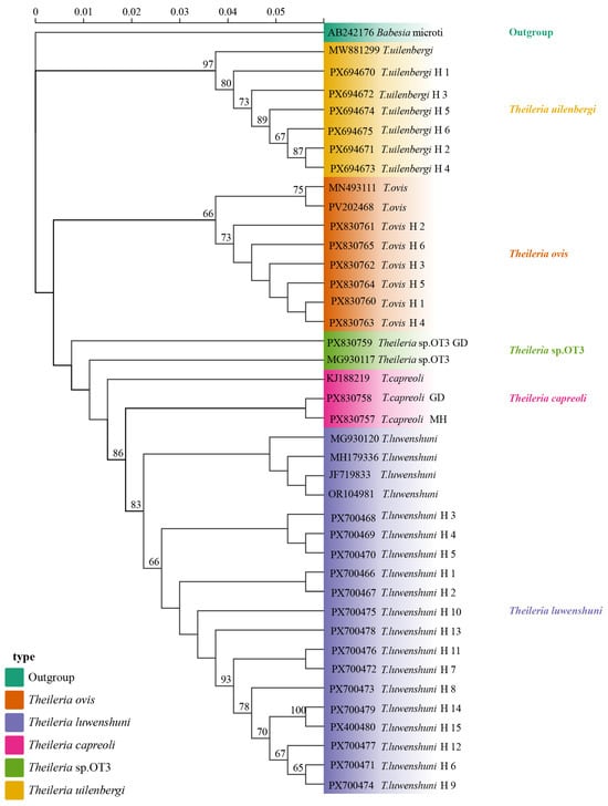
3.3. Phylogenetic Analysis
3.4. Statistical Results of Geographical Differences in Theileria spp. Prevalence
4. Discussion
5. Conclusions
Author Contributions
Funding
Institutional Review Board Statement
Informed Consent Statement
Data Availability Statement
Conflicts of Interest
Abbreviations
| T. luwenshuni | Theileria luwenshuni |
| T. uilenbergi | Theileria uilenbergi |
| T. ovis | Theileria ovis |
| Theileria spp. | Theileria species |
| T. capreoli | Theileriacapreoli |
| H, Hap | haplotypes |
| S | number of polymorphic sites |
| Hd | haplotype diversity |
| π | nucleotide diversity |
References
- Abdallah, M.O.; Niu, Q.; Yang, J.; Hassan, M.A.; Yu, P.; Guan, G.; Chen, Z.; Liu, G.; Luo, J.; Yin, H. Identification of 12 Piroplasms Infecting Ten Tick Species in China Using Reverse Line Blot Hybridization. J. Parasitol. 2017, 103, 221–227. [Google Scholar] [CrossRef]
- Ge, Y.; Pan, W.; Yin, H. Prevalence of Theileria infections in goats and sheep in southeastern China. Vet. Parasitol. 2012, 186, 466–469. [Google Scholar] [CrossRef]
- Yin, H.; Schnittger, L.; Luo, J.; Seitzer, U.; Ahmed, J.S. Ovine theileriosis in China: A new look at an old story. Parasitol. Res. 2007, 101, S191–S195. [Google Scholar] [CrossRef]
- Zakian, A.; Nouri, M.; Barati, F.; Kahroba, H.; Jolodar, A.; Rashidi, F. Vertical transmission of Theileria lestoquardi in sheep. Vet. Parasitol. 2014, 203, 322–325. [Google Scholar] [CrossRef]
- Mahmoud, H.; Tanaka, T.; Ali, A.O.; Emeish, W.F.A. Molecular detection and characterization of Anaplasma ovis, Theileria ovis, and Theileria lestoquardi in sheep and goats in Luxor, Egypt. BMC Vet. Res. 2024, 20, 260. [Google Scholar] [CrossRef]
- Nangru, A.; Maharana, B.R.; Vohra, S.; Kumar, B. Molecular identification of Theileria species in naturally infected sheep using nested PCR-RFLP. Parasitol. Res. 2022, 121, 1487–1497. [Google Scholar] [CrossRef]
- Ali, A.M.; Salih, D.A.; Njahira, M.N.; Hassan, S.K.; El Hussein, A.M.; Liu, Z.; Yin, H.; Pelle, R.; Skilton, R.A. Genotyping of Theileria lestoquardi from sheep and goats in Sudan to support control of Malignant Ovine Theileriosis. Vet. Parasitol. 2017, 239, 7–14. [Google Scholar] [CrossRef] [PubMed]
- Sadeddine, R.; Diarra, A.Z.; Laroche, M.; Mediannikov, O.; Righi, S.; Benakhla, A.; Dahmana, H.; Raoult, D.; Parola, P. Molecular identification of protozoal and bacterial organisms in domestic animals and their infesting ticks from north-eastern Algeria. Ticks Tick-Borne Dis. 2020, 11, 101330. [Google Scholar] [CrossRef] [PubMed]
- Nagore, D.; García-Sanmartín, J.; García-Pérez, A.L.; Juste, R.A.; Hurtado, A. Identification, genetic diversity and prevalence of Theileria and Babesia species in a sheep population from Northern Spain. Int. J. Parasitol. 2004, 34, 1059–1067. [Google Scholar] [CrossRef] [PubMed]
- Sparagano, O.A.; Spitalska, E.; Namavari, M.; Torina, A.; Cannella, V.; Caracappa, S. Phylogenetics of Theileria species in small ruminants. Ann. N. Y. Acad. Sci. 2006, 1081, 505–508. [Google Scholar] [CrossRef]
- Schnittger, L.; Yin, H.; Jianxun, L.; Ludwig, W.; Shayan, P.; Rahbari, S.; Voss-Holtmann, A.; Ahmed, J.S. Ribosomal small-subunit RNA gene-sequence analysis of Theileria lestoquardi and a Theileria species highly pathogenic for small ruminants in China. Parasitol. Res. 2000, 86, 352–358. [Google Scholar] [CrossRef]
- Yang, Y.; Mao, Y.; Kelly, P.; Yang, Z.; Luan, L.; Zhang, J.; Li, J.; El-Mahallawy, H.S.; Wang, C. A pan-Theileria FRET-qPCR survey for Theileria spp. in ruminants from nine provinces of China. Parasites Vectors 2014, 7, 413. [Google Scholar] [CrossRef][Green Version]
- Wang, Y.; Wang, B.; Zhang, Q.; Li, Y.; Yang, Z.; Han, S.; Yuan, G.; Wang, S.; He, H. The Common Occurrence of Theileria ovis in Tibetan Sheep and the First Report of Theileria sinensis in Yaks from Southern Qinghai, China. Acta Parasitol. 2021, 66, 1177–1185. [Google Scholar] [CrossRef]
- Yang, J.; Wang, X.; Wang, J.; Liu, Z.; Niu, Q.; Mukhtar, M.U.; Guan, G.; Yin, H. Molecular Survey of Tick-Borne Pathogens Reveals Diversity and Novel Organisms With Veterinary and Public Health Significance in Wildlife From a National Nature Reserve of China. Front. Vet. Sci. 2021, 8, 682963. [Google Scholar] [CrossRef]
- Li, Y.; Galon, E.M.; Guo, Q.; Rizk, M.A.; Moumouni, P.F.A.; Liu, M.; Li, J.; Ji, S.; Chahan, B.; Xuan, X. Molecular Detection and Identification of Babesia spp., Theileria spp., and Anaplasma spp. in Sheep From Border Regions, Northwestern China. Front. Vet. Sci. 2020, 7, 630. [Google Scholar] [CrossRef]
- Yin, H.; Liu, Z.; Guan, G.; Liu, A.; Ma, M.; Ren, Q.; Luo, J. Detection and differentiation of Theileria luwenshuni and T. uilenbergi infection in small ruminants by PCR. Transbound. Emerg. Dis. 2008, 55, 233–237. [Google Scholar] [CrossRef] [PubMed]
- Yu, Z.Q.; Song, J.K.; Zhang, H.J.; Liu, T.L.; Fan, X.C.; Zhao, G.H. Molecular Characterization of Theileria spp. in Goats from Shaanxi Province, Northwestern China. J. Parasitol. 2018, 104, 726–731. [Google Scholar] [CrossRef] [PubMed]
- Li, Y.; Li, J.; Xieripu, G.; Rizk, M.A.; Macalanda, A.M.C.; Gan, L.; Ren, J.; Mohanta, U.K.; El-Sayed, S.A.E.; Chahan, B.; et al. Molecular Detection of Theileria ovis, Anaplasma ovis, and Rickettsia spp. in Rhipicephalus turanicus and Hyalomma anatolicum Collected from Sheep in Southern Xinjiang, China. Pathogens 2024, 13, 680. [Google Scholar] [CrossRef] [PubMed]
- He, Y.; Chen, W.; Ma, P.; Wei, Y.; Li, R.; Chen, Z.; Tian, S.; Qi, T.; Yang, J.; Sun, Y.; et al. Molecular detection of Anaplasma spp., Babesia spp. and Theileria spp. in yaks (Bos grunniens) and Tibetan sheep (Ovis aries) on the Qinghai-Tibetan Plateau, China. Parasites Vectors 2021, 14, 613. [Google Scholar] [CrossRef]
- Li, J.; Jian, Y.; Jia, L.; Galon, E.M.; Benedicto, B.; Wang, G.; Cai, Q.; Liu, M.; Li, Y.; Ji, S.; et al. Molecular characterization of tick-borne bacteria and protozoans in yaks (Bos grunniens), Tibetan sheep (Ovis aries) and Bactrian camels (Camelus bactrianus) in the Qinghai-Tibetan Plateau Area, China. Ticks Tick-Borne Dis. 2020, 11, 101466. [Google Scholar] [CrossRef]
- Li, J.; Ma, L.; Moumouni, P.F.A.; Jian, Y.; Wang, G.; Zhang, X.; Li, X.; Wang, G.; Lee, S.-H.; Galon, E.M.; et al. Molecular survey and characterization of tick-borne pathogens in sheep from Qinghai, China. Small Rumin. Res. 2019, 175, 23–30. [Google Scholar] [CrossRef]
- Allsopp, B.A.; Baylis, H.A.; Allsoppi, M.T.E.P.; Cavalier-Smith, T.; Bishop, R.P.; Carrington, D.M.; Sohanpal, B.; Spooner, P. Discrimination between six species of Theileria using oligonucleotide probes which detect small subunit ribosomal RNA sequences. Parasitology 1993, 107, 157–165. [Google Scholar] [CrossRef]
- Tian, W.N.; Xue, S.J.; Jia, L.J.; Zhang, S.F.; Li, G.J. Epidemiological survey and identification of theileriosis in goats and sheep in Jilin Province. Chin. J. Vet. Med. 2017, 53, 13–16. (In Chinese) [Google Scholar]
- Guo, S.; Yuan, Z.; Wu, G.; Wang, W.; Ma, D.; Du, H. Epidemiology of ovine theileriosis in Ganan region, Gansu Province, China. Parasitol. Res. 2002, 88, S36–S37. [Google Scholar] [CrossRef] [PubMed]
- Zhou, N.; Wang, M.; Zhao, X.; Mijiti, A.; Dang, W.; Wen, L.; Shi, W.; Gan, L.; Li, C.; Gailike, B. Molecular detection and population genetic diversity analysis of Theileria ovis in partial regions of Xinjiang, China. Mol. Biochem. Parasitol. 2025, 263, 111689. [Google Scholar] [CrossRef]
- Li, Y.Q.; Peng, Y.L.; Liu, Z.J.; Guan, G.Q.; Yang, J.F.; Chen, Z.; Niu, Q.L.; Luo, J.X.; Yin, H. Epidemiological Survey and Identification of Theileria Parasite Infection for Small Ruminants in Some Parts of China. Agric. Sci. China 2012, 45, 3422–3429. (In Chinese) [Google Scholar]
- Tian, Z.; Liu, G.; Yin, H.; Xie, J.; Wang, S.; Yuan, X.; Wang, F.; Luo, J. First report on the occurrence of Theileria sp. OT3 in China. Parasitol. Int. 2014, 63, 403–407. [Google Scholar] [CrossRef] [PubMed]
- Li, Y.; Chen, Z.; Liu, Z.; Liu, J.; Yang, J.; Li, Q.; Li, Y.; Cen, S.; Guan, G.; Ren, Q.; et al. Molecular identification of Theileria parasites of northwestern Chinese Cervidae. Parasites Vectors 2014, 7, 225. [Google Scholar] [CrossRef]
- Ma, Y.; Jian, Y.; Wang, G.; Li, X.; Wang, G.; Hu, Y.; Yokoyama, N.; Ma, L.; Xuan, X. Molecular Identification of Babesia and Theileria Infections in Livestock in the Qinghai-Tibetan Plateau Area, China. Animals 2024, 14, 476. [Google Scholar] [CrossRef]





| Sampling Sites | Sampling Time | Number of Tested Samples |
|---|---|---|
| Huzhu | 2014–2016 | 67 |
| Minhe | 2018, 2020–2021 | 132 |
| Hualong | 2020–2021 | 164 |
| Gangcha | 2022 | 67 |
| Wulan | 2022 | 144 |
| Guinan | 2022 | 68 |
| Guide | 2024 | 196 |
| Qilian | 2019 | 37 |
| Haiyan | 2020 | 31 |
| Ledu | 2017 | 56 |
| Tongde | 2025 | 100 |
| Total | 1062 |
| Target Pathogen | Sequence 5′−3′ | Product Length (bp) | Annealing Temperature |
|---|---|---|---|
| Theileria spp. | 989s: AGTTTCTGACCTATCAG 990as: TTGCCTTAAACTTCCTTG | 1033 | 55 °C |
| T. luwenshuni | Tluw310s: GGTAGGGTATTGGCCTACTGA Tluw374as: TCATCCGGATAATACAAGT | 389 | 57 °C |
| T. uilenbergi | Tuil310s: GGTAGGGTATTGGCCTACCGG Tuil689as: ACACTCGGAAAATGCAAGCA | 388 | 55 °C |
| T. ovis | F: TTTTGCTCCTTTACGAGTCTTT R: TCGTTCACGATTAATAATTGCA | 904 | 55 °C |
| Sampling Sites | Number of Tested Samples | Number of Positive Samples | Infection Rate (%) | Theileria spp. | Co- Infection |
|---|---|---|---|---|---|
| Huzhu | 67 | 47 | 70.15 | T. uilenbergi: 13 T. luwenshuni: 35 | 1 |
| Minhe | 132 | 63 | 47.73 | T. uilenbergi: 23 T. luwenshuni: 38 T. capreoli: 5 | 3 |
| Hualong | 164 | 127 | 77.44 | T. uilenbergi: 118 T. luwenshuni: 78 T. ovis: 106 | 120 |
| Gangcha | 67 | 0 | 0 | 0 | 0 |
| Wulan | 144 | 3 | 2.08 | T. ovis: 3 | 0 |
| Guinan | 68 | 0 | 0 | 0 | 0 |
| Guide | 196 | 125 | 63.78 | T. uilenbergi: 103 T. luwenshuni: 55 T. ovis: 55 T. capreoli: 1 Theileria sp. OT3: 1 | 88 |
| Qilian | 37 | 5 | 13.51 | T. ovis: 5 | 0 |
| Haiyan | 31 | 3 | 9.68 | T. ovis: 3 | 0 |
| Ledu | 56 | 43 | 76.79 | T. uilenbergi: 27 T. luwenshuni: 32 T. ovis: 13 | 29 |
| Tongde | 100 | 8 | 8.00 | T. ovis: 8 | 0 |
| Total | 1062 | 424 | 39.92 | T. uilenbergi: 284 T. luwenshuni: 238 T. ovis: 193 T. capreoli: 6 Theileria sp. OT3: 1 | 241 |
| Theileria spp. | Number of Sequences | Number of Haplotypes | Numbers of Polymorphic Sites | Haplotype Diversity (Mean ± SD) | Nucleotide Diversity (Mean ± SD) |
|---|---|---|---|---|---|
| T. uilenbergi | 78 | 6 | 42 | 0.456 ± 0.068 | 0.00683 ± 0.00331 |
| T. luwenshuni | 230 | 15 | 64 | 0.323 ± 0.041 | 0.00504 ± 0.00266 |
| T. ovis | 109 | 6 | 23 | 0.506 ± 0.054 | 0.00761 ± 0.00367 |
| County | Positives | Total | Prevalence (%) | 95% CI |
|---|---|---|---|---|
| Hualong | 127 | 164 | 77.44 a | 70.46–83.17 |
| Ledu | 43 | 56 | 76.79 ab | 64.24–85.90 |
| Huzhu | 47 | 67 | 70.15 ab | 58.35–79.77 |
| Guide | 125 | 196 | 63.78 b | 56.85–70.18 |
| Minhe | 63 | 132 | 47.73 c | 39.39–56.19 |
| Qilian | 5 | 37 | 13.51 d | 5.08–29.57 |
| Haiyan | 3 | 31 | 9.68 d | 2.53–26.90 |
| Tongde | 8 | 100 | 8.00 de | 4.11–15.00 |
| Wulan | 3 | 144 | 2.08 ef | 0.71–5.94 |
| Guinan | 0 | 68 | 0.00 f | 0–6.66 |
| Gangcha | 0 | 67 | 0.00 f | 0–6.76 |
| Total | 424 | 1062 | 39.92 | 37.07–42.90 |
Disclaimer/Publisher’s Note: The statements, opinions and data contained in all publications are solely those of the individual author(s) and contributor(s) and not of MDPI and/or the editor(s). MDPI and/or the editor(s) disclaim responsibility for any injury to people or property resulting from any ideas, methods, instructions or products referred to in the content. |
© 2026 by the authors. Licensee MDPI, Basel, Switzerland. This article is an open access article distributed under the terms and conditions of the Creative Commons Attribution (CC BY) license.
Share and Cite
Aan, L.; Yang, Y.; Yang, P.; Wang, C.; Li, Z.; Fu, Y.; Zhang, X.; Jia, D.; Shen, X.; Guo, Z.; et al. Molecular Evidence of Ovine Theileriosis in Selected Areas of Qinghai Province. Vet. Sci. 2026, 13, 129. https://doi.org/10.3390/vetsci13020129
Aan L, Yang Y, Yang P, Wang C, Li Z, Fu Y, Zhang X, Jia D, Shen X, Guo Z, et al. Molecular Evidence of Ovine Theileriosis in Selected Areas of Qinghai Province. Veterinary Sciences. 2026; 13(2):129. https://doi.org/10.3390/vetsci13020129
Chicago/Turabian StyleAan, Lamu, Yi Yang, Peiyao Yang, Chengcai Wang, Zhi Li, Yong Fu, Xueyong Zhang, Dan Jia, Xiuying Shen, Zhihong Guo, and et al. 2026. "Molecular Evidence of Ovine Theileriosis in Selected Areas of Qinghai Province" Veterinary Sciences 13, no. 2: 129. https://doi.org/10.3390/vetsci13020129
APA StyleAan, L., Yang, Y., Yang, P., Wang, C., Li, Z., Fu, Y., Zhang, X., Jia, D., Shen, X., Guo, Z., Wang, J., & Duo, H. (2026). Molecular Evidence of Ovine Theileriosis in Selected Areas of Qinghai Province. Veterinary Sciences, 13(2), 129. https://doi.org/10.3390/vetsci13020129
