WEBSEIDF: A Web-Based System for the Estimation of IDF Curves in Central Chile
Abstract
1. Introduction
2. Methods
2.1. Intensity–Duration–Frequency Relationship
- P(X > xT) is the probability of exceedance within a year of a storm event with rainfall intensity xT.
- P(X ≤ xT) is the probability of occurrence within a year of a storm event with rainfall intensity xT.
- T is the return period or the number of years.
2.2. Probability Density Functions Included in WEBSEIDF
2.3. Parameter Estimation Methods
2.4. Mathematical Modelling of IDF Curves
2.5. Goodness-of-Fit of PDFs and Mathematical Models
2.6. Extrapolation and Interpolation of IDF Curves
2.6.1. Storm Index Method
2.6.2. Ordinary Kriging
- is the measured rainfall intensity value at the location i
- is the weight for the location i
- is the predicted location
- N is the number of measured values
2.7. Implementation and Validation of WEBSEIDF
2.7.1. Consolidation of a Rainfall Intensity Database
2.7.2. Pluviograph Strip Charts Reader
2.7.3. Database for Mathematical Models
2.7.4. Informatic Development of WEBSEIDF
- The system is web-based, allowing users to access it from any location with an Internet connection.
- Its GIS-based architecture allows the integration of hardware, software, and georeferenced data in the process of capture, storage, manipulation, analysis, and visualization.
- Its flexibility allows users to easily incorporate additional spatial data into the system—that is, the database allows the addition of new pluviograph gauges.
- It is flexible enough to incorporate new processing algorithms and models to represent IDF curves.
2.7.5. Georeferenced Database
2.7.6. Graphical User’s Interface (GUI) of WEBSEIDF
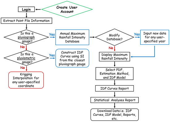
2.7.7. Procedure to Generate IDF Curves Using WEBSEIDF
2.7.8. Considerations about the Methodologies Included in WEBSEIDF
3. Results and Discussion
3.1. Register, Login, and Use of WEBSEIDF
3.2. Spatial Visualization and Adding New Data into WEBSEIDF
3.3. Graphical Visualization of IDF Curves
3.4. Extrapolation of IDF Curves
3.5. Geostatistical Interpolation of IDF Curves
3.6. Isolines of Maximum Rainfall Intensity
4. Conclusions
Author Contributions
Funding
Acknowledgments
Conflicts of Interest
Abbreviations
| IDF | Intensity–Duration–Frequency Curves |
| WEBSEIDF | Web-based System for the Estimation of IDF Curves |
| SI | Storm Index Method |
| PD | Probability Density Function |
| CD | Cumulative Distribution Function |
| AM | Annual Maximum Series |
| PD | Partial Duration Series |
| T | Return Period |
| D | Storm Duration |
| GEV | Generalized Extreme Value |
| MoM | Method of Moments |
| ML | Maximum Likelihood Method |
| PWM | Probability Weighted Moments |
| K–S test | Kolmogorov–Smirnov Test |
| IDW | Inverse Distance Weighting |
| PSCR | Pluviograph Strip Charts Reader |
| DGA | Dirección General de Aguas |
| ENEL | Enel Distribución Chile S.A. |
| DMC | Dirección Meteorológica de Chile |
Appendix A
| Origin | Name | Lat (S) | Long (W) | Period of Records | Available Years |
|---|---|---|---|---|---|
| DGA | Embalse Rungue | 33°01′ | 70°55′ | 1979–2007 | 26 |
| DGA | Cerro Calán | 33°23′ | 70°32′ | 1975–2012 | 38 |
| DGA | Los Panguiles | 33°26′ | 71°00′ | 1981–2011 | 31 |
| DGA | Pirque | 33°40′ | 70°36′ | 1972–2010 | 39 |
| DGA | Melipilla | 33°40′ | 71°11′ | 1975–2012 | 37 |
| DGA | La Obra | 33°35′ | 70°29′ | 1995–2012 | 18 |
| DGA | Huechun Andina | 33°04′ | 70°46′ | 1994–2012 | 15 |
| DGA | San Antonio | 33°34′ | 71°37′ | 1997–2011 | 15 |
| DGA | MOP-DGA | 33°26 | 70°38′ | 1992–2008 | 17 |
| DMC | Tobalaba | 33°27′ | 70°32′ | 1998–2009 | 12 |
| ENEL | Quinta Normal | 33°26′ | 70°40′ | 1917–2009 | 89 |
| ENEL | Cerrillos | 33°29′ | 70°42′ | 1960–2005 | 45 |
| ENEL | Pudahuel DMC | 33°23′ | 70°47′ | 1974–2009 | 36 |
| ENEL | Edificio Central Endesa | 33°27′ | 70°39′ | 1969–2001 | 23 |
| DGA | Los Queñes | 35°00′ | 70°49′ | 1974–2009 | 36 |
| DGA | Potrero Grande | 35°12′ | 71°07′ | 1971–2009 | 38 |
| DGA | Pencahue | 35°23′ | 71°48′ | 1974–2009 | 36 |
| DGA | Talca | 35°26′ | 71°35′ | 1982–2009 | 28 |
| DGA | San Javier | 35°36′ | 71°44′ | 1974–2009 | 36 |
| DGA | Colorado | 35°38′ | 71°16′ | 1969–2009 | 40 |
| DGA | Melozal | 35°45′ | 71°47′ | 1971–2009 | 35 |
| DGA | Embalse Ancoa | 35°54′ | 71°17′ | 1971–2009 | 38 |
| DGA | Parral | 36°09′ | 71°50′ | 1974–2009 | 36 |
| DGA | Embalse Digua | 36°15′ | 71°32′ | 1971–2009 | 39 |
| DGA | Embalse Bullileo | 36°17′ | 71°26′ | 1971–2009 | 39 |
| DGA | San Manuel | 36°21′ | 71°39′ | 1995–2009 | 15 |
| DMC | Curico | 34°57′ | 71°13′ | 1966–2009 | 40 |
| ENEL | Armerillo | 35°42′ | 71°06′ | 1959–2000 | 41 |
| ENEL | Casa de Maq. Cipreses | 35°48′ | 70°49′ | 1964–2000 | 30 |
| ENEL | Desague Laguna Invernada | 35°44′ | 70°47′ | 1963–1980 | 18 |
| ENEL | Melado en la Lancha | 35°51′ | 71°04′ | 1966–1993 | 25 |
| ENEL | El Lirio | 35°40′ | 71°21’ | 1968–1994 | 27 |
| DGA | Embalse Coihueco | 36°35′ | 71°47′ | 1971–2009 | 38 |
| DGA | Chillán Viejo | 36°38′ | 72°08′ | 1974–2009 | 36 |
| DGA | Embalse Diguillín | 36°50′ | 71°44′ | 1965–2009 | 45 |
| DGA | Quilaco | 37°41′ | 72°00′ | 1965–2009 | 45 |
| DGA | Cerro El Padre | 37°46′ | 71°53′ | 1970–2009 | 40 |
| DGA | Caracol | 36°38′ | 71°23′ | 1987–2009 | 23 |
| DGA | Contulmo | 38°00′ | 73°13′ | 1987–2009 | 21 |
| DGA | La Punilla | 36°39′ | 71°19′ | 1965–1986 | 20 |
| DMC | Chillan | 33°35′ | 72°02′ | 1974–2009 | 30 |
| DMC | Concepcion, Carriel Sur | 36°46′ | 73°3′ | 1966–2009 | 44 |
| DMC | Concepcion, Bellavista | 36°49′ | 73°02′ | 1965–1988 | 22 |
| DMC | Concepcion, Hualpencillo | 36°46′ | 73°03′ | 1946–1963 | 13 |
| DMC | Los Angeles, Maria Dolores | 37°24′ | 72°25′ | 1995–2009 | 15 |
| ENEL | Polcura en Balseadero | 37°19′ | 71°32′ | 1959–2000 | 40 |
| ENEL | Troyo | 38°14′ | 71°18′ | 1968–1994 | 27 |
References
- Pizarro, R.; Abarza, A.; Flores, J. Determinación de las Curvas Intensidad-Duración-Frecuencia IDF, Para 6 Estaciones Pluviográficas de la VII Región; Revista Virtual de UNESCO: Montevideo, Uruguay, 2001. [Google Scholar]
- Minh Nhat, L.; Tachikawa, Y.; Sayama, T.; Takara, K. Simple scaling characteristics of rainfall in time and space to derive intensity duration frequency relationships. Annu. J. Hydraul. Eng. 2007, 51, 73–78. [Google Scholar] [CrossRef]
- Bianucci, P.; Sordo-Ward, A.; Perez, J.I.; Garcia-Palacios, J.; Mediero, L.; Garrote, L. Risk-based methodology for parameter calibration of a reservoir flood control model. Nat. Hazards Earth Syst. Sci. 2013, 13, 965–981. [Google Scholar] [CrossRef]
- Warren, F.J.; Lemmen, D.S. Canada in a Changing Climate: Sector Perspectives on Impacts and Adaptation; Government of Canada: Ottawa, ON, Canada, 2014.
- Donat, M.G.; Lowry, A.L.; Alexander, L.V.; O’Gorman, P.A.; Maher, N. More extreme precipitation in the world’s dry and wet regions. Nat. Clim. Chang. 2016, 6, 508–513. [Google Scholar] [CrossRef]
- Morin, E.; Jacoby, Y.; Navon, S.; Bet-Halachmi, E. Towards flash-flood prediction in the dry Dead Sea region utilizing radar rainfall information. Adv. Water Resour. 2009, 32, 1066–1076. [Google Scholar] [CrossRef]
- Fiorentino, M.; Gioia, A.; Iacobellis, V.; Manfreda, S. Regional analysis of runoff thresholds behaviour in Southern Italy based on theoretically derived distributions. Adv. Geosci. 2011, 26, 139–144. [Google Scholar] [CrossRef]
- Iacobellis, V.; Castorani, A.; Di Santo, A.R.; Gioia, A. Rationale for flood prediction in karst endorheic areas. J. Arid Environ. 2015, 112, 98–108. [Google Scholar] [CrossRef]
- Bezak, N.; Šraj, M.; Mikoš, M. Copula-based IDF curves and empirical rainfall thresholds for flash floods and rainfall-induced landslides. J. Hydrol. 2016, 541, 272–284. [Google Scholar] [CrossRef]
- Trenberth, K.E. Changes in precipitation with climate change. Clim. Res. 2011, 47, 123–138. [Google Scholar] [CrossRef]
- Cheng, L.; AghaKouchak, A. Nonstationary precipitation intensity-duration-frequency curves for infrastructure design in a changing climate. Sci. Rep. 2014, 4, 7093. [Google Scholar] [CrossRef] [PubMed]
- Cunderlik, J.; Simonovic, S.P. Hydrologic extremes in South-western Ontario under future climate projections. J. Hydrol. Sci. 2005, 50, 631–654. [Google Scholar]
- Dore, M.H. Climate change and changes in global precipitation patterns: What do we know? Environ. Int. 2005, 31, 1167–1181. [Google Scholar] [CrossRef] [PubMed]
- Trenberth, K. Uncertainty in hurricanes and global warming. Science 2005, 308, 1753–1754. [Google Scholar] [CrossRef] [PubMed]
- Orlowsky, B.; Seneviratne, S.I. Global changes in extreme events: Regional and seasonal dimension. Clim. Chang. 2012, 110, 669–696. [Google Scholar] [CrossRef]
- Intergovernmental Panel on Climate Change IPCC. Climate Change Synthesis Report. Contribution of Working Groups I, II and III to the Fifth Assessment Report of the Intergovernmental Panel on Climate Change; Pachauri, R.K., Meyer, L.A., Eds.; IPCC: Geneva, Switzerland, 2014. [Google Scholar]
- Chandra, R.; Saha, U.; Mujumdar, P.P. Model and parameter uncertainty in IDF relationships under climate change. Adv. Water Resour. 2015, 79, 127–139. [Google Scholar] [CrossRef]
- Kuo, C.C.; Gan, T.Y.; Gizaw, M. Potential impact of climate change on intensity duration frequency curves of central Alberta. Clim. Chang. 2015, 130, 115–129. [Google Scholar] [CrossRef]
- Chang, K.B.; Lai, S.H.; Othman, F. Comparison of annual maximum and partial duration series for derivation of rainfall intensity-duration-frequency relationships in peninsular Malaysia. J. Hydrol. Eng. 2015, 21. [Google Scholar] [CrossRef]
- Lima, C.H.; Kwon, H.H.; Kim, J.Y. A Bayesian beta distribution model for estimating rainfall IDF curves in a changing climate. J. Hydrol. 2016, 540, 744–756. [Google Scholar] [CrossRef]
- Kuok, K.K.; Mah, Y.S.; Imteaz, M.A.; Kueh, S.M. Comparison of future intensity duration frequency curve by considering the impact of climate change: Case study for Kuching city. Int. J. River Basin Manag. 2016, 14, 47–55. [Google Scholar] [CrossRef]
- Crabbe, P.; Robin, M. Institutional adaptation of water resource infrastructures to climate change in eastern Ontario. Clim. Chang. 2006, 78, 103–133. [Google Scholar] [CrossRef]
- Simonovic, S.P.; Schardong, A.; Sandink, D.; Srivastav, R. A web-based tool for the development of Intensity Duration Frequency curves under changing climate. Environ. Model. Softw. 2016, 81, 136–153. [Google Scholar] [CrossRef]
- Instituto Nacional de Estadística (INE). Censo de Población y Vivienda; INE: Santiago, Chile, 2012.
- Montecinos, A.; Aceituno, P. Seasonality of the ENSO related rainfall variability in central Chile and associated circulation anomalies. J. Clim. 2003, 16, 281–296. [Google Scholar] [CrossRef]
- Falvey, M.; Garreaud, R. Wintertime precipitation episodes in Central Chile: Associated meteorological conditions and orographic influences. J. Hydrometeorol. 2007, 8, 171–193. [Google Scholar] [CrossRef]
- Quintana, J.; Aceituno, P. Changes in the rainfall regime along the extratropical west coast of South America (Chile), 30–43° S. Atmosphere 2012, 25, 1–22. [Google Scholar]
- Valdés-Pineda, R.; Valdés, J.B.; Diaz, H.F.; Pizarro-Tapia, R. Analysis of spatio-temporal changes in annual and seasonal precipitation variability in South America-Chile and related ocean–atmosphere circulation patterns. Int. J. Climatol. 2016, 36, 2979–3001. [Google Scholar] [CrossRef]
- Valdés-Pineda, R.; Cañón, J.; Valdés, J.B. Multi-decadal 40-to 60-year cycles of precipitation variability in Chile (South America) and their relationship to the AMO and PDO signals. J. Hydrol. 2017, 556, 1153–1170. [Google Scholar] [CrossRef]
- Pizarro, R.; Valdés, R.; García-Chevesich, P.; Vallejos, C.; Sangüesa, C.; Morales, C.; Balocchi, F.; Abarza, A.; Fuentes, R. Latitudinal analysis of rainfall intensity and mean annual precipitation in Chile. Chil. J. Agric. Res. 2012, 72, 252–261. [Google Scholar] [CrossRef]
- Oficina Nacional de Emergencia del Ministerio del Interior y Seguridad Pública (ONEMI). Análisis de Impactos por Sistemas Frontales; Repositorio Digital ONEMI: Santiago, Chile, 2011.
- Pizarro, R.; Valdés-Pineda, R.; Abarza, A.; Garcia-Chevesich, P. A simplified storm index method to extrapolate intensity–duration–frequency (IDF) curves for ungauged stations in central Chile. Hydrol. Process. 2015, 29, 641–652. [Google Scholar] [CrossRef]
- Langousis, A.; Veneziano, D. Intensity-duration-frequency curves from scaling representations of rainfall. Water Resour. Res. 2007, 43. [Google Scholar] [CrossRef]
- Pizarro, R.; Sangüesa, C.; Bro, P.; Ingram, B.; Vera, M.; Vallejos, C.; Morales, C.; Olivares, C.; Balocchi, F.; Fuentes, R.; et al. Curvas Intensidad Duración Frecuencia para las Regiones Metropolitana, Maule y Biobío. Intensidades Desde 15 Minutos a 24 Horas; PHI-VII/Documento Técnico N° 29; Programa Hidrológico Internacional de UNESCO (PHI) Para América Latina y el Caribe: Montevideo, Uruguay, 2013. [Google Scholar]
- Madsen, H.; Rasmussen, P.F.; Rosbjerg, D. Comparison of annual maximum series and partial duration series methods for modeling extreme hydrologic events: 1. At-site modeling. Water Resour. Res. 1997, 33, 747–757. [Google Scholar] [CrossRef]
- Campos-Aranda, D.F. Modelo probabilístico simple para análisis de frecuencias en registros hidrológicos extremos con tendencia. Tecnol. Cienc. Agua. 2016, 7, 171–186. [Google Scholar]
- Koutsoyiannis, D.; Kozonis, D.; Manetas, A. A mathematical framework for studying rainfall intensity-duration-frequency relationships. J. Hydrol. 1998, 206, 118–135. [Google Scholar] [CrossRef]
- Yevjevich, V. Probability and Statistics in Hydrology; Water Resources Publications: Fort Collins, CO, USA, 1972. [Google Scholar]
- Kite, G.W. Frequency and Risk Analyses in Hydrology; Water Resources Publications: Fort Collins, CO, USA, 1977. [Google Scholar]
- Stedinger, J.R.; Vogel, R.M.; Foufoula-Georgiou, E. Handbook of Hydrology, Frequency Analysis of Extreme Events; McGraw-Hill: New York, NY, USA, 1992; Chapter 18. [Google Scholar]
- Wilks, D.S. Comparison of three-parameter probability distributions for representing annual extreme and partial duration precipitation series. Water Resour. Res. 1993, 29, 3543–3549. [Google Scholar] [CrossRef]
- Katz, R.W.; Parlange, M.B.; Naveau, P. Statistics of extremes in hydrology. Adv. Water Resour. 2002, 25, 1287–1304. [Google Scholar] [CrossRef]
- Chow, V.; Maidment, D.; Mays, L. Applied Hydrology; McGraw-Hill: New York, NY, USA, 1988. [Google Scholar]
- Landwehr, J.M.; Matalas, N.C.; Wallis, J.R. Probability weighted moments compared with some traditional techniques in estimating Gumbel parameters and quantiles. Water Resour. Res. 1979, 15, 1055–1064. [Google Scholar] [CrossRef]
- El Adlouni, S.; Ouarda, T.B.M.J.; Zhang, X.; Roy, R.; Bobée, B. Generalized maximum likelihood estimators for the nonstationary generalized extreme value model. Water Resour. Res. 2007, 43. [Google Scholar] [CrossRef]
- Greenwood, J.A.; Landwehr, J.M.; Matalas, N.C.; Wallis, J.R. Probability weighted moments: Definition and relation to parameters of several distributions expressible in inverse form. Water Resour. Res. 1979, 15, 1049–1054. [Google Scholar] [CrossRef]
- Hosking, J.R.; Wallis, J.R.; Wood, E.F. Estimation of the generalized extreme-value distribution by the method of probability-weighted moments. Technometrics 1985, 27, 251–261. [Google Scholar] [CrossRef]
- Martins, E.S.; Stedinger, J.R. Generalized maximum-likelihood generalized extreme-value quantile estimators for hydrologic data. Water Resour. Res. 2000, 36, 737–744. [Google Scholar] [CrossRef]
- Bernard, M. Formulas for rainfall intensities of long durations. Trans. ASCE 1932, 96, 592–624. [Google Scholar]
- Sherman, C.W. Frequency and intensity of excessive rainfalls at Boston-Massachusetts. Trans. ASCE 1932, 95, 951–960. [Google Scholar]
- Wenzel, H.G. Rainfall for Urban Stormwater Design; Chapter 2 of Urban Stormwater Hydrology; Kibler, D.F., Ed.; American Geophysical Union, Water Resources Monograph: Washington, DC, USA, 1982. [Google Scholar]
- Chen, C.L. Rainfall intensity-duration-frequency formulas. J. Hydraul. Eng. ASCE 1983, 109, 1603–1621. [Google Scholar] [CrossRef]
- Mann, H.B.; Whitney, D.R. On a test of whether one of two random variables is stochastically larger than the other. Ann. Math. Stat. 1947, 18, 50–60. [Google Scholar] [CrossRef]
- Massey, F.J., Jr. The Kolmogorov-Smirnov test for goodness of fit. J. Am. Stat. Assoc. 1951, 46, 68–78. [Google Scholar] [CrossRef]
- Dougherty, E.R.; Kim, S.; Chen, Y. Coefficient of determination in nonlinear signal processing. Signal Process. 2000, 80, 2219–2235. [Google Scholar] [CrossRef]
- Cressie, N. Spatial prediction and ordinary kriging. Math. Geol. 1988, 20, 405–421. [Google Scholar] [CrossRef]
- Cressie, N. The origins of kriging. Math. Geol. 1990, 22, 239–252. [Google Scholar] [CrossRef]
- Mair, A.; Fares, A. Assessing rainfall data homogeneity and estimating missing records in Mākaha valley, O’ahu, Hawai’i. J. Hydrol. Eng. 2010, 15, 61–66. [Google Scholar] [CrossRef]
- Li, J.; Heap, A. A review of comparative studies of spatial interpolation methods: Performance and impact factors. Ecol. Inform. 2011, 6, 228–241. [Google Scholar] [CrossRef]
- Li, J.; Heap, A.D. Spatial interpolation methods applied in the environmental sciences: A review. Environ. Model. Softw. 2014, 53, 173–189. [Google Scholar] [CrossRef]
- Jaklič, A.; Šajn, L.; Derganc, G.; Peer, P. Automatic digitization of pluviograph strip charts. Meteorol. Appl. 2016, 23, 57–64. [Google Scholar] [CrossRef]
- Rao, C.R. Linear Statistical Inference and Its Applications (Vol. 22); John Wiley & Sons: New York, NY, USA, 2009. [Google Scholar]
- Oliver, M.A.; Webster, R. Kriging: A method of interpolation for geographical information systems. Int. J. Geogr. Inf. Syst. 1990, 4, 313–332. [Google Scholar] [CrossRef]
- Sordo-Ward, A.; Bianucci, P.; Garrote, L.; Granados, A. The influence of the annual number of storms on the derivation of the flood frequency curve through event-based simulation. Water 2016, 8, 335. [Google Scholar] [CrossRef]
- Karim, F.; Hasan, M.; Marvanek, S. Evaluating annual maximum and partial duration series for estimating frequency of small magnitude floods. Water 2017, 9, 481. [Google Scholar] [CrossRef]












| Name | Probability Density Function |
|---|---|
| Generalized Extreme Value (GEV) |
|
| Gumbel |
|
| Pearson Type-III |
|
| Author | Model |
|---|---|
| Sherman (1931) [50] | |
| Bernard (1932) [49] | |
| Wenzel (1982) [51] | |
| Chen (1983) [52] | |
| Chow et al. (1988) [43] | |
| Koutsoyiannis et al. (1998) [37] |
| Goodness-of-Fit Test | Reference Equation | Parameters |
|---|---|---|
| Kolmogorov–Smirnov Test |
| |
| Coefficient of Determination (R2) |
| |
| Mann–Whitney U Test n < 25 |
| |
| Mann–Whitney U Test n > 25 |
© 2018 by the authors. Licensee MDPI, Basel, Switzerland. This article is an open access article distributed under the terms and conditions of the Creative Commons Attribution (CC BY) license (http://creativecommons.org/licenses/by/4.0/).
Share and Cite
Pizarro, R.; Ingram, B.; Gonzalez-Leiva, F.; Valdés-Pineda, R.; Sangüesa, C.; Delgado, N.; García-Chevesich, P.; Valdés, J.B. WEBSEIDF: A Web-Based System for the Estimation of IDF Curves in Central Chile. Hydrology 2018, 5, 40. https://doi.org/10.3390/hydrology5030040
Pizarro R, Ingram B, Gonzalez-Leiva F, Valdés-Pineda R, Sangüesa C, Delgado N, García-Chevesich P, Valdés JB. WEBSEIDF: A Web-Based System for the Estimation of IDF Curves in Central Chile. Hydrology. 2018; 5(3):40. https://doi.org/10.3390/hydrology5030040
Chicago/Turabian StylePizarro, Roberto, Ben Ingram, Fernando Gonzalez-Leiva, Rodrigo Valdés-Pineda, Claudia Sangüesa, Nicolás Delgado, Pablo García-Chevesich, and Juan B. Valdés. 2018. "WEBSEIDF: A Web-Based System for the Estimation of IDF Curves in Central Chile" Hydrology 5, no. 3: 40. https://doi.org/10.3390/hydrology5030040
APA StylePizarro, R., Ingram, B., Gonzalez-Leiva, F., Valdés-Pineda, R., Sangüesa, C., Delgado, N., García-Chevesich, P., & Valdés, J. B. (2018). WEBSEIDF: A Web-Based System for the Estimation of IDF Curves in Central Chile. Hydrology, 5(3), 40. https://doi.org/10.3390/hydrology5030040

