Evaluation of the Impact of Climate Change on the Water Balance of the Mixteco River Basin with the SWAT Model
Abstract
1. Introduction
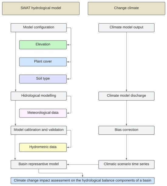
2. Materials and Methods
2.1. Study Area
2.2. SWAT Hydrological Model
2.3. Configuration of Model
2.4. Model Calibration and Validation
2.5. Global Climate Models
2.6. Bias Correction and Climate Model Selection
3. Results and Discussion
3.1. Model Calibration and Validation
3.2. Assessment and Selection of Climate Models
3.3. Impact on Precipitation and Temperature
3.4. Impact on Hydrological Balance Components
4. Conclusions
Author Contributions
Funding
Data Availability Statement
Acknowledgments
Conflicts of Interest
References
- IPCC. Climate Change 2014: Impacts, Adaptation, and Vulnerability. Part A: Global and Sectoral Aspects. Contribution of Working Group II to the Fifth Assessment Report of the Intergovernmental Panel on Climate Change, 1st ed.; Field, C.B., Barros, V.R., Dokken, D.J., Mach, K.J.M., Mastrandrea, M.D., Bilir, T.E., Chatterjee, M., Ebi, K.L., Otsuki-Estrada, Y., Genova, R.C., et al., Eds.; Cambridge University Press: Cambridge, UK; New York, NY, USA, 2014; Volume 2, ISBN 9781107641655. [Google Scholar]
- Yang, N.; Men, B.H.; Lin, C.K. Impact Analysis of Climate Change on Water Resources. Procedia Eng. 2011, 24, 643–648. [Google Scholar] [CrossRef]
- Xue, L.; Yang, F.; Yang, C.; Chen, X.; Zhang, L.; Chi, Y.; Yang, G. Identification of Potential Impacts of Climate Change and Anthropogenic Activities on Streamflow Alterations in the Tarim River Basin, China. Sci. Rep. 2017, 7, 8254. [Google Scholar] [CrossRef] [PubMed]
- IPCC. IPCC Climate Change 2021: The Physical Science Basis. Contribution of Working Group I to the Sixth Assessment Report of the Intergovernmental Panel on Climate Change, 2nd ed.; Masson-Delmotte, V., Zhai, P., Pirani, A., Connors, S.L., Péan, C., Chen, Y., Goldfarb, L., Gomis, M.I., Matthews, J.B.R., Berger, S., et al., Eds.; Cambridge University Press: Cambridge, UK; New York, NY, USA, 2021; Volume 1, ISBN 9781009419581. [Google Scholar]
- Abbass, K.; Qasim, M.Z.; Song, H.; Murshed, M.; Mahmood, H.; Younis, I. A Review of the Global Climate Change Impacts, Adaptation, and Sustainable Mitigation Measures. Environ. Sci. Pollut. Res. 2022, 29, 42539–42559. [Google Scholar] [CrossRef] [PubMed]
- Pachauri, R.K.; Allen, M.R.; Barros, V.R.; Broome, J.; Cramer, W.; Christ, R.; Church, J.A.; Clarke, L.; Dahe, Q.; Dasgupta, P. Climate Change 2014: Synthesis Report Contribution of Working Groups I, II and III to the Fifth Assessment Report of the Intergovernmental Panel on Climate Change; IPCC: Geneva, Switzerland, 2014; ISBN 9291691437. [Google Scholar]
- Richardson, K.; Steffen, W.; Lucht, W.; Bendtsen, J.; Cornell, S.E.; Donges, J.F.; Drüke, M.; Fetzer, I.; Bala, G.; von Bloh, W.; et al. Earth beyond Six of Nine Planetary Boundaries. Sci. Adv. 2023, 9, eadh2458. [Google Scholar] [CrossRef] [PubMed]
- Lurton, T.; Balkanski, Y.; Bastrikov, V.; Bekki, S.; Bopp, L.; Braconnot, P.; Brockmann, P.; Cadule, P.; Contoux, C.; Cozic, A.; et al. Implementation of the CMIP6 Forcing Data in the IPSL-CM6A-LR Model. J. Adv. Model. Earth Syst. 2020, 12, e2019MS001940. [Google Scholar] [CrossRef]
- Meinshausen, M.; Nicholls, Z.R.J.; Lewis, J.; Gidden, M.J.; Vogel, E.; Freund, M.; Beyerle, U.; Gessner, C.; Nauels, A.; Bauer, N.; et al. The Shared Socio-Economic Pathway (SSP) Greenhouse Gas Concentrations and Their Extensions to 2500. Geosci. Model Dev. 2020, 13, 3571–3605. [Google Scholar] [CrossRef]
- Chaturvedi, A.; Pandey, B.; Yadav, A.K.; Saroj, S. An Overview of the Potential Impacts of Global Climate Change on Water Resources. Water Conserv. Era Glob. Clim. Chang. 2021, 99–120. [Google Scholar] [CrossRef]
- Shiu, C.-J.; Liu, S.C.; Fu, C.; Dai, A.; Sun, Y.; Shiu, C.; Liu, S.C.; Fu, C.; Dai, A.; Sun, Y. How Much Do Precipitation Extremes Change in a Warming Climate? Geophys. Res. Lett. 2012, 39, 17707. [Google Scholar] [CrossRef]
- Negewo, T.F.; Sarma, A.K. Estimation of Water Yield under Baseline and Future Climate Change Scenarios in Genale Watershed, Genale Dawa River Basin, Ethiopia, Using SWAT Model. J. Hydrol. Eng. 2020, 26, 05020051. [Google Scholar] [CrossRef]
- Uniyal, B.; Jha, M.K.; Verma, A.K. Assessing Climate Change Impact on Water Balance Components of a River Basin Using SWAT Model. Water Resour. Manag. 2015, 29, 4767–4785. [Google Scholar] [CrossRef]
- Estrada-Porrúa, F.; Zavala-Hidalgo, J.; Martínez-Arroyo, A.; Raga, G.; Gay-García, C. Estado y Perspectivas Del Cambio Climático En México: Un Punto de Partida Perspectivas Cambio Climático En México: Un Punto de Partida; Programa de Investigación en Cambio Climático-UNAM: Ciudad de México, Mexico, 2023. [Google Scholar]
- Monterroso, A.; Conde, C. Exposure to Climate and Climate Change in Mexico. Geomat. Nat. Hazards Risk 2015, 6, 272–288. [Google Scholar] [CrossRef]
- Montero-Martínez, M.J.; Ojeda-Bustamante, W.; Santana-Sepúlveda, J.S.; Prieto-González, R.; Lobato-Sánchez, R. Sistema de Consulta de Proyecciones Regionalizadas de Cambio Climático Para México. Tecnol. Cienc. Del Agua 2013, 4, 113–128. [Google Scholar]
- CONAGUA. Estadísticas Del Agua En México; CONAGUA: Mexico City, Mexico, 2019. [Google Scholar]
- Cotler, H.; Garrido, A.; Bunge, V.; Cuevas, M.L. Las Cuencas Hidrográficas de México: Priorización y Toma de Decisiones. Las Cuencas Hidrográficas México Diagnóstico Priorización 2010, 1, 210–215. [Google Scholar]
- Contreras-Hinojosa, J.; Volke-Haller, V.; Oropeza-Mota, J.; Rodríguez-Franco, C.; Martínez-Saldaña, T.; Martínez-Garza, Á. Reducción Del Rendimiento de Maíz Por La Erosión Del Suelo En Yanhuitlán, Oaxaca, México. Terra Latinoam. 2005, 23, 399–408. [Google Scholar]
- Cruz-Ramírez, A.S.; Martínez-Gutiérrez, G.A.; Martínez-Hernández, A.G.; Morales, I.; Escamirosa-Tinoco, C. Price Trends of Agave Mezcalero in Mexico Using Multiple Linear Regression Models. Ciência Rural 2022, 53, e20210685. [Google Scholar] [CrossRef]
- Martínez-Austria, P.F.; Díaz-Jiménez, D. Tendencias de La Precipitación y Su Relación Con El Índice Oceánico El Niño. El Caso de La Región Mixteca, México. Ing. Del Agua 2018, 22, 1–14. [Google Scholar] [CrossRef]
- González-Terrazas, D.I.; Vermonden-Thibodeau, A. Municipios Vulnerables al Cambio Climático Con Base Los Resultados Atlas Nacional de Vulnerabilidad al Cambio Climático (ANVCC); INECC: Mexico City, Mexico, 2019. [Google Scholar]
- Bhatta, B.; Shrestha, S.; Shrestha, P.K.; Talchabhadel, R. Evaluation and Application of a SWAT Model to Assess the Climate Change Impact on the Hydrology of the Himalayan River Basin. Catena 2019, 181, 104082. [Google Scholar] [CrossRef]
- Githui, F.; Gitau, W.; Mutua, F.; Bauwens, W. Climate Change Impact on SWAT Simulated Streamflow in Western Kenya. Int. J. Climatol. 2009, 29, 1823–1834. [Google Scholar] [CrossRef]
- Chiew, F.H.S.; McMahon, T.A. Modelling the Impacts of Climate Change on Australian Streamflow. Hydrol. Process 2002, 16, 1235–1245. [Google Scholar] [CrossRef]
- De Andrade-Pereira, M.; De Melo-Ribeiro, C.B. Impacts of Land Use and Cover Change on Paraíba Do Sul Whatershed Streamflow Using the SWAT Model. Rev. Bras. Recur. Hídricos 2020, 25, 1–13. [Google Scholar] [CrossRef]
- Shiferaw, H.; Gebremedhin, A.; Gebretsadkan, T.; Zenebe, A. Modelling Hydrological Response under Climate Change Scenarios Using SWAT Model: The Case of Ilala Watershed, Northern Ethiopia. Model. Earth Syst. Environ. 2018, 4, 437–449. [Google Scholar] [CrossRef]
- Skoulikaris, C.; Ganoulis, J. Climate Change Impacts on River Catchment Hydrology Using Dynamic Downscaling of Global Climate Models. NATO Sci. Peace Secur. Ser. C Environ. Secur. 2012, 125, 281–287. [Google Scholar] [CrossRef]
- Akoko, G.; Le, T.H.; Gomi, T.; Kato, T. A Review of SWAT Model Application in Africa. Water 2021, 13, 1313. [Google Scholar] [CrossRef]
- Tan, M.L.; Gassman, P.W.; Yang, X.; Haywood, J. A Review of SWAT Applications, Performance and Future Needs for Simulation of Hydro-Climatic Extremes. Adv. Water Resour. 2020, 143, 103662. [Google Scholar] [CrossRef]
- Arnold, J.G.; Srinivasan, R.; Muttiah, R.S.; Williams, J.R. Large Area Hydrologic Modeling and Assessment Part I: Model Development. J. Am. Water Resour. Assoc. 1998, 34, 73–89. [Google Scholar] [CrossRef]
- Swain, S.; Verma, M.K.; Verma, M.K. Streamflow Estimation Using SWAT Model Over Seonath River Basin, Chhattisgarh, India. In Hydrologic Modeling: Select Proceedings of ICWEES-2016; Springer: Singapore, 2018; pp. 659–665. [Google Scholar] [CrossRef]
- Teklay, A.; Dile, Y.T.; Asfaw, D.H.; Bayabil, H.K.; Sisay, K.; Ayalew, A. Modeling the Impact of Climate Change on Hydrological Responses in the Lake Tana Basin, Ethiopia. Dyn. Atmos. Ocean. 2022, 97, 101278. [Google Scholar] [CrossRef]
- CONAGUA. Sistema de Información de Acuíferos y Cuencas (SIGACUA); Comisión Nacional del Agua: Ciudad de México, Mexico, 2020. [Google Scholar]
- Arnold, J.G.; Moriasi, D.N.; Gassman, P.W.; Abbaspour, K.C.; White, M.J.; Srinivasan, R.; Santhi, C.; Harmel, R.D.; Van Griensven, A.; Van Liew, M.W.; et al. SWAT: Model Use, Calibration, and Validation. Trans. ASABE 2012, 55, 1491–1508. [Google Scholar] [CrossRef]
- USDA, Soil Conservation Service (SCS). Section 4: Hydrology. In National Engineering Handbook; USDA: Washington, DC, USA, 1972. [Google Scholar]
- Heber Green, W.; Ampt, G.A. Studies on Soil Phyics. J. Agric. Sci. 1911, 4, 1–24. [Google Scholar] [CrossRef]
- Saade, J.; Atieh, M.; Ghanimeh, S.; Golmohammadi, G. Modeling Impact of Climate Change on Surface Water Availability Using SWAT Model in a Semi-Arid Basin: Case of El Kalb River, Lebanon. Hydrology 2021, 8, 134. [Google Scholar] [CrossRef]
- Neitsch, S.L.; Arnold, J.G.; Kiniry, J.R.; Williams, J.R. Soil and Water Assessment Tool Theoretical Documentation Version 2009; Texas Water Resources Institute: College Station, TX, USA, 2011. [Google Scholar]
- Gassman, P.W.; Reyes, M.R.; Green, C.H.; Arnold, J.G. The Soil and Water Assessment Tool: Historical Development, Applications, and Future Research Directions. Trans. ASABE 2007, 50, 1211–1250. [Google Scholar] [CrossRef]
- Koltsida, E.; Mamassis, N.; Kallioras, A. Hydrological Modeling Using the Soil and Water Assessment Tool in Urban and Peri-Urban Environments: The Case of Kifisos Experimental Subbasin (Athens, Greece). Hydrol. Earth Syst. Sci. 2023, 27, 917–931. [Google Scholar] [CrossRef]
- INEGI. Continuo de Elevaciones Mexicano 3.0 (CEM 3.0); Instituto Nacional de Estadística y Geografía: Aguascalientes, Mexico, 2012. [Google Scholar]
- INEGI. Conjunto de Datos Vectoriales de La Carta de Uso Del Suelo y Vegetación; Escala 1:250,000, Serie IV, Conjunto Nacional; Instituto Nacional de Estadística y Geografía: Aguascalientes, Mexico, 2010. [Google Scholar]
- Colín-García, G.; Fernández-Reynoso, D.S.; Martínez-Menez, M.R.; Ríos-Berber, J.D.; Sánchez-Guzmán, P.; Rubio-Granados, E.; Ibáñez-Castillo, L.A. Digital Soil Classification Trough Environmental Covariables of the Mixteco River Watershed. Terra Latinoam. 2017, 35, 281–291. [Google Scholar] [CrossRef][Green Version]
- SMN. Sistema de Información Climática Computadorizada (CLICOM); Servicio Meteorológico Nacional: Ciudad de México, Mexico, 2022. [Google Scholar]
- CONAGUA. Banco Nacional de Datos de Aguas Superficiales (Bandas); Comisión Nacional del Agua: Ciudad de México, Mexico, 2012. [Google Scholar]
- Dile, Y.T.; Daggupati, P.; George, C.; Srinivasan, R.; Arnold, J. Introducing a New Open Source GIS User Interface for the SWAT Model. Environ. Model. Softw. 2016, 85, 129–138. [Google Scholar] [CrossRef]
- Nasiri, S.; Ansari, H.; Ziaei, A.N. Simulation of Water Balance Equation Components Using SWAT Model in Samalqan Watershed (Iran). Arab. J. Geosci. 2020, 13, 1–15. [Google Scholar] [CrossRef]
- O’Callaghan, J.F.; Mark, D.M. The Extraction of Drainage Networks from Digital Elevation Data. Comput. Vis. Graph. Image Process 1984, 28, 323–344. [Google Scholar] [CrossRef]
- Jiang, L.; Zhu, J.; Chen, W.; Hu, Y.; Yao, J.; Yu, S.; Jia, G.; He, X.; Wang, A. Identification of Suitable Hydrologic Response Unit Thresholds for Soil and Water Assessment Tool Streamflow Modelling. Chin. Geogr. Sci. 2021, 31, 696–710. [Google Scholar] [CrossRef]
- Fuka, D.R.; Walter, M.T.; Macalister, C.; Degaetano, A.T.; Steenhuis, T.S.; Easton, Z.M. Using the Climate Forecast System Reanalysis as Weather Input Data for Watershed Models. Hydrol. Process 2014, 28, 5613–5623. [Google Scholar] [CrossRef]
- Campos Aranda, D.F. Estimación y Aprovechamiento del Escurrimiento. Anexo 2007, 6, 411–429. [Google Scholar]
- Chen, C. Rainfall Intensity-Duration-Frequency Formulas. J. Hydraul. Eng. 1983, 109, 1603–1621. [Google Scholar] [CrossRef]
- Arteaga Ramírez, R.; Aguirre Rodríguez, A.; Sangerman-Jarquín, D.M.; Vázquez Peña, M.A.; Ibáñez Castillo, L.A.; Hernández Mendoza, T.M. Presión de Vapor Actual Observada y Estimada En Observatorios Sinópticos de México. Rev. Mex. Cienc. Agric. 2010, 1, 77–87. [Google Scholar]
- Aouissi, J.; Benabdallah, S.; Lili Chabaâne, Z.; Cudennec, C. Evaluation of Potential Evapotranspiration Assessment Methods for Hydrological Modelling with SWAT—Application in Data-Scarce Rural Tunisia. Agric. Water Manag. 2016, 174, 39–51. [Google Scholar] [CrossRef]
- Niraula, R.; Kalin, L.; Srivastava, P.; Anderson, C.J. Identifying Critical Source Areas of Nonpoint Source Pollution with SWAT and GWLF. Ecol. Model. 2013, 268, 123–133. [Google Scholar] [CrossRef]
- Ercan, M.B.; Goodall, J.L.; Castronova, A.M.; Humphrey, M.; Beekwilder, N. Calibration of SWAT Models Using the Cloud. Environ. Model. Softw. 2014, 62, 188–196. [Google Scholar] [CrossRef]
- Abbaspour, K.C.; Vejdani, M.; Haghighat, S.; Yang, J. SWAT-CUP Calibration and Uncertainty Programs for SWAT. In Proceedings of the MODSIM 2007 International Congress on Modelling and Simulation, Modelling and Simulation Society of Australia and New Zealand, Christchurch, New Zealand, 10–13 December 2007; pp. 1596–1602. [Google Scholar]
- Rivas-Tabares, D.; de Miguel, Á.; Willaarts, B.; Tarquis, A.M. Self-Organizing Map of Soil Properties in the Context of Hydrological Modeling. Appl. Math. Model. 2020, 88, 175–189. [Google Scholar] [CrossRef]
- Moriasi, D.N.; Arnold, J.G.; van Liew, M.W.; Bingner, R.L.; Harmel, R.D.; Veith, T.L. Model Evaluation Guidelines for Systematic Quantification of Accuracy in Watershed Simulations. Trans. ASABE 2007, 50, 885–900. [Google Scholar] [CrossRef]
- Arias, P.A.; Ortega, G.; Villegas, L.D.; Martínez, J.A. Colombian Climatology in CMIP5/CMIP6 Models: Persistent Biases and Improvements. Rev. Fac. Ing. Univ. Antioq. 2021, 75–96. [Google Scholar] [CrossRef]
- Meehl, G.A.; Boer, G.J.; Covey, C.; Latif, M.; Stouffer, R.J. Intercomparison Makes for a Better Climate Model. EOS Trans. Am. Geophys. Union 1997, 78, 445–451. [Google Scholar] [CrossRef]
- Tebaldi, C.; Debeire, K.; Eyring, V.; Fischer, E.; Fyfe, J.; Friedlingstein, P.; Knutti, R.; Lowe, J.; O’Neill, B.; Sanderson, B.; et al. Climate Model Projections from the Scenario Model Intercomparison Project (ScenarioMIP) of CMIP6. Earth Syst. Dyn. 2021, 12, 253–293. [Google Scholar] [CrossRef]
- Tian, B.; Dong, X. The Double-ITCZ Bias in CMIP3, CMIP5, and CMIP6 Models Based on Annual Mean Precipitation. Geophys. Res. Lett. 2020, 47, e2020GL087232. [Google Scholar] [CrossRef]
- Riahi, K.; van Vuuren, D.P.; Kriegler, E.; Edmonds, J.; O’Neill, B.C.; Fujimori, S.; Bauer, N.; Calvin, K.; Dellink, R.; Fricko, O.; et al. The Shared Socioeconomic Pathways and Their Energy, Land Use, and Greenhouse Gas Emissions Implications: An Overview. Glob. Environ. Chang. 2017, 42, 153–168. [Google Scholar] [CrossRef]
- Lutz, A.F.; ter Maat, H.W.; Biemans, H.; Shrestha, A.B.; Wester, P.; Immerzeel, W.W. Selecting Representative Climate Models for Climate Change Impact Studies: An Advanced Envelope-based Selection Approach. Int. J. Climatol. 2016, 36, 3988–4005. [Google Scholar] [CrossRef]
- Chakilu, G.G.; Sándor, S.; Zoltán, T.; Phinzi, K. Climate Change and the Response of Streamflow of Watersheds under the High Emission Scenario in Lake Tana Sub-Basin, Upper Blue Nile Basin, Ethiopia. J. Hydrol. Reg. Stud. 2022, 42, 101175. [Google Scholar] [CrossRef]
- Teutschbein, C.; Seibert, J. Bias Correction of Regional Climate Model Simulations for Hydrological Climate-Change Impact Studies: Review and Evaluation of Different Methods. J. Hydrol. 2012, 456–457, 12–29. [Google Scholar] [CrossRef]
- Rahimi, R.; Tavakol-Davani, H.; Nasseri, M. An Uncertainty-Based Regional Comparative Analysis on the Performance of Different Bias Correction Methods in Statistical Downscaling of Precipitation. Water Resour. Manag. 2021, 35, 2503–2518. [Google Scholar] [CrossRef]
- Rathjens, H.; Bieger, K.; Srinivasan, R.; Chaubey, I.; Arnold, J.G. CMhyd User Manual; Documentation for Preparing Simulated Climate Change Data for Hydrologic Impact Studies. 2016. Available online: https://swat.tamu.edu/media/115265/bias_cor_man.pdf (accessed on 1 March 2024).
- Hadadin, N.; Al-Majali, Z.; Eljufout, T. Effects of Climate Change on Water Resources: A Case Study of the Wadi Al-Arab Catchment Area in Jordan. Environ. Earth Sci. 2022, 81, 1–22. [Google Scholar] [CrossRef]
- Taylor, K.E. Summarizing Multiple Aspects of Model Performance in a Single Diagram. J. Geophys. Res. Atmos. 2001, 106, 7183–7192. [Google Scholar] [CrossRef]
- Xiong, Y.; Ta, Z.; Gan, M.; Yang, M.; Chen, X.; Yu, R.; Disse, M.; Yu, Y. Evaluation of CMIP5 Climate Models Using Historical Surface Air Temperatures in Central Asia. Atmosphere 2021, 12, 308. [Google Scholar] [CrossRef]
- Maderey, L.E.; Jiménez, A.; Carrillo, J.J. Global Climate Change and Its Effect on Hydrological Resources of Mexico’s Central Region. Analele Stiintifice Ale Univ. Alexandru Ioan Cuza Din Iasi-Ser. Geogr. 2013, 59, 59–78. [Google Scholar]
- Desai, S.; Singh, D.K.; Islam, A.; Sarangi, A. Multi-Site Calibration of Hydrological Model and Assessment of Water Balance in a Semi-Arid River Basin of India. Quat. Int. 2021, 571, 136–149. [Google Scholar] [CrossRef]
- Allen, R.G.; Pereira, L.S.; Raes, D.; Smith, M. Evapotranspiración del Cultivo: Guías Para La Determinación de Los Requerimientos de Agua de Los Cultivos; FAO: Roma, Italy, 2006; Volume 298. [Google Scholar]
- Pulighe, G.; Lupia, F.; Chen, H.; Yin, H. Modeling Climate Change Impacts on Water Balance of a Mediterranean Watershed Using Swat+. Hydrology 2021, 8, 157. [Google Scholar] [CrossRef]
- Cruz-González, A.; Sánchez-Cohen, I.; Macías-Corral, M.A.; Velásquez-Valle, M.A.; Trejo-Calzada, T.R. Hydrologic Modeling to Measure the Impact of Climate Change in the Yaqui River Basin. Ing. Agrícola Biosist. 2021, 13, 77–94. [Google Scholar] [CrossRef]
- Deng, Y.; Yao, Y.; Zhao, Y.; Luo, D.; Cao, B.; Kuang, X.; Zheng, C. Impact of Climate Change on the Long-Term Water Balance in the Yarlung Zangbo Basin. Front. Earth Sci. 2023, 11, 1107809. [Google Scholar] [CrossRef]
- Yang, C.; Fraga, H.; van Ieperen, W.; Trindade, H.; Santos, J.A. Effects of Climate Change and Adaptation Options on Winter Wheat Yield under Rainfed Mediterranean Conditions in Southern Portugal. Clim. Chang. 2019, 154, 159–178. [Google Scholar] [CrossRef]











| Type of Data | Description/Scale | Source |
|---|---|---|
| Digital Elevation Model | DEM Resolution: 15 m | National Institute of Statistics and Geography [42] |
| Plant cover | Series IV Land Use and Vegetation Chart: 1:250,000 scale | National Institute of Statistics and Geography [43] |
| Soil type | Digital soil classification: 1:60,000 scale | Digital Soil Mapping Techniques [44] |
| Precipitation and temperature | 1970–1980 (daily) | Servicio Meteorológico Nacional [45] |
| Stream flow | 1970–1980 (monthly) | Comisión Nacional del Agua [46] |
| Parameter | Description | Method |
|---|---|---|
| ALPHA_BF | Baseflow alpha factor (day) | Replace |
| ALPHA_BNK | Baseflow alpha factor for bank storage (day) | Replace |
| CH_K1 | Hydraulic conductivity in alluvium (mm h−1) | Replace |
| CH_K2 | Effective hydraulic conductivity in the main channel (mm h−1) | Replace |
| CN2 | SCS runoff curve number (dimensionless) | Add |
| DEP_IMP | Depth of impervious layer (mm) | Replace |
| EPCO | Plant uptake compensation factor (dimensionless) | Replace |
| ESCO | Soil evaporation compensation factor (dimensionless) | Replace |
| GW_DELAY | The time interval for recharge of the aquifer (day) | Replace |
| GW_REVAP | Groundwater revap coefficient (dimensionless) | Replace |
| GWQMN | The threshold depth of water in the shallow aquifer required for return flow to occur (mm) | Replace |
| HRU_SLP | Average slope steepness (m/m) | Relative |
| LAT_TTIME | Lateral flow travel time (day) | Replace |
| RCHRG_DP | Deep aquifer percolation function (dimensionless) | Replace |
| SLSOIL | Slope length for lateral subsurface flow (m) | Relative |
| SLSUBBSN | Average slope length (m) | Relative |
| SOL_AWC | Soil available water storage capacity (mm mm−1) | Relative |
| SOL_K | Soil hydraulic conductivity (mm h−1) | Relative |
| SOL_Z | Soil depth (mm) | Relative |
| SURLAG | Surface runoff lag coefficient (day) | Replace |
| Number | Model Name | Country | Institution | Resolution (km) |
|---|---|---|---|---|
| 1 | CNRM-CM6-1 | France | CNRM-CERFACS | 250 |
| 2 | MRI-ESM2-0 | Japan | MRI | 100 |
| 3 | ACCESS-ESM1-5 | Australia | CSIRO | 250 |
| 4 | MIROC6 | Japan | MIROC | 250 |
| 5 | MPI-ESM1-2-LR | Germany | MPI-M | 250 |
| 6 | HadGEM3-GC31-LL | United Kingdom | MOHC | 250 |
| 7 | BCC-CSM2-MR | China | BCC | 100 |
| 8 | CanESM5 | Canada | CCCma | 500 |
| 9 | GFDL-CM4 | United States | NOAA-GFDL | 100 |
| 10 | GFDL-ESM4 | United States | NOAA-GFDL | 100 |
| Method | Description |
|---|---|
| Linear Scaling (LS) | Correction of monthly values using a multiplicative (for precipitation) or an additive (for temperature) factor based on differences between simulated and observed data |
| Distribution Mapping (DM) | Correction method is undertaken by shifting the gamma distribution (for precipitation) or Gaussian distribution (for temperature) using a transfer function |
| Ranking | Parameter | Default Range | Calibrated Range | Fitted Value | Type | ||
|---|---|---|---|---|---|---|---|
| Lower Limit | Upper Limit | Lower Limit | Upper Limit | ||||
| 1 | LAT_TTIME | 0.00 | 180.00 | 0.00 | 21.11 | 7.72 | hru |
| 2 | HRU_SLP | −0.20 | 0.20 | −0.23 | −0.15 | −0.19 | hru |
| 3 | SOL_K | −0.80 | 0.80 | −0.48 | −0.36 | −0.42 | sol |
| 4 | RCHRG_DP | 0.00 | 1.00 | 0.03 | 0.09 | 0.06 | gw |
| 5 | CN2 | −15.00 | 15.00 | −9.51 | −6.90 | −8.21 | mgt |
| 6 | SOL_Z | −0.35 | 0.35 | 0.25 | 0.39 | 0.32 | sol |
| 7 | SLSOIL | −0.10 | 0.10 | −0.07 | −0.02 | −0.10 | hru |
| 8 | CH_K2 | 5.00 | 130.00 | 9.92 | 27.38 | 18.65 | rte |
| 9 | GW_REVAP | 0.02 | 0.20 | 0.08 | 0.13 | 0.11 | gw |
| 10 | ESCO | 0.00 | 1.00 | 0.23 | 0.34 | 0.28 | hru |
| 11 | ALPHA_BNK | 0.00 | 1.00 | 0.50 | 0.62 | 0.56 | rte |
| 12 | SLSUBBSN | −0.30 | 0.30 | 0.06 | 0.10 | 0.09 | hru |
| 13 | SURLAG | 0.00 | 10.00 | 6.75 | 8.50 | 7.62 | bsn |
| 14 | GW_DELAY | 0.00 | 500.00 | 236.74 | 331.27 | 284.00 | gw |
| 15 | EPCO | 0.00 | 1.00 | 0.44 | 0.57 | 0.50 | hru |
| 16 | GWQMN | 0.00 | 5000.00 | 3031.08 | 3614.05 | 3322.56 | gw |
| 17 | CH_K1 | 0.00 | 300.00 | 3.68 | 79.88 | 41.78 | sub |
| 18 | ALPHA_BF | 0.00 | 1.00 | 0.57 | 0.96 | 0.76 | gw |
| 19 | SOL_AWC | −0.35 | 0.35 | 0.04 | 0.08 | 0.06 | sol |
| 20 | DEP_IMP | 0.00 | 6000.00 | 5033.51 | 5654.88 | 5344.20 | hru |
| Month | PCP (mm) | SR (mm) | FL (mm) | ET (mm) | WY (mm) | PET (mm) |
|---|---|---|---|---|---|---|
| January | 5.88 | 0.02 | 0.37 | 5.92 | 1.32 | 121.2 |
| February | 2.34 | 0.00 | 0.34 | 4.70 | 1.19 | 132.02 |
| March | 4.79 | 0.00 | 0.32 | 5.01 | 1.16 | 175.57 |
| April | 33.71 | 0.14 | 2.13 | 24.94 | 2.99 | 184.88 |
| May | 80.21 | 0.94 | 6.18 | 51.48 | 7.52 | 187.79 |
| June | 155.82 | 4.04 | 16.82 | 84.23 | 20.09 | 154.89 |
| July | 127.71 | 2.60 | 14.95 | 82.59 | 17.15 | 156.14 |
| August | 106.41 | 2.18 | 11.42 | 74.09 | 13.71 | 154.51 |
| September | 149.91 | 5.25 | 16.55 | 78.75 | 20.62 | 137.94 |
| October | 43.24 | 0.64 | 7.12 | 40.76 | 8.42 | 133.52 |
| November | 19.49 | 0.46 | 2.71 | 21.36 | 4.05 | 117.93 |
| December | 4.03 | 0.00 | 0.74 | 7.97 | 1.75 | 112.92 |
| GCM | Method of Bias Correction | r | RMSE | SD | ||||||
|---|---|---|---|---|---|---|---|---|---|---|
| Tmax | Tmin | Prec | Tmax | Tmin | Prec | Tmax | Tmin | Prec | ||
| CNRM-CM6-1 | LS | 0.90 | 0.91 | 0.74 | 1.75 | 1.61 | 52.04 | 3.80 | 3.75 | 66.53 |
| DM | 0.89 | 0.91 | 0.63 | 1.82 | 1.60 | 66.67 | 3.83 | 3.75 | 79.12 | |
| MRI-ESM2-0 | LS | 0.90 | 0.92 | 0.73 | 1.74 | 1.51 | 53.73 | 3.82 | 3.73 | 68.88 |
| DM | 0.90 | 0.91 | 0.61 | 1.81 | 1.59 | 68.60 | 3.85 | 3.76 | 80.43 | |
| ACCESS-ESM1-5 | LS | 0.86 | 0.93 | 0.70 | 2.13 | 1.47 | 58.69 | 3.97 | 3.72 | 75.14 |
| DM | 0.86 | 0.91 | 0.60 | 2.15 | 1.58 | 77.71 | 3.98 | 3.77 | 93.62 | |
| MIROC6 | LS | 0.86 | 0.93 | 0.70 | 2.08 | 1.42 | 56.90 | 3.92 | 3.70 | 70.99 |
| DM | 0.88 | 0.91 | 0.60 | 1.92 | 1.60 | 71.49 | 3.84 | 3.77 | 83.83 | |
| MPI-ESM1-2-LR | LS | 0.88 | 0.92 | 0.80 | 1.91 | 1.56 | 45.80 | 3.90 | 3.76 | 65.33 |
| DM | 0.89 | 0.91 | 0.71 | 1.88 | 1.61 | 57.20 | 3.89 | 3.78 | 74.21 | |
| HadGEM3-GC31-LL | LS | 0.88 | 0.89 | 0.70 | 1.89 | 1.77 | 57.64 | 3.87 | 3.82 | 73.58 |
| DM | 0.87 | 0.90 | 0.61 | 2.03 | 1.75 | 69.78 | 3.93 | 3.81 | 82.01 | |
| BCC-CSM2-MR | LS | 0.87 | 0.92 | 0.65 | 2.03 | 1.53 | 65.72 | 3.92 | 3.73 | 80.63 |
| DM | 0.88 | 0.91 | 0.62 | 1.90 | 1.59 | 70.28 | 3.86 | 3.75 | 84.56 | |
| CanESM5 | LS | 0.89 | 0.93 | 0.76 | 1.87 | 1.44 | 50.53 | 3.87 | 3.72 | 69.11 |
| DM | 0.89 | 0.93 | 0.71 | 1.87 | 1.48 | 57.10 | 3.87 | 3.74 | 74.04 | |
| GFDL-CM4 | LS | 0.61 | 0.66 | 0.72 | 3.24 | 2.98 | 54.66 | 2.93 | 3.23 | 70.31 |
| DM | 0.59 | 0.67 | 0.60 | 3.30 | 2.95 | 74.34 | 3.01 | 3.20 | 88.88 | |
| GFDL-ESM4 | LS | 0.88 | 0.92 | 0.72 | 1.94 | 1.51 | 54.37 | 3.89 | 3.74 | 68.71 |
| DM | 0.87 | 0.92 | 0.59 | 2.02 | 1.52 | 74.07 | 3.92 | 3.75 | 86.62 | |
| Month | Variable (mm) | Baseline (mm) | Short Term (2025–2049) | Medium Term (2050–2074) | Long Term (2075–2099) |
|---|---|---|---|---|---|
| Value [Difference (%)] | Value [Difference (%)] | Value [Difference (%)] | |||
| SSP245 | PCP | 733.55 | 689.12 (−6.06) | 657.14 (−10.42) | 649.85 (−11.41) |
| PET | 1769.31 | 1866.74 (5.51) | 1919.17 (8.47) | 1936.60 (9.45) | |
| ET | 481.80 | 586.58 (21.75) | 563.12 (16.88) | 560.69 (16.37) | |
| WY | 99.97 | 56.71 (−43.27) | 54.50 (−45.48) | 52.58 (−47.40) | |
| SSP585 | PCP | 733.55 | 679.27 (−7.40) | 618.29 (−15.71) | 507.73 (−30.79) |
| PET | 1769.31 | 1893.17 (7.00) | 1961.43 (10.86) | 2059.84 (16.42) | |
| ET | 481.80 | 579.94 (20.37) | 535.67 (11.18) | 441.79 (−8.30) | |
| WY | 99.97 | 55.58 (−44.40) | 48.78 (−51.21) | 38.98 (−61.01) |
Disclaimer/Publisher’s Note: The statements, opinions and data contained in all publications are solely those of the individual author(s) and contributor(s) and not of MDPI and/or the editor(s). MDPI and/or the editor(s) disclaim responsibility for any injury to people or property resulting from any ideas, methods, instructions or products referred to in the content. |
© 2024 by the authors. Licensee MDPI, Basel, Switzerland. This article is an open access article distributed under the terms and conditions of the Creative Commons Attribution (CC BY) license (https://creativecommons.org/licenses/by/4.0/).
Share and Cite
Colín-García, G.; Palacios-Vélez, E.; López-Pérez, A.; Bolaños-González, M.A.; Flores-Magdaleno, H.; Ascencio-Hernández, R.; Canales-Islas, E.I. Evaluation of the Impact of Climate Change on the Water Balance of the Mixteco River Basin with the SWAT Model. Hydrology 2024, 11, 45. https://doi.org/10.3390/hydrology11040045
Colín-García G, Palacios-Vélez E, López-Pérez A, Bolaños-González MA, Flores-Magdaleno H, Ascencio-Hernández R, Canales-Islas EI. Evaluation of the Impact of Climate Change on the Water Balance of the Mixteco River Basin with the SWAT Model. Hydrology. 2024; 11(4):45. https://doi.org/10.3390/hydrology11040045
Chicago/Turabian StyleColín-García, Gerardo, Enrique Palacios-Vélez, Adolfo López-Pérez, Martín Alejandro Bolaños-González, Héctor Flores-Magdaleno, Roberto Ascencio-Hernández, and Enrique Inoscencio Canales-Islas. 2024. "Evaluation of the Impact of Climate Change on the Water Balance of the Mixteco River Basin with the SWAT Model" Hydrology 11, no. 4: 45. https://doi.org/10.3390/hydrology11040045
APA StyleColín-García, G., Palacios-Vélez, E., López-Pérez, A., Bolaños-González, M. A., Flores-Magdaleno, H., Ascencio-Hernández, R., & Canales-Islas, E. I. (2024). Evaluation of the Impact of Climate Change on the Water Balance of the Mixteco River Basin with the SWAT Model. Hydrology, 11(4), 45. https://doi.org/10.3390/hydrology11040045

