Probiotics Alleviate Microcystin-LR-Induced Developmental Toxicity in Zebrafish Larvae
Abstract
1. Introduction
2. Materials and Methods
2.1. Exposure Experiments
2.2. Determination of MCLR Concentrations
2.3. Growth and Development of Zebrafish Larvae
2.4. Evaluation of Oxidative Stress and Lipid Metabolism Markers
2.5. Lipid Visualization via BODIPY 505/515 Fluorescence
2.6. Quantitative Real-Time Polymerase Chain Reaction (qRT-PCR) Analysis
2.7. Bacterial 16S rRNA Gene Sequencing
2.8. Data Analysis
3. Results and Discussion
3.1. Probiotics Rescue Zebrafish Larvae from MCLR-Induced Growth Retardation
3.2. Probiotics Modulate MCLR-Induced Oxidative Stress and Enhance the Antioxidant Response in Zebrafish Larvae
3.3. Probiotics Mitigate MCLR-Induced Alterations in the Lipid Metabolism of Zebrafish Larvae
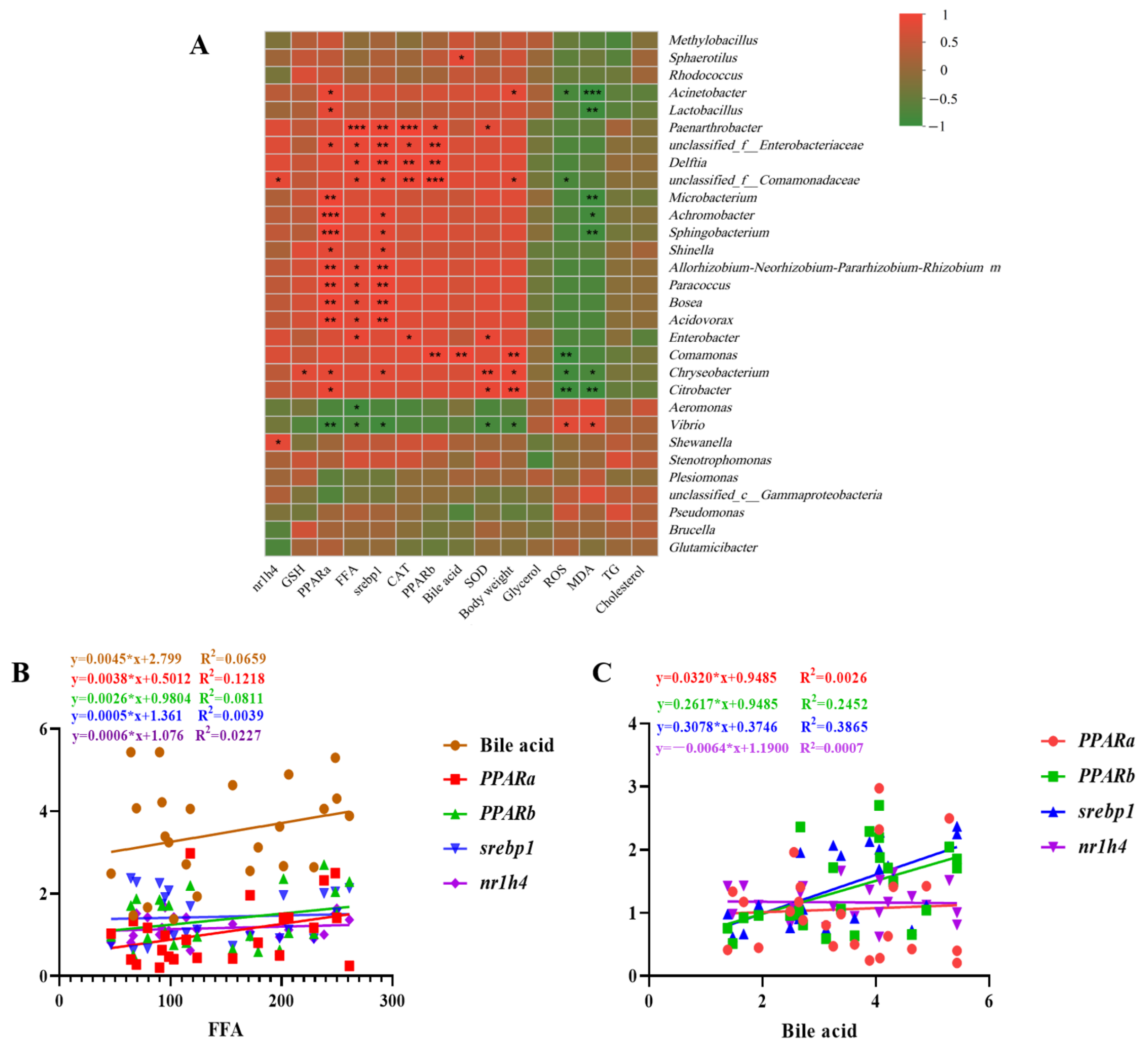
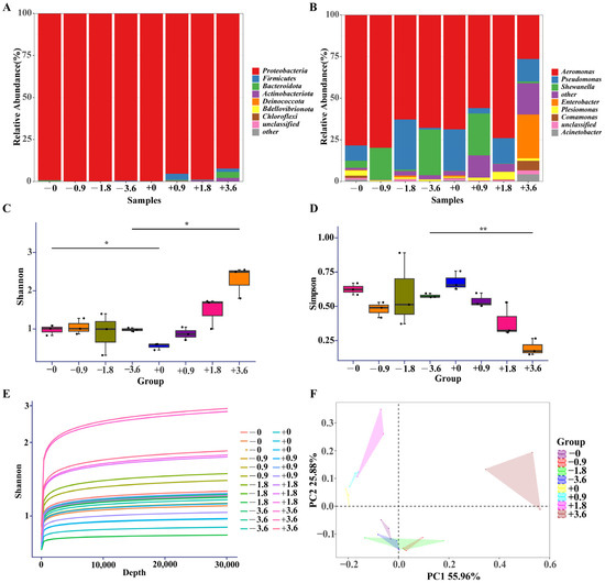
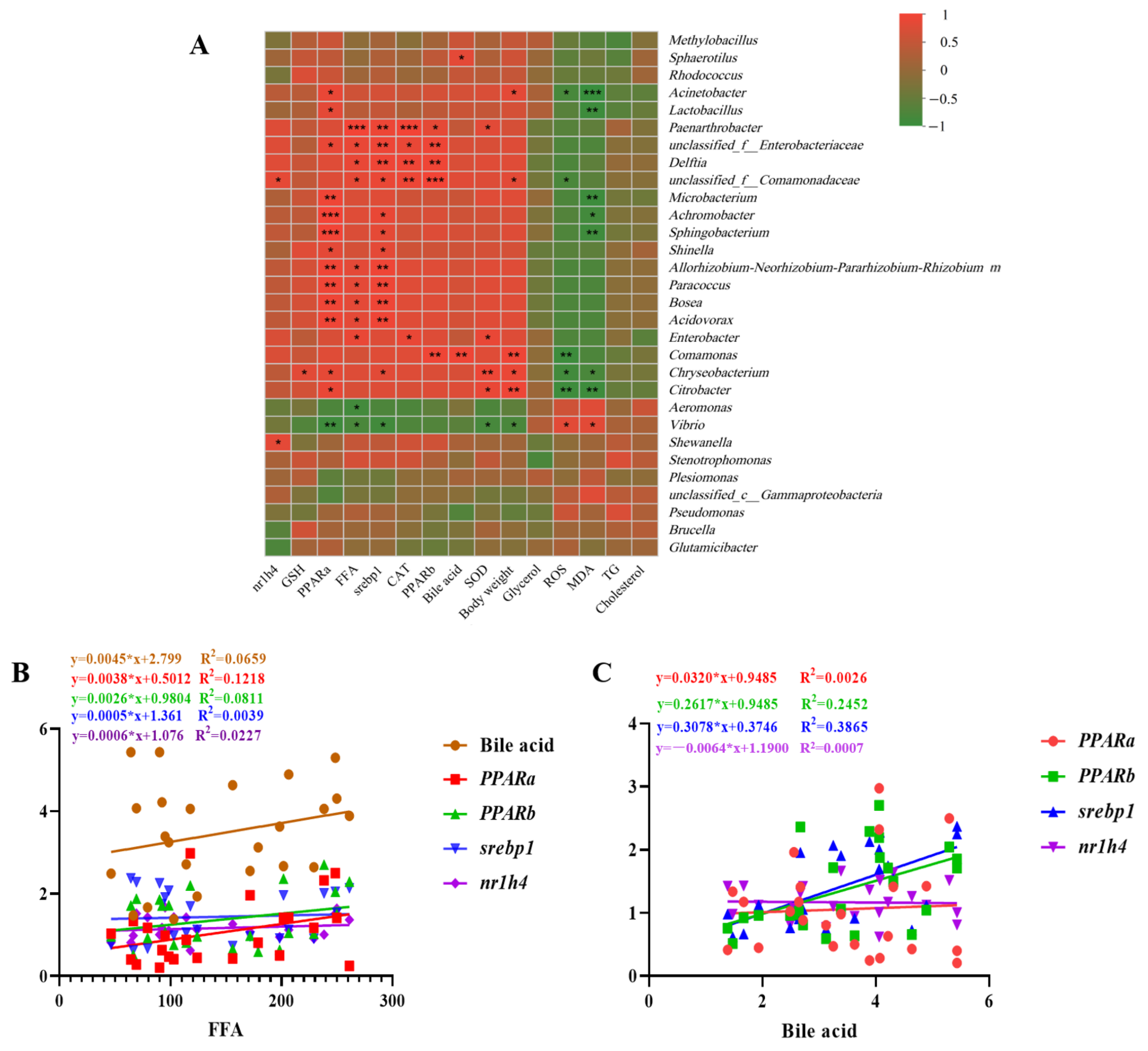
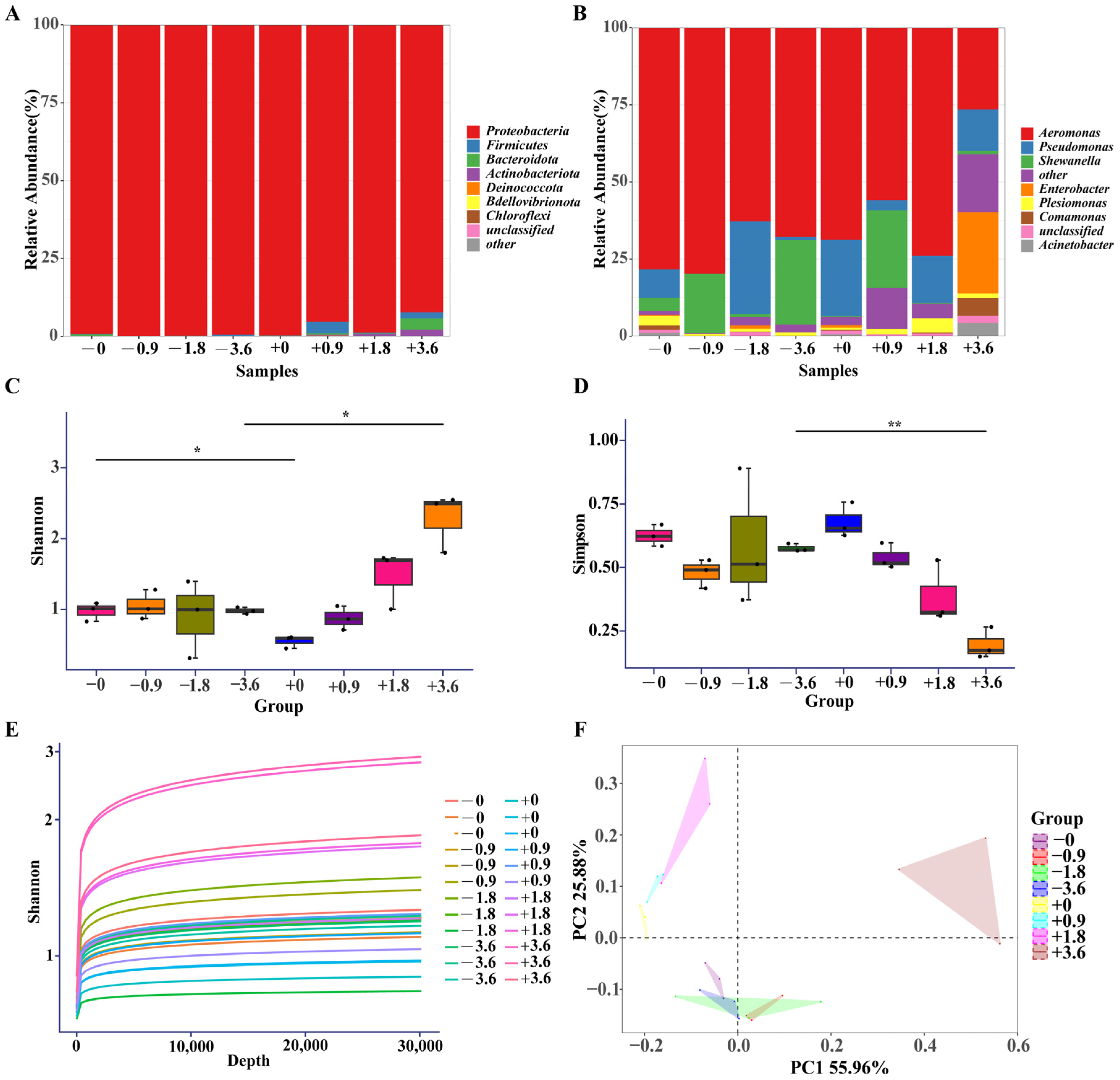
3.4. Probiotics and MCLR Differentially Sculpt the Gut Microbiome Structure in Zebrafish Larvae
4. Conclusions
Supplementary Materials
Author Contributions
Funding
Institutional Review Board Statement
Informed Consent Statement
Data Availability Statement
Conflicts of Interest
References
- Wu, Q.; Yan, W.; Liu, C.; Hung, T.; Li, G. Parental transfer of titanium dioxide nanoparticle aggravated MCLR-induced developmental toxicity in zebrafish offspring. Environ. Sci. Nano 2018, 5, 2952–2965. [Google Scholar] [CrossRef]
- Rastogi, R.P.; Sinha, R.P.; Incharoensakdi, A. The cyanotoxin-microcystins: Current overview. Rev. Environ. Sci. Bio/Technol. 2014, 13, 215–249. [Google Scholar] [CrossRef]
- Santori, N.; Buratti, F.M.; Scardala, S.; Dorne, J.C.M.; Testai, E. In vitro detoxication of microcystins in human samples: Variability among variants with different hydrophilicity and structure. Toxicol. Lett. 2020, 322, 131–139. [Google Scholar] [CrossRef] [PubMed]
- Guo, X.; Lu, S.; Zhang, S.; Xie, P.; Li, G.; Shi, Z.; Zhou, Y.; Wang, Y. Combined inhibitory effects of microcystin-LR and microcystin-RR on growth and development in zebrafish larvae. Comp. Biochem. Physiol. Part C Toxicol. Pharmacol. 2024, 277, 109824. [Google Scholar] [CrossRef] [PubMed]
- Painefilú, J.C.; González, C.; Cárcamo, J.G.; Bianchi, V.A.; Luquet, C.M. Microcystin-LR modulates multixenobiotic resistance proteins in the middle intestine of rainbow trout, Oncorhynchus mykiss. Aquat. Toxicol. 2022, 253, 106327. [Google Scholar] [CrossRef] [PubMed]
- Aguilera, A.; Almanza, V.; Haakonsson, S.; Palacio, H.; Benitez Rodas, G.A.; Barros, M.U.G.; Capelo-Neto, J.; Urrutia, R.; Aubriot, L.; Bonilla, S. Cyanobacterial bloom monitoring and assessment in Latin America. Harmful Algae 2023, 125, 102429. [Google Scholar] [CrossRef] [PubMed]
- Zhao, X.; Liu, Y.; Guo, Y.; Xu, C.; Chen, L.; Codd, G.A.; Chen, J.; Wang, Y.; Wang, P.; Yang, L.; et al. Meta-analysis reveals cyanotoxins risk across African inland waters. J. Hazard. Mater. 2023, 451, 131160. [Google Scholar] [CrossRef] [PubMed]
- Ma, Y.; Liu, H.; Du, X.; Shi, Z.; Liu, X.; Wang, R.; Zhang, S.; Tian, Z.; Shi, L.; Guo, H.; et al. Advances in the toxicology research of microcystins based on Omics approaches. Environ. Int. 2021, 154, 106661. [Google Scholar] [CrossRef] [PubMed]
- Wang, Z.; Li, G.; Wu, Q.; Liu, C.; Shen, J.; Yan, W. Microcystin-LR exposure induced nephrotoxicity by triggering apoptosis in female zebrafish. Chemosphere 2019, 214, 598–605. [Google Scholar] [CrossRef] [PubMed]
- Cheng, H.; Yan, W.; Wu, Q.; Lu, J.; Liu, C.; Hung, T.; Li, G. Adverse reproductive performance in zebrafish with increased bioconcentration of microcystin-LR in the presence of titanium dioxide nanoparticles. Environ. Sci. Nano 2018, 5, 1208–1217. [Google Scholar] [CrossRef]
- Luan, N.; Zuo, J.; Niu, Q.; Yan, W.; Hung, T.; Liu, H.; Wu, Q.; Wang, G.; Deng, P.; Ma, X.; et al. Probiotic Lactobacillus rhamnosus alleviates the neurotoxicity of microcystin-LR in zebrafish (Danio rerio) through the gut-brain axis. Sci. Total Environ. 2024, 908, 168058. [Google Scholar] [CrossRef] [PubMed]
- Zhang, H.; Xie, P. The mechanisms of microcystin-LR-induced genotoxicity and neurotoxicity in fish and mammals: Bibliometric analysis and meta-analysis. Sci. Total Environ. 2023, 905, 167018. [Google Scholar] [CrossRef] [PubMed]
- Zhao, S.; Xu, J.; Zhang, W.; Yan, W.; Li, G. Paternal exposure to microcystin-LR triggers developmental neurotoxicity in zebrafish offspring via an epigenetic mechanism involving MAPK pathway. Sci. Total Environ. 2021, 792, 148437. [Google Scholar] [CrossRef] [PubMed]
- Lin, W.; Guo, H.; Wang, L.; Zhang, D.; Wu, X.; Li, L.; Qiu, Y.; Yang, L.; Li, D.; Tang, R. Parental Transfer of Microcystin-LR-Induced Innate Immune Dysfunction of Zebrafish: A Cross-Generational Study. Environ. Sci. Technol. 2020, 54, 1014–1023. [Google Scholar] [CrossRef] [PubMed]
- Sun, B.; Liu, M.; Tang, L.; Hu, C.; Huang, Z.; Zhou, X.; Chen, L. Probiotic supplementation mitigates the developmental toxicity of Perfluorobutanesulfonate in zebrafish larvae. Sci. Total Environ. 2021, 799, 149458. [Google Scholar] [CrossRef] [PubMed]
- Chen, L.; Lam, J.C.W.; Tang, L.; Hu, C.; Liu, M.; Lam, P.K.S.; Zhou, B. Probiotic Modulation of Lipid Metabolism Disorders Caused by Perfluorobutanesulfonate Pollution in Zebrafish. Environ. Sci. Technol. 2020, 54, 7494–7503. [Google Scholar] [CrossRef] [PubMed]
- Wu, Q.; Yan, W.; Liu, C.; Hung, T.; Li, G. Co-exposure with titanium dioxide nanoparticles exacerbates MCLR-induced brain injury in zebrafish. Sci. Total Environ. 2019, 693, 133540. [Google Scholar] [CrossRef]
- Chen, L.; Tsui, M.M.P.; Hu, C.; Wan, T.; Au, D.W.T.; Lam, J.C.W.; Lam, P.K.S.; Zhou, B. Parental exposure to perfluorobutanesulfonate impairs offspring development through inheritance of paternal methylome. Environ. Sci. Technol. 2019, 53, 12018–12025. [Google Scholar] [CrossRef] [PubMed]
- Zeng, C.; Sun, H.; Xie, P.; Wang, J.; Zhang, G.; Chen, N.; Yan, W.; Li, G. The role of apoptosis in MCLR-induced developmental toxicity in zebrafish embryos. Aquat. Toxicol. 2014, 149, 25–32. [Google Scholar] [CrossRef] [PubMed]
- Schmittgen, T.D.; Livak, K.J. Analyzing real-time PCR data by the comparative CT method. Nat. Protoc. 2008, 3, 1101–1108. [Google Scholar] [CrossRef] [PubMed]
- Bai, Y.; Wang, Q.; Li, J.; Zhou, B.; Lam, P.K.S.; Hu, C.; Chen, L. Significant variability in the developmental toxicity of representative perfluoroalkyl acids as a function of chemical speciation. Environ. Sci. Technol. 2023, 57, 14904–14916. [Google Scholar] [CrossRef] [PubMed]
- Hoseinifar, S.H.; Yousefi, S.; Van Doan, H.; Ashouri, G.; Gioacchini, G.; Maradonna, F.; Carnevali, O. Oxidative Stress and Antioxidant Defense in Fish: The Implications of Probiotic, Prebiotic, and Synbiotics. Rev. Fish. Sci. Aquac. 2020, 29, 198–217. [Google Scholar] [CrossRef]
- Lu, S.C. Glutathione synthesis. Biochim. Biophys. Acta—Gen. Subj. 2013, 1830, 3143–3153. [Google Scholar] [CrossRef] [PubMed]
- Ighodaro, O.M.; Akinloye, O.A. First line defence antioxidants-superoxide dismutase (SOD), catalase (CAT) and glutathione peroxidase (GPX): Their fundamental role in the entire antioxidant defence grid. Alex. J. Med. 2018, 54, 287–293. [Google Scholar] [CrossRef]
- He, L.; He, T.; Farrar, S.; Ji, L.; Liu, T.; Ma, X. Antioxidants Maintain Cellular Redox Homeostasis by Elimination of Reactive Oxygen Species. Cell. Physiol. Biochem. 2017, 44, 532–553. [Google Scholar] [CrossRef] [PubMed]
- Abdel-Latif, H.M.R.; Chaklader, M.R.; Shukry, M.; Ahmed, H.A.; Khallaf, M.A. A multispecies probiotic modulates growth, digestive enzymes, immunity, hepatic antioxidant activity, and disease resistance of Pangasianodon hypophthalmus fingerlings. Aquaculture 2023, 563, 738948. [Google Scholar] [CrossRef]
- Yang, G.; Shen, K.; Yu, R.; Wu, Q.; Yan, Q.; Chen, W.; Ding, L.; Kumar, V.; Wen, C.; Peng, M. Probiotic (Bacillus cereus) enhanced growth of Pengze crucian carp concurrent with modulating the antioxidant defense response and exerting beneficial impacts on inflammatory response via Nrf2 activation. Aquaculture 2020, 529, 735691. [Google Scholar] [CrossRef]
- Maas, R.M.; Deng, Y.; Dersjant-Li, Y.; Petit, J.; Verdegem, M.C.J.; Schrama, J.W.; Kokou, F. Exogenous enzymes and probiotics alter digestion kinetics, volatile fatty acid content and microbial interactions in the gut of Nile tilapia. Sci. Rep. 2021, 11, 8221. [Google Scholar] [CrossRef] [PubMed]
- Staels, B.; Fonseca, V.A. Bile Acids and Metabolic Regulation: Mechanisms and clinical responses to bile acid sequestration. Diabetes Care. 2009, 32, S237–S245. [Google Scholar] [CrossRef] [PubMed]
- Berger, J.; Moller, D.E. The Mechanisms of Action of PPARs. Annu. Rev. Med. 2002, 53, 409–435. [Google Scholar] [CrossRef]
- Liu, S.; Hatano, B.; Zhao, M.; Yen, C.; Kang, K.; Reilly, S.M.; Gangl, M.R.; Gorgun, C.; Balschi, J.A.; Ntambi, J.M.; et al. Role of Peroxisome Proliferator-activated Receptor δ/β in Hepatic Metabolic Regulation. J. Biol. Chem. 2011, 286, 1237–1247. [Google Scholar] [CrossRef] [PubMed]
- Jeon, T.; Osborne, T.F. SREBPs: Metabolic integrators in physiology and metabolism. Trends Endocrinol. Metab. 2012, 23, 65–72. [Google Scholar] [CrossRef] [PubMed]
- Matsubara, T.; Li, F.; Gonzalez, F.J. FXR signaling in the enterohepatic system. Mol. Cell. Endocrinol. 2013, 368, 17–29. [Google Scholar] [CrossRef] [PubMed]
- Jovel, J.; Patterson, J.; Wang, W.; Hotte, N.; O’Keefe, S.; Mitchel, T.; Perry, T.; Kao, D.; Mason, A.L.; Madsen, K.L.; et al. Characterization of the Gut Microbiome Using 16S or Shotgun Metagenomics. Front. Microbiol. 2016, 7, 459. [Google Scholar] [CrossRef] [PubMed]
- Sun, Y.; Tang, L.; Liu, Y.; Hu, C.; Zhou, B.; Lam, P.K.S.; Lam, J.C.W.; Chen, L. Activation of aryl hydrocarbon receptor by dioxin directly shifts gut microbiota in zebrafish. Environ. Pollut. 2019, 255, 113357. [Google Scholar] [CrossRef] [PubMed]
- Guo, X.; Lv, M.; Li, J.; Ding, J.; Wang, Y.; Fu, L.; Sun, X.; Han, X.; Chen, L. The distinct toxicity effects between commercial and realistic polystyrene microplastics on microbiome and histopathology of gut in zebrafish. J. Hazard. Mater. 2022, 434, 128874. [Google Scholar] [CrossRef] [PubMed]
- Egerton, S.; Culloty, S.; Whooley, J.; Stanton, C.; Ross, R.P. The Gut Microbiota of Marine Fish. Front. Microbiol. 2018, 9, 873. [Google Scholar] [CrossRef] [PubMed]
- Yin, Y.; Liu, C.; Zhao, G.; Chen, Y. Versatile mechanisms and enhanced strategies of pollutants removal mediated by Shewanella oneidensis: A review. J. Hazard. Mater. 2022, 440, 129703. [Google Scholar] [CrossRef] [PubMed]
- Peng, X.; Zheng, Q.; Liu, L.; He, Y.; Li, T.; Jia, X. Efficient biodegradation of tetrabromobisphenol A by the novel strain Enterobacter sp. T2 with good environmental adaptation: Kinetics, pathways and genomic characteristics. J. Hazard. Mater. 2022, 429, 128335. [Google Scholar] [CrossRef] [PubMed]
- Buranasilp, K.; Charoenpanich, J. Biodegradation of acrylamide by Enterobacter aerogenes isolated from wastewater in Thailand. J. Environ. Sci. 2011, 23, 396–403. [Google Scholar] [CrossRef] [PubMed]
- Yukgehnaish, K.; Kumar, P.; Sivachandran, P.; Marimuthu, K.; Arshad, A.; Paray, B.A.; Arockiaraj, J. Gut microbiota metagenomics in aquaculture: Factors influencing gut microbiome and its physiological role in fish. Rev. Aquac. 2020, 12, 1903–1927. [Google Scholar] [CrossRef]
- Semova, I.; Carten, J.D.; Stombaugh, J.; Mackey, L.C.; Knight, R.; Farber, S.A.; Rawls, J.F. Microbiota Regulate Intestinal Absorption and Metabolism of Fatty Acids in the Zebrafish. Cell Host Microbe 2012, 12, 277–288. [Google Scholar] [CrossRef] [PubMed]
- Baker-Austin, C.; Oliver, J.D. Vibrio vulnificus: New insights into a deadly opportunistic pathogen. Environ. Microbiol. 2018, 20, 423–430. [Google Scholar] [CrossRef] [PubMed]








Disclaimer/Publisher’s Note: The statements, opinions and data contained in all publications are solely those of the individual author(s) and contributor(s) and not of MDPI and/or the editor(s). MDPI and/or the editor(s) disclaim responsibility for any injury to people or property resulting from any ideas, methods, instructions or products referred to in the content. |
© 2024 by the authors. Licensee MDPI, Basel, Switzerland. This article is an open access article distributed under the terms and conditions of the Creative Commons Attribution (CC BY) license (https://creativecommons.org/licenses/by/4.0/).
Share and Cite
Wu, Q.; Gong, A.; Liu, X.; Hou, J.; Liu, H.; Yang, Z.; Zhu, Y. Probiotics Alleviate Microcystin-LR-Induced Developmental Toxicity in Zebrafish Larvae. Toxics 2024, 12, 527. https://doi.org/10.3390/toxics12070527
Wu Q, Gong A, Liu X, Hou J, Liu H, Yang Z, Zhu Y. Probiotics Alleviate Microcystin-LR-Induced Developmental Toxicity in Zebrafish Larvae. Toxics. 2024; 12(7):527. https://doi.org/10.3390/toxics12070527
Chicago/Turabian StyleWu, Qin, Aoxue Gong, Xixia Liu, Jianjun Hou, Huan Liu, Zhi Yang, and Ya Zhu. 2024. "Probiotics Alleviate Microcystin-LR-Induced Developmental Toxicity in Zebrafish Larvae" Toxics 12, no. 7: 527. https://doi.org/10.3390/toxics12070527
APA StyleWu, Q., Gong, A., Liu, X., Hou, J., Liu, H., Yang, Z., & Zhu, Y. (2024). Probiotics Alleviate Microcystin-LR-Induced Developmental Toxicity in Zebrafish Larvae. Toxics, 12(7), 527. https://doi.org/10.3390/toxics12070527

