Next Article in Journal
The Existence and Uniqueness Conditions for Solving Neutrosophic Differential Equations and Its Consequence on Optimal Order Quantity Strategy
Next Article in Special Issue
Functional Model of Supply Chain Waste Reduction and Control Strategies for Retailers—The USA Retail Industry
Previous Article in Journal
Industrial Internet of Things (IIoT) and Other Industry 4.0 Technologies in Spare Parts Warehousing in the Oil and Gas Industry: A Systematic Literature Review
Previous Article in Special Issue
Effects of Parcel Delivery Service on Customer Satisfaction in the Saudi Arabian Logistics Industry: Does the National Culture Make a Difference?
 
 
Font Type:
Arial Georgia Verdana
Font Size:
Aa Aa Aa
Line Spacing:
Column Width:
Background:
Article

Key Factors Shaping Green Logistics in Thailand’s Auto Industry: An Application of Structural Equation Modeling

by
Wuttichai Youngswaing
1,
Sajjakaj Jomnonkwao
2,*,
Ekkapong Cheunkamon
3 and
Vatanavongs Ratanavaraha
2
1
Program in Energy and Logistics Management Engineering, Institute of Engineering, Suranaree University of Technology, 111 University Avenue, Suranaree Sub-District, Muang District, NakhonRatchasima 30000, Thailand
2
School of Transportation Engineering, Institute of Engineering, Suranaree University of Technology, 111 University Avenue, Suranaree Sub-District, Muang District, NakhonRatchasima 30000, Thailand
3
Faculty of Business Administration for Society, Srinakarinwirot University, 114 Soi Sukhumvit 23, Wattana, Bangkok 10110, Thailand
*
Author to whom correspondence should be addressed.
Logistics 2024, 8(1), 17; https://doi.org/10.3390/logistics8010017
Submission received: 9 November 2023 / Revised: 11 January 2024 / Accepted: 17 January 2024 / Published: 8 February 2024
(This article belongs to the Special Issue Sustainable Logistics in the New Era)

Abstract

Background: Environmental responsibility is a critical focus in business and production. International partners have urged Thai businesses to adhere to global standards in environmental and social accountability. Green logistics management focuses on minimizing costs and boosting competitive efficiency in the industrial sector, while also promoting environmental protection. This study investigates the factors influencing green logistics in the motor vehicle industry. Methods: A self-administered questionnaire was used for data collection from 1638 participants. Confirmatory factor analysis and structural equation modeling were employed to identify causal links impacting green logistics effectiveness. Results: Findings indicate that government and organizational environmental policies, a company’s financial ability to implement green initiatives, commitment to eco-friendly investment, and public environmental attitudes significantly and directly affect the efficiency of green logistics. Conclusions: This research provides valuable insights for car manufacturers into key factors in green logistics management. These insights can help in developing strategic plans to achieve environmental sustainability in the context of future market competition.

1. Introduction

The motor vehicle industry in Thailand holds a pivotal position within the national economy, contributing approximately 5.4% of the country’s gross domestic product (GDP) and constituting around 12.3% of the GDP of the industrial sector. In the year 2023, Thailand’s automobile production reached 1.4 million vehicles, securing the 10th global ranking in terms of production volume. Impressively, almost 52% of these manufactured vehicles were exported to a total of 172 countries, with the export value reaching THB 1,300,000, making automobiles Thailand’s foremost export commodity [1]. The swift expansion of the manufacturing sector, closely intertwined with increased consumption of products and services such as transportation, storage, and distribution, has given rise to environmental concerns. Mass consumption patterns have led to issues like inefficient energy utilization, collective sources of pollution, and resource depletion, all of which have adverse repercussions for the environment [2].
The escalating concerns encompassing environmental, social, and economic dimensions have exerted mounting pressure on the automobile industry from governmental bodies, partners, consumers, and environmental advocacy groups. This pressure has prompted policymakers in the production sector to acknowledge the escalating environmental impacts and the necessity for a more sustainable approach. Consequently, the adoption of green logistics management strategies has emerged as a response to redirect the industrial sector’s focus towards environmental sustainability [3,4]. The role and responsibility of green logistics involve assisting the industrial sector in enhancing its environmental performance and social responsibility. Embracing green logistics not only fosters customer loyalty and brand trust but also enhances profitability [5]. Green logistics practices are indispensable, as they facilitate pollution reduction throughout the production process, product delivery, and customer service, minimize resource shortages, reduce the consumption of resources and renewable energy, and mitigate climate change [5,6]. Furthermore, green logistics management can positively impact various ecosystems beyond customer expectations and prompt entrepreneurs to recognize the environmental consequences of production, as well as the environmental footprint of suppliers and customers.
Sustainable development involves supportive interaction among different dimensions, including economic, social and environmental aspects. Also, it is the only way to return to environmentally friendly activities such as natural resources conservation, waste management, and reduction of air pollution [7]. Government sector regulation, cooperation of supply chain alliance, and various green practices, for example, green production, green design, green purchase, environmentally friendly logistics, etc., are all pushing forward to generate green production in the industrial sector. These elements also decrease dangerous impacts to the environment [8,9], as well as responding to sustainable consumption and environmentally friendly trading. All of those support the Sustainable Development Goals (SDGs). Moreover, the utilization of green logistics practice and green supply chains are the keys to pursuing SDG number 12: “To ensure sustainable consumption and production patterns” since this goal focuses on supporting the technological capability of developing countries that leads to better sustainable production and consumption patterns of products, such as decreasing waste generated by reusing and recycling processes, decreasing chemicals and toxic waste being released to nature, as well as sustainable purchasing, and efficient use of natural resources, etc. One key to sustainable development that has not received much attention in previous studies is green logistics using technology [10].
Prior research on green logistics has explored various industries, including logistics services (such as transportation, warehousing, freight forwarding, and packaging) [2,5,11], the mining industry [12], production industries (such as agriculture, beverages, textiles, and pharmaceuticals) [13], service and production industries (entertainment, logistics, and manufacturing) [3], and distribution companies (food and beverage, textiles, electronics, pharmaceuticals, and agricultural chemicals) [14]. However, in reference to the previously mentioned literature review, it found that there are fewer studies into green logistics in the automobile industry. Green logistics in the automobile industry has a similar pattern to green logistics activities in other manufacturing industries. The research of Agyabeng-Mensah and Tang [14] has emphasized the management of stakeholder cooperation to solve problems in green logistics (in terms of operation, learning, transportation, and policy control), which is different from our research, which has emphasized logistics management in reducing the environmental impacts caused by logistics activities throughout the supply chain, from the origin and raw material sourcing process, product design and service, production process, transportation process, reverse logistics, consumption, and communication, to the marketing.
Recently, a growing number of scholars have begun to focus on green logistics. Nevertheless, a review of the literature reveals that studies analyzing the factors involved in green logistics management, encompassing its various dimensions, remain fragmented and incomplete. Furthermore, recent research has examined the relationships between green logistics practices and other factors, such as production sustainability and the circular economy in China and Bangladesh [15,16], the efficiency of social sustainability and environmental sustainability among production companies in Ghana [13], and circular economy practices within the manufacturing industry in India [6]. The study of Khatib [17] indicated that sustainable efficiency was developed through the sustainable aspects and performance of stock repurchase. The research results have indicated that environments and societal considerations have influenced stockholders’ decisions regarding their investment. However, the main purpose of the stockholders’ investment is to focus on the financial pursuit of gain. These studies represent an initial exploration of the impacts of green logistics management on other factors, thereby highlighting a gap in the literature concerning the relationships between several factors that partially influence green logistics management within the motor vehicle industry in developing countries.
The inspiration of this study is the environmental problems caused by the industrial sector. As Thailand is in the top rank of automobile and automobile parts manufacturing exporters, the automobile manufacturers play a key role in pushing forward the economy of Thailand. To reduce the environmental problems in the automobile industry it is important to have a good management system, which recognizes the importance of green logistics in the automobile industry of Thailand, which is a developing country. However, according to the studies identified in the literature review, previous research has not covered logistics management in every dimension. Also, there has been no study of the main sustainable pillars of SDGs, in terms of the environment, which precisely affect logistics management. Therefore, we have conducted this study.
Our study involves three parts: (1) to learn about the main factors relevant to environmentally friendly logistics management from the points of view of staff, engineers, and managers in an automobile industry group; (2) to promote the development of a code of conduct for environmentally friendly logistics in developing countries; and (3) to learn about the key mechanisms that support green logistics management in the automobile industry of Thailand. Furthermore, the study contributes to expanding the existing body of knowledge regarding the roles of the government and organizations and their attempts to implement environmental policy, the financial ability of an organization to implement green change, the financial willingness to pay for green consumption, and the social reputation of organizations regarding their attitudes to the environment. These factors affect environmentally friendly logistics management in different dimensions, including purchasing, production, marketing, consumption, reverse logistics, transportation, and communication. These factors are highly relevant to logistics activities in an environmentally friendly industrial sector.
Data were collected from experienced professionals employed in the motor vehicle industry through a five-point Likert scale questionnaire, employing a convenience-based random sampling method. Data analysis involved descriptive statistical analysis, confirmatory factor analysis, and structural equation modeling (SEM). The findings of this study offer novel insights and emphasize the need for a comprehensive understanding of the factors affecting green logistics management in order to address emerging environmental challenges with broader scope and definition. Thus, this research has the potential to garner support from government bodies, entrepreneurs, and stakeholders, and identify the factors influencing logistics management within the motor vehicle industry in Thailand.

2. Theoretical Background and Hypotheses

2.1. Green Logistics Management

Logistics in business operations is part of supply chain management, and its roles are to plan, control, and store data and products from their origin to consumption, and to respond to consumers’ needs. Most logistics activities focus on procurement, distribution, maintenance, and inventory management, but do not involve marketing activities, new product development, or finance [2]. Green logistics relates to production and product distribution, packaging, product search, and product distribution management by focusing on material and waste management, energy saving, and fuel-reducing transportation, in terms of environmental and social responsibility [18,19]. The main objectives of green logistics are to reduce the environmental impacts of logistics activity, reduce energy and waste, improve product brand value, gain operational efficiency, and reduce costs by using energy at maximum efficiency [20,21,22]. Furthermore, green logistics also focuses on reducing carbon production, reducing waste, producing environmentally friendly containers and packaging, promoting environmentally friendly transport, and reducing environmental impacts in the production supply chain [3].
Environmentally friendly logistics is a key factor in the green supply chain [2]. It is a practical method for achieving sustainable development since it also helps different businesses in the supply chain to become efficient by indicating and selecting environmentally friendly material suppliers, suggesting environmentally friendly solutions, and using green transport for customer delivery. In addition, implementing environmentally friendly logistics makes logistics companies more competitive regarding worldwide provision. Regarding the research on green logistics, there are studies of different green logistics factors in numerous forms, e.g., green design [23,24], green procurement [25,26,27], green manufacturing [24,26], green marketing [26], green consumption [28], green reverse logistics [23,29], green transportation [23,25,30,31], and green communication [32], etc. However, most factors are used in the manufacturing industry and are widely tested. Thus, they are highly reliable and can create eco-production management efficiency that goes beyond customer expectations, including by impacting the supply chain [33]. Researchers have hypothesized that green logistics factors in the Thai motor vehicle industry comprise green design, green manufacturing, green marketing, green consumption, green reverse logistics, green transportation, and green communication.

2.2. Government Environmental Policy

The government influences and leads organizational behavior, raises awareness in the public sector of the importance of eco-industry development, and implements strict legalization regarding environmental policy to create effective environmental protection controls by the domestic industry sector [34]. Many people believe that the government should protect the environment, which is preferable to handing authority to the private sector, because the private sector will only focus on maximizing profits as their goal. Thus, the government often intervenes in the business operations of the private sector through environmental regulations and different forms of business incentives, e.g., promotional policies for cost reduction, low-interest rate loans for clean technology procurement, support for research grants for green industry promotion [35], etc. The government is responsible for enforcing environmental laws and rules, which impact environmental monitoring efficiency and people’s security and well-being [36]. The government places importance on environmental conservation and recovery for sustainable development by enacting strict regulations regarding the environmental standards of products. These regulations help towards the government’s environmental policy, environmental quality management, protecting and treating the environment, and helping it to recover, as well as promoting sustainable efficiency. Examples of research on government green project policies in other countries include the government’s environmental policy that played a key role in controlling problems in logistics for the environment in southeast Europe [37]. Studies on government policy changes in many countries have found that environmental policy influenced goal-setting in activities in the manufacturing industry [38]. In a study on government promotion of an environmentally friendly logistics policy for the industrial sector, the results found that the government had to work with experienced logistics organizations, especially those in transport and storage, to respond to this policy at maximum efficiency [5]. Moreover, there are studies on the causal relationships of the Chinese government’s policy systems, which positively affected green logistics operations in the coal industry [12], and a study on the effect of the Chinese government’s environmental regulations, which caused positive green changes in the production industry related to implementing operations in accordance with the methods arranged by government for environmental technology innovation [39]. Thus, we expect that the Thai government’s environmental policy will positively affect the green logistics management of the Thai Motor Vehicle Industry Group.
Hypothesis 1 (H1).
The Government’s environmental policy influences green logistics management of the Thai Motor Vehicle Industry Group.

2.3. Environmental Policy in the Organization

Changes to the natural environment have a significant influence on business relationships. However, there are different ideas about why companies must use environmental management practices [40]. Thus, we conducted a review of previous literature on organizational social responsibility or sustainable development policy. The review found that there are studies on employee perceptions of organizational internal environmental policy [41], innovation and sustainable development [42], top executives’ intentions to encourage organizational ability to comply with of the environmental practice standards [43], employees’ intentions toward green innovation management and human resource practices [9], stimulation of voluntary compliance with organizations’ green policies [44], stimulation for companies to adopt the ISO 14001 is an international certifiable environmental management [45] and ISO 9000 framework was created as a quality management system standard, service and process performance measurement and improvement promotional policy in practice [46,47]. According to an examination of the relationship between organizational internal environmental policy and green logistical management, there is a study of an organization’s top executive related to the company response to green logistics and the green supply chain [39]. The top executive’s support is a main factor in environmentally friendly procurement practices [48]. Referring to the literature reviews, we can conclude that organizational internal environmental policy led by top executives plays a key role in driving the organization’s environmental caretaking forward. Thus, this study develops a better understanding of the mechanisms influencing organizational internal environmental policy in terms of how the regulations arranged by the executives affect green logistics management in the Thai motor vehicle industry. Thus, we established the next hypothesis as follows:
Hypothesis 2 (H2).
Environmental policy in an organization influences green logistics management of the Thai Motor Vehicle Industry Group.

2.4. Financial Ability of an Organization to Implement Green Change

Environmental value is mostly considered a national resource obtained from two areas: the people sector (residential wastewater and garbage) and the industrial sector, e.g., pollution emissions, waste from production processes, and wastewater that requires a share of environmental treatment costs, since they are a source of environmental problems [49]. In many countries, governments or local agencies support investment in pollution control and allocate budgets for environmental problem-solving. However, funds to help solve environmental problems are required from industrial sector organizations, since they are the greatest source of the pollution problem [50]. A study on organizational financial ability can help strengthen value and add marketing value to organizations [51]. The literature review on the relationship between organizational financial ability and green change found that financial ability, technological innovation, and government policy positively affect the green change efficiency of the manufacturing industry in China [52]. However, there are few studies on how organizational financial ability to implement green change impacts green logistics management in the Thai motor vehicle industry. Thus, the researchers set the following hypothesis:
Hypothesis 3 (H3).
Financial ability in an organization for green change influences the green logistics management of the Thai Motor Vehicle Industry Group.

2.5. Financial Willingness to Pay for Green Consumption

There are many studies on customer willingness to pay for environmentally friendly products [53]. Environmentally friendly product manufacturing affects the green supply chain and leads to higher retail prices. Furthermore, customer willingness to pay for environmentally friendly products motivates retailers and producers to invest in environmentally friendly technology and reduce product manufacturing costs [54]. Friendly cooperation toward green logistics operations between suppliers and customers of several companies positively impacts sustainable consumption behavior, while expensive transactions negatively affect such a relationship [55]. According to an examination of the impact of financial willingness to pay for green consumption, it was found that willingness to pay positively impacts environmentally friendly transport. This result also indicates that governments must be in control of marketing and educate consumers regarding environmentally friendly transport and energy-saving fuel [56]. Based on the results of the literature review regarding the impact of willingness to pay Thai motor vehicle entrepreneurs for green logistics management, the researchers established the following hypothesis:
Hypothesis 4 (H4).
Financial willingness to pay for green consumption influences the green logistics management of the Thai Motor Vehicle Industry Group.

2.6. Social Reputation for Environmental Concern

A low level of trust causes a risk to a business’s reputation. It also causes the government to pay more attention to monitoring and examination of the business, which might affect the business’s profits in the long term. Organizational social responsibility promotes a good reputation and might benefit future business operations [57]. Corporate reputation is affected by various factors, e.g., transparency, human value, employee welfare, the organization’s leader’s reputations, ability to handle change, and social and environmental standpoint [58]. An organizations’ environmentally friendly reputation is a valuable property that can drive the success of organizational environmental management. Moreover, activities which promote a positive environmental reputation also support creating organizational green innovation. This requires using eco-design principles and using fewer and environmentally friendly materials to develop several products and processes [59]. However, our review found that there are limitations on how social reputation affects green logistics management. Thus, the researchers established the following hypothesis:
Hypothesis 5 (H5).
Social reputation about the environment influences the green logistics management of the Thai Motor Vehicle Industry Group.
Table 1 presents the findings of the literature review, which are mostly related to factors responding to the main sustainable pillars of SDGs in regard to the environment. The relevant study results revealed the limitations of those studies in terms of the different samples’ scales, geological areas, and analytical methods. For example, a study on the problems of global warming and climate change was conducted in developing countries where the problems were caused by inefficient government environmental policies. Therefore, the concept of green logistics will help policy makers and researchers to understand the importance of green logistics, to improve society and the economy of the countries, as well as their environmental efficiency [60]. A study on environmental regulations and laws encouraged several companies to look for new methods of reducing expenditure and costs, and brought positive results for green innovation [61]. Another study on green innovation for environmental operations led to improvements in the organization’s operation, while the result also indicated that the executives would work towards environmental innovation, encouraging changes at an organizational level which led to utilizing environmentally friendly practices [9]. The researchers identified the knowledge gap in the study of the factors responding to the main sustainable pillars that affected green logistics management. We summarize the research from the literature review. The factors affecting green logistics management of the motor vehicle industry consist of government environmental policy, organizations’ internal environmental policy, attitudes towards environmental comprehension, organizational financial ability to implement green change, willingness to pay for green consumption, and social reputation regarding the environment. To evaluate the impact of each factor, the five hypotheses are tested according to the research objectives.

3. Methodology

Measurement and Data Collection

The survey instrument for this study was designed based on an extensive literature review and relevant research findings. The questions were selected from previous studies that had passed accuracy and trust testing through the IOC method. The survey is divided into three sections: The first section captures the demographic details of the respondents, including job title, organization size, nationality, details about the organization’s shareholders, business nature, duration of involvement in the green project policy practices, among others. The second section delves into activities related to green project policy practices specific to the Thai Motor Vehicle Industry Group. The third section assesses the factors that influence activities concerning green project policy practices within the Thai Motor Vehicle Industry Group, as presented in Table A1. Responses were recorded using a 5-point Likert scale, where 1 signifies ‘Do not agree’, and 5 stands for ‘Totally agree’. Before this survey, the questionnaire was used in a pilot test, which was conducted using 35 samples distributed to companies in the motor vehicle industry. The number of pilot surveys in the sample was similar to the study of Mettathamrong, et al. [63]. Based on feedback, minor modifications to the questionnaire were implemented.
The respondents must be at least 20 years old, have more than one year of work experience in the motor vehicle industry, and work as an engineer, employee, or manager. The complete samples necessary for model analysis are 1:15, which is equal to observable variables recommended by Golob [64]. There are 82 observable variables in this study; thus, samples must be greater than 1230 to be suitable. We obtained 1638 samples from this survey, which are sufficient for SEM requirements [65].
We chose our operating method of simple random sampling in central and eastern regions of Thailand because there are many automobile and automobile parts manufacturers located here, with 570 companies in total. We contacted the companies by email and received responses from 300 companies, accounting for 52.6%. Then our team went to the manufactures to conduct the face-to-face surveys and collected data between April and July 2022. Once we collected and checked the accuracy of the questionnaires, we analyzed the data from 1638 samples.
The population data showed that years of work experience are as follows: 5–10 years—513 (31.3%) and 1–3 years—411 (25.1%). Company sizes are 200–1000 employees—828 (50.5%) and more than 1000 employees—441 (50.5%). For company shareholders’ nationality, Thais hold more shares than foreigners—798 (48.7%), and there were 450 Thai 100% shareholders (27.5%). For type of business, automotive parts manufacturers represent (Tier-1) 963 (58.8%), and automotive manufacturers represent 447 (27.3%). In terms of job position, there are 1071 employees (65.4%) and 369 engineers (22.5%), as presented in Table 2 and Figure 1.

4. Data Analysis and Results

4.1. Descriptive Data

According analysis of the results from the preliminary statistical test, the mean is 3.595–4.396, and the standard deviation is 0.743–0.976. Cronbach’s alpha is more than 0.7. green design, green procurement, green manufacturing, green marketing, green consumption, green reverse logistics, green transportation, and green communication are 0.86, 0.873, 0.800, 0.827, 0.782, 0.918, 0.855, and 8.150, respectively. While the government’s environmental policy, organizations’ internal environmental policy, organizational financial ability for green change, financial willingness to pay for green consumption, and social reputation for the environment were 9.15, 0.852, 0.852, 0.895, 0.858, and 0.865, respectively. In summary, Cronbach’s alpha is 0.7–0.8, which is internally consistent. The measurement model analysis using the Kaiser–Meyer–Olkin statistic is 0.876, indicating that there is a type of observable variable that can be used to derive reliable factors.

4.2. Measurement Model Assessment

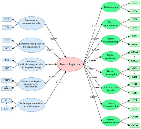
In the context of this study, confirmatory factor analysis (CFA) was carried out using the M-plus program, a suitable tool for comprehensive results analysis [66]. To ensure the reliability and precision of the measurement model, the research team employed a multipronged approach. First, the average variable extracted (AVE) analysis revealed values spanning from 0.619 to 0.818 for the observable variables, all of which exceeded the widely accepted threshold of 0.50 [65]. Second, construct reliability (CR) analysis indicated values ranging from 0.785 to 0.910, surpassing the recommended minimum of 0.70, in accordance with the guidance of Hair and colleagues [65]. Additionally, the confirmatory factor analysis (CFA) encompassed both first-order and second-order CFA. In the first-order CFA, the standardized factor loadings of the observable variables ranged from 0.612 to 0.849, and in the second-order CFA, these loadings ranged from 0.692 to 0.895, all of which exceeded the threshold of 0.50 recommended by Hair [65]. These meticulous analyses collectively confirm the statistical significance of the measurement model, as evidenced by p-values < 0.001, as presented in Table 3.
The standardized loading values of each variable are as follows.
  • Green design: There are six observed variables. For the highest value of standardized loading, the statistical value is GD2 (γ = 0.755), second is GD3 (γ = 0.747), and the least is GD6 (γ = 0.569).
  • Green procurement: There are eight observed variables. For the highest value of standardized loading, the statistical value is GP7 (γ = 0.712), second is GP2 (γ = 0.704) and the least is GP5 (γ = 0.630).
  • Green manufacturing: There are six observed variables. For the highest value of standardized loading, the statistical value is GM1 (γ = 0.717), second is GM2 (γ = 0.619), and the least is GM5 (γ = 0.549).
  • Green marketing: There are five observed variables. For the highest value of standardized loading, the statistical value is GMA4 (γ = 0.723), second is GMA3 (γ = 0.718), and the least is GMA1 (γ = 0.618).
  • Green consumption: There are four observed variables. For the highest value of standardized loading, the statistical value is GC3 (γ = 0.699), second is GC2 (γ = 0.642), and the least is GC1 (γ = 0.610).
  • Green reverse logistics: There are seven observed variables. For the highest value of standardized loading, the statistical value is GR3 (γ = 0.775), second is GR7 (γ = 0.766), and the least is GR5 (γ = 0.724).
  • Green transportation: There are eight observed variables. For the highest list of standardized loading, the statistical value is GT7 (γ = 0.726), second is GT5 (γ = 0.665), and the least is GT3 (γ = 0.614).
  • Green communication: There are four observed variables. For the highest value of standardized loading, the statistic value is GCO2 (γ = 0.761), second is GCO1 (γ = 0.739), and the least is GCO4 (γ = 0.649).
  • Government environmental policy: There are six observed variables. For the highest value of standardized loading, the statistical value is GE5 (γ = 0.829), second is GE3 (γ = 0.797), and the least is GE1 (γ = 0.709).
  • Environmental policy in the organization: There are seven observed variables. For the highest value of standardized loading, the statistical value is EO2 (γ = 0.676), second is EO7 (γ = 0.664), and the least is EO6 (γ = 0.540).
  • Financial ability in an organization for green change: There are five observed variables. For the highest value of standardized loading, the statistical value is FG1 (γ = 0.849), second is FG3 (γ = 0.838), and the least is FG5 (γ = 0.786).
  • Financial willingness to pay for green consumption: There are six observed variables. For the highest value of standardized loading, the statistical value is FWP3 (γ = 0.792), second is FWP4 (γ = 0.711), and the least is FWP1 (γ = 0.646).
  • Social reputation for the environment: There are seven observed variables. For the highest value of standardized loading, the statistical value is SE1 (γ = 0.724), second is SE7 (γ = 0.723), and the least is SE4 (γ = 0.633).
The secondary results of the CFA are as outlined below:
  • Green logistics: There are eight observed variables. The highest value of standardized loading is green consumption, (γ = 0.895), second is green marketing; (γ = 0.883), and the least is green reverse logistics (γ = 0.692).
Furthermore, the investigation was extended to assess the relationships between different factors in the study. Pearson’s correlation analysis was employed, revealing correlation coefficients that ranged from 0.289 to 0.980. These results underscore the positive and statistically significant interrelationships between the study’s factors, demonstrating their meaningful associations according to the 0.05 significance level, as illustrated in Table 4. These rigorous analyses contribute to the robustness and validity of the research findings, enhancing the overall quality of the study.

4.3. Structural Model and Hypotheses Testing

The present study employed structural equation modeling (SEM) with the highest probability method to scrutinize the relationships between the variables within the context of the Thai Motor Vehicle Industry Group’s green logistics management. The results of the goodness of fit analysis demonstrated a commendable fit, with an χ2 value of 10,574.997 and 2686 degrees of freedom (df), yielding a highly significant p-value of less than 0.001. Furthermore, the χ2/df ratio of 3.937, which is below the conventional threshold of five and signifies a robust fit of the model to the data [67]. The fit indices also provided corroborative evidence, as the root mean square error of approximation (RMSEA) exhibited a value of 0.042, well below the recommended cutoff of 0.07 [68]. Additionally, the comparative fit index (CFI) was 0.909, surpassing the minimum acceptance threshold of 0.90 [67], and the Tucker–Lewis index (TLI) achieved a value of 0.891, exceeding the 0.80 benchmark [69]. Moreover, the standardized root mean square residual (SRMR) was 0.050, within the acceptable range of 0.08 or less [67]. Taken together, these findings affirm the congruence of the SEM model with the empirical data, providing a strong foundation for the subsequent hypothesis evaluations. The hypotheses presented in Table 5 and Figure 2 are assessed as follows.
Turning to the assessment of the formulated hypotheses, the empirical results reinforce the theoretical constructs under investigation. Firstly, the government’s environmental policy, acting as an influential factor in the green logistics management of the Thai Motor Vehicle Industry Group, exhibited a significant standardized path coefficient of 0.187 at a level of p < 0.01, providing robust support for Hypothesis 1 (H1). Similarly, Hypothesis 2 (H2) is substantiated because the internal environmental policy within the organization, affecting green logistics management, is associated with a substantial standardized path coefficient of 0.386, accompanied by a significance level of p < 0.01. Furthermore, Hypothesis 3 (H3) finds empirical validation, as the organization’s financial efficiency for green change, influencing green logistics management, is underscored by a standardized path coefficient of 0.084 at p < 0.01 significance. Likewise, Hypothesis 4 (H4) is reinforced, with the financial willingness to pay for green consumption, impacting green logistics management, characterized by a noteworthy standardized path coefficient of 0.179 and a significance level of p < 0.01. Finally, Hypothesis 5 (H5) gains empirical support because the social reputation for environmental endeavors, influencing green logistics management, is marked by a substantial standardized path coefficient of 0.218 at p < 0.01 significance. These collective findings provide valuable insights into the intricate relationships governing the green logistics management within the Thai Motor Vehicle Industry Group.

5. Discussion

The principal objective of this study is to investigate the influence of various factors shaping policies affecting green logistics projects within the Thai Motor Vehicle Industry Group, employing Structural Equation Modeling (SEM). The analysis revealed a consistent index of item objective congruence within the research model. All the studied factors are significantly relevant to the hypotheses, which can be explained as follows.
According to the structural equation model, for the result of Hypothesis 1—government’s environmental policy positively affects green logistics, we found that the standardized path coefficient value is γ = 0.187. This research finding underscores the substantial impact of governmental environmental policies on green logistics initiatives, a result consistent with prior studies that emphasize the role of stringent environmental law enforcement and the implementation of punitive measures to incentivize and bolster environmentally responsible logistics operations. Such policies not only serve to protect the environment but also facilitate industrial growth and development [12,37]. For Hypothesis 2—environmental policy in the organization positively affects green logistics, we found that the standardized path coefficient value is γ = 0.386. The influence of an organization’s internal environmental policies on green logistics management resonates with earlier research highlighting the pivotal role of executive intent in promoting and charting the direction of green logistics activities that align with government regulations. This corroborates the findings of [30,47]. For Hypothesis 3—financial ability in an organization to implement green change positively affects green logistics, we found that the standardized path coefficient value is γ = 0.084. This shows that the factor related to an organization’s financial capacity to drive green transformation, thus affecting green logistics management, which aligns with the findings of Azapagic and Perdan [50].
For Hypothesis 4—financial willingness to pay for green consumption positively affects green logistics, we found that the standardized path coefficient value is γ = 0.179. This shows the necessity for organizations to formulate precise policy plans for internal pollution control investments, recognizing organizations as sources of environmental pollution. Furthermore, the finding pertaining to the financial commitment to support environmentally responsible consumption, which in turn influences green logistics management, corresponds with earlier research highlighting the significance of intentions to cooperate in funding energy and environmental conservation initiatives, thereby influencing sustainable green logistics management. It corroborates the findings of [55,56].
Lastly, for Hypothesis 5—financial willingness to pay for green consumption positively affects green logistics, we found that the standardized path coefficient value is γ = 0.179. The observed influence of the social reputation for environmental concerns regarding green logistics management is in harmony with previous studies underscoring the impact of participation in environmental public relations, engagement in government-led educational initiatives, contributions to environmental conservation, and the conduct of organizational environmental assessments as contributors to green logistics operations in accordance with organizational social responsibilities. These findings are similar to those of [58,59].
Furthermore, the outcomes of the measurement model with regards to green logistics management within the Thai Motor Vehicle Industry Group encompass dimensions such as green design, green procurement, green manufacturing, green marketing, green consumption, green reverse logistics, green transportation, and green communication. This comprehensive model aligns with earlier research that has elucidated various factors contributing to the enhancement of green logistics management efficiency, including principles such as the 3Rs (Recycle, Reproduce, and Reuse), the promotion of clean technology usage, and the improvement of production processes to minimize waste generation, all of which are integral components of green manufacturing [24]. Additionally, product design strategies aimed at reducing environmental impact, such as product design for recycling and the reduction of unnecessary materials, align with the green design dimension, consistent with previous research findings [23,24,70]. Collaborative efforts with suppliers for environmentally friendly procurement practices and the establishment of environmentally conscious procurement systems are integral to the green procurement dimension, a concept consistent with prior research [27,71]. These findings are in harmony with earlier studies that underscore the importance of green logistics activities in enhancing environmentally friendly production efficiency, reducing pollution, and conserving natural resources [72]. Moreover, the study reinforces the notion that green logistics activities should prioritize green procurement as a means to introduce environmentally friendly materials into the production process, thereby promoting sustainability and environmentally responsible practices within the industry [16].
In summary, the results indicated that the analysis of factors of government environmental policies, organizational environmental policies, an organization’s financial capacity to embrace green transformations, willingness to invest in environmentally responsible consumption, and societal perceptions related to environmental concerns, affect logistics management in the automobile industry. These factors play important roles for entrepreneurs and government sectors in determining the environmental policies of the automobile parts manufacturing industry and evaluating the consistency between development pattern and empirical pattern.

5.1. Theoretical Implications

In the context of Thailand, the domain of green logistics management has been relatively underexplored in previous research [73]. Furthermore, there have been shortcomings identified in the existing literature when it comes to comprehensively examining the concepts of green procurement and reverse logistics [74]. The majority of prior studies have often focused on specific aspects within this field. Consequently, our research endeavors to address this gap by systematically collating and categorizing the key factors relevant to green logistics management, taking into account the perspectives of employees, engineers, and managers within the Thai Motor Vehicle Industry Group. Utilizing a measurement model, we have sought to unravel the intricate relationships among these factors that influence green logistics. Our findings have identified several pivotal factors that exert a substantial influence on green logistics management:
Firstly, we used agency theory in this study. Agency theory means that agents or organizational management will manage the organization to give it the highest returns and avoid damage to shareholders. These are relevant to the studied factors of environmental policy in organizations, financial ability in an organization for green change, financial willingness to pay for green consumption, and social reputation for caring about the environment. This theory helps to explain the follow-up roles and monitoring mechanisms of green logistics management that are in accordance with the research of Khatib, et al. [75], Agency theory is a key aspect of the study and of monitoring. However, organizational monitoring involves understanding the roles of cultural difference, business, and environmental dimensions, which are important to study further in the future. Therefore, this study partly helps to fill the gaps left by previous research.
Secondly, this study contributes significantly to the extant body of knowledge by shedding light on the factors that impact green logistics within the motor vehicle industry in Thailand. Given the nation’s highly competitive auto parts production sector, the findings of this research hold particular significance in terms of encouraging the development of green logistics practices in developing economies.
Third, our study provides empirical evidence that government environmental policies, internal environmental policies within organizations, an organization’s financial capacity for enacting green initiatives, willingness to invest in environmentally conscious consumption, and the societal reputation related to environmental stewardship, collectively serve as pivotal mechanisms that underpin organizational green logistics management. This outcome resonates with research conducted in other nations, thus indicating that the factors influencing green logistics management are not constrained by geographic boundaries or the nature of manufacturing industries. It further underscores the importance of both government and private sector emphasis on these influencing factors to promote sustainable environmental development within Thailand’s motor vehicle industry. In essence, this research extends the realm of factors affecting green logistics management.
Lastly, our research advances our understanding of the direct relationships between government environmental policies, internal organizational environmental policies, attitudes towards environmental consciousness, an organization’s financial capability for instigating green transformation, willingness to invest in environmentally responsible consumption, and the societal perception of environmental concerns in alignment with green logistics management. The results signify the pivotal roles played by these influencing factors in enhancing the efficiency of green logistics management within Thailand’s motor vehicle industry. This finding aligns with prior research efforts that seek to establish the impact of green logistics management and other factors on sustainable production and the circular economy [15,16]. It underscores the multifaceted influence of green logistics management on environmental, business, and societal aspects [13]. In summary, this research framework enriches the discourse on the roles and endeavors associated with government environmental policies, organizational environmental policies, financial capabilities within organizations undergoing green transformations, financial commitments to green consumption, and the societal reputation surrounding environmental stewardship. These factors collectively bolster green logistics management across various dimensions, including green design, green procurement, green manufacturing, green marketing, green consumption, green reverse logistics, green transportation, and green communication. Most of these factors are highly pertinent to logistics activities within the environmentally friendly industrial sector.
In essence, our study enhances the existing literature by offering a comprehensive understanding of the core factors that facilitate sustainable green logistics management, particularly within the context of the production industry in developing nations. Our empirical evidence substantiates the direct influence of government environmental policies, internal organizational environmental policies, an organization’s financial capability for green transformations, willingness to invest in environmentally conscious consumption, and the societal perception of environmental concerns on the promotion of green logistics practices within Thailand’s motor vehicle industry.

5.2. Practical Implications

This study serves as a valuable resource for stakeholders by illuminating the intricate complexities of green logistics in manufacturing. It provides a detailed examination of each influencing factor across various dimensions, offering a level of granularity not previously provided by the existing research. Entrepreneurs within the motor vehicle industry can leverage the insights gained from this study to tailor indicators that align with their respective organizations. They can then prioritize the enhancement of green logistics management practices to promote sustainable production and environmental stewardship. The study’s findings can prove to be instrumental in assisting motor vehicle industry stakeholders in comprehending the multifaceted nature of green logistics [76].
Furthermore, this research holds significance for policy makers, both in the governmental sector and within organizations. It empowers them with a deeper understanding of the primary factors that drive green logistics management. Practical changes and the transformation of green logistics management often hinge on government policies [39]. Similarly, organizational policies play a crucial role in fostering an environment conducive to enhanced environmental care and sustainability practices [47]. Additionally, an organization’s financial capacity, willingness to invest in environmentally responsible consumption, and its reputation within the industry can significantly influence its ability to effectively implement green logistics management practices. Therefore, collaboration between the government sector and industry entrepreneurs becomes imperative. A coordinated effort and a coherent plan, coupled with rigorous monitoring, are essential for advancing the cause of organizational logistics management. Such cooperation not only addresses resource scarcity issues but also enables businesses to create value, reduce environmental contamination, and contribute to the preservation of the environment by facilitating the circular usage of products.

6. Conclusions

Responsibility for the environment is a leading issue in business and the automotive manufacturing industry. Partners from various countries have requested that Thai entrepreneurs follow international standards regarding their environmental and social responsibilities. Green logistics system management aims at reducing costs and increasing competitive efficiency in the industrial sector, as well as contributing to protecting the environment. However, there is still a lack of empirical research into the factors that influence responding to the main sustainable pillar(s) of SDGs, which affect the logistics management of the motor vehicle industry, from the points if view of the staff, engineers, and managers. We operated simple random sampling at industrial factories in central and eastern regions of Thailand. There are 1638 samples in our survey. We have used structural equation model analysis.
These study results are informative for entrepreneurs and government sectors, indicating see key factors that push forward the development of green logistics management in the motor vehicle industry. The results are as follows.
First, we found that government environmental policy, according to the staff, engineers, and manager’s expectations, begins when the government announces regulations and rules, promotes operational development, determines the standard, and determines tax structure in order to support green logistics operations. So, government policy makers have to place importance on these practices in order to drive the implementation of green logistics management.
Second, we found that organizations’ environmental policy, according to the staff, engineers’, and managers’ expectations, begins with executives’ intentions (high, middle, and low levels) supported by the practice of organizational green logistics management. Moreover, there are also the requirements of issuing operations, policy and objectives, requesting an ISO 14001 certificate, and coplanning with suppliers with regard to the organizational environment. So, entrepreneurs have to place importance on these practices in order to drive the implementation of green logistics management.
Third, we found that an organization’s financial ability to adopt green change according to the staffs’, engineers’, and manager’s expectation begins with the organization’s green investment, and compensation (of shareholders, sales, investment, returned profit and net profit ratios). All of these do not affect green change, so entrepreneurs have to place importance on these practices in order to drive the implementation of green logistics management.
Fourth, we found that financial willingness to pay for green consumption, according to the staffs’, engineers’, and managers’ expectations, begins with willingness to pay more for different objectives, such as environmentally friendly products, long term product usage, purchase of energy saving and environmental products etc. So, entrepreneurs have to place importance on these practices in order to drive the implementation of green logistics management.
Lastly, we found that social reputation regarding care for the environment, according to the staffs’, engineers’, and managers’ expectations, begins with management or participation in environmental activities, e.g., donation for environmental conservation, responding seriously to complaints and requests to solve environmental problems, public relations of educational and environmental activities organized by government sectors or other organizations, and joining environmental protection activities, etc. So, entrepreneurs have to place importance on these practices in order to drive the implementation of green logistics management.
In addition, we also conducted factor analysis of green logistics management. For this study, the main factors consisted of green design (six factors), green procurement (eight factors), green manufacturing (six factors), green marketing (five factors), green consumption (four factors), green reverse logistics (eight factors), green transportation (eight factors), and green communication (four factors). These factors are affected by government environmental policies, organizational environmental policies, an organization’s financial capacity to embrace green transformations, willingness to invest in environmentally responsible consumption, and societal perceptions related to environmental concerns.

Limitations and Future Research Directions

This research, while contributing valuable insights into the realm of green logistics management, has certain limitations that warrant acknowledgment. Firstly, the study’s findings are based on the perceptions of stakeholders within a specific motor vehicle industry context in Thailand. Consequently, the generalizability of these findings to other production industries or across various countries may be constrained. Future research endeavors should aim to expand the scope by conducting surveys on green logistics management in different countries and within diverse production sectors to provide a more comprehensive understanding.
Secondly, this research adopts a cross-sectional study design, collecting data at a single point in time. Such an approach has inherent limitations in capturing dynamic and evolving phenomena. To obtain a more accurate and nuanced depiction of the subject matter, future research should consider longitudinal studies that track the evolution of green logistics management practices over time.
Thirdly, a further study may use decision tools with multiple criteria as one future research method, such as analytic network process (ANP), analytic hierarchy process (AHP), multiple-criteria decision analysis, or fuzzy analytic hierarchy process (FAHP), etc.
Lastly, the perspectives solicited in this study primarily represent the viewpoints of engineers, employees, and managers directly associated with the production sector. Other stakeholder groups, such as company owners, governmental authorities, and local agencies, may possess distinct perspectives and roles in shaping green logistics management practices. Future research endeavors could aim to incorporate a broader spectrum of viewpoints to enrich the understanding of green logistics management from a more comprehensive and holistic standpoint.

Author Contributions

Conceptualization, W.Y. and S.J.; methodology, W.Y. and S.J.; formal analysis, E.C. and S.J.; data curation, E.C.; writing—original draft preparation, W.Y. and E.C.; writing—review and editing, V.R. and S.J.; supervision, V.R.; project administration, S.J.; funding acquisition, S.J. All authors have read and agreed to the published version of the manuscript.

Funding

This work was supported by (i) Suranaree University of Technology (SUT), (ii) Thailand Science Research and Innovation (TSRI), and (iii) National Science Research and Innovation Fund (NSRF) (Grant number: RU-7-706-59-03).

Institutional Review Board Statement

This research has been approved by the Human Research Ethics Committee at Suranaree University of Technology, Code COA No87/2563.

Data Availability Statement

The data presented in this study are available on request from the corresponding author.

Conflicts of Interest

The authors declare no conflicts of interest.

Appendix A

Table A1. Questionnaires.
Table A1. Questionnaires.
CodeItems
Green Design
GD1Product design to reduce materials that affect the environment
GD2Product design for reuse, recycling, and others
GD3Product design to reduce quantity and type of material used
GD4Product design to reduce use of dangerous/toxic materials
GD5Product design for storage area during transportation
GD6Building/factory design by using nontoxic material
Green Procurement
GP1Determining environmentally friendly procurement as part of the environmental management system
GP2Developing basic knowledge of environmental purposing procurement to raise awareness of environmental problems
GP3Developing person(s) in charge of procurement to buy energy-conserving product
GP4Determining cooperate working structure between environmental agency and procurement sector
GP5Preparing E-Catalog of environmentally friendly products (with ISO 9000 or ISO 14001 certified)
GP6Training suppliers to reduce non-recycling package
GP7Cooperating with suppliers for environmental objectives
GP8Promoting ISO 14000 certification of supplier
Green Manufacturing
GM1Using environmental (saving) packaging
GM2Reusing packaging
GM3Reducing and altering materials to support green manufacturing
GM4Controlling dangerous substances in production process
GM5Following the practice of 3Rs (recycle, reproduce, and reuse)
GM6Recycling the production resource as much as possible
Green Marketing
GMA1Advertising and Public Relations on environmentally friendly product qualification
GMA2Product’s logo design that indicates environmental friendliness
GMA3Package design that clearly identifies as a green product
GMA4Organizing social service activities regarding energy and environmental conservation
GMA5Organizing educational activities regarding green products and the environment
Green Consumption
GC1Support the recycling product
GC2Support the least-pollution generating product
GC3Support an energy and environmental conserving product
GC4Support the product with an energy-saving label
Green Reverse Logistics
GR1There is the sorting out for defected, expired, and unused products from production process to return them into quality improvement process
GR2There is the sorting out for defected, expired, and unused products from production process for reproduction
GR3There is the return of defected, expired, and unused products from customers to return them into quality improvement process
GR4There is the return of defected, expired, and unused products from customers for reproduction
GR5There is sorting out for defected, expired, and unused products from production process to raw material suppliers, to return them into quality improvement process
GR6There is sorting out for defected, expired, and unused products from production process to raw material suppliers for reproduction
GR7There is the return of defected, expired, and unused products from customers to raw material suppliers to return them into quality improvement process
GR8There is the return of defected, expired, and unused products from customers to raw material suppliers for reproduction
Green Transportation
GT1Using vehicles in energy-saving mode
GT2Using alternative energy
GT3Determining energy-saving transport route
GT4Selecting types of transportation with the least use of energy such as backhauling
GT5Adjusting transportation schedule to avoid traffic problem
GT6Maintaining vehicle by using preventive system
GT7Selecting suitable vehicle’s size and fuel
GT8Using raw material from a close-distance of factory or domestic material to save transportation energy
Green Communication
GCO1Communication by focusing on environmentally friendly practices and product recommendations through magazine publication
GCO2Communication by focusing on environmentally friendly practices and product recommendations through radio broadcast
GCO3Communication by focusing on environmentally friendly practices and product recommendations through Public Relations sign
GCO4Communication by focusing on environmentally friendly practices and product recommendations through newspaper
Government environmental policy
GE1Government enacts the strict law and regulation regarding the environment
GE2Government enforces environmental regulation at the regional level
GE3Government promotes the development and promotion of green logistics operations
GE4Government funds on research and application of green logistics operation technology
GE5Government determines industrial logistics standard as the main factor of green logistics operation
GE6Government determines taxation structure to promote green logistics operation
Environmental policy in the organization
EO1Intention of the Top Executive for green supply chain management
EO2Intention of the Middle Executive for green supply chain management
EO3Intention of a Low-level Executive green supply chain management
EO4Statement of environmental policy in writing
EO5Environmental objectives in writing
EO6Organization has the ISO 14001 certification
EO7Supplier’s environmental planning
Financial ability in an organization in the green change
FG1Organization has an actual Green Investment
FG2Shareholder’s return does not affect the green change
FG3Sales return does not affect the green change
FG4Investment return does not affect the green change
FG5Returned profit ratio and net profit do not affect the green change
Financial willingness to pay in green consumption
FWP1Willing to pay more for environmentally friendly products
FWP2Willing to pay more for long-term use products
FWP3Willing to pay more for the least-pollution generating products
FWP4Willing to pay more for a product that has the recycling package
FWP5Willing to pay more for a product that saves energy and environment
FWP6Willing to pay more for a product with an energy-saving label
FWP7Willing to pay more for a product with the green product label
Social reputation about the environment
SE1There is the donation for environmental conservation
SE2Participating in complaints and appealing to seriously solve environmental problems
SE3Participating in the public relations of environmental and educational activities held by government or different organizations
SE4Participating in environmental protection activities held by civil environmental groups
SE5Agree to have an environmental inspection at the organization
SE6Research projects and exposure of environmental problems
SE7Activities held for social responsibility, regarding energy and environmental conservation in the targeted community

References

  1. Royal Thai Government. Thailand Automotive. Available online: https://www.thaigov.go.th/ (accessed on 8 March 2023).
  2. Van Vo, H.; Nguyen, N.P. Greening the Vietnamese supply chain: The influence of green logistics knowledge and intellectual capital. Heliyon 2023, 9, e15953. [Google Scholar] [CrossRef]
  3. Agyabeng-Mensah, Y.; Afum, E.; Ahenkorah, E. Exploring financial performance and green logistics management practices: Examining the mediating influences of market, environmental and social performances. J. Clean. Prod. 2020, 258, 120613. [Google Scholar] [CrossRef]
  4. Moh’d Anwer, A.-S. An investigation of transportation logistics strategy on manufacturing supply chain responsiveness in developing countries: The mediating role of delivery reliability and delivery speed. Heliyon 2022, 8, e11283. [Google Scholar] [CrossRef] [PubMed]
  5. Maji, I.K.; Mohd Saudi, N.S.; Yusuf, M. An assessment of green logistics and environmental sustainability: Evidence from Bauchi. Clean. Logist. Supply Chain. 2023, 6, 100097. [Google Scholar] [CrossRef]
  6. Sharma, M.; Luthra, S.; Joshi, S.; Kumar, A.; Jain, A. Green logistics driven circular practices adoption in industry 4.0 Era: A moderating effect of institution pressure and supply chain flexibility. J. Clean. Prod. 2023, 383, 135284. [Google Scholar] [CrossRef]
  7. Ruggerio, C.A. Sustainability and sustainable development: A review of principles and definitions. Sci. Total Environ. 2021, 786, 147481. [Google Scholar] [CrossRef] [PubMed]
  8. Geng, R.; Mansouri, S.A.; Aktas, E. The relationship between green supply chain management and performance: A meta-analysis of empirical evidences in Asian emerging economies. Int. J. Prod. Econ. 2017, 183, 245–258. [Google Scholar] [CrossRef]
  9. Ahmed, R.R.; Akbar, W.; Aijaz, M.; Channar, Z.A.; Ahmed, F.; Parmar, V. The role of green innovation on environmental and organizational performance: Moderation of human resource practices and management commitment. Heliyon 2023, 9, e12679. [Google Scholar] [CrossRef]
  10. Ju, C.; Liu, H.; Xu, A.; Zhang, J. Green logistics of fossil fuels and E-commerce: Implications for sustainable economic development. Resour. Policy 2023, 85, 103991. [Google Scholar] [CrossRef]
  11. Liu, C.; Ma, T. Green logistics management and supply chain system construction based on internet of things technology. Sustain. Comput. Inform. Syst. 2022, 35, 100773. [Google Scholar] [CrossRef]
  12. Aibin, L.; Chen, Y.; Wang, D. An empirical study of the factors influencing the willingness to implement green coal logistics in China. J. Clean. Prod. 2020, 245, 118932. [Google Scholar] [CrossRef]
  13. Agyabeng-Mensah, Y.; Afum, E.; Acquah, I.S.K.; Dacosta, E.; Baah, C.; Ahenkorah, E. The role of green logistics management practices, supply chain traceability and logistics ecocentricity in sustainability performance. Int. J. Logist. Manag. 2021, 32, 538–566. [Google Scholar] [CrossRef]
  14. Agyabeng-Mensah, Y.; Tang, L. The relationship among green human capital, green logistics practices, green competitiveness, social performance and financial performance. J. Manuf. Technol. Manag. 2021, 32, 1377–1398. [Google Scholar] [CrossRef]
  15. Cheng, Y.; Masukujjaman, M.; Sobhani, F.A.; Hamayun, M.; Alam, S.S. Green Logistics, Green Human Capital, and Circular Economy: The Mediating Role of Sustainable Production. Sustainability 2023, 15, 1045. [Google Scholar] [CrossRef]
  16. Jinru, L.; Changbiao, Z.; Ahmad, B.; Irfan, M.; Nazir, R. How do green financing and green logistics affect the circular economy in the pandemic situation: Key mediating role of sustainable production. Econ. Res.-Ekon. Istraživanja 2022, 35, 3836–3856. [Google Scholar] [CrossRef]
  17. Khatib, S.F.A. The role of share repurchases for firms’ social and environmental sustainability. Soc. Environ. Account. J. 2023, 183, 1–3. [Google Scholar] [CrossRef]
  18. Sbihi, A.; Eglese, R.W. Combinatorial optimization and Green Logistics. Ann. Oper. Res. 2010, 175, 159–175. [Google Scholar] [CrossRef]
  19. Hernández-Mejía, C.; Torres-Muñoz, D.; Inzunza-González, E.; Sánchez-López, C.; García-Guerrero, E.E. A Novel Green Logistics Technique for Planning Merchandise Deliveries: A Case Study. Logistics 2022, 6, 59. [Google Scholar] [CrossRef]
  20. Seroka-Stolka, O.; Ociepa-Kubicka, A. Green logistics and circular economy. Transp. Res. Procedia 2019, 39, 471–479. [Google Scholar] [CrossRef]
  21. Rodrigue, J.-P. The Geography of Transport Systems; Routledge: Abingdon, UK, 2020. [Google Scholar]
  22. Kwak, S.-Y.; Cho, W.-S.; Seok, G.-A.; Yoo, S.-G. Intention to Use Sustainable Green Logistics Platforms. Sustainability 2020, 12, 3502. [Google Scholar] [CrossRef]
  23. Stekelorum, R.; Laguir, I.; Gupta, S.; Kumar, S. Green supply chain management practices and third-party logistics providers’ performances: A fuzzy-set approach. Int. J. Prod. Econ. 2021, 235, 108093. [Google Scholar] [CrossRef]
  24. Liu, J.; Hu, H.; Tong, X.; Zhu, Q. Behavioral and technical perspectives of green supply chain management practices: Empirical evidence from an emerging market. Transp. Res. Part E Logist. Transp. Rev. 2020, 140, 102013. [Google Scholar] [CrossRef]
  25. de Souza, E.D.; Kerber, J.C.; Bouzon, M.; Rodriguez, C.M.T. Performance evaluation of green logistics: Paving the way towards circular economy. Clean. Logist. Supply Chain. 2022, 3, 100019. [Google Scholar] [CrossRef]
  26. Rehman, S.U.; Elrehail, H.; Poulin, M.; Shamout, M.D.; Alzoubi, H.M. Green managerial practices and green performance: A serial mediation model. Int. J. Innov. Stud. 2023, 7, 196–207. [Google Scholar] [CrossRef]
  27. Yook, K.H.; Choi, J.H.; Suresh, N.C. Linking green purchasing capabilities to environmental and economic performance: The moderating role of firm size. J. Purch. Supply Manag. 2018, 24, 326–337. [Google Scholar] [CrossRef]
  28. Paço, A.d.; Shiel, C.; Alves, H. A new model for testing green consumer behaviour. J. Clean. Prod. 2019, 207, 998–1006. [Google Scholar] [CrossRef]
  29. Letunovska, N.; Offei, F.A.; Junior, P.A.; Lyulyov, O.; Pimonenko, T.; Kwilinski, A. Green Supply Chain Management: The Effect of Procurement Sustainability on Reverse Logistics. Logistics 2023, 7, 47. [Google Scholar] [CrossRef]
  30. Jazairy, A. Aligning the purchase of green logistics practices between shippers and logistics service providers. Transp. Res. Part D Transp. Environ. 2020, 82, 102305. [Google Scholar] [CrossRef]
  31. Venus Lun, Y.H.; Lai, K.-h.; Wong, C.W.Y.; Cheng, T.C.E. Greening propensity and performance implications for logistics service providers. Transp. Res. Part E Logist. Transp. Rev. 2015, 74, 50–62. [Google Scholar] [CrossRef]
  32. Dabaghi, F.; Movahedi, Z.; Langar, R. A survey on green routing protocols using sleep-scheduling in wired networks. J. Netw. Comput. Appl. 2017, 77, 106–122. [Google Scholar] [CrossRef]
  33. Lee, S.Y.; Klassen, R.D. Drivers and enablers that foster environmental management capabilities in small-and medium-sized suppliers in supply chains. Prod. Oper. Manag. 2008, 17, 573–586. [Google Scholar] [CrossRef]
  34. Yang, J.; Chen, S. Corporate financialization, digitalization and green innovation: A panel investigation on Chinese listed firms. Innov. Green Dev. 2023, 2, 100068. [Google Scholar] [CrossRef]
  35. Joo, H.-Y.; Seo, Y.-W.; Min, H. Examining the effects of government intervention on the firm’s environmental and technological innovation capabilities and export performance. Int. J. Prod. Res. 2018, 56, 6090–6111. [Google Scholar] [CrossRef]
  36. Chen, J.; Wang, S.; Wan, L. Does government environmental governance information disclosure improve residents’ subjective well-being? Evidence from China. J. Environ. Plan. Manag. 2023, 66, 1720–1742. [Google Scholar] [CrossRef]
  37. Beškovnik, B.; Twrdy, E. Green logistics strategy for South East Europe: To improve intermodality and establish green transport corridors. Transport 2012, 27, 25–33. [Google Scholar] [CrossRef]
  38. Shinkle, G.A.; Hodgkinson, G.P.; Gary, M.S. Government policy changes and organizational goal setting: Extensions to the behavioral theory of the firm. J. Bus. Res. 2021, 129, 406–417. [Google Scholar] [CrossRef]
  39. Jazairy, A.; von Haartman, R. Analysing the institutional pressures on shippers and logistics service providers to implement green supply chain management practices. Int. J. Logist. Res. Appl. 2020, 23, 44–84. [Google Scholar] [CrossRef]
  40. Dibrell, C.; Craig, J.; Hansen, E. Natural Environment, Market Orientation, and Firm Innovativeness: An Organizational Life Cycle Perspective. J. Small Bus. Manag. 2011, 49, 467–489. [Google Scholar] [CrossRef]
  41. Paillé, P.; Raineri, N. Linking perceived corporate environmental policies and employees eco-initiatives: The influence of perceived organizational support and psychological contract breach. J. Bus. Res. 2015, 68, 2404–2411. [Google Scholar] [CrossRef]
  42. Fan, Q.; Abbas, J.; Zhong, Y.; Pawar, P.S.; Adam, N.A.; Alarif, G.B. Role of organizational and environmental factors in firm green innovation and sustainable development: Moderating role of knowledge absorptive capacity. J. Clean. Prod. 2023, 411, 137262. [Google Scholar] [CrossRef]
  43. Wei, F.; Abbas, J.; Alarifi, G.; Zhang, Z.; Adam, N.A.; Queiroz, M.J.d. Role of green intellectual capital and top management commitment in organizational environmental performance and reputation: Moderating role of pro-environmental behavior. J. Clean. Prod. 2023, 405, 136847. [Google Scholar] [CrossRef]
  44. Zafar, H.; Ho, J.A.; Cheah, J.-H.; Mohamed, R. Catalyzing voluntary pro-environmental behavior in the textile industry: Environmentally specific servant leadership, psychological empowerment and organizational identity. J. Clean. Prod. 2022, 378, 134366. [Google Scholar] [CrossRef]
  45. Heras-Saizarbitoria, I.; Boiral, O. ISO 9001 and ISO 14001: Towards a Research Agenda on Management System Standards*. Int. J. Manag. Rev. 2013, 15, 47–65. [Google Scholar] [CrossRef]
  46. Bastas, A.; Liyanage, K. Integrated quality and supply chain management business diagnostics for organizational sustainability improvement. Sustain. Prod. Consum. 2019, 17, 11–30. [Google Scholar] [CrossRef]
  47. Opoku-Mensah, E.; Chun, W.; Tuffour, P.; Chen, W.; Adu Agyapong, R. Leveraging on structural change and ISO 14001 certification to mitigate ecological footprint in Shanghai cooperation organization nations. J. Clean. Prod. 2023, 414, 137542. [Google Scholar] [CrossRef]
  48. Liu, J.; Liu, Y.; Yang, L. Uncovering the influence mechanism between top management support and green procurement: The effect of green training. J. Clean. Prod. 2020, 251, 119674. [Google Scholar] [CrossRef]
  49. Ji, X.; Ren, J.; Ulgiati, S. Towards urban-rural sustainable cooperation: Models and policy implication. J. Clean. Prod. 2019, 213, 892–898. [Google Scholar] [CrossRef]
  50. Azapagic, A.; Perdan, S. Indicators of Sustainable Development for Industry: A General Framework. Process Saf. Environ. Prot. 2000, 78, 243–261. [Google Scholar] [CrossRef]
  51. Iqbal, U.; Nadeem, M.; Gull, A.A.; Kayani, U.N. Environmental innovation and firm value: The moderating role of organizational capital. J. Environ. Manag. 2022, 316, 115253. [Google Scholar] [CrossRef]
  52. Zhai, X.; An, Y. Analyzing influencing factors of green transformation in China’s manufacturing industry under environmental regulation: A structural equation model. J. Clean. Prod. 2020, 251, 119760. [Google Scholar] [CrossRef]
  53. Saphores, J.-D.M.; Nixon, H.; Ogunseitan, O.A.; Shapiro, A.A. California households’ willingness to pay for ‘green’ electronics. J. Environ. Plan. Manag. 2007, 50, 113–133. [Google Scholar] [CrossRef]
  54. Xia, S.; Ling, Y.; de Main, L.; Lim, M.K.; Li, G.; Zhang, P.; Cao, M. Creating a low carbon economy through green supply chain management: Investigation of willingness-to-pay for green products from a consumer’s perspective. Int. J. Logist. Res. Appl. 2022, 1–31. [Google Scholar] [CrossRef]
  55. Yang, H.-j.; Fang, M.; Yao, J.; Su, M. Green cooperation in last-mile logistics and consumer loyalty: An empirical analysis of a theoretical framework. J. Retail. Consum. Serv. 2023, 73, 103308. [Google Scholar] [CrossRef]
  56. Schniederjans, D.G.; Starkey, C.M. Intention and willingness to pay for green freight transportation: An empirical examination. Transp. Res. Part D Transp. Environ. 2014, 31, 116–125. [Google Scholar] [CrossRef]
  57. Komodromos, M.; Melanthiou, Y. Corporate Reputation Through Strategic Corporate Social Responsibility: Insights From Service Industry Companies. J. Promot. Manag. 2014, 20, 470–480. [Google Scholar] [CrossRef]
  58. Mohr, L.A.; Webb, D.J. The Effects of Corporate Social Responsibility and Price on Consumer Responses. J. Consum. Aff. 2005, 39, 121–147. [Google Scholar] [CrossRef]
  59. Agyabeng-Mensah, Y.; Afum, E.; Baah, C. Green corporate reputation and innovation: The role of non-supply chain learning and green supply chain knowledge. Int. J. Emerg. Mark. 2022. ahead-of-print. [Google Scholar] [CrossRef]
  60. Khan, S.A.R.; Sharif, A.; Golpîra, H.; Kumar, A. A green ideology in Asian emerging economies: From environmental policy and sustainable development. Sustain. Dev. 2019, 27, 1063–1075. [Google Scholar] [CrossRef]
  61. Javeed, S.A.; Teh, B.H.; Ong, T.S.; Lan, N.T.P.; Muthaiyah, S.; Latief, R. The Connection between Absorptive Capacity and Green Innovation: The Function of Board Capital and Environmental Regulation. Int. J. Environ. Res. Public Health 2023, 20, 3119. [Google Scholar] [CrossRef]
  62. Akhtar, R.; Sultana, S.; Masud, M.M.; Jafrin, N.; Al-Mamun, A. Consumers’ environmental ethics, willingness, and green consumerism between lower and higher income groups. Resour. Conserv. Recycl. 2021, 168, 105274. [Google Scholar] [CrossRef]
  63. Mettathamrong, J.; Upping, P.; Deeudom, S. Approach to Applying Sufficiency Economy Philosophy in Community Enterprise Management towards Sustainability. Sustainability 2023, 15, 5338. [Google Scholar] [CrossRef]
  64. Golob, T.F. Structural equation modeling for travel behavior research. Transp. Res. Part B Methodol. 2003, 37, 1–25. [Google Scholar] [CrossRef]
  65. Hair, J.F.; Black, W.C.; Babin, B.J.; Anderson, R. Multivariate Data Analysis, 7th ed.; Pearson: New York, NY, USA, 2014. [Google Scholar]
  66. Hair, J.F., Jr.; Sarstedt, M.; Ringle, C.M.; Gudergan, S.P. Advanced Issues in Partial Least Squares Structural Equation Modeling; Sage Publications: New York, NY, USA, 2017. [Google Scholar]
  67. Hu, L.T.; Bentler, P.M. Cutoff criteria for fit indexes in covariance structure analysis: Conventional criteria versus new alternatives. Struct. Equ. Model. A Multidiscip. J. 1999, 6, 1–55. [Google Scholar] [CrossRef]
  68. Steiger, J.H. Understanding the limitations of global fit assessment in structural equation modeling. Personal. Individ. Differ. 2007, 42, 893–898. [Google Scholar] [CrossRef]
  69. Hooper, D.; Coughlan, J.; Mullen, M. Evaluating model fit: A synthesis of the structural equation modelling literature. In Proceedings of the 7th European Conference on Research Methodology for Business and Management Studies, London, UK, 19–20 June 2008; pp. 195–200. [Google Scholar]
  70. Zeng, H.; Chen, X.; Xiao, X.; Zhou, Z. Institutional pressures, sustainable supply chain management, and circular economy capability: Empirical evidence from Chinese eco-industrial park firms. J. Clean. Prod. 2017, 155, 54–65. [Google Scholar] [CrossRef]
  71. Afum, E.; Agyabeng-Mensah, Y.; Sun, Z.; Frimpong, B.; Kusi, L.Y.; Acquah, I.S.K. Exploring the link between green manufacturing, operational competitiveness, firm reputation and sustainable performance dimensions: A mediated approach. J. Manuf. Technol. Manag. 2020, 31, 1417–1438. [Google Scholar] [CrossRef]
  72. Trivellas, P.; Malindretos, G.; Reklitis, P. Implications of Green Logistics Management on Sustainable Business and Supply Chain Performance: Evidence from a Survey in the Greek Agri-Food Sector. Sustainability 2020, 12, 10515. [Google Scholar] [CrossRef]
  73. Aroonsrimorakot, S.; Laiphrakpam, M.; Mungkun, S. Green Logistics (GL) for Environmental Sustainability: A Review in Search of Strategies for Thailand’s Gl Management. ABAC J. 2022, 42, 293–319. [Google Scholar]
  74. Badi, S.; Murtagh, N. Green supply chain management in construction: A systematic literature review and future research agenda. J. Clean. Prod. 2019, 223, 312–322. [Google Scholar] [CrossRef]
  75. Khatib, S.F.; Abdullah, D.F.; Elamer, A.; Hazaea, S.A. The development of corporate governance literature in Malaysia: A systematic literature review and research agenda. Corp. Gov. Int. J. Bus. Soc. 2022, 22, 1026–1053. [Google Scholar] [CrossRef]
  76. PAGELL, M.; WU, Z. Building a more complete theory of sustainable supply chain management using case studies of 10 exemplars. J. Supply Chain. Manag. 2009, 45, 37–56. [Google Scholar] [CrossRef]
Figure 1. The profiles of survey respondents.
Figure 1. The profiles of survey respondents.
Logistics 08 00017 g001
Figure 2. SEM of green logistics in Thailand’s auto industry for entrepreneurs to use as a guideline for planning logistics management. strategies. ** Significant at 0.01 level.
Figure 2. SEM of green logistics in Thailand’s auto industry for entrepreneurs to use as a guideline for planning logistics management. strategies. ** Significant at 0.01 level.
Logistics 08 00017 g002
Table 1. Summary of the factors responding to the main sustainable pillars of SDGs in terms of the environment.
Table 1. Summary of the factors responding to the main sustainable pillars of SDGs in terms of the environment.
AuthorsLocationTypesMethodSamplesSDGsGovernment Environmental PolicyEnvironmental Policy in the OrganizationFinancial Ability of an Organization for Green ChangeFinancial Willingness to Pay for Green ConsumptionSocial Reputation Regarding the Environment
Jazairy and von Haartman [39]SwedenInterviewsDelphi approach17Environment
Fan, Abbas, Zhong, Pawar, Adam and Alarif [42]PakistanSurveySEM-PLS276Environment
Maji, Mohd Saudi and Yusuf [5]NigeriaSurveychi-square and regression197Environment
Beškovnik and Twrdy [37]EuropeanArticle--Environment
Ahmed, Akbar, Aijaz, Channar, Ahmed and Parmar [9]PakistanSurveySEM-PLS320Environment
Iqbal, Nadeem, Gull and Kayani [51]USADatabaseEmpirical models46,000Environment
Zhai and An [52]ChinaSurveySEM500Environment
Akhtar, et al. [62]MalaysiaSurveySEM-PLS308Environment
Agyabeng-Mensah, Afum and Baah [59]ChinaSurveySEM208Environment
Khan, Sharif, Golpîra and Kumar [60]MalaysiaDatabaseFMOLS and DOLS-Environment social and economic
Javeed, Teh, Ong, Lan, Muthaiyah and Latief [61]ChinaDatabaseAppropriate econometric-Environment
This study ThailandSurveySEM1638Environment
SEM—structural equation modeling; PLS—partial least squares; FMOLS—fully modified ordinary least squares; DOLS—dynamic modified ordinary least squares; ✓ means that variables were used in the studies.
Table 2. The profiles of survey respondents (n = 1638).
Table 2. The profiles of survey respondents (n = 1638).
Company CharacteristicsThe Number of
Respondents
Percentage
Operating period
<1 year20712.6
1–3 years41125.1
4–6 years51331.3
7–9 years34220.9
>10 years16510.1
Company size
<200 employees36922.5
200–1000 employees82850.5
>1000 employees44126.9
Shareholders’ nationality
100% Thai45027.5
Thai > Foreigners79848.7
Foreigners > Thais25815.8
100% Foreigners1328.1
Business type
Automotive manufacturer44727.3
Automotive parts manufacturers (Tier-1)96358.8
Automotive parts manufacturers (Tiers-2–3)22813.9
Job position
Officer107165.4
Engineer36922.5
Manager19811.6
Table 3. Results of descriptive statistics and confirmatory factor analysis.
Table 3. Results of descriptive statistics and confirmatory factor analysis.
Latent Variables/Factor CodeCode of Observed VariablesMeanSDStandardized LoadingsCRAVECronbach’s α
1st-Ordered2nd-Ordered
(a) Endogenous Latent Variables
Green design/(GRDE)GD14.3610.7280.732 **0.721 **0.8250.6610.86
GD24.1150.7110.755 **
GD34.1120.6970.747 **
GD44.2120.7340.590 **
GD53.9460.7720.574 **
GD63.9950.8450.569 **
Green
procurement
/(GRPR)
GP13.8750.8390.627 **0.797 **0.8680.6710.873
GP23.9640.8380.704 **
GP33.9880.8030.685 **
GP44.0090.7890.664 **
GP53.9730.8030.630 **
GP63.9520.7850.661 **
GP74.0290.7460.712 **
GP84.0740.7770.687 **
Green
Manufacturing
/(GRMA)
GM14.1970.6960.717 **0.716 **0.7890.6190.800
GM24.1540.7570.619 **
GM34.1830.7750.612 **
GM44.3300.7680.589 **
GM54.1780.8210.549 **
GM64.1670.8190.630 **
Green
marketing
/(GRKE)
GMA13.8510.8190.618 **0.883 **0.8140.6830.827
GMA23.7890.8360.667 **
GMA33.7690.8200.718 **
GMA43.8790.8530.723 **
GMA54.0300.8420.690 **
Green
consumption
/(GRCO)
GC14.1490.8440.610 **0.895 **0.7850.6350.782
GC24.1580.8420.642 **
GC34.2120.7670.669 **
GC44.3960.7180.618 **
Green
reverse
logistics
/(GREL)
GR13.7740.8770.725 **0.692 **0.9100.7470.918
GR23.9340.8340.758 **
GR33.7770.9150.775 **
GR43.8040.8880.754 **
GR54.0330.9470.724 **
GR63.9070.8390.731 **
GR73.6670.9170.766 **
GR83.6780.9770.746 **
Green
Transportation/
(GRTR)
GT14.0080.8140.632 **0.870 **0.8520.6460.855
GT23.8160.7990.632 **
GT33.8560.8000.614 **
GT43.8740.8440.617 **
GT53.9130.8430.665 **
GT63.8960.8490.658 **
GT74.0550.8190.726 **
GT83.9530.8960.626 **
Green
communication/(GCOM)
GCO13.7930.9220.739 **0.728 **0.8080.7158.15
GCO23.7600.9040.761 **
GCO33.7470.9270.712 **
GCO43.5951.0920.649 **
(b) Exogenous Latent Variables
Government
environmental
policy/(GOVE)
GE14.1170.9730.709 **-0.9030.7809.15
GE24.0270.9310.792 **
GE34.0730.9190.797 **
GE43.9230.9330.776 **
GE53.9400.9490.829 **
GE63.8740.9540.775 **
Environmental policy in the organization/(ENPO)EO14.0810.7710.615 **-0.8080.6130.852
EO24.0550.7570.676 **
EO34.1010.7980.612 **
EO44.1390.8320.596 **
EO54.1250.8360.586 **
EO64.2880.8120.540 **
EO74.0330.8000.664 **
Financial ability in an organization in the green change/(FAOG)FG13.9030.8980.849 **-0.9100.8180.895
FG23.8630.8330.801 **
FG33.8770.8220.838 **
FG43.9290.8500.814 **
FG53.9630.8660.786 **
Financial willingness to pay in green
Consumption/(FWPG)
FWP13.9430.7500.646 **-0.8740.7050.858
FWP24.0180.7580.710 **
FWP34.0270.7540.792 **
FWP43.9600.7880.711 **
FWP54.0460.7920.700 **
FWP63.9070.8560.705 **
FWP73.8590.8540.669 **
Social reputation about the environment/(SRAE)SE13.6080.9240.724 **-0.8700.6990.865
SE23.7940.8810.709 **
SE33.8900.8510.677 **
SE43.8630.9560.633 **
SE54.0380.8170.718 **
SE63.9010.7850.710 **
SE73.7380.8770.723 **
** significant at = 0.001.
Table 4. Pearson correlation coefficients.
Table 4. Pearson correlation coefficients.
Constructs123456789101112
2. GRPR0.545 **
3. GRMA0.412 **0.526 **
4. GRKE0.473 **0.537 **0.507 **
5. GRCO0.536 **0.587 **0.503 **0.449 **
6. GREL0.467 **0.514 **0.349 **0.573 **0.388 **
7. GRTR0.497 **0.564 **0.545 **0.617 **0.566 **0.542 **
8. GCOM0.497 **0.564 **0.545 **0.617 **0.566 **0.542 **0.980 **
9. GOVE0.433 **0.452 **0.489 **0.558 **0.567 **0.402 **0.617 **0.617 **
10. ENPO0.431 **0.492 **0.559 **0.504 **0.464 **0.391 **0.597 **0.597 **0.523 **
11. FAOG0.464 **0.529 **0.289 **0.377 **0.620 **0.373 **0.451 **0.451 **0.457 **0.403 **
12. FWPG0.433 **0.474 **0.442 **0.538 **0.499 **0.433 **0.605 **0.605 **0.547 **0.544 **0.471 **
13. SRAE0.512 **0.515 **0.409 **0.616 **0.479 **0.565 **0.625 **0.625 **0.644 **0.535 **0.491 **0.619 **
** significant at = 0.001.
Table 5. Summary of hypothesis testing.
Table 5. Summary of hypothesis testing.
HypothesisStandardized
Coefficient
Remark
H1: Government environmental policy →Green logistics0.187 **Supported
H2: Environmental policy in the organization →Green logistics0.386 **Supported
H3: Financial ability in an organization in the green change→Green logistics0.084 **Supported
H4: Financial willingness to pay in green consumption→Green logistics0.179 **Supported
H5: Social reputation about the environment→Green logistics0.218 **Supported
** significant at = 0.001.
Disclaimer/Publisher’s Note: The statements, opinions and data contained in all publications are solely those of the individual author(s) and contributor(s) and not of MDPI and/or the editor(s). MDPI and/or the editor(s) disclaim responsibility for any injury to people or property resulting from any ideas, methods, instructions or products referred to in the content.

Share and Cite

MDPI and ACS Style

Youngswaing, W.; Jomnonkwao, S.; Cheunkamon, E.; Ratanavaraha, V. Key Factors Shaping Green Logistics in Thailand’s Auto Industry: An Application of Structural Equation Modeling. Logistics 2024, 8, 17. https://doi.org/10.3390/logistics8010017

AMA Style

Youngswaing W, Jomnonkwao S, Cheunkamon E, Ratanavaraha V. Key Factors Shaping Green Logistics in Thailand’s Auto Industry: An Application of Structural Equation Modeling. Logistics. 2024; 8(1):17. https://doi.org/10.3390/logistics8010017

Chicago/Turabian Style

Youngswaing, Wuttichai, Sajjakaj Jomnonkwao, Ekkapong Cheunkamon, and Vatanavongs Ratanavaraha. 2024. "Key Factors Shaping Green Logistics in Thailand’s Auto Industry: An Application of Structural Equation Modeling" Logistics 8, no. 1: 17. https://doi.org/10.3390/logistics8010017

APA Style

Youngswaing, W., Jomnonkwao, S., Cheunkamon, E., & Ratanavaraha, V. (2024). Key Factors Shaping Green Logistics in Thailand’s Auto Industry: An Application of Structural Equation Modeling. Logistics, 8(1), 17. https://doi.org/10.3390/logistics8010017

Article Metrics

Back to TopTop