Preparation of Human Milk Substitute Fat by Physical Blending and Its Quality Evaluation
Abstract
1. Introduction
2. Materials and Methods
2.1. Materials and Reagents
2.2. Sample Preparation
2.3. Fatty Acid Analysis by Gas Chromatography-Flame Ionization Detector
2.4. Analysis of Triglyceride Composition
2.5. Preparation and Evaluation of PF and SP
2.6. Analysis of the Aromatic Compounds
2.7. Basic Physicochemical Indexes of PF and SP
2.8. Statistical Analysis
3. Results and Discussion
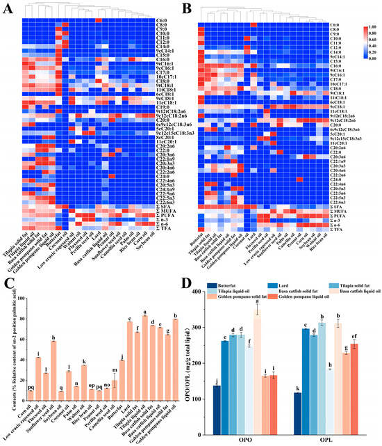
3.1. Lipid Composition of Base Oils
3.1.1. Fatty Acid Profiles of Base Oils
3.1.2. Comparison of TAG Containing Palmitic Acid at the sn-2 Position in Base Oils
3.2. Preparation and Similarity Evaluation of PF and SP
3.2.1. Computer-Aided Formulation and Scoring Model Evaluation of SP
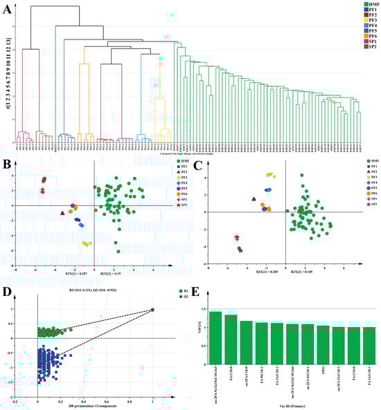
3.2.2. Multivariate Statistical Analysis of PF, SP, and HMF
3.3. Quality Evaluation of PF and SP
3.3.1. Characterization of VOCs
3.3.2. Basic Physicochemical Indexes and Oxidation Stability
4. Conclusions
Supplementary Materials
Author Contributions
Funding
Institutional Review Board Statement
Informed Consent Statement
Data Availability Statement
Conflicts of Interest
Abbreviations
| HMF | Human Milk Fat |
| PF | Formulated Lipid |
| SP | Commercial Products |
| TAG | Triglycerides |
| FA | Fatty Acids |
| sn-2FA | sn-2 Fatty Acids |
| OPO | 1,3-dioleoyl-2-palmitoyl |
| OPL | 1-oleoyl-2-palmitoyl-3-linoleoyl |
| VOCs | Volatile Organic Compounds |
| PUFA | Polyunsaturated Fatty Acids |
| DHA | Docosahexaenoic Acid |
| ARA | Arachidonic Acid |
| SFA | Saturated Fatty Acids |
| MUFA | Monounsaturated Fatty Acids |
| ALA | α-Linolenic Acid |
| EPA | Eicosapentaenoic Acid |
| GC-FID | Gas Chromatography-Flame Ionization Detector |
References
- Lugonja, N.; Marinković, V.; Pucarević, M.; Miletić, S.; Stojić, N.; Crnković, D.; Vrvić, M. Human Milk—The Biofluid That Nourishes Infants from the First Day of Life. Foods 2024, 13, 1298. [Google Scholar] [CrossRef]
- Quitadamo, P.A.; Zambianco, F.; Palumbo, G.; Wagner, X.; Gentile, M.A.; Mondelli, A. Monitoring the Use of Human Milk, the Ideal Food for Very Low-Birth-Weight Infants—A Narrative Review. Foods 2024, 13, 649. [Google Scholar] [CrossRef]
- Liu, Q.; Zhao, J.; Liu, Y.; Qiao, W.; Jiang, T.; Liu, Y.; Yu, X.; Chen, L. Advances in Analysis, Metabolism and Mimicking of Human Milk Lipids. Food Chem. 2022, 393, 133332. [Google Scholar] [CrossRef]
- Rydlewski, A.A.; Manin, L.P.; Pizzo, J.S.; Silva, P.D.; da Silveira, R.; Tavares, C.B.G.; de Paula, M.; Pereira, O.; Santos, O.O.; Visentainer, J.V. Lipid Profile by Direct Infusion ESI-MS and Fatty Acid Composition by GC-FID in Human Milk: Association with Nutritional Status of Donors. J. Food Compos. Anal. 2021, 100, 103797. [Google Scholar] [CrossRef]
- Shan, J.; Zhenyu, Y.; Jie, W.; Yifan, D.; Xuehong, P.; Yi, B.; Huanmei, Z.; Jianqiang, L.; Shian, Y. The Fatty Acids Composition of Human Milk in Different Lactation Stages of Chinese Population. Curr. Dev. Nutr. 2020, 4, 2475–2991. [Google Scholar] [CrossRef]
- Nevins, J.E.H.; Donovan, S.M.; Snetselaar, L.; Dewey, K.G.; Novotny, R.; Stang, J.; Taveras, E.M.; Kleinman, R.E.; Bailey, R.L.; Raghavan, R.; et al. Omega-3 Fatty Acid Dietary Supplements Consumed During Pregnancy and Lactation and Child Neurodevelopment: A Systematic Review. J. Nutr. 2021, 151, 3483–3494. [Google Scholar] [CrossRef] [PubMed]
- Guo, D.Y.; Li, F.; Zhao, J.X.; Zhang, H.; Liu, B.Y.; Pan, J.C.; Zhang, W.; Chen, W.; Xu, Y.J.; Jiang, S.L.; et al. Effect of an Infant Formula Containing Sn-2 Palmitate on Fecal Microbiota and Metabolome Profiles of Healthy Term Infants: A Randomized, Double-Blind, Parallel, Controlled Study. Food Funct. 2022, 13, 2003–2018. [Google Scholar] [CrossRef]
- Su, M.; Jia, H.; Chen, W.; Qi, X.; Liu, C.; Liu, Z. Macronutrient and Micronutrient Composition of Breast Milk from Women of Different Ages and Dietary Habits in Shanghai Area. Int. Dairy J. 2018, 85, 27–34. [Google Scholar] [CrossRef]
- Cao, X.; Pan, Y.; Qiao, M.; Yuan, Y. Synthesis of Human Milk Fat Substitutes Based on Enzymatic Preparation of Low Erucic Acid Acyl-Donors from Rapeseed Oil. Food Chem. 2022, 387, 132907. [Google Scholar] [CrossRef] [PubMed]
- Bakry, I.A.; Abouzid, M.; Wei, W.; Jin, J.; El-Sherif, D.M.; Zhang, X.; Jiahui, Y.; Wang, X.; Gohary, A. Comparative Analysis of Triglyceride Profiles in Human Milk from Egyptian and Chinese Women across Lactation Stages. J. Food Compos. Anal. 2024, 126, 105881. [Google Scholar] [CrossRef]
- Chen, Y.J.; Zhou, X.H.; Han, B.; Li, S.M.; Xu, T.; Yi, H.X.; Liu, P.; Zhang, L.W.; Li, Y.Y.; Jiang, S.L.; et al. Composition Analysis of Fatty Acids and Stereo-Distribution of Triglycerides in Human Milk from Three Regions of China. Food Res. Int. 2020, 133, 109196. [Google Scholar] [CrossRef]
- Lan, Q.Y.; Huang, S.Y.; Jiang, C.Y.; Yang, M.T.; Wu, T.; Chen, X.Y.; Liu, Z.Y.; Wei, W.; Wang, X.G.; Zhu, H.L. Profiling of Triacylglycerol Composition in the Breast Milk of Chinese Mothers at Different Lactation Stages. Food Funct. 2022, 13, 9674–9686. [Google Scholar] [CrossRef] [PubMed]
- Ureta-Velasco, N.; Keller, K.; Escuder-Vieco, D.; Fontecha, J.; Calvo, M.V.; Megino-Tello, J.; Serrano, J.C.E.; Romero Ferreiro, C.; García-Lara, N.R.; Pallás-Alonso, C.R. Human Milk Composition and Nutritional Status of Omnivore Human Milk Donors Compared with Vegetarian/Vegan Lactating Mothers. Nutrients 2023, 15, 1855. [Google Scholar] [CrossRef] [PubMed]
- Yu, J.; Wei, W.; Wang, F.; Yu, R.; Jin, Q.; Wang, X. Evaluation of Total, Sn-2 Fatty Acid, and Triacylglycerol Composition in Commercial Infant13 Formulas on the Chinese Market: A Comparative Study of Preterm and Term Formulas. Food Chem. 2022, 384, 132477. [Google Scholar] [CrossRef] [PubMed]
- Babiszewska-Aksamit, M.; Szołtysik, M.; Apanasewicz, A.; Piosek, M.; Winczowska, P.; Cierniak, A.; Danel, D.P.; Ziomkiewicz, A. The Concentration of Docosahexaenoic Acid (DHA) and Arachidonic Acid (AA) in Human Milk Is Associated with the Size of Maternal Social Network. Am. J. Hum. Biol. 2025, 37, e70006. [Google Scholar] [CrossRef]
- Xu, Q.; Wang, S.; Zou, Q.; Chen, W.; Lan, D.; Wang, Y. Streamlined Enzymatic Synthesis of Human Milk Fat Substitutes. Food Chem. 2024, 443, 138476. [Google Scholar] [CrossRef]
- Abdi Hasibuan, H.A.; Sitanggang, A.B.; Andarwulan, N.; Hariyadi, P. Enzymatic Synthesis of Human Milk Fat Substitute—A Review on Technological Approaches. Food Technol. Biotechnol. 2021, 59, 475–495. [Google Scholar] [CrossRef]
- Li, Y.; Zhang, Y.; Zhou, Y.; Zhang, Y.; Zheng, M. A Novel and Controllable Method for Simultaneous Preparation of Human Milk Fat Substitutes (OPL, OPO and LPL): Two-Step Enzymatic Ethanolysis-Esterification Strategy. Food Res. Int. 2023, 163, 112168. [Google Scholar] [CrossRef]
- Liu, Z.; Su, Z.; Dai, L.; Liu, D.; Du, W. Lipase-Mediated Human Milk Fat Substitute Production: Mechanistic Insights and a Rational Synthesis Strategy. Food Res. Int. 2025, 202, 115795. [Google Scholar] [CrossRef]
- Ogasawara, S.; Ogawa, S.; Yamamoto, Y.; Hara, S. Enzymatic Preparation and Oxidative Stability of Human Milk Fat Substitute Containing Polyunsaturated Fatty Acid Located at Sn-2 Position. J. Oleo Sci. 2020, 69, 825–835. [Google Scholar] [CrossRef]
- Liu, D.; Cui, J.; Zhou, R.; He, C.; Cao, J.; Li, C. Comparison and Enrichment of Sn-2 Palmitoyl Triacylglycerols (OPO/OPL) in Fish Oil for Its Potential Application as Human Milk Fat Substitutes. Food Res. Int. 2023, 169, 112836. [Google Scholar] [CrossRef]
- Zhu, H.; Zhao, P.; Wang, X.; Wang, Y.; Zhang, S.; Pang, X.; Lv, J. Fabrication of Human Milk Fat Substitute: Based on the Similarity Evaluation Model and Computer Software. Molecules 2024, 29, 2096. [Google Scholar] [CrossRef]
- Hokkanen, S.; Frey, A.D.; Yang, B.; Linderborg, K.M. Similarity Index for the Fat Fraction between Breast Milk and Infant Formulas. J. Agric. Food Chem. 2022, 70, 6191–6201. [Google Scholar] [CrossRef] [PubMed]
- Gharsallah, K.; Rezig, L.; Msaada, K.; Chalh, A.; Soltani, T. Chemical Composition and Profile Characterization of Moringa oleifera Seed Oil. S. Afr. J. Bot. 2021, 137, 475–482. [Google Scholar] [CrossRef]
- Yu, D.; Cheng, S.; Li, Y.; Su, W.; Tan, M. Recent Advances on Natural Colorants-Based Intelligent Colorimetric Food Freshness Indicators: Fabrication, Multifunctional Applications and Optimization Strategies. Crit. Rev. Food Sci. Nutr. 2024, 64, 12448–12472. [Google Scholar] [CrossRef] [PubMed]
- Zhang, W.; Wang, S.; Huang, H.; Liu, P.; Li, J.; Deng, Z.; Cao, J. Color, Macronutrients, Fatty Acids and Sn-2 Palmitoyl Triacylglycerols (OPO/OPL) in Human Breast Milk from Hainan Island of China: A Comparison among Different Lactation Periods. J. Food Compos. Anal. 2025, 148, 108554. [Google Scholar] [CrossRef]
- Liu, P.; Zhang, W.; Jiang, X.; Wang, S.; Huang, H.; Cao, J. Multidimensional Evaluation of the Similarity between Infant Formulas and Human Milk Based on Macronutrients, Fatty Acid Composition and Positional Distribution, and Sn-2 Palmitoyl Triacylglycerols. J. Dairy Sci. 2025. [Google Scholar] [CrossRef]
- Cao, J.; Jiang, X.; Chen, Q.; Zhang, H.; Sun, H.; Zhang, W.-M.; Li, C. Oxidative Stabilities of Olive and Camellia Oils: Possible Mechanism of Aldehydes Formation in Oleic Acid Triglyceride at High Temperature. LWT 2020, 118, 108858. [Google Scholar] [CrossRef]
- Cui, J.; Jiang, X.; Zhang, W.; Li, C.; Cao, J. Positional Characterization of DHA/EPA in Triacylglycerol and Phospholipid and Production of DHA/EPA-Rich Phospholipid. J. Food Compos. Anal. 2024, 129, 106085. [Google Scholar] [CrossRef]
- He, C.; Sun, Z.; Qu, X.; Cao, J.; Shen, X.; Li, C. A Comprehensive Study of Lipid Profiles of Round Scad (Decapterus maruadsi) Based on Lipidomic with UPLC-Q-Exactive Orbitrap-MS. Food Res. Int. 2020, 133, 109138. [Google Scholar] [CrossRef]
- Zhou, Y.; Cui, J.; Wei, Q.; Wu, L.; Li, T.; Zhang, W. Comprehensive Characterization and Comparison of Aroma Profiles of Rambutan Seed Oils Using GC-MS and GC-IMS Combined with Chemometrics. Front. Nutr. 2024, 11, 1486368. [Google Scholar] [CrossRef]
- Zhao, S.; Jiang, J.; Cui, J.; Li, T.; Zhang, W. Comparative Evaluation of Novel versus Conventional Pretreatment Technologies for Coconut Powder in Oil Extraction: Integrating HS-GC-IMS and Lipidomics. Food Res. Int. 2025, 221, 117219. [Google Scholar] [CrossRef]
- Yan, J.; Chen, J.; Huang, Z.; He, L.; Wu, L.; Yu, L.; Zhu, W. Characterisation of the Volatile Compounds in Nine Varieties and Three Breeding Selections of Celery Using GC–IMS and GC–MS. Food Chem. X 2024, 24, 101936. [Google Scholar] [CrossRef] [PubMed]
- GB/T 5532-2022; Animal and Vegetable Fats and Oils—Determination of Iodine Value. Standards Press of China: Beijing, China, 2022.
- GB/T 5534-2024; Animal and Vegetable Fats and Oils—Determination of Saponification Value. Standards Press of China: Beijing, China, 2024.
- GB/T 5534-2008; Animal and Vegetable Fats and Oils—Determination of Saponification Value. Standards Press of China: Beijing, China, 2008.
- GB 5009.229-2016; National Food Safety Standard—Determination of Acid Value in Foods. Standards Press of China: Beijing, China, 2016.
- GB 5009.227-2023; National food Safety Standard—Determination of Peroxide Value in Foods. Standards Press of China: Beijing, China, 2023.
- GB/T 24304-2024; Animal and Vegetable Fats and Oils—Determination of Anisidine Value. Standards Press of China: Beijing, China, 2024.
- GB 5009.230-2016; National Food Safety Standard—Determination of Carbonyl Value in Foods. Standards Press of China: Beijing, China, 2016.
- Chen, X.; Zhao, X.; Deng, Y.; Bu, X.; Ye, H.; Guo, N. Antimicrobial Potential of Myristic Acid against Listeria Monocytogenes in Milk. J. Antibiot. 2019, 72, 298–305. [Google Scholar] [CrossRef] [PubMed]
- Nitbani, F.O.; Tjitda, P.J.P.; Nitti, F.; Jumina, J.; Detha, A.I.R. Antimicrobial Properties of Lauric Acid and Monolaurin in Virgin Coconut Oil: A Review. ChemBioEng Rev. 2022, 9, 442–461. [Google Scholar] [CrossRef]
- GB 10765-2021; National Food Safety Standard Infant Formula. Standards Press of China: Beijing, China, 2021.
- Yuan, Q.; Xie, F.; Huang, W.; Hu, M.; Yan, Q.; Chen, Z.; Zheng, Y.; Liu, L. The Review of Alpha-Linolenic Acid: Sources, Metabolism, and Pharmacology. Phytother. Res. 2022, 36, 164–188. [Google Scholar] [CrossRef] [PubMed]
- Einerhand, A.W.C.; Mi, W.; Haandrikman, A.; Sheng, X.-Y.; Calder, P.C. The Impact of Linoleic Acid on Infant Health in the Absence or Presence of DHA in Infant Formulas. Nutrients 2023, 15, 2187. [Google Scholar] [CrossRef]
- Jia, K.; Feng, Y.; Brenna, J.T.; Luo, Z.-C.; Zhao, J.; Li, H.; Li, P.; Zhang, Q.; Zhao, Q.; Dai, Q.; et al. Breast Milk EPA Associated with Infant Distractibility When EPA Level Is Low. Nutrition 2021, 86, 111143. [Google Scholar] [CrossRef]
- Carta, G.; Murru, E.; Lisai, S.; Sirigu, A.; Piras, A.; Collu, M.; Batetta, B.; Gambelli, L.; Banni, S. Dietary Triacylglycerols with Palmitic Acid in the Sn-2 Position Modulate Levels of N-Acylethanolamides in Rat Tissues. PLoS ONE 2015, 10, e0120424. [Google Scholar] [CrossRef]
- Chen, W.; Deng, Z.Y.; Li, J. Comparison of Lipid Compositions of Several Dairy Products. Food Sci. 2020, 41, 149–156. [Google Scholar] [CrossRef]
- Hageman, J.; Keijer, J.; Dalsgaard, T.; Zeper, L.; Carrière, F.; Feitsma, A.; Nieuwenhuizen, A. Free Fatty Acid Release from Vegetable and Bovine Milk Fat-Based Infant Formulas and Human Milk during Two-Phase in Vitro Digestion. Food Funct. 2019, 10, 2102–2113. [Google Scholar] [CrossRef]
- Bianco, I.; Ferrara, C.; Romano, F.; Loperfido, F.; Sottotetti, F.; El Masri, D.; Vincenti, A.; Cena, H.; De Giuseppe, R. The Influence of Maternal Lifestyle Factors on Human Breast Milk Microbial Composition: A Narrative Review. Biomedicines 2024, 12, 2423. [Google Scholar] [CrossRef]
- Yang, K.; Bi, Y.; Sun, S.; Yang, G.; Ma, S.; Liu, W. Optimisation of Novozym-435-catalysed Esterification of Fatty Acid Mixture for the Preparation of Medium- and Long-chain Triglycerides (MLCT) in Solvent-free Medium. Int. J. Food Sci. Technol. 2014, 49, 1001–1011. [Google Scholar] [CrossRef]
- Feng, X.; Wang, H.; Wang, Z.; Huang, P.; Kan, J. Discrimination and Characterization of the Volatile Organic Compounds in Eight Kinds of Huajiao with Geographical Indication of China Using Electronic Nose, HS-GC-IMS and HS-SPME-GC–MS. Food Chem. 2022, 375, 131671. [Google Scholar] [CrossRef]
- Chen, Y.; Li, P.; Liao, L.Y.; Qin, Y.Y.; Jiang, L.W.; Liu, Y. Characteristic Fingerprints and Volatile Flavor Compound Variations in Liuyang Douchi during Fermentation via HS-GC-IMS and HS-SPME-GC-MS. Food Chem. 2021, 361, 130055. [Google Scholar] [CrossRef]
- Lin, Y.; Yu, G.; Zhang, S.; Zhu, G.; Yi, F. Comparative Analysis of the Differences in Volatile Organic Components of Three Lavender Essential Oils in Ili Region Using Sensory Evaluation, GC-IMS and GC-MS Techniques. J. Chromatogr. A 2024, 1731, 465197. [Google Scholar] [CrossRef]
- Brühl, L.; Unbehend, G. Precise Colour Communication by Determination of the Colour of Vegetable Oils and Fats in the CIELAB 1976 (L*a*b*) Colour Space. Eur. J. Lipid Sci. Technol. 2021, 123, 2000329. [Google Scholar] [CrossRef]
- Wang, M.; Wan, Y.; Liu, T.; Zeng, X.; Liang, X.; Wu, X.; Fu, G. Effect of Refining Degree on the Quality Changes and Lipid Oxidation of Camellia (Camellia Oleifera) Oil during Heating. Foods 2022, 11, 2232. [Google Scholar] [CrossRef]
- Wang, D.; Xiao, H.; Lyu, X.; Chen, H.; Wei, F. Lipid Oxidation in Food Science and Nutritional Health: A Comprehensive Review. Oil Crop Sci. 2023, 8, 35–44. [Google Scholar] [CrossRef]
- Xu, Z.; Ye, Z.; Li, Y.; Li, J.; Liu, Y. Comparative Study of the Oxidation Stability of High Oleic Oils and Palm Oil during Thermal Treatment. J. Oleo Sci. 2020, 69, 573–584. [Google Scholar] [CrossRef] [PubMed]
- Zhang, N.; Li, Y.; Wen, S.; Sun, Y.; Chen, J.; Gao, Y.; Sagymbek, A.; Yu, X. Analytical Methods for Determining the Peroxide Value of Edible Oils: A Mini-Review. Food Chem. 2021, 358, 129834. [Google Scholar] [CrossRef] [PubMed]
- Kedir, W.M.; Geletu, A.K.; Weldegirum, G.S.; Sima, M.F. Antioxidant Activity of Selected Plants Extract for Palm Oil Stability via Accelerated and Deep Frying Study. Heliyon 2023, 9, e17980. [Google Scholar] [CrossRef] [PubMed]
- Zou, X.; Huang, J.; Jin, Q.; Guo, Z.; Liu, Y.; Cheong, L.-Z.; Xu, X.; Wang, X. Characterization and Oxidative Stability of Human Milk Fat Substitutes Enzymatically Produced from Palm Stearin. J. Am. Oil Chem. Soc. 2013, 91, 481–495. [Google Scholar] [CrossRef]
- GB 2760-2024; Food Additive—Standard for Use. Standards Press of China: Beijing, China, 2024.





| Score | GFA | Gsn-2 FA | GTAG | G |
|---|---|---|---|---|
| PF1 | 83.35 | 69.10 | 100.00 | 84.15 |
| PF2 | 84.34 | 63.33 | 100.00 | 82.56 |
| PF3 | 83.96 | 59.72 | 91.53 | 78.41 |
| PF4 | 83.33 | 68.16 | 100.00 | 83.83 |
| PF5 | 84.00 | 65.64 | 100.00 | 83.21 |
| PF6 | 91.67 | 56.48 | 100.00 | 82.72 |
| SP1 | 75.00 | 38.62 | 100.00 | 71.21 |
| SP2 | 71.28 | 37.26 | 100.00 | 69.52 |
Disclaimer/Publisher’s Note: The statements, opinions and data contained in all publications are solely those of the individual author(s) and contributor(s) and not of MDPI and/or the editor(s). MDPI and/or the editor(s) disclaim responsibility for any injury to people or property resulting from any ideas, methods, instructions or products referred to in the content. |
© 2025 by the authors. Licensee MDPI, Basel, Switzerland. This article is an open access article distributed under the terms and conditions of the Creative Commons Attribution (CC BY) license.
Share and Cite
Jiang, X.; Fu, Y.; Song, C.; Zhang, W.; Cao, J. Preparation of Human Milk Substitute Fat by Physical Blending and Its Quality Evaluation. Foods 2026, 15, 81. https://doi.org/10.3390/foods15010081
Jiang X, Fu Y, Song C, Zhang W, Cao J. Preparation of Human Milk Substitute Fat by Physical Blending and Its Quality Evaluation. Foods. 2026; 15(1):81. https://doi.org/10.3390/foods15010081
Chicago/Turabian StyleJiang, Xueming, Yuting Fu, Chunyi Song, Wendi Zhang, and Jun Cao. 2026. "Preparation of Human Milk Substitute Fat by Physical Blending and Its Quality Evaluation" Foods 15, no. 1: 81. https://doi.org/10.3390/foods15010081
APA StyleJiang, X., Fu, Y., Song, C., Zhang, W., & Cao, J. (2026). Preparation of Human Milk Substitute Fat by Physical Blending and Its Quality Evaluation. Foods, 15(1), 81. https://doi.org/10.3390/foods15010081

