Bioactive Components, Untargeted Metabolomics and Bioinformatics of Chaenomeles speciosa Fruit on Uric Acid-Lowering Activity Assessment
Abstract
1. Introduction
2. Materials and Methods
2.1. Preparation of C. speciosa Fruits Extracts
2.2. Reagents
2.3. Compositional Analysis of CF
2.4. Animal Experiments
2.5. Blood and Tissues Sample Collection
2.6. Biochemistry and Histopathology Detection
2.7. Identification of Blood Components
2.8. Biological Information Analysis
2.9. Untargeted Metabolomics Analysis
2.10. Molecular Docking
2.11. BMDM & BRL3A Cell Culture
2.12. Cell Viability Assay
2.13. Establishment of Cell Models and Indicator Detection
2.14. Statistical Analysis
3. Results
3.1. Identification of CF Components
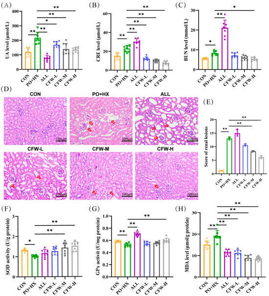
3.2. Effect of CF on Serum UA, CRE, and BUN Levels
3.3. Effect of CF on Renal Histopathological Change
3.4. Effect of CF on Antioxidant Activity
3.5. Joint Analysis of Absorbed Components and Bioinformatics
3.6. Regulatory Effect of CF on Serum Metabolic Homeostasis in Hyperuricemic Mice
3.7. Integrated Analysis of Metabolic Networks and Blood-Absorbed Constituents-Metabolite Correlations
3.8. Molecular Docking of COX-1/PGE2/XOD & In Vivo/In Vitro Validation
4. Discussion
5. Conclusions
Supplementary Materials
Author Contributions
Funding
Institutional Review Board Statement
Informed Consent Statement
Data Availability Statement
Conflicts of Interest
Abbreviations
| CF | Chaenomeles Fructus | COX-1 | cyclooxygenase-1 |
| CF | Chaenomeles Fructus watery extract | XOD | xanthine oxidase |
| CRE | creatinine | PGE2 | prostaglandin E2 |
| UA | uric acid | PO | potassium oxonate |
| GSH-Px | glutathione peroxidase | HX | hypoxanthine |
| BUN | blood urea nitrogen | CMC-Na | sodium carboxymethyl cellulose |
| MDA | malondialdehyde | ALL | allopurinol |
| SOD | superoxide dismutase | CCK-8 | Cell Counting Kit-8 |
| LPS | lipopolysaccharide | MSU | Monosodium urate |
| BMDM | Bone marrow-derived macrophages | PBS | Phosphate-buffered saline |
| FBS | Fetal bovine serum | DMEM | Dulbecco’s modified eagle medium |
| BRL3A | Buffalo Rat Liver-3A |
References
- Singh, J.A.; Cleveland, J.D. Gout Is Associated with a Higher Risk of Chronic Renal Disease in Older Adults: A Retrospective Cohort Study of U.S. Medicare Population. BMC Nephrol. 2019, 20, 93. [Google Scholar] [CrossRef]
- Singh, J.A.; Gaffo, A. Gout Epidemiology and Comorbidities. Semin. Arthritis Rheum. 2020, 50, S11–S16. [Google Scholar] [CrossRef] [PubMed]
- Goarant, C.; Acharya, S. Gout Is a Neglected Non-Communicable Disease in the Pacific. Lancet Glob. Health 2024, 12, e550–e551. [Google Scholar] [CrossRef]
- Zhang, D.; Li, Y.; Xu, D.; Ding, X.-Q.; Kong, L.-D. Protection of Curcumin against Fructose-Induced Hyperuricaemia and Renal Endothelial Dysfunction Involves NO-Mediated JAK–STAT Signalling in Rats. Food Chem. 2012, 134, 2184–2193. [Google Scholar] [CrossRef]
- Kong, B.; Liu, F.; Zhang, S.; Wu, Y.; Li, Y.; Xiong, J.; Tang, Y.; Li, Y.; Yao, P. Associations between Dietary Patterns and Serum Uric Acid Concentrations in Children and Adolescents: A Cross-Sectional Study. Food Funct. 2023, 14, 9803–9814. [Google Scholar] [CrossRef]
- Luo, M.; Liu, T.; Ju, H.; Xia, Y.; Ji, C.; Zhao, Y. Association between Dietary Patterns and Chronic Kidney Disease Combined with Hyperuricemia. Food Funct. 2024, 15, 255–264. [Google Scholar] [CrossRef]
- Ma, Y.; Li, J.; Li, J.; Yang, L.; Wu, G.; Liu, S. Comparative Metabolomics Study of Chaenomeles Speciosa (Sweet) Nakai from Different Geographical Regions. Foods 2022, 11, 1019. [Google Scholar] [CrossRef]
- Miao, J.; Li, X.; Zhao, C.; Gao, X.; Wang, Y.; Gao, W. Active Compounds, Antioxidant Activity and α -Glucosidase Inhibitory Activity of Different Varieties of Chaenomeles Fruits. Food Chem. 2018, 248, 330–339. [Google Scholar] [CrossRef] [PubMed]
- Zhang, R.; Li, S.; Zhu, Z.; He, J. Recent Advances in Valorization of Chaenomeles Fruit: A Review of Botanical Profile, Phytochemistry, Advanced Extraction Technologies and Bioactivities. Trends Food Sci. Technol. 2019, 91, 467–482. [Google Scholar] [CrossRef]
- Zhang, L.; Cheng, Y.-X.; Liu, A.-L.; Wang, H.-D.; Wang, Y.-L.; Du, G.-H. Antioxidant, Anti-Inflammatory and Anti-Influenza Properties of Components from Chaenomeles Speciosa. Molecules 2010, 15, 8507–8517. [Google Scholar] [CrossRef]
- Du, H.; Wu, J.; Li, H.; Zhong, P.-X.; Xu, Y.-J.; Li, C.-H.; Ji, K.-X.; Wang, L.-S. Polyphenols and Triterpenes from Chaenomeles Fruits: Chemical Analysis and Antioxidant Activities Assessment. Food Chem. 2013, 141, 4260–4268. [Google Scholar] [CrossRef]
- Chen, Q.; Wei, W. Effects and Mechanisms of Glucosides of Chaenomeles Speciosa on Collagen-Induced Arthritis in Rats. Int. Immunopharmacol. 2003, 3, 593–608. [Google Scholar] [CrossRef]
- Zhang, A.; Sun, H.; Wang, X. Mass Spectrometry-driven Drug Discovery for Development of Herbal Medicine. Mass Spectrom. Rev. 2018, 37, 307–320. [Google Scholar] [CrossRef]
- Zeng, L.; Deng, Y.; Zhou, X.; Ji, S.; Peng, B.; Lu, H.; He, Q.; Bi, J.; Kwan, H.Y.; Zhou, L.; et al. Simiao Pills Alleviates Renal Injury Associated with Hyperuricemia: A Multi-Omics Analysis. J. Ethnopharmacol. 2024, 333, 118492. [Google Scholar] [CrossRef]
- Singh, A.; Ansari, A.; Gupta, J.; Singh, H.; Jagavelu, K.; Sashidhara, K.V. Androsin Alleviates Non-Alcoholic Fatty Liver Disease by Activating Autophagy and Attenuating de Novo Lipogenesis. Phytomedicine 2024, 129, 155702. [Google Scholar] [CrossRef] [PubMed]
- Wang, J.; Chen, R.; Wu, K.; Mo, J.; Li, M.; Chen, Z.; Wang, G.; Zhou, P.; Lan, T. Establishment and Optimization of a Novel Mouse Model of Hyperuricemic Nephropathy. Ren. Fail. 2024, 46, 2427181. [Google Scholar] [CrossRef] [PubMed]
- Xie, D.; Shen, Y.; Su, E.; Du, L.; Xie, J.; Wei, D. Anti-Hyperuricemic, Nephroprotective, and Gut Microbiota Regulative Effects of Separated Hydrolysate of α-Lactalbumin on Potassium Oxonate- and Hypoxanthine-Induced Hyperuricemic Mice. Mol. Nutr. Food Res. 2023, 67, 2200162. [Google Scholar] [CrossRef]
- Guo, X.-L.; Gao, Y.-Y.; Yang, Y.-X.; Zhu, Q.-F.; Guan, H.-Y.; He, X.; Zhang, C.-L.; Wang, Y.; Xu, G.-B.; Zou, S.-H.; et al. Amelioration Effects of α-Viniferin on Hyperuricemia and Hyperuricemia-Induced Kidney Injury in Mice. Phytomedicine 2023, 116, 154868. [Google Scholar] [CrossRef]
- Xu, X.; Yu, D.; Wang, Y.; Jiang, X.; Lu, F.; Liu, S. Investigating the Mechanisms of Resveratrol in the Treatment of Gouty Arthritis through the Integration of Network Pharmacology and Metabolics. Front. Endocrinol. 2024, 15, 1438405. [Google Scholar] [CrossRef] [PubMed]
- Wang, S.; Fang, Y.; Yu, X.; Guo, L.; Zhang, X.; Xia, D. The Flavonoid-Rich Fraction from Rhizomes of Smilax Glabra Roxb. Ameliorates Renal Oxidative Stress and Inflammation in Uric Acid Nephropathy Rats through Promoting Uric Acid Excretion. Biomed. Pharmacother. 2019, 111, 162–168. [Google Scholar] [CrossRef]
- Borghi, C.; Agabiti-Rosei, E.; Johnson, R.J.; Kielstein, J.T.; Lurbe, E.; Mancia, G.; Redon, J.; Stack, A.G.; Tsioufis, K.P. Hyperuricaemia and Gout in Cardiovascular, Metabolic and Kidney Disease. Eur. J. Intern. Med. 2020, 80, 1–11. [Google Scholar] [CrossRef]
- Gois, P.H.F.; Souza, E.R.D.M. Pharmacotherapy for Hyperuricaemia in Hypertensive Patients. Cochrane Database Syst. Rev. 2020, 2020, CD008652. [Google Scholar] [CrossRef]
- Fujii, K.; Kubo, A.; Miyashita, K.; Sato, M.; Hagiwara, A.; Inoue, H.; Ryuzaki, M.; Tamaki, M.; Hishiki, T.; Hayakawa, N.; et al. Xanthine Oxidase Inhibitor Ameliorates Postischemic Renal Injury in Mice by Promoting Resynthesis of Adenine Nucleotides. JCI Insight 2019, 4, e124816. [Google Scholar] [CrossRef]
- Xing, Z.; Jiang, W.; Xu, Y.; Gao, M.; Shen, G.; Liu, Y.; Ling, N.; Cui, L. Diverse Development Approaches for Xanthine Oxidase Inhibitors: Synthetic Chemistry, Natural Product Chemistry, and Drug Repositioning. CMC 2025, 32, e09298673384402. [Google Scholar] [CrossRef] [PubMed]
- Fathallah-Shaykh, S.A.; Cramer, M.T. Uric Acid and the Kidney. Pediatr. Nephrol. 2014, 29, 999–1008. [Google Scholar] [CrossRef]
- Wojdyło, A.; Nowicka, P.; Turkiewicz, I.P.; Tkacz, K.; Hernandez, F. Comparison of Bioactive Compounds and Health Promoting Properties of Fruits and Leaves of Apple, Pear and Quince. Sci. Rep. 2021, 11, 20253. [Google Scholar] [CrossRef] [PubMed]
- Wang, L.; Jiang, Y.; Wang, X.; Zhou, J.; Cui, H.; Xu, W.; He, Y.; Ma, H.; Gao, R. Effect of Oral Administration of Collagen Hydrolysates from Nile Tilapia on the Chronologically Aged Skin. J. Funct. Foods 2018, 44, 112–117. [Google Scholar] [CrossRef]
- Stamp, L.K.; Chapman, P.T. Allopurinol Hypersensitivity: Pathogenesis and Prevention. Best Pract. Res. Clin. Rheumatol. 2020, 34, 101501. [Google Scholar] [CrossRef]
- Stamp, L.K.; Dalbeth, N. What Is Allopurinol Failure and What Should We Do About It? J. Rheumatol. 2024, 51, 556–562. [Google Scholar] [CrossRef]
- Chen, C.; Lü, J.-M.; Yao, Q. Hyperuricemia-Related Diseases and Xanthine Oxidoreductase (XOR) Inhibitors: An Overview. Med. Sci. Monit. 2016, 22, 2501–2512. [Google Scholar] [CrossRef] [PubMed]
- Wang, B.; Wu, L.; Chen, J.; Dong, L.; Chen, C.; Wen, Z.; Hu, J.; Fleming, I.; Wang, D.W. Metabolism Pathways of Arachidonic Acids: Mechanisms and Potential Therapeutic Targets. Sig. Transduct. Target. Ther. 2021, 6, 94. [Google Scholar] [CrossRef]
- Dorsch, W.; Stuppner, H.; Wagner, H.; Gropp, M.; Demoulin, S.; Ring, J. Antiasthmatic effects of Picrorhiza kurroa: Androsin prevents allergen- and PAF-induced bronchial obstruction in guinea pigs. Int. Arch. Allergy Appl. Immunol. 1991, 95, 128–133. [Google Scholar] [CrossRef]
- Zhou, Y.; Huang, Y.; Ye, W.; Chen, Z.; Yuan, Z. Cynaroside Improved Depressive-like Behavior in CUMS Mice by Suppressing Microglial Inflammation and Ferroptosis. Biomed. Pharmacother. 2024, 173, 116425. [Google Scholar] [CrossRef] [PubMed]
- Li, Y.; Wu, Q.; Deng, Y.; Lv, H.; Qiu, J.; Chi, G.; Feng, H. D(−)-Salicin Inhibits the LPS-Induced Inflammation in RAW264.7 Cells and Mouse Models. Int. Immunopharmacol. 2015, 26, 286–294. [Google Scholar] [CrossRef] [PubMed]
- Zhai, K.; Duan, H.; Khan, G.J.; Xu, H.; Han, F.; Cao, W.; Gao, G.; Shan, L.; Wei, Z.-J. Salicin from Alangium Chinense Ameliorates Rheumatoid Arthritis by Modulating the Nrf2-HO-1-ROS Pathways. J. Agric. Food Chem. 2018, 66, 6073–6082. [Google Scholar] [CrossRef]







| NO. | Formula | English Name | Class | Experimental m/z | Theoretical m/z | Mass Error (ppm) | Relative Peak Area | Retention Time (min) |
|---|---|---|---|---|---|---|---|---|
| 1 | C15H14O6 | Catechin | Flavonoids | 289.0724 | 289.0729 | 2.05 | 24.58134 | 6.91 |
| 2 | C16H18O9 | Chlorogenic acid | Organooxygen compounds | 353.0886 | 353.0893 | 2.18 | 20.34949 | 7.23 |
| 3 | C16H18O9 | Neochlorogenic acid | Organooxygen compounds | 353.0886 | 353.0893 | 2.15 | 17.95014 | 6.60 |
| 4 | C6H8O7 | Citric acid | Carboxylic acids and derivatives | 191.0190 | 191.0182 | −4.04 | 8.18370 | 0.91 |
| 5 | C15H20O8 | Androsin | Organooxygen compounds | 327.1094 | 327.1102 | 2.50 | 4.59772 | 8.30 |
| 6 | C21H20O12 | Hyperoside | Flavonoids | 463.0895 | 463.0909 | 2.88 | 3.75617 | 11.25 |
| 7 | C9H8O4 | Caffeic acid | Cinnamic acids and derivatives | 163.0389 | 163.0389 | −0.34 | 3.10316 | 7.30 |
| 8 | C27H30O16 | Rutin | Flavonoids | 609.1481 | 609.1501 | 3.29 | 2.83269 | 10.93 |
| 9 | C7H7NO2 | Trigonelline | - | 138.0550 | 138.0550 | 0.27 | 2.32087 | 0.86 |
| 10 | C6H6O3 | 5-Hydroxymethylfurfural | Organooxygen compounds | 127.0393 | 127.0397 | 2.74 | 1.62351 | 3.39 |
| 11 | C21H22O11 | Astilbin | Flavonoids | 449.1101 | 449.1113 | 2.61 | 1.51919 | 11.27 |
| 12 | C7H12O6 | Quinic acid | Organooxygen compounds | 237.0613 | 237.0609 | −1.50 | 1.06812 | 0.86 |
| 13 | C21H22O12 | Plantagoside | Flavonoids | 465.1046 | 465.1054 | 1.63 | 0.66332 | 10.36 |
| 14 | C17H24O11 | Deacetyl asperulosidic acid methyl ester | Prenol lipids | 403.1255 | 403.1263 | 2.18 | 0.61402 | 5.70 |
| 15 | C7H10O5 | Shikimic acid | Organooxygen compounds | 219.0506 | 219.0500 | −2.59 | 0.61019 | 1.33 |
| 16 | C20H27NO11 | Amygdalin | - | 502.1581 | 502.1598 | 3.29 | 0.57485 | 7.84 |
| 17 | C21H20O11 | Cynaroside | Flavonoids | 447.0943 | 447.0954 | 2.32 | 0.51586 | 11.44 |
| 18 | C15H14O6 | Cianidanol | Flavonoids | 335.0782 | 335.0793 | 3.35 | 0.49643 | 9.05 |
| 19 | C7H6O3 | Protocatechualdehyde | Organooxygen compounds | 139.0391 | 139.0392 | 0.79 | 0.48969 | 5.95 |
| 20 | C30H48O3 | Oleanic acid | Prenol lipids | 439.3569 | 439.3568 | −0.23 | 0.42108 | 25.06 |
| 21 | C30H48O4 | Echinocystic acid | Prenol lipids | 437.3415 | 437.3415 | 0.12 | 0.30144 | 22.58 |
| 22 | C6H12O6 | Inositol | Organooxygen compounds | 225.0611 | 225.0605 | −2.60 | 0.28229 | 0.86 |
| 23 | C10H18O | Linalool | Prenol lipids | 172.1695 | 172.1693 | −0.82 | 0.24527 | 19.70 |
| 24 | C21H20O11 | Quercitrin | Flavonoids | 447.0946 | 447.0958 | 2.83 | 0.22024 | 12.31 |
| 25 | C8H8O4 | Isovanillic Acid | Benzene and substituted derivatives | 169.0495 | 169.0494 | −0.26 | 0.21689 | 7.37 |
| 26 | C27H30O15 | Nicotiflorin | Flavonoids | 593.1529 | 593.1546 | 2.83 | 0.19800 | 11.96 |
| 27 | C15H10O7 | Quercetin | Flavonoids | 301.0360 | 301.0367 | 2.23 | 0.18502 | 15.38 |
| 28 | C5H5N5O | Guanine | Imidazopyrimidines | 152.0567 | 152.0567 | 0.18 | 0.17431 | 0.88 |
| 29 | C10H10O4 | Ferulic acid | Cinnamic acids and derivatives | 177.0547 | 177.0547 | 0.18 | 0.16582 | 10.73 |
| 30 | C9H12N2O6 | Uridine | Pyrimidine nucleosides | 243.0626 | 243.0630 | 1.44 | 0.15876 | 1.39 |
| 31 | C15H10O5 | Baicalein | Flavonoids | 271.0598 | 271.0594 | −1.26 | 0.14143 | 17.76 |
| 32 | C10H13N5O5 | Guanosine | Purine nucleosides | 284.0989 | 284.0988 | −0.19 | 0.13961 | 1.49 |
| 33 | C30H48O5 | Bayogenin | Prenol lipids | 487.3441 | 487.3453 | 2.44 | 0.13117 | 20.71 |
| 34 | C20H22O8 | Piceid | Stilbenes | 435.1307 | 435.1318 | 2.59 | 0.12641 | 10.69 |
| 35 | C6H14N4O2 | Arginine | Carboxylic acids and derivatives | 175.1190 | 175.1191 | 0.33 | 0.10519 | 0.81 |
| 36 | C9H8O3 | p-Coumaric acid | Cinnamic acids and derivatives | 147.0441 | 147.0441 | 0.16 | 0.09260 | 9.59 |
| 37 | C17H20O9 | 4-O-Feruloylquinicacid | Organooxygen compounds | 367.1043 | 367.1051 | 2.19 | 0.08311 | 9.62 |
| 38 | C30H46O4 | Glycyrrhetinic acid | Prenol lipids | 471.3471 | 471.3474 | 0.50 | 0.07458 | 22.62 |
| 39 | C21H20O11 | Astragalin | Flavonoids | 449.1080 | 449.1082 | 0.43 | 0.06845 | 12.31 |
| 40 | C30H48O3 | 3-Epioleanolic acid | Prenol lipids | 455.3540 | 455.3549 | 2.00 | 0.06272 | 25.04 |
| 41 | C13H18O7 | Salicin | Organooxygen compounds | 331.1044 | 331.1054 | 3.19 | 0.05273 | 5.62 |
| 42 | C15H22O | Germacrone | Prenol lipids | 219.1743 | 219.1742 | −0.41 | 0.04886 | 22.91 |
| 43 | C11H14O3 | Zingerone | Phenols | 177.0910 | 177.0910 | 0.11 | 0.04547 | 12.72 |
| 44 | C7H6O4 | 3,4-Dihydroxybenzoic acid | Benzene and substituted derivatives | 137.0234 | 137.0235 | 0.50 | 0.03873 | 4.24 |
| 45 | C30H48O5 | Asiatic acid | Prenol lipids | 487.3440 | 487.3450 | 2.20 | 0.03810 | 20.25 |
| 46 | C10H10O4 | Kakuol | Benzodioxoles | 177.0546 | 177.0545 | −0.25 | 0.03590 | 19.64 |
| 47 | C15H12O5 | Naringenin | Flavonoids | 271.0618 | 271.0625 | 2.31 | 0.03266 | 16.65 |
| 48 | C11H12O4 | Ethyl caffeate | Cinnamic acids and derivatives | 207.0656 | 207.0649 | −3.36 | 0.03106 | 15.84 |
| 49 | C9H10O4 | 3,5-Dimethoxy-4-hydroxybenzaldehyde | Phenols | 183.0653 | 183.0655 | 0.84 | 0.02550 | 10.35 |
| 50 | C11H14O2 | Methyl eugenol | Benzene and substituted derivatives | 179.1066 | 179.1066 | −0.23 | 0.02341 | 19.85 |
| 51 | C10H12O | Estragole | Phenol ethers | 149.0961 | 149.0961 | 0.08 | 0.02174 | 20.52 |
| 52 | C21H20O10 | Sophoricoside | Isoflavonoids | 433.1131 | 433.1133 | 0.40 | 0.02138 | 12.67 |
| 53 | C8H8O3 | Isovanilline | Phenols | 153.0547 | 153.0547 | 0.23 | 0.01942 | 9.46 |
| 54 | C11H14O4 | Sinapyl alcohol | Phenols | 193.0861 | 193.0862 | 0.64 | 0.01890 | 10.24 |
| 55 | C17H26O4 | 6-Gingerol | Phenols | 339.1818 | 339.1824 | 1.67 | 0.01849 | 19.58 |
| 56 | C11H12O4 | Methyl ferulate | Cinnamic acids and derivatives | 209.0809 | 209.0809 | 0.18 | 0.01815 | 16.89 |
| 57 | C11H20O | Undecenal | Organooxygen compounds | 186.1852 | 186.1851 | −0.44 | 0.01403 | 20.70 |
| 58 | C15H14O6 | L-Epicatechin | Flavonoids | 273.0755 | 273.0753 | −0.73 | 0.01228 | 8.28 |
| 59 | C15H24O2 | Dihydroartemisinic acid | Prenol lipids | 219.1743 | 219.1743 | −0.16 | 0.00895 | 22.38 |
| 60 | C13H18O | (4E)-4-[(E)-But-2-enylidene] -3,5,5-trimethylcyclohex -2-en-1-one | Organooxygen compounds | 191.1429 | 191.1428 | −0.64 | 0.00859 | 20.61 |
| 61 | C11H12O5 | Sinapic Acid | Cinnamic acids and derivatives | 207.0652 | 207.0653 | 0.17 | 0.00844 | 11.04 |
| 62 | C9H8O2 | Cinnamic acid | Cinnamic acids and derivatives | 131.0494 | 131.0496 | 1.75 | 0.00690 | 15.43 |
| 63 | C8H18O5 | Tetraethylene glycol | Organooxygen compounds | 159.1017 | 159.1017 | 0.44 | 0.00544 | 8.97 |
Disclaimer/Publisher’s Note: The statements, opinions and data contained in all publications are solely those of the individual author(s) and contributor(s) and not of MDPI and/or the editor(s). MDPI and/or the editor(s) disclaim responsibility for any injury to people or property resulting from any ideas, methods, instructions or products referred to in the content. |
© 2025 by the authors. Licensee MDPI, Basel, Switzerland. This article is an open access article distributed under the terms and conditions of the Creative Commons Attribution (CC BY) license.
Share and Cite
Zhang, M.; Liu, C.; Zhang, Y.; Yuan, Z.; Chen, S.; Zhang, H.; Huang, X.; Chen, L.; Mei, Z.; Ge, Y. Bioactive Components, Untargeted Metabolomics and Bioinformatics of Chaenomeles speciosa Fruit on Uric Acid-Lowering Activity Assessment. Foods 2026, 15, 20. https://doi.org/10.3390/foods15010020
Zhang M, Liu C, Zhang Y, Yuan Z, Chen S, Zhang H, Huang X, Chen L, Mei Z, Ge Y. Bioactive Components, Untargeted Metabolomics and Bioinformatics of Chaenomeles speciosa Fruit on Uric Acid-Lowering Activity Assessment. Foods. 2026; 15(1):20. https://doi.org/10.3390/foods15010020
Chicago/Turabian StyleZhang, Mingzhen, Cong Liu, Yan Zhang, Zhangyaoyu Yuan, Shi Chen, Huihui Zhang, Xianju Huang, Lvyi Chen, Zhinan Mei, and Yuebin Ge. 2026. "Bioactive Components, Untargeted Metabolomics and Bioinformatics of Chaenomeles speciosa Fruit on Uric Acid-Lowering Activity Assessment" Foods 15, no. 1: 20. https://doi.org/10.3390/foods15010020
APA StyleZhang, M., Liu, C., Zhang, Y., Yuan, Z., Chen, S., Zhang, H., Huang, X., Chen, L., Mei, Z., & Ge, Y. (2026). Bioactive Components, Untargeted Metabolomics and Bioinformatics of Chaenomeles speciosa Fruit on Uric Acid-Lowering Activity Assessment. Foods, 15(1), 20. https://doi.org/10.3390/foods15010020

