Dandelion Leaf Aqueous Extract Relieves Hyperuricemia and Its Complications via Modulating Uric Acid Metabolism, Renal Inflammation, and Gut Microbes
Abstract
1. Introduction
2. Materials and Methods
2.1. Materials and Reagents
2.2. Preparation of DAE
2.3. The Measurement of the Total Phenolic Content (TPC)
2.4. Ultra-High-Performance Liquid Chromatography Coupled with Hybrid Quadrupole–Orbitrap Mass Spectrometry (UHPLC/Orbitrap-MS)
2.5. Determination of XOD Inhibition In Vitro
2.6. Animals and Hyperuricemia Models
2.7. Measurement of Biochemical Indicators in Serum and Liver of Mice
2.8. RT-qPCR Analysis
2.9. Histological Examination
2.10. Determination of SCFA Content
2.11. Gut Microbiota Analysis
2.12. Statistical Analysis
3. Results
3.1. Determination of TPC and Identification of Polyphenol Compounds in DAE
3.2. DAE Decreased SUA and Modulated Physical Signs in Mice with HUA
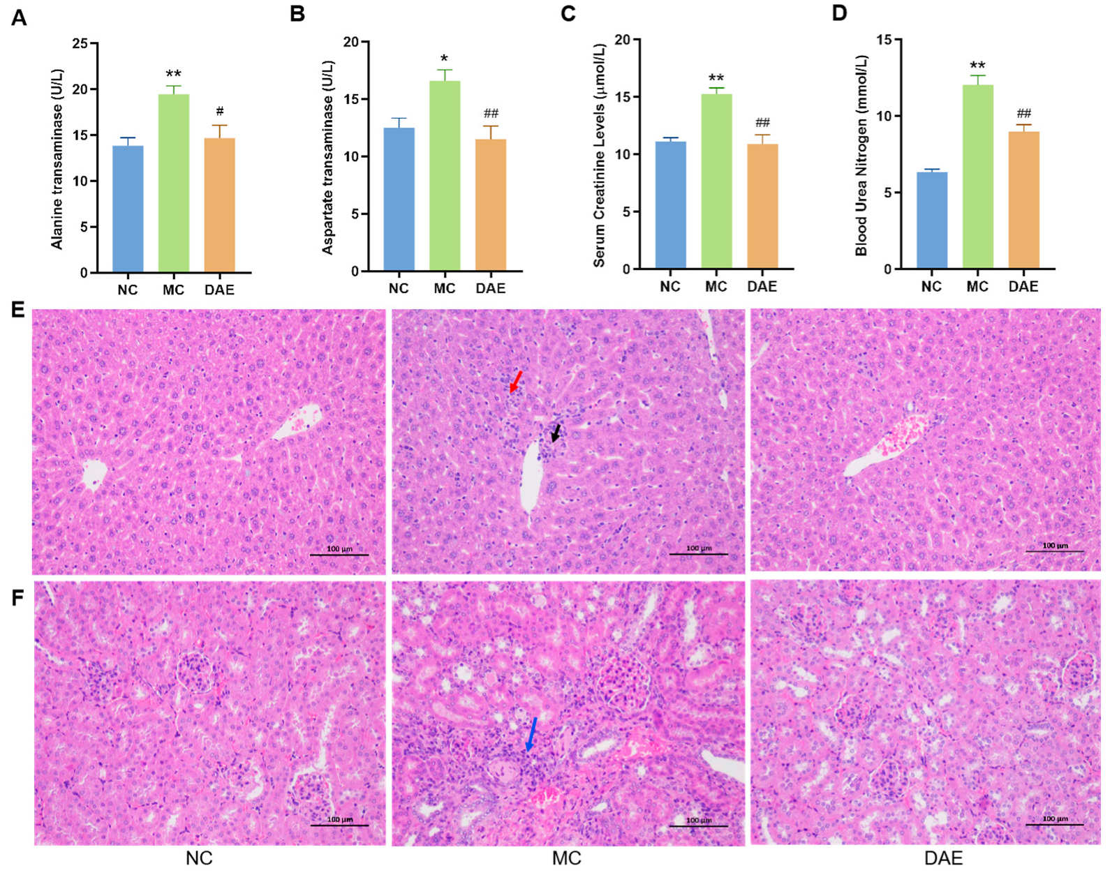
3.3. DAE Alleviated Liver Injury in Mice with HUA
3.4. DAE Alleviated Kidney Damage in Mice with HUA
3.5. DAE Decreased XOD Activities Both In Vitro and In Vivo
3.6. DAE Modulated the mRNA Expression of GLUT9, OAT1, OAT2, and ABCG2
3.7. DAE Decreased the mRNA Expression of Renal Inflammation Cytokines and Inhibited the TLR4/MyD88/NF-κB and the NLRP3/Caspase-1 Signaling Pathways in Mice with HUA
3.8. DAE Modulated Gut Microbe Disorder in Mice with HUA
3.9. DAE Upregulated SCFA Content in Mice with HUA
3.10. Correlation Analysis of Gut Microbiota with SCFAs and HUA-Related Indicators
4. Discussion
5. Conclusions
Supplementary Materials
Author Contributions
Funding
Institutional Review Board Statement
Informed Consent Statement
Data Availability Statement
Conflicts of Interest
References
- Kuo, D.; Crowson, C.S.; Gabriel, S.E.; Matteson, E.L. Hyperuricemia and incident cardiovascular disease and noncardiac vascular events in patients with rheumatoid arthritis. Int. J. Rheumatol. 2014, 2014, 523897. [Google Scholar] [CrossRef]
- Yan, J.; Zhang, G.; Hu, Y.; Ma, Y. Effect of luteolin on xanthine oxidase: Inhibition kinetics and interaction mechanism merging with docking simulation. Food Chem. 2013, 141, 3766–3773. [Google Scholar] [CrossRef]
- So, A.; Thorens, B. Uric acid transport and disease. J. Clin Investig. 2010, 120, 1791–1799. [Google Scholar] [CrossRef] [PubMed]
- Li, H.; Zhao, M.; Su, G.; Lin, L.; Wang, Y. Effect of Soy Sauce on Serum Uric Acid Levels in Hyperuricemic Rats and Identification of Flazin as a Potent Xanthine Oxidase Inhibitor. J. Agric. Food Chem. 2016, 64, 4725–4734. [Google Scholar] [CrossRef] [PubMed]
- Bian, M.; Du, X.; Wang, P.; Cui, J.; Xu, J.; Gu, J.; Zhang, T.; Chen, Y. Combination of ginsenoside Rb1 and Rd protects the retina against bright light-induced degeneration. Sci. Rep. 2017, 7, 6015. [Google Scholar] [CrossRef]
- Matsuo, H.; Nakayama, A.; Sakiyama, M.; Chiba, T.; Shimizu, S.; Kawamura, Y.; Nakashima, H.; Nakamura, T.; Takada, Y.; Oikawa, Y.; et al. ABCG2 dysfunction causes hyperuricemia due to both renal urate underexcretion and renal urate overload. Sci. Rep. 2014, 4, 3755. [Google Scholar] [CrossRef]
- Jhang, J.J.; Lin, J.H.; Yen, G.C. Beneficial Properties of Phytochemicals on NLRP3 Inflammasome-Mediated Gout and Complication. J. Agric. Food Chem. 2018, 66, 765–772. [Google Scholar] [CrossRef]
- Pan, L.; Han, P.; Ma, S.; Peng, R.; Wang, C.; Kong, W.; Cong, L.; Fu, J.; Zhang, Z.; Yu, H.; et al. Abnormal metabolism of gut microbiota reveals the possible molecular mechanism of nephropathy induced by hyperuricemia. Acta Pharm. Sin. B 2020, 10, 249–261. [Google Scholar] [CrossRef] [PubMed]
- Wu, Y.; Ye, Z.; Feng, P.; Li, R.; Chen, X.; Tian, X.; Han, R.; Kakade, A.; Liu, P.; Li, X. Limosilactobacillus fermentum JL-3 isolated from “Jiangshui” ameliorates hyperuricemia by degrading uric acid. Gut Microbes 2021, 13, 1897211. [Google Scholar] [CrossRef]
- Zhao, H.; Chen, X.; Zhang, L.; Meng, F.; Zhou, L.; Pang, X.; Lu, Z.; Lu, Y. Lacticaseibacillus rhamnosus Fmb14 prevents purine induced hyperuricemia and alleviate renal fibrosis through gut-kidney axis. Pharmacol. Res. 2022, 182, 106350. [Google Scholar] [CrossRef]
- Lu, C.; Tang, S.; Han, J.; Fan, S.; Huang, Y.; Zhang, Z.; Zhou, J.; Ming, T.; Li, Y.; Su, X. Apostichopus japonicus Oligopeptide Induced Heterogeneity in the Gastrointestinal Tract Microbiota and Alleviated Hyperuricemia in a Microbiota-Dependent Manner. Mol. Nutr. Food Res. 2021, 65, e2100147. [Google Scholar] [CrossRef]
- Gonzalez, A.; Krieg, R.; Massey, H.D.; Carl, D.; Ghosh, S.; Gehr, T.W.B.; Ghosh, S.S. Sodium butyrate ameliorates insulin resistance and renal failure in CKD rats by modulating intestinal permeability and mucin expression. Nephrol. Dial. Transplant. 2019, 34, 783–794. [Google Scholar] [CrossRef] [PubMed]
- Suresh, E.; Das, P. Recent advances in management of gout. QJM Int. J. Med. 2012, 105, 407–417. [Google Scholar] [CrossRef]
- Ansari-Ramandi, M.M.; Maleki, M.; Alizadehasl, A.; Amin, A.; Taghavi, S.; Alemzadeh-Ansari, M.J.; Kazem Moussavi, A.; Naderi, N. Safety and effect of high dose allopurinol in patients with severe left ventricular systolic dysfunction. J. Cardiovasc. Thorac Res. 2017, 9, 102–107. [Google Scholar] [CrossRef][Green Version]
- Kim, S.C.; Neogi, T.; Kang, E.H.; Liu, J.; Desai, R.J.; Zhang, M.; Solomon, D.H. Cardiovascular Risks of Probenecid Versus Allopurinol in Older Patients with Gout. J. Am. Coll. Cardiol. 2018, 71, 994–1004. [Google Scholar] [CrossRef] [PubMed]
- Jędrejek, D.; Kontek, B.; Lis, B.; Stochmal, A.; Olas, B. Evaluation of antioxidant activity of phenolic fractions from the leaves and petals of dandelion in human plasma treated with H2O2 and H2O2/Fe. Chem. Biol. Interact. 2017, 262, 29–37. [Google Scholar] [CrossRef]
- Chen, H.J.; Inbaraj, B.S.; Chen, B.H. Determination of phenolic acids and flavonoids in Taraxacum formosanum Kitam by liquid chromatography-tandem mass spectrometry coupled with a post-column derivatization technique. Int. J. Mol Sci. 2012, 13, 260–285. [Google Scholar] [CrossRef] [PubMed]
- Qian, X.; Wang, X.; Luo, J.; Liu, Y.; Pang, J.; Zhang, H.; Xu, Z.; Xie, J.; Jiang, X.; Ling, W. Hypouricemic and nephroprotective roles of anthocyanins in hyperuricemic mice. Food Funct. 2019, 10, 867–878. [Google Scholar] [CrossRef]
- Ren, Q.; Cheng, L.; Guo, F.; Tao, S.; Zhang, C.; Ma, L.; Fu, P. Fisetin Improves Hyperuricemia-Induced Chronic Kidney Disease via Regulating Gut Microbiota-Mediated Tryptophan Metabolism and Aryl Hydrocarbon Receptor Activation. J. Agric. Food Chem. 2021, 69, 10932–10942. [Google Scholar] [CrossRef]
- Hu, Q.H.; Zhang, X.; Wang, X.; Jiao, R.Q.; Kong, L.D. Quercetin regulates organic ion transporter and uromodulin expression and improves renal function in hyperuricemic mice. Eur. J. Nutr. 2012, 51, 593–606. [Google Scholar] [CrossRef]
- Tan, X.; Sun, Z.; Zhou, C.; Huang, Z.; Tan, L.; Xun, P.; Huang, Q.; Lin, H.; Ye, C.; Wang, A. Effects of dietary dandelion extract on intestinal morphology, antioxidant status, immune function and physical barrier function of juvenile golden pompano Trachinotus ovatus. Fish Shellfish Immunol. 2018, 73, 197–206. [Google Scholar] [CrossRef] [PubMed]
- Khallawi, K.M.; Hameed, B.J.; Neamah, N.F. Uricosuric effect of dandelion root extract on oxonate-induced hyperuricemia in rats. Ukr. J. Nephrol. Dial. 2023, 3, 14–22. [Google Scholar] [CrossRef]
- Kim, D.W.; Curtis-Long, M.J.; Yuk, H.J.; Wang, Y.; Song, Y.H.; Jeong, S.H.; Park, K.H. Quantitative analysis of phenolic metabolites from different parts of Angelica keiskei by HPLC-ESI MS/MS and their xanthine oxidase inhibition. Food Chem. 2014, 153, 20–27. [Google Scholar] [CrossRef]
- Zhou, J.; Li, P.; Cheng, N.; Gao, H.; Wang, B.; Wei, Y.; Cao, W. Protective effects of buckwheat honey on DNA damage induced by hydroxyl radicals. Food Chem. Toxicol. 2012, 50, 2766–2773. [Google Scholar] [CrossRef]
- Committee National Pharmacopoeia. Pharmacopoeia of People’s Republic of China, 2020th ed.; China Medial Science Press: Beijing, China, 2020; pp. 123–129. [Google Scholar]
- Zhou, X.; Zhang, B.; Zhao, X.; Lin, Y.; Zhuang, Y.; Guo, J.; Wang, S. Chlorogenic Acid Prevents Hyperuricemia Nephropathy via Regulating TMAO-Related Gut Microbes and Inhibiting the PI3K/AKT/mTOR Pathway. J. Agric. Food Chem. 2022, 70, 10182–10193. [Google Scholar] [CrossRef]
- Zhou, X.; Zhang, B.; Zhao, X.; Lin, Y.; Wang, J.; Wang, X.; Hu, N.; Wang, S. Chlorogenic acid supplementation ameliorates hyperuricemia, relieves renal inflammation, and modulates intestinal homeostasis. Food Funct. 2021, 12, 5637–5649. [Google Scholar] [CrossRef]
- Martinez, M.; Poirrier, P.; Chamy, R.; Prüfer, D.; Schulze-Gronover, C.; Jorquera, L.; Ruiz, G. Taraxacum officinale and related species-An ethnopharmacological review and its potential as a commercial medicinal plant. J. Ethnopharmacol. 2015, 169, 244–262. [Google Scholar] [CrossRef]
- Miłek, M.; Marcinčáková, D.; Legáth, J. Polyphenols Content, Antioxidant Activity, and Cytotoxicity Assessment of Taraxacum officinale Extracts Prepared through the Micelle-Mediated Extraction Method. Molecules 2019, 24, 1025. [Google Scholar] [CrossRef]
- Kimura, T.; Takahashi, M.; Yan, K.; Sakurai, H. Expression of SLC2A9 isoforms in the kidney and their localization in polarized epithelial cells. PLoS ONE 2014, 9, e84996. [Google Scholar] [CrossRef]
- Sun, H.L.; Wu, Y.W.; Bian, H.G.; Yang, H.; Wang, H.; Meng, X.M.; Jin, J. Function of Uric Acid Transporters and Their Inhibitors in Hyperuricaemia. Front. Pharmacol. 2021, 12, 667753. [Google Scholar] [CrossRef] [PubMed]
- Jhang, J.J.; Ong, J.W.; Lu, C.C.; Hsu, C.L.; Lin, J.H.; Liao, J.W.; Yen, G.C. Hypouricemic effects of Mesona procumbens Hemsl. through modulating xanthine oxidase activity in vitro and in vivo. Food Funct. 2016, 7, 4239–4246. [Google Scholar] [CrossRef] [PubMed]
- Mehmood, A.; Zhao, L.; Ishaq, M.; Xin, W.; Zhao, L.; Wang, C.; Hossen, I.; Zhang, H.; Lian, Y.; Xu, M. Anti-hyperuricemic potential of stevia (Stevia rebaudiana Bertoni) residue extract in hyperuricemic mice. Food Funct. 2020, 11, 6387–6406. [Google Scholar] [CrossRef]
- Ma, L.; Hu, J.; Li, J.; Yang, Y.; Zhang, L.; Zou, L.; Gao, R.; Peng, C.; Wang, Y.; Luo, T.; et al. Bisphenol A promotes hyperuricemia via activating xanthine oxidase. FASEB J. 2018, 32, 1007–1016. [Google Scholar] [CrossRef] [PubMed]
- Preitner, F.; Bonny, O.; Laverrière, A.; Rotman, S.; Firsov, D.; Da Costa, A.; Metref, S.; Thorens, B. Glut9 is a major regulator of urate homeostasis and its genetic inactivation induces hyperuricosuria and urate nephropathy. Proc. Natl. Acad. Sci. USA 2009, 106, 15501–15506. [Google Scholar] [CrossRef]
- Xu, Y.; Cao, X.; Zhao, H.; Yang, E.; Wang, Y.; Cheng, N.; Cao, W. Impact of Camellia japonica Bee Pollen Polyphenols on Hyperuricemia and Gut Microbiota in Potassium Oxonate-Induced Mice. Nutrients 2021, 13, 2665. [Google Scholar] [CrossRef]
- Ichida, K.; Matsuo, H.; Takada, T.; Nakayama, A.; Murakami, K.; Shimizu, T.; Yamanashi, Y.; Kasuga, H.; Nakashima, H.; Nakamura, T.; et al. Decreased extra-renal urate excretion is a common cause of hyperuricemia. Nat. Commun. 2012, 3, 764. [Google Scholar] [CrossRef]
- Wang, P.; Zhang, X.; Zheng, X.; Gao, J.; Shang, M.; Xu, J.; Liang, H. Folic Acid Protects against Hyperuricemia in C57BL/6J Mice via Ameliorating Gut-Kidney Axis Dysfunction. J. Agric. Food Chem. 2022, 70, 15787–15803. [Google Scholar] [CrossRef]
- Kim, S.M.; Lee, S.H.; Kim, Y.G.; Kim, S.Y.; Seo, J.W.; Choi, Y.W.; Kim, D.J.; Jeong, K.H.; Lee, T.W.; Ihm, C.G.; et al. Hyperuricemia-induced NLRP3 activation of macrophages contributes to the progression of diabetic nephropathy. Am. J. Physiol. Renal Physiol. 2015, 308, F993–F1003. [Google Scholar] [CrossRef]
- Zhou, Y.; Fang, L.; Jiang, L.; Wen, P.; Cao, H.; He, W.; Dai, C.; Yang, J. Uric acid induces renal inflammation via activating tubular NF-κB signaling pathway. PLoS ONE 2012, 7, e39738. [Google Scholar] [CrossRef]
- Fan, C.Y.; Wang, M.X.; Ge, C.X.; Wang, X.; Li, J.M.; Kong, L.D. Betaine supplementation protects against high-fructose-induced renal injury in rats. J. Nutr. Biochem. 2014, 25, 353–362. [Google Scholar] [CrossRef] [PubMed]
- Wang, S.; Fang, Y.; Yu, X.; Guo, L.; Zhang, X.; Xia, D. The flavonoid-rich fraction from rhizomes of Smilax glabra Roxb. ameliorates renal oxidative stress and inflammation in uric acid nephropathy rats through promoting uric acid excretion. Biomed. Pharmacother. 2019, 111, 162–168. [Google Scholar] [CrossRef]
- Wan, H.; Han, J.; Tang, S.; Bao, W.; Lu, C.; Zhou, J.; Ming, T.; Li, Y.; Su, X. Comparisons of protective effects between two sea cucumber hydrolysates against diet induced hyperuricemia and renal inflammation in mice. Food Funct. 2020, 11, 1074–1086. [Google Scholar] [CrossRef]
- Shin, N.R.; Whon, T.W.; Bae, J.W. Proteobacteria: Microbial signature of dysbiosis in gut microbiota. Trends Biotechnol. 2015, 33, 496–503. [Google Scholar] [CrossRef] [PubMed]
- Chen, Q.; Yin, Q.; Xie, Q.; Jiang, C.; Zhou, L.; Liu, J.; Li, B.; Jiang, S. 2′-Fucosyllactose Promotes the Production of Short-Chain Fatty Acids and Improves Immune Function in Human-Microbiota-Associated Mice by Regulating Gut Microbiota. J. Agric. Food Chem. 2022, 70, 13615–13625. [Google Scholar] [CrossRef]
- Huang, H.; Li, K.; Lee, Y.; Chen, M. Preventive Effects of Lactobacillus Mixture against Chronic Kidney Disease Progression through Enhancement of Beneficial Bacteria and Downregulation of Gut-Derived Uremic Toxins. J. Agric. Food Chem. 2021, 69, 7353–7366. [Google Scholar] [CrossRef]
- Yamada, N.; Iwamoto, C.; Kano, H.; Yamaoka, N.; Fukuuchi, T.; Kaneko, K.; Asami, Y. Evaluation of purine utilization by Lactobacillus gasseri strains with potential to decrease the absorption of food-derived purines in the human intestine. Nucleosides Nucleotides Nucleic Acids 2016, 35, 670–676. [Google Scholar] [CrossRef]
- Kilstrup, M.; Hammer, K.; Ruhdal Jensen, P.; Martinussen, J. Nucleotide metabolism and its control in lactic acid bacteria. FEMS Microbiol. Rev. 2005, 29, 555–590. [Google Scholar] [CrossRef] [PubMed]
- Wu, C.; Hu, Q.; Peng, X.; Luo, J.; Zhang, G. Marine Fish Protein Peptide Regulating Potassium Oxonate-Induced Intestinal Dysfunction in Hyperuricemia Rats Helps Alleviate Kidney Inflammation. J. Agric. Food Chem. 2023, 71, 320–330. [Google Scholar] [CrossRef] [PubMed]
- Ni, C.; Li, X.; Wang, L.; Li, X.; Zhao, J.; Zhang, H.; Wang, G.; Chen, W. Lactic acid bacteria strains relieve hyperuricaemia by suppressing xanthine oxidase activity via a short-chain fatty acid-dependent mechanism. Food Funct. 2021, 12, 7054–7067. [Google Scholar] [CrossRef]
- Hamer, H.M.; Jonkers, D.M.; Bast, A.; Vanhoutvin, S.A.; Fischer, M.A.; Kodde, A.; Troost, F.J.; Venema, K.; Brummer, R.J. Butyrate modulates oxidative stress in the colonic mucosa of healthy humans. Clin. Nutr. 2009, 28, 88–93. [Google Scholar] [CrossRef]








| Compound | Formula | Rt (min) | Ionization Mode | Calc Mw | [M − H]− m/z | Delta Mass [Da] | MS/MS Fragment Ions m/z |
|---|---|---|---|---|---|---|---|
| Benzoic acid | C7H6O2 | 9.771 | ESI− | 122.03539 | 121.02811 | −0.00139 | 93.0331; 121.0282 |
| Caffeic acid | C9H8O4 | 10.196 | ESI− | 180.0412 | 179.03386 | −0.00106 | 135.0439; 179.0341 |
| Chlorogenic acid | C16H18O9 | 9.729 | ESI− | 354.09459 | 353.0874 | −0.00049 | 85.0280; 191.0553 |
| Cynaroside | C21H20O11 | 13.029 | ESI+ | 448.10021 | 449.10748 | −0.00035 | 153.0186; 287.0548 |
| Quercetin-3β-D-glucoside | C21H20O12 | 12.93 | ESI+ | 464.09545 | 465.10251 | −0.00002 | 271.0250; 300.0277; 301.0356; 463.0885 |
| Apigetrin | C21H20O10 | 13.348 | ESI+ | 432.10518 | 433.11246 | −0.00047 | 91.0544; 271.0601 |
| Diosmetin | C16H12O6 | 15.805 | ESI+ | 300.06308 | 301.07037 | −0.0003 | 258.0514; 286.0471; 301.0697 |
| 4,5-Dicaffeoylquinic acid | C25H24O12 | 13.194 | ESI− | 516.12647 | 515.1192 | −0.00031 | 135.0439; 173.0446; 179.0341; 353.0879 |
| Ferulic acid | C10H10O4 | 10.299 | ESI− | 194.05697 | 193.0497 | −0.00093 | 134.0361; 149.0600; 178.0263; 193.0500 |
| D-(-)-Quinic acid | C7H12O6 | 9.729 | ESI− | 192.06242 | 191.05515 | −0.00097 | 85.0280; 191.0553 |
| Neochlorogenic acid | C16H18O9 | 8.2 | ESI− | 354.09468 | 353.08734 | −0.00041 | 135.0440; 179.0341; 191.0553; 353.0878 |
| Gentisic acid | C7H6O4 | 10.264 | ESI− | 154.02539 | 153.01811 | −0.00122 | 109.0281; 153.0182 |
| Kaempferol | C15H10O6 | 12.683 | ESI+ | 286.04701 | 287.05429 | −0.00072 | 212.1819; 287.0565 |
| Schaftoside | C26H28O15 | 12.444 | ESI+ | 580.1419 | 581.14917 | −0.00092 | 86.8080; 287.0557; 435.8592 |
| Luteolin | C15H10O6 | 22.725 | ESI− | 286.04771 | 285.04044 | −0.00003 | 133.0283; 285.0406 |
| Reynoutrin | C20H18O11 | 13.452 | ESI+ | 434.08449 | 435.09171 | −0.00042 | 69.5451; 153.0180; 303.0493 |
| 4-Hydroxyphenylacetic acid | C8H8O3 | 9.496 | ESI− | 152.04618 | 151.03886 | −0.00116 | 71.0123; 89.0229; 101.0230; 151.0390 |
| Biochanin A | C16H12O5 | 17.065 | ESI+ | 284.06818 | 285.07538 | −0.0003 | 55.0550; 81.0706; 242.0573; 285.0754 |
| Apocynin | C9H10O3 | 11.199 | ESI+ | 166.06284 | 167.07011 | −0.00016 | 78.0469; 79.0547; 167.0705 |
| 3,4-Dihydroxybenzaldehyde | C7H6O3 | 8.417 | ESI+ | 138.03163 | 139.03891 | −0.00006 | 65.0394; 93.0340; 111.0444; 139.0393 |
Disclaimer/Publisher’s Note: The statements, opinions and data contained in all publications are solely those of the individual author(s) and contributor(s) and not of MDPI and/or the editor(s). MDPI and/or the editor(s) disclaim responsibility for any injury to people or property resulting from any ideas, methods, instructions or products referred to in the content. |
© 2025 by the authors. Licensee MDPI, Basel, Switzerland. This article is an open access article distributed under the terms and conditions of the Creative Commons Attribution (CC BY) license (https://creativecommons.org/licenses/by/4.0/).
Share and Cite
Zhou, X.; Liu, T.; Xu, B.; Zhang, W.; Li, X.; Wei, F.; Lv, H.; Ji, X.; Zhang, B.; Wang, S. Dandelion Leaf Aqueous Extract Relieves Hyperuricemia and Its Complications via Modulating Uric Acid Metabolism, Renal Inflammation, and Gut Microbes. Foods 2025, 14, 3843. https://doi.org/10.3390/foods14223843
Zhou X, Liu T, Xu B, Zhang W, Li X, Wei F, Lv H, Ji X, Zhang B, Wang S. Dandelion Leaf Aqueous Extract Relieves Hyperuricemia and Its Complications via Modulating Uric Acid Metabolism, Renal Inflammation, and Gut Microbes. Foods. 2025; 14(22):3843. https://doi.org/10.3390/foods14223843
Chicago/Turabian StyleZhou, Xiaofei, Tianxu Liu, Bingye Xu, Weiqian Zhang, Xiang Li, Fan Wei, Huan Lv, Xuemeng Ji, Bowei Zhang, and Shuo Wang. 2025. "Dandelion Leaf Aqueous Extract Relieves Hyperuricemia and Its Complications via Modulating Uric Acid Metabolism, Renal Inflammation, and Gut Microbes" Foods 14, no. 22: 3843. https://doi.org/10.3390/foods14223843
APA StyleZhou, X., Liu, T., Xu, B., Zhang, W., Li, X., Wei, F., Lv, H., Ji, X., Zhang, B., & Wang, S. (2025). Dandelion Leaf Aqueous Extract Relieves Hyperuricemia and Its Complications via Modulating Uric Acid Metabolism, Renal Inflammation, and Gut Microbes. Foods, 14(22), 3843. https://doi.org/10.3390/foods14223843

