Investigation into Antioxidant Mechanism of Lycium barbarum Extract in Carbendazim-Induced PC12 Cell Injury Model through Transcriptomics and Metabolomics Analyses
Abstract
1. Introduction
2. Materials and Methods
2.1. Materials and Chemicals
2.2. Cell Culture
2.3. Construction and Verification of CBZ-Induced PC12 Cell Injury Model
2.4. Preparation of LBE Based on Full Factorial Experimental Design
2.4.1. LB Materials
2.4.2. Preparation of LBE
2.4.3. Detection of Total Phenolic and Flavonoid Content in LBE
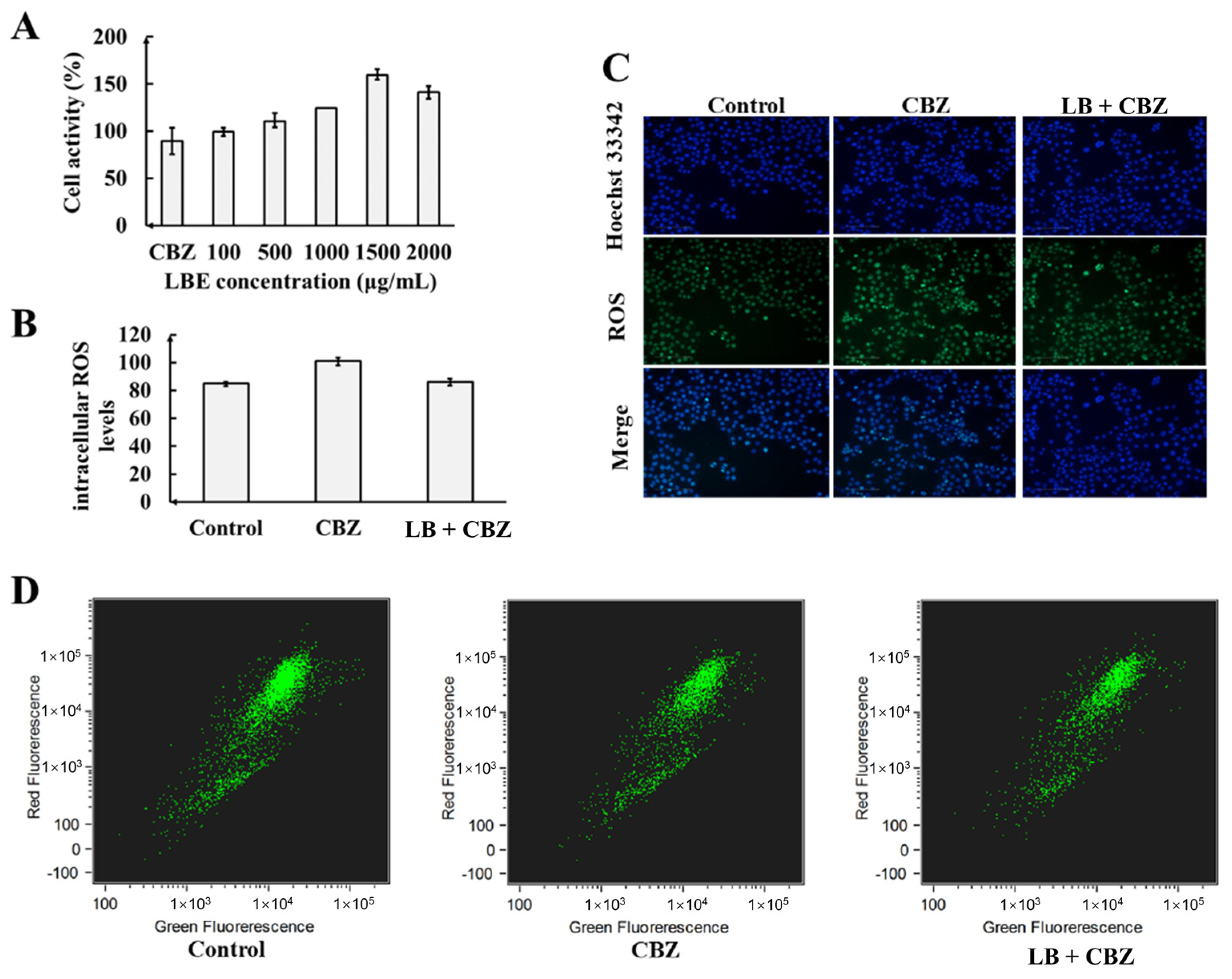
2.5. Optimization of LBE Dose
2.6. Cell Viability Assay
2.7. ROS Level Assays
2.8. Detection of MMP
2.9. Transcriptome Sequencing and Analysis
2.10. High-Throughput Targeted Metabolomics Analysis
2.11. Statistical Analysis
3. Results and Discussion
3.1. Construction of the Oxidative Stress Injury PC12 Cell Model
3.1.1. Construction of the CBZ-Induced PC12 Cell Injury Model
3.1.2. Verification of the Oxidative Stress Model in PC12 Cells
3.2. Optimization of Fresh LBE Preparation Conditions
3.2.1. Optimization Based on FRAP and DPPH Assays
3.2.2. Optimization of the Extraction Parameters Based on the Full Factorial DOE
3.2.3. Total Phenolic and Flavonoid Content of LBE
3.3. Protective Effects of LBE on CBZ-Damaged PC12 Cells
3.4. Analysis of the Antioxidant Effects of LBE on PC12 Cells
3.4.1. Effect of LBE on CBZ-Induced Changes in ROS Levels in PC12 Cells
3.4.2. Effect of LBE on CBZ-Induced MMP Changes in PC12 Cells
3.4.3. Effect of LBE on CBZ-Induced Gene Expression Changes in PC12 Cells and Enrichment Analysis
3.4.4. Effects of LBE on CBZ-Induced Metabolites Changes in PC12 Cells and Pathway Analysis
3.4.5. Integrated Analysis of the Antioxidative Mechanism of LBE on CBZ-Damaged PC12 Cells
4. Conclusions
Supplementary Materials
Author Contributions
Funding
Institutional Review Board Statement
Informed Consent Statement
Data Availability Statement
Acknowledgments
Conflicts of Interest
References
- Skenderidis, P.; Lampakis, D.; Giavasis, I.; Leontopoulos, S.; Petrotos, K.; Hadjichristodoulou, C.; Tsakalof, A. Chemical properties, fatty-acid composition, and antioxidant activity of Goji berry (Lycium barbarum L. and Lycium chinense Mill.) Fruits. Antioxidants 2019, 8, 1614. [Google Scholar] [CrossRef] [PubMed]
- Zhang, H.; Liu, F.; Wang, J.; Yang, Q.; Wang, P.; Zhao, H.; Wang, J.; Wang, C.; Xu, X. Salicylic acid inhibits the postharvest decay of goji berry (Lycium barbarum L.) by modulating the antioxidant system and phenylpropanoid metabolites. Postharvest Biol. Technol. 2021, 178, 111558. [Google Scholar] [CrossRef]
- Wang, Y.; Liang, X.; Guo, S.; Li, Y.; Zhang, B.; Yue, Y.; Wei, A.; Cao, Y.; Zhao, J. Evaluation of nutrients and related environmental factors for wolfberry (Lycium barbarum) fruits grown in the different areas of China. Biochem. Syst. Ecol. 2019, 86, 103916. [Google Scholar] [CrossRef]
- Yang, J.; Wei, Y.; Ding, J.; Li, Y.; Ma, J.; Liu, J. Research and application of Lycii Fructus in medicinal field. Chin. Herb. Med. 2018, 10, 339–352. [Google Scholar] [CrossRef]
- Roy, U.; Cathirose, P. Lycium (goji) Berry Standards of Identity Analysis, Quality Control, and Therapeutics; American Herbal Pharmacopoeia: Scotts Valley, CA, USA, 2020; Chapter 5; p. 42. [Google Scholar]
- Toyoda-Ono, Y.; Maeda, M.; Nakao, M.; Yoshimura, M.; Sugiura-Tomimori, N.; Fukami, H. 2-O-(beta-D-Glucopyranosyl)ascorbic acid, a novel ascorbic acid analogue isolated from Lycium fruit. J. Agric. Food Chem. 2004, 52, 2092–2096. [Google Scholar] [CrossRef]
- Zhang, H.; Ma, Z.; Wang, J.; Wang, P.; Lu, D.; Deng, S.; Lei, H.; Gao, Y.; Tao, Y. Treatment with exogenous salicylic acid maintains quality, increases bioactive compounds, and enhances the antioxidant capacity of fresh goji (Lycium barbarum L.) fruit during storage. LWT-Food Sci. Technol. 2021, 140, 110837. [Google Scholar] [CrossRef]
- Xing, L.; Wang, Y.; Luo, R.; Li, X.; Zou, L. Determination of 31 pesticide residues in wolfberry by LC-MS/MS and dietary risk assessment of wolfberry consumption. Food Sci. Technol. 2021, 42, e61921. [Google Scholar] [CrossRef]
- Fang, Z.; Zhang, Y.; Lü, Y.; Ma, G.; Chen, J.; Liu, D.; Ye, X. Phenolic compounds and antioxidant capacities of bayberry juices. Food Chem. 2009, 113, 884–888. [Google Scholar] [CrossRef]
- Leonard, W.; Xiong, Y.; Zhang, P.; Ying, D.; Fang, Z. Enhanced lignanamide absorption and antioxidative effect of extruded hempseed (Cannabis sativa L.) hull in Caco-2 intestinal cell culture. J. Agric. Food Chem. 2021, 69, 11259–11271. [Google Scholar] [CrossRef]
- Valko, M.; Leibfritz, D.; Moncol, J.; Cronin, M.T.; Mazur, M.; Telser, J. Free radicals and antioxidants in normal physiological functions and human disease. Int. J. Biochem. Cell Biol. 2007, 39, 44–84. [Google Scholar] [CrossRef]
- Vandereyken, K.; Sifrim, A.; Thienpont, B.; Voet, T. Methods and applications for single-cell and spatial multi-omics. Nat. Rev. Genet. 2023, 24, 494–515. [Google Scholar] [CrossRef] [PubMed]
- Mayneris-Perxachs, J.; Anna, C.; María, A.; Martin, M.; Lisset, V.; Burokas, A.; Blasco, G.; Coll, C.; Escrichs, A.; Biarnés, C.; et al. Translational Genomics in Neurocritical Care: A Review. Neurotherapeutics 2020, 17, 563–580. [Google Scholar] [CrossRef]
- Lin, C.; Sang, Q.; Fu, Z.; Yang, S.; Zhang, M.; Zhang, H.; Wang, Y.; Hu, P. Deciphering mechanism of Zhishi-Xiebai-Guizhi decoction against hypoxia/reoxygenation injury in cardiomyocytes by cell metabolomics: Regulation of oxidative stress and energy acquisition. J. Chromatogr. B 2023, 1216, 123603. [Google Scholar] [CrossRef]
- Gao, Y.; Zhu, J.; Sun, M.; Wang, S.; Liu, H. Metabolomics study based on GC–MS reveals a protective function of luteolin against glutamate-induced PC12 cell injury. Biomed. Chromatogr. 2022, 37, e5537. [Google Scholar] [CrossRef]
- Bhadange, Y.A.; Saharan, V.K.; Sonawane, S.H.; Boczkaj, G. Intensification of catechin extraction from the bark of Syzygium cumini using ultrasonication: Optimization, characterization, degradation analysis and kinetic studies. Chem. Eng. Process.-Process Intensif. 2022, 181, 109147. [Google Scholar] [CrossRef]
- Zhang, D.Y.; Wan, Y.; Xu, J.Y.; Wu, G.H.; Li, L.; Yao, X.H. Ultrasound extraction of polysaccharides from mulberry leaves and their effect on enhancing antioxidant activity. Carbohydr. Polym. 2016, 137, 473–479. [Google Scholar] [CrossRef] [PubMed]
- Shen, Y.; Zhang, H.; Cheng, L.; Wang, L.; Qian, H.; Qi, X. In vitro and in vivo antioxidant activity of polyphenols extracted from black highland barley. Food Chem. 2016, 194, 1003–1012. [Google Scholar] [CrossRef]
- Song, P.; Sun, M.; Liu, C.; Liu, J.; Lin, P.; Chen, H.; Zhou, D.; Tang, K.; Wang, A.; Jin, Y. Reactive oxygen species damage bovine endometrial epithelial cells via the cytochrome C-mPTP pathway. Antioxidants 2023, 12, 2123. [Google Scholar] [CrossRef]
- Tang, W.; Fan, W.; Wang, Z.; Zhang, W.; Zhou, S.; Liu, Y.; Yang, Z.; Shao, E.; Zhang, G.; Jacobson, O.; et al. Acidity/reducibility dual-responsive hollow mesoporous organosilica nanoplatforms for tumor-specific self-assembly and synergistic therapy. ACS Nano 2018, 12, 12269–12283. [Google Scholar] [CrossRef]
- Skenderidis, P.; Petrotos, K.; Giavasis, I.; Hadjichristodoulou, C.; Tsakalof, A. Optimization of ultrasound assisted extraction of of goji berry (Lycium barbarum) fruits and evaluation of extracts’ bioactivity. J. Food Process Eng. 2017, 40, e12522. [Google Scholar] [CrossRef]
- Ma, R.; Sun, X.; Yang, C.; Fan, Y. Integrated transcriptome and metabolome provide insight into flavonoid variation in goji berries (Lycium barbarum L.) from different areas in China. Plant Physiol. Biochem. 2023, 199, 107722. [Google Scholar] [CrossRef]
- Zhu, B.; Zhang, W.; Qin, Y.; Zhao, J.; Li, S. Quality evaluation of Lycium barbarum L. fruits from different regions in China based on 2-O-β-D-glucopyranosyl-L-ascorbic acid. J. Food Compos. Anal. 2022, 109, 104512. [Google Scholar] [CrossRef]
- Inbaraj, B.S.; Lu, H.; Kao, T.H.; Chen, B.H. Simultaneous determination of phenolic acids and flavonoids in Lycium barbarum Linnaeus by HPLC–DAD–ESI-MS. J. Pharm. Biomed. Anal. 2010, 51, 549–556. [Google Scholar] [CrossRef]
- Zhao, W.; Shi, Y. Comprehensive analysis of phenolic compounds in four varieties of goji berries at different ripening stages by UPLC–MS/MS. J. Food Compos. Anal. 2022, 106, 104279. [Google Scholar] [CrossRef]
- Guo, C.; Sun, L.; Chen, X. Oxidative stress, mitochondrial damage and neurodegenerative diseases. Neural Regen. Res. 2013, 8, 2003–2014. [Google Scholar] [CrossRef]
- Wang, D.D.; Jin, M.F.; Zhao, D.J.; Ni, H. Reduction of mitophagy-related oxidative stress and preservation of mitochondria function using melatonin therapy in an HT22 hippocampal neuronal cell model of glutamate-induced excitotoxicity. Front. Endocrinol. 2019, 10, 550. [Google Scholar] [CrossRef]
- Zhang, R.; Niu, G.; Li, X.; Guo, L.; Zhang, H.; Yang, R.; Chen, Y.; Yu, X.; Tang, B.Z. Reaction-free and MMP-independent fluorescent probes for long-term mitochondria visualization and tracking. Chem. Sci. 2019, 10, 1994–2000. [Google Scholar] [CrossRef]
- Meydan, S.; Barros, G.C.; Simões, V.; Harley, L.; Cizubu, B.K.; Guydosh, N.R.; Silva, G.M. The ubiquitin conjugase Rad6 mediates ribosome pausing during oxidative stress. Cell Rep. 2023, 42, 113359. [Google Scholar] [CrossRef]
- He, Y.; Yang, Z.; Pi, J.; Cai, T.; Xia, Y.; Cao, X.; Liu, J. EGCG attenuates the neurotoxicity of methylglyoxal via regulating MAPK and the downstream signaling pathways and inhibiting advanced glycation end products formation. Food Chem. 2022, 384, 132358. [Google Scholar] [CrossRef]
- Li, J.; Gao, L.; Chen, J.; Zhang, W.W.; Zhang, X.Y.; Wang, B.; Zhang, C.; Wang, Y.; Huang, Y.C.; Wang, H.; et al. Mitochondrial ROS-mediated ribosome stalling and GCN2 activation are partially involved in 1-nitropyrene-induced steroidogenic inhibition in testes. Environ. Int. 2022, 167, 107393. [Google Scholar] [CrossRef]
- Vercellino, I.; Sazanov, L.A. The assembly, regulation and function of the mitochondrial respiratory chain. Nat. Rev. Mol. Cell Biol. 2021, 23, 141–161. [Google Scholar] [CrossRef]
- Zhu, Y.; Ma, R.; Cheng, W.; Qin, M.; Guo, W.; Qi, Y.; Dai, J. Sijunzi decoction ameliorates gastric precancerous lesions via regulating oxidative phosphorylation based on proteomics and metabolomics. J. Food Compos. Anal. 2024, 318, 116925. [Google Scholar] [CrossRef] [PubMed]
- McDonald, C.R.; Cahill, L.S.; Gamble, J.L.; Elphinstone, R.; Gazdzinski, L.M.; Zhong, K.J.Y.; Philson, A.C.; Madanitsa, M.; Kalilani-Phiri, L.; Mwapasa, V.; et al. Malaria in pregnancy alters L-arginine bioavailability and placental vascular development. Sci. Transl. Med. 2018, 10, eaan6007. [Google Scholar] [CrossRef]
- Zhang, H.; Peng, A.; Yu, Y.; Guo, S.; Wang, M.; Wang, H. l-Arginine Protects Ovine intestinal epithelial cells from lipopolysaccharide-induced spoptosis through alleviating oxidative stress. J. Agric. Food Chem. 2019, 6, 1683–1690. [Google Scholar] [CrossRef]
- Mei, S.; Chen, X. Investigation into the anti-inflammatory mechanism of coffee leaf extract in LPS-induced Caco-2/U937 co-culture model through cytokines and NMR-based untargeted metabolomics analyses. Food Chem. 2023, 404 Pt A, 134592. [Google Scholar] [CrossRef] [PubMed]
- Kaiser, E.; Schoenknecht, P.; Kassner, S.; Hildebrandt, W.; Kinscherf, R.; Schroeder, J. Cerebrospinal fluid concentrations of functionally important amino acids and metabolic compounds in patients with mild cognitive impairment and Alzheimer’s disease. Neurodegener Dis. 2010, 7, 251–259. [Google Scholar] [CrossRef]
- Mayneris-Perxachs, J.; Castells-Nobau, A.; Arnoriaga-Rodríguez, M.; Martin, M.; Vega-Correa, L.; Zapata, C.; Burokas, A.; Blasco, G.; Coll, C.; Escrichs, A.; et al. Microbiota alterations in proline metabolism impact depression. Cell Metab. 2022, 34, 681–701.e10. [Google Scholar] [CrossRef] [PubMed]
- Gao, L.; Zhou, F.; Wang, K.X.; Zhou, Y.Z.; Du, G.H.; Qin, X.M. Baicalein protects PC12 cells from Aβ(25)(-)(35)-induced cytotoxicity via inhibition of apoptosis and metabolic disorders. Life Sci. 2020, 248, 117471. [Google Scholar] [CrossRef]
- Tang, Z.; Li, Y.; Jiang, Y.; Cheng, J.; Xu, S.; Zhang, J. Cellular metabolomics reveals glutamate and pyrimidine metabolism pathway alterations induced by BDE-47 in human neuroblastoma SK-N-SH cells. Ecotoxicol. Environ. Saf. 2019, 182, 109427. [Google Scholar] [CrossRef]
- Miladinovic, T.; Nashed, M.G.; Singh, G. Overview of glutamatergic dysregulation in central pathologies. Biomolecules 2015, 4, 3112–3141. [Google Scholar] [CrossRef]
- He, H.; Shi, X.; Lawrence, A.; Hrovat, J.; Turner, C.; Cui, J.Y.; Gu, H. 2,2′,4,4′-tetrabromodiphenyl ether (BDE-47) induces wide metabolic changes including attenuated mitochondrial function and enhanced glycolysis in PC12 cells. Ecotoxicol. Environ. Saf. 2020, 201, 110849. [Google Scholar] [CrossRef] [PubMed]
- Li, X.; Qin, X.; Tian, J.; Gao, X.; Wu, X.; Du, G.; Zhou, Y. Liquiritin protects PC12 cells from corticosterone-induced neurotoxicity via regulation of metabolic disorders, attenuation ERK1/2-NF-κB pathway, activation Nrf2-Keap1 pathway, and inhibition mitochondrial apoptosis pathway. Ecotoxicol. Environ. Saf. 1118, 146, 111801. [Google Scholar] [CrossRef] [PubMed]
- Igbokwe, C.; Feng, Y.; Louis, H.; Benjamin, I.; Quaisie, J.; Duan, Y.; Tuly, J.A.; Cai, M.; Zhang, H. Novel antioxidant peptides identified from coix seed by molecular docking, quantum chemical calculations and invitro study in HepG2 cells. Food Chem. 2024, 440, 138234. [Google Scholar] [CrossRef]
- Long, H.; Xin, Z.; Zhang, F.; Zhai, Z.; Ni, X.; Chen, J.; Yang, K.; Liao, P.; Zhang, L.; Xiao, Z.; et al. The cytoprotective effects of dihydromyricetin and associated metabolic pathway changes on deoxynivalenol treated IPEC-J2 cells. Food Chem. 2021, 338, 128116. [Google Scholar] [CrossRef] [PubMed]






| Disclaimer/Publisher’s Note: The statements, opinions and data contained in all publications are solely those of the individual author(s) and contributor(s) and not of MDPI and/or the editor(s). MDPI and/or the editor(s) disclaim responsibility for any injury to people or property resulting from any ideas, methods, instructions or products referred to in the content. | 
© 2024 by the authors. Licensee MDPI, Basel, Switzerland. This article is an open access article distributed under the terms and conditions of the Creative Commons Attribution (CC BY) license (https://creativecommons.org/licenses/by/4.0/).
Share and Cite
Liu, P.; Chen, J.; Wen, X.; Shi, X.; Yin, X.; Yu, J.; Qian, Y.; Gou, C.; Xu, Y. Investigation into Antioxidant Mechanism of Lycium barbarum Extract in Carbendazim-Induced PC12 Cell Injury Model through Transcriptomics and Metabolomics Analyses. Foods 2024, 13, 2384. https://doi.org/10.3390/foods13152384
Liu P, Chen J, Wen X, Shi X, Yin X, Yu J, Qian Y, Gou C, Xu Y. Investigation into Antioxidant Mechanism of Lycium barbarum Extract in Carbendazim-Induced PC12 Cell Injury Model through Transcriptomics and Metabolomics Analyses. Foods. 2024; 13(15):2384. https://doi.org/10.3390/foods13152384
Chicago/Turabian StyleLiu, Pingxiang, Ju Chen, Xing Wen, Xin Shi, Xiaoqian Yin, Jiang Yu, Yongzhong Qian, Chunlin Gou, and Yanyang Xu. 2024. "Investigation into Antioxidant Mechanism of Lycium barbarum Extract in Carbendazim-Induced PC12 Cell Injury Model through Transcriptomics and Metabolomics Analyses" Foods 13, no. 15: 2384. https://doi.org/10.3390/foods13152384
APA StyleLiu, P., Chen, J., Wen, X., Shi, X., Yin, X., Yu, J., Qian, Y., Gou, C., & Xu, Y. (2024). Investigation into Antioxidant Mechanism of Lycium barbarum Extract in Carbendazim-Induced PC12 Cell Injury Model through Transcriptomics and Metabolomics Analyses. Foods, 13(15), 2384. https://doi.org/10.3390/foods13152384
 
        


