Effect of Supplementary Light with Different Wavelengths on Anthocyanin Composition, Sugar Accumulation and Volatile Compound Profiles of Grapes
Abstract
:1. Introduction
2. Materials and Methods
2.1. Vineyard Site, Materials and Experimental Layout
2.2. Sample Collection
2.3. Monitoring of Light Intensity
2.4. Monitoring of Fruit Ripening
2.5. HPLC-MS Analysis of Individual Anthocyanins in Grapes
2.6. HPLC Analysis of Hexose Contents in Grapes
2.7. GC-MS Analyses of Volatile Compounds in Grapes
2.8. Sensory Description Analysis of Grapes
2.9. Statistical Analysis
3. Results
3.1. Variation of the Light Intensity during a Day
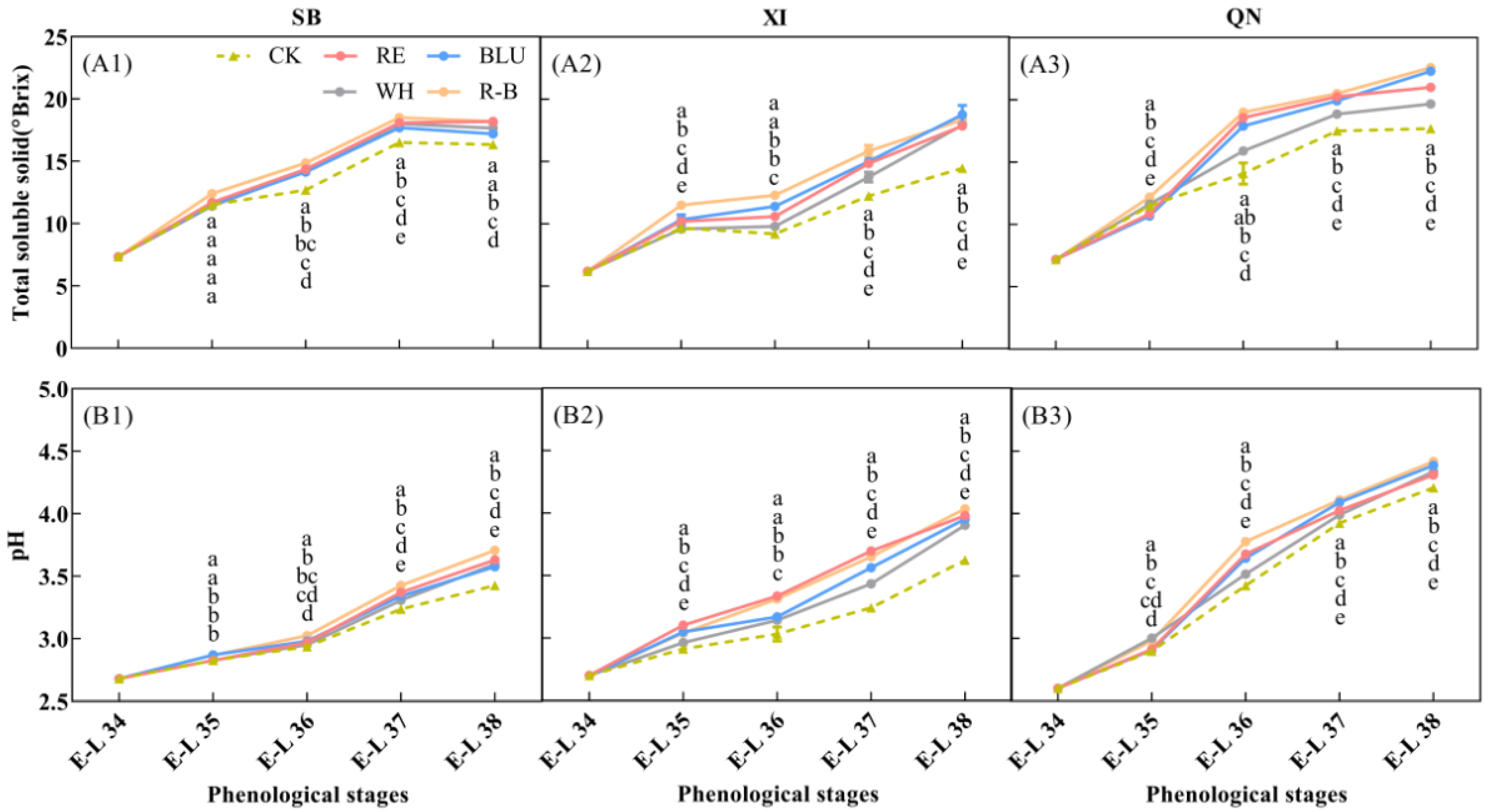
3.2. Effects of Supplemental Lighting with Different Wavelengths on Grape Ripening
3.3. Individual Anthocyanins and Total Anthocyanin Content (TAC) in Grapes during Ripening
3.4. Hexose Content of Grapes during Ripening
3.5. Volatile Compounds in Grapes at Harvest
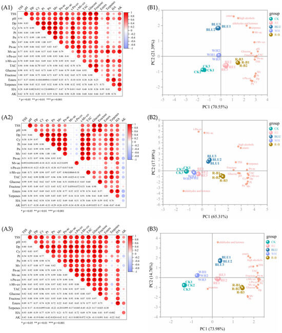
3.6. Correlation Analysis of Fruit Quality Indexes
3.7. Principal Component Analysis
3.8. Comprehensive Evaluation of 3 Grape Varieties
3.9. Sensory Analysis of Grapes
4. Discussion
5. Conclusions
Supplementary Materials
Author Contributions
Funding
Data Availability Statement
Conflicts of Interest
References
- Hasanaliyeva, G.; Chatzidimitrou, E.; Wang, J.; Baranski, M.; Volakakis, N.; Seal, C.; Rosa, E.A.S.; Iversen, P.O.; Vigar, V.; Barkla, B.; et al. Effects of Production Region, Production Systems and Grape Type/Variety on Nutritional Quality Parameters of Table Grapes; Results from a UK Retail Survey. Foods 2020, 9, 1874. [Google Scholar] [CrossRef] [PubMed]
- Zhang, K.; Chen, L.; Wei, M.; Qiao, H.; Zhang, S.; Li, Z.; Fang, Y.; Chen, K. Metabolomic profile combined with transcriptomic analysis reveals the value of UV-C in improving the utilization of waste grape berries. Food Chem. 2021, 363, 130288. [Google Scholar] [CrossRef] [PubMed]
- Huang, R.; Shen, L.; Yu, H.; Jiang, J.; Qin, Y.; Liu, Y.; Zhang, J.; Song, Y. Evaluation of rain-shelter cultivation mode effects on microbial diversity during Cabernet Sauvignon (Vitis vinifera L.) maturation in Jingyang, Shaanxi, China. Food Res. Int. 2022, 156, 111165. [Google Scholar] [CrossRef]
- Du, F.; Deng, W.; Yang, M.; Wang, H.; Mao, R.; Shao, J.; Fan, J.; Chen, Y.; Fu, Y.; Li, C.; et al. Protecting grapevines from rainfall in rainy conditions reduces disease severity and enhances profitability. Crop Prot. 2015, 67, 261–268. [Google Scholar] [CrossRef]
- Duan, B.; Song, C.; Zhao, Y.; Jiang, Y.; Shi, P.; Meng, J.; Zhang, Z. Dynamic changes in anthocyanin biosynthesis regulation of Cabernet Sauvignon (Vitis vinifera L.) grown during the rainy season under rain-shelter cultivation. Food Chem. 2019, 283, 404–413. [Google Scholar] [CrossRef] [PubMed]
- Meng, J.F.; Ning, P.F.; Xu, T.F.; Zhang, Z.W. Effect of rain-shelter cultivation of Vitis vinifera cv. Cabernet Gernischet on the phenolic profile of berry skins and the incidence of grape diseases. Molecules 2012, 18, 381–397. [Google Scholar] [CrossRef]
- Wang, Y.; Li, H.Q.; Gao, X.T.; Lu, H.C.; Peng, W.T.; Chen, W.; Li, S.D.; Li, S.P.; Duan, C.Q.; Wang, J. Influence of attenuated reflected solar radiation from the vineyard floor on volatile compounds in Cabernet Sauvignon grapes and wines of the north foot of Mt. Tianshan. Food Res. Int. 2020, 137, 109688. [Google Scholar] [CrossRef]
- Hernández, R.; Kubota, C. Physiological responses of cucumber seedlings under different blue and red photon flux ratios using LEDs. Environ. Exp. Bot. 2016, 121, 66–74. [Google Scholar] [CrossRef]
- Downey, M.O.; Harvey, J.S.; Robinson, S.P. The effect of bunch shading on berry development and flavonoid accumulation in Shiraz grapes. Aust. J. Grape Wine Res. 2008, 10, 55–73. [Google Scholar] [CrossRef]
- Yudina, L.; Sukhova, E.; Mudrilov, M.; Nerush, V.; Pecherina, A.; Smirnov, A.A.; Dorokhov, A.S.; Chilingaryan, N.O.; Vodeneev, V.; Sukhov, V. Ratio of Intensities of Blue and Red Light at Cultivation Influences Photosynthetic Light Reactions, Respiration, Growth, and Reflectance Indices in Lettuce. Biology 2022, 11, 60. [Google Scholar] [CrossRef]
- Yue, X.; Ma, X.; Tang, Y.; Wang, Y.; Wu, B.; Jiao, X.; Zhang, Z.; Ju, Y. Effect of cluster zone leaf removal on monoterpene profiles of Sauvignon Blanc grapes and wines. Food Res. Int. 2020, 131, 109028. [Google Scholar] [CrossRef] [PubMed]
- Pérez-Lamela, C.; García-Falcón, M.S.; Simal-Gándara, J.; Orriols-Fernández, I. Influence of grape variety, vine system and enological treatments on the colour stability of young red wines. Food Chem. 2007, 101, 601–606. [Google Scholar] [CrossRef]
- Hunter, J.J.; Volschenk, C.G.; Zorer, R. Vineyard row orientation of Vitis vinifera L. cv. Shiraz/101-14 Mgt: Climatic profiles and vine physiological status. Agric. For. Meteorol. 2016, 228–229, 104–119. [Google Scholar] [CrossRef]
- Gatti, M.; Bernizzoni, F.; Civardi, S.; Poni, S. Effects of Cluster Thinning and Preflowering Leaf Removal on Growth and Grape Composition in cv. Sangiovese. Am. J. Enol. Vitic. 2012, 63, 325–332. [Google Scholar] [CrossRef]
- Ji, X.-H.; Wang, B.-L.; Wang, X.-D.; Shi, X.-B.; Liu, P.-P.; Liu, F.-Z.; Wang, H.-B. Effects of different color paper bags on aroma development of Kyoho grape berries. J. Integr. Agric. 2019, 18, 70–82. [Google Scholar] [CrossRef]
- Gong, D.; Cao, S.; Sheng, T.; Shao, J.; Song, C.; Wo, F.; Chen, W.; Yang, Z. Effect of blue light on ethylene biosynthesis, signalling and fruit ripening in postharvest peaches. Sci. Hortic. 2015, 197, 657–664. [Google Scholar] [CrossRef]
- Ding, S.; Su, P.; Wang, D.; Chen, X.; Tang, C.; Hou, J.; Wu, L. Blue and red light proportion affects growth, nutritional composition, antioxidant properties and volatile compounds of Toona sinensis sprouts. LWT 2023, 173, 114400. [Google Scholar] [CrossRef]
- Kokalj, D.; Zlatić, E.; Cigić, B.; Vidrih, R. Postharvest light-emitting diode irradiation of sweet cherries (Prunus avium L.) promotes accumulation of anthocyanins. Postharvest Biol. Technol. 2019, 148, 192–199. [Google Scholar] [CrossRef]
- Martínez-Zamora, L.; Castillejo, N.; Artés–Hernández, F. Effect of postharvest visible spectrum LED lighting on quality and bioactive compounds of tomatoes during shelf life. LWT 2023, 174, 114420. [Google Scholar] [CrossRef]
- Huyskens-Keil, S.; Eichholz-Dündar, I.; Hassenberg, K.; Herppich, W.B. Impact of light quality (white, red, blue light and UV-C irradiation) on changes in anthocyanin content and dynamics of PAL and POD activities in apical and basal spear sections of white asparagus after harvest. Postharvest Biol. Technol. 2020, 161, 111069. [Google Scholar] [CrossRef]
- Li, Y.; Xin, G.; Wei, M.; Shi, Q.; Yang, F.; Wang, X. Carbohydrate accumulation and sucrose metabolism responses in tomato seedling leaves when subjected to different light qualities. Sci. Hortic. 2017, 225, 490–497. [Google Scholar] [CrossRef]
- Kong, Y.; Zheng, Y.; Willenborg, C. Response of growth, yield, and quality of edible-podded snow peas to supplemental LED lighting during winter greenhouse production. Can. J. Plant Sci. 2019, 99, 676–687. [Google Scholar] [CrossRef]
- Hu, L.; Yang, C.; Zhang, L.; Feng, J.; Xi, W. Effect of Light-Emitting Diodes and Ultraviolet Irradiation on the Soluble Sugar, Organic Acid, and Carotenoid Content of Postharvest Sweet Oranges (Citrus sinensis (L.) Osbeck). Molecules 2019, 24, 3440. [Google Scholar] [CrossRef] [PubMed]
- Duong Tan Nhut, T.T.; Watanabe, H.; Okamoto, K. Responses of strawberry plantlets cultured in vitro under superbright red and blue light-emitting diodes (LEDs). Plant Cell Tissue Organ. Cult. 2003, 73, 43–52. [Google Scholar] [CrossRef]
- Christie, J.M. Phototropin blue-light receptors. Annu. Rev. Plant Biol. 2007, 58, 21–45. [Google Scholar] [CrossRef]
- Coombe, B.G. Growth Stages of the Grapevine: Adoption of a system for identifying grapevine growth stages. Aust. J. Grape Wine Res. 1995, 1, 104–110. [Google Scholar] [CrossRef]
- Cheng, X.; Ma, T.; Wang, P.; Liang, Y.; Zhang, J.; Zhang, A.; Chen, Q.; Li, W.; Ge, Q.; Sun, X.; et al. Foliar nitrogen application from veraison to preharvest improved flavonoids, fatty acids and aliphatic volatiles composition in grapes and wines. Food Res. Int. 2020, 137, 109566. [Google Scholar] [CrossRef]
- Corollaro, M.L.; Endrizzi, I.; Bertolini, A.; Aprea, E.; Demattè, M.L.; Costa, F.; Biasioli, F.; Gasperi, F. Sensory profiling of apple: Methodological aspects, cultivar characterisation and postharvest changes. Postharvest Biol. Technol. 2013, 77, 111–120. [Google Scholar] [CrossRef]
- Luai Al Shalabi, Z.S. Basel Kasasbeh Data Mining: A Preprocessing Engine. J. Comput. Sci. 2006, 2, 735–739. [Google Scholar] [CrossRef]
- Li, L.; Sun, B. Grape and wine polymeric polyphenols: Their importance in enology. Crit. Rev. Food Sci. Nutr. 2019, 59, 563–579. [Google Scholar] [CrossRef]
- Lingua, M.S.; Fabani, M.P.; Wunderlin, D.A.; Baroni, M.V. From grape to wine: Changes in phenolic composition and its influence on antioxidant activity. Food Chem. 2016, 208, 228–238. [Google Scholar] [CrossRef]
- Ren, R.; Yue, X.; Li, J.; Xie, S.; Guo, S.; Zhang, Z. Coexpression of Sucrose Synthase and the SWEET Transporter, Which Are Associated with Sugar Hydrolysis and Transport, Respectively, Increases the Hexose Content in Vitis vinifera L. Grape Berries. Front. Plant Sci. 2020, 11, 321. [Google Scholar] [CrossRef]
- Flamini, R.; Mattivi, F.; De Rosso, M.; Arapitsas, P.; Bavaresco, L. Advanced knowledge of three important classes of grape phenolics: Anthocyanins, stilbenes and flavonols. Int. J. Mol. Sci. 2013, 14, 19651–19669. [Google Scholar] [CrossRef]
- Li, W.; Liu, M.; Chen, K.; Zhang, J.; Xue, T.; Cheng, Z.; Zhang, B.; Zhang, K.; Fang, Y. The roles of different photoselective nets in the targeted regulation of metabolite accumulation, wine aroma and sensory profiles in warm viticulture regions. Food Chem. 2022, 396, 133629. [Google Scholar] [CrossRef] [PubMed]
- Liu, B.; Zhao, D.; Zhang, P.; Liu, F.; Jia, M.; Liang, J. Seedling evaluation of six walnut rootstock species originated in China based on principal component analysis and cluster analysis. Sci. Hortic. 2020, 265, 109212. [Google Scholar] [CrossRef]
- Camacho, C.; Correia, T.; Teixeira, B.; Mendes, R.; Valente, L.M.P.; Pessoa, M.F.; Nunes, M.L.; Goncalves, A. Nucleotides and free amino acids in sea urchin Paracentrotus lividus gonads: Contributions for freshness and overall taste. Food Chem. 2023, 404, 134505. [Google Scholar] [CrossRef] [PubMed]
- Dzakovich, M.P.; Gómez, C.; Ferruzzi, M.G.; Mitchell, C.A. Chemical and Sensory Properties of Greenhouse Tomatoes Remain Unchanged in Response to Red, Blue, and Far Red Supplemental Light from Light-emitting Diodes. HortScience 2017, 52, 1734–1741. [Google Scholar] [CrossRef]
- Zhang, D.; Liu, Y.; Ni, C.; Chen, J. Effect of LED light on the growth and physiological indices of blueberry. Agron. J. 2022, 114, 2105–2112. [Google Scholar] [CrossRef]
- Lauria, G.; Lo Piccolo, E.; Ceccanti, C.; Guidi, L.; Bernardi, R.; Araniti, F.; Cotrozzi, L.; Pellegrini, E.; Moriconi, M.; Giordani, T.; et al. Supplemental red LED light promotes plant productivity, “photomodulates” fruit quality and increases Botrytis cinerea tolerance in strawberry. Postharvest Biol. Technol. 2023, 198, 112253. [Google Scholar] [CrossRef]
- Gao, S.; Kong, Y.; Lv, Y.; Cao, B.; Chen, Z.; Xu, K. Effect of different LED light quality combination on the content of vitamin C, soluble sugar, organic acids, amino acids, antioxidant capacity and mineral elements in green onion (Allium fistulosum L.). Food Res. Int. 2022, 156, 111329. [Google Scholar] [CrossRef]
- Ni, J.; Liao, Y.; Zhang, M.; Pan, C.; Yang, Q.; Bai, S.; Teng, Y. Blue Light Simultaneously Induces Peel Anthocyanin Biosynthesis and Flesh Carotenoid/Sucrose Biosynthesis in Mango Fruit. J. Agric. Food Chem. 2022, 70, 16021–16035. [Google Scholar] [CrossRef] [PubMed]
- Zhang, P.; Lu, S.; Liu, Z.; Zheng, T.; Dong, T.; Jin, H.; Jia, H.; Fang, J. Transcriptomic and Metabolomic Profiling Reveals the Effect of LED Light Quality on Fruit Ripening and Anthocyanin Accumulation in Cabernet Sauvignon Grape. Front. Nutr. 2021, 8, 790697. [Google Scholar] [CrossRef] [PubMed]
- Xu, F.; Shi, L.; Chen, W.; Cao, S.; Su, X.; Yang, Z. Effect of blue light treatment on fruit quality, antioxidant enzymes and radical-scavenging activity in strawberry fruit. Sci. Hortic. 2014, 175, 181–186. [Google Scholar] [CrossRef]
- Zhang, Y.; Jiang, L.; Li, Y.; Chen, Q.; Ye, Y.; Zhang, Y.; Luo, Y.; Sun, B.; Wang, X.; Tang, H. Effect of Red and Blue Light on Anthocyanin Accumulation and Differential Gene Expression in Strawberry (Fragaria × ananassa). Molecules 2018, 23, 820. [Google Scholar] [CrossRef]
- Tao, R.; Bai, S.; Ni, J.; Yang, Q.; Zhao, Y.; Teng, Y. The blue light signal transduction pathway is involved in anthocyanin accumulation in ‘Red Zaosu’ pear. Planta 2018, 248, 37–48. [Google Scholar] [CrossRef]
- Liu, Y.; Schouten, R.E.; Tikunov, Y.; Liu, X.; Visser, R.G.F.; Tan, F.; Bovy, A.; Marcelis, L.F.M. Blue light increases anthocyanin content and delays fruit ripening in purple pepper fruit. Postharvest Biol. Technol. 2022, 192, 112024. [Google Scholar] [CrossRef]
- Wu, Q.; Zhou, Y.; Zhang, Z.; Li, T.; Jiang, Y.; Gao, H.; Yun, Z. Effect of blue light on primary metabolite and volatile compound profiling in the peel of red pitaya. Postharvest Biol. Technol. 2020, 160, 111059. [Google Scholar] [CrossRef]
- Fan, X.; Lu, N.; Xu, W.; Zhuang, Y.; Jin, J.; Mao, X.; Ren, N. Response of Flavor Substances in Tomato Fruit to Light Spectrum and Daily Light Integral. Plants 2023, 12, 2832. [Google Scholar] [CrossRef]
- Liu, S.; Liu, Y.; Wang, T.; Zhang, J. The effects of different light storage conditions on volatile flavor compounds and sensory properties of melon fruit. Food Biosci. 2022, 48, 101826. [Google Scholar] [CrossRef]
- Campbell, S.M.; Sims, C.A.; Bartoshuk, L.M.; Colquhoun, T.A.; Schwieterman, M.L.; Folta, K.M. Manipulation of sensory characteristics and volatile compounds in strawberry fruit through the use of isolated wavelengths of light. J. Food Sci. 2020, 85, 771–780. [Google Scholar] [CrossRef]
- Li, C.X.; Chang, S.X.; Khalil-Ur-Rehman, M.; Xu, Z.G.; Tao, J.M. Effect of irradiating the leaf abaxial surface with supplemental light-emitting diode lights on grape photosynthesis. Aust. J. Grape Wine Res. 2017, 23, 58–65. [Google Scholar] [CrossRef]





| No. | Compounds | SB | XI | QN | ||||||||||||
|---|---|---|---|---|---|---|---|---|---|---|---|---|---|---|---|---|
| CK | RE | BLU | WH | R-B | CK | RE | BLU | WH | R-B | CK | RE | BLU | WH | R-B | ||
| esters | ||||||||||||||||
| 1 | ethyl acetate | 7308.33 ± 104.00 e | 10913.81 ± 990.81 c | 20479.76 ± 497.76 a | 8452.09 ± 151.67 d | 13776.83 ± 241.71 b | 1936.84 ± 83.78 d | 2496.97 ± 337.75 d | 7055.03 ± 297.91 a | 3121.92 ± 265.32 c | 5671.48 ± 394.42 b | 3088.34 ± 30.67 e | 5874.37 ± 19.60 c | 10001.62 ± 61.10 a | 3723.10 ± 20.50 d | 7264.28 ± 19.81 b |
| 2 | butanoic acid, ethyl ester | nd | nd | nd | nd | nd | nd | nd | nd | nd | nd | 27.96 ± 0.24 d | 52.56 ± 1.84 c | 54.37 ± 2.21 bc | 57.60 ± 2.07 b | 83.06 ± 2.39 a |
| 3 | benzoic acid, ethyl ester | 17.29 ± 0.57 a | 17.53 ± 0.55 a | 18.17 ± 0.58 a | 17.46 ± 0.58 a | 18.54 ± 1.16 a | 2.61 ± 0.53 d | 3.68 ± 0.42 c | 6.55 ± 0.39 b | 5.72 ± 0.36 b | 8.69 ± 0.41 a | 17.63 ± 0.57 a | 17.91 ± 0.30 a | 17.78 ± 0.40 a | 17.95 ± 82 a | 18.05 ± 0.58 a |
| 4 | hexanoic acid, ethyl ester | nd | nd | nd | nd | nd | nd | nd | nd | nd | nd | 19.83 ± 1.34 e | 49.22 ± 1.43 b | 42.16 ± 1.51 c | 39.15 ± 0.81 d | 61.24 ± 1.32 a |
| 5 | 2-butenoic acid, 3-methyl-, ethyl ester | nd | 24.00 ± 0.33 a | 24.40 ± 0.62 a | 22.97 ± 1.55 a | 23.48 ± 0.67 a | 2.68 ± 0.41 d | 5.62 ± 0.53 c | 7.48 ± 0.33 b | 5.56 ± 0.33 c | 9.85 ± 0.24 a | nd | nd | nd | nd | nd |
| 6 | heptanoic acid, ethyl ester | nd | nd | nd | nd | nd | nd | nd | nd | nd | nd | 388.14 ± 13.98 a | 382.60 ± 10.09 a | 382.65 ± 9.97 a | 382.44 ± 10.04 a | 382.36 ± 10.37 a |
| 7 | propanoic acid, 2-methyl-, anhydride | nd | nd | nd | nd | 2.43 ± 0.20 a | nd | nd | nd | nd | nd | nd | nd | nd | nd | nd |
| 8 | pentanoic acid, ethyl ester | nd | nd | nd | nd | nd | nd | nd | nd | nd | nd | 55.15 ± 3.44 e | 233.48 ± 10.03 c | 273.32 ± 9.78 b | 183.42 ± 9.73 d | 325.41 ± 10.12 a |
| 9 | methyl benzoate | nd | nd | nd | nd | nd | nd | 8.42 ± 0.33 a | nd | 8.57 ± 0.25 a | 8.67 ± 0.45 a | nd | nd | nd | nd | nd |
| 10 | octanoic acid, ethyl ester | nd | nd | nd | nd | nd | nd | nd | nd | nd | nd | 13.99 ± 0.41 c | 15.80 ± 0.75 b | 14.84 ± 0.22 bc | 15.96 ± 0.80 b | 17.66 ± 0.83 a |
| 11 | isophthalic acid, di(2-isopropylphenyl) ester | 24.83 ± 1.70 ab | 24.91 ± 0.63 ab | 26.29 ± 1.28 a | 23.95 ± 0.55 b | 25.53 ± 0.59 ab | nd | nd | nd | nd | nd | nd | nd | nd | nd | nd |
| 12 | 3-hexenoic acid, ethyl ester | nd | nd | nd | nd | nd | nd | nd | nd | nd | nd | 14.11 ± 0.57 a | 14.00 ± 0.26 a | 14.79 ± 0.60 a | 13.96 ± 0.19 a | 15.00 ± 0.97 a |
| 13 | isopropyl butyrate | nd | nd | nd | nd | nd | 17.07 ± 0.54 a | 17.19 ± 0.72 a | 17.32 ± 0.42 a | 17.29 ± 0.75 a | 9.36 ± 0.20 b | nd | nd | nd | nd | nd |
| 14 | pentanoic acid, 5-hydroxy-, 2,4-di-t-butylphenyl esters | nd | nd | nd | nd | nd | nd | nd | nd | nd | nd | 44.85 ± 0.30 ab | 36.88 ± 0.97 c | 43.85 ± 0.40 b | 31.99 ± 0.82 d | 45.70 ± 0.60 a |
| 15 | (Z)-butanoic acid, 3-hexenyl ester | nd | nd | 3.66 ± 0.20 a | 3.36 ± 0.17 b | 3.71 ± 0.16 a | nd | nd | nd | nd | nd | nd | nd | nd | nd | nd |
| 16 | carbonic acid, heptyl vinyl ester | nd | nd | nd | nd | nd | nd | nd | nd | nd | nd | 19.68 ± 0.54 a | 19.91 ± 0.94 a | 19.82 ± 0.51 a | 19.81 ± 0.28 a | 20.77 ± 0.60 a |
| 17 | hexanoic acid, ethyl ester | nd | nd | nd | nd | nd | 13.38 ± 0.52 a | 13.02 ± 0.72 a | 12.92 ± 0.76 a | 13.14 ± 0.99 a | 7.21 ± 0.19 b | nd | nd | nd | nd | nd |
| 18 | (E)-2-butenoic acid, ethyl ester | nd | nd | nd | nd | nd | nd | nd | nd | nd | nd | 20.87 ± 0.61 d | 24.84 ± 0.43 b | 23.12 ± 0.66 c | 25.79 ± 0.58 b | 27.98 ± 0.86 a |
| 19 | (Z)-3-hexen-1-ol, formate | 3.53 ± 0.15 b | 3.55 ± 0.10 b | 3.81 ± 0.10 a | 3.50 ± 0.16 b | 3.88 ± 0.05 a | nd | nd | nd | nd | nd | nd | nd | nd | nd | nd |
| 20 | butanoic acid, 3-hydroxy-, ethyl ester | nd | nd | nd | nd | nd | nd | nd | nd | nd | nd | 19.25 ± 0.21 c | 20.49 ± 0.21 a | 19.67 ± 0.04 b | 20.28 ± 0.19 a | 20.42 ± 0.26 a |
| 21 | α-methyl-benzenemethanol | nd | nd | nd | nd | nd | 23.81 ± 0.70 a | 23.83 ± 0.71 a | 23.92 ± 0.91 a | 12.10 ± 0.59 b | 12.83 ± 0.60 b | nd | nd | nd | nd | nd |
| 22 | 2-hexenoic acid, ethyl ester | nd | nd | nd | nd | nd | nd | nd | nd | nd | nd | 13.06 ± 0.75 c | 15.28 ± 0.38 ab | 14.22 ± 0.60 bc | 15.36 ± 0.55 ab | 16.08 ± 0.77 a |
| 23 | 1,3-benzenediol, monobenzoate | 3.57 ± 0.15 b | 4.44 ± 0.06 a | 4.23 ± 0.19 a | 4.20 ± 0.28 a | 4.53 ± 0.43 a | nd | nd | nd | nd | nd | nd | nd | nd | nd | nd |
| subtotal | 7357.55 ± 102.98 e | 10988.25 ± 990.16 c | 20560.32 ± 495.95 a | 8527.52 ± 152.56 d | 13858.68 ± 241.96 b | 1996.38 ± 84.30 d | 2568.73 ± 337.43 d | 7123.23 ± 298.70 a | 3184.31 ± 265.74 c | 5728.08 ± 395.00 b | 3742.87 ± 41.76 e | 6757.34 ± 21.89 c | 10922.22 ± 68.04 a | 4546.81 ± 17.21 d | 8298.02 ± 21.55 b | |
| Proportion (%) | 39.31 | 41.65 | 50.35 | 34.17 | 42.51 | 17.86 | 19.15 | 35.15 | 24.63 | 32.55 | 24.55 | 34.09 | 40.25 | 25.36 | 36.42 | |
| terpenes | ||||||||||||||||
| 24 | linalool | 9.41 ± 0.31 c | 9.44 ± 0.40 c | 12.48 ± 1.40 a | 10.10 ± 0.51 bc | 11.39 ± 0.26 ab | 9.21 ± 0.29 a | 9.48 ± 0.39 a | 9.66 ± 0.22 a | 9.22 ± 0.19 a | 9.59 ± 0.44 a | 1.57 ± 0.23 d | 3.15 ± 0.18 c | 9.20 ± 0.26 a | 3.38 ± 0.31 c | 7.65 ± 0.14 b |
| 25 | γ-terpinene | 1.65 ± 0.21 e | 225.53 ± 20.98 c | 309.38 ± 2.85 a | 250.39 ± 2.36 b | 168.89 ± 2.03 d | 3.52 ± 0.43 c | 3.54 ± 0.18 c | 265.44 ± 0.44 b | 0.54 ± 0.41 c | 487.09 ± 53.81 a | nd | nd | nd | nd | nd |
| 26 | α-terpinene | 45.82 ± 3.08 e | 77.47 ± 2.82 d | 143.54 ± 2.14 a | 113.68 ± 2.54 b | 106.17 ± 3.97 c | nd | nd | nd | nd | nd | nd | nd | nd | nd | nd |
| 27 | d-limonene | 21.93 ± 0.83 c | 34.20 ± 0.49 b | 47.94 ± 1.27 a | 44.42 ± 3.84 a | 32.27 ± 1.78 b | nd | nd | nd | nd | nd | 2.59 ± 0.41 e | 7.33 ± 0.29 d | 14.36 ± 0.44 a | 9.59 ± 0.41 c | 12.03 ± 0.77 b |
| 28 | α-terpineol | nd | 2.52 ± 0.22 c | 4.35 ± 0.33 a | 3.56 ± 0.46 b | 4.56 ± 0.40 a | nd | nd | 5.30 ± 0.31 a | 0.82 ± 0.14 b | nd | nd | nd | nd | nd | nd |
| 29 | (R)-4-methyl-1-(1-methylethyl)-3-cyclohexen-1-ol | nd | 6.61 ± 0.39 c | 9.44 ± 0.42 a | 9.52 ± 0.32 a | 8.50 ± 0.15 b | nd | nd | nd | nd | nd | nd | nd | nd | nd | nd |
| 30 | 3-methyl-6-(1-methylethylidene)-cyclohexene | nd | nd | nd | nd | nd | 7.47 ± 0.42 b | 3.80 ± 0.04 c | 61.49 ± 0.68 a | 3.58 ± 0.07 c | 2.76 ± 0.17 d | nd | nd | nd | nd | nd |
| 31 | (S)-3,7-dimethyl-7-octen-1-ol | 0.88 ± 0.09 e | 9.34 ± 0.37 c | 10.66 ± 0.21 b | 8.47 ± 0.44 d | 12.55 ± 0.47 a | nd | nd | nd | nd | nd | nd | nd | nd | nd | nd |
| 32 | geraniol | 266.64 ± 3.57 e | 333.38 ± 18.30 d | 487.81 ± 11.91 b | 388.79 ± 10.06 c | 679.00 ± 7.19 a | 6.50 ± 0.44 d | 17.12 ± 0.89 c | 26.54 ± 1.31 b | 31.40 ± 0.63 a | 17.53 ± 1.33 c | 4.73 ± 0.27 c | 4.35 ± 0.17 d | 5.28 ± 0.13 b | 4.10 ± 0.08 d | 5.62 ± 0.14 a |
| 33 | (Z)-3,7-dimethyl-2,6-octadien-1-ol | 38.56 ± 0.62 d | 183.78 ± 7.2 c | 271.82 ± 8.19 b | 189.66 ± 3.25 c | 354.66 ± 10.10 a | nd | nd | nd | nd | nd | nd | nd | nd | nd | nd |
| 34 | 1,3,8-p-menthatriene | 69.65 ± 1.77 e | 144.36 ± 3.39 d | 195.76 ± 0.14 b | 204.82 ± 2.97 a | 164.08 ± 3.42 c | nd | nd | nd | nd | nd | nd | nd | nd | nd | nd |
| 35 | trifluoroacetyl-lavandulol | nd | nd | nd | nd | nd | 4.49 ± 0.38 c | 4.54 ± 0.43 c | 8.59 ± 0.28 b | 9.32 ± 0.07 a | 4.21 ± 0.17 c | nd | nd | nd | nd | nd |
| 36 | styrene | nd | nd | nd | nd | nd | nd | nd | nd | nd | nd | 239.19 ± 5.11 b | 170.78 ± 2.77 c | 178.07 ± 5.11 c | 168.46 ± 2.46 c | 357.41 ± 13.44 a |
| 37 | 3,4-dimethyl-1,5-heptadiene | nd | nd | nd | nd | nd | nd | nd | nd | nd | nd | 3628.71 ± 15.30 b | 3462.72 ± 9.94 d | 3580.78 ± 10.18 c | 3787.61 ± 10.12 a | 3568.43 ± 9.87 c |
| subtotal | 454.54 ± 6.16 e | 1026.63 ± 23.53 d | 1493.18 ± 18.83 b | 1223.42 ± 16.27 c | 1542.08 ± 13.98 a | 31.18 ± 1.31 c | 38.48 ± 1.36 c | 377.02 ± 1.38 b | 54.88 ± 0.62 c | 521.20 ± 53.61 a | 3876.79 ± 20.79 b | 3648.33 ± 7.85 d | 3787.68 ± 13.96 c | 3973.14 ± 12.53 a | 3951.15 ± 9.83 a | |
| Proportion (%) | 2.43 | 3.89 | 3.66 | 4.90 | 4.73 | 0.28 | 0.29 | 1.86 | 0.42 | 2.96 | 25.43 | 18.40 | 13.96 | 22.16 | 17.34 | |
| high alcohols | ||||||||||||||||
| 38 | 2-ethyl-1-hexanol | 37.63 ± 0.97 bc | 40.15 ± 2.09 b | 54.27 ± 1.20 a | 22.11 ± 0.85 d | 35.54 ± 0.78 c | 22.67 ± 0.77 c | 27.63 ± 1.50 b | 33.68 ± 1.19 a | 29.60 ± 1.06 b | 33.57 ± 0.75 a | 20.77 ± 0.38 b | 18.36 ± 0.54 c | 26.95 ± 0.95 a | 21.07 ± 0.84 b | 27.30 ± 2.16 a |
| 39 | cyclohexanol | 15.66 ± 0.96 e | 19.38 ± 0.44 d | 42.84 ± 0.26 a | 28.73 ± 1.70 b | 25.28 ± 0.69 c | nd | nd | nd | nd | nd | nd | nd | nd | nd | nd |
| 40 | 1-hexanol | 131.59 ± 1.93 d | 157.76 ± 1.41 c | 232.31 ± 2.21 a | 103.83 ± 3.52 e | 162.65 ± 1.35 b | 19.79 ± 1.01 d | 28.80 ± 1.03 c | 37.75 ± 1.15 a | 32.47 ± 1.06 b | 30.64 ± 0.97 bc | 33.31 ± 1.61 c | 37.23 ± 1.80 b | 48.53 ± 0.59 a | 47.60 ± 1.03 a | 38.19 ± 0.47 b |
| 41 | 2-buten-1-ol | 3.52 ± 0.37 b | 2.62 ± 0.36 c | 3.45 ± 0.20 b | 5.52 ± 0.44 a | 5.74 ± 0.35 a | 0.34 ± 0.11 c | 2.44 ± 0.02 b | 2.40 ± 0.18 b | 5.22 ± 0.08 a | 2.27 ± 0.23 b | 0.52 ± 0.40 b | 0.77 ± 0.18 b | 1.60 ± 0.33 a | 0.66 ± 0.32 b | 0.67 ± 0.31 b |
| 42 | 2-(4-methylphenyl)propan-2-ol | 3.48 ± 0.32 d | 12.33 ± 1.10 c | 25.27 ± 1.17 a | 18.58 ± 1.17 b | 17.85 ± 0.42 b | nd | nd | nd | nd | nd | 13.61 ± 0.61 d | 14.05 ± 0.27 d | 54.90 ± 1.61 a | 34.27 ± 2.37 c | 46.06 ± 1.51 b |
| 43 | phenylethyl alcohol | 32.84 ± 1.50 c | 66.69 ± 1.26 b | 63.60 ± 0.81 b | 65.33 ± 1.98 b | 105.53 ± 3.22 a | nd | nd | nd | nd | nd | nd | nd | nd | nd | nd |
| 44 | 1-octanol | 64.22 ± 2.32 c | 69.34 ± 0.37 b | 75.99 ± 1.67 a | 65.14 ± 2.51 c | 72.55 ± 0.47 b | 32.50 ± 1.99 b | 31.72 ± 0.24 b | 42.88 ± 1.88 a | 41.53 ± 0.41 a | 40.81 ± 1.85 a | 93.78 ± 1.61 b | 94.91 ± 0.66 b | 113.83 ± 1.11 a | 93.94 ± 0.27 b | 94.51 ± 0.48 b |
| 45 | isohexanol | 6.66 ± 0.36 c | 7.67 ± 0.34 b | 9.45 ± 0.52 a | 7.55 ± 0.47 b | 7.57 ± 0.33 b | 6.33 ± 0.30 c | 7.72 ± 0.24 b | 8.62 ± 0.31 a | 7.61 ± 0.52 b | 7.58 ± 0.38 b | 6.38 ± 0.12 c | 7.46 ± 0.30 b | 8.64 ± 0.24 a | 8.39 ± 0.38 a | 7.41 ± 0.26 b |
| 46 | (E)-2-hexen-1-ol | 18.52 ± 1.10 b | 21.38 ± 0.72 b | 28.85 ± 2.14 a | 18.97 ± 0.33 b | 28.13 ± 2.77 a | 73.80 ± 3.57 a | 72.51 ± 2.28 a | 66.59 ± 0.71 b | 61.75 ± 0.32 c | 72.71 ± 0.59 a | 63.84 ± 3.49 cd | 67.85 ± 0.52 bc | 72.68 ± 1.69 a | 61.52 ± 2.00 d | 70.85 ± 1.13 ab |
| 47 | 1-decanol | 18.65 ± 1.11 ab | 16.69 ± 2.04 b | 20.10 ± 0.70 a | 20.49 ± 0.19 a | 16.75 ± 0.52 b | 18.50 ± 0.52 c | 18.20 ± 0.38 c | 20.92 ± 0.23 b | 19.73 ± 1.15 bc | 22.56 ± 1.14 a | 18.90 ± 0.19 bc | 19.32 ± 0.22 ab | 20.59 ± 0.36 ab | 16.84 ± 2.33 c | 21.07 ± 0.32 a |
| 48 | 2-heptanol | 93.74 ± 1.77 c | 97.78 ± 1.21 bc | 117.48 ± 5.76 a | 101.10 ± 9.67 bc | 105.06 ± 4.60 b | 91.89 ± 0.15 b | 92.24 ± 0.78 b | 113.00 ± 7.48 a | 104.72 ± 5.41 a | 107.41 ± 1.55 a | 34.49 ± 1.25 c | 35.00 ± 0.37 bc | 46.42 ± 1.44 a | 38.33 ± 0.90 b | 43.12 ± 3.45 a |
| 49 | isoamylol | 2145.66 ± 30.94 e | 3072.71 ± 50.00 c | 4789.51 ± 47.12 a | 2751.06 ± 44.63 d | 4091.95 ± 57.76 b | 2132.53 ± 18.45 e | 3183.00 ± 10.68 c | 4853.65 ± 9.66 a | 2248.18 ± 13.11 d | 3660.53 ± 27.17 b | 2137.31 ± 33.02 e | 3184.89 ± 27.27 c | 4850.34 ± 16.38 a | 2879.77 ± 9.92 d | 4322.11 ± 58.41 b |
| 50 | (E)-3-hexen-1-ol | 139.16 ± 11.98 ab | 130.80 ± 3.18 b | 143.87 ± 3.42 a | 113.68 ± 2.54 c | 106.17 ± 3.97 c | 122.34 ± 2.98 d | 130.34 ± 0.30 c | 146.42 ± 1.00 a | 125.39 ± 1.73 d | 136.36 ± 2.91 b | 125.12 ± 4.54 c | 124.28 ± 4.75 c | 146.93 ± 1.32 a | 125.73 ± 4.32 c | 134.52 ± 3.86 b |
| 51 | (Z)-3-hexen-1-ol | 71.93 ± 1.17 a | 62.87 ± 1.88 c | 67.94 ± 1.27 ab | 64.42 ± 3.84 bc | 64.27 ± 2.92 bc | 60.37 ± 2.57 b | 60.84 ± 2.15 b | 73.05 ± 1.42 a | 52.91 ± 0.98 c | 70.01 ± 1.84 a | 75.14 ± 3.87 a | 62.52 ± 0.03 c | 68.49 ± 1.66 b | 78.79 ± 1.15 a | 70.10 ± 3.24 b |
| 52 | (E)-2-hexen-1-ol | 34.15 ± 3.34 c | 42.33 ± 1.10 b | 45.27 ± 1.17 ab | 48.58 ± 1.17 a | 47.18 ± 1.18 a | 16.99 ± 0.80 e | 22.75 ± 1.93 c | 31.84 ± 0.47 a | 20.33 ± 1.36 d | 27.07 ± 0.44 b | 16.26 ± 1.55 c | 19.35 ± 0.81 c | 32.88 ± 2.53 b | 31.49 ± 1.56 b | 37.43 ± 2.23 a |
| 53 | (Z)-2-hexen-1-ol | nd | 56.69 ± 1.26 b | 55.60 ± 2.24 b | 65.33 ± 1.98 b | 55.53 ± 3.22 a | 7.44 ± 0.36 b | 6.75 ± 0.32 b | 52.22 ± 0.71 a | 52.24 ± 0.78 a | 47.23 ± 5.95 a | 6.83 ± 0.13 c | 7.66 ± 0.15 c | 13.62 ± 2.26 b | 34.42 ± 2.33 a | 11.63 ± 1.34 b |
| 54 | 1-pentanol | 1289.84 ± 3.34 b | 1196.88 ± 63.48 c | 1369.98 ± 5.76 a | 1253.47 ± 10.31 bc | 1276.23 ± 16.32 b | 1278.09 ± 13.60 c | 1327.20 ± 14.81 b | 1375.67 ± 2.74 a | 1340.01 ± 6.31 b | 1332.63 ± 14.15 b | 1292.82 ± 5.36 bc | 1321.24 ± 5.69 b | 1373.09 ± 6.61 a | 1271.72 ± 35.00 c | 1261.41 ± 11.60 c |
| 55 | 2-pentanol | 1247.58 ± 20.07 d | 1382.34 ± 14.88 b | 1510.51 ± 8.78 a | 1130.70 ± 15.37 e | 1321.44 ± 9.99 c | 1266.38 ± 34.18 e | 1375.91 ± 15.48 c | 1537.04 ± 25.54 a | 1333.67 ± 6.01 d | 1447.19 ± 12.14 b | 1236.12 ± 8.53 b | 1239.27 ± 3.71 b | 1452.41 ± 49.82 a | 1422.83 ± 17.78 a | 1410.76 ± 4.73 a |
| 56 | 3-pentanol | 471.65 ± 0.21 ab | 425.53 ± 20.98 d | 489.38 ± 7.16 a | 450.39 ± 2.36 c | 468.89 ± 2.03 bc | 474.82 ± 5.91 c | 489.01 ± 5.90 ab | 495.83 ± 2.26 a | 479.39 ± 7.86 bc | 482.41 ± 7.05 bc | 412.67 ± 1.00 d | 486.34 ± 4.66 b | 515.96 ± 4.65 a | 315.00 ± 8.14 e | 468.96 ± 1.61 c |
| 57 | benzalcohol | 371.62 ± 8.00 d | 508.42 ± 4.90 b | 649.45 ± 3.24 a | 474.39 ± 7.65 c | 482.46 ± 9.91 c | 361.21 ± 1.03 e | 521.67 ± 2.02 c | 652.08 ± 0.84 a | 458.10 ± 15.09 d | 607.94 ± 6.71 b | 469.24 ± 2.55 c | 469.63 ± 0.84 c | 497.43 ± 1.54 a | 476.84 ± 2.33 b | 477.73 ± 6.08 b |
| 58 | 1-octen-3-ol | 441.24 ± 26.20 c | 483.11 ± 7.28 b | 533.50 ± 15.36 a | 442.89 ± 15.08 c | 417.44 ± 10.01 c | 412.89 ± 3.08 e | 465.03 ± 5.66 c | 513.85 ± 2.69 a | 432.91 ± 9.34 d | 481.34 ± 9.62 b | 364.20 ± 1.62 d | 539.79 ± 14.43 c | 650.65 ± 15.41 a | 516.94 ± 15.79 c | 614.51 ± 9.90 b |
| subtotal | 6639.35 ± 91.17 e | 7873.47 ± 77.50 c | 10,328.63 ± 40.14 a | 7252.27 ± 40.48 d | 8914.21 ± 84.61 b | 6398.87 ± 34.42 e | 7863.77 ± 39.19 c | 10,057.49 ± 27.74 a | 6845.76 ± 21.41 d | 8610.27 ± 44.59 b | 6421.31 ± 40.62 e | 7749.92 ± 34.34 c | 9995.94 ± 43.37 a | 7476.17 ± 64.95 d | 9158.35 ± 60.32 b | |
| Proportion (%) | 35.47 | 29.84 | 25.29 | 29.05 | 27.34 | 57.25 | 58.62 | 49.63 | 52.94 | 48.92 | 42.12 | 39.09 | 36.84 | 41.70 | 40.20 | |
| aldehydes and ketones | ||||||||||||||||
| 59 | hexanal | 371.20 ± 8.07 e | 809.12 ± 5.04 a | 635.66 ± 9.95 c | 473.42 ± 5.78 d | 677.01 ± 10.09 b | 260.54 ± 2.81 a | 241.52 ± 1.71 b | 183.55 ± 2.69 d | 231.77 ± 3.02 c | 143.30 ± 2.98 e | 174.28 ± 10.29 d | 202.23 ± 2.01 c | 376.19 ± 3.17 a | 241.68 ± 6.25 b | 205.46 ± 7.66 c |
| 60 | (E,E)-2,4-hexadienal | 1.51 ± 0.42 c | 3.55 ± 0.44 a | 3.32 ± 0.08 a | 3.47 ± 0.31 a | 2.42 ± 0.19 b | 1.42 ± 0.31 a | 1.71 ± 0.25 a | 1.46 ± 0.22 a | 1.49 ± 0.21 a | 0.70 ± 0.30 b | nd | nd | nd | nd | nd |
| 61 | 2-hexenal | 3864.78 ± 20.79 e | 5546.80 ± 32.21 d | 7648.19 ± 25.26 a | 7320.50 ± 15.93 c | 7418.99 ± 8.98 b | 2397.41 ± 20.00 c | 2604.08 ± 27.00 a | 2414.04 ± 15.11 c | 2518.62 ± 31.98 b | 2493.10 ± 15.18 b | 917.50 ± 1.58 e | 1318.75 ± 15.33 c | 1928.01 ± 11.29 a | 1554.82 ± 20.76 b | 1014.66 ± 10.21 d |
| 62 | 2,4-dihydroxybenzaldehyde | 3.62 ± 0.23 b | 3.42 ± 0.51 b | 6.45 ± 0.36 a | 2.72 ± 0.19 c | 2.46 ± 0.17 c | 1.68 ± 0.36 b | 1.64 ± 0.29 b | 3.35 ± 0.32 a | 1.61 ± 0.42 b | 1.39 ± 0.53 b | 3.43 ± 0.32 d | 4.11 ± 0.16 bc | 5.26 ± 0.22 a | 4.47 ± 0.36 b | 3.63 ± 0.21 cd |
| 63 | benzeneacetaldehyde | 1.24 ± 0.27 e | 4.44 ± 0.29 d | 5.50 ± 0.39 c | 6.23 ± 0.22 b | 7.44 ± 0.26 a | 1.56 ± 0.43 c | 1.60 ± 0.31 bc | 1.83 ± 0.15 bc | 2.27 ± 0.29 b | 3.52 ± 0.47 a | nd | nd | nd | nd | nd |
| 64 | isophthalaldehyde | nd | nd | nd | nd | nd | 1.66 ± 0.26 b | 2.47 ± 0.39 a | 2.45 ± 0.40 a | 2.63 ± 0.14 a | 2.25 ± 0.17 ab | nd | nd | nd | nd | nd |
| 65 | furfural | 0.20 ± 0.01 e | 0.34 ± 0.06 d | 0.81 ± 0.02 a | 0.61 ± 0.02 c | 0.71 ± 0.09 b | nd | nd | nd | nd | nd | 0.10 ± 0.03 d | 0.33 ± 0.02 a | 0.13 ± 0.02 c | 0.15 ± 0.01 c | 0.27 ± 0.02 b |
| 66 | 1-(2,4-dimethylphenyl)-ethanone | nd | nd | nd | nd | nd | 1.57 ± 0.40 b | 2.42 ± 0.40 a | 2.50 ± 0.20 a | 2.48 ± 0.17 a | 2.53 ± 0.42 a | nd | nd | nd | nd | nd |
| 67 | 3,3-dimethyl-2,4-pentane dione | 0.72 ± 0.03 c | 1.35 ± 0.20 b | 1.26 ± 0.26 b | 1.58 ± 0.43 ab | 1.88 ± 0.05 a | nd | nd | nd | nd | nd | nd | nd | nd | nd | nd |
| 68 | 2-methyl-cyclobutanone | nd | nd | nd | nd | nd | 0.55 ± 0.12 a | 0.43 ± 0.37 a | 0.39 ± 0.29 a | 0.44 ± 0.26 a | 0.58 ± 0.31 a | nd | nd | nd | nd | nd |
| 69 | 2-acetyl-resorcinol | 0 | 0.42 ± 0.35 cd | 0.93 ± 0.05 ab | 1.41 ± 0.43 a | 0.76 ± 0.12 bc | nd | nd | nd | nd | nd | nd | nd | nd | nd | nd |
| 70 | nonanal | nd | nd | nd | nd | nd | nd | nd | nd | nd | 2.52 ± 0.28 a | nd | nd | nd | nd | nd |
| 71 | 9,10-anthracenedione | 6.68 ± 0.33 c | 8.30 ± 0.33 b | 27.96 ± 1.51 a | 7.50 ± 0.37 bc | 7.31 ± 0.19 bc | nd | nd | nd | nd | nd | nd | nd | nd | nd | nd |
| 72 | 1-octen-3-one | 0.43 ± 0.30 b | 1.61 ± 0.29 a | 1.75 ± 0.18 a | 0.62 ± 0.25 b | 1.61 ± 0.32 a | nd | nd | nd | nd | nd | nd | nd | nd | nd | nd |
| 73 | 4-methyl benzene pentanone | 0.74 ± 0.05 e | 8.52 ± 0.34 d | 12.75 ± 0.45 a | 11.35 ± 0.21 b | 9.66 ± 0.19 c | nd | nd | nd | nd | nd | 0.51 ± 0.02 c | 1.23 ± 0.03 a | 1.24 ± 0.05 a | 0.27 ± 0.03 d | 0.80 ± 0.02 b |
| subtotal | 4251.13 ± 22.46 e | 6387.85 ± 33.10 d | 8344.58 ± 15.46 a | 7829.42 ± 20.88 c | 8130.24 ± 11.25 b | 2666.38 ± 23.02 c | 2855.87 ± 27.94 a | 2609.58 ± 16.26 d | 2761.31 ± 31.52 b | 2649.90 ± 17.73 cd | 1095.82 ± 11.73 e | 1526.66 ± 17.32 c | 2310.83 ± 8.56 a | 1801.38 ± 25.15 b | 1224.81 ± 16.04 d | |
| Proportion (%) | 22.71 | 24.21 | 20.43 | 31.37 | 24.93 | 23.86 | 21.29 | 12.88 | 21.35 | 15.06 | 7.19 | 7.70 | 8.52 | 10.05 | 5.38 | |
| others | ||||||||||||||||
| 74 | 2-oxopentanedioic acid | 13.84 ± 0.95 d | 17.75 ± 1.14 c | 25.39 ± 1.35 b | 34.05 ± 1.75 a | 34.52 ± 3.11 a | 18.98 ± 1.35 ab | 17.69 ± 0.82 b | 20.43 ± 0.59 a | 19.15 ± 1.57 ab | 17.08 ± 0.48 b | nd | nd | nd | nd | nd |
| 75 | (2S,4R)-4-methyl-2-tetrahydro-2H-pyran | 0 | 87.32 ± 3.24 b | 72.65 ± 2.29 c | 85.92 ± 1.21 b | 108.71 ± 5.27 a | nd | nd | nd | nd | nd | nd | nd | nd | nd | nd |
| 76 | 3,6-dihydro-4-methyl-2-(2-methyl-1-propenyl)-2H-pyran | 1.45 ± 0.31 d | 2.36 ± 0.33 d | 7.50 ± 0.20 b | 6.47 ± 0.39 c | 15.27 ± 0.91 a | nd | nd | nd | nd | nd | nd | nd | nd | nd | nd |
| 77 | 2-methyl-hexanoic acid | nd | nd | nd | nd | nd | 65.22 ± 2.15 d | 69.68 ± 0.47 c | 76.66 ± 0.98 a | 65.14 ± 2.51 d | 73.21 ± 1.18 b | 50.20 ± 1.42 d | 87.25 ± 2.13 a | 53.63 ± 2.34 cd | 57.14 ± 2.40 c | 77.08 ± 1.91 b |
| 78 | pentanoic acid | nd | nd | nd | nd | nd | nd | nd | nd | nd | nd | 53.00 ± 1.31 b | 44.88 ± 0.99 c | 52.74 ± 1.12 b | 62.28 ± 2.12 a | 64.97 ± 2.45 a |
| 79 | 2-ethyl-furan | nd | nd | nd | nd | nd | nd | nd | nd | nd | nd | 6.47 ± 0.10 c | 9.30 ± 0.19 b | 12.63 ± 1.42 a | 9.66 ± 0.33 b | 7.65 ± 0.24 c |
| subtotal | 15.29 ± 1.24 d | 107.43 ± 3.35 c | 105.54 ± 3.70 c | 126.44 ± 3.08 b | 158.50 ± 5.41 a | 84.20 ± 1.45 c | 87.37 ± 1.13 bc | 97.09 ± 1.40 a | 84.29 ± 3.31 c | 90.30 ± 1.60 b | 109.67 ± 2.83 e | 141.43 ± 2.29 b | 119.00 ± 0.60 d | 129.09 ± 0.50 c | 149.70 ± 1.78 a | |
| Proportion (%) | 0.08 | 0.41 | 0.26 | 0.51 | 0.49 | 0.75 | 0.65 | 0.48 | 0.65 | 0.51 | 0.72 | 0.71 | 0.44 | 0.72 | 0.66 | |
| total | 18,717.86 ± 212.98 e | 26,383.62 ± 903.44 c | 40,832.25 ± 465.63 a | 24,959.07 ± 207.44 d | 32,603.71 ± 239.69 b | 11,177.01 ± 115.53 d | 13,414.23 ± 317.94 c | 20,264.41 ± 313.26 a | 12,930.56 ± 232.81 c | 17,599.75 ± 434.81 b | 15,246.45 ± 110.83 e | 19,823.67 ± 46.68 c | 27,135.67 ± 119.47 a | 17,926.58 ± 92.54 d | 22,782.03 ± 51.16 b |
| Variety | Treatments | Factor Score | Comprehensive Score | Rank | ||
|---|---|---|---|---|---|---|
| f1 | f2 | f3 | ||||
| SB | CK | −4.973 | −1.587 | — | −3.848 | 5 |
| RE | 1.469 | −1.104 | — | 0.800 | 2 | |
| BLU | −0.767 | 3.326 | — | 0.171 | 3 | |
| WH | −0.528 | 0.126 | — | −0.346 | 4 | |
| R-B | 4.800 | −0.761 | — | 3.223 | 1 | |
| XI | CK | −3.853 | 0.292 | −2.192 | −2.772 | 5 |
| RE | −0.860 | −1.241 | 1.316 | −0.598 | 3 | |
| BLU | 1.655 | 3.003 | 0.628 | 1.707 | 2 | |
| WH | −1.937 | −0.772 | 1.384 | −1.208 | 4 | |
| R-B | 4.994 | −1.282 | −1.136 | 2.872 | 1 | |
| QN | CK | −4.574 | −1.160 | −0.166 | −3.571 | 5 |
| RE | 0.876 | −0.209 | −2.061 | 0.427 | 3 | |
| BLU | 1.266 | 2.592 | 0.097 | 1.328 | 2 | |
| WH | −2.459 | 0.330 | 1.292 | −1.651 | 4 | |
| R-B | 4.891 | −1.552 | 0.838 | 3.467 | 1 | |
Disclaimer/Publisher’s Note: The statements, opinions and data contained in all publications are solely those of the individual author(s) and contributor(s) and not of MDPI and/or the editor(s). MDPI and/or the editor(s) disclaim responsibility for any injury to people or property resulting from any ideas, methods, instructions or products referred to in the content. |
© 2023 by the authors. Licensee MDPI, Basel, Switzerland. This article is an open access article distributed under the terms and conditions of the Creative Commons Attribution (CC BY) license (https://creativecommons.org/licenses/by/4.0/).
Share and Cite
Zhang, J.; Li, W.; Zhang, P.; Zhang, X.; Wang, J.; Wang, L.; Chen, K.; Fang, Y.; Zhang, K. Effect of Supplementary Light with Different Wavelengths on Anthocyanin Composition, Sugar Accumulation and Volatile Compound Profiles of Grapes. Foods 2023, 12, 4165. https://doi.org/10.3390/foods12224165
Zhang J, Li W, Zhang P, Zhang X, Wang J, Wang L, Chen K, Fang Y, Zhang K. Effect of Supplementary Light with Different Wavelengths on Anthocyanin Composition, Sugar Accumulation and Volatile Compound Profiles of Grapes. Foods. 2023; 12(22):4165. https://doi.org/10.3390/foods12224165
Chicago/Turabian StyleZhang, Junxia, Wanping Li, Peng Zhang, Xuehao Zhang, Jinfeng Wang, Lujun Wang, Keqin Chen, Yulin Fang, and Kekun Zhang. 2023. "Effect of Supplementary Light with Different Wavelengths on Anthocyanin Composition, Sugar Accumulation and Volatile Compound Profiles of Grapes" Foods 12, no. 22: 4165. https://doi.org/10.3390/foods12224165
APA StyleZhang, J., Li, W., Zhang, P., Zhang, X., Wang, J., Wang, L., Chen, K., Fang, Y., & Zhang, K. (2023). Effect of Supplementary Light with Different Wavelengths on Anthocyanin Composition, Sugar Accumulation and Volatile Compound Profiles of Grapes. Foods, 12(22), 4165. https://doi.org/10.3390/foods12224165

