Fabrication and Characterization of Botanical-Based Double-Layered Emulsion: Protection of DHA and Astaxanthin Based on Interface Remodeling
Abstract
1. Introduction
2. Materials and Methods
2.1. Materials
2.2. Methods
2.2.1. Preparation of Biopolymer Solutions
2.2.2. SDS-PAGE
2.2.3. Zeta-Potential of Solutions
2.3. Fluorescence Spectroscopy
2.4. Fourier Transform Infrared Spectroscopy
2.5. Emulsion Preparation and Characterization
2.5.1. Preparation of Emulsions
2.5.2. Particle size and Zeta Potential
2.5.3. Gravity Separation Measurement
2.5.4. CLSM and Cryo-SEM Analysis
2.5.5. Rheological Properties of Emulsions
2.6. Aroma Analyses of Emulsions
2.7. Long Storage Stability
2.7.1. Chemical Stability (Hydroperoxide and TBARS)
2.7.2. Astaxanthin Retention Rate
2.8. Statistical Analysis
3. Results and Discussion
3.1. PPI–FG Solution Interactios Analysis
3.2. Fluorescence and FTIR Analysis
3.3. Interaction of PPI and FG in Emulsions
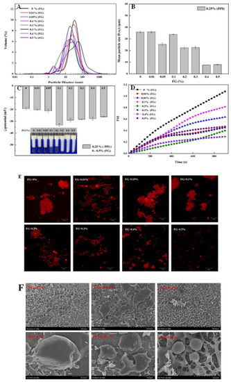
3.3.1. Particle Size and Zeta-Potential
3.3.2. Emulsion Microstructure
3.3.3. Gravitational Separation
3.4. Analysis of Volatile Substances in Algal Oil Emulsions
3.5. Physical and Chemical Stability during Long Storage
3.5.1. Physical Stability
3.5.2. Chemical Stability and Astaxanthin Retention Rate
4. Conclusions
Author Contributions
Funding
Institutional Review Board Statement
Informed Consent Statement
Data Availability Statement
Acknowledgments
Conflicts of Interest
References
- Castejón, N.; Señoráns, F.J. Enzymatic modification to produce health-promoting lipids from fish oil, algae and other new omega-3 sources: A review. New Biotechnol. 2020, 57, 45–54. [Google Scholar] [CrossRef] [PubMed]
- Vellido-Perez, J.A.; Ochando-Pulido, J.M.; Brito-de la Fuente, E.; Martinez-Ferez, A. Novel emulsions–based technological approaches for the protection of omega–3 polyunsaturated fatty acids against oxidation processes–A comprehensive review. Food Struct. 2021, 27, 100175. [Google Scholar] [CrossRef]
- Sánchez, C.O.; Zavaleta, E.B.; García, G.U.; Solano, G.L.; Díaz, M.R. Krill oil microencapsulation: Antioxidant activity, astaxanthin retention, encapsulation efficiency, fatty acids profile, in vitro bioaccessibility and storage stability. LWT 2021, 147, 111476. [Google Scholar] [CrossRef]
- Polotow, T.G.; Poppe, S.C.; Vardaris, C.V.; Ganini, D.; Guariroba, M.; Mattei, R.; Hatanaka, E.; Martins, M.F.; Bondan, E.F.; Barros, M.P. Redox status and neuro inflammation indexes in cerebellum and motor cortex of wistar rats supplemented with natural sources of Omega-3 fatty acids and astaxanthin: Fish oil, krill oil, and algal biomass. Mar. Drugs 2015, 13, 6117–6137. [Google Scholar] [CrossRef] [PubMed]
- Ambati, R.R.; Siew Moi, P.; Ravi, S.; Aswathanarayana, R.G. Astaxanthin: Sources, extraction, stability, biological activities and its commercial applications—A review. Mar. Drugs 2014, 12, 128–152. [Google Scholar] [CrossRef]
- Aneesh, P.A.; Ajeeshkumar, K.K.; Lekshmi, R.K.; Anandan, R.; Ravishankar, C.N.; Mathew, S. Bioactivities of astaxanthin from natural sources, augmenting its biomedical potential: A review. Trends Food Sci. Technol. 2022, 125, 81–90. [Google Scholar] [CrossRef]
- Boonlao, N.; Ruktanonchai, U.R.; Anal, A.K. Enhancing bioaccessibility and bioavailability of carotenoids using emulsion-based delivery systems. Colloids Surf. B Biointerfaces 2022, 209, 112211. [Google Scholar] [CrossRef]
- Santos, M.; Okuro, P.K.; Fonseca, L.R.; Cunha, R.L. Protein-based colloidal structures tailoring techno- and bio-functionality of emulsions. Food Hydrocoll. 2022, 125, 107384. [Google Scholar] [CrossRef]
- Guo, Q.; Bayram, I.; Shu, X.; Su, J.; Liao, W.; Wang, Y.; Gao, Y. Improvement of stability and bioaccessibility of β-carotene by curcumin in pea protein isolate-based complexes-stabilized emulsions: Effect of protein complexation by pectin and small molecular surfactants. Food Chem. 2022, 367, 130726. [Google Scholar] [CrossRef]
- Xu, D.; Aihemaiti, Z.; Cao, Y.; Teng, C.; Li, X. Physicochemical stability, microrheological properties and microstructure of lutein emulsions stabilized by multilayer membranes consisting of whey protein isolate, flaxseed gum and chitosan. Food Chem. 2016, 202, 156–164. [Google Scholar] [CrossRef]
- Wang, S.; Yang, J.; Shao, G.; Liu, J.; Wang, J.; Yang, L.; Jiang, L. pH-induced conformational changes and interfacial dilatational rheology of soy protein isolated/soy hull polysaccharide complex and its effects on emulsion stabilization. Food Hydrocoll. 2020, 109, 106075. [Google Scholar] [CrossRef]
- Zhao, Q.; Xie, T.; Hong, X.; Zhou, Y.; Fan, L.; Liu, Y.; Li, J. Modification of functional properties of perilla protein isolate by high-intensity ultrasonic treatment and the stability of o/w emulsion. Food Chem. 2022, 368, 130848. [Google Scholar] [CrossRef]
- Luo, J.; Li, Y.; Mai, Y.; Gao, L.; Ou, S.; Wang, Y.; Liu, L.; Peng, X. Flaxseed gum reduces body weight by regulating gut microbiota. J. Funct. Foods 2018, 47, 136–142. [Google Scholar] [CrossRef]
- Tokle, T.; McClements, D.J. Physicochemical properties of lactoferrin stabilized oil-in-water emulsions: Effects of pH, salt and heating. Food Hydrocoll. 2011, 25, 976–982. [Google Scholar] [CrossRef]
- Singh, H.; Sarkar, A. Behaviour of protein-stabilised emulsions under various physiological conditions. Adv. Colloid Interface Sci. 2011, 165, 47–57. [Google Scholar] [CrossRef]
- Fan, C.; Han, S.; Liu, F.; Liu, Y.; Wang, L.; Pan, S. Influence of calcium lactate and pH on emulsification of low-methoxylated citrus pectin in a Pickering emulsion. J. Disper. Sci. Technol. 2017, 38, 1175–1182. [Google Scholar] [CrossRef]
- Qian, K.Y.; Cui, S.W.; Wu, Y.; Goff, H.D. Flaxseed gum from flaxseed hulls: Extraction, fractionation, and characterization. Food Hydrocoll. 2012, 28, 275–283. [Google Scholar] [CrossRef]
- Zhao, Q.; Long, Z.; Kong, J.; Liu, T.; Sun-Waterhouse, D.; Zhao, M. Sodium caseinate/flaxseed gum interactions at oil–water interface: Effect on protein adsorption and functions in oil-in-water emulsion. Food Hydrocoll. 2015, 43, 137–145. [Google Scholar] [CrossRef]
- Sun, M.; Li, X.; McClements, D.J.; Xiao, M.; Chen, H.; Zhou, Q.; Xu, S.; Chen, Y.; Deng, Q. Reducing off-flavors in plant-based omega-3 oil emulsions using interfacial engineering: Coating algae oil droplets with pea protein/flaxseed gum. Food Hydrocoll. 2022, 122, 107069. [Google Scholar] [CrossRef]
- Xu, X.; Luo, L.; Liu, C.; McClements, D.J. Utilization of anionic polysaccharides to improve the stability of rice glutelin emulsions: Impact of polysaccharide type, pH, salt, and temperature. Food Hydrocoll. 2017, 64, 112–122. [Google Scholar] [CrossRef]
- Jiang, T.; Charcosset, C. Encapsulation of curcumin within oil-in-water emulsions prepared by premix membrane emulsification: Impact of droplet size and carrier oil type on physicochemical stability and in vitro bioaccessibility. Food Chem. 2022, 375, 131825. [Google Scholar] [CrossRef] [PubMed]
- Chen, M.; Lu, J.; Liu, F.; Nsor-Atindana, J.; Xu, F.; Goff, H.D.; Ma, J.; Zhong, F. Study on the emulsifying stability and interfacial adsorption of pea proteins. Food Hydrocoll. 2019, 88, 247–255. [Google Scholar] [CrossRef]
- Cheng, C.; Yu, X.; Huang, F.; Peng, D.; Chen, H.; Chen, Y.; Huang, Q.; Deng, Q. Effect of different structural flaxseed lignans on the stability of flaxseed oil-in-water emulsion: An interfacial perspective. Food Chem. 2021, 357, 129522. [Google Scholar] [CrossRef] [PubMed]
- Cheng, C.; Yu, X.; McClements, D.J.; Huang, Q.; Tang, H.; Yu, K.; Deng, Q. Effect of flaxseed polyphenols on physical stability and oxidative stability of flaxseed oil-in-water nanoemulsions. Food Chem. 2019, 301, 125207. [Google Scholar] [CrossRef]
- Ntone, E.; Bitter, J.H. Not sequentially but simultaneously: Facile extraction of proteins and oleosomes from oilseeds. Food Hydrocoll. 2020, 102, 105598. [Google Scholar] [CrossRef]
- Liu, W.Y.; Feng, M.Q.; Wang, M.; Wang, P.; Sun, J.; Xu, X.L.; Zhou, G.-H. Influence of flaxseed gum and NaCl concentrations on the stability of oil-in-water emulsions. Food Hydrocoll. 2018, 79, 371–381. [Google Scholar] [CrossRef]
- Khalid, N.; Shu, G.; Holland, B.J.; Kobayashi, I.; Nakajima, M.; Barrow, C.J. Formulation and characterization of O/W nanoemulsions encapsulating high concentration of astaxanthin. Food Res. Int. 2017, 102, 364–371. [Google Scholar] [CrossRef]
- Kaushik, P.; Dowling, K.; Barrow, C.J.; Adhikari, B. Complex coacervation between flaxseed protein isolate and flaxseed gum. Food Res. Int. 2015, 72, 91–97. [Google Scholar] [CrossRef]
- Wang, S.; Qu, D.; Zhao, G.; Yang, L.; Zhu, L.; Song, H.; Liu, H. Characterization of the structure and properties of the isolating interfacial layer of oil–water emulsions stabilized by soy hull polysaccharide: Effect of pH changes. Food Chem. 2022, 370, 131029. [Google Scholar] [CrossRef]
- Chen, S.; Sun, C.; Wang, Y.; Han, Y.; Dai, L.; Abliz, A.; Gao, Y. Quercetagetin-loaded composite nanoparticles based on zein and hyaluronic acid: Formation, characterization, and physicochemical stability. J. Agric. Food Chem. 2018, 66, 7441–7450. [Google Scholar] [CrossRef]
- Huang, G.Q.; Sun, Y.T.; Xiao, J.X.; Yang, J. Complex coacervation of soybean protein isolate and chitosan. Food Chem. 2012, 135, 534–539. [Google Scholar] [CrossRef]
- Timilsena, Y.P.; Wang, B.; Adhikari, R.; Adhikari, B. Preparation and characterization of chia seed protein isolate–chia seed gum complex coacervates. Food Hydrocoll. 2016, 52, 554–563. [Google Scholar] [CrossRef]
- Chen, S.; Li, Q.; McClements, D.J.; Han, Y.; Dai, L.; Mao, L.; Gao, Y. Co-delivery of curcumin and piperine in zein-carrageenan core-shell nanoparticles: Formation, structure, stability and in vitro gastrointestinal digestion. Food Hydrocoll. 2020, 99, 105334. [Google Scholar] [CrossRef]
- Wang, M.; Feng, M.Q.; Jia, K.; Sun, J.; Xu, X.L.; Zhou, G.H. Effects of flaxseed gum concentrations and pH values on the stability of oil-in-water emulsions. Food Hydrocoll. 2017, 67, 54–62. [Google Scholar] [CrossRef]
- Cerimedo MS, Á.; Iriart, C.H.; Candal, R.J.; Herrera, M.L. Stability of emulsions formulated with high concentrations of sodium caseinate and trehalose. Food Res. Int. 2010, 43, 1482–1493. [Google Scholar] [CrossRef]
- Yang, H.; Li, Q.; Xu, Z.; Ge, Y.; Zhang, D.; Li, J.; Sun, T. Preparation of three-layer flaxseed gum/chitosan/flaxseed gum composite coatings with sustained-release properties and their excellent protective effect on myofibril protein of rainbow trout. Int. J. Biol. Macromol. 2022, 194, 510–520. [Google Scholar] [CrossRef]
- Chen, X.W.; Chen, Y.J.; Wang, J.M.; Guo, J.; Yin, S.W.; Yang, X.Q. Phytosterol structured algae oil nanoemulsions and powders: Improving antioxidant and flavor properties. Food Funct. 2016, 7, 3694–3702. [Google Scholar] [CrossRef]
- Wang, H.; Ke, L.; Ding, Y.; Rao, P.; Xu, T.; Han, H.; Shang, X. Effect of calcium ions on rheological properties and structure of Lycium barbarum L. polysaccharide and its gelation mechanism. Food Hydrocoll. 2022, 122, 107079. [Google Scholar] [CrossRef]
- Chen, Y.S.; Zhang, R.J.; Xie, B.J.; Sun, Z.D.; McClements, D.J. Lotus seedpod proanthocyanidin-whey protein complexes: Impact on physical and chemical stability of β-carotene-nanoemulsions. Food Res. Int. 2020, 127, 108738. [Google Scholar] [CrossRef]






| Compounds | DHA Oil (Control) | 0% FG | 0.01%FG | 0.2% FG | 0.4% FG |
|---|---|---|---|---|---|
| Heptanal | 0.7875 (100%) | 0 | 0 | 0 | 0 |
| Octanal | 1.6673 (100%) | 0 | 0.3342 (20%) | 0 | 0 |
| Nonanal | 4.0145 (100%) | 0.8035 (20%) | 0.9553 (23.8%) | 0.4746 (11.8%) | 0.3441 (8.6%) |
| (E,E)-2,4-Heptadienal | 1.7717 (100%) | 0.8148 (46%) | 0.6963 (39.3%) | 0.3505 (19.8%) | 0.1856 (10.5%) |
| Benzaldehyde | 0.5213 (100%) | 0.215 (41.4%) | 0.1825 (35%) | 0.1715 (32.9%) | 0 |
| 3,5-Octadien-2-one | 1.209 | 0.7031 | 0.2826 | 0.1888 |
| Emulsion Systems | Retention (%) |
|---|---|
| PPI | 28.1 ± 0.65 |
| FG-PPI | 51.9 ± 0.23 |
| 0.01Ca2+-FG-PPI | 31.5 ± 0.43 |
| 0.1Ca2+-FG-PPI | 57.5 ± 0.24 |
| 0.4Ca2+-FG-PPI | 65.0 ± 0.26 |
Publisher’s Note: MDPI stays neutral with regard to jurisdictional claims in published maps and institutional affiliations. |
© 2022 by the authors. Licensee MDPI, Basel, Switzerland. This article is an open access article distributed under the terms and conditions of the Creative Commons Attribution (CC BY) license (https://creativecommons.org/licenses/by/4.0/).
Share and Cite
Sun, M.; Chen, H.; Geng, F.; Zhou, Q.; Hao, Q.; Zhang, S.; Chen, Y.; Deng, Q. Fabrication and Characterization of Botanical-Based Double-Layered Emulsion: Protection of DHA and Astaxanthin Based on Interface Remodeling. Foods 2022, 11, 3557. https://doi.org/10.3390/foods11223557
Sun M, Chen H, Geng F, Zhou Q, Hao Q, Zhang S, Chen Y, Deng Q. Fabrication and Characterization of Botanical-Based Double-Layered Emulsion: Protection of DHA and Astaxanthin Based on Interface Remodeling. Foods. 2022; 11(22):3557. https://doi.org/10.3390/foods11223557
Chicago/Turabian StyleSun, Mengjia, Hongjian Chen, Fang Geng, Qi Zhou, Qian Hao, Shan Zhang, Yashu Chen, and Qianchun Deng. 2022. "Fabrication and Characterization of Botanical-Based Double-Layered Emulsion: Protection of DHA and Astaxanthin Based on Interface Remodeling" Foods 11, no. 22: 3557. https://doi.org/10.3390/foods11223557
APA StyleSun, M., Chen, H., Geng, F., Zhou, Q., Hao, Q., Zhang, S., Chen, Y., & Deng, Q. (2022). Fabrication and Characterization of Botanical-Based Double-Layered Emulsion: Protection of DHA and Astaxanthin Based on Interface Remodeling. Foods, 11(22), 3557. https://doi.org/10.3390/foods11223557

