A Joint Optimization Strategy of Coverage Planning and Energy Scheduling for Wireless Rechargeable Sensor Networks
Abstract
1. Introduction
- By introducing virtual force (VF) and combining it with particle swarm optimization (PSO), an efficient energy supply region coverage optimization algorithm is proposed. The joint debugging of antenna azimuth and tilt improves the effectiveness of the algorithm.
- With the queuing game theory, the finite energy supply problem in WRSNs is transformed into a mathematical model of discrete energy packet service. The QGES algorithm provides energy to nodes with different energy consumption rates on demand, thereby improving the optimal allocation of limited resources.
- In the solution of the energy supply system model, the influence of the random distribution of node energy consumption on the social welfare can be obtained. It has theoretical significance for the design of energy saving schemes, such as sensor node sleep strategy.
2. Related Work
3. System Model and Problem Formulation
3.1. System Model
3.2. Problem Formulation
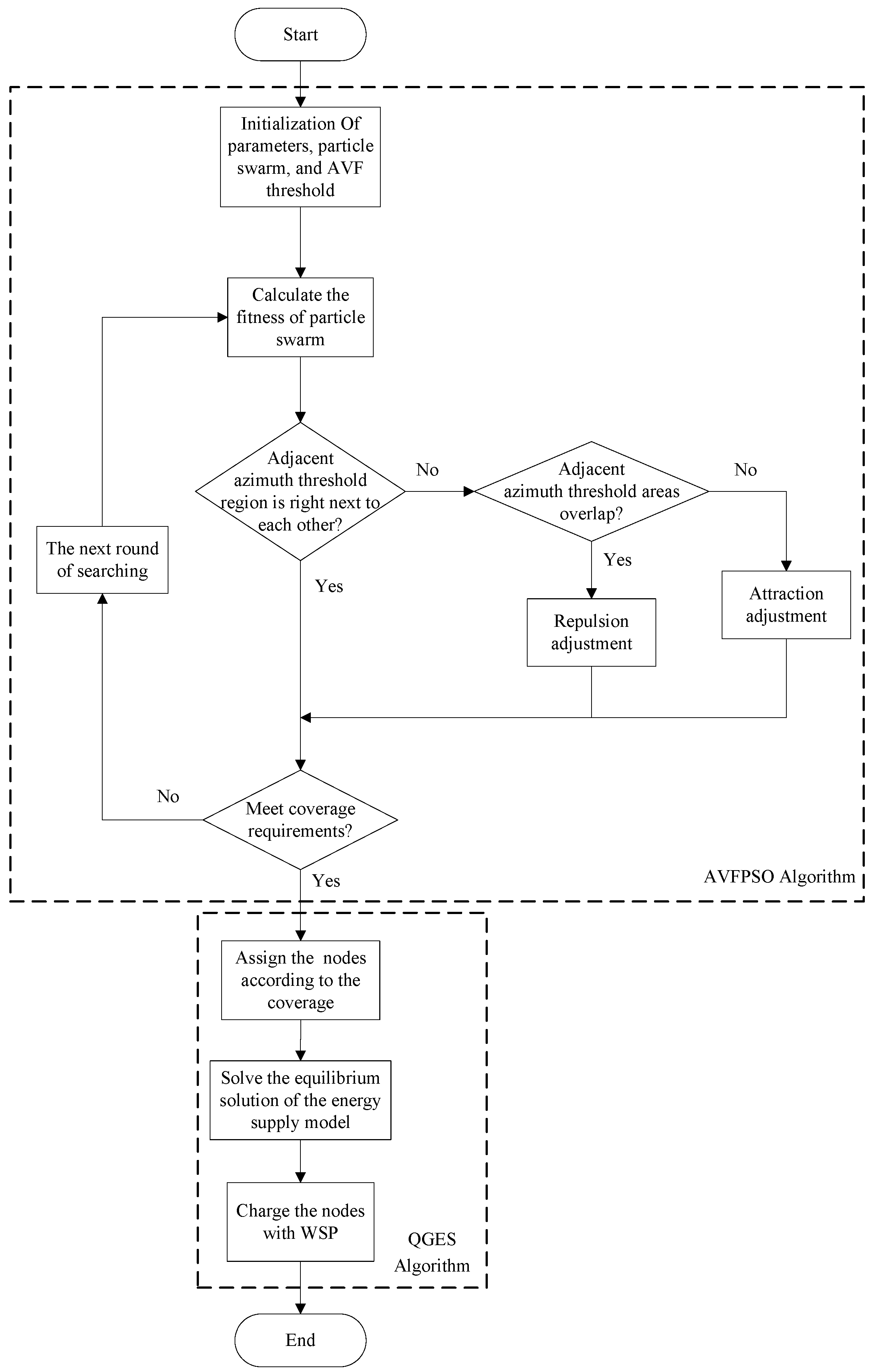
4. A Two-Phase Energy Management Scheme for WRSNs
4.1. AVFPSO Algorithm for Problem 1
4.1.1. Annulus Virtual Force Algorithm
4.1.2. AVFPSO Algorithm
4.2. QGES Algorithm for Problem 2
4.2.1. Solution of the Model
- : represents the number of energy packets left in the node when the energy packet is consumed, and the consumed energy packet is numbered as b.
- : represents the elapsed time (from the time when the energy packet is consumed) of the next () energy packet when the energy packet is consumed. , .
- : represents the number of new energy packets entering the node during the period when the energy packet is being consumed.
4.2.2. Model Analysis
4.3. Realization of the TPEM scheme
| Algorithm 1: AVFPSO algorithm. |
![]() |
| Algorithm 2: QGES algorithm. |
![]() |
5. Simulations and Comparisons
5.1. Parameter Settings
5.2. Numerical Simulation
5.3. System Simulation
6. Conclusions
Author Contributions
Funding
Acknowledgments
Conflicts of Interest
References
- Chernyshev, M.; Baig, Z.; Bello, O.; Zeadally, S. Internet of Things (IoT): Research, Simulators, and Testbeds. IEEE Internet Things J. 2018, 5, 1637–1647. [Google Scholar] [CrossRef]
- Li, H.; Xu, H.; Zhou, C.; Lü, X.; Han, Z. Joint Optimization Strategy of Computation Offloading and Resource Allocation in Multi-Access Edge Computing Environment. IEEE Trans. Veh. Technol. 2020, 69, 10214–10226. [Google Scholar] [CrossRef]
- Lu, X.; Wang, P.; Niyato, D.; Kim, D.I.; Han, Z. Wireless Charging Technologies: Fundamentals, Standards, and Network Applications. IEEE Commun. Surv. Tutor. 2016, 18, 1413–1452. [Google Scholar] [CrossRef]
- Amutha, J.; Sharma, S.; Nagar, J. WSN Strategies Based on Sensors, Deployment, Sensing Models, Coverage and Energy Efficiency: Review, Approaches and Open Issues. Wirel. Pers. Commun. 2020, 111, 1089–1115. [Google Scholar] [CrossRef]
- Saadi, N.; Bounceur, A.; Euler, R.; Lounis, M.; Bezoui, M.; Kerkar, M.; Pottier, B. Maximum Lifetime Target Coverage in Wireless Sensor Networks. Wirel. Pers. Commun. 2020, 111, 1525–1543. [Google Scholar] [CrossRef]
- Alibeiki, A.; Motameni, H.; Mohamadi, H. A new genetic-based approach for maximizing network lifetime in directional sensor networks with adjustable sensing ranges. Pervasive Mob. Comput. 2019, 52, 1–12. [Google Scholar] [CrossRef]
- Wang, Z.; Cao, Q.; Qi, H.; Chen, H.; Wang, Q. Cost-effective barrier coverage formation in heterogeneous wireless sensor networks. Ad Hoc Netw. 2017, 64, 65–79. [Google Scholar] [CrossRef]
- Sharmin, S.; Nur, F.N.; Islam, M.; Razzaque, M.A.; Hassan, M.M.; Alelaiwi, A. Target Coverage-Aware Clustering in Directional Sensor Networks: A Distributed Approach. IEEE Access 2019, 7, 64005–64014. [Google Scholar] [CrossRef]
- Zhu, X.; Li, J.; Zhou, M.; Chen, X. Optimal Deployment of Energy-Harvesting Directional Sensor Networks for Target Coverage. IEEE Syst. J. 2019, 13, 377–388. [Google Scholar] [CrossRef]
- Zhang, L.; Liu, T.T.; Wen, F.Q.; Hu, L.; Hei, C.; Wang, K. Differential Evolution Based Regional Coverage-Enhancing Algorithm for Directional 3D Wireless Sensor Networks. IEEE Access 2019, 7, 93690–93700. [Google Scholar] [CrossRef]
- Cao, B.; Zhao, J.; Lv, Z.; Liu, X. 3D Terrain Multiobjective Deployment Optimization of Heterogeneous Directional Sensor Networks in Security Monitoring. IEEE Trans. Big Data 2019, 5, 495–505. [Google Scholar] [CrossRef]
- Moraes, C.; Myung, S.; Lee, S.; Har, D. Distributed Sensor Nodes Charged by Mobile Charger with Directional Antenna and by Energy Trading for Balancing. Sensors 2017, 17, 122. [Google Scholar] [CrossRef] [PubMed]
- Na, W.; Park, J.; Lee, C.; Park, K.; Kim, J.; Cho, S. Energy-Efficient Mobile Charging for Wireless Power Transfer in Internet of Things Networks. IEEE Internet Things J. 2018, 5, 79–92. [Google Scholar] [CrossRef]
- Xu, W.; Liang, W.; Jia, X.; Xu, Z.; Li, Z.; Liu, Y. Maximizing Sensor Lifetime with the Minimal Service Cost of a Mobile Charger in Wireless Sensor Networks. IEEE Trans. Mob. Comput. 2018, 17, 2564–2577. [Google Scholar] [CrossRef]
- Tian, M.; Jiao, W.; Liu, J. The Charging Strategy of Mobile Charging Vehicles in Wireless Rechargeable Sensor Networks with Heterogeneous Sensors. IEEE Access 2020, 8, 73096–73110. [Google Scholar] [CrossRef]
- Jiang, J.R.; Liao, J.H. Efficient Wireless Charger Deployment for Wireless Rechargeable Sensor Networks. Energies 2016, 9, 696. [Google Scholar] [CrossRef]
- Li, L.; Dai, H.; Chen, G.; Zheng, J.; Dou, W.; Wu, X. Radiation Constrained Fair Charging for Wireless Power Transfer. ACM Trans. Sens. Netw. 2019, 15, 1–33. [Google Scholar] [CrossRef]
- Lin, C.; Wei, S.; Deng, J.; Obaidat, M.S.; Song, H.; Wang, L.; Wu, G. GTCCS: A Game Theoretical Collaborative Charging Scheduling for On-Demand Charging Architecture. IEEE Trans. Veh. Technol. 2018, 67, 12124–12136. [Google Scholar] [CrossRef]
- Yao, J.; Ansari, N. Caching in Energy Harvesting Aided Internet of Things: A Game-Theoretic Approach. IEEE Internet Things J. 2019, 6, 3194–3201. [Google Scholar] [CrossRef]
- Bell, C.; Jr, S. Individual versus Social Optimization in the Allocation of Customers to Alternative Servers. Manag. Sci. 1983, 29, 831–839. [Google Scholar] [CrossRef]
- Abhayawardhana, V.S.; Wassell, I.J.; Crosby, D.; Sellars, M.P.; Brown, M.G. Comparison of empirical propagation path loss models for fixed wireless access systems. In Proceedings of the 2005 IEEE 61st Vehicular Technology Conference, Stockholm, Sweden, 30 May–1 June 2005; Volume 1, pp. 73–77. [Google Scholar] [CrossRef]
- Navarro-Ortiz, J.; Romero-Diaz, P.; Sendra, S.; Ameigeiras, P.; Ramos-Muñoz, J.J.; López-Soler, J.M. A Survey on 5G Usage Scenarios and Traffic Models. IEEE Commun. Surv. Tutorials 2020, 22, 905–929. [Google Scholar] [CrossRef]
- Zou, Y.; Chakrabarty, K. Sensor Deployment and Target Localization Based on Virtual Forces. In Proceedings of the IEEE INFOCOM 2003, the 22nd Annual Joint Conference of the IEEE Computer and Communications Societies, San Franciso, CA, USA, 30 March–3 April 2003; pp. 1293–1303. [Google Scholar] [CrossRef]
- Jia, J.; Chen, J. An energy-balanced self-deployment algorithm based on virtual force for mobile sensor networks. Int. J. Sens. Netw. 2015, 19, 150–160. [Google Scholar] [CrossRef]
- Liu, S.; Zhang, R.; Shi, Y. Design of coverage algorithm for mobile sensor networks based on virtual molecular force. Comput. Commun. 2020, 150, 269–277. [Google Scholar] [CrossRef]
- Peng, S.; Xiong, Y. A New Sensing Direction Rotation Approach to Area Coverage Optimization in Directional Sensor Network. J. Adv. Comput. Intell. Intell. Inform. 2020, 24, 206–213. [Google Scholar] [CrossRef]












| Parameter Name | Meaning | Value |
|---|---|---|
| Antenna operating frequency | 2600 MHz | |
| Receiving signal strength threshold | −88 dBm | |
| Model correction factor | 3 dBm | |
| Antenna reverse radiation | 32 dBm | |
| Lateral lobe attenuation | 32 dBm | |
| Maximum antenna gain | 18 dBm | |
| Particle swarm number | 10, 20 | |
| Iterations | 100 | |
| Acceleration factor 1 | 1.494 | |
| Acceleration factor 2 | 1.494 | |
| Inertia weight | 0.8 | |
| Coefficient of attraction | 1 | |
| Coefficient of repulsion | 600 |
Publisher’s Note: MDPI stays neutral with regard to jurisdictional claims in published maps and institutional affiliations. |
© 2020 by the authors. Licensee MDPI, Basel, Switzerland. This article is an open access article distributed under the terms and conditions of the Creative Commons Attribution (CC BY) license (http://creativecommons.org/licenses/by/4.0/).
Share and Cite
Gong, C.; Guo, C.; Xu, H.; Zhou, C.; Yuan, X. A Joint Optimization Strategy of Coverage Planning and Energy Scheduling for Wireless Rechargeable Sensor Networks. Processes 2020, 8, 1324. https://doi.org/10.3390/pr8101324
Gong C, Guo C, Xu H, Zhou C, Yuan X. A Joint Optimization Strategy of Coverage Planning and Energy Scheduling for Wireless Rechargeable Sensor Networks. Processes. 2020; 8(10):1324. https://doi.org/10.3390/pr8101324
Chicago/Turabian StyleGong, Cheng, Chao Guo, Haitao Xu, Chengcheng Zhou, and Xiaotao Yuan. 2020. "A Joint Optimization Strategy of Coverage Planning and Energy Scheduling for Wireless Rechargeable Sensor Networks" Processes 8, no. 10: 1324. https://doi.org/10.3390/pr8101324
APA StyleGong, C., Guo, C., Xu, H., Zhou, C., & Yuan, X. (2020). A Joint Optimization Strategy of Coverage Planning and Energy Scheduling for Wireless Rechargeable Sensor Networks. Processes, 8(10), 1324. https://doi.org/10.3390/pr8101324



