Digital Twin for Lyophilization by Process Modeling in Manufacturing of Biologics
Abstract
1. Introduction
- -
- determination of collapse temperature ,
- -
- specification of shelf temperature during primary drying ,
- -
- calculation of sublimation pressure/ice pressure ,
- -
- specification of chamber pressure
- -
- determination of scorch temperature ,
- -
- specification of shelf temperature during secondary drying ,
2. Fundamentals of Process Modeling for Lyophilization
- -
- Freezing: temperature, time, annealing temperature/time
- -
- Primary drying: temperature, pressure, time
- -
- Secondary drying: temperature, pressure, time
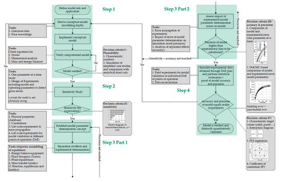
2.1. Step 1
2.2. Step 2
2.3. Step 3
2.4. Step 4
2.5. Process Model Task
2.6. Process Model Depth
- -
- efforts versus benefits
- -
- modeling depth does not directly cause accuracy
- -
- efforts to determine model parameter
- -
- need to be scale-able & predictive
- -
- appropriate for process design and optimization
- -
- needs to be able to include Quality by Design & Process Integration
- -
- to be utilized for Advanced Process Control (APC)
- -
- should include a PAT approach
2.7. Energy Balance
2.8. Overall Mass Balance for Water
2.9. Mass Balance of Vapor Phase
2.10. Mass Balance of Solid Phase
2.11. Assumptions and Conclusion for Primary Drying Phase
2.12. Mass Balance During Secondary Drying
3. Material & Methods
3.1. Product Mixture and Instruments
3.2. Instruments and Devices
3.3. Experimental Runs
3.4. Analytics
3.5. Software Tools
4. Model Parameter Determination
4.1. Thermal Conductivity of the Vial
4.2. Product Resistance
4.3. Product Temperature
4.4. Water Properties
5. Process Model Development and Validation
5.1. Step 1
5.2. Step 2
5.3. Step 3
5.4. Step 4
6. Discussion and Conclusions
Author Contributions
Funding
Acknowledgments
Conflicts of Interest
Symbols and Abbreviations
| Latin Symbols | ||
| A | Area | m2 |
| a | Activity | - |
| C | Constant | - |
| cp | Heat capacity | J/kg/K |
| H | Height | m |
| k | Heat transfer coefficient | W/m2/K |
| K | Product resistance | 1/m |
| m | Mass | kg |
| M | Molar weight | kg/mol |
| p | Pressure | Pa |
| Q | Heat | J |
| R | Universal gas constant | J/mol/K |
| SSA | Specific surface area | m2/m3 |
| T | Temperature | K |
| t | Time | s |
| u | Velocity | m/s |
| w | Mass fraction | kg/kg |
| x | Location variable | m |
| Greek Symbols | ||
| Difference | - | |
| Porosity | - | |
| Dynamic viscosity | Pas | |
| Thermal conductivity | W/m/K | |
| Pi | - | |
| Density | kg/m3 | |
| Indices | ||
| acc | Accumulation | |
| av | Average | |
| bw | Bound water | |
| C | Chamber | |
| collapse | Collapse | |
| cond | Conduction | |
| conv | Convection | |
| d | Dried | |
| f | Frozen | |
| front | Sublimation front | |
| g | Gaseous | |
| gc | Gas conduction | |
| PD | Primary drying | |
| Product | Vial content | |
| r | Radiation | |
| S | Shelf | |
| s | Solid | |
| scorch | Thermal damage | |
| SD | Secondardy drying | |
| Solid | Solid product matrix | |
| subl | Phase change | |
| vial | Vial bottom | |
| W | Water | |
| Abbrevations | ||
| APC | Advanced Process Control | |
| CQA | Critical Quality Attribute | |
| CPP | Critical Process Parameter | |
| DoE | Design of Experiments | |
| DSC | Differential Scanning Calorimetry | |
| FDA | US Food and Drug Administration | |
| FEM | Finite Element Method | |
| IgG | Immunoglobulin G | |
| LT-FDM | Light Transmission Freeze Drying Microscopy | |
| PAT | Process Analytical Technology | |
| PLS | Partial Least Square | |
| QbD | Quality by Design | |
| QTPP | Quality Target Product Profile | |
| RTRT | Real Time Release Testing | |
| UNIFAC | Universal Quasichemical Functional Group Activity Coefficients | |
| WTMplus | Wireless temperature measurement plus | |
Appendix A
| Trade Name (Source) | Active Ingredient (Conc. in g/L) | Excipient (Conc. in g/L) | Bulking Material (Conc. in g/L) | pH | Volume [mL] | Year of Approval (US) | |||
|---|---|---|---|---|---|---|---|---|---|
| Herceptin [86] | Trastuzumab | (22) | α-α-Trehalose2 H2O | (20) | L-HistidineHCl L-Histidine poly sorbat 20 | (0.495) (0.32) (0.09) | 6 | 20 | 1998 |
| Mylotarg [87] | Gemtuzumab ozogamicin | (0.25) | Dextran 40 Sucrose NaCl | (8.2) (13.96) (5.22) | Sodium dihydrogen phosphate Disodium hydrogen phosphate | (0.09) (0.54) | n/a | 5 | 2000 |
| Raptiva [88] | Efalizumab | (1) | Sucrose | (98.56) | L-HistidineHClH2O L-Histidine Polysorbate 20 | (5.44) (3.44) (2.4) | 6.2 | 1.25 | 2004 |
| Remicade® [89] | Infliximab | (10) | Sucrose | (50) | Sodium dihydrogen phosphateH2O Disodium hydrogen phosphate 2 H2O Polysorbate 80 | (0.22) (0.61) (0.05) | 7.2 | 10 | 1998 |
| Simulect [90] | Basiliximab | (4) | NaCl Sucrose Mannitol Glycine | (0.322) (4) (16) (8) | Potassium dihydrogen phosphate Disodium hydrogen phosphate | (1.44) (0.12) | n/a | 5 | 1998 |
| Synagis [91] | Palivizumab | (100) | Mannitol | (56) | Histidine Glycine | (47 mM) (3 mM) | n/a | 1 | 1998 |
| Xolair [92] | Omalizumab | (125) | (Sucrose) | (103.93) | L-HistidineHClH2O L-Histidine Polysorbate 20 | (2) (1.29) (0.36) | n/a | 1.4 | 2003 |
| Betaseron [93] | Interferon beta-1b | (0.3) | Mannitol NaCl | (15) (0.54%) | Human albumin | (15) | n/a | 1 | 1993 |
| Enbrel [94] | Etanercept | (25) | Mannitol Sucrose | (40) (10) | Benzyl alcohol Tris-aminomethane (TRIS) | (0.90%) (1.2) | 7.4 ± 0.3 | 1 | 1998 |
| Carimune [95] | Immune Globulin Intravenous (Human) | (30) | Sucrose NaCl | (50.1) (0.6) | - | n/a | 1 | n/a | |
| BabyBIG [96] | Botulism Immune Globulin Intravenous (Human) | (50) | Sucrose | (5) | Human albumin | (10) | n/a | 2 | 2003 |
| Nucala [97] | Mepolizumab | (100) | Sucrose | (160) | Polysorbate 80 Disodium hydrogen phosphate | (0.67) (7.14) | 7 | 1.2 | 2015 |
| Herzuma [98] | Trastuzumab-pkrb | (21) | α-α-Trehalose2H2O | (41.95) | L-HistidineHCl L-Histidine Polysorbate 20 | (0.48) (0.31) (0.09) | 6 | 20 | 2018 |
| Thymoglobulin [99] | Anti-Thymocyte globulin (rabbit) | (5) | Mannitol NaCl | (10) (2) | Glycine | (10) | 6.5–7.2 | 5 | 1998 |
| Ilaris [100] | Canakinumab | (150) | Sucrose | (92.4) | L-HistidineHClH2O L-Histidine Polysorbate 80 | (1.7) (2.8) (0.6) | n/a | 1 | 2009 |
| Cosentyx [101] | Secukinumab | (150) | Sucrose | (92.43) | L-HistidineHClH2O L-Histidine Polysorbate 80 | (4.66) (4.66) (0.6) | 5.8 | 1 | 2015 |
| Kadcyla [102] | Ado-Trastuzumab | (20) | Sucrose | (60) | Polysorbate 20 Succinic acid | (0.2) (10 mM) | 5 | 5 | n/a |
| Ogivri [103] | Trastuzumab-dkst | (21) | D-Sorbitol | (16.13) | L-HistidineHClH2O L-Histidine PEG 3350 | (0.47) (0.3) (4.71) | 6 | 20 | 2017 |
| Ontruzant [104] | Trastuzumab-dttb | (20.98) | α-α-Trehalose2H2O | (19.05) | L-HistidineHCl L-Histidine Polysorbate 20 | (0.48) (0.31) (0.08) | 6 | 7.4 | 2019 |
| Cimizia [105] | Certolizumab pegol | (200) | Sucrose | (100) | Lactic acid Polysorbate | (0.9) (0.1) | 5.2 | 1 | 2008 |
| Orencia [106] | Abatacept | (25) | Maltose NaCl | (1.46) | Sodium diphosphate | (1.72) | 7.2–7.8 | 10 | 2005 |
| Ixifi [107] | Infliximab-qbtx | (100) | Sucrose | (25) | Succinic acid disodium6 H2O Polysorbate 80 Succinic acid | (1.21) (0.05) | 6 | 10 | 2017 |
| Inflectra [108] | Infliximab-dyyb | (10) | Sucrose | (50) | Polysorbate 80 Sodium dihydrogen phosphateH2O Disodium hydrogen phosphate 2 H2O | (0.05) (0.22) (0.61) | 7.2 | 10 | 2016 |
| Ice Condenser | |||||||||
|---|---|---|---|---|---|---|---|---|---|
| 1 | 2 | 3 | 4 | 5 | 6 | 7 | 8 | 9 | |
| 15 | |||||||||
| 14 | |||||||||
| 13 | |||||||||
| 12 | |||||||||
| 11 | |||||||||
| 10 | |||||||||
| 9 | |||||||||
| 8 | |||||||||
| 7 | |||||||||
| 6 | |||||||||
| 5 | |||||||||
| 4 | |||||||||
| 3 | |||||||||
| 2 | |||||||||
| 1 | |||||||||
| Front/door | |||||||||
References
- Lewis, L.M.; Johnson, R.E.; Oldroyd, M.E.; Ahmed, S.S.; Joseph, L.; Saracovan, I.; Sinha, S. Characterizing the freeze-drying behavior of model protein formulations. AAPS PharmSciTech 2010, 11, 1580–1590. [Google Scholar] [CrossRef]
- Gan, K.H.; Bruttini, R.; Crosser, O.K.; Liapis, A.I. Freeze-drying of pharmaceuticals in vials on trays: Effects of drying chamber wall temperature and tray side on lyophilization performance. Int. J. Heat Mass Transf. 2005, 48, 1675–1687. [Google Scholar] [CrossRef]
- Wang, W.; Singh, S.; Zeng, D.L.; King, K.; Nema, S. Antibody structure, instability, and formulation. J. Pharm. Sci. 2007, 96, 1–26. [Google Scholar] [CrossRef] [PubMed]
- Krok, A.; Vitorino, N.; Zhang, J.; Frade, J.R.; Wu, C.-Y. Thermal properties of compacted pharmaceutical excipients. Int. J. Pharm. 2017, 534, 119–127. [Google Scholar] [CrossRef] [PubMed]
- Wang, W. Lyophilization and development of solid protein pharmaceuticals. Int. J. Pharm. 2000, 203, 1–60. [Google Scholar] [CrossRef]
- Luthra, S.; Obert, J.-P.; Kalonia, D.S.; Pikal, M.J. Impact of critical process and formulation parameters affecting in-process stability of lactate dehydrogenase during the secondary drying stage of lyophilization: A mini freeze dryer study. J. Pharm. Sci. 2007, 96, 2242–2250. [Google Scholar] [CrossRef]
- May, J.C.; Rey, L. Freeze Drying/Lyophilization of Pharmaceutical and Biological Products, 3rd ed.; Informa Healthcare: New York, NY, USA, 2010; ISBN 9781439825754. [Google Scholar]
- Liu, J. Physical characterization of pharmaceutical formulations in frozen and freeze-dried solid states: Techniques and applications in freeze-drying development. Pharm. Dev. Technol. 2006, 11, 3–28. [Google Scholar] [CrossRef]
- LyoHUB. Lyophilization Technology Roadmap. 2015. Available online: https://pharmahub.org/groups/lyo/lyohub_roadmapping (accessed on 20 October 2020).
- Iyer, L.K.; Sacha, G.A.; Moorthy, B.S.; Nail, S.L.; Topp, E.M. Process and Formulation Effects on Protein Structure in Lyophilized Solids Using Mass Spectrometric Methods. J. Pharm. Sci. 2016, 105, 1684–1692. [Google Scholar] [CrossRef]
- Bjelošević, M.; Zvonar Pobirk, A.; Planinšek, O.; Ahlin Grabnar, P. Excipients in freeze-dried biopharmaceuticals: Contributions toward formulation stability and lyophilisation cycle optimisation. Int. J. Pharm. 2020, 576, 119029. [Google Scholar] [CrossRef] [PubMed]
- Arsiccio, A.; Marenco, L.; Pisano, R. A model-based approach for the rational design of the freeze-thawing of a protein-based formulation. Pharm. Dev. Technol. 2020, 25, 823–831. [Google Scholar] [CrossRef] [PubMed]
- Arsiccio, A.; McCarty, J.; Pisano, R.; Shea, J.-E. Heightened Cold-Denaturation of Proteins at the Ice-Water Interface. J. Am. Chem. Soc. 2020, 142, 5722–5730. [Google Scholar] [CrossRef] [PubMed]
- Arsiccio, A.; Pisano, R. The Ice-Water Interface and Protein Stability: A Review. J. Pharm. Sci. 2020, 109, 2116–2130. [Google Scholar] [CrossRef] [PubMed]
- Kumar, L.; Chandrababu, K.B.; Balakrishnan, S.M.; Allmendinger, A.; Walters, B.; Zarraga, I.E.; Chang, D.P.; Nayak, P.; Topp, E.M. Optimizing the Formulation and Lyophilization Process for a Fragment Antigen Binding (Fab) Protein Using Solid-State Hydrogen-Deuterium Exchange Mass Spectrometry (ssHDX-MS). Mol. Pharm. 2019, 16, 4485–4495. [Google Scholar] [CrossRef] [PubMed]
- Gervasi, V.; Dall Agnol, R.; Cullen, S.; McCoy, T.; Vucen, S.; Crean, A. Parenteral protein formulations: An overview of approved products within the European Union. Eur. J. Pharm. Biopharm. 2018, 131, 8–24. [Google Scholar] [CrossRef]
- Rayaprolu, B.M.; Strawser, J.J.; Anyarambhatla, G. Excipients in parenteral formulations: Selection considerations and effective utilization with small molecules and biologics. Drug Dev. Ind. Pharm. 2018, 44, 1565–1571. [Google Scholar] [CrossRef]
- Stärtzel, P. Arginine as an Excipient for Protein Freeze-Drying: A Mini Review. J. Pharm. Sci. 2018, 107, 960–967. [Google Scholar] [CrossRef]
- Harris, R.J.; Shire, S.J.; Winter, C. Commercial manufacturing scale formulation and analytical characterization of therapeutic recombinant antibodies. Drug Dev. Res. 2004, 61, 137–154. [Google Scholar] [CrossRef]
- Carpenter, J.F.; Pikal, M.J.; Chang, B.S.; Randolph, T.W. Rational design of stable lyophilized protein formulations: Some practical advice. Pharm. Res. 1997, 14, 969–975. [Google Scholar] [CrossRef]
- Hottot, A.; Vessot, S.; Andrieu, J. Freeze drying of pharmaceuticals in vials: Influence of freezing protocol and sample configuration on ice morphology and freeze-dried cake texture. Chem. Eng. Process. Process. Intensif. 2007, 46, 666–674. [Google Scholar] [CrossRef]
- Kasper, J.C.; Friess, W. The freezing step in lyophilization: Physico-chemical fundamentals, freezing methods and consequences on process performance and quality attributes of biopharmaceuticals. Eur. J. Pharm. Biopharm. 2011, 78, 248–263. [Google Scholar] [CrossRef]
- Pisano, R.; Fissore, D.; Barresi, A.A. Quality by Design in the Secondary Drying Step of a Freeze-Drying Process. Dry. Technol. 2012, 30, 1307–1316. [Google Scholar] [CrossRef]
- Encrenaz, T. Planetary Environments: Scientific Issues and Perspectives. BIO Web Conf. 2014, 2, 1001. [Google Scholar] [CrossRef]
- Greco, K.; Mujat, M.; Galbally-Kinney, K.L.; Hammer, D.X.; Ferguson, R.D.; Iftimia, N.; Mulhall, P.; Sharma, P.; Kessler, W.J.; Pikal, M.J. Accurate prediction of collapse temperature using optical coherence tomography-based freeze-drying microscopy. J. Pharm. Sci. 2013, 102, 1773–1785. [Google Scholar] [CrossRef] [PubMed]
- Levi, G.; Karel, M. Volumetric shrinkage (collapse) in freeze-dried carbohydrates above their glass transition temperature. Food Res. Int. 1995, 28, 145–151. [Google Scholar] [CrossRef]
- Ward, K.R.; Matejtschuk, P. Characterization of Formulations for Freeze-Drying. In Lyophilization of Pharmaceuticals and Biologicals; Ward, K.R., Matejtschuk, P., Eds.; Springer: New York, NY, USA, 2019; pp. 1–32. ISBN 978-1-4939-8927-0. [Google Scholar]
- Parenteral Drug Association. Praxis der Pharmazeutischen Gefriertrocknung. Trainingskurs Binder; Parenteral Drug Association: Bethesda, MD, USA, 2017. [Google Scholar]
- Jaenicke, R. Protein structure and function at low temperatures. Philos. Trans. R. Soc. Lond. B Biol. Sci. 1990, 326, 535–551, discussion 551–553. [Google Scholar] [CrossRef] [PubMed]
- Pikal, M.; Shah, S.; Roy, M.; Putman, R. The secondary drying stage of freeze drying: Drying kinetics as a function of temperature and chamber pressure. Int. J. Pharm. 1990, 60, 203–207. [Google Scholar] [CrossRef]
- Brülls, M.; Rasmuson, A. Heat transfer in vial lyophilization. Int. J. Pharm. 2002, 246, 1–16. [Google Scholar] [CrossRef]
- Nakagawa, K.; Ochiai, T. A mathematical model of multi-dimensional freeze-drying for food products. J. Food Eng. 2015, 161, 55–67. [Google Scholar] [CrossRef]
- van Bockstal, P.-J.; Corver, J.; Mortier, S.T.F.C.; de Meyer, L.; Nopens, I.; Gernaey, K.V.; de Beer, T. Developing a framework to model the primary drying step of a continuous freeze-drying process based on infrared radiation. Eur. J. Pharm. Biopharm. 2018, 127, 159–170. [Google Scholar] [CrossRef]
- Daller, S.; Friess, W.; Schroeder, R. Energy Transfer in Vials Nested in a Rack System During Lyophilization. Pharmaceutics 2020, 12, 61. [Google Scholar] [CrossRef]
- Kawasaki, H.; Shimanouchi, T.; Kimura, Y. Recent Development of Optimization of Lyophilization Process. J. Chem. 2019, 2019, 1–14. [Google Scholar] [CrossRef]
- Barresi, A.A.; Pisano, R.; Rasetto, V.; Fissore, D.; Marchisio, D.L. Model-Based Monitoring and Control of Industrial Freeze-Drying Processes: Effect of Batch Nonuniformity. Dry. Technol. 2010, 28, 577–590. [Google Scholar] [CrossRef]
- U.S. Department of Health and Human Services, Food and Drug Administration. Guidance for Industry PAT. A Framework for Innovative Pharmaceutical Development, Manufacturing, and Quality Assurance. 2004. Available online: https://www.fda.gov/media/71012/download (accessed on 28 July 2020).
- Pisano, R.; Fissore, D.; Barresi, A.A. In-Line and Off-Line Optimization of Freeze-Drying Cycles for Pharmaceutical Products. Dry. Technol. 2013, 31, 905–919. [Google Scholar] [CrossRef][Green Version]
- Pisano, R.; Fissore, D.; Barresi, A.A.; Brayard, P.; Chouvenc, P.; Woinet, B. Quality by design: Optimization of a freeze-drying cycle via design space in case of heterogeneous drying behavior and influence of the freezing protocol. Pharm. Dev. Technol. 2013, 18, 280–295. [Google Scholar] [CrossRef] [PubMed]
- Arsiccio, A.; Pisano, R. Application of the Quality by Design Approach to the Freezing Step of Freeze-Drying: Building the Design Space. J. Pharm. Sci. 2018, 107, 1586–1596. [Google Scholar] [CrossRef]
- Barresi, A.A.; Velardi, S.A.; Pisano, R.; Rasetto, V.; Vallan, A.; Galan, M. In-line control of the lyophilization process. A gentle PAT approach using software sensors. Int. J. Refrig. 2009, 32, 1003–1014. [Google Scholar] [CrossRef]
- Pisano, R.; Fissore, D.; Velardi, S.A.; Barresi, A.A. In-line optimization and control of an industrial freeze-drying process for pharmaceuticals. J. Pharm. Sci. 2010, 99, 4691–4709. [Google Scholar] [CrossRef]
- Pisano, R. Automatic control of a freeze-drying process: Detection of the end point of primary drying. Dry. Technol. 2020, 1–18. [Google Scholar] [CrossRef]
- Mascarenhas, W.J.; Akay, H.U.; Pikal, M.J. A computational model for finite element analysis of the freeze-drying process. Comput. Methods Appl. Mech. Eng. 1997, 148, 105–124. [Google Scholar] [CrossRef]
- Gopirajah, R.; Chhanwal, N.; Anandharamakrishnan, C. Finite Element Modeling of Freezing of Coffee Solution [Tagungsband]. In Proceedings of the COMSOL, Bangalore, India, 4–5 November 2011. [Google Scholar]
- Sheehan, P.; Liapis, A.I. Modeling of the primary and secondary drying stages of the freeze drying of pharmaceutical products in vials: Numerical results obtained from the solution of a dynamic and spatially multi-dimensional lyophilization model for different operational policies. Biotechnol. Bioeng. 1998, 60, 712–728. [Google Scholar] [CrossRef]
- Trelea, I.C.; Fonseca, F.; Passot, S. Dynamic modeling of the secondary drying stage of freeze drying reveals distinct desorption kinetics for bound water. Dry. Technol. 2016, 34, 335–345. [Google Scholar] [CrossRef]
- Millman, M.J.; Liapis, A.I.; Marchello, J.M. An analysis of the lyophilization process using a sorption-sublimation model and various operational policies. AIChE J. 1985, 31, 1594–1604. [Google Scholar] [CrossRef]
- Zobel-Roos, S.; Schmidt, A.; Mestmäcker, F.; Mouellef, M.; Huter, M.; Uhlenbrock, L.; Kornecki, M.; Lohmann, L.; Ditz, R.; Strube, J. Accelerating Biologics Manufacturing by Modeling or: Is Approval under the QbD and PAT Approaches Demanded by Authorities Acceptable Without a Digital-Twin? Processes 2019, 7, 94. [Google Scholar] [CrossRef]
- ICH. Development and Manufacturing of Drug Substances Q11(Step 4 Version); ICH: Geneva, Switzerland, May 2012. [Google Scholar]
- ICH. Pharmaceutical Development Q8 (R2) (Step 4 Version); ICH: Geneva, Switzerland, August 2009. [Google Scholar]
- ICH. Pharmaceutical Quality System Q10 (Step 4 Version); ICH: Geneva, Switzerland, June 2008. [Google Scholar]
- ICH. Quality Risk Management Q9 (Step 4 Version); ICH: Geneva, Switzerland, November 2005. [Google Scholar]
- De Beer, T.R.M.; Vercruysse, P.; Burggraeve, A.; Quinten, T.; Ouyang, J.; Zhang, X.; Vervaet, C.; Remon, J.P.; Baeyens, W.R.G. In-line and real-time process monitoring of a freeze drying process using Raman and NIR spectroscopy as complementary process analytical technology (PAT) tools. J. Pharm. Sci. 2009, 98, 3430–3446. [Google Scholar] [CrossRef]
- Schmidt, A.; Strube, J. Distinct and Quantitative Validation Method for Predictive Process Modeling with Examples of Liquid-Liquid Extraction Processes of Complex Feed Mixtures. Processes 2019, 7, 298. [Google Scholar] [CrossRef]
- Velardi, S.A.; Barresi, A.A. Development of simplified models for the freeze-drying process and investigation of the optimal operating conditions. Chem. Eng. Res. Design 2008, 86, 9–22. [Google Scholar] [CrossRef]
- Daraoui, N.; Dufour, P.; Hammouri, H.; Hottot, A. Model predictive control during the primary drying stage of lyophilisation. Control Eng. Pract. 2010, 18, 483–494. [Google Scholar] [CrossRef]
- Lopez-Quiroga, E.; Antelo, L.T.; Alonso, A.A. Time-scale modeling and optimal control of freeze–drying. J. Food Eng. 2012, 111, 655–666. [Google Scholar] [CrossRef]
- Pikal, M.J.; Mascarenhas, W.J.; Akay, H.U.; Cardon, S.; Bhugra, C.; Jameel, F.; Rambhatla, S. The Nonsteady State Modeling of Freeze Drying: In-Process Product Temperature and Moisture Content Mapping and Pharmaceutical Product Quality Applications. Pharm. Dev. Technol. 2005, 10, 17–32. [Google Scholar] [CrossRef]
- Liapis, A.I.; Bruttini, R. A mathematical model for the spray freeze drying process: The drying of frozen particles in trays and in vials on trays. Int. J. Heat Mass Transfer. 2009, 52, 100–111. [Google Scholar] [CrossRef]
- Tchessalov, S.; Dassu, D.; Latshaw, D., II; Nulu, S. An Industry Perspective on the Application of Modeling to Lyophilization Process Scale up and Transfer. Available online: https://www.americanpharmaceuticalreview.com/Featured-Articles/335416-An-Industry-Perspective-on-the-Application-of-Modeling-to-Lyophilization-Process-Scale-up-and-Transfer/ (accessed on 26 September 2019).
- Bobba, S.; Harguindeguy, M.; Colucci, D.; Fissore, D. Diffuse interface model of the freeze-drying process of individually frozen products. Dry. Technol. 2020, 38, 758–774. [Google Scholar] [CrossRef]
- Capozzi, L.C.; Barresi, A.A.; Pisano, R. Supporting data and methods for the multi-scale modelling of freeze-drying of microparticles in packed-beds. Data Brief 2019, 22, 722–755. [Google Scholar] [CrossRef] [PubMed]
- Ravnik, J.; Golobič, I.; Sitar, A.; Avanzo, M.; Irman, Š.; Kočevar, K.; Cegnar, M.; Zadravec, M.; Ramšak, M.; Hriberšek, M. Lyophilization model of mannitol water solution in a laboratory scale lyophilizer. J. Drug Deliv. Sci. Technol. 2018, 45, 28–38. [Google Scholar] [CrossRef]
- Zhu, T.; Moussa, E.M.; Witting, M.; Zhou, D.; Sinha, K.; Hirth, M.; Gastens, M.; Shang, S.; Nere, N.; Somashekar, S.C.; et al. Predictive models of lyophilization process for development, scale-up/tech transfer and manufacturing. Eur. J. Pharm. Biopharm. 2018, 128, 363–378. [Google Scholar] [CrossRef]
- Chen, X.; Sadineni, V.; Maity, M.; Quan, Y.; Enterline, M.; Mantri, R.V. Finite Element Method (FEM) Modeling of Freeze-drying: Monitoring Pharmaceutical Product Robustness During Lyophilization. AAPS PharmSciTech 2015, 16, 1317–1326. [Google Scholar] [CrossRef][Green Version]
- Millman, M.J. The Modeling and Control of Freeze Dryers. Ph.D. Thesis, Missouri University of Science and Technology, Rolla, MO, USA, 1984. [Google Scholar]
- Sixt, M.; Uhlenbrock, L.; Strube, J. Toward a Distinct and Quantitative Validation Method for Predictive Process Modelling—On the Example of Solid-Liquid Extraction Processes of Complex Plant Extracts. Processes 2018, 6, 66. [Google Scholar] [CrossRef]
- Kornecki, M.; Strube, J. Accelerating Biologics Manufacturing by Upstream Process Modelling. Processes 2019, 7, 166. [Google Scholar] [CrossRef]
- Sixt, M.; Strube, J. Systematic and Model-Assisted Evaluation of Solvent Based- or Pressurized Hot Water Extraction for the Extraction of Artemisinin from Artemisia annua L. Processes 2017, 5, 86. [Google Scholar] [CrossRef]
- Sixt, M.; Strube, J. Systematic Design and Evaluation of an Extraction Process for Traditionally Used Herbal Medicine on the Example of Hawthorn (Crataegus monogyna JACQ.). Processes 2018, 6, 73. [Google Scholar] [CrossRef]
- Ferguson, W.J.; Lewis, R.W.; Tömösy, L. A finite element analysis of freeze-drying of a coffee sample. Comput. Methods Appl. Mech. Eng. 1993, 108, 341–352. [Google Scholar] [CrossRef]
- Hübner, S. Techno-Ökonomische Optimierung Eines Hochtemperatur-Latentwärmespeichers; University of Stuttgart: Stuttgart, Germany, 2018. [Google Scholar]
- Srinivasan, G.; Muneeshwaran, M.; Raja, B. Numerical investigation of heat and mass transfer behavior of freeze drying of milk in vial. Heat Mass Transfer. 2019, 55, 2073–2081. [Google Scholar] [CrossRef]
- Heijs, A.W.J.; Lowe, C.P. Numerical evaluation of the permeability and the Kozeny constant for two types of porous media. Phys. Rev. E Stat. Phys. Plasmas Fluids Relat. Interdiscip. Topics 1995, 51, 4346–4352. [Google Scholar] [CrossRef] [PubMed]
- Kaufmann, E.N. (Ed.) Characterization of Materials; John Wiley & Sons, Inc.: Hoboken, NJ, USA, 2002; ISBN 0471266965. [Google Scholar]
- Hilmer, M.; Peters, J.; Schulz, M.; Gruber, S.; Vorhauer, N.; Tsotsas, E.; Foerst, P. Development of an experimental setup for in situ visualization of lyophilization using neutron radiography and computed tomography. Rev. Sci. Instrum. 2020, 91, 14102. [Google Scholar] [CrossRef] [PubMed]
- Meste, M.; Huang, V. Thermomechanical Properties of Frozen Sucrose Solutions. J. Food Sci. 1992, 57, 1230–1233. [Google Scholar] [CrossRef]
- Martin Christ GmbH. Epsilon 2-6D LSCplus. Available online: https://www.martinchrist.de/de/produkte/pilot-gefriertrockner/epsilon-2-6d-lscplus/ (accessed on 29 July 2020).
- Rambhatla, S.; Pikal, M.J. Heat and mass transfer scale-up issues during freeze-drying, I: Atypical radiation and the edge vial effect. AAPS PharmSciTech 2003, 4, E14. [Google Scholar] [CrossRef] [PubMed]
- Tang, X.C.; Nail, S.L.; Pikal, M.J. Evaluation of manometric temperature measurement (MTM), a process analytical technology tool in freeze drying, part III: Heat and mass transfer measurement. AAPS PharmSciTech 2006, 7, 97. [Google Scholar] [CrossRef]
- Uhlenbrock, L.; Jensch, C.; Tegtmeier, M.; Strube, J. Digital Twin for Extraction Process Design and Operation. Processes 2020, 8, 866. [Google Scholar] [CrossRef]
- Roth, T.; Uhlenbrock, L.; Strube, J. Distinct and Quantitative Validation for Predictive Process Modelling in Steam Distillation of Caraway Fruits and Lavender Flower Following a Quality-By-Design (QbD) Approach. Processes 2020, 8, 594. [Google Scholar] [CrossRef]
- Huter, M.J.; Jensch, C.; Strube, J. Model Validation and Process Design of Continuous Single Pass Tangential Flow Filtration Focusing on Continuous Bioprocessing for High Protein Concentrations. Processes 2019, 7, 781. [Google Scholar] [CrossRef]
- Zobel-Roos, S.; Mouellef, M.; Ditz, R.; Strube, J. Distinct and Quantitative Validation Method for Predictive Process Modelling in Preparative Chromatography of Synthetic and Bio-Based Feed Mixtures Following a Quality-by-Design (QbD) Approach. Processes 2019, 7, 580. [Google Scholar] [CrossRef]
- FDA. Highlights of Prescribing Information: HERCEPTIN (Trastuzumab). Available online: https://www.accessdata.fda.gov/drugsatfda_docs/label/2010/103792s5250lbl.pdf (accessed on 20 October 2020).
- FDA. Highlights of Prescribing Information: MYLOTARG (Gemtuzumab Ozogamicin) for Injection. Available online: https://www.accessdata.fda.gov/drugsatfda_docs/label/2017/761060lbl.pdf (accessed on 20 October 2020).
- FDA. Raptiva (Efalizumab) for Injection, Subcutaneous. Available online: https://www.fda.gov/media/75713/download (accessed on 20 October 2020).
- FDA. Highlights of Prescribing Information: Remicade (Infliximab). Available online: https://www.accessdata.fda.gov/drugsatfda_docs/label/2013/103772s5359lbl.pdf (accessed on 20 October 2020).
- Novartis. Simulect (Basiliximab) for Injection. Available online: https://www.accessdata.fda.gov/drugsatfda_docs/label/1998/basnov051298lb.pdf (accessed on 20 October 2020).
- CBER/FDA. Synagis (Palivizumab) for Intramuscular Administration. Available online: https://www.accessdata.fda.gov/drugsatfda_docs/label/2002/palimed102302LB.pdf (accessed on 20 October 2020).
- FDA. Highlights of Prescribing Information: Xolair (Omalizumab) for Injection, for Subcutaneous Use. Available online: https://www.accessdata.fda.gov/drugsatfda_docs/label/2016/103976s5225lbl.pdf (accessed on 20 October 2020).
- FDA. Highlights of Prescribing Information: Betaseron (Interferon Beta-1b) for Injection, for Subcutaneous Use. Available online: https://www.accessdata.fda.gov/drugsatfda_docs/label/2016/103471s5157lbl.pdf (accessed on 20 October 2020).
- FDA. Highlights of Prescribing Information: Enbrel (Etanercept). Available online: https://www.accessdata.fda.gov/drugsatfda_docs/label/2012/103795s5503lbl.pdf (accessed on 20 October 2020).
- CSL Behring. Immune Globulin Intravenous (Human): Carimune NF, Nanofiltered. Available online: https://labeling.cslbehring.com/PI/US/Carimune%20NF/EN/Carimune%20NF-Prescribing-Information.pdf (accessed on 20 October 2020).
- CBER/FDA. Highlights of Prescribing Information: BabyBIG (Botulism Immune Globulin Intravenous (Human) (BIG-IV)). Available online: https://www.fda.gov/media/74647/download (accessed on 20 October 2020).
- FDA. Highlights of Prescribing Information: Nucala (Mepolizumab) for Injection, for Subcutaneous Use. Available online: https://www.accessdata.fda.gov/drugsatfda_docs/label/2015/125526Orig1s000Lbl.pdf (accessed on 26 September 2019).
- FDA. Highlights of Prescribing Information: Herzuma (trastuzumab-pkrb) for Injection, for Intravenous Use. Available online: https://www.accessdata.fda.gov/drugsatfda_docs/label/2018/761091s000lbl.pdf (accessed on 20 October 2020).
- CBER/FDA. Highlights of Prescribing Information: Thymoglobulin (Anti-Thymocyte Globulin [Rabbit]) for Intravenous Use. Available online: https://www.fda.gov/media/74641/download (accessed on 20 October 2020).
- FDA. Highlights of Prescribing Information: ILARIS® (Canakinumab). Available online: https://www.accessdata.fda.gov/drugsatfda_docs/label/2012/125319s047lbl.pdf (accessed on 20 October 2020).
- FDA. Highlights of Prescribing Information: Cosentyx (Secukinumab) Injection, for Subcutaneous Use. Available online: https://www.accessdata.fda.gov/drugsatfda_docs/label/2018/125504s013lbl.pdf (accessed on 26 September 2020).
- FDA/CDER. Highlights of Prescribing Information: Kadcycla (ado-trastuzumab emtasine) for Injection, for Intravenous Use. Available online: https://www.accessdata.fda.gov/drugsatfda_docs/label/2013/125427lbl.pdf (accessed on 20 October 2020).
- FDA. Highlights of Prescribing Information: Ogivri (trastuzumab-dkst) for Injection, for Intravenous Use. Available online: https://www.accessdata.fda.gov/drugsatfda_docs/label/2017/761074s000lbl.pdf (accessed on 26 September 2020).
- Merck. Highlights of Prescribing Information: Ontruzant (trastuzumab-dttb) for Injection, for Intravenous Use. Available online: https://www.merck.com/product/usa/pi_circulars/o/ontruzant/ontruzant_pi.pdf (accessed on 26 September 2019).
- FDA/CDER. Highlights of Prescribing Information: CIMZIA (certolizumab pegol) for Injection, for Subcutaneous Use. Available online: https://www.accessdata.fda.gov/drugsatfda_docs/label/2017/125160s270lbl.pdf (accessed on 20 October 2020).
- FDA/CDER. Highlights of Prescribing Information: Orencia (abatacept). Available online: https://www.accessdata.fda.gov/drugsatfda_docs/label/2013/125118s171lbl.pdf (accessed on 20 October 2020).
- FDA. Highlights of Prescribing Information: Ixifi (infliximab-qbtx) for Injection, for Intravenous Use. Available online: https://www.accessdata.fda.gov/drugsatfda_docs/label/2017/761072s000lbl.pdf (accessed on 26 September 2019).
- FDA. Highlights of Prescribing Information: Inflectra (infliximab-dyyb) for Injection, for Intravenous Use. Available online: https://www.accessdata.fda.gov/drugsatfda_docs/label/2016/125544s000lbl.pdf (accessed on 26 September 2020).














| # | pC,PD | TS,PD | pC,SD | TS,SD | DurationSD | |
|---|---|---|---|---|---|---|
| [mbar] | [°C] | [mbar] | [°C] | [h] | ||
| 1 | 0.2 | −25 | x | x | x | |
| 2 | 0.076 | −25 | x | x | x | |
| 3 | 0.076 | −35 | x | x | x | |
| 4 | 0.2 | −35 | x | x | x | |
| 5 | CP | 0.138 | −30 | x | x | x |
| 6 | CP | 0.138 | −30 | x | x | x |
| 7 | CP | 0.138 | −30 | x | x | x |
| 8 | −+−−+ | 0.076 | −25 | 0.01 | −10 | 6 |
| 9 | +++++ | 0.2 | −25 | 0.05 | 10 | 6 |
| 10 | +++−− | 0.2 | −25 | 0.05 | −10 | 2 |
| 11 | −+++− | 0.076 | −25 | 0.05 | 10 | 2 |
| 12 | +−−−+ | 0.2 | −35 | 0.01 | −10 | 6 |
| 13 | −−−+− | 0.076 | −35 | 0.01 | 10 | 2 |
| 14 | +−−+− | 0.2 | −35 | 0.01 | 10 | 2 |
| 15 | −−+−+ | 0.076 | −35 | 0.05 | −10 | 6 |
| 16 | ++−−− | 0.2 | −25 | 0.01 | −10 | 2 |
| 17 | +−+++ | 0.2 | −35 | 0.05 | 10 | 6 |
| 18 | −+−++ | 0.076 | −25 | 0.01 | 10 | 6 |
| 19 | −−+−− | 0.076 | −35 | 0.05 | −10 | 2 |
| 20 | CP | 0.138 | −30 | 0.03 | 0 | 4 |
| 21 | CP | 0.138 | −30 | 0.03 | 0 | 4 |
| 22 | CP | 0.138 | −30 | 0.03 | 0 | 4 |
| Variable | Value | Unit | |
|---|---|---|---|
| Vial | Radius | 19.2 | mm |
| Fill volume | 2 | mL | |
| kvial | |||
| Primary drying | TS,PD | −30 | °C |
| pC,PD | 13.33 | Pa | |
| Secondary drying | TS,SD | 40 | °C |
| pC,SD | 13.33 | Pa | |
| Material | Sucrose | 50 | g/L |
| Process Parameters | Design Range | Unit | Expected Influence | Rationale |
|---|---|---|---|---|
| Shelf temperature (prim. drying) | −35–−25 | °C | High | typical temperatures for drying of protein solutions |
| Chamber pressure (prim. drying) | 0.076–0.2 | mbar | High | 35–90% of ice pressure at lowest temperature |
| Shelf temperature (sec. drying) | −10–10 | °C | High | reasonable range, above collapse temperature |
| Chamber pressure (sec. drying) | 0.01–0.05 | mbar | No | reasonable range starting at lowest possible pressure (equipment boundary) |
| Duration (sec. drying) | 2–6 | h | Medium | little impact because driving force is defined by pressure and temperature but desorption process has a slow kinetic |
| Temperature ramp (all phases) | Low | in this study primary drying is always completed, therefore no collapse should occur |
| Factor | Unit | Mean Value | Error | Source | |
|---|---|---|---|---|---|
| Absolute | Relative | ||||
| mbar | 0.138 | +0.0123/−0.0071 | +8.94%/−5.14% | Repeatability | |
| °C | −30 | +3.21/−0.87 | +0.107%/−0.029% | Repeatability | |
| g | 195.00 | ±0.001 | ±0.0005% | Data sheet | |
| g | 5.00 | ±0.001 | ±0.0020% | Data sheet | |
| °C | −45 | ±1 | ±0.44% | Data sheet | |
| Vial diameter | cm | 2 | +0.02/−0.03 | +1.00%/−1.50% | Data sheet |
| mL | 1 | ±0.03 | ±3.00% | Data sheet | |
| g | 7.9149 | ±0.0001 | ±0.0013% | Repeatability | |
| g | 8.9398 | ±0.0001 | ±0.0011% | Repeatability | |
| g | 7.9475 | ±0.0001 | ±0.0013% | Repeatability | |
| mbar | 0.03 | +0.183/−2.970 | +6.10%/−90.10% | Repeatability | |
| °C | 0 | ±1 | ±0.37% | Repeatability | |
Publisher’s Note: MDPI stays neutral with regard to jurisdictional claims in published maps and institutional affiliations. |
© 2020 by the authors. Licensee MDPI, Basel, Switzerland. This article is an open access article distributed under the terms and conditions of the Creative Commons Attribution (CC BY) license (http://creativecommons.org/licenses/by/4.0/).
Share and Cite
Klepzig, L.S.; Juckers, A.; Knerr, P.; Harms, F.; Strube, J. Digital Twin for Lyophilization by Process Modeling in Manufacturing of Biologics. Processes 2020, 8, 1325. https://doi.org/10.3390/pr8101325
Klepzig LS, Juckers A, Knerr P, Harms F, Strube J. Digital Twin for Lyophilization by Process Modeling in Manufacturing of Biologics. Processes. 2020; 8(10):1325. https://doi.org/10.3390/pr8101325
Chicago/Turabian StyleKlepzig, Leon S., Alex Juckers, Petra Knerr, Frank Harms, and Jochen Strube. 2020. "Digital Twin for Lyophilization by Process Modeling in Manufacturing of Biologics" Processes 8, no. 10: 1325. https://doi.org/10.3390/pr8101325
APA StyleKlepzig, L. S., Juckers, A., Knerr, P., Harms, F., & Strube, J. (2020). Digital Twin for Lyophilization by Process Modeling in Manufacturing of Biologics. Processes, 8(10), 1325. https://doi.org/10.3390/pr8101325

