Assessment and Optimization of Residential Microgrid Reliability Using Genetic and Ant Colony Algorithms
Abstract
1. Introduction
- The lack of integration of reliability metrics (LOLP, EENS) in the optimal sizing and configuration of hybrid microgrids.
 - Limitations of AI-based optimization algorithms due to the need for large amounts of data for training and validation.
 - Existing methods cannot adapt to real-time variations in demand and generation.
 - Proposed optimization techniques have limited scalability and have not been validated with real data.
 
- It incorporates reliability metrics into the optimization process to improve the stability of the microgrid.
 - It develops a hybrid optimization model for renewable microgrids that considers multiple energy sources and storage technologies and uses real data.
 - It also introduces adaptive optimization strategies to cope with fluctuations in demand and renewable energy generation.
 - It also improves economic viability by minimizing costs and ensuring optimal system performance.
 
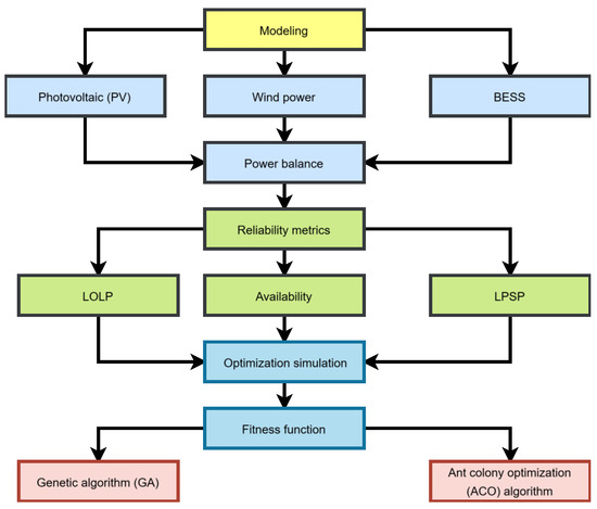
2. Materials and Methods
2.1. Renewable Energy Generation Modeling
2.1.1. Photovoltaic (PV) Power Generation
2.1.2. Wind Power Generation
2.1.3. Calculating the Total Energy Produced
2.2. Storage System Modeling (BESS)
2.2.1. State of Charge (SOC) Calculation
2.2.2. SOC Operating Limits
2.3. Power Balance
2.3.1. Assessment of the Overall Demand
2.3.2. Energy Supply Calculation
2.3.3. Calculation of Energy Not Supplied (ENS)
2.3.4. Failure Modeling and Reliability
2.3.5. Assessing System Availability
2.4. Reliability Metrics
2.4.1. Calculate Loss of Load Probability (LOLP)
2.4.2. Loss of Power Supply Probability (LPSP)
2.4.3. Calculating the “Availability” of the System
2.5. Optimization Simulation
2.5.1. Definition of Fitness Function
2.5.2. Assessment of Operational Constraints
2.6. Implementation of Genetic Algorithm (GA)
2.6.1. Initialization and Population Generation
- 2 ≤ VPN ≤ 20 → number of solar panels (550 W each).
 - 1 ≤ NWT ≤ 2 → number of wind turbines (1000 W each).
 - 1 ≤ BESScap ≤ 10 → capacity of the battery storage system (kWh).
 
2.6.2. Fitness Evaluation and Selection
2.6.3. Crossing and Mutation
2.6.4. Stop Criteria
2.7. Implementation of Ant Colony Optimization Algorithm (ACO)
2.7.1. Construction of Solutions
2.7.2. Pheromone Deposition, Evaporation, and Algorithm Convergence
3. Results
3.1. Microgrid Evaluation and Diagnosis
3.1.1. Description of Initial Configurations
3.1.2. Reliability Assessment
3.1.3. Dynamic Performance of the Microgrid
3.1.4. Limitations and Improvement Points of the Microgrid
3.2. Optimization of the Microgrid
3.2.1. Impact of Optimization on Reliability and Cost
3.2.2. Dynamic Stability of the Microgrid
3.2.3. State of Charge (SOC) Analysis
4. Discussion
5. Conclusions
Author Contributions
Funding
Data Availability Statement
Conflicts of Interest
References
- Kay Lup, A.N.; Soni, V.; Keenan, B.; Son, J.; Taghartapeh, M.R.; Morato, M.M.; Poya, Y.; Montañés, R.M. Sustainable Energy Technologies for the Global South: Challenges and Solutions toward Achieving SDG 7. Environ. Sci. Adv. 2023, 2, 570–585. [Google Scholar] [CrossRef]
 - Zarate-Perez, E.; Sebastián, R. Autonomy Evaluation Model for a Photovoltaic Residential Microgrid with a Battery Storage System. Energy Rep. 2022, 8, 653–664. [Google Scholar] [CrossRef]
 - Dong, L.; Lin, H.; Qiao, J.; Zhang, T.; Zhang, S.; Pu, T. A Coordinated Active and Reactive Power Optimization Approach for Multi-Microgrids Connected to Distribution Networks with Multi-Actor-Attention-Critic Deep Reinforcement Learning. Appl. Energy 2024, 373, 123870. [Google Scholar] [CrossRef]
 - Kontani, R.; Tanaka, K. Integrating Variable Renewable Energy and Diverse Flexibilities: Supplying Carbon-Free Energy from a Wind Turbine to a Data Center. Urban Clim. 2024, 54, 101843. [Google Scholar] [CrossRef]
 - Medghalchi, Z.; Taylan, O. A Novel Hybrid Optimization Framework for Sizing Renewable Energy Systems Integrated with Energy Storage Systems with Solar Photovoltaics, Wind, Battery and Electrolyzer-Fuel Cell. Energy Convers. Manag. 2023, 294, 117594. [Google Scholar] [CrossRef]
 - Barva, A.V.; Joshi, S. Empowering Hybrid Renewable Energy Systems with BESS for Self-Consumption and Self-Sufficiency. J. Energy Storage 2024, 82, 110561. [Google Scholar] [CrossRef]
 - Hussain, A.; Huseynova, A.; Hakimova, Y.; Nassani, A.A.; Bo, B. Energy Efficiency and Emission Flexibility: Management and Economic Insights for Renewable Energy Integration. Energy Strateg. Rev. 2025, 57, 101631. [Google Scholar] [CrossRef]
 - Zou, Y.; Čepin, M. Loss of Load Probability for Power Systems Based on Renewable Sources. Reliab. Eng. Syst. Saf. 2024, 247, 110136. [Google Scholar] [CrossRef]
 - Mahesh, A.; Sandhu, K.S. Hybrid Wind/Photovoltaic Energy System Developments: Critical Review and Findings. Renew. Sustain. Energy Rev. 2015, 52, 1135–1147. [Google Scholar] [CrossRef]
 - Emrani, A.; Berrada, A. A Comprehensive Review on Techno-Economic Assessment of Hybrid Energy Storage Systems Integrated with Renewable Energy. J. Energy Storage 2024, 84, 111010. [Google Scholar] [CrossRef]
 - Motamedisedeh, O.; Omrani, S.; Karim, A.; Drogemuller, R.; Walker, G. A Comprehensive Review of Optimum Integration of Photovoltaic-Based Energy Systems. Renew. Sustain. Energy Rev. 2025, 207, 114935. [Google Scholar] [CrossRef]
 - Reinert, C.; Nolzen, N.; Frohmann, J.; Tillmanns, D.; Bardow, A. Design of Low-Carbon Multi-Energy Systems in the SecMOD Framework by Combining MILP Optimization and Life-Cycle Assessment. Comput. Chem. Eng. 2023, 172, 108176. [Google Scholar] [CrossRef]
 - Zhou, D.; Liu, Y.; Wang, X.; Wang, F.; Jia, Y. Research Progress of Photovoltaic Power Prediction Technology Based on Artificial Intelligence Methods. Energy Eng. 2024, 121, 3573–3616. [Google Scholar] [CrossRef]
 - Lu, P.; Zhang, N.; Ye, L.; Du, E.; Kang, C. Advances in Model Predictive Control for Large-Scale Wind Power Integration in Power Systems. Adv. Appl. Energy 2024, 14, 100177. [Google Scholar] [CrossRef]
 - Modu, B.; Abdullah, M.P.; Bukar, A.L.; Hamza, M.F. A Systematic Review of Hybrid Renewable Energy Systems with Hydrogen Storage: Sizing, Optimization, and Energy Management Strategy. Int. J. Hydrogen Energy 2023, 48, 38354–38373. [Google Scholar] [CrossRef]
 - Rawat, T.; Singh, J.; Sharma, S.; Niazi, K.R. Stochastic Multi-Objective Bi-Level Optimization Model for Operation of Active Distribution System with Demand Response. In Proceedings of the 2022 22nd National Power Systems Conference (NPSC), New Delhi, India, 17–19 December 2022; pp. 12–17. [Google Scholar] [CrossRef]
 - Agoundedemba, M.; Kim, C.K.; Kim, H.G.; Nyenge, R.; Musila, N. Modelling and Optimization of Microgrid with Combined Genetic Algorithm and Model Predictive Control of PV/Wind/FC/Battery Energy Systems. Energy Rep. 2025, 13, 238–255. [Google Scholar] [CrossRef]
 - Marzband, M.; Yousefnejad, E.; Sumper, A.; Domínguez-García, J.L. Real Time Experimental Implementation of Optimum Energy Management System in Standalone Microgrid by Using Multi-Layer Ant Colony Optimization. Int. J. Electr. Power Energy Syst. 2016, 75, 265–274. [Google Scholar] [CrossRef]
 - Li, S.; Deng, N.; Lee, X.; Yan, S.; Chen, C. Optimal Configuration of Photovoltaic Microgrid with Improved Ant Colony Dynamic Programming. J. Energy Storage 2024, 83, 110714. [Google Scholar] [CrossRef]
 - Sengupta, M.; Xie, Y.; Lopez, A.; Habte, A.; Maclaurin, G.; Shelby, J. The National Solar Radiation Data Base (NSRDB). Renew. Sustain. Energy Rev. 2018, 89, 51–60. [Google Scholar] [CrossRef]
 - Imad Hazim, H.; Azmi Baharin, K.; Kim Gan, C.; Sabry, A.H. Techno-Economic Optimization of Photovoltaic (PV)-Inverter Power Sizing Ratio for Grid-Connected PV Systems. Results Eng. 2024, 23, 102580. [Google Scholar] [CrossRef]
 - Xia, S.; Chan, K.W.; Luo, X.; Bu, S.; Ding, Z.; Zhou, B. Optimal Sizing of Energy Storage System and Its Cost-Benefit Analysis for Power Grid Planning with Intermittent Wind Generation. Renew. Energy 2018, 122, 472–486. [Google Scholar] [CrossRef]
 - Abed, M.; Reddy, B.A.; Jyothsna, T.R.; Mohammed, N. Optimal Sizing and Performance Assessment of Stand-Alone PV Systems Using Optimum Hybrid Sizing Strategy. Results Eng. 2025, 25, 103793. [Google Scholar] [CrossRef]
 - Cai, C.; Zhang, L.; Lai, G.; Zhou, J.; Zhou, L.; Qin, Y.; Tang, Z. Optimal Sizing and Cost-Benefit Assessment of Stand-Alone Microgrids with Different Energy Storage Considering Dynamic Avoided GHG Emissions. J. Energy Storage 2025, 109, 115128. [Google Scholar] [CrossRef]
 - Kuo, T.C.; Pham, T.T.; Bui, D.M.; Le, P.D.; Van, T.L.; Huang, P.T. Reliability Evaluation of an Aggregate Power Conversion Unit in the Off-Grid PV-Battery-Based DC Microgrid from Local Energy Communities under Dynamic and Transient Operation. Energy Rep. 2022, 8, 5688–5726. [Google Scholar] [CrossRef]
 - Zarate-Perez, E.; Santos-Mejía, C.; Sebastián, R. Reliability of Autonomous Solar-Wind Microgrids with Battery Energy Storage System Applied in the Residential Sector. Energy Rep. 2023, 9, 172–183. [Google Scholar] [CrossRef]
 - Lou, J.; Cao, H.; Meng, X.; Wang, Y.; Wang, J.; Chen, L.; Sun, L.; Wang, M. Power Load Analysis and Configuration Optimization of Solar Thermal-PV Hybrid Microgrid Based on Building. Energy 2024, 289, 129963. [Google Scholar] [CrossRef]
 - Ould Bilal, B.; Sambou, V.; Ndiaye, P.A.; Kébé, C.M.F.; Ndongo, M. Optimal Design of a Hybrid Solar–Wind-Battery System Using the Minimization of the Annualized Cost System and the Minimization of the Loss of Power Supply Probability (LPSP). Renew. Energy 2010, 35, 2388–2390. [Google Scholar] [CrossRef]
 - Ullah, F.; Hasrat, K.; Iqbal, S.; Kumar, S.; Wang, S.; Mu, M.; Lu, W. Evaluating the Global Warming Potential of a 4.6 KWp Solar PV System in Karak-KPK: A Life Cycle Assessment. Appl. Therm. Eng. 2025, 266, 125790. [Google Scholar] [CrossRef]
 - Domashova, J.V.; Emtseva, S.S.; Fail, V.S.; Gridin, A.S. Selecting an Optimal Architecture of Neural Network Using Genetic Algorithm. Procedia Comput. Sci. 2021, 190, 263–273. [Google Scholar] [CrossRef]
 - Inomoto, R.; Filho, A.J.S.; Monteiro, J.R.; da Costa, E.C.M. Genetic Algorithm Based Tuning of Sliding Mode Controllers for a Boost Converter of PV System Using Internet of Things Environment. Results Control Optim. 2024, 14, 100389. [Google Scholar] [CrossRef]
 - Alamir, N.; Kamel, S.; Abdelkader, S.M. Stochastic Multi-Layer Optimization for Cooperative Multi-Microgrid Systems with Hydrogen Storage and Demand Response. Int. J. Hydrogen Energy 2025, 100, 688–703. [Google Scholar] [CrossRef]
 - Kolamroudi, M.K.; Ilkan, M.; Egelioglu, F.; Safaei, B. Feature Selection by Ant Colony Optimization and Experimental Assessment Analysis of PV Panel by Reflection of Mirrors Perpendicularly. Renew. Energy 2023, 218, 119238. [Google Scholar] [CrossRef]
 - Valderrama, D.F.; Ferro, G.; Guerrero Alonso, J.I.; De Mora, C.L.; Parodi, L.; Robba, M. Smart Grid Stochastic Optimization with Ant Colony-Based Scenario Generation. IFAC-PapersOnLine 2024, 58, 112–117. [Google Scholar] [CrossRef]
 










| Category | Variable/ Parameter  | Description | Values | Units | 
|---|---|---|---|---|
| Photovoltaic Generation | Ghour(t) | Solar irradiance | - | W/m2 | 
| P_max | Maximum power | 550 | W | |
| A | Effective area of solar panels | 2.582 | m2 | |
| ηPV | Efficiency of PV system | 21 | % | |
| Wind Power Generation | V(t) | Wind speed | - | m/s | 
| ρ | Air density | 1225 | kg/m3 | |
| Vcut-in | Minimum turbine operating speed | 2.5 | m/s | |
| Vcut-out | Maximum turbine operating speed | 45 | m/s | |
| Vrated | Nominal turbine speed | 12 | m/s | |
| Prated | Nominal turbine power | 1 | kW | |
| Arotor | Effective rotor area | 2.83 | m2 | |
| State of Charge (SOC) | Cp | Power coefficient | - | Dimensionless | 
| Pchg(t) | Battery charge power | - | kW | |
| Pdchg(t) | Battery discharge power | - | kW | |
| Cbess | Total battery capacity | 3 (Base) | kWh | |
| ηc | Charge efficiency | 0.9 | Dimensionless | |
| ηd | Discharge efficiency | 0.9 | Dimensionless | |
| BESS | SOCmin | Minimum allowed SOC | 0.2 | Dimensionless | 
| SOCmax | Maximum allowed SOC | 0.9 | Dimensionless | 
| Category | Capacity (kW/kWh) | Cost (USD) | 
|---|---|---|
| PV | 3.25 | 3250 | 
| Wind | 1 | 1200 | 
| BESS | 3 | 1500 | 
| Item | PV (kW) | Wind (kW) | BESS (kWh) | LOLP | LPSP | Availability | Total Cost (USD) | 
|---|---|---|---|---|---|---|---|
| Base | 3.25 | 1 | 3 | 0.227 | 0.266 | 0.77 | 5950 | 
| GA | 4.25 | 1 | 4 | 0.11 | 0.164 | 0.89 | 7450 | 
| ACO | 3.25 | 1.5 | 4 | 0.11 | 0.164 | 0.89 | 7050 | 
| Exhaustive | 5.25 | 2 | 5 | 0.081 | 0.128 | 0.91 | 10,150 | 
| Item | Time Complexity | Space Complexity | 
|---|---|---|
| GA | O(8592) | O(n) | 
| ACO | O(17,184) | O(2n) | 
| Exhaustive | O(34,368) | O(4n) | 
Disclaimer/Publisher’s Note: The statements, opinions and data contained in all publications are solely those of the individual author(s) and contributor(s) and not of MDPI and/or the editor(s). MDPI and/or the editor(s) disclaim responsibility for any injury to people or property resulting from any ideas, methods, instructions or products referred to in the content.  | 
© 2025 by the authors. Licensee MDPI, Basel, Switzerland. This article is an open access article distributed under the terms and conditions of the Creative Commons Attribution (CC BY) license (https://creativecommons.org/licenses/by/4.0/).
Share and Cite
Zarate-Perez, E.; Sebastian, R. Assessment and Optimization of Residential Microgrid Reliability Using Genetic and Ant Colony Algorithms. Processes 2025, 13, 740. https://doi.org/10.3390/pr13030740
Zarate-Perez E, Sebastian R. Assessment and Optimization of Residential Microgrid Reliability Using Genetic and Ant Colony Algorithms. Processes. 2025; 13(3):740. https://doi.org/10.3390/pr13030740
Chicago/Turabian StyleZarate-Perez, Eliseo, and Rafael Sebastian. 2025. "Assessment and Optimization of Residential Microgrid Reliability Using Genetic and Ant Colony Algorithms" Processes 13, no. 3: 740. https://doi.org/10.3390/pr13030740
APA StyleZarate-Perez, E., & Sebastian, R. (2025). Assessment and Optimization of Residential Microgrid Reliability Using Genetic and Ant Colony Algorithms. Processes, 13(3), 740. https://doi.org/10.3390/pr13030740
        
