Low-Velocity Impact Response of a Protection Plate with a Composite Asymmetrical Sandwich Structure: Models and Experiments
Abstract
1. Introduction
2. Materials and Methods
2.1. Composite Fabrication
2.2. Characterization
2.2.1. Impact Test of Composites
2.2.2. Impact Test of Single Material
3. Numerical Simulation
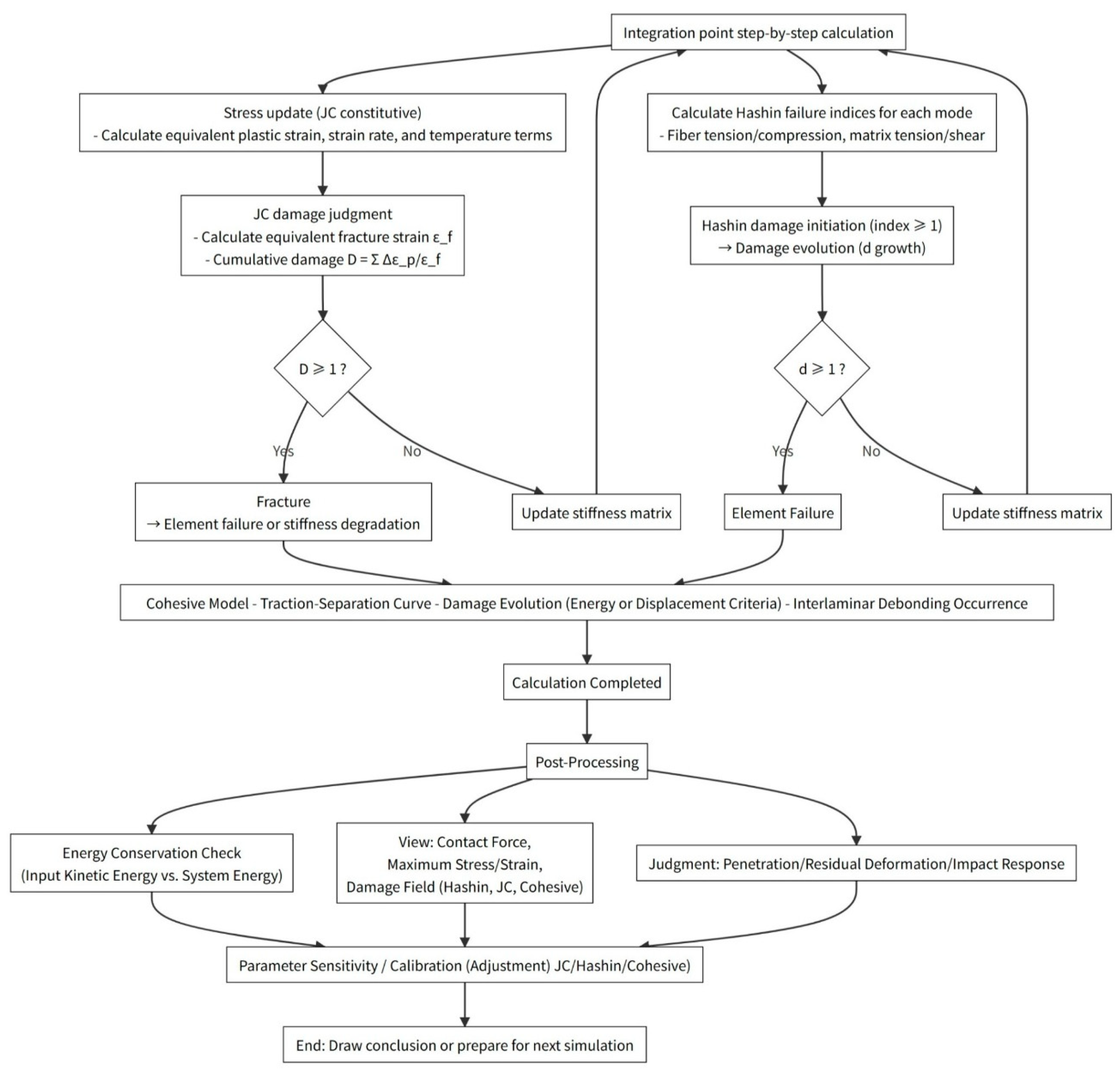
3.1. Theory and Formula
3.2. Finite Element Analysis
4. Results and Discussion
4.1. Calibration of Single Material Performance Parameters
4.2. Impact Properties and Calibration of Protection Plate
4.3. Effect of Aluminum Honeycomb on the Protection Plate
4.4. Effect of the Steel Plate on the Protective Plate
5. Conclusions
5.1. Effects of Al Honeycomb
5.2. Effects of Steel Plate
Author Contributions
Funding
Data Availability Statement
Conflicts of Interest
References
- Bose, B.K. Global warming: Energy, environmental pollution, and the impact of power electronics. IEEE Ind. Electron. Mag. 2010, 4, 6–17. [Google Scholar] [CrossRef]
- Luo, T.; Xuan, A.; Wang, Y.; Li, G.; Fang, J.; Liu, Z. Energy efficiency evaluation and optimization of active distribution networks with building integrated photovoltaic systems. Renew. Energy 2023, 219, 119447. [Google Scholar] [CrossRef]
- Singh, P.; Sheikh, J.; Behera, B.K. Metal-faced Sandwich composite panels: A review. Thin-Walled Struct. 2024, 195, 111376. [Google Scholar] [CrossRef]
- Vlot, A. Impact loading on fiber metal laminates. Int. J. Impact Eng. 1996, 18, 291–307. [Google Scholar] [CrossRef]
- Morinière, F.D.; Alderliesten, R.C. Benedictus, Low-velocity impact energy partition in GLARE. Mech. Mater. 2013, 66, 59–68. [Google Scholar] [CrossRef]
- Sugiman, S.; Crocombe, A.D.; Katnam, K.B. Investigating the static response of hybrid fibre-metal laminate doublers loaded in tension. Compos. B 2011, 42, 1867–1884. [Google Scholar] [CrossRef]
- Gibson, L.J.; Ashby, M.F. Cellular Solids: Structure and Properties, 2nd ed.; Cambridge University Press: Cambridge, UK, 1997. [Google Scholar]
- Bitzer, T. (Ed.) Sandwich design. In Honeycomb Technology: Materials, Design, Manufacturing, Applications and Testing; Springer: Dordrecht, The Netherlands, 1997; pp. 43–69. [Google Scholar]
- Davies, J.M. Lightweight Sandwich Construction; John Wiley & Sons: Hoboken, NJ, USA, 2008. [Google Scholar]
- Zhou, Z.; Liu, Y.; Liao, W.; Yang, G.; Jiang, H.; Sang, J.; Tian, W.; Chai, L. Investigation on the Effect of Energy Release Rate of Aluminized Explosive on the Damage of Underwater Targets. Propellants Explos. Pyrotech. 2024, 49, e202300312. [Google Scholar] [CrossRef]
- Liao, W.; Wang, Q.; Xu, F.; Zhang, M.; Yang, J.; Fan, Y. Investigation on the Aeroelastic Characteristics of Ultra-long Flexible Blades for an Offshore Wind Turbine in Extreme Environments. J. Mar. Sci. Eng. 2025, 13, 2076. [Google Scholar] [CrossRef]
- Liao, W.; Zhang, M.; Yang, J.; Fan, Y.; Du, T.; Deng, Y. A Bidirectional Tuned Mass Damper for Flutter Sup-pression in Ultra-Large Offshore Wind Turbine Flexible Blades. J. Mar. Sci. Eng. 2025, 13, 1776. [Google Scholar] [CrossRef]
- Patekar, V.; Kale, K. State of the art review on mechanical properties of sandwich composite structures. Polym. Compos. 2022, 43, 5820–5830. [Google Scholar] [CrossRef]
- Oterkus, E.; Diyaroglu, C.; De Meo, D.; Allegri, G. 4—Fracture modes, damage tolerance and failure mitigation in marine composites. In Marine Applications of Advanced Fibre-Reinforced Composites; Graham-Jones, J., Summerscales, J., Eds.; Woodhead Publishing: Cambridge, UK, 2016; pp. 79–102. [Google Scholar]
- ASTM D7136/D7136M-15; Standard Test Method for Measuring the Damage Resistance of a Fiber-Reinforced Polymer Matrix Composite to a Drop-Weight Impact Event. Technical Report; American Society for Testing and Materials (ASTM): West Conshohocken, PA, USA, 2015.
- Li, Z.; Zhang, J.; Jackstadt, A.; Kaerger, L. Low-velocity impact behavior of hybrid CFRP-elastomer-metal laminates in comparison with conventional fiber-metal laminates. Compos. Struct. 2022, 287, 115340. [Google Scholar] [CrossRef]
- Keller, S.; Chupakhin, S.; Staron, P.; Maawad, E.; Kashaev, N.; Klusemann, B. Experimental and numerical investigation of residual stresses in laser shock peened AA2198. J. Mater. Process. Technol. 2018, 255, 294–307. [Google Scholar] [CrossRef]
- Johnson, G.R. A constitutive model and data for materials subjected to large strains, high strain rates, and high temperatures. In Proceedings of the 7th International Symposium on Ballistics, The Hague, The Netherlands, 19–21 April 1983; pp. 541–547. [Google Scholar]
- Hashin’s, Z. Failure criteria for unidirectional fiber composites. J. Appl. Mech. 1980, 47, 329–334. [Google Scholar] [CrossRef]
- Hashin, Z.; Rotem, A. A fatigue failure criterion for fiber reinforced materials. J. Compos. Mater. 1973, 7, 448–464. [Google Scholar] [CrossRef]
- Wei, S.; Zhang, X.; Li, Y.; Wang, T.; Huang, Q.; Liu, C.; Guan, H. Study of the dynamic response and damage evolution of carbon fiber/ultra-thin stainless-steel strip fiber metal laminates under low-velocity impact. Compos. Struct. 2023, 330, 117772. [Google Scholar] [CrossRef]








| Name | Structure | Material | Elasticity | Plasticity | Damage Initiation |
|---|---|---|---|---|---|
| Bullet-shaped impactor | Sheel | Rigid | / | / | / |
| Fiber composite plate | PP/GF | Lamina | / | Hashin | |
| Steel plate | 980TBF | E, v | JC | JC | |
| Honeycomb core | 5052-H18 | E, v | Yield stress, plastic strain | / | |
| Aluminum plate | 6061-T6 | E, v | JC | JC | |
| Soft support | Solid | Deformable | E, v | Isotropic | / |
| Base | Rigid | / | / | / | |
| Polypropylene | Contact | Cohesive | Normal behavior (Hard) | Cohesive behavior (specify stiffness coefficient) | Max stress |
| Asymmetrical Sandwich Composite Panels | ||||
|---|---|---|---|---|
| First Floor | Second Floor | Third Floor | Fourth Floor | |
| Material | PP/GF | TBF980 (Steel Plate) | 6061-T6 (Al Honeycomb) | PP/GF |
| Impact Energy | Strength/Thickness | |||
| 400 J | 650 MPa/1 mm | 980 MPa/0.8 mm | 18 MPa/5.6 mm | 650 MPa/0.6 mm |
| 345 MPa/0.8 mm | 6 MPa/5.6 mm | |||
| 780 MPa/0.8 mm | 12 MPa/5.6 mm | |||
| 1180 MPa/0.8 mm | 24 MPa/5.6 mm | |||
| 1500 MPa/0.8 mm | 30 MPa/5.6 mm | |||
| 980 MPa/1.0 mm | 18 MPa/6.6 mm | |||
| 980 MPa/1.2 mm | 18 MPa/7.6 mm | |||
| 980 MPa/1.4 mm | 18 MPa/8.6 mm | |||
| 980 MPa/1.6 mm | 18 MPa/9.6 mm | |||
| Parameters | TBF980 | 6061-T6 | 5052-H18 |
|---|---|---|---|
| ρ (kg/m3) | 7850 | 2700 | 2680 |
| E (MPa) | 210,000 | 70,000 | 69,300 |
| ν | 0.3 | 0.33 | 0.33 |
| A (MPa) | 636 | 275.96 | / |
| B (MPa) | 1903.64 | 288.39 | / |
| n | 0.57 | 0.59 | / |
| C | 0.01 | 0.0064 | / |
| D1 | −0.022 | 0.362 | / |
| D2 | 0.29 | −4.57 × 10−6 | / |
| D3 | 1.25 | 17.434 | / |
| D4 | 0.066 | 0.0112 | / |
| D5 | 0 | 0 | / |
| Parameters | Value | Parameters | Value |
|---|---|---|---|
| ρ (kg/m3) | 1500 | XT (MPa) | 650 |
| E1 (MPa) | 36,000 | XC (MPa) | 30 |
| E2 (MPa) | 1500 | YT (MPa) | 25 |
| v12 | 0.39 | YC (MPa) | 155 |
| G12 (MPa) | 1600 | S (MPa) | 17 |
| G13 (MPa) | 1600 | - | - |
| Material | Impact Energy (J) | Displacement of Al Plate | ||
|---|---|---|---|---|
| Experiment (mm) | Simulation (mm) | Relative Deviation (%) | ||
| PP/GF | 200 | 8.96 | 7.59 | 8.29 |
| 100 | 5.10 | 5.19 | 0.84 | |
| 50 | 4.10 | 3.58 | 6.77 | |
| TBF980 | 300 | 6.96 | 7.37 | 2.85 |
| 200 | 5.75 | 5.66 | 0.82 | |
| 100 | 3.92 | 4.00 | 0.98 | |
| 6061-T6 | 300 | 8.69 | 8.08 | 3.64 |
| 200 | 5.78 | 5.46 | 2.85 | |
| 100 | 3.70 | 3.74 | 0.54 | |
| 5052-H18 | 300 | 9.12 | 8.89 | 1.28 |
| 200 | 6.55 | 5.98 | 4.55 | |
| 100 | 4.32 | 4.01 | 3.72 | |
Disclaimer/Publisher’s Note: The statements, opinions and data contained in all publications are solely those of the individual author(s) and contributor(s) and not of MDPI and/or the editor(s). MDPI and/or the editor(s) disclaim responsibility for any injury to people or property resulting from any ideas, methods, instructions or products referred to in the content. |
© 2025 by the authors. Licensee MDPI, Basel, Switzerland. This article is an open access article distributed under the terms and conditions of the Creative Commons Attribution (CC BY) license (https://creativecommons.org/licenses/by/4.0/).
Share and Cite
Zhang, F.; Luo, C.; Zhou, J.; Jin, Y.; Yu, W.; Zhang, M.; Liao, W. Low-Velocity Impact Response of a Protection Plate with a Composite Asymmetrical Sandwich Structure: Models and Experiments. Processes 2025, 13, 3849. https://doi.org/10.3390/pr13123849
Zhang F, Luo C, Zhou J, Jin Y, Yu W, Zhang M, Liao W. Low-Velocity Impact Response of a Protection Plate with a Composite Asymmetrical Sandwich Structure: Models and Experiments. Processes. 2025; 13(12):3849. https://doi.org/10.3390/pr13123849
Chicago/Turabian StyleZhang, Fengqiang, Changjie Luo, Jun Zhou, Yinghai Jin, Wenze Yu, Mingming Zhang, and Weiliang Liao. 2025. "Low-Velocity Impact Response of a Protection Plate with a Composite Asymmetrical Sandwich Structure: Models and Experiments" Processes 13, no. 12: 3849. https://doi.org/10.3390/pr13123849
APA StyleZhang, F., Luo, C., Zhou, J., Jin, Y., Yu, W., Zhang, M., & Liao, W. (2025). Low-Velocity Impact Response of a Protection Plate with a Composite Asymmetrical Sandwich Structure: Models and Experiments. Processes, 13(12), 3849. https://doi.org/10.3390/pr13123849

