Abstract
As an innovative form in the digital age, VR art exhibitions have attracted increasing attention. This study aims to explore the key factors that influence visitors’ continuance intention to VR art exhibitions using the expectation confirmation model and experience economy theory and to explore ways to enhance visitor immersion in virtual environments. We conducted a quantitative study of 235 art professionals and enthusiasts, conducted using the partial least squares structural equation modeling (PLS-SEM), to examine the complex relationship between confirmation (CON), Perceived Usefulness (PU), Aesthetic Experiences (AE), Escapist Experiences (EE), Satisfaction (SAT), and Continuance Intention (CI). The results show that confirmation plays a key role in shaping PU, AE, and EE, which in turn positively affect visitors’ SAT. Among these factors, AE positively impacts PU, but EE have no impact. A comprehensive theoretical model was then constructed based on the findings. This research provides empirical support for designing and improving VR art exhibitions. It also sheds light on the application of expectation confirmation theory and experience economy theory in the art field to improve user experience and provides theoretical guidance for the sustainable development of virtual digital art environment.
1. Introduction
With the rapid development of digital and virtual reality (VR) technologies, there is an increasingly widespread acceptance of digitized cultural and artistic works as a means of communication. As a result, VR exhibitions have emerged as a popular and innovative format, offering people new ways to experience and connect with art [1,2,3]. With the aid of significant technological progress, virtual exhibitions have expanded their reach, overcoming the limitations of traditional physical exhibitions such as geography, economics, and accessibility [4]. This has reshaped the relationship between exhibitions, people, and society. Digital technology has also transformed the experience of art exhibition-goers by enhancing interaction between art and visitors through the development of new technologies and interactive mechanisms [5]. Many renowned museums and art galleries have embraced VR exhibitions as a sustainable way to present and disseminate art information online. Users can access the virtual exhibition platform via the internet, explore classic works of art in a virtual space, and gain multi-level artistic perception, promoting physical and mental well-being [6]. The online virtual exhibition tour combines the scholarly approach of a museum or gallery with the diversity and interactivity of online resources [7]. Such virtual tours have become a critical avenue for art appreciation and learning [8]. Virtual exhibitions, made possible by new technologies, are redefining the spatiotemporal relationship of exhibitions and the way audiences interact with them [9]. It is, therefore, crucial to understand how visitors use virtual exhibitions to perceive art in their daily lives and what factors influence their continuance intention to use virtual exhibitions.
While the study of virtual art exhibitions has garnered research attention, little has been done to examine audience continuance intention in this area. Previous research has focused on the technology and design of virtual exhibitions [10,11,12,13], visitors’ psychological distance and sense of presence [14,15], system usability and performance [16,17,18], virtual tours and evaluations [7,19], and comparisons of virtual and physical experiences [20]. VR art exhibition serves as an information system that aims to provide visitors with a pleasant space for personal engagement with artworks [21], and recent research has highlighted the importance of user acceptance and perceptions of digital museum exhibitions [22]. However, visitor experience and positive usage intentions are crucial for the ultimate success of an information system [23]. Studies have explored the role of immersion and emotion in continuation intention for VR exhibition users and factors influencing users’ intention to continue using digital museums [22,24]. With the changing landscape of information and knowledge transmission, virtual environments offer a new way for visitors to experience art while promoting the sustainable development of art communication and economy [6]. Therefore, it is important for researchers to understand how virtual experiences can attract new audiences and maintain existing audiences’ satisfaction and continuance intention to use online virtual exhibitions.
In the realm of experience economy, it is essential that experiences cater to the needs of customers [25]. Immersion is a crucial aspect of aesthetic and escapist experiences, which can become an integral part of the physical or virtual experience itself [26]. The significance of immersion has been established in various studies on online consumption [27], gaming [28], and virtual environments [29]. User experience (UX) has a dynamic, emotional, and subjective nature [30] and is one of the core elements to focus on during the design and interaction process. In today’s digital era, people expect more and more from products, services and non-physical environments, while the quality of user experience often directly affects their perception and attitude towards a particular product or environment [31]. They want to have a pleasant and smooth experience in such environments. However, poor UX may destroy users’ immersion and affect their perceptions and attitudes towards virtual environments. Therefore, the immersion dimension plays a vital role in enhancing user experience in non-physical environments. This study aims to investigate the correlation between audience immersion, satisfaction, and continuance intention in virtual art exhibitions. The research employs the expectation confirmation theory and experience economy theory to devise a conceptual model. The study specifically focuses on two dimensions of immersion–aesthetic and escapist experiences—and presents a series of hypotheses and conceptual models, combined with the expectation confirmation theory. To gather experience data, a survey was conducted on 235 art-related individuals who attended a virtual art exhibition. The structure of the relationships between the variables was investigated through data analysis using the statistical analysis software SPSS26 and path analysis using the structural equation modelling software Smart PLS 4. The research culminated in a conceptual model that integrates Expectation Confirmation Theory (ECT) with the experience economy. The study sheds new light on the application of expectation confirmation and experience economy in the art field, aids exhibition designers in optimizing user experience in virtual art exhibitions, and promotes the sustainable development of the art field in the digital era.
The remainder of this paper is structured as follows: Section 2 provides an overview of the literature on virtual art exhibitions, expectation confirmation models, and experience economy theory, allowing us to formulate hypotheses to build our research model. Section 3 explains the research methodology, including participants, data collection procedures, and statistical methods. Section 4 presents the results obtained from the data analysis. Section 5 and Section 6 discuss implications, research limitations, and conclusions, respectively.
2. Literature Review and Research Hypotheses
2.1. Virtual Reality(VR) and VR Art Exhibition
Virtual Reality (VR) uses computers to simulate a real environment by synthesizing the senses of sight, sound, and touch to create a simulated three-dimensional virtual world that makes the user feel as if they are there. [32]. Virtual tours are recreations of spaces in entirely virtual environments in which you can move freely and interact using digital devices. Not only is it a copy of a real space, but it can also be a fully constructed virtual space, or even a mixture of both. VR has continued to evolve since its emergence and has been used in a number of areas including marketing, entertainment, education, accessibility, and heritage conservation [33]. Art exhibitions are also actively introducing VR technology, with museums being one of the most popular genres for respondents to visit via virtual tours [34]. Virtual reality technology enhances our presence and interactivity in computer-generated virtual environments, enabling users to immerse themselves in and interact with virtual environments [35]. The level of immersion depends on the technology application and the type of device supporting it, and is usually categorized as non-immersive, semi-immersive or fully immersive [35]. The computer screen is considered as non-immersive, and semi-immersive would be the CAVEs, semi-spherical screens [35,36,37]. Virtual reality technology is immersive, interactive, imaginative, and multi-sensory [38], opening up many new possibilities for museum displays. The aim of this study is to investigate the effect of immersion on audience’s intention to persist in VR art exhibitions.
VR art exhibition is a form of exhibition that uses virtual reality technology to present artworks in a virtual environment [3]. If the VR is designed with additional information, viewers will also be able to access information about the work, offering the benefit of making art more accessible to a wider audience [39,40]. Specifically, technologies related to creation (such as Matterport, 3D Vista, etc.) can provide clear information for virtual exhibitions [41]. In fact, virtual exhibitions provide an opportunity for those who may not be able to physically attend an exhibition to still enjoy it from anywhere and at any time, as long as they have sufficient Internet access and equipment. This flexibility expands the cultural experience and encourages more people to participate in art exhibitions, providing opportunities to explore and appreciate works of art in a freer way.
In this study, VR art exhibitions are virtual space-based art exhibitions, rather than physical exhibitions, accessed by users via desktop or handheld devices. This technology allows visitors to rotate and view places from any angle on their computer screens, creating a more immersive experience that simulates a real venue through interactive operations. Virtual tours made with 360 cameras do not allow a completely free movement of the user as it happens with other technologies. In this case, the movement is performed as teleportation between one scene and the next [42]. It is worth noting that VR exhibitions can be both a form of entertainment and an effective marketing tool for other art disciplines as well. While VR exhibitions cannot replace the emotional and sensory interactions found in physical exhibitions, they do offer additional value. Visitors can obtain information before and after their visit and appreciate the artwork in a virtual space [43]. It enables people from all backgrounds to access cultural knowledge and information without barriers, improving artistic aesthetics and promoting cultural dissemination [3].
2.2. Expectation Confirmation Theory
This study focuses on visitors’ intention to continue using virtual art exhibitions and utilizes the Expectation Confirmation Model (ECM) proposed by Bhattacherjee as the theoretical framework [23]. ECM builds on Oliver’s Expectation Confirmation Theory (ECT) [44], which suggests that users’ satisfaction with a product or service is the main determinant of their intention to continue using it [44]. ECM is the first model to distinguish between adoption behavior and continuation behavior, using perceived usefulness, confirmation, and satisfaction to explain user continuation intention. It asserts that satisfaction and perceived usefulness are key predictors of continuation intention, with satisfaction being jointly determined by perceived usefulness and confirmation [23]. ECM has been widely applied in various fields, such as social networks [45], self-service [46], AI technology [47], and online shopping [48], to predict individuals’ continued intentions, transforming the previous focus on initial acceptance. In this study, we use ECM as a foundation to develop our model on virtual art exhibition satisfaction and continuance intention.
2.3. Experience Economy Theory
In 1998, Gilmore and Pine introduced the concept of experience economy, defining experience as an activity that involves individuals participating fully on physical and mental levels [26]. They identified four areas of experience, learning, education, aesthetics, and escapism, which can be analyzed based on active/passive participation and connection from absorption to immersion [26]. This theory is also applicable to VR exhibitions [49], as studies have shown that immersion in VR environments is a key predictor of customer satisfaction [50]. Immersion describes user behavior in the virtual world and helps us understand the value and quality of users’ virtual experiences [51]. Through VR exhibitions, users can appreciate artworks, gain artistic information, experience the visual impact of artworks, and obtain a pleasant aesthetic experience [3]. Experience encompasses a wide range of areas, including escapism and aesthetic experience, as previous research indicates. Escapist experience, for example, occurs when users are fully immersed in a virtual exhibition, appreciating the artwork and experiencing a sense of concentration and enjoyment. Aesthetic experience is a fundamental component of virtual exhibitions, as they first attract users through aesthetic elements to create an immersive art appreciation experience and a sense of escapism [52]. Based on this theoretical framework, our study explores the psychological factors and behavioral intentions of virtual exhibition users, specifically tailored to the characteristics and research purposes of virtual exhibitions.
2.4. Satisfaction, Continuance Intention and Perceived Usefulness
Satisfaction refers to a psychological state that arises from a subjective evaluation of actual feelings compared to expected values. According to ECM, if a product or service performs better than customers’ expectations, they are more likely to feel satisfied [44]. In this study, we define satisfaction as the evaluation of the psychological or emotional state of visitors during their use of a virtual art exhibition. Continuance intention, as proposed by Bhattacherjee, refers to an individual’s intention to continue using a specific information technology based on their previous experience with it [23]. Previous studies have shown a positive relationship between satisfaction and continuance intention in various fields, such as online libraries [53] and digital museums [22]. Hence, visitors who are satisfied with the process of obtaining information in a VR art exhibition are more likely to intend to continue using it.
The concept of perceived usefulness has been widely studied in the context of information systems and technology. It refers to the extent to which users believe that utilizing a particular system will enhance their job performance [54]. In the case of virtual art exhibitions, user satisfaction is contingent upon the system’s ability to meet their artistic needs and provide an enjoyable experience. Empirical evidence has shown that perceived usefulness and satisfaction are positively correlated in various domains [23,55], including e-learning [56], online banking [57], artificial intelligence [58], and virtual tourism [59]. Therefore, it is imperative to prioritize the user’s perceived usefulness in designing VR art exhibition systems to ensure optimal user experience and satisfaction. Based on the above discussion, this study put forward the following hypotheses:
H1.
Satisfaction has a positive impact on continuance intention.
H2.
Perceived usefulness has a positive impact on satisfaction.
2.5. Aesthetic Experience and Escapist Experience
Aesthetic experience encompasses both passive observation and immersive engagement [60]. It involves a range of emotional responses, from appreciation of beauty to feelings of awe, sublimity, and beyond [61]. Sensory perception, particularly through visual and tactile stimulation, is crucial for achieving aesthetic experiences, as noted by Antón et al. [62]. Viewing digital images of art in a virtual environment offers a highly technology-mediated aesthetic experience [63]. Research has demonstrated a correlation between aesthetic impressions of user interfaces and perceived usability [64], and positive aesthetic quality has been shown to enhance perceived usefulness of mobile retail websites [65]. Visitors to museums and cultural heritage sites seek satisfying experiences, with studies revealing that AR-based aesthetic experiences have a significant impact on visitor satisfaction [25,66].
The combination of active participation and immersion has been referred to as an “escapist” experience [26]. This type of experience can be viewed as the pursuit of an ideal alternative to escape from a current state of anxiety or dissatisfaction [67]. Escapism is an integral aspect of the tourism experience and a significant factor that influences travelers [68]. Virtual art exhibitions provide an opportunity for users to break away from their daily routine. In the retail industry, VR enables individuals to immerse themselves in realistic settings and engage with virtual products and services through images and functions, creating an unforgettable shopping experience [69]. Escapism can also increase product knowledge and brand attitude perceptions in consumer virtual experiences [70]. Moreover, the escapist experience of museum AR has a positive impact on perceived usefulness for users [71]. Research has shown that the escapist experience in VR shopping environments, tourism, and museum VR plays a crucial role in visitor satisfaction [72,73,74]. If a VR art exhibition can deliver a pleasant and engaging escapist experience, visitors may find the exhibition useful and be more likely to feel satisfied.
The two key dimensions of immersion in tourist experiences, such as museum visits, are aesthetics and escapism. Extensive research across various industries, including virtual tours, online gaming, and online retail, has confirmed the positive influence of these factors as independent contributors to the overall experience [24,75,76]. However, there is still much to learn about the interplay between these dimensions, particularly in virtual art exhibitions. In a recent study, Komarac and Ozretić Došen explored the relationship between aesthetic experiences and escapism in museum settings [77]. The findings reveal a positive correlation between the two, suggesting that aesthetic experiences can significantly enhance the escapist experience. Similarly, research by Cheng et al. concludes that AR-enhanced aesthetic experiences in museums can promote escapism [71]. Positive aesthetic experiences in VR art exhibitions may also facilitate visitors’ detachment from daily life and promote a more immersive and enriching virtual experience. Based on the above discussion, the following hypotheses are proposed:
H3.
Aesthetic experience has a positive impact on perceived usefulness.
H4.
Aesthetic experience has a positive impact on satisfaction.
H5.
Escapist experience has a positive impact on perceived usefulness.
H6.
Escapist experience has a positive impact on satisfaction.
H7.
Aesthetic experience has a positive impact on escapist experience.
2.6. Expectation Confirmation
Expectation confirmation refers to how consistent the user perceives their expectations of an information system to be with its actual performance [23]. This evaluation of expectations after actual use is a crucial factor in determining the user’s overall experience. In the case of virtual art exhibitions, confirming the user’s motivations and expectations is especially important. This study examines visitors’ expectations of the overall experience of using a virtual art exhibition, including elements like usefulness, aesthetics, and escapism. The user’s perception of a virtual art exhibition as useful is dependent on whether the system’s performance, functionality, or services meet or exceed their initial expectations. Previous research has demonstrated the impact of expectation confirmation on perceived usefulness in areas such as mobile banking [78], mobile shopping [79], and chatbots [80]. While there are fewer studies on the relationship between confirmation and aesthetic and escapist experiences, research has shown that hedonic expectations in e-commerce websites have a positive relationship with aesthetic performance [81], and that hedonic expectations in museum environments have a positive relationship with escapism. Visitor expectations significantly affect their experience, and confirming those expectations means that the actual experience exceeds expectations and helps to increase user experience [77]. Confirming user expectations in online digital art exhibitions has a positive impact on the overall evaluation of user aesthetics [82]. AR applications in tourism are expected to have a positive impact on the aesthetic and escapist experiences of AR, allowing tourists to participate and immerse themselves in the destination environment [66]. Overall, users’ perceptions of usefulness and immersion (including aesthetics and escapism) will improve if their confirmations are closer to their actual experience when accessing a VR art exhibition. Based on the above discussion, this study put forward the following hypotheses:
H8.
Confirmation has a positive impact on perceived usefulness.
H9.
Confirmation has a positive impact on aesthetic experience.
H10.
Confirmation has a positive impact on escapist experiences.
Figure 1 shows the hypothesized relationships between the constructs of this study. The model covers the following six constructs: Confirmation (CON), Perceived Usefulness (PU), Satisfaction (SAT), and Continuance Intention (CI) from The Expectation Confirmation Theory. In addition, Aesthetic experience (AE) and Escapist experience (EE) are derived from The Experience Economy Theory.
Figure 1.
Conceptual model.
3. Methods
3.1. Measuring Instrument
For our research, we chose to focus on the virtual exhibition hall for the 90th anniversary exhibition provided by Nanjing Museum, one of the “Three Major Museums in China”. The Virtual Exhibition Hall utilizes web and image recognition technology with interpretation and interactive features to display a wide range of visual arts and artefacts, including paintings and calligraphy, bronzes, pottery, porcelain, and woodwork, in a 360-degree panoramic view. Visitors can view the gallery remotely from their computers, smartphones, tablets, and other devices, and can even use their smartphones to access the VR mode of the tour. Visitors can freely select and explore different display areas in the virtual gallery, zoom in on artwork details and appreciate the art up close. The exhibition is scheduled for November 2023 and boasts an excellently designed website. To make it more intuitive and convenient for users, we shared the URL of the VR art exhibition, and users just need to click the link in the questionnaire. https://www.4dkankan.com/spg.html?m=KJ-VtBBey2zrMe (accessed on 17 December 2023) (See Figure 2). We selected this exhibition hall as our research object to study the relationship between visitor confirmation, immersion (aesthetic and escapist experiences), perceived usefulness, and satisfaction during virtual visits. Additionally, we wanted to examine the impact of satisfaction on continuation intention. To accomplish this, we developed a model structured around the expectation confirmation model and immersion theory research framework. We conducted an online questionnaire survey to empirically test our proposed framework, using previously validated structural measures as the basis for our questionnaire.
Figure 2.
Nanjing Museum virtual exhibition hall. https://www.4dkankan.com/spg.html?m=KJ-VtBBey2zrMe (accessed on 17 December 2023).
The survey was divided into two parts. The initial segment gathered fundamental details, familiarity, and impressions of virtual art exhibitions. The second segment delved into six measurement constructs, namely CON, PU, AE, EE, SAT, and CI. Each of these constructs was operationalized using multiple items on a 7-point Likert scale, where 1 indicated “strongly disagree” and 7 indicated “strongly agree”. The questionnaire’s measurement items (see Appendix A) were sourced from previous research and modified to suit the virtual art exhibition research project. Specifically, three items of CON were taken from [23], four items of PU from [83,84], six items of AE from [24,71,72], and five items of EE from [25,72]. Additionally, the three items of SAT were sourced from [22,85], and the three measurement items of CI from [24,86]. The researchers conducted a pretest and reviewed the revised measurement items before surveying visitors (Appendix A).
3.2. Data Collection and Analysis
To gauge the interest of users in VR art exhibitions, we utilized China’s Questionnaire Star platform. Participants were asked to visit a stimulating website and complete an online questionnaire. The survey was conducted among researchers, students, practitioners, and art enthusiasts in art-related fields. A total of 279 questionnaires were collected; after removing invalid responses such as those with contradictions or inconsistent answers, 235 valid questionnaires remained. Descriptive statistics for participants can be found in Table 1.
Table 1.
The demographic information of research participants, N = 235.
We utilized partial least squares structural equation modeling (PLS-SEM) to evaluate the gathered information. PLS-SEM is a valuable tool for exploratory studies because it can forecast and elucidate the target structure by considering the variance in the dependent variable when analyzing the model [87]. PLS is advantageous because it does not necessitate the normality assumption and can handle small samples [88].
As the data was obtained from a single source, common method variance (CMV) could be a possible concern. To verify the collinearity of the forming constructs, we assessed the variance inflation factor (VIF). Based on Kock and Lynn’s recommendations, all variables should be regressed against a shared variable. If the VIF value is below or equal to 3.3, then the data is not biased [89]. The VIF values of the constructs in this study ranged from 1.000 to 2.366, demonstrating that there was no issue with common method variance.
4. Results
4.1. Reliability and Validity
We evaluated the consistency of our measurements and analyzed how well each item is related to external factors by calculating both Cronbach’s alpha (CA) and composite reliability (CR). Table 2 displays the descriptive statistics of the indicator items alongside the factor loadings of each item. All indicator items have external loadings greater than the recommended minimum value of 0.70 [90]. Furthermore, the CA and CR results for all items exceeded the cut-off threshold of 0.70 [91], indicating that the measured items have a high level of reliability (Table 3).
Table 2.
Descriptive statistics and factor loadings.
Table 3.
Assessment of reliability and convergent validity.
To assess convergent validity, this study utilized two criteria: the external loadings of individual items and the average variance extracted (AVE) for each construct [80]. All items had factor loadings greater than the recommended critical value of 0.70, and all constructs had AVE values above the recommended cutoff threshold of 0.5 [90]. Table 2 and Table 3 display satisfactory results of various fit indices, indicating adequate validity levels.
Discriminant validity was evaluated using three criteria: (1) inter-item cross loadings, (2) the Fornell–Larcker criterion, and (3) the Heterotrait-monotrait ratio (HTMT) criterion. The results in Table 4 reveal significant and strong correlations between indicators for each construct, with high loadings on the respective constructs, providing evidence for the discriminant validity of these measures.
Table 4.
Discriminant validity: inter-item cross loading.
In order to measure discriminant validity, Table 5 presents the Fornell–Larcker correlation matrix. The diagonal elements display the AVE’s square root, while the off-diagonal elements indicate the correlation estimation between the corresponding constructs (rows and columns). It is deemed acceptable for discriminant validity when the square root of the AVE is consistently greater than the square root of the corresponding correlation [90]. The outcome reveals that all square roots of AVE surpass the corresponding square correlations, signifying satisfactory discriminant validity.
Table 5.
Discriminant validity: inter-construct correlations (Fornell–Larcker).
HTMT is a reliable measure of discriminant validity, which works by estimating the correlation between two constructs. As shown in Table 6, all HTMT values are below the recommended threshold of 0.90, indicating strong discriminant validity [92].
Table 6.
Discriminant validity: inter-construct correlations (Heterotrait-monotrait ratio).
4.2. Structural Models and Hypothesis Testing
To analyze and evaluate the structural model proposed in this study, we employed the Smart PLS 3 software tool for data analysis. The fitting parameters of the model were determined using PLS, and its acceptability was assessed using the Normed Fit Index (NFI ≥ 0.8) and the Standardized Root Mean Square Residual (SRMR ≤ 0.08) [93]. The results demonstrate that the model fits well, surpassing the threshold for both fitness indices. Specifically, the NFI for this study was 0.828, and the SRMR was 0.068.
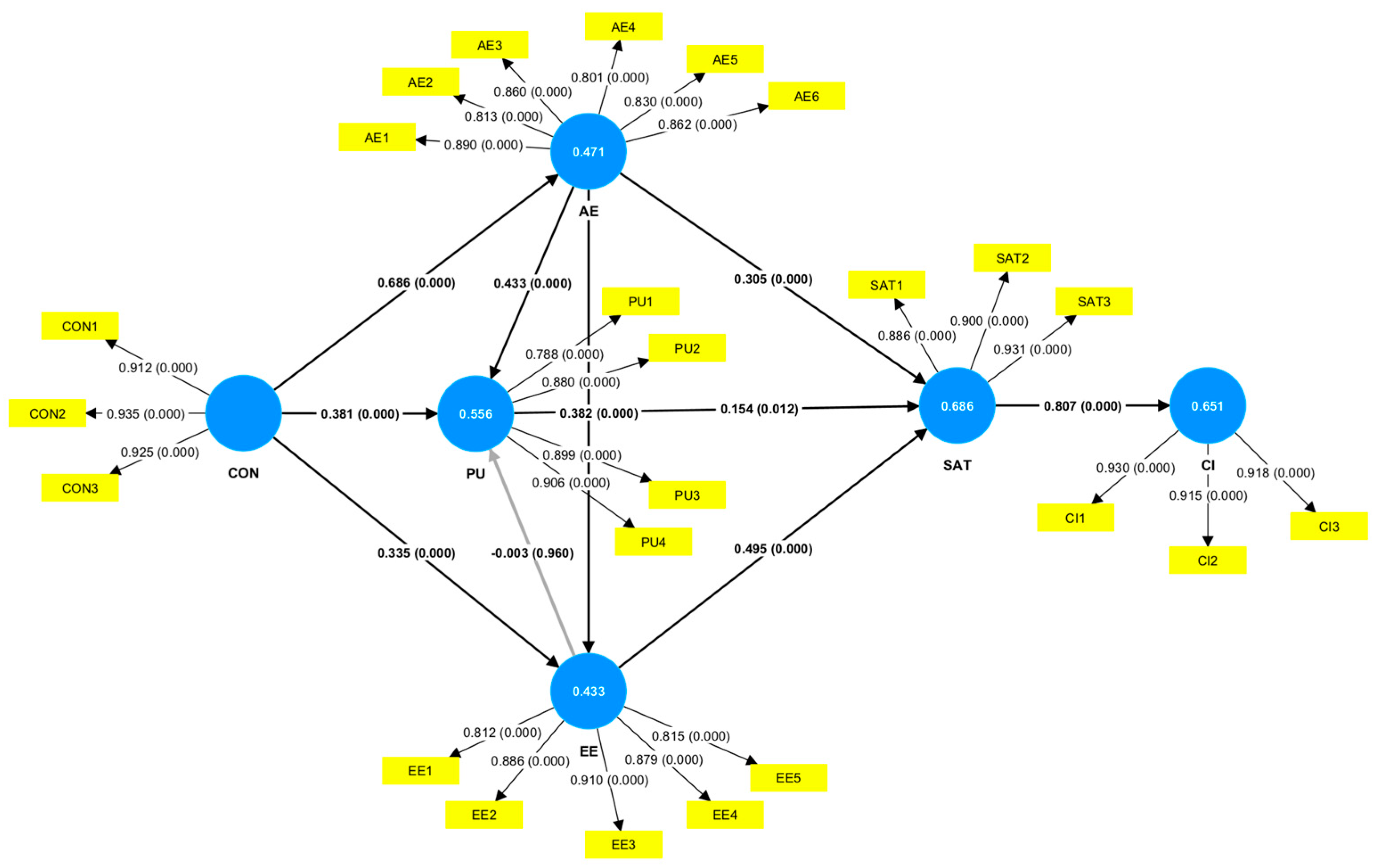
The structural equation’s path coefficient reflects the correlation and influence of each path in the model. In Figure 3, we present the theoretical structural model, which displays the estimated regression path coefficients (β) and their corresponding significance level indicators, along with their significance levels between their hypotheses and external loadings. Table 7 summarizes the expected results.
Figure 3.
Results of the PLS structural model.
Table 7.
Results of model testing.
The analysis demonstrates that the impact path of EE on PU is not significant (p = 0.960 > 0.05), indicating that there is no impact relationship between EE and PU; thus, H5 is not established. However, the other nine path hypotheses are all significant. SAT has a positive effect on CI (p = 0.000 < 0.01), supporting H1. PU has a significant effect on SAT (p = 0.000 < 0.05), supporting H2. AE has a significant effect on PU (p = 0.000 < 0.01) and SAT (p = 0.000 < 0.01) has a positive effect, supporting H3 and H4. EE has a positive impact on SAT (p = 0.000 < 0.01), supporting H6. AE has a positive impact on EE (p = 0.000 < 0.01), supporting H7. Lastly, CON on PU (p = 0.000 < 0.01), AE (p = 0.000 < 0.01), and EE (p = 0.00.01) have positive effects, supporting H8, H9, and H10.
5. Discussion
This research aims to investigate how confirmation affects users’ perceived usefulness, various dimensions of immersion (aesthetic experiences and escapist experiences), and how perceived usefulness and immersion impact satisfaction. These factors ultimately determine users’ intention to continue using the product or service. The study utilizes the expectation confirmation model and experience economy as its framework. The empirical analysis yields significant findings, which will be expounded upon in the following sections.
The first hypothesis (H1) confirms the significant role of the SAT (satisfaction) factor in predicting user continuation in VR art exhibitions. This finding aligns with the results of prior research in diverse fields, including AR in theme parks and museum visits [94,95], e-learning [96], and digital museums [22]. The higher a user’s SAT for a VR art exhibition, the greater the likelihood of a positive review, which encourages them to continue using the VR art exhibition. The study also establishes H2, which indicates a positive influence of the PU (perceived usefulness) factor on SAT in VR art exhibitions. The usefulness of VR art exhibitions plays a crucial role in improving users’ satisfaction, as highlighted in earlier research in areas such as online libraries [53], virtual tours [59], and digital museums [97].
Moreover, the study confirms H3, which establishes the positive influence of AE (Aesthetic experience) on PU in VR art exhibitions. This finding is consistent with prior work that reports the positive impact of aesthetics on PU [64,65,71]. Since VR art exhibitions provide audiences with unique and rich AE through digital technology and innovative display methods, they have a more positive impact on PU.
In addition, the study establishes H4 and H6, which report the significant role of AE and EE (Escapist experience) as different dimensions of immersion in predicting SAT in virtual art exhibitions. These results align with previous research, which has shown that immersion has a positive impact on SAT in virtual reality experiences [50]. The AE of AR in museums and cultural heritage tourism has a strong impact on SAT [25,66]. EE in VR shopping environments, tourism, and museum VR plays an important role in visitors’ SAT [72,73,74]. In the VR art exhibitions, aesthetic experience and escapist experience influence users’ satisfaction with VR art exhibitions by evoking emotions and increasing participation. The positive impact of these experience elements makes users more likely to continue visiting VR art exhibitions while building a positive experience environment.
H5 is not established, indicating that there is no significant correlation between EE and PU, which conflicts with previous research. Studies have demonstrated the positive impact of EE on PU in many fields [69,70,71]. After analysis, the impact of EE on PU in VR art exhibitions is not established, which may be due to the following three reasons: First, the differences in visitors’ attention. The survey objects selected in this study are basically art-related personnel or Art lovers. The main motivation for this type of group to visit VR art exhibitions is to appreciate the artwork. They are more concerned with the depth and quality of the artwork, the appreciation and understanding of the art, and less concerned with the escapist aspect. Second, the goal setting of VR art exhibitions. The VR art exhibitions we choose as experiences are high-quality exhibitions in museums. These exhibitions focus more on education, cultural inheritance, or the works of artists, rather than creating an environment for escaping reality. Therefore, visitors escaping reality in this kind of exhibition will not have a great impact on PU. Third, in a VR art exhibition, the escapist experience is also affected by technology and equipment. In VR art exhibitions, problems such as unclear image display, limited navigation freedom, poor device compatibility, unstable network connections, and poor interactivity weaken the potential impact of EE on PU.
H7 is established, indicating that between the two dimensions of immersion in VR art exhibitions, AE has a positive impact on EE. More specifically, AE impacts EE by promoting a higher level of immersive experience. These findings are somewhat similar to those of Apaolaza et al. in the hotel industry [88] and Komarac et al. [77] in a museum setting. Our experimental results further build on the positive impact of AE on EE in museum AR experiences by Cheng et al. [71]. These findings demonstrate that AE and EE are not mutually exclusive categories, but rather interrelated dimensions of immersion, particularly in VR art exhibitions employing new technologies.
H8, H9, and H10 are established, indicating that CON is an important factor affecting PU, AE, and EE of virtual art exhibitions. The positive impact of CON on PU has been confirmed in some fields [79,80,98], and our findings are consistent with their findings. It is proved that in VR art exhibitions, CON also positively affects users’ PU. In this study, CON also had a positive impact on AE and EE. Although there have been relatively few studies on the immersion dimension of expectation confirmation in the past, we still found from a small amount of literature that CON has a positive impact on AE in fields such as e-commerce [81], online digital art exhibitions [82], tourism AR applications, museums, and environmental [77], tourism AR applications [66]. There is a significant correlation between domain expectation confirmation and EE. If the artwork, exhibition design, or interactive elements in the VR art exhibition are satisfactory and exceed their expectations, this positive confirmation may enhance their recognition of the virtual art AE. If a VR art exhibition provides an engaging, emotionally resonant, or pleasurable experience, such as adding sound effects or personalized displays to the artwork, introducing social features, allowing users to interact with other participants, etc., these measures may make users more willing to use the virtual environment. In the matter of using VR as a means of escaping reality, our experiment also verified the previous findings of Wang Minglu et al., who stated that there is a potential mechanism between aesthetics and escapism and users’ intention to continue using VR exhibitions [24], as well as the role of immersion in VR environments in improving SAT emphasized by Hudson et al. [50].
6. Implications, Limitations and Conclusions
6.1. Theoretical Implications
This study presents a significant theoretical contribution to the field of VR art exhibitions. It employs the Expectation Confirmation Model and the Experience Economy Theory to establish the positive impact of expectation confirmation on the creation of perceived usefulness and immersion (aesthetic and escapist experiences). Furthermore, the study validates the positive correlation between perceived usefulness, aesthetics, and escapist experience, as well as explores the interplay of aesthetic and escapist experiences as dimensions of immersive virtual art exhibitions. The positive impact of aesthetic experience on escapist experience was identified. Satisfaction was also found to be a key factor in users’ continuance intention. The results expand the understanding of user behavior in VR art exhibitions in the digital era and add new insights to the theoretical framework in related fields. The study relied on a quantitative analysis of real visitors to a VR art exhibition, using the PLS-SEM methodology, to address this timely question. Although visitors crave profound offline cultural experiences after the end of the COVID-19 pandemic, VR art exhibitions still provide a reliable and convenient way for people to learn about art.
6.2. Practical Implications
By examining the impact of expectation confirmation, perceived usefulness, and immersion on user satisfaction, this research provides developers with valuable insights to create user-friendly VR art exhibitions. The implications of this study extend beyond the development of VR art exhibitions. Government cultural departments can leverage these findings to support the growth of VR art exhibitions, encourage innovation in this field, and formulate relevant policies to promote art development in the digital age. Additionally, companies can use this research to justify sponsoring and investing in VR art exhibitions. By offering users captivating virtual experiences, companies can reinforce their brand image in the cultural sector and expand the digital art market. When the government and enterprises work together to promote VR art exhibitions, it helps to elevate public comprehension and appreciation of art and cultivate digital cultural literacy. Ultimately, this research has a positive impact on promoting the sustainable growth of digital cultural and creative industries and digital art platforms.
6.3. Limitations
It is imperative to acknowledge the limitations of this study. The virtual exhibition employed in the case study was selected from past special art exhibitions hosted by the National Museum of China, which may introduce selection bias. It is noteworthy that not all museums offer the same quality of VR art exhibitions, and exhibition styles and techniques may differ across institutions. Additionally, VR exhibitions are continuously evolving with advancements in technology and changes in equipment, which may impact the study’s findings. Another limitation is the use of Partial Least Squares Structural Equation Modeling (PLS-SEM), a method that has previously faced criticism in the literature. However, recent research has supported this approach. In future studies, we plan to integrate more qualitative research methods, such as user interviews and focus groups, to make up for the shortcomings of the single questionnaire survey method and to obtain a more comprehensive and in-depth understanding. By integrating qualitative methods, we will not only be able to gain a more comprehensive understanding of the participants’ backgrounds, motivations, and attitudes, but also be able to provide more dimensional analyses and explanations for the study, thus increasing the validity and credibility of the research in this paper and providing us with more comprehensive conclusions and in-depth insights. Lastly, the data used in this study were derived solely from survey responses provided by Chinese users, limiting the generalizability of findings to other populations. Conducting similar studies in diverse countries would yield better comparability and broaden the scope of this research.
6.4. Conclusions
The present study examines the structural relationships among expectation confirmation, immersion, satisfaction, and continuation intention in the context of VR art exhibitions, drawing upon the expectation confirmation model and the experience economy theory. Specifically, we conducted a quantitative study on a sample of 235 art-related personnel and art enthusiasts who have encountered VR art exhibitions. The model was tested using partial least squares-structural equation modeling (PLS-SEM), and the results indicate that expectation confirmation significantly impacts different dimensions of immersion and perceived usefulness, which subsequently influence user satisfaction and ultimately the user’s continuation intention.
In light of the findings, future research could explore potential differences in aesthetic and escapist experiences between physical and VR art exhibitions. The results of the present study offer valuable insights to managers seeking to enhance the VR art exhibition experience and attract more people to physical exhibitions. Additionally, the findings provide guidance for governments and exhibition providers to develop policies, invest in finances and technology, and construct social platforms that enhance visitors’ persistence in VR art exhibitions and promote the sustainable development of art in the digital age in a virtual environment.
Author Contributions
Conceptualization, L.C.; methodology, J.X.; software, L.C.; validation, L.C. and J.X.; formal analysis, J.X.; investigation, L.C.; resources, L.C.; data curation, J.X.; writing—original draft preparation, L.C.; writing—review and editing, L.C.; visualization, J.X.; supervision, Y.P. All authors have read and agreed to the published version of the manuscript.
Funding
This research received no external funding.
Institutional Review Board Statement
Not applicable.
Informed Consent Statement
Not applicable.
Data Availability Statement
All data generated or analyzed during this study are included in this article. The raw data are available from the corresponding author upon reasonable request.
Acknowledgments
The authors would like to thank all those who supported us in this work. Thanks to the reviewers for their comments and efforts to help improve the paper.
Conflicts of Interest
The authors declare no conflicts of interest.
Appendix A
Table A1.
Questionnaire for variable items and reference.
Table A1.
Questionnaire for variable items and reference.
| Variables | Items | Issue | Reference |
|---|---|---|---|
| CON | CON1 | My experience visiting the virtual art exhibition was better than expected. | [23] |
| CON2 | The virtual art exhibition provided a better level of exhibition than I expected. | ||
| CON3 | Overall, most of my expectations for the virtual art exhibition were confirmed. | ||
| PU | PU1 | Visiting the virtual art exhibition increased my knowledge of art. | [83,84] |
| PU2 | Visiting virtual exhibitions is a useful way to experience art. | ||
| PU3 | Experiencing the virtual exhibition made it easier for me to learn about art. | ||
| PU4 | Visiting virtual art exhibitions helps to save time and increase efficiency. | ||
| AE | AE1 | The atmosphere of the space was harmonious during my virtual tour. | [24,71,72] |
| AE2 | The virtual hall is a fascinating environment. | ||
| AE3 | I had a great time visiting the virtual exhibit. | ||
| AE4 | The virtual hall has an aesthetically pleasing spatial design. | ||
| AE5 | The artwork in the virtual exhibition is fascinating. | ||
| AE6 | Visiting the virtual art exhibition gave me a wonderful and emotional experience. | ||
| EE | EE1 | There is an immersive feeling when experiencing the virtual exhibition. | [25,72] |
| EE2 | I completely lost track of time while experiencing the virtual exhibit. | ||
| EE3 | It feels like playing another character when experiencing the virtual exhibition. | ||
| EE4 | The virtual tour made me feel like I was entering another world. | ||
| EE5 | During this time of the virtual tour, I completely escaped reality. | ||
| SAT | SAT1 | My decision to use a virtual art exhibition was a wise one. | [22,85] |
| SAT2 | My experience in the virtual art exhibition exceeded my expectations. | ||
| SAT3 | Overall, I was pleased with my experience using the virtual art exhibition. | ||
| CI | CI1 | I will continue to visit virtual art exhibitions in the future. | [24,86] |
| CI2 | I will be looking for more virtual art exhibits to visit. | ||
| CI3 | I would recommend virtual art exhibitions to others. |
References
- Ornekoglu-Selcuk, M.; Emmanouil, M.; Hasirci, D.; Grizioti, M.; Van Langenhove, L. A Systematic Literature Review on Co-Design Education and Preparing Future Designers for Their Role in Co-Design. CoDesign 2023, 1–16. [Google Scholar] [CrossRef]
- Russo, A.; Watkins, J.; Groundwater-Smith, S. The Impact of Social Media on Informal Learning in Museums. Educ. Media Int. 2009, 46, 153–166. [Google Scholar] [CrossRef]
- Wang, M.; Lee, J.-Y.; Liu, S. The Impact of the User Characteristics of the VR Exhibition on Space Participation and Immersion. Int. J. Contents 2022, 18, 1–16. [Google Scholar] [CrossRef]
- Kim, S. Virtual Exhibitions and Communication Factors. Mus. Manag. Curatorship 2018, 33, 243–260. [Google Scholar] [CrossRef]
- Massi, M.; Vecco, M.; Lin, Y. Digital Transformation in the Cultural and Creative Industries: Production, Consumption and Entrepreneurship in the Digital and Sharing Economy; Routledge: Oxford, UK, 2020; ISBN 978-1-00-028725-7. [Google Scholar]
- Wang, M.; Liu, S.; Hu, L.; Lee, J.-Y. A Study of Metaverse Exhibition Sustainability on the Perspective of the Experience Economy. Sustainability 2023, 15, 9153. [Google Scholar] [CrossRef]
- Li, J.; Nie, J.-W.; Ye, J. Evaluation of virtual tour in an online museum: Exhibition of Architecture of the Forbidden City. PLoS ONE 2022, 17, e0261607. [Google Scholar] [CrossRef] [PubMed]
- Sugiarto, E.; Julia, J.; Pratiwinindya, R.A.; Prameswari, N.S.; Nugrahani, R.; Wibawanto, W.; Febriani, M. Virtual Gallery as a Media to Simulate Painting Appreciation in Art Learning. J. Phys. Conf. Ser. 2019, 1402, 077049. [Google Scholar] [CrossRef]
- Dong, S.; Xu, S.; Wu, G. Earth Science Digital Museum (ESDM): Toward a New Paradigm for Museums. Comput. Geosci. 2006, 32, 793–802. [Google Scholar] [CrossRef]
- Wang, C.; Wang, H. On the Status Quo and Application of Online Virtual Art Exhibition Technologies. In Proceedings of the 2021 International Conference on Culture-Oriented Science & Technology (ICCST), Beijing, China, 18–21 November 2021; pp. 253–257. [Google Scholar]
- Mateos-Rusillo, S.M.; Gifreu-Castells, A. Museums and Online Exhibitions: A Model for Analysing and Charting Existing Types. Mus. Manag. Curatorship 2017, 32, 40–49. [Google Scholar] [CrossRef]
- Foo, S. Online Virtual Exhibitions: Concepts and Design Considerations. Inf. Technol. Desidoc J. Libr. Inf. Technol. 2008, 28, 22–34. [Google Scholar] [CrossRef]
- Polys, N.; Roshan, S.; Newton, E.; Narula, M.; Thai, B.T. Designing for Social Interactions in a Virtual Art Gallery. In Proceedings of the 27th International Conference on 3D Web Technology, Paris, France, 2–4 November 2022; Available online: https://dl.acm.org/doi/abs/10.1145/3564533.3564562 (accessed on 27 January 2024).
- Li, J.; Yang, Y.; Zhang, Z.; Yoshida, N.; Xanat, V.M.; Ochiai, Y. Psychological Distance and User Engagement in Online Exhibitions: Visualization of Moiré Patterns Based on Electroencephalography Signals. Front. Psychol. 2022, 13, 954803. [Google Scholar] [CrossRef]
- Cotter, K.N.; Crone, D.L.; Rodriguez-Boerwinkle, R.M.; Boerwinkle, M.; Silvia, P.J.; Pawelski, J.O. Examining the Flourishing Impacts of Repeated Visits to a Virtual Art Museum and the Role of Immersion. Behav. Sci. 2022, 12, 500. [Google Scholar] [CrossRef] [PubMed]
- Wijaya, A.; Kefry; Wihalim, W.; Santoso Gunawan, A.A. The Effect of UI/UX Design on User Satisfaction in Online Art Gallery. In Proceedings of the 2021 1st International Conference on Computer Science and Artificial Intelligence (ICCSAI), Jakarta, Indonesia, 28 October 2021; Volume 1, pp. 120–125. [Google Scholar]
- Rodriguez-Boerwinkle, R.M.; Boerwinkle, M.J.; Silvia, P.J. The Open Gallery for Arts Research (OGAR): An Open-Source Tool for Studying the Psychology of Virtual Art Museum Visits. Behav. Res. Methods 2023, 55, 824–842. [Google Scholar] [CrossRef] [PubMed]
- Ceccacci, S.; Generosi, A.; Leopardi, A.; Mengoni, M.; Mandorli, A.F. The Role of Haptic Feedback and Gamification in Virtual Museum Systems. J. Comput. Cult. Herit. 2021, 14, 1–14. [Google Scholar] [CrossRef]
- Cheng, K.-H. The Structural Relationships among Spatial Presence, Situational Interest and Behavioral Attitudes toward Online Virtual Museum Navigation: A PLS-SEM Analysis. Libr. Hi Tech 2021, 40, 1210–1225. [Google Scholar] [CrossRef]
- Lin, C.-L.; Chen, S.-J.; Lin, R. Efficacy of Virtual Reality in Painting Art Exhibitions Appreciation. Appl. Sci. 2020, 10, 3012. [Google Scholar] [CrossRef]
- Liu, H.Y. The educational role of virtual art museums. Museol. Q. 2006, 20, 55–80. [Google Scholar]
- Wu, Y.; Jiang, Q.; Ni, S.; Liang, H. Critical Factors for Predicting Users’ Acceptance of Digital Museums for Experience-Influenced Environments. Information 2021, 12, 426. [Google Scholar] [CrossRef]
- Bhattacherjee, A. Understanding Information Systems Continuance: An Expectation-Confirmation Model. MIS Q. 2001, 25, 351–370. [Google Scholar] [CrossRef]
- Wang, M.; Lee, J.-Y.; Liu, S.; Hu, L. The Role of Emotional Responses in the VR Exhibition Continued Usage Intention: A Moderated Mediation Model. Int. J. Environ. Res. Public Health 2023, 20, 5001. [Google Scholar] [CrossRef]
- Mehmetoglu, M.; Engen, M. Pine and Gilmore’s Concept of Experience Economy and Its Dimensions: An Empirical Examination in Tourism. J. Qual. Assur. Hosp. Tour. 2011, 12, 237–255. [Google Scholar] [CrossRef]
- Pine, B.J.; Gilmore, J.H. Welcome to the Experience Economy; Harvard Business Review Press: Cambridge, MA, USA, 1998. [Google Scholar]
- Carù, A.; Cova, B. How to Facilitate Immersion in a Consumption Experience: Appropriation Operations and Service Elements. J. Consum. Behav. 2006, 5, 4–14. [Google Scholar] [CrossRef]
- Jennett, C.; Cox, A.L.; Cairns, P.; Dhoparee, S.; Epps, A.; Tijs, T.; Walton, A. Measuring and Defining the Experience of Immersion in Games. Int. J. Hum. Comput. Stud. 2008, 66, 641–661. [Google Scholar] [CrossRef]
- Shin, D. Empathy and Embodied Experience in Virtual Environment: To What Extent Can Virtual Reality Stimulate Empathy and Embodied Experience? Comput. Hum. Behav. 2018, 78, 64–73. [Google Scholar] [CrossRef]
- Park, Y. A Pedagogical Framework for Mobile Learning: Categorizing Educational Applications of Mobile Technologies into Four Types. Int. Rev. Res. Open Distrib. Learn. 2011, 12, 78–102. [Google Scholar] [CrossRef]
- Xu, J.; Liu, S.; Yang, W.; Fang, M.; Pan, Y. Beyond Reality: Exploring User Experiences in the Metaverse Art Exhibition Platform from an Integrated Perspective. Electronics 2024, 13, 1023. [Google Scholar] [CrossRef]
- Zhao, Q. A Survey on Virtual Reality. Sci. China Ser. F Inf. Sci. 2009, 52, 348–400. [Google Scholar] [CrossRef]
- Guttentag, D.A. Virtual Reality: Applications and Implications for Tourism. Tour. Manag. 2010, 31, 637–651. [Google Scholar] [CrossRef]
- Lu, J.; Xiao, X.; Xu, Z.; Wang, C.; Zhang, M.; Zhou, Y. The Potential of Virtual Tourism in the Recovery of Tourism Industry during the COVID-19 Pandemic. Curr. Issues Tour. 2022, 25, 441–457. [Google Scholar] [CrossRef]
- Mandal, S. Brief Introduction of Virtual Reality & Its Challenges. Int. J. Sci. Eng. Res. 2013, 4, 304–309. [Google Scholar]
- Beck, J.; Rainoldi, M.; Egger, R. Virtual Reality in Tourism: A State-of-the-Art Review. Tour. Rev. 2019, 74, 586–612. [Google Scholar] [CrossRef]
- Slater, M.; Sanchez-Vives, M.V. Enhancing Our Lives with Immersive Virtual Reality. Front. Robot. AI 2016, 3, 74. [Google Scholar] [CrossRef]
- Burdea, G.C.; Coiffet, P. Virtual Reality Technology; John Wiley & Sons: Hoboken, NJ, USA, 2003; ISBN 978-0-471-36089-6. [Google Scholar]
- Widjono, R.A. Analysis of User Experience in Virtual Art Exhibition during Pandemic; Atlantis Press: Amsterdam, The Netherlands, 2020; pp. 93–99. [Google Scholar]
- Si, S.; Meng, X.; Jiang, R. Online Virtual Art Exhibition Solution Based on Krpano. In Proceedings of the 2021 9th International Conference on Orange Technology (ICOT), Tainan, Taiwan, 16–17 December 2021; pp. 1–5. [Google Scholar]
- Luca, V.D.; Frau, M. Virtual Tour Realizzato Con Pannellum Ed Integrazione LeafletJS. Groma Doc. Archaeol. 2022, 7, 62–71. [Google Scholar] [CrossRef]
- Zara, J. Virtual Reality and Cultural Heritage on the Web. In Proceedings of the 7th International Conference on Computer Graphics and Artificial Inteligence (3IA 2004), Limoges, France, 12–13 May 2004; pp. 101–112. [Google Scholar]
- Tunnikmah, N. Impact of COVID-19 on the World of Fine Arts; between online exhibitions, Virtual Exhibitions in Cyberspace Appreciation. In Proceedings of the 2nd International Conference on Interdisciplinary Arts & Humanities (ICONARTIES), Yogyakarta, Indonesia, 6 November 2020. [Google Scholar]
- Oliver, R.L. A Cognitive Model of the Antecedents and Consequences of Satisfaction Decisions. J. Mark. Res. 1980, 17, 460–469. [Google Scholar] [CrossRef]
- Lin, X.; Featherman, M.; Sarker, S. Understanding Factors Affecting Users’ Social Networking Site Continuance: A Gender Difference Perspective. Inf. Manag. 2017, 54, 383–395. [Google Scholar] [CrossRef]
- Wu, C.-G.; Wu, P.-Y. Investigating User Continuance Intention toward Library Self-Service Technology: The Case of Self-Issue and Return Systems in the Public Context. Libr. Hi Tech 2018, 37, 401–417. [Google Scholar] [CrossRef]
- Huang, Y.; Yu, Z. Understanding the Continuance Intention for Artificial Intelligence News Anchor: Based on the Expectation Confirmation Theory. Systems 2023, 11, 438. [Google Scholar] [CrossRef]
- Pee, L.G.; Jiang, J.; Klein, G. Signaling Effect of Website Usability on Repurchase Intention. Int. J. Inf. Manag. 2018, 39, 228–241. [Google Scholar] [CrossRef]
- Jung, T.; Tom Dieck, M.C.; Lee, H.; Chung, N. Effects of Virtual Reality and Augmented Reality on Visitor Experiences in Museum. In Proceedings of the Information and Communication Technologies in Tourism 2016; Inversini, A., Schegg, R., Eds.; Springer International Publishing: Cham, Switzerland, 2016; pp. 621–635. [Google Scholar]
- Hudson, S.; Matson-Barkat, S.; Pallamin, N.; Jegou, G. With or without You? Interaction and Immersion in a Virtual Reality Experience. J. Bus. Res. 2019, 100, 459–468. [Google Scholar] [CrossRef]
- Ivancic, D.; Schofield, D.; Dethridge, L. A Virtual Perspective: Measuring Engagement and Perspective in Virtual Art Galleries. Int. J. Arts Technol. 2016, 9, 273–298. [Google Scholar] [CrossRef]
- Zou, N.; Gong, Q.; Zhou, J.; Chen, P.; Kong, W.; Chai, C. Value-Based Model of User Interaction Design for Virtual Museum. CCF Trans. Pervasive Comput. Interact. 2021, 3, 112–128. [Google Scholar] [CrossRef]
- Joo, S.; Choi, N. Understanding Users’ Continuance Intention to Use Online Library Resources Based on an Extended Expec-tation-Confirmation Model. Electron. Libr. 2016, 34, 554–571. [Google Scholar] [CrossRef]
- Davis, F.D. Perceived Usefulness, Perceived Ease of Use, and User Acceptance of Information Technology. MIS Q. 1989, 13, 319–340. [Google Scholar] [CrossRef]
- Thong, J.Y.L.; Hong, S.-J.; Tam, K.Y. The Effects of Post-Adoption Beliefs on the Expectation-Confirmation Model for Information Technology Continuance. Int. J. Hum.-Comput. Stud. 2006, 64, 799–810. [Google Scholar] [CrossRef]
- Lin, W.-S. Perceived Fit and Satisfaction on Web Learning Performance: IS Continuance Intention and Task-Technology Fit Perspectives. Int. J. Hum.-Comput. Stud. 2012, 70, 498–507. [Google Scholar] [CrossRef]
- Rahi, S.; Othman Mansour, M.M.; Alharafsheh, M.; Alghizzawi, M. The Post-Adoption Behavior of Internet Banking Users through the Eyes of Self-Determination Theory and Expectation Confirmation Model. J. Enterp. Inf. Manag. 2021, 34, 1874–1892. [Google Scholar] [CrossRef]
- Ashfaq, M.; Yun, J.; Yu, S.; Loureiro, S.M.C. I, Chatbot: Modeling the Determinants of Users’ Satisfaction and Continuance Intention of AI-Powered Service Agents. Telemat. Inform. 2020, 54, 101473. [Google Scholar] [CrossRef]
- Rahimizhian, S.; Ozturen, A.; Ilkan, M. Emerging Realm of 360-Degree Technology to Promote Tourism Destination. Technol. Soc. 2020, 63, 101411. [Google Scholar] [CrossRef]
- Petkus, E., Jr. Enhancing the Application of Experiential Marketing in the Arts. Int. J. Nonprofit Volunt. Sect. Mark. 2004, 9, 49–56. [Google Scholar] [CrossRef]
- Vessel, E.; Starr, G.; Rubin, N. Art Reaches within: Aesthetic Experience, the Self and the Default Mode Network. Front. Neurosci. 2013, 7, 258. [Google Scholar] [CrossRef]
- Antón, C.; Camarero, C.; Garrido, M.-J. Exploring the Experience Value of Museum Visitors as a Co-Creation Process. Curr. Issues Tour. 2018, 21, 1406–1425. [Google Scholar] [CrossRef]
- Moens, B.G. Aesthetic Experience in Virtual Museums: A Postphenomenological Perspective. Stud. Digit. Herit. 2018, 2, 68–79. [Google Scholar] [CrossRef]
- Laugwitz, B.; Held, T.; Schrepp, M. Construction and Evaluation of a User Experience Questionnaire. In HCI and Usability for Education and Work; Holzinger, A., Ed.; Lecture Notes in Computer Science; Springer: Berlin/Heidelberg, Germany, 2008; Volume 5298, pp. 63–76. ISBN 978-3-540-89349-3. [Google Scholar]
- Sohn, S. A Contextual Perspective on Consumers’ Perceived Usefulness: The Case of Mobile Online Shopping. J. Retail. Consum. Serv. 2017, 38, 22–33. [Google Scholar] [CrossRef]
- Chung, N.; Lee, H.; Kim, J.-Y.; Koo, C. The Role of Augmented Reality for Experience-Influenced Environments: The Case of Cultural Heritage Tourism in Korea. J. Travel Res. 2018, 57, 627–643. [Google Scholar] [CrossRef]
- Hirschman, E.C. On the Acquisition of Aesthetic, Escapist, and Agentic Experiences. Empir. Stud. Arts 1983, 1, 157–172. [Google Scholar] [CrossRef]
- Lee, H.M.; Smith, S.L.J. A Visitor Experience Scale: Historic Sites and Museums. J. China Tour. Res. 2015, 11, 255–277. [Google Scholar] [CrossRef]
- Violante, M.G.; Vezzetti, E.; Piazzolla, P. How to Design a Virtual Reality Experience That Impacts the Consumer Engagement: The Case of the Virtual Supermarket. Int. J. Interact. Des. Manuf. IJIDeM 2019, 13, 243–262. [Google Scholar] [CrossRef]
- Keng, C.-J.; Liao, T.-H.; Yang, Y.-I. The Effects of Sequential Combinations of Virtual Experience, Direct Experience, and Indirect Experience: The Moderating Roles of Need for Touch and Product Involvement. Electron. Commer. Res. 2012, 12, 177–199. [Google Scholar] [CrossRef]
- Cheng, A.; Ma, D.; Pan, Y.; Qian, H. Enhancing Museum Visiting Experience: Investigating the Relationships Between Augmented Reality Quality, Immersion, and TAM Using PLS-SEM. Int. J. Human–Comput. Interact. 2023, 1–12. [Google Scholar] [CrossRef]
- Oh, H.; Fiore, A.M.; Jeoung, M. Measuring Experience Economy Concepts: Tourism Applications. J. Travel Res. 2007, 46, 119–132. [Google Scholar] [CrossRef]
- Han, D.-I.D.; Bergs, Y.; Moorhouse, N. Virtual Reality Consumer Experience Escapes: Preparing for the Metaverse. Virtual Real. 2022, 26, 1443–1458. [Google Scholar] [CrossRef]
- Lee, H.; Jung, T.H.; Tom Dieck, M.C.; Chung, N. Experiencing Immersive Virtual Reality in Museums. Inf. Manag. 2020, 57, 103229. [Google Scholar] [CrossRef]
- Calleja, G. Digital Games and Escapism. Games Cult. 2010, 5, 335–353. [Google Scholar] [CrossRef]
- Algharabat, R.S. The Role of 3D Product Presentation in Enhancing Virtual Experience Realms: The Case of Consumer Responses towards Online Apparel Retailers. In Encyclopedia of E-Commerce Development, Implementation, and Management; IGI Global: Hershey, PA, USA, 2016; pp. 1724–1736. ISBN 978-1-4666-9787-4. [Google Scholar]
- Komarac, T.; Ozretić Došen, Đ. Discovering the Determinants of Museum Visitors’ Immersion into Experience: The Impact of Interactivity, Expectations, and Skepticism. Curr. Issues Tour. 2022, 25, 3675–3693. [Google Scholar] [CrossRef]
- Yuan, S.; Liu, Y.; Yao, R.; Liu, J. An Investigation of Users’ Continuance Intention towards Mobile Banking in China. Inf. Dev. 2016, 32, 20–34. [Google Scholar] [CrossRef]
- Shang, D.; Wu, W. Understanding Mobile Shopping Consumers’ Continuance Intention. Ind. Manag. Data Syst. 2017, 117, 213–227. [Google Scholar] [CrossRef]
- Dhiman, N.; Jamwal, M. Tourists’ Post-Adoption Continuance Intentions of Chatbots: Integrating Task–Technology Fit Model and Expectation–Confirmation Theory. Foresight 2022, 25, 209–224. [Google Scholar] [CrossRef]
- Liu, F.; Lim, E.T.K.; Li, H.; Tan, C.-W.; Cyr, D. Disentangling Utilitarian and Hedonic Consumption Behavior in Online Shopping: An Expectation Disconfirmation Perspective. Inf. Manag. 2020, 57, 103199. [Google Scholar] [CrossRef]
- Xia, Y. How Has Online Digital Technology Influenced the On-Site Visitation Behavior of Tourists during the COVID-19 Pandemic? A Case Study of Online Digital Art Exhibitions in China. Sustainability 2023, 15, 10889. [Google Scholar] [CrossRef]
- El-Said, O.; Aziz, H. Virtual Tours a Means to an End: An Analysis of Virtual Tours’ Role in Tourism Recovery Post COVID-19. J. Travel Res. 2022, 61, 528–548. [Google Scholar] [CrossRef]
- Huang, Y.-C. Integrated Concepts of the UTAUT and TPB in Virtual Reality Behavioral Intention. J. Retail. Consum. Serv. 2023, 70, 103127. [Google Scholar] [CrossRef]
- Lee, H.; Lee, Y.; Yoo, D. The Determinants of Perceived Service Quality and Its Relationship with Satisfaction. J. Serv. Mark. 2000, 14, 217–231. [Google Scholar] [CrossRef]
- Kim, M.J.; Hall, C.M. A Hedonic Motivation Model in Virtual Reality Tourism: Comparing Visitors and Non-Visitors. Int. J. Inf. Manag. 2019, 46, 236–249. [Google Scholar] [CrossRef]
- Henseler, J.; Dijkstra, T.K.; Sarstedt, M.; Ringle, C.M.; Diamantopoulos, A.; Straub, D.W.; Ketchen, D.J.; Hair, J.F.; Hult, G.T.M.; Calantone, R.J. Common Beliefs and Reality About PLS: Comments on Rönkkö and Evermann (2013). Organ. Res. Methods 2014, 17, 182–209. [Google Scholar] [CrossRef]
- Hair, J.F.; Risher, J.J.; Sarstedt, M.; Ringle, C.M. When to Use and How to Report the Results of PLS-SEM. Eur. Bus. Rev. 2019, 31, 2–24. [Google Scholar] [CrossRef]
- Kock, N.; Lynn, G. Lateral Collinearity and Misleading Results in Variance-Based SEM: An Illustration and Recommendations. J. Assoc. Inf. Syst. 2012, 13, 546–580. [Google Scholar] [CrossRef]
- Fornell, C.; Larcker, D.F. Evaluating Structural Equation Models with Unobservable Variables and Measurement Error. J. Mark. Res. 1981, 18, 39–50. [Google Scholar] [CrossRef]
- Hair, J.F.; Sarstedt, M.; Ringle, C.M.; Mena, J.A. An Assessment of the Use of Partial Least Squares Structural Equation Modeling in Marketing Research. J. Acad. Mark. Sci. 2012, 40, 414–433. [Google Scholar] [CrossRef]
- Fassott, G.; Henseler, J.; Coelho, P.S. Testing Moderating Effects in PLS Path Models with Composite Variables. Ind. Manag. Data Syst. 2016, 116, 1887–1900. [Google Scholar] [CrossRef]
- Gupta, G.; Singharia, K. Consumption of OTT Media Streaming in COVID-19 Lockdown: Insights from PLS Analysis. Vision 2021, 25, 36–46. [Google Scholar] [CrossRef]
- Jung, T.; Chung, N.; Leue, M.C. The Determinants of Recommendations to Use Augmented Reality Technologies: The Case of a Korean Theme Park. Tour. Manag. 2015, 49, 75–86. [Google Scholar] [CrossRef]
- Jiang, Q.; Chen, J.; Wu, Y.; Gu, C.; Sun, J. A Study of Factors Influencing the Continuance Intention to the Usage of Augmented Reality in Museums. Systems 2022, 10, 73. [Google Scholar] [CrossRef]
- Roca, J.C.; Chiu, C.-M.; Martínez, F.J. Understanding E-Learning Continuance Intention: An Extension of the Technology Acceptance Model. Int. J. Hum.-Comput. Stud. 2006, 64, 683–696. [Google Scholar] [CrossRef]
- Shi, M.; Wang, Q.; Long, Y. Exploring the Key Drivers of User Continuance Intention to Use Digital Museums: Evidence From China’s Sanxingdui Museum. IEEE Access 2023, 11, 81511–81526. [Google Scholar] [CrossRef]
- Gupta, A.; Dhiman, N.; Yousaf, A.; Arora, N. Social Comparison and Continuance Intention of Smart Fitness Wearables: An Extended Expectation Confirmation Theory Perspective. Behav. Inf. Technol. 2021, 40, 1341–1354. [Google Scholar] [CrossRef]
Disclaimer/Publisher’s Note: The statements, opinions and data contained in all publications are solely those of the individual author(s) and contributor(s) and not of MDPI and/or the editor(s). MDPI and/or the editor(s) disclaim responsibility for any injury to people or property resulting from any ideas, methods, instructions or products referred to in the content. |
© 2024 by the authors. Licensee MDPI, Basel, Switzerland. This article is an open access article distributed under the terms and conditions of the Creative Commons Attribution (CC BY) license (https://creativecommons.org/licenses/by/4.0/).


