Investigating User Experience of VR Art Exhibitions: The Impact of Immersion, Satisfaction, and Expectation Confirmation
Abstract
1. Introduction
2. Literature Review and Research Hypotheses
2.1. Virtual Reality(VR) and VR Art Exhibition
2.2. Expectation Confirmation Theory
2.3. Experience Economy Theory
2.4. Satisfaction, Continuance Intention and Perceived Usefulness
2.5. Aesthetic Experience and Escapist Experience
2.6. Expectation Confirmation
3. Methods
3.1. Measuring Instrument
3.2. Data Collection and Analysis
4. Results
4.1. Reliability and Validity
4.2. Structural Models and Hypothesis Testing
5. Discussion
6. Implications, Limitations and Conclusions
6.1. Theoretical Implications
6.2. Practical Implications
6.3. Limitations
6.4. Conclusions
Author Contributions
Funding
Institutional Review Board Statement
Informed Consent Statement
Data Availability Statement
Acknowledgments
Conflicts of Interest
Appendix A
| Variables | Items | Issue | Reference | 
|---|---|---|---|
| CON | CON1 | My experience visiting the virtual art exhibition was better than expected. | [23] | 
| CON2 | The virtual art exhibition provided a better level of exhibition than I expected. | ||
| CON3 | Overall, most of my expectations for the virtual art exhibition were confirmed. | ||
| PU | PU1 | Visiting the virtual art exhibition increased my knowledge of art. | [83,84] | 
| PU2 | Visiting virtual exhibitions is a useful way to experience art. | ||
| PU3 | Experiencing the virtual exhibition made it easier for me to learn about art. | ||
| PU4 | Visiting virtual art exhibitions helps to save time and increase efficiency. | ||
| AE | AE1 | The atmosphere of the space was harmonious during my virtual tour. | [24,71,72] | 
| AE2 | The virtual hall is a fascinating environment. | ||
| AE3 | I had a great time visiting the virtual exhibit. | ||
| AE4 | The virtual hall has an aesthetically pleasing spatial design. | ||
| AE5 | The artwork in the virtual exhibition is fascinating. | ||
| AE6 | Visiting the virtual art exhibition gave me a wonderful and emotional experience. | ||
| EE | EE1 | There is an immersive feeling when experiencing the virtual exhibition. | [25,72] | 
| EE2 | I completely lost track of time while experiencing the virtual exhibit. | ||
| EE3 | It feels like playing another character when experiencing the virtual exhibition. | ||
| EE4 | The virtual tour made me feel like I was entering another world. | ||
| EE5 | During this time of the virtual tour, I completely escaped reality. | ||
| SAT | SAT1 | My decision to use a virtual art exhibition was a wise one. | [22,85] | 
| SAT2 | My experience in the virtual art exhibition exceeded my expectations. | ||
| SAT3 | Overall, I was pleased with my experience using the virtual art exhibition. | ||
| CI | CI1 | I will continue to visit virtual art exhibitions in the future. | [24,86] | 
| CI2 | I will be looking for more virtual art exhibits to visit. | ||
| CI3 | I would recommend virtual art exhibitions to others. | 
References
- Ornekoglu-Selcuk, M.; Emmanouil, M.; Hasirci, D.; Grizioti, M.; Van Langenhove, L. A Systematic Literature Review on Co-Design Education and Preparing Future Designers for Their Role in Co-Design. CoDesign 2023, 1–16. [Google Scholar] [CrossRef]
- Russo, A.; Watkins, J.; Groundwater-Smith, S. The Impact of Social Media on Informal Learning in Museums. Educ. Media Int. 2009, 46, 153–166. [Google Scholar] [CrossRef]
- Wang, M.; Lee, J.-Y.; Liu, S. The Impact of the User Characteristics of the VR Exhibition on Space Participation and Immersion. Int. J. Contents 2022, 18, 1–16. [Google Scholar] [CrossRef]
- Kim, S. Virtual Exhibitions and Communication Factors. Mus. Manag. Curatorship 2018, 33, 243–260. [Google Scholar] [CrossRef]
- Massi, M.; Vecco, M.; Lin, Y. Digital Transformation in the Cultural and Creative Industries: Production, Consumption and Entrepreneurship in the Digital and Sharing Economy; Routledge: Oxford, UK, 2020; ISBN 978-1-00-028725-7. [Google Scholar]
- Wang, M.; Liu, S.; Hu, L.; Lee, J.-Y. A Study of Metaverse Exhibition Sustainability on the Perspective of the Experience Economy. Sustainability 2023, 15, 9153. [Google Scholar] [CrossRef]
- Li, J.; Nie, J.-W.; Ye, J. Evaluation of virtual tour in an online museum: Exhibition of Architecture of the Forbidden City. PLoS ONE 2022, 17, e0261607. [Google Scholar] [CrossRef] [PubMed]
- Sugiarto, E.; Julia, J.; Pratiwinindya, R.A.; Prameswari, N.S.; Nugrahani, R.; Wibawanto, W.; Febriani, M. Virtual Gallery as a Media to Simulate Painting Appreciation in Art Learning. J. Phys. Conf. Ser. 2019, 1402, 077049. [Google Scholar] [CrossRef]
- Dong, S.; Xu, S.; Wu, G. Earth Science Digital Museum (ESDM): Toward a New Paradigm for Museums. Comput. Geosci. 2006, 32, 793–802. [Google Scholar] [CrossRef]
- Wang, C.; Wang, H. On the Status Quo and Application of Online Virtual Art Exhibition Technologies. In Proceedings of the 2021 International Conference on Culture-Oriented Science & Technology (ICCST), Beijing, China, 18–21 November 2021; pp. 253–257. [Google Scholar]
- Mateos-Rusillo, S.M.; Gifreu-Castells, A. Museums and Online Exhibitions: A Model for Analysing and Charting Existing Types. Mus. Manag. Curatorship 2017, 32, 40–49. [Google Scholar] [CrossRef]
- Foo, S. Online Virtual Exhibitions: Concepts and Design Considerations. Inf. Technol. Desidoc J. Libr. Inf. Technol. 2008, 28, 22–34. [Google Scholar] [CrossRef]
- Polys, N.; Roshan, S.; Newton, E.; Narula, M.; Thai, B.T. Designing for Social Interactions in a Virtual Art Gallery. In Proceedings of the 27th International Conference on 3D Web Technology, Paris, France, 2–4 November 2022; Available online: https://dl.acm.org/doi/abs/10.1145/3564533.3564562 (accessed on 27 January 2024).
- Li, J.; Yang, Y.; Zhang, Z.; Yoshida, N.; Xanat, V.M.; Ochiai, Y. Psychological Distance and User Engagement in Online Exhibitions: Visualization of Moiré Patterns Based on Electroencephalography Signals. Front. Psychol. 2022, 13, 954803. [Google Scholar] [CrossRef]
- Cotter, K.N.; Crone, D.L.; Rodriguez-Boerwinkle, R.M.; Boerwinkle, M.; Silvia, P.J.; Pawelski, J.O. Examining the Flourishing Impacts of Repeated Visits to a Virtual Art Museum and the Role of Immersion. Behav. Sci. 2022, 12, 500. [Google Scholar] [CrossRef] [PubMed]
- Wijaya, A.; Kefry; Wihalim, W.; Santoso Gunawan, A.A. The Effect of UI/UX Design on User Satisfaction in Online Art Gallery. In Proceedings of the 2021 1st International Conference on Computer Science and Artificial Intelligence (ICCSAI), Jakarta, Indonesia, 28 October 2021; Volume 1, pp. 120–125. [Google Scholar]
- Rodriguez-Boerwinkle, R.M.; Boerwinkle, M.J.; Silvia, P.J. The Open Gallery for Arts Research (OGAR): An Open-Source Tool for Studying the Psychology of Virtual Art Museum Visits. Behav. Res. Methods 2023, 55, 824–842. [Google Scholar] [CrossRef] [PubMed]
- Ceccacci, S.; Generosi, A.; Leopardi, A.; Mengoni, M.; Mandorli, A.F. The Role of Haptic Feedback and Gamification in Virtual Museum Systems. J. Comput. Cult. Herit. 2021, 14, 1–14. [Google Scholar] [CrossRef]
- Cheng, K.-H. The Structural Relationships among Spatial Presence, Situational Interest and Behavioral Attitudes toward Online Virtual Museum Navigation: A PLS-SEM Analysis. Libr. Hi Tech 2021, 40, 1210–1225. [Google Scholar] [CrossRef]
- Lin, C.-L.; Chen, S.-J.; Lin, R. Efficacy of Virtual Reality in Painting Art Exhibitions Appreciation. Appl. Sci. 2020, 10, 3012. [Google Scholar] [CrossRef]
- Liu, H.Y. The educational role of virtual art museums. Museol. Q. 2006, 20, 55–80. [Google Scholar]
- Wu, Y.; Jiang, Q.; Ni, S.; Liang, H. Critical Factors for Predicting Users’ Acceptance of Digital Museums for Experience-Influenced Environments. Information 2021, 12, 426. [Google Scholar] [CrossRef]
- Bhattacherjee, A. Understanding Information Systems Continuance: An Expectation-Confirmation Model. MIS Q. 2001, 25, 351–370. [Google Scholar] [CrossRef]
- Wang, M.; Lee, J.-Y.; Liu, S.; Hu, L. The Role of Emotional Responses in the VR Exhibition Continued Usage Intention: A Moderated Mediation Model. Int. J. Environ. Res. Public Health 2023, 20, 5001. [Google Scholar] [CrossRef]
- Mehmetoglu, M.; Engen, M. Pine and Gilmore’s Concept of Experience Economy and Its Dimensions: An Empirical Examination in Tourism. J. Qual. Assur. Hosp. Tour. 2011, 12, 237–255. [Google Scholar] [CrossRef]
- Pine, B.J.; Gilmore, J.H. Welcome to the Experience Economy; Harvard Business Review Press: Cambridge, MA, USA, 1998. [Google Scholar]
- Carù, A.; Cova, B. How to Facilitate Immersion in a Consumption Experience: Appropriation Operations and Service Elements. J. Consum. Behav. 2006, 5, 4–14. [Google Scholar] [CrossRef]
- Jennett, C.; Cox, A.L.; Cairns, P.; Dhoparee, S.; Epps, A.; Tijs, T.; Walton, A. Measuring and Defining the Experience of Immersion in Games. Int. J. Hum. Comput. Stud. 2008, 66, 641–661. [Google Scholar] [CrossRef]
- Shin, D. Empathy and Embodied Experience in Virtual Environment: To What Extent Can Virtual Reality Stimulate Empathy and Embodied Experience? Comput. Hum. Behav. 2018, 78, 64–73. [Google Scholar] [CrossRef]
- Park, Y. A Pedagogical Framework for Mobile Learning: Categorizing Educational Applications of Mobile Technologies into Four Types. Int. Rev. Res. Open Distrib. Learn. 2011, 12, 78–102. [Google Scholar] [CrossRef]
- Xu, J.; Liu, S.; Yang, W.; Fang, M.; Pan, Y. Beyond Reality: Exploring User Experiences in the Metaverse Art Exhibition Platform from an Integrated Perspective. Electronics 2024, 13, 1023. [Google Scholar] [CrossRef]
- Zhao, Q. A Survey on Virtual Reality. Sci. China Ser. F Inf. Sci. 2009, 52, 348–400. [Google Scholar] [CrossRef]
- Guttentag, D.A. Virtual Reality: Applications and Implications for Tourism. Tour. Manag. 2010, 31, 637–651. [Google Scholar] [CrossRef]
- Lu, J.; Xiao, X.; Xu, Z.; Wang, C.; Zhang, M.; Zhou, Y. The Potential of Virtual Tourism in the Recovery of Tourism Industry during the COVID-19 Pandemic. Curr. Issues Tour. 2022, 25, 441–457. [Google Scholar] [CrossRef]
- Mandal, S. Brief Introduction of Virtual Reality & Its Challenges. Int. J. Sci. Eng. Res. 2013, 4, 304–309. [Google Scholar]
- Beck, J.; Rainoldi, M.; Egger, R. Virtual Reality in Tourism: A State-of-the-Art Review. Tour. Rev. 2019, 74, 586–612. [Google Scholar] [CrossRef]
- Slater, M.; Sanchez-Vives, M.V. Enhancing Our Lives with Immersive Virtual Reality. Front. Robot. AI 2016, 3, 74. [Google Scholar] [CrossRef]
- Burdea, G.C.; Coiffet, P. Virtual Reality Technology; John Wiley & Sons: Hoboken, NJ, USA, 2003; ISBN 978-0-471-36089-6. [Google Scholar]
- Widjono, R.A. Analysis of User Experience in Virtual Art Exhibition during Pandemic; Atlantis Press: Amsterdam, The Netherlands, 2020; pp. 93–99. [Google Scholar]
- Si, S.; Meng, X.; Jiang, R. Online Virtual Art Exhibition Solution Based on Krpano. In Proceedings of the 2021 9th International Conference on Orange Technology (ICOT), Tainan, Taiwan, 16–17 December 2021; pp. 1–5. [Google Scholar]
- Luca, V.D.; Frau, M. Virtual Tour Realizzato Con Pannellum Ed Integrazione LeafletJS. Groma Doc. Archaeol. 2022, 7, 62–71. [Google Scholar] [CrossRef]
- Zara, J. Virtual Reality and Cultural Heritage on the Web. In Proceedings of the 7th International Conference on Computer Graphics and Artificial Inteligence (3IA 2004), Limoges, France, 12–13 May 2004; pp. 101–112. [Google Scholar]
- Tunnikmah, N. Impact of COVID-19 on the World of Fine Arts; between online exhibitions, Virtual Exhibitions in Cyberspace Appreciation. In Proceedings of the 2nd International Conference on Interdisciplinary Arts & Humanities (ICONARTIES), Yogyakarta, Indonesia, 6 November 2020. [Google Scholar]
- Oliver, R.L. A Cognitive Model of the Antecedents and Consequences of Satisfaction Decisions. J. Mark. Res. 1980, 17, 460–469. [Google Scholar] [CrossRef]
- Lin, X.; Featherman, M.; Sarker, S. Understanding Factors Affecting Users’ Social Networking Site Continuance: A Gender Difference Perspective. Inf. Manag. 2017, 54, 383–395. [Google Scholar] [CrossRef]
- Wu, C.-G.; Wu, P.-Y. Investigating User Continuance Intention toward Library Self-Service Technology: The Case of Self-Issue and Return Systems in the Public Context. Libr. Hi Tech 2018, 37, 401–417. [Google Scholar] [CrossRef]
- Huang, Y.; Yu, Z. Understanding the Continuance Intention for Artificial Intelligence News Anchor: Based on the Expectation Confirmation Theory. Systems 2023, 11, 438. [Google Scholar] [CrossRef]
- Pee, L.G.; Jiang, J.; Klein, G. Signaling Effect of Website Usability on Repurchase Intention. Int. J. Inf. Manag. 2018, 39, 228–241. [Google Scholar] [CrossRef]
- Jung, T.; Tom Dieck, M.C.; Lee, H.; Chung, N. Effects of Virtual Reality and Augmented Reality on Visitor Experiences in Museum. In Proceedings of the Information and Communication Technologies in Tourism 2016; Inversini, A., Schegg, R., Eds.; Springer International Publishing: Cham, Switzerland, 2016; pp. 621–635. [Google Scholar]
- Hudson, S.; Matson-Barkat, S.; Pallamin, N.; Jegou, G. With or without You? Interaction and Immersion in a Virtual Reality Experience. J. Bus. Res. 2019, 100, 459–468. [Google Scholar] [CrossRef]
- Ivancic, D.; Schofield, D.; Dethridge, L. A Virtual Perspective: Measuring Engagement and Perspective in Virtual Art Galleries. Int. J. Arts Technol. 2016, 9, 273–298. [Google Scholar] [CrossRef]
- Zou, N.; Gong, Q.; Zhou, J.; Chen, P.; Kong, W.; Chai, C. Value-Based Model of User Interaction Design for Virtual Museum. CCF Trans. Pervasive Comput. Interact. 2021, 3, 112–128. [Google Scholar] [CrossRef]
- Joo, S.; Choi, N. Understanding Users’ Continuance Intention to Use Online Library Resources Based on an Extended Expec-tation-Confirmation Model. Electron. Libr. 2016, 34, 554–571. [Google Scholar] [CrossRef]
- Davis, F.D. Perceived Usefulness, Perceived Ease of Use, and User Acceptance of Information Technology. MIS Q. 1989, 13, 319–340. [Google Scholar] [CrossRef]
- Thong, J.Y.L.; Hong, S.-J.; Tam, K.Y. The Effects of Post-Adoption Beliefs on the Expectation-Confirmation Model for Information Technology Continuance. Int. J. Hum.-Comput. Stud. 2006, 64, 799–810. [Google Scholar] [CrossRef]
- Lin, W.-S. Perceived Fit and Satisfaction on Web Learning Performance: IS Continuance Intention and Task-Technology Fit Perspectives. Int. J. Hum.-Comput. Stud. 2012, 70, 498–507. [Google Scholar] [CrossRef]
- Rahi, S.; Othman Mansour, M.M.; Alharafsheh, M.; Alghizzawi, M. The Post-Adoption Behavior of Internet Banking Users through the Eyes of Self-Determination Theory and Expectation Confirmation Model. J. Enterp. Inf. Manag. 2021, 34, 1874–1892. [Google Scholar] [CrossRef]
- Ashfaq, M.; Yun, J.; Yu, S.; Loureiro, S.M.C. I, Chatbot: Modeling the Determinants of Users’ Satisfaction and Continuance Intention of AI-Powered Service Agents. Telemat. Inform. 2020, 54, 101473. [Google Scholar] [CrossRef]
- Rahimizhian, S.; Ozturen, A.; Ilkan, M. Emerging Realm of 360-Degree Technology to Promote Tourism Destination. Technol. Soc. 2020, 63, 101411. [Google Scholar] [CrossRef]
- Petkus, E., Jr. Enhancing the Application of Experiential Marketing in the Arts. Int. J. Nonprofit Volunt. Sect. Mark. 2004, 9, 49–56. [Google Scholar] [CrossRef]
- Vessel, E.; Starr, G.; Rubin, N. Art Reaches within: Aesthetic Experience, the Self and the Default Mode Network. Front. Neurosci. 2013, 7, 258. [Google Scholar] [CrossRef]
- Antón, C.; Camarero, C.; Garrido, M.-J. Exploring the Experience Value of Museum Visitors as a Co-Creation Process. Curr. Issues Tour. 2018, 21, 1406–1425. [Google Scholar] [CrossRef]
- Moens, B.G. Aesthetic Experience in Virtual Museums: A Postphenomenological Perspective. Stud. Digit. Herit. 2018, 2, 68–79. [Google Scholar] [CrossRef]
- Laugwitz, B.; Held, T.; Schrepp, M. Construction and Evaluation of a User Experience Questionnaire. In HCI and Usability for Education and Work; Holzinger, A., Ed.; Lecture Notes in Computer Science; Springer: Berlin/Heidelberg, Germany, 2008; Volume 5298, pp. 63–76. ISBN 978-3-540-89349-3. [Google Scholar]
- Sohn, S. A Contextual Perspective on Consumers’ Perceived Usefulness: The Case of Mobile Online Shopping. J. Retail. Consum. Serv. 2017, 38, 22–33. [Google Scholar] [CrossRef]
- Chung, N.; Lee, H.; Kim, J.-Y.; Koo, C. The Role of Augmented Reality for Experience-Influenced Environments: The Case of Cultural Heritage Tourism in Korea. J. Travel Res. 2018, 57, 627–643. [Google Scholar] [CrossRef]
- Hirschman, E.C. On the Acquisition of Aesthetic, Escapist, and Agentic Experiences. Empir. Stud. Arts 1983, 1, 157–172. [Google Scholar] [CrossRef]
- Lee, H.M.; Smith, S.L.J. A Visitor Experience Scale: Historic Sites and Museums. J. China Tour. Res. 2015, 11, 255–277. [Google Scholar] [CrossRef]
- Violante, M.G.; Vezzetti, E.; Piazzolla, P. How to Design a Virtual Reality Experience That Impacts the Consumer Engagement: The Case of the Virtual Supermarket. Int. J. Interact. Des. Manuf. IJIDeM 2019, 13, 243–262. [Google Scholar] [CrossRef]
- Keng, C.-J.; Liao, T.-H.; Yang, Y.-I. The Effects of Sequential Combinations of Virtual Experience, Direct Experience, and Indirect Experience: The Moderating Roles of Need for Touch and Product Involvement. Electron. Commer. Res. 2012, 12, 177–199. [Google Scholar] [CrossRef]
- Cheng, A.; Ma, D.; Pan, Y.; Qian, H. Enhancing Museum Visiting Experience: Investigating the Relationships Between Augmented Reality Quality, Immersion, and TAM Using PLS-SEM. Int. J. Human–Comput. Interact. 2023, 1–12. [Google Scholar] [CrossRef]
- Oh, H.; Fiore, A.M.; Jeoung, M. Measuring Experience Economy Concepts: Tourism Applications. J. Travel Res. 2007, 46, 119–132. [Google Scholar] [CrossRef]
- Han, D.-I.D.; Bergs, Y.; Moorhouse, N. Virtual Reality Consumer Experience Escapes: Preparing for the Metaverse. Virtual Real. 2022, 26, 1443–1458. [Google Scholar] [CrossRef]
- Lee, H.; Jung, T.H.; Tom Dieck, M.C.; Chung, N. Experiencing Immersive Virtual Reality in Museums. Inf. Manag. 2020, 57, 103229. [Google Scholar] [CrossRef]
- Calleja, G. Digital Games and Escapism. Games Cult. 2010, 5, 335–353. [Google Scholar] [CrossRef]
- Algharabat, R.S. The Role of 3D Product Presentation in Enhancing Virtual Experience Realms: The Case of Consumer Responses towards Online Apparel Retailers. In Encyclopedia of E-Commerce Development, Implementation, and Management; IGI Global: Hershey, PA, USA, 2016; pp. 1724–1736. ISBN 978-1-4666-9787-4. [Google Scholar]
- Komarac, T.; Ozretić Došen, Đ. Discovering the Determinants of Museum Visitors’ Immersion into Experience: The Impact of Interactivity, Expectations, and Skepticism. Curr. Issues Tour. 2022, 25, 3675–3693. [Google Scholar] [CrossRef]
- Yuan, S.; Liu, Y.; Yao, R.; Liu, J. An Investigation of Users’ Continuance Intention towards Mobile Banking in China. Inf. Dev. 2016, 32, 20–34. [Google Scholar] [CrossRef]
- Shang, D.; Wu, W. Understanding Mobile Shopping Consumers’ Continuance Intention. Ind. Manag. Data Syst. 2017, 117, 213–227. [Google Scholar] [CrossRef]
- Dhiman, N.; Jamwal, M. Tourists’ Post-Adoption Continuance Intentions of Chatbots: Integrating Task–Technology Fit Model and Expectation–Confirmation Theory. Foresight 2022, 25, 209–224. [Google Scholar] [CrossRef]
- Liu, F.; Lim, E.T.K.; Li, H.; Tan, C.-W.; Cyr, D. Disentangling Utilitarian and Hedonic Consumption Behavior in Online Shopping: An Expectation Disconfirmation Perspective. Inf. Manag. 2020, 57, 103199. [Google Scholar] [CrossRef]
- Xia, Y. How Has Online Digital Technology Influenced the On-Site Visitation Behavior of Tourists during the COVID-19 Pandemic? A Case Study of Online Digital Art Exhibitions in China. Sustainability 2023, 15, 10889. [Google Scholar] [CrossRef]
- El-Said, O.; Aziz, H. Virtual Tours a Means to an End: An Analysis of Virtual Tours’ Role in Tourism Recovery Post COVID-19. J. Travel Res. 2022, 61, 528–548. [Google Scholar] [CrossRef]
- Huang, Y.-C. Integrated Concepts of the UTAUT and TPB in Virtual Reality Behavioral Intention. J. Retail. Consum. Serv. 2023, 70, 103127. [Google Scholar] [CrossRef]
- Lee, H.; Lee, Y.; Yoo, D. The Determinants of Perceived Service Quality and Its Relationship with Satisfaction. J. Serv. Mark. 2000, 14, 217–231. [Google Scholar] [CrossRef]
- Kim, M.J.; Hall, C.M. A Hedonic Motivation Model in Virtual Reality Tourism: Comparing Visitors and Non-Visitors. Int. J. Inf. Manag. 2019, 46, 236–249. [Google Scholar] [CrossRef]
- Henseler, J.; Dijkstra, T.K.; Sarstedt, M.; Ringle, C.M.; Diamantopoulos, A.; Straub, D.W.; Ketchen, D.J.; Hair, J.F.; Hult, G.T.M.; Calantone, R.J. Common Beliefs and Reality About PLS: Comments on Rönkkö and Evermann (2013). Organ. Res. Methods 2014, 17, 182–209. [Google Scholar] [CrossRef]
- Hair, J.F.; Risher, J.J.; Sarstedt, M.; Ringle, C.M. When to Use and How to Report the Results of PLS-SEM. Eur. Bus. Rev. 2019, 31, 2–24. [Google Scholar] [CrossRef]
- Kock, N.; Lynn, G. Lateral Collinearity and Misleading Results in Variance-Based SEM: An Illustration and Recommendations. J. Assoc. Inf. Syst. 2012, 13, 546–580. [Google Scholar] [CrossRef]
- Fornell, C.; Larcker, D.F. Evaluating Structural Equation Models with Unobservable Variables and Measurement Error. J. Mark. Res. 1981, 18, 39–50. [Google Scholar] [CrossRef]
- Hair, J.F.; Sarstedt, M.; Ringle, C.M.; Mena, J.A. An Assessment of the Use of Partial Least Squares Structural Equation Modeling in Marketing Research. J. Acad. Mark. Sci. 2012, 40, 414–433. [Google Scholar] [CrossRef]
- Fassott, G.; Henseler, J.; Coelho, P.S. Testing Moderating Effects in PLS Path Models with Composite Variables. Ind. Manag. Data Syst. 2016, 116, 1887–1900. [Google Scholar] [CrossRef]
- Gupta, G.; Singharia, K. Consumption of OTT Media Streaming in COVID-19 Lockdown: Insights from PLS Analysis. Vision 2021, 25, 36–46. [Google Scholar] [CrossRef]
- Jung, T.; Chung, N.; Leue, M.C. The Determinants of Recommendations to Use Augmented Reality Technologies: The Case of a Korean Theme Park. Tour. Manag. 2015, 49, 75–86. [Google Scholar] [CrossRef]
- Jiang, Q.; Chen, J.; Wu, Y.; Gu, C.; Sun, J. A Study of Factors Influencing the Continuance Intention to the Usage of Augmented Reality in Museums. Systems 2022, 10, 73. [Google Scholar] [CrossRef]
- Roca, J.C.; Chiu, C.-M.; Martínez, F.J. Understanding E-Learning Continuance Intention: An Extension of the Technology Acceptance Model. Int. J. Hum.-Comput. Stud. 2006, 64, 683–696. [Google Scholar] [CrossRef]
- Shi, M.; Wang, Q.; Long, Y. Exploring the Key Drivers of User Continuance Intention to Use Digital Museums: Evidence From China’s Sanxingdui Museum. IEEE Access 2023, 11, 81511–81526. [Google Scholar] [CrossRef]
- Gupta, A.; Dhiman, N.; Yousaf, A.; Arora, N. Social Comparison and Continuance Intention of Smart Fitness Wearables: An Extended Expectation Confirmation Theory Perspective. Behav. Inf. Technol. 2021, 40, 1341–1354. [Google Scholar] [CrossRef]



| Variable | Content | Frequency | N (%) | 
|---|---|---|---|
| Gender | Male | 67 | 28.50% | 
| Female | 168 | 71.50% | |
| Age | 18–25 | 108 | 46.00% | 
| 26–35 | 69 | 29.40% | |
| 36–45 | 44 | 18.70% | |
| 46–55 | 9 | 3.80% | |
| 55 and above | 5 | 2.10% | |
| Education | Below high school | 6 | 2.60% | 
| High school | 9 | 3.80% | |
| Junior college | 103 | 43.80% | |
| Undergraduate | 35 | 14.90% | |
| Master degree or above | 82 | 34.90% | |
| Income (CNY) | Below 3000 | 107 | 45.50% | 
| 3000–5000 | 39 | 16.60% | |
| 5000–10,000 | 56 | 23.80% | |
| 10,000 and above | 33 | 14.00% | |
| Status | Arts and related majors | 105 | 44.70% | 
| Experts or researchers in art and related fields | 25 | 10.60% | |
| Practitioners of arts and related professions | 32 | 13.60% | |
| Art lover | 73 | 31.10% | |
| Familiarity | Never used | 95 | 40.40% | 
| Rarely used | 112 | 47.70% | |
| Frequent use | 28 | 11.90% | |
| Replace | Can | 53 | 22.60% | 
| Cannot | 132 | 56.20% | |
| Don’t know | 50 | 21.30% | |
| Total | 235 | 100 | 100.00% | 
| Construct/Item | Mean | Std | Loadings | 
|---|---|---|---|
| CON1 | 5.09 | 1.343 | 0.912 | 
| CON2 | 5.04 | 1.347 | 0.935 | 
| CON3 | 5.12 | 1.427 | 0.925 | 
| PU1 | 5.23 | 1.186 | 0.788 | 
| PU2 | 5.76 | 1.083 | 0.880 | 
| PU3 | 5.77 | 1.072 | 0.899 | 
| PU4 | 5.82 | 1.141 | 0.906 | 
| AE1 | 5.57 | 1.173 | 0.890 | 
| AE2 | 5.12 | 1.252 | 0.813 | 
| AE3 | 5.49 | 1.115 | 0.860 | 
| AE4 | 5.43 | 1.143 | 0.801 | 
| AE5 | 5.58 | 1.221 | 0.83 | 
| AE6 | 5.40 | 1.166 | 0.862 | 
| EE1 | 4.93 | 1.214 | 0.812 | 
| EE2 | 4.64 | 1.353 | 0.886 | 
| EE3 | 4.62 | 1.420 | 0.910 | 
| EE4 | 4.74 | 1.452 | 0.879 | 
| EE5 | 4.18 | 1.553 | 0.815 | 
| SAT1 | 5.29 | 1.125 | 0.886 | 
| SAT2 | 4.96 | 1.160 | 0.900 | 
| SAT3 | 5.17 | 1.239 | 0.931 | 
| Constructs | Cronbach’s Alpha | CR | AVE | 
|---|---|---|---|
| CON | 0.914 | 0.946 | 0.854 | 
| PU | 0.891 | 0.925 | 0.756 | 
| AE | 0.919 | 0.936 | 0.711 | 
| EE | 0.912 | 0.935 | 0.741 | 
| SAT | 0.891 | 0.932 | 0.821 | 
| CI | 0.911 | 0.944 | 0.848 | 
| Items | AE | CI | CON | EE | PU | SAT | 
|---|---|---|---|---|---|---|
| AE1 | 0.890 | 0.536 | 0.609 | 0.531 | 0.686 | 0.677 | 
| AE2 | 0.813 | 0.544 | 0.624 | 0.564 | 0.551 | 0.618 | 
| AE3 | 0.860 | 0.557 | 0.602 | 0.515 | 0.599 | 0.633 | 
| AE4 | 0.801 | 0.359 | 0.498 | 0.502 | 0.507 | 0.452 | 
| AE5 | 0.830 | 0.395 | 0.504 | 0.439 | 0.556 | 0.528 | 
| AE6 | 0.862 | 0.522 | 0.614 | 0.534 | 0.588 | 0.670 | 
| CI1 | 0.574 | 0.930 | 0.610 | 0.605 | 0.632 | 0.770 | 
| CI2 | 0.500 | 0.915 | 0.519 | 0.614 | 0.544 | 0.712 | 
| CI3 | 0.533 | 0.918 | 0.565 | 0.683 | 0.531 | 0.745 | 
| CON1 | 0.651 | 0.530 | 0.912 | 0.548 | 0.63 | 0.678 | 
| CON2 | 0.609 | 0.579 | 0.935 | 0.551 | 0.589 | 0.666 | 
| CON3 | 0.641 | 0.594 | 0.925 | 0.555 | 0.654 | 0.655 | 
| EE1 | 0.582 | 0.622 | 0.554 | 0.812 | 0.427 | 0.704 | 
| EE2 | 0.580 | 0.571 | 0.549 | 0.886 | 0.452 | 0.645 | 
| EE3 | 0.506 | 0.630 | 0.530 | 0.910 | 0.396 | 0.686 | 
| EE4 | 0.496 | 0.620 | 0.497 | 0.879 | 0.455 | 0.659 | 
| EE5 | 0.451 | 0.507 | 0.421 | 0.815 | 0.368 | 0.543 | 
| PU1 | 0.496 | 0.548 | 0.609 | 0.468 | 0.788 | 0.547 | 
| PU2 | 0.597 | 0.573 | 0.596 | 0.419 | 0.880 | 0.544 | 
| PU3 | 0.676 | 0.527 | 0.600 | 0.444 | 0.899 | 0.530 | 
| PU4 | 0.632 | 0.501 | 0.545 | 0.368 | 0.906 | 0.488 | 
| SAT1 | 0.672 | 0.755 | 0.627 | 0.615 | 0.577 | 0.886 | 
| SAT2 | 0.605 | 0.692 | 0.637 | 0.709 | 0.495 | 0.900 | 
| SAT3 | 0.663 | 0.745 | 0.694 | 0.733 | 0.576 | 0.931 | 
| Constructs | AE | CI | CON | EE | PU | SAT | 
|---|---|---|---|---|---|---|
| AE | 0.843 | |||||
| CI | 0.583 | 0.921 | ||||
| CON | 0.686 | 0.614 | 0.924 | |||
| EE | 0.611 | 0.688 | 0.597 | 0.861 | ||
| PU | 0.693 | 0.619 | 0.677 | 0.489 | 0.869 | |
| SAT | 0.714 | 0.807 | 0.721 | 0.757 | 0.607 | 0.906 | 
| Constructs | AE | CI | CON | EE | PU | SAT | 
|---|---|---|---|---|---|---|
| AE | ||||||
| CI | 0.629 | |||||
| CON | 0.744 | 0.672 | ||||
| EE | 0.662 | 0.752 | 0.649 | |||
| PU | 0.761 | 0.686 | 0.749 | 0.541 | ||
| SAT | 0.782 | 0.895 | 0.798 | 0.835 | 0.681 | 
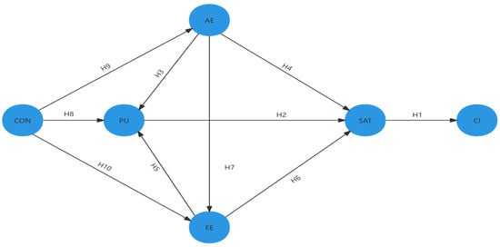
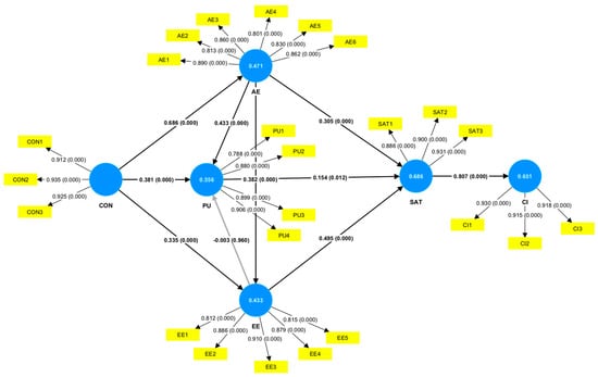
| H# | Path Coefficients | t-Values | p Values | Results of Hypothesis Testing | |
|---|---|---|---|---|---|
| H1 | SAT → CI | 0.807 | 22.718 | 0.000 | H1 confirmed | 
| H2 | PU → SAT | 0.154 | 2.518 | 0.012 | H2 confirmed | 
| H3 | AE → PU | 0.433 | 6.506 | 0.000 | H3 confirmed | 
| H4 | AE → SAT | 0.305 | 4.192 | 0.000 | H4 confirmed | 
| H5 | EE → PU | −0.003 | 0.050 | 0.960 | H5 not confirmed | 
| H6 | EE → SAT | 0.495 | 8.328 | 0.000 | H6 confirmed | 
| H7 | AE → EE | 0.382 | 5.559 | 0.000 | H7 confirmed | 
| H8 | CON → PU | 0.381 | 5.659 | 0.000 | H8 confirmed | 
| H9 | CON → AE | 0.686 | 18.798 | 0.000 | H9 confirmed | 
| H10 | CON → EE | 0.335 | 4.687 | 0.000 | H10 confirmed | 
| Disclaimer/Publisher’s Note: The statements, opinions and data contained in all publications are solely those of the individual author(s) and contributor(s) and not of MDPI and/or the editor(s). MDPI and/or the editor(s) disclaim responsibility for any injury to people or property resulting from any ideas, methods, instructions or products referred to in the content. | 
© 2024 by the authors. Licensee MDPI, Basel, Switzerland. This article is an open access article distributed under the terms and conditions of the Creative Commons Attribution (CC BY) license (https://creativecommons.org/licenses/by/4.0/).
Share and Cite
Cheng, L.; Xu, J.; Pan, Y. Investigating User Experience of VR Art Exhibitions: The Impact of Immersion, Satisfaction, and Expectation Confirmation. Informatics 2024, 11, 30. https://doi.org/10.3390/informatics11020030
Cheng L, Xu J, Pan Y. Investigating User Experience of VR Art Exhibitions: The Impact of Immersion, Satisfaction, and Expectation Confirmation. Informatics. 2024; 11(2):30. https://doi.org/10.3390/informatics11020030
Chicago/Turabian StyleCheng, Lin, Junping Xu, and Younghwan Pan. 2024. "Investigating User Experience of VR Art Exhibitions: The Impact of Immersion, Satisfaction, and Expectation Confirmation" Informatics 11, no. 2: 30. https://doi.org/10.3390/informatics11020030
APA StyleCheng, L., Xu, J., & Pan, Y. (2024). Investigating User Experience of VR Art Exhibitions: The Impact of Immersion, Satisfaction, and Expectation Confirmation. Informatics, 11(2), 30. https://doi.org/10.3390/informatics11020030
 
        




 
       