ACME: A Classification Model for Explaining the Risk of Preeclampsia Based on Bayesian Network Classifiers and a Non-Redundant Feature Selection Approach
Abstract
1. Introduction
2. Related Work
2.1. Bayesian Networks for Detecting Preeclampsia
- As proposed by Amiri, M., et al. [21], we learn the structure and parameters of the BNC from the data collected, using Bayesian estimation to fit the parameters;
- Following future work outlined by Moreira, M.W., et al. [22], we consider some algorithms and not only Naïve Bayes for learning the BNC structure;
- As in the works listed in Table 1, we consider clinical data related to the following points: personal and family health history, age, and cultural and demographic characteristics;
- Following future work outlined by Velikova, M., et al. [25], clinical data are used to build the BNC structure and parameters so that it reflects current clinical practice in our local context. More specifically, we use clinical data from patients who have received care in the gynecology unit of the "IESS Los Ceibos Hospital" in the city of Guayaquil.
2.2. Pre-Processing of the Data
3. Materials and Methods
3.1. Clinical Data
3.2. Methodology
3.2.1. Data Cleaning
3.2.2. Data Imputation
3.2.3. Feature Selection with NoReFS
3.2.4. Model Training
3.2.5. Model Evaluation
3.2.6. Deployment
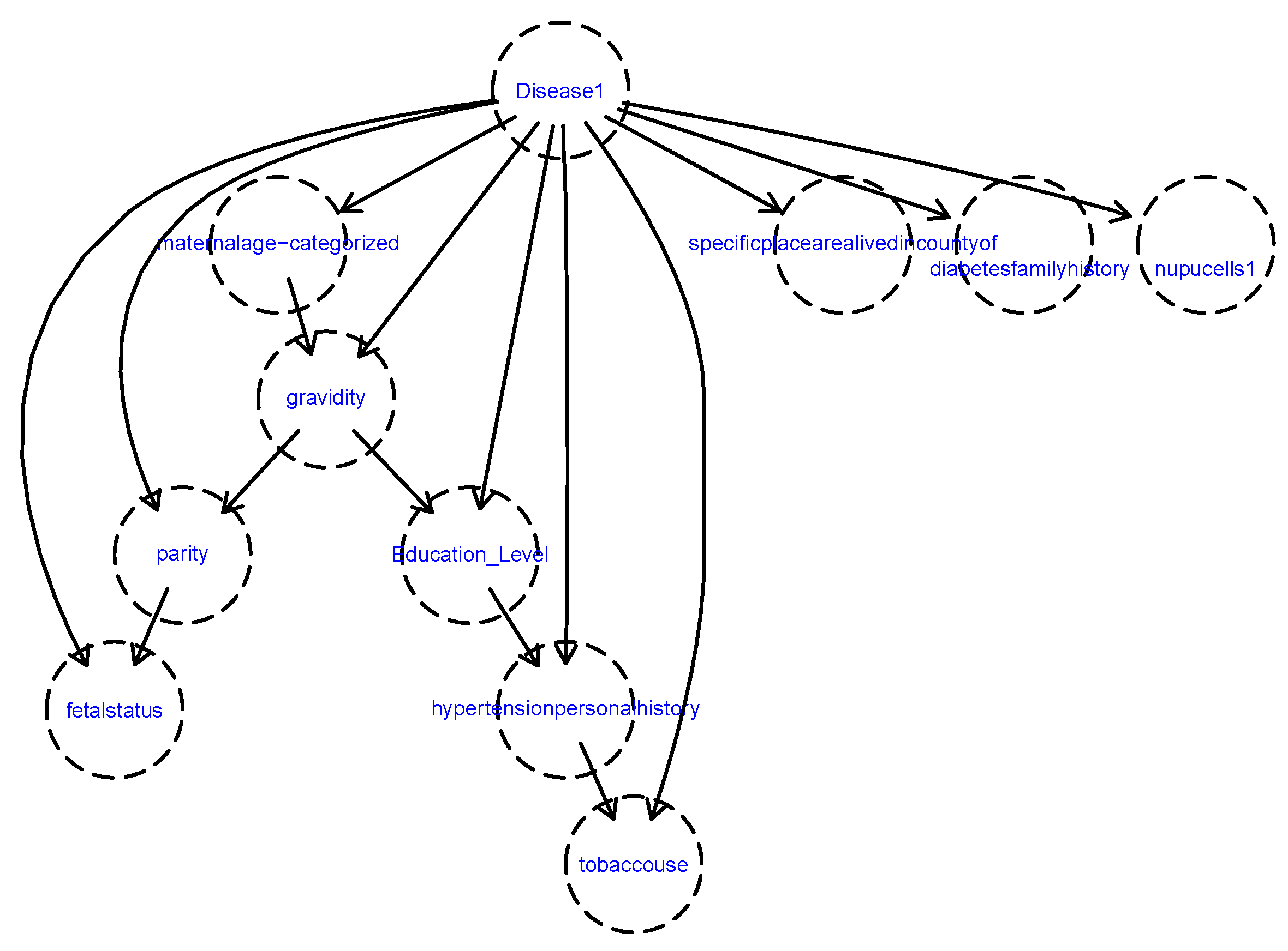
4. Results and Analysis
4.1. Data Cleaning, Imputation, and Feature Selection
4.2. Model Training
4.3. Model Evaluation
4.3.1. Honest evaluation of classification models
4.3.2. Performance of classification models on unseen data
4.4. Deployment
5. Conclusions
Author Contributions
Funding
Institutional Review Board Statement
Informed Consent Statement
Data Availability Statement
Acknowledgments
Conflicts of Interest
References
- Ukah, U.V.; Payne, B.; Hutcheon, J.A.; Ansermino, J.M.; Ganzevoort, W.; Thangaratinam, S.; Magee, L.A.; Von Dadelszen, P. Assessment of the fullPIERS risk prediction model in women with early-onset preeclampsia. Hypertension 2018, 71, 659–665. [Google Scholar] [CrossRef]
- Parrales-Bravo, F.; Saltos-Cedeño, J.; Tomalá-Esparza, J.; Barzola-Monteses, J. Clustering-based Approach for Characterization of Patients with Preeclampsia using a Non-Redundant Feature Selection. In Proceedings of the 2023 3rd International Conference on Electrical, Computer, Communications and Mechatronics Engineering (ICECCME), Tenerife, Spain, 19–21 July 2023; IEEE: Piscataway, NJ, USA, 2023; pp. 1–6. [Google Scholar]
- Koulouraki, S.; Paschos, V.; Pervanidou, P.; Christopoulos, P.; Gerede, A.; Eleftheriades, M. Short- and Long-Term Outcomes of Preeclampsia in Offspring: Review of the Literature. Children 2023, 10, 826. [Google Scholar] [CrossRef] [PubMed]
- Muldoon, K.A.; McLean, C.; El-Chaár, D.; Corsi, D.J.; Rybak, N.; Dagvadorj, A.; Guo, Y.; White, R.R.; Dingwall-Harvey, A.L.J.; Gaudet, L.M.; et al. Persisting risk factors for preeclampsia among high-risk pregnancies already using prophylactic aspirin: A multi-country retrospective investigation. J. Matern.-Fetal Neonatal Med. 2023, 36, 2200879. [Google Scholar] [CrossRef] [PubMed]
- Moreira, M.W.; Rodrigues, J.J.; Oliveira, A.M.; Ramos, R.F.; Saleem, K. A preeclampsia diagnosis approach using Bayesian networks. In Proceedings of the 2016 IEEE International Conference on Communications (ICC), Kuala Lumpur, Malaysia, 22–27 May 2016; IEEE: Piscataway, NJ, USA, 2016; pp. 1–5. [Google Scholar]
- Bisson, C.; Dautel, S.; Patel, E.; Suresh, S.; Dauer, P.; Rana, S. Preeclampsia pathophysiology and adverse outcomes during pregnancy and postpartum. Front. Med. 2023, 10, 1144170. [Google Scholar] [CrossRef] [PubMed]
- ACOG. Gestational Hypertension and Preeclampsia: ACOG Practice Bulletin. Obstet. Gynecol. 2020, 135, e237–e260. [Google Scholar] [CrossRef] [PubMed]
- Chang, K.J.; Seow, K.M.; Chen, K.H. Preeclampsia: Recent Advances in Predicting, Preventing, and Managing the Maternal and Fetal Life-Threatening Condition. Int. J. Environ. Res. Public Health 2023, 20, 2994. [Google Scholar] [CrossRef] [PubMed]
- Ministerio de Salud Pública del Ecuador. Gaceta de Muerte Materna SE14. 2020. Available online: https://bit.ly/3Poz79o (accessed on 28 March 2022).
- De Kat, A.C.; Hirst, J.; Woodward, M.; Kennedy, S.; Peters, S.A. Prediction models for preeclampsia: A systematic review. Pregnancy Hypertens. 2019, 16, 48–66. [Google Scholar] [CrossRef] [PubMed]
- Rambaldi, M.P.; Weiner, E.; Mecacci, F.; Bar, J.; Petraglia, F. Immunomodulation and preeclampsia. Best Pract. Res. Clin. Obstet. Gynaecol. 2019, 60, 87–96. [Google Scholar] [CrossRef] [PubMed]
- Rolnik, D.L.; Nicolaides, K.H.; Poon, L.C. Prevention of preeclampsia with aspirin. Am. J. Obstet. Gynecol. 2020, 226, S1108–S1119. [Google Scholar] [CrossRef]
- Marić, I.; Tsur, A.; Aghaeepour, N.; Montanari, A.; Stevenson, D.K.; Shaw, G.M.; Winn, V.D. Early prediction of preeclampsia via machine learning. Am. J. Obstet. Gynecol. MFM 2020, 2, 100100. [Google Scholar] [CrossRef]
- Parrales-Bravo, F.; Torres-Urresto, J.; Avila-Maldonado, D.; Barzola-Monteses, J. Relevant and Non-Redundant Feature Subset Selection Applied to the Detection of Malware in a Network. In Proceedings of the 2021 IEEE Fifth Ecuador Technical Chapters Meeting (ETCM), Cuenca, Ecuador, 12–15 October 2021; IEEE: Piscataway, NJ, USA, 2021; pp. 1–6. [Google Scholar]
- Gopika, N.; ME, A.M.K. Correlation based feature selection algorithm for machine learning. In Proceedings of the 2018 3rd International Conference on Communication and Electronics Systems (ICCES), Coimbatore, India, 15–16 October 2018; IEEE: Piscataway, NJ, USA, 2018; pp. 692–695. [Google Scholar]
- Venkatesh, B.; Anuradha, J. A review of feature selection and its methods. Cybern. Inf. Technol. 2019, 19, 3–26. [Google Scholar] [CrossRef]
- Aljameel, S.S.; Alzahrani, M.; Almusharraf, R.; Altukhais, M.; Alshaia, S.; Sahlouli, H.; Aslam, N.; Khan, I.U.; Alabbad, D.A.; Alsumayt, A. Prediction of preeclampsia using machine learning and deep learning models: A review. Big Data Cogn. Comput. 2023, 7, 32. [Google Scholar] [CrossRef]
- Mihaljević, B.; Bielza, C.; Larrañaga, P. Bayesian networks for interpretable machine learning and optimization. Neurocomputing 2021, 456, 648–665. [Google Scholar] [CrossRef]
- Kyrimi, E.; McLachlan, S.; Dube, K.; Neves, M.R.; Fahmi, A.; Fenton, N. A comprehensive scoping review of Bayesian networks in healthcare: Past, present and future. Artif. Intell. Med. 2021, 117, 102108. [Google Scholar] [CrossRef]
- McLachlan, S.; Daley, B.; Saidi, S.; Kyrimi, E.; Dube, K.; Grossan, C.; Neil, M.; Rose, L.; Fenton, N. Approach and Method for Bayesian Network Modelling: A Case Study in Pregnancy Outcomes for England and Wales. medRxiv 2024. [Google Scholar] [CrossRef]
- Amiri, M.; Rostami, M.; Sheidaei, A.; Fallahzadeh, A.; Ramezani Tehrani, F. Mode of delivery and maternal vitamin D deficiency: An optimized intelligent Bayesian network algorithm analysis of a stratified randomized controlled field trial. Sci. Rep. 2023, 13, 8682. [Google Scholar] [CrossRef]
- Moreira, M.W.; Rodrigues, J.J.; Oliveira, A.M.; Saleem, K. Smart mobile system for pregnancy care using body sensors. In Proceedings of the 2016 International Conference on Selected Topics in Mobile & Wireless Networking (MoWNeT), Cairo, Egypt, 11–13 April 2016; IEEE: Piscataway, NJ, USA, 2016; pp. 1–4. [Google Scholar]
- van Meurs, A.; Velikova, M.; van der Hout, B.; Vermeulen-Giovagnoli, B.; Oei, S. Prediction of pre-eclampsia by maternal characteristics: A case-controlled validation study of a Bayesian network model for risk identification of pre-eclampsia. J. Matern. Fetal Neonatal Med. 2014, 27, 351–352. [Google Scholar]
- Velikova, M.; Van Scheltinga, J.T.; Lucas, P.J.; Spaanderman, M. Exploiting causal functional relationships in Bayesian network modelling for personalised healthcare. Int. J. Approx. Reason. 2014, 55, 59–73. [Google Scholar] [CrossRef]
- Velikova, M.; Lucas, P.J.; Spaanderman, M. A predictive Bayesian network model for home management of preeclampsia. In Proceedings of the Conference on Artificial Intelligence in Medicine in Europe, Bled, Slovenia, 2–6 July 2011; Springer: Berlin/Heidelberg, Germany, 2011; pp. 179–183. [Google Scholar]
- Mihaljevic, B.; Bielza Lozoya, M.C.; Larrañaga Múgica, P.M. bnclassify: Learning Bayesian network classifiers. R J. 2018, 10, 455–468. [Google Scholar] [CrossRef]
- Park, H.; Hwang, B.S. The performance of Bayesian network classifiers for predicting discrete data. Korean J. Appl. Stat. 2020, 33, 309–320. [Google Scholar]
- Fauziyyah, N.; Abdullah, S.; Nurrohmah, S. Reviewing the consistency of the Naïve Bayes Classifier’s performance in medical diagnosis and prognosis problems. In Proceedings of the 5th International Symposium on Current Progress in Mathematics and Sciences (ISCPMS2019), Depok, Indonesia, 9–10 July 2019; AIP Publishing LLC: Melville, NY, USA, 2020; Volume 2242, p. 030019. [Google Scholar]
- Wickramasinghe, I.; Kalutarage, H. Naive Bayes: Applications, variations and vulnerabilities: A review of literature with code snippets for implementation. Soft Comput. 2021, 25, 2277–2293. [Google Scholar] [CrossRef]
- Rivas, J.J.; Orihuela-Espina, F.; Sucar, L.E. Recognition of affective states in virtual rehabilitation using late fusion with Semi-Naive Bayesian classifier. In Proceedings of the 13th EAI International Conference on Pervasive Computing Technologies for Healthcare, Trento Italy, 20–23 May 2019; pp. 308–313. [Google Scholar]
- Friedman, N.; Geiger, D.; Goldszmidt, M. Bayesian network classifiers. Mach. Learn. 1997, 29, 131–163. [Google Scholar] [CrossRef]
- Pazzani, M.J. Constructive induction of Cartesian product attributes. In Feature Extraction, Construction and Selection: A Data Mining Perspective; Springer Science & Business Media: Berlin, Germany, 1998; pp. 341–354. [Google Scholar]
- Spasova Dimitrova, R. Desarrollo y evaluación de métodos de selección de características para la predicción de eventos adversos en pacientes polimedicados. Universidad Pública de Navarra. 2017. Available online: https://hdl.handle.net/2454/24594 (accessed on 8 March 2024).
- Chicco, D.; Jurman, G. The advantages of the Matthews correlation coefficient (MCC) over F1 score and accuracy in binary classification evaluation. BMC Genom. 2020, 21, 1–13. [Google Scholar] [CrossRef] [PubMed]
- Bravo, F.P.; García, A.A.; Russo, L.; Ayala, J.L. SOFIA: Selection of Medical Features by Induced Alterations in Numeric Labels. Electronics 2020, 9, 1492. [Google Scholar] [CrossRef]
- Bravo, F.P.; García, A.A.D.B.; Veiga, A.B.G.; De La Sacristana, M.M.G.; Piñero, M.R.; Peral, A.G.; Džeroski, S.; Ayala, J.L. SMURF: Systematic Methodology for Unveiling Relevant Factors in retrospective data on chronic disease treatments. IEEE Access 2019, 7, 92598–92614. [Google Scholar] [CrossRef]
- Stekhoven, D.J.; Bühlmann, P. MissForest—non-parametric missing value imputation for mixed-type data. Bioinformatics 2012, 28, 112–118. [Google Scholar] [CrossRef] [PubMed]
- Shah, A.D.; Bartlett, J.W.; Carpenter, J.; Nicholas, O.; Hemingway, H. Comparison of random forest and parametric imputation models for imputing missing data using MICE: A CALIBER study. Am. J. Epidemiol. 2014, 179, 764–774. [Google Scholar] [CrossRef]
- Arias-Muñoz, A.C. Propuesta y evaluación de una estrategia para la imputación múltiple y multivariada de valores faltantes en series de tiempo del campo meteorológico utilizando aprendizaje automático= Proposal and evaluation of a strategy for multiple and multivariate imputación of missing values in time series of the meteorological field using machine learning. Instituto Tecnológico de Costa Rica. 2022. Available online: https://hdl.handle.net/2238/14060 (accessed on 8 March 2024).
- Alkabbani, H.; Ramadan, A.; Zhu, Q.; Elkamel, A. An improved air quality index machine learning-based forecasting with multivariate data imputation approach. Atmosphere 2022, 13, 1144. [Google Scholar] [CrossRef]
- Zhang, S.; Gong, L.; Zeng, Q.; Li, W.; Xiao, F.; Lei, J. Imputation of gps coordinate time series using missforest. Remote Sens. 2021, 13, 2312. [Google Scholar] [CrossRef]
- Párraga-Valle, J.; García-Bermúdez, R.; Rojas, F.; Torres-Morán, C.; Simón-Cuevas, A. Evaluating mutual information and chi-square metrics in text features selection process: A study case applied to the text classification in PubMed. In Proceedings of the Bioinformatics and Biomedical Engineering: 8th International Work-Conference, IWBBIO 2020, Granada, Spain, 6–8 May 2020; Springer: Berlin/Heidelberg, Germany, 2020; pp. 636–646. [Google Scholar]
- Mukherjee, S.; Dutta, S.; Mitra, S.; Pati, S.K.; Ansari, F.; Baranwal, A. Ensemble Method of Feature Selection Using Filter and Wrapper Techniques with Evolutionary Learning. In Emerging Technologies in Data Mining and Information Security: Proceedings of IEMIS 2022, Kolkata, India, 23–25 February 2022; Springer: Berlin/Heidelberg, Germany, 2022; Volume 2, pp. 745–755. [Google Scholar]
- Di Mauro, M.; Galatro, G.; Fortino, G.; Liotta, A. Supervised feature selection techniques in network intrusion detection: A critical review. Eng. Appl. Artif. Intell. 2021, 101, 104216. [Google Scholar] [CrossRef]
- Rácz, A.; Bajusz, D.; Héberger, K. Effect of dataset size and train/test split ratios in QSAR/QSPR multiclass classification. Molecules 2021, 26, 1111. [Google Scholar] [CrossRef] [PubMed]
- Talukdar, J.; Gogoi, D.K.; Singh, T.P. A comparative assessment of most widely used machine learning classifiers for analysing and classifying autism spectrum disorder in toddlers and adolescents. Healthc. Anal. 2023, 3, 100178. [Google Scholar] [CrossRef]
- Nguyen, Q.H.; Ly, H.B.; Ho, L.S.; Al-Ansari, N.; Le, H.V.; Tran, V.Q.; Prakash, I.; Pham, B.T. Influence of data splitting on performance of machine learning models in prediction of shear strength of soil. Math. Probl. Eng. 2021, 2021, 1–15. [Google Scholar] [CrossRef]
- Stiawan, D.; Idris, M.Y.B.; Bamhdi, A.M.; Budiarto, R. CICIDS-2017 dataset feature analysis with information gain for anomaly detection. IEEE Access 2020, 8, 132911–132921. [Google Scholar] [CrossRef]
- Fallucchi, F.; Coladangelo, M.; Giuliano, R.; William De Luca, E. Predicting employee attrition using machine learning techniques. Computers 2020, 9, 86. [Google Scholar] [CrossRef]
- BayesFusion, L. BayesFusion Modeler. User Manual. 2023. Available online: https://support.bayesfusion.com/docs/ (accessed on 16 May 2023).
- BayesFusion, L. Welcome to BayesFusion Website. BayesFusion, LLC. 2023. Available online: https://www.bayesfusion.com/ (accessed on 8 March 2024).
- Singla, M.; Singla, K.B.; Mewada, B.; Bhalodia, K.; Gandhi, L.M. Risk Factors Associated with Preeclampsia: A Case Control Study. Eur. J. Mol. Clin. Med. 2022, 9, 2367–2374. [Google Scholar]
- Maeda, Y.; Kaneko, K.; Ogawa, K.; Sago, H.; Murashima, A. The effect of parity, history of preeclampsia, and pregnancy care on the incidence of subsequent preeclampsia in multiparous women with SLE. Mod. Rheumatol. 2021, 31, 843–848. [Google Scholar] [CrossRef] [PubMed]
- Coban, U.; Takmaz, T.; Unyeli, O.D.; Ozdemir, S. Adverse outcomes of preeclampsia in previous and subsequent pregnancies and the risk of recurrence. Med. Bull. Sisli Etfal Hosp. 2021, 55, 426. [Google Scholar] [CrossRef] [PubMed]
- Graham, N.; Stephens, L.; Johnstone, E.D.; Heazell, A.E. Can information regarding the index stillbirth determine risk of adverse outcome in a subsequent pregnancy? Findings from a single-center cohort study. Acta Obstet. Gynecol. Scand. 2021, 100, 1326–1335. [Google Scholar] [CrossRef] [PubMed]
- Ngwenya, S.; Jones, B.; Mwembe, D.; Nare, H.; Heazell, A.E. The prevalence of and risk factors for stillbirths in women with severe preeclampsia in a high-burden setting at Mpilo Central Hospital, Bulawayo, Zimbabwe. J. Perinat. Med. 2022, 50, 678–683. [Google Scholar] [CrossRef]
- Holme, J.A.; Valen, H.; Brinchmann, B.C.; Vist, G.E.; Grimsrud, T.K.; Becher, R.; Holme, A.M.; Øvrevik, J.; Alexander, J. Polycyclic aromatic hydrocarbons (PAHs) may explain the paradoxical effects of cigarette use on preeclampsia (PE). Toxicology 2022, 473, 153206. [Google Scholar] [CrossRef]
- Kay, V.R.; Wedel, N.; Smith, G.N. Family history of hypertension, cardiovascular disease, or diabetes and risk of developing preeclampsia: A systematic review. J. Obstet. Gynaecol. Can. 2021, 43, 227–236. [Google Scholar] [CrossRef] [PubMed]
- Lin, C.Y.; Lin, C.Y.; Yeh, Y.M.; Yang, L.Y.; Lee, Y.S.; Chao, A.; Chin, C.Y.; Chao, A.S.; Yang, C.Y. Severe preeclampsia is associated with a higher relative abundance of Prevotella bivia in the vaginal microbiota. Sci. Rep. 2020, 10, 18249. [Google Scholar] [CrossRef] [PubMed]
- Shimaoka, M.; Yo, Y.; Doh, K.; Kotani, Y.; Suzuki, A.; Tsuji, I.; Mandai, M.; Matsumura, N. Association between preterm delivery and bacterial vaginosis with or without treatment. Sci. Rep. 2019, 9, 509. [Google Scholar] [CrossRef] [PubMed]
- Tyas, B.D.; Lestari, P.; Akbar, M.I.A. Maternal perinatal outcomes related to advanced maternal age in preeclampsia pregnant women. J. Fam. Reprod. Health 2019, 13, 191. [Google Scholar] [CrossRef]
- Farzaneh, F.; Tavakolikia, Z.; Soleimanzadeh Mousavi, S.H. Assessment of occurrence of preeclampsia and some clinical and demographic risk factors in Zahedan city in 2017. Clin. Exp. Hypertens. 2019, 41, 583–588. [Google Scholar] [CrossRef]
- Mattsson, K.; Juárez, S.; Malmqvist, E. Influence of socio-economic factors and region of birth on the risk of preeclampsia in Sweden. Int. J. Environ. Res. Public Health 2022, 19, 4080. [Google Scholar] [CrossRef]
- Brosens, I.; Muter, J.; Ewington, L.; Puttemans, P.; Petraglia, F.; Brosens, J.J.; Benagiano, G. Adolescent preeclampsia: Pathological drivers and clinical prevention. Reprod. Sci. 2019, 26, 159–171. [Google Scholar] [CrossRef] [PubMed]
- Paul, T.D.; Hastie, R.; Tong, S.; Keenan, E.; Hiscock, R.; Brownfoot, F.C. Prediction of adverse maternal outcomes in preeclampsia at term. Pregnancy Hypertens. 2019, 18, 75–81. [Google Scholar] [CrossRef]
- Krishnamurti, T.; Davis, A.L.; Simhan, H.N. Worrying yourself sick? Association between pre-eclampsia onset and health-related worry in pregnancy. Pregnancy Hypertens. 2019, 18, 55–57. [Google Scholar] [CrossRef]
- Ruz, G.A.; Henríquez, P.A.; Mascareño, A. Bayesian Constitutionalization: Twitter Sentiment Analysis of the Chilean Constitutional Process through Bayesian Network Classifiers. Mathematics 2022, 10, 166. [Google Scholar] [CrossRef]
- Salman, I. Learning the Structure of the Tree and Tree Augmented Naive Bayesian from Incomplete and Imbalanced Data. In Proceedings of the 2020 21st International Arab Conference on Information Technology (ACIT), Giza, Egypt, 28–30 November 2020; IEEE: Piscataway, NJ, USA, 2020; pp. 1–7. [Google Scholar]
- Wester, P.; Heiding, F.; Lagerström, R. Anomaly-based intrusion detection using tree augmented naive bayes. In Proceedings of the 2021 IEEE 25th International Enterprise Distributed Object Computing Workshop (EDOCW), Gold Coast, Australia, 25–29 October 2021; IEEE: Piscataway, NJ, USA, 2021; pp. 112–121. [Google Scholar]










| Authors/Year | Goal | Techniques/Tools | Clinical Features | Future Work |
|---|---|---|---|---|
| McLachlan, S., et al. [20] 2024 | To model a broadly accurate BN model, capable of describing diagnosis and treatment outcomes using expert clinical knowledge, large publicly available privacy-preserving datasets, and published statistics for a given population. | Combines expert elicitation with knowledge from the literature to build the structure and parameters of the BN model. Further investigation was conducted in cases where the model parameters did not match the expert estimates. | Maternal age, deprivation, multiplicity, parity, ethnicity, BMI, glucose, diabetes, gestation, maternal outcome. | Not mentioned in the manuscript. |
| Amiri, M. [21] 2023 | To build a BN for determining the association between diverse influential factors associated with maternal vitamin D and mode of delivery, generating maternal complications such as preeclampsia and preterm delivery, leading to a higher probability of cesarean section. | Authors employed the Hill–Climbing (HC) algorithm to select the best Directed Acyclic Graph (DAG) corresponding to their data. To fit the parameters of BN, they used Bayesian estimation. | Education, age at first pregnancy, husband’s education, husband’s job, husband’s smoking, age at current pregnancy, residence type, number of children, job, city, vitamin D status, vitamin D at delivery, intervention, type of delivery, preeclampsia, reason for cesarean, birth weight. | Not mentioned in the manuscript. |
| Moreira, M.W., et al. [5] 2016 | To build a system to support intelligent decision, applied to the diagnosis of preeclampsia using a BN. | The network structure and its conditional and marginal probabilities were obtained from medical experts (in the literature). | Headache, epigastric pain, nausea/vomiting, blurring of vision, giddiness, hyperflexia, edema, oliguria, hypertension, proteinuria. | This has only been preliminary work. Future work will consider the evaluation of the network using real cases and the corresponding expert evaluation. |
| Moreira, M.W., et al. [22] 2016 | To build a mobile solution for high-risk pregnancy monitoring using sensor networks. It uses a Naïve Bayes classifier to better identify the severity of hypertension, helping experts in the decision-making process. | The authors modeled the BNC structure manually. In it, they considered two attributes to classify the severity of preeclampsia, namely, blood pressure and proteinuria (in 24 h). | There are three different classifications of blood pressure: normal (less than 139 mmHg systolic), high (140–179 mmHg systolic), and extremely high (180 mmHg systolic). Additionally, there are three categories for proteinuria (within 24 h): absent (no protein in the urine), traces (between 0.3 and 1 g/24 h), and severe (more than 3.5 g/24 h). | Authors propose to carry out a comparative study between the different BN classifiers using discrete variables. They also propose using a larger dataset to improve the performance of the system by increasing precision and sensitivity. |
| van Meurs, A., et al. [23] 2014 | To build a BNC for predicting preeclampsia, by looking at the predictions for normal and preeclamptic pregnancies. | Preeclampsia risk estimation from the model for each patient was compared to preeclampsia development. When data are available in early pregnancy, the model can distinguish between preeclampsia and non-preeclampsia pregnant women and is able to predict a higher risk for the diagnosed patients. | Risk factors: age, BMI, smoking, parity, twin pregnancy, family history of preeclampsia, previous history of preeclampsia, preexisting vascular disease, preexisting renal disease, antiphospholipid syndrome, diabetes mellitus. Medication and measurements: blood pressure, protein-to-creatinine ratio, serum creatinine, and hemoglobin and medication. | To perform a randomized controlled trial with a larger number of patients to establish this cut-off curve with more accuracy, and to validate the preeclampsia model prospectively. Once validated, the model can assist in early preeclampsia diagnosis and thus allow early treatment of it. |
| Velikova, M., et al. [24] 2014 | To forecast the progression of the preeclampsia disease through a dynamic BN model. | An exploration of the basic causal mechanisms and known interactions of preeclampsia has been carried out to acquire the structure and probabilistic parameters of its proposed dynamic BN. | Antiphospholipid syndrome, parity and history of preeclampsia, chronic hypertension, renal disease, diabetes, family history of preeclampsia, family history of hypertension, family history of diabetes, multiple pregnancy, obesity, maternal age, smoking, hemoglobin, creatinine, blood pressure. | To study the effect of treatment per pregnancy week on the model’s performance in relationship to actual patients. To study whether different treatment scenarios can help prevent worsening of the patient’s condition. |
| Velikova, M., et al. [25] 2011 | To build a dynamic BN model for the at-home time-related development of preeclampsia. | The network structure and its conditional and marginal probabilities were obtained from medical experts (in the literature). The model includes the risk factors and laboratory measurements taken during 10 checkups at 12, 16, 20, 24, 28, 32, 36, 38, 40, and 42 weeks of pregnancy. | Age, smoking, obese, chronic HT, parity–historyPE, hemoglobin, creatinine. | This has only been preliminary work. Clinical data will be used to tune the probability distribution of the model such that it reflects current clinical practice in their location. |
| Case | Number of Records |
|---|---|
| Positive | 351 |
| Negative | 1116 |
| Feature | Description | Labels |
|---|---|---|
| “Hypertensionpersonalhistory” | Hypertension personal history | yes/no |
| “Parity” | The number of times the fetus has reached a viable gestational age | 1/2/3/4/5/6/7 or more |
| “Gravidity” | The number of times the woman has been pregnant | 1/2/3/4/5/6/7 or more |
| “Fetalstatus” | Previous fetal status at birth | born alive/stillborn/NA |
| “Tobaccouse” | Tobacco use | yes/no |
| “Diabetesfamilyhistory” | Existence of relatives with diabetes | yes/no |
| “Nupucells1” | Patient vaginal infection | mild/moderate/severe |
| “Maternalage-categorized” | Maternal age by ranges | State0: <35/State1: ≥35 |
| “Education_Level” | Education level | primary/secondary/tertiary |
| “Specificplacearealivedincountyof” | Area where the patient resides | urban/rural |
| NoReFS | Algorithm | Performance Values (Mean ± Std Deviation) | |||
|---|---|---|---|---|---|
| Accuracy | Sensitivity | Specificity | F1 Score | ||
| NO | NB | 76.12% ± 3.74% | 0.72 ± 0.07 | 0.79 ± 0.04 | 74.05% ± 2.10% |
| 82.62% ± 3.52% | 0.79 ± 0.04 | 0.87 ± 0.04 | 77.32% ± 2.12% | ||
| FSSJ | 80.31% ± 2.07% | 0.78 ± 0.05 | 0.83 ± 0.02 | 78.29% ± 1.37% | |
| YES | NB | 78.24% ± 4.16% | 0.74 ± 0.02 | 0.85 ± 0.02 | 75.19% ± 3.25% |
| 89.64% ± 3.78% | 0.87 ± 0.02 | 0.91 ± 0.03 | 84.45% ± 1.92% | ||
| FSSJ | 86.12% ± 3.52% | 0.83 ± 0.04 | 0.88 ± 0.04 | 82.17% ± 2.12% | |
| NoReFS | Algorithm | Performance Values | |||
|---|---|---|---|---|---|
| Accuracy | Sensitivity | Specificity | F1 Score | ||
| NO | NB | 75.72% | 0.75 | 0.77 | 73.17% |
| 82.41% | 0.78 | 0.85 | 79.64% | ||
| FSSJ | 79.52% | 0.76 | 0.82 | 76.18% | |
| YES | NB | 77.59% | 0.73 | 0.84 | 74.38% |
| 88.71% | 0.86 | 0.92 | 83.17% | ||
| FSSJ | 85.43% | 0.82 | 0.86 | 81.60% | |
Disclaimer/Publisher’s Note: The statements, opinions and data contained in all publications are solely those of the individual author(s) and contributor(s) and not of MDPI and/or the editor(s). MDPI and/or the editor(s) disclaim responsibility for any injury to people or property resulting from any ideas, methods, instructions or products referred to in the content. |
© 2024 by the authors. Licensee MDPI, Basel, Switzerland. This article is an open access article distributed under the terms and conditions of the Creative Commons Attribution (CC BY) license (https://creativecommons.org/licenses/by/4.0/).
Share and Cite
Parrales-Bravo, F.; Caicedo-Quiroz, R.; Rodríguez-Larraburu, E.; Barzola-Monteses, J. ACME: A Classification Model for Explaining the Risk of Preeclampsia Based on Bayesian Network Classifiers and a Non-Redundant Feature Selection Approach. Informatics 2024, 11, 31. https://doi.org/10.3390/informatics11020031
Parrales-Bravo F, Caicedo-Quiroz R, Rodríguez-Larraburu E, Barzola-Monteses J. ACME: A Classification Model for Explaining the Risk of Preeclampsia Based on Bayesian Network Classifiers and a Non-Redundant Feature Selection Approach. Informatics. 2024; 11(2):31. https://doi.org/10.3390/informatics11020031
Chicago/Turabian StyleParrales-Bravo, Franklin, Rosangela Caicedo-Quiroz, Elianne Rodríguez-Larraburu, and Julio Barzola-Monteses. 2024. "ACME: A Classification Model for Explaining the Risk of Preeclampsia Based on Bayesian Network Classifiers and a Non-Redundant Feature Selection Approach" Informatics 11, no. 2: 31. https://doi.org/10.3390/informatics11020031
APA StyleParrales-Bravo, F., Caicedo-Quiroz, R., Rodríguez-Larraburu, E., & Barzola-Monteses, J. (2024). ACME: A Classification Model for Explaining the Risk of Preeclampsia Based on Bayesian Network Classifiers and a Non-Redundant Feature Selection Approach. Informatics, 11(2), 31. https://doi.org/10.3390/informatics11020031

