Predicting Multimorbidity Using Saudi Health Indicators (Sharik) Nationwide Data: Statistical and Machine Learning Approach
Abstract
1. Introduction
2. Methodology
2.1. Research Design
2.2. SHISS Sampling and Sample Size
2.3. SHISS Participants and Recruitment
2.4. Study Variables
2.5. Data Analysis Tools
2.6. Descriptive Statistics
2.7. Risk Assessment Models
2.7.1. Logistic Regression Model
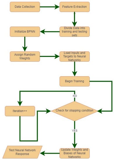
2.7.2. Artificial Neural Network Model
3. Results
3.1. Descriptive Statistics
3.2. Logistic Regression Model
3.3. Backpropagation Neural Network
4. Discussion
“It is important to note that while some characteristics, such as age, sex, or smoking status, may be more common in people with multimorbidity, it is not possible to say that multimorbidity is caused by these characteristics with the current data. Similarly, it is not possible to say that the characteristics examined are the result of having multimorbidity. For example, while being overweight or obese may be a risk factor for multimorbidity, it could also result from a person being limited in the physical activity they can participate in due to their multimorbidity.”[33]
5. Conclusions
Supplementary Materials
Author Contributions
Funding
Institutional Review Board Statement
Informed Consent Statement
Data Availability Statement
Conflicts of Interest
References
- Valderas, J.M.; Starfield, B.; Sibbald, B.; Salisbury, C.; Roland, M. Defining Comorbidity: Implications for Understanding Health and Health Services. Ann. Fam. Med. 2009, 7, 357–363. [Google Scholar] [CrossRef]
- Catalá-López, F.; Alonso-Arroyo, A.; Page, M.J.; Hutton, B.; Tabarés-Seisdedos, R.; Aleixandre-Benavent, R. Mapping of Global Scientific Research in Comorbidity and Multimorbidity: A Cross-Sectional Analysis. PLoS ONE 2018, 13, e0189091. [Google Scholar] [CrossRef] [PubMed]
- United Nations, Department of Economic and Social Affairs. Population Division World Population Ageing, 2019 Highlights; UN: New York, NY, USA, 2020; ISBN 978-92-1-148325-3. [Google Scholar]
- Garin, N.; Koyanagi, A.; Chatterji, S.; Tyrovolas, S.; Olaya, B.; Leonardi, M.; Lara, E.; Koskinen, S.; Tobiasz-Adamczyk, B.; Ayuso-Mateos, J.L.; et al. Global Multimorbidity Patterns: A Cross-Sectional, Population-Based, Multi-Country Study. J. Gerontol. A Biol. Sci. Med. Sci. 2016, 71, 205–214. [Google Scholar] [CrossRef]
- Tran, J.; Norton, R.; Conrad, N.; Rahimian, F.; Canoy, D.; Nazarzadeh, M.; Rahimi, K. Patterns and Temporal Trends of Comorbidity among Adult Patients with Incident Cardiovascular Disease in the UK between 2000 and 2014: A Population-Based Cohort Study. PLoS Med. 2018, 15, e1002513. [Google Scholar] [CrossRef] [PubMed]
- Lash, T.L.; Mor, V.; Wieland, D.; Ferrucci, L.; Satariano, W.; Silliman, R.A. Methodology, Design, and Analytic Techniques to Address Measurement of Comorbid Disease. J. Gerontol. A Biol. Sci. Med. Sci. 2007, 62, 281–285. [Google Scholar] [CrossRef]
- Tonelli, M.; Wiebe, N.; Fortin, M.; Guthrie, B.; Hemmelgarn, B.R.; James, M.T.; Klarenbach, S.W.; Lewanczuk, R.; Manns, B.J.; Ronksley, P.; et al. Methods for Identifying 30 Chronic Conditions: Application to Administrative Data. BMC Med. Inform. Decis. Mak. 2015, 15, 31. [Google Scholar] [CrossRef]
- Dworzynski, P.; Aasbrenn, M.; Rostgaard, K.; Melbye, M.; Gerds, T.A.; Hjalgrim, H.; Pers, T.H. Nationwide Prediction of Type 2 Diabetes Comorbidities. Sci. Rep. 2020, 10, 1776. [Google Scholar] [CrossRef]
- Sánchez-Rico, M.; Alvarado, J.M. A Machine Learning Approach for Studying the Comorbidities of Complex Diagnoses. Behav. Sci. 2019, 9, 122. [Google Scholar] [CrossRef] [PubMed]
- Mitchell, T.M. What Is Machine Learning? McGraw Hill: New York, NY, USA, 1997. [Google Scholar]
- Goodfellow, I.; Bengio, Y.; Courville, A. Deep Learning; MIT Press: Cambridge, MA, USA, 2016; ISBN 978-0-262-03561-3. [Google Scholar]
- Alotaibi, A.; Perry, L.; Gholizadeh, L.; Al-Ganmi, A. Incidence and Prevalence Rates of Diabetes Mellitus in Saudi Arabia: An Overview. J. Epidemiol. Glob. Health 2017, 7, 211–218. [Google Scholar] [CrossRef]
- Althakafi, K.A.; Alrashed, A.A.; Aljammaz, K.I.; Abdulwahab, I.J.; Hamza, R.; Hamad, A.F.; Alhejaili, K.S. Prevalence of Short Sleep Duration and Effect of Co-Morbid Medical Conditions—A Cross-Sectional Study in Saudi Arabia. J. Fam. Med. Prim. Care 2019, 8, 3334–3339. [Google Scholar] [CrossRef]
- Bazarbashi, S.; Eid, H.A.; Minguet, J. Cancer Incidence in Saudi Arabia: 2012 Data from the Saudi Cancer Registry. Asian Pac. J. Cancer Prev. 2017, 18, 2437–2444. [Google Scholar] [CrossRef] [PubMed]
- Alhabib, K.F.; Batais, M.A.; Almigbal, T.H.; Alshamiri, M.Q.; Altaradi, H.; Rangarajan, S.; Yusuf, S. Demographic, Behavioral, and Cardiovascular Disease Risk Factors in the Saudi Population: Results from the Prospective Urban Rural Epidemiology Study (PURE-Saudi). BMC Public Health 2020, 20, 1213. [Google Scholar] [CrossRef] [PubMed]
- WHO. Non Communicable Diseases. Available online: https://www.who.int/news-room/fact-sheets/detail/noncommunicable-diseases (accessed on 28 December 2021).
- Poudel, G.R.; Barnett, A.; Akram, M.; Martino, E.; Knibbs, L.D.; Anstey, K.J.; Shaw, J.E.; Cerin, E. Machine Learning for Prediction of Cognitive Health in Adults Using Sociodemographic, Neighbourhood Environmental, and Lifestyle Factors. Int. J. Environ. Res. Public Health 2022, 19, 10977. [Google Scholar] [CrossRef]
- Jang, Y.-J.; Kim, M.-S.; Lee, C.-H.; Choi, J.-H.; Lee, J.-H.; Lee, S.-H.; Sung, T.-E. A Novel Approach on Deep Learning—Based Decision Support System Applying Multiple Output LSTM-Autoencoder: Focusing on Identifying Variations by PHSMs’ Effect over COVID-19 Pandemic. Int. J. Environ. Res. Public Health 2022, 19, 6763. [Google Scholar] [CrossRef] [PubMed]
- Chadaga, K.; Prabhu, S.; Bhat, V.; Sampathila, N.; Umakanth, S.; Chadaga, R. A Decision Support System for Diagnosis of COVID-19 from Non-COVID-19 Influenza-like Illness Using Explainable Artificial Intelligence. Bioengineering 2023, 10, 439. [Google Scholar] [CrossRef]
- Khanna, V.V.; Chadaga, K.; Sampathila, N.; Prabhu, S.; Bhandage, V.; Hegde, G.K. A Distinctive Explainable Machine Learning Framework for Detection of Polycystic Ovary Syndrome. Appl. Syst. Innov. 2023, 6, 32. [Google Scholar] [CrossRef]
- Acharya, V.; Dhiman, G.; Prakasha, K.; Bahadur, P.; Choraria, A.; M, S.; J, S.; Prabhu, S.; Chadaga, K.; Viriyasitavat, W.; et al. AI-Assisted Tuberculosis Detection and Classification from Chest X-Rays Using a Deep Learning Normalization-Free Network Model. Comput. Intell. Neurosci. 2022, 2022, e2399428. [Google Scholar] [CrossRef] [PubMed]
- Haneef, R.; Kab, S.; Hrzic, R.; Fuentes, S.; Fosse-Edorh, S.; Cosson, E.; Gallay, A. Use of Artificial Intelligence for Public Health Surveillance: A Case Study to Develop a Machine Learning-Algorithm to Estimate the Incidence of Diabetes Mellitus in France. Arch. Public Health 2021, 79, 168. [Google Scholar] [CrossRef]
- Lopes, M.L.B.; de Barbosa, R.M.; Fernandes, M.A.C. Unsupervised Learning Applied to the Stratification of Preterm Birth Risk in Brazil with Socioeconomic Data. Int. J. Environ. Res. Public. Health 2022, 19, 5596. [Google Scholar] [CrossRef]
- BinDhim, N.F.; Althumiri, N.A.; Basyouni, M.H.; AlMousa, N.; AlJuwaysim, M.F.; Alhakbani, A.; Alrashed, N.; Almahmoud, E.; AlAloula, R.; Alqahtani, S.A. Exploring the Impact of COVID-19 Response on Population Health in Saudi Arabia: Results from the “Sharik” Health Indicators Surveillance System during 2020. Int. J. Environ. Res. Public Health 2021, 18, 5291. [Google Scholar] [CrossRef]
- zdatacloud zDataCloud | Scientific Research Data Collection and Sampling Survey Systems. Available online: https://zdatacloud.com (accessed on 14 February 2023).
- Lucci, S.; Kopec, D. Artificial Intelligence in the 21st Century: A Living Introduction, 2nd ed.; Mercury Learning and Information: Dulles, VA, USA, 2016; ISBN 978-1-942270-00-3. [Google Scholar]
- Munakata, T. Fundamentals of the New Artificial Intelligence: Beyond Traditional Paradigms; Springer Science & Business Media: Berlin/Heidelberg, Germany, 2001; ISBN 978-0-387-98302-8. [Google Scholar]
- Alshaya, A.K.; Alsayegh, A.K.; Alshaya, H.K.; Almutlaq, B.A.; Alenazi, N.S.G.; Rasheedi, H.M.A.A.; Albaqawi, S.K.M.; Alshammari, N.K.S.; Hassan, A.O.; Ahmed, H.G. The Common Complications and Comorbidities among Saudi Diabetic Patients in Northern Saudi Arabia. Open J. Endocr. Metab. Dis. 2017, 7, 151. [Google Scholar] [CrossRef]
- Alsuwaidan, S.; Algharbi, A.; Alyami, S.; Almukhlifi, N.; Alsalamah, S. Prevalence of Comorbidity Among Elderly. Glob. J. Aging Geriatr. Res. 2021, 1, 1–4. [Google Scholar]
- Shaikh, F.S.; Aldhafferi, N.; Buker, A.; Alqahtani, A.; Dey, S.; Abdulhamid, S.; AlBuhairi, D.A.M.; Alkabour, R.S.A.; Atiyah, W.S.O.; Bachar Chrouf, S.; et al. Comorbidities and Risk Factors for Severe Outcomes in COVID-19 Patients in Saudi Arabia: A Retrospective Cohort Study. J. Multidiscip. Health 2021, 14, 2169–2183. [Google Scholar] [CrossRef] [PubMed]
- Algabbani, A.; Alqahtani, A.; BinDhim, N. Prevalence and Determinants of Non-Communicable Diseases in Saudi Arabia. Food Drug. Regul. Sci. J. 2019, 2, 1. [Google Scholar] [CrossRef]
- Aktar, S.; Talukder, A.; Ahamad, M.M.; Kamal, A.H.M.; Khan, J.R.; Protikuzzaman, M.; Hossain, N.; Azad, A.K.M.; Quinn, J.M.W.; Summers, M.A.; et al. Machine Learning Approaches to Identify Patient Comorbidities and Symptoms That Increased Risk of Mortality in COVID-19. Diagnostics 2021, 11, 1383. [Google Scholar] [CrossRef]
- Chronic Condition Multimorbidity. Available online: https://www.aihw.gov.au (accessed on 19 July 2023).








| Presence of Multimorbidity | p-Value | |||
|---|---|---|---|---|
| No | Yes | |||
| Age (years) | 33.8 (12.2) | 47.1 (14.2) | <0.0001 | |
| Gender | Male | 8717 (76.2%) | 2716 (23.8%) | 0.096 |
| Female | 9002 (77.2%) | 2663 (22.8%) | ||
| Vegetable consumption per week (#) | 3.4 (2.1) | 3.6 (2.1) | <0.0001 | |
| Fruit consumption per week (#) | 2.7 (2.1) | 3.1 (2.2) | <0.0001 | |
| Intense physical activity per week (#days) | 1.8 (2.2) | 1.4 (2.0) | <0.0001 | |
| Moderate physical activity per week (# days) | 2.3 (2.4) | 2.1 (2.3) | <0.0001 | |
| Smoker of any type | No | 12,966 (78.0%) | 3653 (22.0%) | <0.001 |
| Yes | 4753 (73.4%) | 1726 (26.6%) | ||
| UOR (95% CI) | AOR (95% CI) | |
|---|---|---|
| Age (years) | 1.07 (1.07–1.08) | 1.08 (1.07–1.08) |
| Females | 0.95 (0.89–1.01) | 1.32 (1.23–1.43) |
| Vegetable consumption per week (#) | 1.06 (1.05–1.08) | 0.99 (0.97–1.01) |
| Fruit consumption per week (#) | 1.09 (1.08–1.11) | 1.05 (1.03–1.06) |
| Intense physical activity per week (#days) | 0.92 (0.91–0.94) | 0.97 (0.96–0.99) |
| Moderate physical activity per week (#days) | 0.95 (0.94–0.97) | 0.98 (0.96–0.99) |
| Smoker | 1.29 (1.21–1.38) | 1.74 (1.61–1.89) |
| Input Neurons | Hidden Layer Neurons | Output Neurons | Training Accuracy (%) | Cross Entropy | Epoch | Validation Accuracy (%) | Testing Accuracy (%) | Overall Accuracy (%) |
|---|---|---|---|---|---|---|---|---|
| 8 | 10 | 2 | 79.1 | 0.23198 | 48 | 78.4 | 79.6 | 79.1 |
| 8 | 20 | 2 | 79.1 | 0.23591 | 52 | 77.7 | 80.6 | 79.1 |
| 8 | 30 | 2 | 78.8 | 0.22398 | 60 | 78.6 | 80.7 | 79.1 |
| 8 | 40 | 2 | 79 | 0.22725 | 44 | 79.6 | 79 | 79.1 |
| 8 | 50 | 2 | 79.2 | 0.22652 | 67 | 78.6 | 79.3 | 79.1 |
| 8 | 60 | 2 | 78.7 | 0.22704 | 32 | 79.5 | 79.5 | 78.9 |
| 8 | 70 | 2 | 79.3 | 0.23009 | 46 | 78.6 | 80 | 79.3 |
| 8 | 80 | 2 | 79.3 | 0.23128 | 62 | 79.2 | 78.8 | 79.2 |
| 8 | 90 | 2 | 79.5 | 0.22509 | 68 | 79.3 | 78 | 79.2 |
| 8 | 100 | 2 | 79.5 | 0.23008 | 74 | 79 | 78.2 | 79.2 |
| No. | No. of Neurons | Sensitivity (Recall) | Specificity | Precision | F-Score | AUC | |||||||||||||||
|---|---|---|---|---|---|---|---|---|---|---|---|---|---|---|---|---|---|---|---|---|---|
| Training | Validation | Testing | Overall | Training | Validation | Testing | Overall | Training | Validation | Testing | Overall | Training | Validation | Testing | Overall | Training | Validation | Testing | Overall | ||
| 1 | 10 | 94 | 93.9 | 93.5 | 94 | 30.3 | 26 | 31.9 | 29.9 | 81.5 | 81 | 82.3 | 81.5 | 87.3 | 87.0 | 87.5 | 87.3 | 62.2 | 60.0 | 62.7 | 62.0 |
| 2 | 20 | 94.1 | 94 | 94.7 | 94.2 | 30.1 | 26.7 | 29.8 | 29.5 | 81.5 | 80 | 83 | 81.5 | 87.3 | 86.4 | 88.5 | 87.4 | 62.1 | 60.4 | 62.3 | 61.9 |
| 3 | 30 | 94 | 93.1 | 94 | 93.9 | 29.7 | 29.6 | 33.4 | 30.2 | 81.2 | 81.6 | 83.3 | 81.6 | 87.1 | 87.0 | 88.3 | 87.3 | 61.9 | 61.4 | 63.7 | 62.1 |
| 4 | 40 | 94.9 | 95 | 94.9 | 94.9 | 26.4 | 29.3 | 27.3 | 27 | 81 | 81.4 | 81 | 81.1 | 87.4 | 87.7 | 87.4 | 87.5 | 60.7 | 62.2 | 61.1 | 61.0 |
| 5 | 50 | 94.9 | 94.6 | 94.5 | 94.8 | 27.7 | 26.3 | 26.6 | 27.3 | 81.1 | 80.8 | 81.7 | 81.1 | 87.5 | 87.2 | 87.6 | 87.4 | 61.3 | 60.5 | 60.6 | 61.1 |
| 6 | 60 | 94.6 | 95.6 | 95.3 | 94.9 | 26.4 | 27.9 | 24.5 | 26.4 | 80.8 | 80.9 | 81.4 | 80.9 | 87.2 | 87.6 | 87.8 | 87.3 | 60.5 | 61.8 | 59.9 | 60.7 |
| 7 | 70 | 94.9 | 94.7 | 95.1 | 94.9 | 28.4 | 24.1 | 29.5 | 27.9 | 81.2 | 80.8 | 81.8 | 81.3 | 87.5 | 87.2 | 88.0 | 87.6 | 61.7 | 59.4 | 62.3 | 61.4 |
| 8 | 80 | 94.1 | 94.4 | 93.8 | 94.1 | 31 | 28.2 | 29.4 | 30.3 | 81.7 | 81.5 | 81.5 | 81.6 | 87.5 | 87.5 | 87.2 | 87.4 | 62.6 | 61.3 | 61.6 | 62.2 |
| 9 | 90 | 94.6 | 94.2 | 94.1 | 94.5 | 29.3 | 30.5 | 29.5 | 28.9 | 81.6 | 81.6 | 80.4 | 81.4 | 87.6 | 87.4 | 86.7 | 87.5 | 62.0 | 62.4 | 61.8 | 61.7 |
| 10 | 100 | 95 | 94.6 | 94.8 | 94.9 | 27.8 | 27.3 | 27.3 | 27.7 | 81.5 | 81.1 | 80 | 81.2 | 87.7 | 87.3 | 86.8 | 87.5 | 61.4 | 61.0 | 61.1 | 61.3 |
Disclaimer/Publisher’s Note: The statements, opinions and data contained in all publications are solely those of the individual author(s) and contributor(s) and not of MDPI and/or the editor(s). MDPI and/or the editor(s) disclaim responsibility for any injury to people or property resulting from any ideas, methods, instructions or products referred to in the content. |
© 2023 by the authors. Licensee MDPI, Basel, Switzerland. This article is an open access article distributed under the terms and conditions of the Creative Commons Attribution (CC BY) license (https://creativecommons.org/licenses/by/4.0/).
Share and Cite
Albagmi, F.M.; Hussain, M.; Kamal, K.; Sheikh, M.F.; AlNujaidi, H.Y.; Bah, S.; Althumiri, N.A.; BinDhim, N.F. Predicting Multimorbidity Using Saudi Health Indicators (Sharik) Nationwide Data: Statistical and Machine Learning Approach. Healthcare 2023, 11, 2176. https://doi.org/10.3390/healthcare11152176
Albagmi FM, Hussain M, Kamal K, Sheikh MF, AlNujaidi HY, Bah S, Althumiri NA, BinDhim NF. Predicting Multimorbidity Using Saudi Health Indicators (Sharik) Nationwide Data: Statistical and Machine Learning Approach. Healthcare. 2023; 11(15):2176. https://doi.org/10.3390/healthcare11152176
Chicago/Turabian StyleAlbagmi, Faisal Mashel, Mehwish Hussain, Khurram Kamal, Muhammad Fahad Sheikh, Heba Yaagoub AlNujaidi, Sulaiman Bah, Nora A. Althumiri, and Nasser F. BinDhim. 2023. "Predicting Multimorbidity Using Saudi Health Indicators (Sharik) Nationwide Data: Statistical and Machine Learning Approach" Healthcare 11, no. 15: 2176. https://doi.org/10.3390/healthcare11152176
APA StyleAlbagmi, F. M., Hussain, M., Kamal, K., Sheikh, M. F., AlNujaidi, H. Y., Bah, S., Althumiri, N. A., & BinDhim, N. F. (2023). Predicting Multimorbidity Using Saudi Health Indicators (Sharik) Nationwide Data: Statistical and Machine Learning Approach. Healthcare, 11(15), 2176. https://doi.org/10.3390/healthcare11152176

