Abstract
Over 1.1 million deaths occur annually from workplace injuries and diseases, with higher risks in developing countries. Occupational safety studies commonly use quantitative or qualitative methods, but these often fail to address uncertainty. This research targets the Libyan Steel Company (LISCO), aiming to analyze safety risks and develop a structured approach to identify optimal risk mitigation strategies. To this end, the Fuzzy Weights by ENvelope and SLOpe (F-WENSLO) method was chosen to determine the weights of three main safety risks and a total of 18 sub-risks belonging to them, and the fuzzy Bonferroni mean aggregation operator is applied to synthesize expert opinions. The Fuzzy Alternative Ranking Technique based on Adaptive Standardized Intervals (F-ARTASI) method was used to identify and rank the most appropriate safety interventions. While the primary risks identified under the main criteria and sub-criteria are occupational diseases and noise-induced diseases, with weights of 0.4737 and 0.1313, respectively, the intervention strategy deemed most effective for enhancing occupational safety is behavioral safety programs, which hold a weight of 11.0341. The sensitivity test of the analysis results reveals that although the criteria weights and the parameters used in the analysis vary under various scenarios, the ranking of the alternatives remains consistent. Since the general ranking of the alternatives is the same in other methods, decision makers will reach similar results no matter which method they use. This shows that a flexible and reliable decision-making approach is adopted in the process of optimizing occupational safety risks. This research emphasizes the critical importance of prioritizing occupational diseases and natural hazards in the formulation of occupational safety strategies and thus aims to contribute to the protection of workers in industrial plants such as LISCO.
Keywords:
occupational safety; fuzzy set; multi-criteria decision making; Bonferroni mean aggregation operator; WENSLO; ARTASI MSC:
90B50; 03E72
1. Introduction
1.1. Significance of the Field
Although substantial progress has been made to enhance workplace health and safety, many industrial workers in low- and middle-income countries (LMICs) continue to endure poor working conditions. Common challenges include restricted work areas, inadequate ventilation, limited lighting, prolonged work hours, and shortage in personal protective equipment (PPE) [1,2]. Such unfavorable conditions increase workers’ exposure to occupational hazards, making them more vulnerable to workplace injuries and illnesses [3]. In 2019, occupational injuries and diseases were responsible for an estimated 1.9 million deaths worldwide [4]. The economic impact is significant, with occupational injuries costing countries up to 6% of their gross domestic product (GDP), while the global average is around 4% [5].
Work-related injury risks vary globally, with LMICs facing rates 10 to 20 times higher than those in developed countries [6]. This disparity is often due to limited focus on occupational health and safety, particularly in preventing workplace accidents and illnesses [7]. A systematic review reported an occupational injury prevalence of 44.7% in Ethiopia [8], while Uganda’s construction sector saw a 32.4% rate [9]. Common injuries include cuts, fractures, open wounds, and concussions [10].
Occupational injuries result from a variety of factors, including personal, socio-economic, and other influences [11,12]. The constraint–response accident model is frequently used to analyze these factors, describing how each worker’s actions, limited by specific constraints, may create additional constraints for others in interconnected tasks [13,14]. This dynamic interaction between workers, management, and organizational systems contributes to workplace injury risks. The model distinguishes between two primary factors affecting injuries: proximal and distal. Proximal factors have a direct impact on injury likelihood. Distal factors indirectly influence injury risks by shaping the broader work environment [14].
Safety training is a crucial approach to minimizing occupational injuries [15]. Studies in Ethiopia and Uganda have found that workers lacking safety training faced a nearly threefold higher risk of injury [16]. Additionally, factors such as having less than two years of work experience and limited education contribute to a higher risk of workplace injuries [17]. Consistent use of PPE is also effective in reducing injury rates, yet in LMICs, PPE availability is often limited, and timely replacement is challenging [18,19]. Research has shown that not using PPE correlates with a threefold increase in injury risk [20].
1.2. Related Studies
Libya continues to grapple with the issue of occupational injuries, which have severe consequences for workers. While previous studies have estimated the prevalence of such injuries in various industries across the country [21,22], there remains a significant lack of information regarding the assessment and management of occupational safety risks within the Libyan Steel Company (LISCO). Various studies on occupational injuries and safety risks have been conducted across Africa. In Ethiopia, Debela et al. [23] examined safety practices among workers in the Metehara and Wonji sugar industries using a mixed-methods approach. Barrow et al. [24] explored occupational hazards among fishermen in The Gambia, while Debela et al. [25] conducted a systematic review to identify regional factors influencing occupational injuries. In another study, Debela et al. [26] generated regional estimates of injuries across Africa’s construction, manufacturing, and mining sectors. In recent decades, awareness of occupational safety and health risks has significantly increased among stakeholders in the construction industry. For instance, Tamers et al. [27] outlined an integrated approach to worker safety and health, with key research priorities and next steps for practical applications. Dos Santos Leite et al. [28] examined the impact of biomechanical, psychosocial, environmental, and individual factors on the development of work-related musculoskeletal disorder (WMSD) symptoms, both local and widespread, among workers in a footwear manufacturing company. Kukhar et al. [29] assessed the impact of adopting international health and safety practices on the effectiveness of safety management at an industrial firm. Gul [30] introduced a novel method for conducting risk assessments in occupational health and safety (OHS). Sousa et al. [31] used a quantitative model to analyze risk-based management practices in occupational safety and health within the construction industry. Guneri et al. [32] developed a fuzzy AHP framework to determine the optimal risk assessment methods (RAMs) for ensuring occupational safety (OS) in small and medium-sized enterprises (SMEs). Ilbahar et al. [33] employed an innovative integrated approach to assess risks in occupational health and safety. Gul et al. [34] evaluated the risks faced by healthcare staff, aiming to support health service planning and improve regulatory measures. Ozdemir et al. [35] introduced a risk assessment method for university laboratory operations. Gul [36] performed an in-depth, state-of-the-art review of OHS risk assessment research that utilizes MCDM-based methods.
1.3. The Motivation of Study
The motivation of this study is as follows.
The Weights by ENvelope and SLOpe (WENSLO) methodology developed by Pamučar et al. [37] for green growth performance assessment offers significant advantages in multicriteria decision making (MCDM). The primary advantage of the WENSLO method lies in its independence from individual judgments or expert opinions when determining criteria weights. This feature is crucial in any decision-making process, as it allows the decision-maker to achieve an objective final ranking of alternatives. Additionally, a notable benefit of the WENSLO approach is that the criteria orientation, whether it is a benefit or cost, does not influence the calculation. This implies that the input data normalization process remains unaffected by criteria preferences, demonstrating the method’s reliability and stability. The WENSLO methodology for establishing objective criteria weights is versatile and can be applied to any MCDM approach. Since its introduction, it has been applied to evaluate sustainable brand equity performance [38], select sustainable brand logo [39], and select wind power plant location [40]. However, despite WENSLO’s notable success in these domains, there exists a research gap in its application within the context of a fuzzy framework for identifying the most pressing safety risks for the steel industry in Libya. Our study aims to fill this gap.
1.4. Contributions, Novelties and Research Gaps
The alternative ranking technique based on adaptive standardized intervals (ARTASI), developed by Pamučar et al. [41], introduces a unique model for evaluating alternatives. This model includes a novel algorithm for standardizing information, particularly for min-type criteria, using a reverse sorting approach. This method of standardizing min-type criteria maintains the original data’s structure throughout the process. ARTASI also incorporates a new aggregation function that supports adaptable decision making and allows for risk level simulation within the information used. Since its introduction, it has been used for the best Big Data platform selection [41], website performance analysis [42], and appropriate choice of commercial insurance [43]. However, despite ARTASI’s notable success in these domains, there exists a research gap in its application within the context of a fuzzy framework for proposing appropriate interventions to overcome the most pressing occupational safety risks in the Libyan steel industry. Our study aims to fill this gap. Also, none of the previously mentioned studies applied multi-criteria decision-making (MCDM) methods to address uncertainty, a key factor in timely safety implementation. Besides that, no study has assessed the occupational safety risks at LISCO, identified primary hazards, or proposed targeted mitigation strategies using the MCDM approach. This research aims to fill these gaps.
The following succinctly describes the possible contributions of the suggested approach.
- Implementation of an integrated MCDM approach to enhance understanding of occupational safety risks in Libya’s steel industry.
- Raising awareness among stakeholders about key safety risks and effective interventions.
- Offering a simple, step-by-step framework for tackling complex MCDM issues.
- Showcasing the method’s versatility for solving MCDM challenges in various fields.
- Providing a practical tool to support informed decision making on workplace safety.
2. Methodology
Occupational safety is a critical factor that directly affects the health and safety of workers in the industrial environment and, therefore, identifying appropriate strategies is vital both to increase work efficiency and to minimize potential accidents. This study aims to effectively optimize LISCO occupational safety risks and to identify the criteria necessary to assess these risks and to perform a systematic ranking.
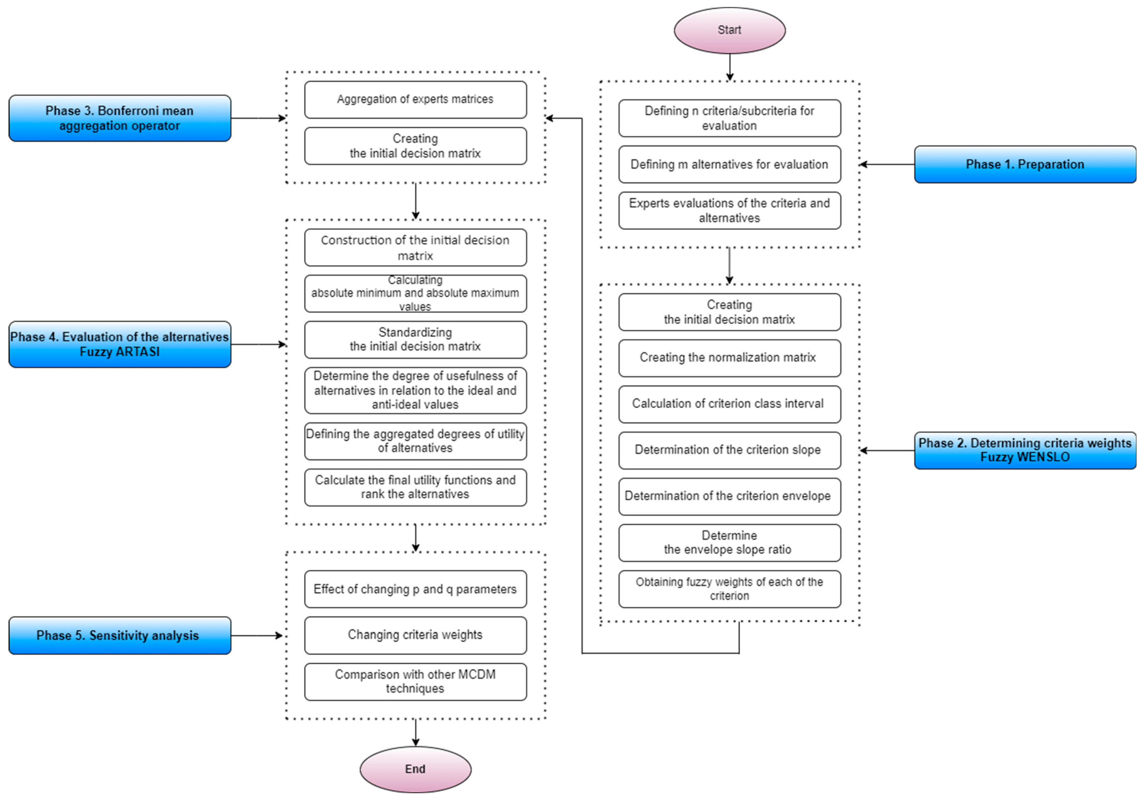
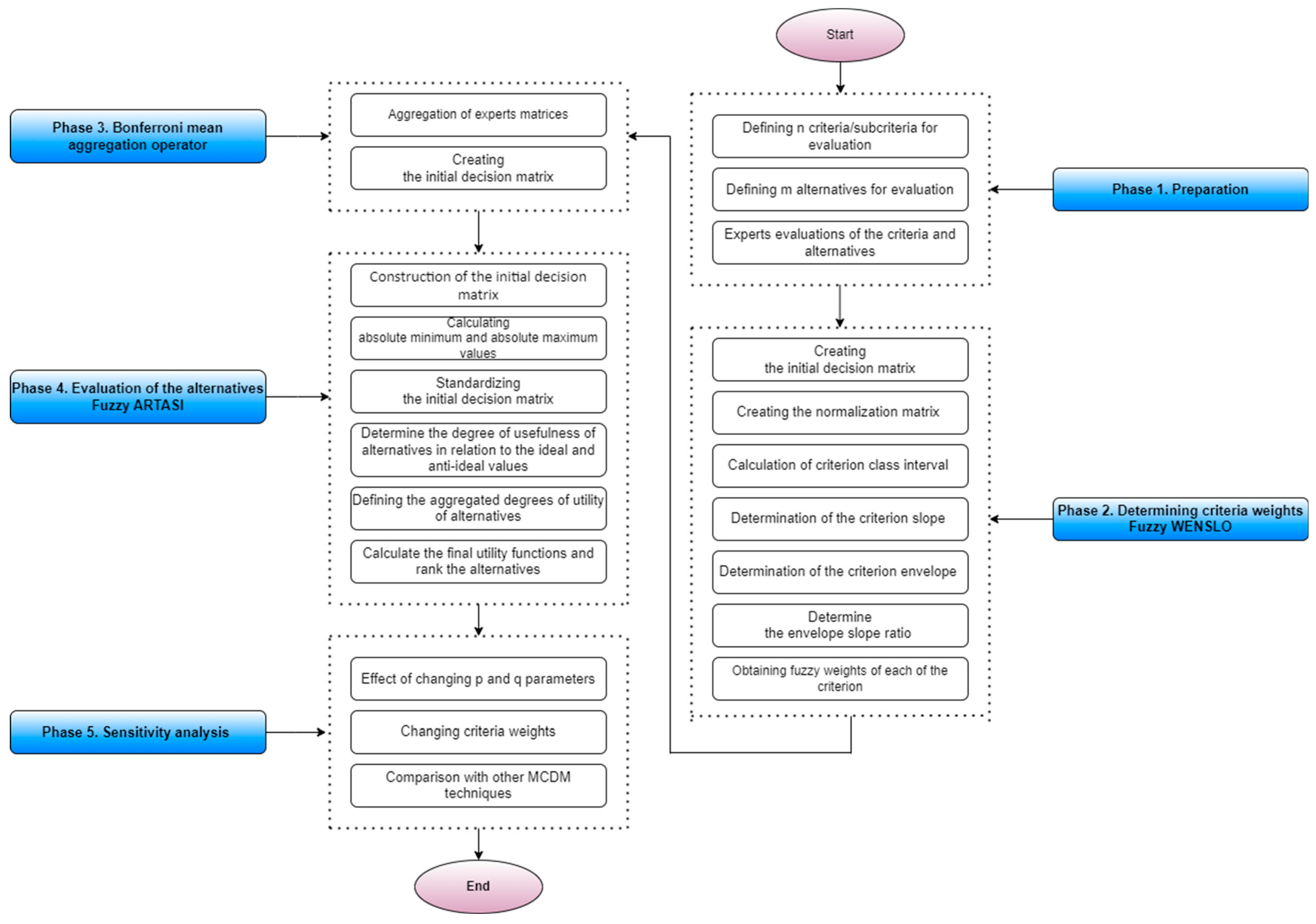
In this context, the F-WENSLO method will be used to calculate the weights of the criteria and the fuzzy Bonferroni mean summing operator will be employed to combine expert opinions. In the final stage, the F-ARTASI method will be used to compare the occupational safety risks and determine the most appropriate safety interventions. The methodological framework presented in Figure 1 is based on the integration of information, prioritization of criteria and ranking of strategic options.
Figure 1.
Fuzzy Bonferroni mean aggregation-based F-WENSLO and F-ARTASI framework.
This study will provide a comprehensive approach to selecting appropriate strategies to effectively manage occupational safety risks at LISCO.
2.1. Fuzzy Sets
Zadeh [44] proposed the fuzzy idea to address uncertainty in variables and parameters. Triangular fuzzy numbers (TFNs) have been used in various studies to turn qualitative assertions into quantitative ones [45]. A TFN represents each figure with three numerals. The first, second, and third integers that define a fuzzy figure reflect the lowest, most, and highest potential values, respectively Equation (1) defines the triangle type membership function for fuzzy numbers.
TFNs can be transformed into crisp values by applying the center of gravity defuzzification technique represented by Equation (2):
The recognized experts prioritized the criteria using linguistic terms from Table 1 fuzzy scale.
Table 1.
Fuzzy linguistic variables.
2.2. Fuzzy Bonferroni Mean Aggregation Operator
Aggregation operators, which are mathematical functions, aggregate group members’ individual preferences, evaluations, or judgments to form a common conclusion throughout the group decision-making process. Among the various aggregation operators, the Bonferroni Mean (BM) operator stands out as a unique and powerful tool in accurately reflecting complex relationships and interactions in datasets. BM combines each data point by multiplying it by the average of the other values, and this process allows for more precise modelling of the interrelationships between individual arguments [46]. By taking into account the interactions of individual criteria, Bonferroni Meaning allows for more detailed and meaningful results in decision-making processes. This feature makes BM particularly valuable in the field of MCDM. Given that most other aggregation operators consider independent criteria, the exceptional ability of the BM operator to reflect the links between individual arguments makes it distinctly different [47]. The BM aggregation operator is based on fuzzy triangular number (TrFN) operators and the operation of the TrFN. The Bonferroni Mean (TrFNBM) operator is provided by Equation (3) [48]; let be a collection of TrFNs, then the TrFNBM operator,
is the number of experts, .
2.3. F-WENSLO Method for Prioritization of Criteria
Pamučar et al. [37] presented the WENSLO technique for determining weight coefficients of criterion (crisp version). In Pamučar et al. [37], the results obtained with the WENSLO method are compared with several methods that are widely used in the determination of criteria weight coefficients. These methods include the ENTROPY method [49], the Criteria Importance Value through Inter-Criteria Correlation (CRITIC) method [50,51] and the Standard Deviation (StDev) approach [52]. Figure 2 shows the comparative results of the application of MCDM techniques.
Figure 2.
Comparison with other methods for determining weight coefficients [37].
This comparison assessed the consistency and reliability of the WENSLO method with existing methods. The use of various methodologies confirms the robustness of the weights obtained with the WENSLO method and demonstrates the applicability and accuracy of the method in different decision-making contexts.
The F-WENSLO method has been developed to prioritize criteria using fuzzy numbers [40]. Below is a summary of the key steps in the method. For detailed mathematical explanations, please refer to the study by Demir and Ulusoy [40].
- ✓
- Construction of the Decision Matrix Experts evaluated the criteria using linguistic terms outlined in Table 1. These evaluations were aggregated into a fuzzy decision matrix, where assessments are expressed using fuzzy numbers.
- ✓
- Normalization. Normalized values for the criteria were obtained from the fuzzy decision matrix.
- ✓
- Calculation of Criterion Class Intervals: The class intervals among criteria were determined based on Sturges’ rule.
- ✓
- Determination of Criterion Slope: The criterion slope was calculated to reflect the rate of change among consecutive criteria.
- ✓
- Determination of Criterion Envelope: The criterion envelope was computed as the sum of the partial Euclidean distances between two consecutive criteria.
- ✓
- Determination of Envelope Slope Ratio. The envelope slope ratio was calculated as the ratio of the total Euclidean distance to the criterion slope.
- ✓
- Calculation of Criterion Weights: The fuzzy weights of the criteria were determined using the normalized values and class intervals. The results represent the final prioritization of the criteria.
For detailed mathematical explanations, refer to the “Appendix A” Section.
2.4. F-ARTASI Method for Ranking Alternatives
Pamučar et al. [41] presented the ARTASI technique for ranking alternatives (crisp version). The F-ARTASI method has been developed to prioritize criteria using fuzzy numbers [53]. Below is a summary of the key steps in the method. For detailed mathematical explanations, please refer to the study by Demir [53].
- ✓ Construction of the Initial Decision Matrix: The identified experts evaluate the alternatives using the linguistic terms provided in the fuzzy scale (Table 1).
- ✓ Calculation of Absolute Minimum and Absolute Maximum Values: Absolute maximum and minimum values of the criteria are determined.
- Standardizing the Initial Decision Matrix: The method recommends standardizing the criteria values to the range , (1, 100) when the number of alternatives exceeds 10. For fewer alternatives, smaller intervals may be used.
- ✓ Determine the Degree of Usefulness of Alternatives: Determine the degree of usefulness relative to ideal value and degree of usefulness relative to anti-ideal value.
- ✓ Aggregated Degrees of Utility: Total utility relative to ideal value and total utility relative to anti-ideal value are calculated.
- ✓ Calculate Final Utility Functions and Rank Alternatives: The final utility functions of the alternatives are determined.
The utility function of alternatives has two parameters, and . For more information, the reader is referred to [41]. For the final ranking of the alternatives, the final utility functions are used, where the alternative is desired to have the highest value. For detailed mathematical explanations, refer to the “Appendix B” Section.
3. Case Study
Figure 3 illustrates the number of occupational accidents reported at LISCO over the five-year period from 2019 to 2023. The data show a clear upward trend in the number of accidents, with a significant increase in 2022 and 2023. In 2019, the company experienced 81 accidents, which slightly declined to 75 in 2020. However, starting in 2021, the number of accidents rose sharply, reaching 94, and continued to increase to 119 in 2022 and 123 in 2023. This upward trajectory indicates a growing safety concern that needs immediate attention.
Figure 3.
No. of accidents at LISCO.
The overall trend suggests that despite efforts to manage occupational risks, the frequency of accidents has escalated over time, with 2023 seeing the highest total. This indicates a possible gap in the effectiveness of current safety measures or the need for more robust interventions, particularly in addressing the factors driving the increase in general accidents. The data further emphasize the importance of implementing targeted safety interventions, as highlighted by the focus on behavioral safety programs in the analysis.
Figure 4 suggests that, given the significant gap between human injuries and physical damage incidents while damage to infrastructure or equipment is being managed effectively, there is a pressing need to focus more on preventing injuries to workers. This highlights the importance of targeted safety programs, such as enhanced behavioral safety programs and strict adherence to safety protocols, to mitigate the rising trend of human injuries. Also, the statistics of clinic visits at LISCO indicate that approximately 10% of visitors attend the Ear, Nose, and Throat (ENT) clinic, while around 55% visit the Internal Medicine clinic.
Figure 4.
Type of accidents.
The experts selected as decision-makers in the process of assessing occupational safety risks at LISCO hold important positions in different sectors and bring diverse areas of expertise. A total of four experts participated in the study: two academics and two industry professionals. The two industry experts are employed at LISCO, where their work is directly related to occupational safety, with more than 20 years of experience each in safety management and risk mitigation. Their contributions play a critical role in assessing occupational safety risks and determining appropriate safety interventions.
The information provided by the experts made a significant contribution to both the assessment of occupational safety risks and the identification of potential solutions, taking into account the specific challenges associated with working in an older industrial environment such as LISCO.
3.1. Occupational Safety Risks and Strategies of Workplace Safety Interventions
The three main criteria and their sub-criteria determined to evaluate the occupational safety risks at LISCO are presented in Table 2 in a comprehensive manner. These main criteria are grouped as ‘Occupational Accidents (Physical Hazards)’, ‘Occupational Diseases’ and ‘Natural Hazards’. Each main criterion is divided into sub-criteria in order to examine in depth the occupational safety risks that can be encountered in an old industrial facility such as LISCO. The initial list of these criteria was created based on an extensive literature review, and was subsequently refined by passing it to experts at LISCO, who selected the final list.
Table 2.
Main and sub-criteria of occupational safety risks.
Each main criterion is supported by sub-criteria identified to comprehensively assess the occupational safety risks that LISCO may face in the old industrial structure. This structure provides an analytical framework to guide the development and implementation of safety strategies.
Based on recommendations from LISCO experts, various intervention strategies have been developed to effectively manage and mitigate occupational safety risks at the facility. These strategies are diversified according to the nature and severity of the risks and the characteristics of the work environment. Each strategy aims to protect the safety and health of workers by implementing them in accordance with the established occupational safety criteria. Table 3 presents the main strategies used in occupational safety interventions.
Table 3.
Workplace safety intervention strategies.
The strategies in Table 3 represent LISCO’s key approaches that can be implemented to systematically reduce occupational safety risks and ensure that employees work in a safe work environment.
3.2. F-WENSLO Method Application Results
The F-WENSLO approach was used to assess the importance of both main and sub-criteria. The initial decision matrix for the main criteria developed by four experts in the first step of the procedure is shown in Appendix C. In Appendix C, the normalized value of Expert 1 for criterion C1 is obtained as follows.
Similarly, the normalized decision matrix obtained by calculating the normalized values for all criteria is presented in Appendix D. Criterion class interval is calculated and given in Table 4. The class interval of the C1 criterion in Table 4 is obtained as follows.
Table 4.
Values in the F-WENSLO method.
Table 4.
Values in the F-WENSLO method.
| C1 | C2 | C3 | |||||||
|---|---|---|---|---|---|---|---|---|---|
| 0.0198 | 0.0215 | 0.0121 | 0.0242 | 0.0276 | 0.0298 | 0.0221 | 0.0250 | 0.0287 | |
| 0.8752 | 1.2000 | 1.7604 | 0.7824 | 1.1667 | 1.8755 | 0.6943 | 1.1481 | 1.8904 | |
| 0.1072 | 0.1162 | 0.0577 | 0.1154 | 0.2298 | 0.2474 | 0.1335 | 0.1507 | 0.1731 | |
| 0.0609 | 0.0968 | 0.0659 | 0.0615 | 0.1969 | 0.3162 | 0.0706 | 0.1313 | 0.2493 | |
| 0.0965 | 0.2278 | 0.3414 | 0.0974 | 0.4633 | 1.6381 | 0.1119 | 0.3089 | 1.2912 | |
The slope of the C1 criterion in Table 4 is obtained as follows.
The criteria envelope is calculated using Equation (A5) and given in Table 4. The envelope of criterion C1 in Table 4 is obtained as follows.
The envelope–slope ratio is calculated and given in Table 4. The envelope–slope ratio of the C1 criterion in Table 4 is obtained as follows.
The fuzzy weight of each criterion was calculated, and the values are given in Table 4. The fuzzy weight of criterion C1 in Table 4 is obtained as follows.
The fuzzy weights for main criteria are obtained and the crisp weights are given in Table 5.
Table 5.
Fuzzy and crisp weights of main criteria.
The weights determined for the three main criteria during the assessment of occupational safety risks at LISCO are as follows: C1 (Occupational Accidents/Physical Hazards) = 0.1780, C2 (Occupational Diseases) = 0.4737 and C3 (Natural Hazards) = 0.3483.
- Work injuries: This criterion focuses on occupational accidents and physical hazards and has a weight of 0.1780. This result shows that although occupational accidents are an important safety risk, they are a lower priority compared to the other two criteria. Protection of employees against occupational accidents is of course of critical importance, but its lower weight compared to other risk factors may indicate that occupational accidents are risks that are more effectively controlled or encountered with lower frequency.
- Occupational diseases: The weight of the criterion related to occupational diseases has the highest value, with 0.4737. This indicates that occupational diseases are the most critical risk factor for occupational safety at LISCO. Workers may face health problems caused by factors such as noise, vibration, indoor emissions or inadequate ventilation as a result of long-term exposures. Therefore, the management of risks related to occupational diseases should have the highest priority in occupational safety strategies. The high weight indicates that the impact of these risks on the health of workers and the sustainability of the enterprise is great and effective interventions are needed.
- Natural hazards: The natural hazards criterion has the second highest importance with a weight of 0.3483. This reveals that the organization is seriously confronted with threats arising from external factors such as natural disasters, raw material supply problems or fire and explosion risks. These risks are capable of causing workplace disruption, disruption of production processes and even major financial losses. Therefore, effective management of natural hazards is of great importance to ensure business continuity.
These weights show that occupational diseases are the most critical area in terms of occupational safety at LISCO, followed by natural hazards, and occupational accidents have a relatively lower priority. Accordingly, it can be concluded that the greatest focus of occupational safety interventions should be on measures to prevent occupational diseases, while at the same time, significant investment should be made in the management of natural hazards. Occupational accidents are also an important risk, but with a lower priority compared to the other two criteria.
The evaluations of the sub-criteria by the four experts using Table 1 are presented in Appendix E. The same procedure used to determine the weights of the major criteria was also used to determine the weights of the sub-criteria. The global weights produced by multiplying the weights of the major criteria by the weights of the sub-criterion are displayed in Table 6.
Table 6.
Weights and rankings of sub-criteria.
The ranking in Table 6 makes it clear which risks the occupational safety strategies at LISCO should focus on. All sub-criteria weights are given in Figure 5.
Figure 5.
Sub-criteria weights.
The sub-criteria given in Figure 5 are ranked according to their importance in relation to the main criteria to which they belong. The weight of each sub-criteria was evaluated according to the priority of the main criterion to which it is related and accordingly played a role in the prioritization of occupational safety strategies. This approach allows risks to be analyzed from a more holistic perspective and emphasizes the relative importance of each risk in determining occupational safety strategies. Thus, it is aimed to develop more targeted and effective interventions to prevent hazards and minimize risks to which employees may be exposed in industrial facilities such as LISCO.
- Occupational Diseases (C2)—(47.37%): Occupational diseases have been identified as the most important criterion in terms of occupational safety. Under this criterion, it is emphasized that factors such as noise, indoor emissions and vibration can cause serious health problems for workers.
Diseases caused by noise (C21)—the most important sub-criterion (0.1313): Noise is considered the most critical hazard for occupational health and safety. Noise exposure is recognized as having significant effects on the health of workers at work. Diseases caused by noise are ranked first with the highest global weight. Illnesses caused by indoor emissions (C22)—0.1302: The hazards posed by indoor emissions are also very important. Inhalation of harmful gases and chemicals in the working environment seriously threatens the health of workers. This sub-criterion was ranked second. Vibration-related diseases (C23)—0.1243: Vibration is a common cause of occupational disease, especially in environments where heavy machinery is used. This hazard can damage the musculoskeletal system of workers and lead to long-term health problems. This sub-criterion is ranked third.
- Natural Hazards (C3)—(34.83%): Natural hazards are another important criterion affecting occupational safety. Risks that may affect the production processes of the factory and the safety of workers are categorized under this heading.
Fire and explosion risk (C33)—0.0719: Fire and explosion risks in the factory environment are one of the most serious natural hazards. The high level of this risk poses a major threat to the health of workers and the factory’s operations. This sub-criterion is ranked fifth. Risk of business interruption (C32)—0.0639: The risk of business interruption is a threat that can stop the operation of the factory, especially as a result of natural disasters or technical failures. This risk was ranked sixth. Risk of economic crisis (C34)—0.0589: Economic crisis is considered as an external threat that may have negative impacts on the sustainability of factory operations. This risk is ranked seventh.
- Work Injuries (Physical Hazards) (C1)—(17.80%): Occupational accidents is a criterion that covers physical hazards that may occur in the workplace. These hazards can directly affect the safety of workers. However, this category has a lower importance than occupational diseases and natural hazards.
Risk of falling from height (C12) and risk of falling objects (C13)—ninth and eighth place, respectively: Falls from height and falling objects are some of the most important hazards among occupational accidents. These risks are common in the factory environment and can lead to serious injuries. Safety risks (C18)—0.0409: General occupational safety issues and the possibility of accidents are another important factor to consider. This sub-criterion is ranked 11th. Electric shock (C11), contact with hot molten metal (C15) and unprotected machinery (C14): These types of physical hazards were ranked 18th, 17th and 16th, respectively. These hazards were found to be less critical than other occupational accidents.
Occupational diseases, especially noise- and emission-related diseases, are considered as the most important hazards in occupational safety. This is one of the areas that requires the most attention in the plant’s occupational safety strategies. Natural hazards, especially events such as fire and business interruption, pose serious threats to the operational sustainability of the factory. Although occupational accidents are of lower importance than occupational diseases and natural hazards, risks such as falls from height and falling objects should still be prioritized.
3.3. Fuzzy Dombi Bonferroni Aggregation Operator Application
The decision makers interpreted the performance of the alternatives according to Table 1. In order to bring these individual evaluations together, a combined fuzzy decision matrix was obtained and is given in Appendix F.
3.4. F-ARTASI Method Application Results
The combined fuzzy decision matrix given in Appendix F is used as the initial decision matrix mentioned in the first step of the method. In the second step of the method, the absolute maximum and absolute minimum values of the jth criterion are calculated and given in Table 7.
Table 7.
Fuzzy absolute minimum and fuzzy absolute maximum values.
The fuzzy absolute maximum and fuzzy absolute minimum values of the C11 criterion in Table 6 are obtained as follows.
The third step of the procedure was to standardize the elements of the Appendix G matrix. The criteria values from Appendix G were translated into the criterion interval “[1, 10]”, with the limit values = 1 and = 10. Limit values for criteria intervals = 1 and = 10 were determined based on expert judgments and the assumption that the interval [1, 10] offers a suitable range for the distribution of utility functions of four options. The next section describes the standardization technique for the element in table Appendix G positions A1-C11.
All calculations were performed similarly and the standardized matrix is given in Appendix G.
The previous values are standardized using the reverse sorting algorithm:
In the fourth step of the method, procedures are used to determine the usefulness level of the alternatives using the ideal and anti-ideal values, Appendix H and Appendix I, respectively. The next section demonstrates how to define the degree of usefulness from Appendix H and Appendix I at positions A1-C11 (type min). Degree of usefulness of alternative A1 for criteria C11 in relation to the ideal value is as follows:
Defining the usefulness of alternative A1 for criteria C11 in respect to the anti-ideal value, we find that:
Also, we determine the degree of usefulness of alternative A1 for criteria C11 in proportion to the anti-ideal value:
The remaining values from Appendix H and Appendix I are calculated in a similar way.
In the fifth step of the method, procedures are used to define the total utility of the alternatives and are given in Table 8.
Table 8.
Aggregated utility degrees of alternatives.
The aggregate usefulness levels of the alternatives in Table 8 are obtained by summing the criterion values of Appendix H and Appendix I within each alternative.
In the sixth step of the method, the final utility functions of the alternatives were calculated and are presented in Table 9. For the calculation of the terminal utility functions, = 1 and = 0.5 values are accepted.
Table 9.
Fuzzy values of the utility functions of the alternatives.
The calculation of the final utility function of alternative A1 was performed as follows.
Then, fuzzy values are converted into crisp values and given in Table 10.
Table 10.
Ranking alternatives and utility functions.
Table 10 presents the prioritization and ranking of various workplace safety intervention strategies for addressing occupational safety risks at LISCO. Five different intervention strategies were evaluated based on relevant criteria, and the effectiveness of each was measured using a specific scoring system. The ranking is as follows:
- Behavioral Safety Programs—11.0341 (Rank 1): This strategy received the highest score, ranking first. Behavioral safety programs aim to reduce workplace accidents and hazards by encouraging employees to adopt safe behaviors. These programs are considered an effective approach to enhancing workplace safety by changing workers’ risky behaviors. In facilities like LISCO, which have older and more hazardous working conditions, such programs can play a crucial role.
- Administrative Controls—10.6791 (Rank 2): Administrative controls ranked second, holding an important position among workplace safety interventions. These controls aim to organize work processes and develop policies that minimize hazardous situations in the workplace. In older industrial environments, such measures can be highly effective in ensuring the sustainability of workplace safety.
- Personal Protective Equipment (PPE)—10.2556 (Rank 3): PPE ranked third as an effective strategy for protecting workers from direct hazards. PPE helps shield employees from physical risks and contributes significantly to reducing workplace accidents. However, compared to other strategies, its impact on workplace safety may be limited because PPE does not prevent accidents entirely but only reduces risks.
- Engineering Controls—9.9222 (Rank 4): Engineering controls, which manage risks at their source, ranked fourth. This method helps prevent hazards from occurring and ensures safety. However, it can be costly and challenging to implement, which is why it ranked lower than other strategies. Despite this, it remains a critical safety measure.
- Safety Training and Education—9.1575 (Rank 5): Safety training, aimed at educating workers about risks and safe behaviors, ranked fifth. While an important aspect of workplace safety, it had a lower impact compared to other strategies. Training can increase workers’ awareness and improve safety in the long run, but its effect is ranked lower relative to other interventions.
Behavioral safety programs were identified as the most effective intervention strategy, making them critical for enhancing workplace safety by raising employees’ safety awareness. Administrative controls and PPE also make significant contributions to workplace safety, ranking second and third, respectively. Engineering controls and safety training ranked lower but still play important roles in workplace safety strategies. These results provide guidance to LISCO management on the most effective interventions to reduce occupational safety risks and indicate where more attention should be focused.
4. Sensitivity Analysis and Validation of the Results
Sensitivity analysis and validation of the results obtained using the F-ARTASI method were performed. The sensitivity analysis takes into account the variation of the Bonferroni mean summation operator parameters (and). The comparison of the F-WENSLO and F-ARTASI model with other models in the literature is presented as part of the validation results. For the comparison of the results of the considered MCDM models, a statistical correlation with the initial results was performed.
4.1. Sensitivity Analysis—Variation of and Parameters
The overall effect of the parameters p and q presented in the Bonferroni mean aggregation operator on the ranking of the presented alternatives in the proposed optimal intervention strategy selection management approach is analyzed using a sensitivity analysis. Firstly, it can be observed that when the values of p and q are varied from 1 to 5, the ranking of all alternatives remains the same. Then, if we fix any of the parameters between 0 and 1, the difference in the ranking of the alternatives was also analyzed. Again, the ranking of all alternatives remained the same. The results of the sensitivity analysis by changing the parameters are shown in Figure 6.
Figure 6.
Sensitivity analysis by varying the parameters and .
The fact that the alternatives are in the same order in all combinations in Figure 6 reveals a remarkable situation in terms of the consistency and reliability of the approach adopted in the identification of LISCO occupational safety risks and selection of optimum response strategies. This situation in the context of LISCO occupational safety risk identification and selection of optimal response strategies is summarized in Table 11.
Table 11.
Parameter-based sensitivity analysis results.
Table 11 highlights the importance of the consistency of the ranking of alternatives in LISCO’s efforts to optimize safety risks.
4.2. Validation of Results—Comparison with Other MCDM Techniques
The results of the F-ARTASI method are compared with traditional multi-criteria models in the literature. For the comparison, the CoCoSo method [54,55], TOPSIS method [56], WASPAS method [57], MARCOS method [58] fuzzy versions were preferred. Figure 7 shows the results of the comparison of the mentioned FMCDM techniques.
Figure 7.
Ranking stability of alternatives using various MCDM techniques.
Figure 7 allows us to compare the results calculated by different methods and to analyze the consistency between them. Here are some important comments that can be drawn from these rankings:
- Consistency and Stability: The most significant among the alternatives is that A4 (Behavioral safety programs) ranks first among all methods. This shows that this alternative is considered as the most critical factor for occupational safety by all methods. Similarly, A2 (Managerial controls) and A3 (Personal Protective Equipment) have the same ranking in all methods (A2 ranked second and A3 ranked third). This consistency indicates that the relative importance of these two alternatives is also largely unchanged and stable across methods.
- Differences: A1 (Engineering controls) and A5 (Safety training and information) have minor differences. In the proposed method and some other techniques (F-CoCoSo, F-WASPAS), A1 is ranked fourth, while in F-MARCOS and F-TOPSIS methods, this alternative is ranked higher. This indicates that the importance of engineering controls is emphasized more by some techniques. A5 was ranked higher in F-MARCOS and F-TOPSIS methods, while it was ranked last in other techniques. This shows that some methods give more importance to safety training and information programs.
Since the overall ranking of the alternatives is the same in all methods, decision makers will reach similar results no matter which method they use. This shows that a flexible and reliable decision-making approach is adopted in the process of optimizing occupational safety risks. The statistical correlation between the rankings obtained by the F-ARTASI procedure and the other procedures was determined by Spearman Correlation Coefficient (SCC). The findings regarding the comparison of the rankings by applying SCC are given in Table 12.
Table 12.
Rank correlations of the tested models.
From the results presented in Table 12, it can be concluded that there is a high correlation (average 0.95) between the MARCOS approach and the other four CRM procedures. As a result, it is possible to conclude that the ranking obtained from the proposed procedure is valid and reliable.
4.3. Validation of Results—Examining the Impacts of Changing Criteria Weights
The effect of changing the weight of the most important criterion (C21) on the ranking results was analyzed. Firstly, 20 new weighting factor vectors were created and classified according to 20 different situations. In each case, the weight of the C21 weight factor was reduced by 2% and a new weight factor vector was created. For this purpose, Equation (6) was applied [59].
where represents the new weight values calculated for the criteria. denotes the reduced value of the criteria. The original value of the criteria is denoted by , while the original value of the reduced criteria is denoted by . As a result, the variation range of is produced in the range ∈ [0.0592, 0.0887]. In this case, = 0.0869 represents the weighted value in Scenario 1 (S1), while = 0.0592 represents the weighted value in Scenario 20 (S20). For instance, the calculation for the first scenario (S1) is as follows. The S1 value for C21 is 0.0869 because the actual weight value is reduced by 2%, 0.0887, (0.0887 − 0.0887 0.02 = 0.0869). Next, the values of the remaining criteria are as follows:
Consequently, the updated weight values of the criteria obtained based on the 20 scenarios are illustrated in Figure 8.
Figure 8.
Modifications in weights based on different scenarios.
The ranking obtained according to the sub-criteria weights varying according to each scenario is presented in Figure 9.
Figure 9.
Importance ranking of criteria according to scenarios.
In the analysis, although the criteria weights were changed under 20 different scenarios (S0 to S20), there was no change in the ranking of the alternatives. Behavioral safety programs (A4) were always ranked first as the most important option, while Safety education and information (A5) remained ranked fifth as the least important option in all cases. This consistency shows that changing the criteria weights does not have a significant impact on the overall ranking.
The important aspects of the unchanged rankings and the conclusions that can be drawn in terms of the management of occupational safety risks are given in Table 13.
Table 13.
Sensitivity analysis based on varying criteria weight.
The fact that the ranking of alternatives does not change in all scenarios supports the robustness and reliability of the decision-making process in terms of occupational safety management. This shows that decision makers can rely on the same strategies and make decisions with less uncertainty, regardless of the circumstances, because in such systems, the question of how to address uncertainty plays a significant role in the improvement of system performance in uncertainty reasoning, concluded in a study [60].
5. Discussion
The assessment of occupational safety risks at LISCO demonstrates that occupational diseases represent the most critical risk, with a weight of 0.4737, significantly surpassing the weights assigned to natural hazards (0.3483) and occupational accidents (0.1780). This indicates that, at LISCO, long-term exposures to factors such as noise, vibrations, and indoor emissions present the greatest threat to worker health. Diseases caused by noise (C21) emerged as the most critical sub-criterion, further highlighting the need for targeted interventions to mitigate this risk. The relatively lower weight of occupational accidents suggests that while these physical hazards are important, they are either better controlled or less frequent in comparison to the other risks. This outcome underscores the need for LISCO’s safety strategies to focus primarily on preventing occupational diseases while maintaining effective management of natural hazards, such as fire or business disruptions, which still pose significant threats to operational continuity.
The prioritization of safety interventions based on the Fuzzy Alternative Ranking Technique (F-ARTASI) revealed that behavioral safety programs ranked first, with a score of 11.0341, making them the most effective strategy for addressing occupational safety risks. This aligns with the need to shift from reactive protection measures to proactive prevention strategies. Administrative controls and personal protective equipment (PPE) ranked second and third, respectively, demonstrating their importance in organizing safety processes and protecting workers from physical harm. Interestingly, engineering controls and safety training and education ranked lower, likely due to the costs and implementation challenges of engineering controls, and the lower perceived impact of training on immediate safety improvements. However, all five interventions play crucial roles in LISCO’s safety management approach. The results, validated by sensitivity analysis, showed that the ranking of interventions remained stable across different scenarios, further demonstrating the robustness of the decision-making process. This consistency ensures that decision-makers can rely on these rankings to guide their actions confidently, regardless of variations in risk factors or criteria weights.
6. Conclusions
In conclusion, the occupational safety risk assessment at LISCO has revealed that occupational diseases pose the greatest threat to workers, with a significantly higher weight compared to natural hazards and occupational accidents. The analysis highlights the critical need to prioritize interventions aimed at mitigating long-term exposures, particularly those related to noise and indoor emissions, which were identified as the most significant risks. This finding emphasizes the importance of targeting safety strategies that address health risks stemming from the work environment, as these factors have a substantial impact on both the health of workers and the operational sustainability of the plant. Although occupational accidents are considered important, their lower weight suggests that these risks may be more effectively managed or occur less frequently in comparison to the more pressing issues of occupational diseases. Furthermore, the ranking of safety interventions demonstrated that behavioral safety programs are the most effective strategy for reducing risks, followed closely by administrative controls and personal protective equipment (PPE). These results indicate that encouraging safe behaviors and implementing comprehensive administrative policies can significantly enhance workplace safety. The stability of the intervention rankings, confirmed through sensitivity analysis, reinforces the robustness and reliability of the decision-making framework. This ensures that LISCO can confidently adopt these safety strategies, knowing that they are flexible and adaptable to various scenarios. Ultimately, this research provides valuable insights into optimizing safety management at LISCO, advocating for a stronger focus on preventive measures, particularly in the context of occupational diseases and natural hazards, to ensure the well-being of workers and the continuity of operations. While this study provides valuable insights, several limitations have been identified. Firstly, it lacks a systematic literature review or a detailed process for justifying the selection of criteria and alternatives. Secondly, the study’s findings may have limited applicability to other African countries due to variations in local conditions. Replicating this research framework in other steel-industrialized nations, such as South Africa, Egypt, Nigeria, and Algeria, would provide comparative insights and enhance generalizability. Lastly, this study operates within a fuzzy environment. Future research could explore advanced extensions of fuzzy sets, including interval-valued intuitionistic fuzzy sets, spherical fuzzy sets, Fermatean fuzzy sets, and Pythagorean fuzzy sets, to broaden the methodological scope.
Author Contributions
Conceptualization, G.D. and M.B.B.; methodology, G.D., M.B.B. and I.B.; validation, Ž.S. and D.K.D.; formal analysis, G.D.; investigation, G.D. and M.B.B.; data curation, G.D.; writing—original draft preparation, G.D., M.B.B. and I.B.; writing—review and editing, Ž.S.; visualization, I.B.; supervision, Ž.S.; project administration, D.K.D.; funding acquisition, Ž.S. and D.K.D. All authors have read and agreed to the published version of the manuscript.
Funding
This research received no external funding.
Data Availability Statement
Data are contained within the paper.
Conflicts of Interest
The authors declare no conflicts of interest.
Appendix A. Formulas for the F-WENSLO Method
Appendix B. Formulas for the F-ARTASI Method
Appendix C. Evaluation of Main Criteria for Experts
| Experts | C1 | C2 | C3 |
| Exp1 | VH | M | MH |
| Exp2 | VH | H | H |
| Exp3 | VVH | M | VH |
| Exp4 | H | H | MH |
Appendix D. Normalized Decision Matrix
| Normalise | C1 | C2 | C3 | ||||||
| Exp1 | 0.2051 | 0.2500 | 0.3125 | 0.1563 | 0.2143 | 0.2692 | 0.1714 | 0.2258 | 0.2963 |
| Exp2 | 0.2051 | 0.2500 | 0.3125 | 0.2188 | 0.2857 | 0.3462 | 0.2000 | 0.2581 | 0.3333 |
| Exp3 | 0.2308 | 0.2778 | 0.3125 | 0.2188 | 0.2143 | 0.2692 | 0.2286 | 0.2903 | 0.3704 |
| Exp4 | 0.1795 | 0.2222 | 0.2813 | 0.2188 | 0.2857 | 0.3462 | 0.1714 | 0.2258 | 0.2963 |
| max | 0.2308 | 0.2778 | 0.3125 | 0.2188 | 0.2857 | 0.3462 | 0.2286 | 0.2903 | 0.3704 |
| min | 0.1795 | 0.2222 | 0.2813 | 0.1563 | 0.2143 | 0.2692 | 0.1714 | 0.2258 | 0.2963 |
Appendix E. Evaluation of Sub-Criteria for Experts
| Experts | C11 | C12 | C13 | C14 | C15 | C16 | C17 | C18 |
| Exp1 | VH | M | MH | MH | H | H | H | VH |
| Exp2 | VH | VH | MH | H | VVH | MH | M | M |
| Exp3 | VH | MH | ML | H | VVH | H | MH | H |
| Exp4 | H | MH | H | VH | VH | VVH | H | VH |
| Experts | C21 | C22 | C23 | C24 | C25 | C26 | ||
| Exp1 | H | VH | MH | VVH | H | VH | ||
| Exp2 | MH | MH | ML | VH | MH | VVH | ||
| Exp3 | ML | M | MH | VVH | VH | VVH | ||
| Exp4 | H | VVH | H | VH | H | VVH | ||
| Experts | C31 | C32 | C33 | C34 | ||||
| Exp1 | H | MH | MH | H | ||||
| Exp2 | VH | M | ML | VH | ||||
| Exp3 | H | H | M | MH | ||||
| Exp4 | VH | MH | M | CH |
Appendix F. Combined Fuzzy Decision Matrix
| C11 | C12 | … | C34 | |||||||||
| A1 | 4.2475 | 4.7478 | 5.0000 | 3.9948 | 4.4954 | 4.8734 | … | … | … | 2.7310 | 3.2339 | 3.7361 |
| A2 | 2.9930 | 3.4940 | 3.9948 | 2.5981 | 3.1024 | 3.6056 | … | … | … | 4.2475 | 4.7478 | 5.0000 |
| A3 | 4.1180 | 4.6188 | 4.8734 | 3.1225 | 3.6228 | 4.1231 | … | … | … | 1.0992 | 1.6073 | 2.1115 |
| A4 | 2.9930 | 3.4940 | 3.9948 | 3.2210 | 3.7249 | 4.2279 | … | … | … | 1.5943 | 2.1016 | 2.6061 |
| A5 | 3.8730 | 4.3732 | 4.8734 | 4.1180 | 4.6188 | 4.8734 | … | … | … | 1.2247 | 1.7321 | 2.2361 |
Appendix G. Standardized Aggregated Decision Matrix
| C11 | C12 | … | C34 | |||||||||
| A1 | 6.8660 | 6.8517 | 6.6476 | 6.7828 | 6.7705 | 6.8588 | … | … | … | 5.3355 | 5.3770 | 5.6178 |
| A2 | 3.9221 | 3.9610 | 4.2052 | 3.6848 | 3.7339 | 3.9575 | … | … | … | 7.8159 | 7.8076 | 7.7129 |
| A3 | 6.5621 | 6.5543 | 6.3400 | 4.8480 | 4.8684 | 5.1419 | … | … | … | 2.6668 | 2.7654 | 2.9249 |
| A4 | 3.9221 | 3.9610 | 4.2052 | 5.0665 | 5.0909 | 5.3816 | … | … | … | 3.4764 | 3.5590 | 3.7447 |
| A5 | 5.9870 | 5.9880 | 6.3400 | 7.0562 | 7.0396 | 6.8588 | … | … | … | 2.8720 | 2.9657 | 3.1314 |
| max | 6.8660 | 6.8517 | 6.6476 | 7.0562 | 7.0396 | 6.8588 | … | … | … | 7.8159 | 7.8076 | 7.7129 |
| min | 3.9221 | 3.9610 | 4.2052 | 3.6848 | 3.7339 | 3.9575 | … | … | … | 2.6668 | 2.7654 | 2.9249 |
Appendix H. Degrees of Usefulness of Alternatives in Relation to the Ideal Value
| C11 | C12 | … | C34 | |||||||||
| A1 | 0.0291 | 0.0903 | 0.3210 | 0.1380 | 0.4688 | 1.7119 | … | … | … | 0.1107 | 0.3517 | 1.1514 |
| A2 | 0.0510 | 0.1562 | 0.5075 | 0.2460 | 0.8243 | 2.9668 | … | … | … | 0.0573 | 0.1872 | 0.6709 |
| A3 | 0.0314 | 0.0971 | 0.3445 | 0.2054 | 0.6915 | 2.4545 | … | … | … | 0.1681 | 0.5285 | 1.7691 |
| A4 | 0.0510 | 0.1562 | 0.5075 | 0.1978 | 0.6654 | 2.3508 | … | … | … | 0.1506 | 0.4748 | 1.5811 |
| A5 | 0.0357 | 0.1100 | 0.3445 | 0.1285 | 0.4372 | 1.7119 | … | … | … | 0.1636 | 0.5149 | 1.7218 |
Appendix I. Degrees of Usefulness of Alternatives in Relation to the Anti-Ideal Value
| C11 | C12 | … | C34 | |||||||||
| A1 | 0.0291 | 0.0903 | 0.3210 | 0.1454 | 0.4927 | 1.7119 | … | … | … | 0.1383 | 0.4344 | 1.4092 |
| A2 | 0.0510 | 0.1562 | 0.5075 | 0.2460 | 0.8243 | 2.9668 | … | … | … | 0.0573 | 0.1872 | 0.6709 |
| A3 | 0.0328 | 0.1012 | 0.3556 | 0.2206 | 0.7403 | 2.6096 | … | … | … | 0.1681 | 0.5285 | 1.7691 |
| A4 | 0.0510 | 0.1562 | 0.5075 | 0.2147 | 0.7199 | 2.5183 | … | … | … | 0.1614 | 0.5073 | 1.6893 |
| A5 | 0.0385 | 0.1182 | 0.3556 | 0.1285 | 0.4372 | 1.7119 | … | … | … | 0.1665 | 0.5235 | 1.7507 |
References
- Mulugeta, H.; Tefera, Y.; Gezu, M. Nonfatal occupational injuries among workers in microscale and small-scale woodworking enterprise in Addis Ababa, Ethiopia. J. Environ. Public Health 2020, 2020, 6407236. [Google Scholar] [CrossRef]
- Tadesse, S.; Kelaye, T.; Assefa, Y. Utilization of personal protective equipment and associated factors among textile factory workers at Hawassa Town, Southern Ethiopia. J. Occup. Med. Toxicol. 2016, 11, 6. [Google Scholar] [CrossRef]
- Yankson, I.; Okyere, P.; Bapula, A.; Otupiri, E.; Afukaar, F.; Donkor, P.; Owusu-Dabo, E.; Mock, C. Hazard perceptions and self-reported non-injury occupational ailments among road construction workers in three Middle Zone Regions of Ghana. Ghana J. Sci. 2022, 63, 71–84. [Google Scholar] [CrossRef]
- World Health Organization. WHO/ILO Joint Estimates of the Work-Related Burden of Disease and Injury, 2000–2016: Technical Report with Data Sources and Methods; World Health Organization: Geneva, Switzerland, 2021. [Google Scholar]
- Mekkodathil, A.; El-Menyar, A.; Al-Thani, H. Occupational injuries in workers from different ethnicities. Int. J. Crit. Illn. Inj. Sci. 2016, 6, 25–32. [Google Scholar]
- WHO African Region. Occupational Health and Safety in the African Region: Situation Analysis and Perspectives; WHO African Region: Brazzaville, Republic of Congo, 2004. [Google Scholar]
- Tadesse, S.; Israel, D. Occupational injuries among building construction workers in Addis Ababa, Ethiopia. J. Occup. Med. Toxicol. 2016, 11, 16. [Google Scholar] [CrossRef]
- Alamneh, Y.M.; Wondifraw, A.Z.; Negesse, A.; Ketema, D.B.; Akalu, T.Y. The prevalence of occupational injury and its associated factors in Ethiopia: A systematic review and meta-analysis. J. Occup. Med. Toxicol. 2020, 15, 14. [Google Scholar] [CrossRef] [PubMed]
- Kiconco, A.; Ruhinda, N.; Halage, A.A.; Watya, S.; Bazeyo, W.; Ssempebwa, J.C.; Byonanebye, J. Determinants of occupational injuries among building construction workers in Kampala City, Uganda. BMC Public Health 2019, 19, 1444. [Google Scholar] [CrossRef]
- Liu, S.; Nkrumah, E.N.K.; Akoto, L.S.; Gyabeng, E.; Nkrumah, E. The state of occupational health and safety management frameworks (OHSMF) and occupational injuries and accidents in the Ghanaian oil and gas industry: Assessing the mediating role of safety knowledge. BioMed Res. Int. 2020, 2020, 6354895. [Google Scholar] [CrossRef] [PubMed]
- Amponsah-Tawiah, K. Socio-cultural practices and health and safety behaviors among Ghanaian employees. In Occupational Health and Safety—A Multi-Regional Perspective; IntechOpen: London, UK, 2018. [Google Scholar]
- Asiedu, M.T.; Opoku, D.A.; Ayisi-Boateng, N.K.; Osarfo, J.; Sulemana, A.; Mohammed, A.; Amissah, J.; Ashilevi, J.; Mate-Kole, A.; Opoku, F.A. Prevalence and associated factors of occupational injuries in an industrial city in Ghana. PLoS ONE 2024, 19, e0301339. [Google Scholar] [CrossRef]
- Haslam, R.A.; Hide, S.A.; Gibb, A.G.; Gyi, D.E.; Pavitt, T.; Atkinson, S.; Duff, A.R. Contributing factors in construction accidents. Appl. Ergon. 2005, 36, 401–415. [Google Scholar] [CrossRef] [PubMed]
- Suraji, A.; Duff, A.R.; Peckitt, S.J. Development of causal model of construction accident causation. J. Constr. Eng. Manag. 2001, 127, 337–344. [Google Scholar] [CrossRef]
- Nkomo, H.; Niranjan, I.; Reddy, P. Effectiveness of health and safety training in reducing occupational injuries among harvesting forestry contractors in KwaZulu-Natal. Workplace Health Saf. 2018, 66, 499–507. [Google Scholar] [CrossRef] [PubMed]
- Itiakorit, B.; Zziwa, E.B.; Osuret, J. Prevalence and determinants of occupational Injuries among welders in small scale metal workshops in Wakiso District, Uganda. East Afr. Health Res. J. 2021, 5, 106. [Google Scholar] [CrossRef] [PubMed]
- Abune, R.; Merga, H.; Mengiste, E. Epidemiology of occupational injuries in Ethiopian hotel industry in Ethiopia: A cross-sectional study. SAGE Open Med. 2020, 8, 2050312120985273. [Google Scholar] [CrossRef]
- Chimamise, C.; Gombe, N.T.; Tshimanga, M.; Chadambuka, A.; Shambira, G.; Chimusoro, A. Factors associated with severe occupational injuries at mining company in Zimbabwe, 2010: A cross-sectional study. Pan Afr. Med. J. 2013, 14, 5. [Google Scholar] [CrossRef]
- Sehsah, R.; El-Gilany, A.-H.; Ibrahim, A.M. Personal protective equipment (PPE) use and its relation to accidents among construction workers. La Med. Del Lav. 2020, 111, 285. [Google Scholar]
- Lette, A.; Kumbi, M.; Hussen, A.; Nuriye, S. Determinants of occupational injury among building construction employees in southeastern Ethiopia. Int. J. Trop. Dis. Health 2019, 34, 1–11. [Google Scholar] [CrossRef]
- Elkaseh, A.A.; Zakaria, R.; Gainulin, A.; Mazlan, A.N.; Teng, N.C.; Hamid, A.R.A.; Munikanan, V.; Wahi, N. Organisation Occupational Safety and Health Performance Adaptation for Libya Construction Company. J. Int. Sci. Publ. 2023, 17, 178–194. [Google Scholar] [CrossRef]
- Mukhtad, A.A.; Alomamy, F.M.; Almukassbi, A.A.; Abbas, A.J.R.; Baker Alfseiy, A.A. Assessment of occupational health and safety awareness among healthcare workers at the pediatric hospital in Benghazi city. PanAfrican J. Gov. Dev. (PJGD) 2021, 2, 31–49. [Google Scholar] [CrossRef]
- Debela, M.B.; Deyessa, N.; Begosew, A.M.; Azage, M. Occupational health and safety practices and associated factors among workers in Ethiopia’s Metehara and Wonji sugar industries: A convergent parallel mixed design. BMJ Open 2023, 13, e065382. [Google Scholar] [CrossRef] [PubMed]
- Barrow, A.; Kongira, A.; Nget, M.; Sillah, S.O.; Jatta, S.P.; Badjie, M.; Kuye, R.A. Epidemiology of occupational hazards and injuries among fishermen at Tanji fishing site in The Gambia: An analytical cross-sectional study design. Environ. Health Insights 2022, 16, 11786302221088699. [Google Scholar] [CrossRef]
- Debela, M.B.; Azage, M.; Begosaw, A.M.; Kabeta, N.D. Factors contributing to occupational injuries among workers in the construction, manufacturing, and mining industries in Africa: A systematic review and meta-analysis. J. Public Health Policy 2022, 43, 487–502. [Google Scholar] [CrossRef] [PubMed]
- Debela, M.B.; Azage, M.; Begosaw, A.M. Prevalence of occupational injury among workers in the construction, manufacturing, and mining industries in Africa: A systematic review and meta-analysis. J. Occup. Health Epidemiol. 2021, 10, 113–126. [Google Scholar] [CrossRef]
- Tamers, S.L.; Streit, J.; Pana-Cryan, R.; Ray, T.; Syron, L.; Flynn, M.A.; Castillo, D.; Roth, G.; Geraci, C.; Guerin, R.; et al. Envisioning the future of work to safeguard the safety, health, and well-being of the workforce: A perspective from the CDC’s National Institute for Occupational Safety and Health. Am. J. Ind. Med. 2020, 63, 1065–1084. [Google Scholar] [CrossRef]
- dos Santos Leite, W.K.; da Silva Araújo, A.J.; da Silva, J.M.N.; Gontijo, L.A.; de Araujo Vieira, E.M.; de Souza, E.L.; Colaco, G.A.; da Silva, L.B. Risk factors for work-related musculoskeletal disorders among workers in the footwear industry: A cross-sectional study. Int. J. Occup. Saf. Ergon. 2019, 27, 393–409. [Google Scholar] [CrossRef] [PubMed]
- Kukhar, V.; Yelistratova, N.; Burko, V.; Nizhelska, Y.; Aksionova, O. Estimation of occupational safety risks at energetic sector of Iron and Steel Works. Int. J. Eng. Technol. 2018, 7, 216–220. [Google Scholar] [CrossRef][Green Version]
- Gul, M. Application of Pythagorean fuzzy AHP and VIKOR methods in occupational health and safety risk assessment: The case of a gun and rifle barrel external surface oxidation and colouring unit. Int. J. Occup. Saf. Ergon. 2018, 26, 705–718. [Google Scholar] [CrossRef] [PubMed]
- Sousa, V.; Almeida, N.M.; Dias, L.A. Risk-based management of occupational safety and health in the construction industry—Part 1: Background knowledge. Saf. Sci. 2014, 66, 75–86. [Google Scholar] [CrossRef]
- Guneri, A.F.; Gul, M.; Ozgurler, S. A fuzzy AHP methodology for selection of risk assessment methods in occupational safety. Int. J. Risk Assess. Manag. 2015, 18, 319–335. [Google Scholar] [CrossRef]
- Ilbahar, E.; Karaşan, A.; Cebi, S.; Kahraman, C. A novel approach to risk assessment for occupational health and safety using Pythagorean fuzzy AHP & fuzzy inference system. Saf. Sci. 2018, 103, 124–136. [Google Scholar]
- Gul, M.; Ak, M.F.; Guneri, A.F. Occupational health and safety risk assessment in hospitals: A case study using two-stage fuzzy multi-criteria approach. Hum. Ecol. Risk Assess. Int. J. 2017, 23, 187–202. [Google Scholar] [CrossRef]
- Ozdemir, Y.; Gul, M.; Celik, E. Assessment of occupational hazards and associated risks in fuzzy environment: A case study of a university chemical laboratory. Hum. Ecol. Risk Assess. Int. J. 2017, 23, 895–924. [Google Scholar] [CrossRef]
- Gul, M. A review of occupational health and safety risk assessment approaches based on multi-criteria decision-making methods and their fuzzy versions. Hum. Ecol. Risk Assess. Int. J. 2018, 24, 1723–1760. [Google Scholar] [CrossRef]
- Pamučar, D.; Ecer, F.; Gligorić, Z.; Gligorić, M.; Deveci, M. A Novel WENSLO and ALWAS Multicriteria Methodology and Its Application to Green Growth Performance Evaluation. IEEE Trans. Eng. Manag. 2023, 71, 9510–9525. [Google Scholar] [CrossRef]
- Kara, K.; Yalçın, G.C.; Ergin, E.A.; Simic, V.; Pamucar, D. A neutrosophic WENSLO-ARLON model for measuring sustainable brand equity performance. Socio-Econ. Plan. Sci. 2024, 94, 101918. [Google Scholar] [CrossRef]
- Kara, K.; Ergin, E.A.; Yalçın, G.C.; Çelik, T.; Deveci, M.; Kadry, S. Sustainable brand logo selection using an AI-Supported PF-WENSLO-ARLON hybrid method. Expert Syst. Appl. 2025, 260, 125382. [Google Scholar] [CrossRef]
- Demir, G.; Ulusoy, E.I. Wind Power Plant Location Selection with Fuzzy Logic and Multi-Criteria Decision-Making Methods. Comput. Decis. Mak. Int. J. 2024, 1, 211–234. [Google Scholar] [CrossRef]
- Pamučar, D.; Simic, V.; Görçün, Ö.F.; Küçükönder, H. Selection of the best Big Data platform using COBRAC-ARTASI methodology with adaptive standardized intervals. Expert Syst. Appl. 2024, 239, 122312. [Google Scholar] [CrossRef]
- Kara, K.; Yalçın, G.C.; Kaygısız, E.G.; Simic, V.; Örnek, A.Ş.; Pamučar, D. A Picture Fuzzy CIMAS-ARTASI Model for Website Performance Analysis in Human Resource Management. Appl. Soft Comput. 2024, 162, 111826. [Google Scholar] [CrossRef]
- Yalçın, G.C.; Kara, K.; Senapati, T. A hybrid spherical fuzzy logarithmic decomposition of criteria importance and alternative ranking technique based on Adaptive Standardized Intervals model with application. Decis. Anal. J. 2024, 11, 100441. [Google Scholar] [CrossRef]
- Zadeh, L.A. Fuzzy sets. Inf. Control 1965, 8, 338–353. [Google Scholar] [CrossRef]
- Demir, G. Evaluation of Sustainable Green Building Indicators by Fuzzy Multi-Criteria Decision Making. In Real Life Applications of Multiple-Criteria Decision-Making Techniques in Fuzzy Domain. Studies in Fuzziness and Soft Computing; Sahoo, L., Senapati, T., Yager, R.R., Eds.; Springer: Singapore, 2023; Volume 420. [Google Scholar] [CrossRef]
- Debnath, K.; Roy, S.K.; Deveci, M.; Tomášková, H. Integrated MADM approach based on extended MABAC method with Aczel–Alsina generalized weighted Bonferroni mean operator. Artif. Intell. Rev. 2025, 58, 27. [Google Scholar] [CrossRef]
- Rahim, M.; Ahmad, S.; Younis, B.A.; Egami, R.H.; Ahmed, M.A. Multiple attribute group decision making based on p,q-quasirung orthopair Bonferroni mean operators and their applications. Evol. Syst. 2025, 16, 9. [Google Scholar] [CrossRef]
- Tešić, D.; Božanić, D.; Radovanović, M.; Petrovski, A. Optimising Assault Boat Selection for Military Operations: An Application of the DIBR II-BM-CoCoSo MCDM Model. J. Intell. Manag. Decis. 2023, 2, 160–171. [Google Scholar] [CrossRef]
- Puška, A.; Hodžić, I.; Štilić, A. Evaluating the Knowledge Economies within the European Union: A Global Knowledge Index Ranking via Entropy and CRADIS Methodologies. Int. J. Knowl. Innov. Stud. 2023, 1, 103–115. [Google Scholar] [CrossRef]
- Zhou, B.; Chen, J.; Wu, Q.; Pamučar, D.; Wang, W.; Zhou, L. Risk priority evaluation of power transformer parts based on hybrid FMEA framework under hesitant fuzzy environment. Facta Univ. Ser. Mech. Eng. 2022, 20, 399–420. [Google Scholar] [CrossRef]
- Huskanović, E.; Bjelić, D.; Novarlić, B. Optimising the Efficiency of Municipal Utility Vehicle Fleets Using DEA-CRITIC-MARCOS: A Sustainable Waste Management Approach. J. Intell. Manag. Decis. 2024, 3, 139–149. [Google Scholar] [CrossRef]
- Topal, A.; Ulutaş, A. Evaluating the Logistics Performance of G8 Nations Using Multi-Criteria Decision-Making Models. J. Intell. Manag. Decis. 2024, 3, 150–158. [Google Scholar] [CrossRef]
- Demir, G. Sustainable Energy Solutions: Evaluation of Solar Panel Installation Using Fuzzy Multi-Criteria Decision-Making Methods. J. Intell. Decis. Mak. Inf. Sci. 2024, 1, 65–94. [Google Scholar] [CrossRef]
- Yazdani, M.; Zarate, P.; Kazimieras Zavadskas, E.; Turskis, Z. A combined compromise solution (CoCoSo) method for multi-criteria decision-making problems. Manag. Decis. 2019, 57, 2501–2519. [Google Scholar] [CrossRef]
- Puška, A.; Beganović, A.; Stojanović, I. Optimizing Logistics Center Location in Brčko District: A Fuzzy Approach Analysis. J. Urban Dev. Manag. 2023, 2, 160–171. [Google Scholar] [CrossRef]
- Tzeng, G.H.; Huang, J.J. Multiple Attribute Decision Making: Methods and Applications; CRC Press: Boca Raton, FL, USA, 2011. [Google Scholar]
- Zavadskas, E.K.; Turskis, Z.; Antucheviciene, J.; Zakarevicius, A. Optimization of Weighted Aggregated Sum Product Assessment. Elektronika Ir Elektrotechnika 2012, 122, 3–6. [Google Scholar] [CrossRef]
- Stević, Ž.; Pamučar, D.; Puška, A.; Chatterjee, P. Sustainable supplier selection in healthcare industries using a new MCDM method: Measurement of alternatives and ranking according to Compromise solution (MARCOS). Comput. Ind. Eng. 2020, 140, 106231. [Google Scholar] [CrossRef]
- Ecer, F. An extended MAIRCA method using intuitionistic fuzzy sets for coronavirus vaccine selection in the age of COVID-19. Neural Comput. Appl. 2022, 34, 5603–5623. [Google Scholar] [CrossRef]
- Xiao, F.; Wen, J.; Pedrycz, W. Generalized divergence-based decision making method with an application to pattern classification. IEEE Trans. Knowl. Data Eng. 2022, 35, 6941–6956. [Google Scholar] [CrossRef]
Disclaimer/Publisher’s Note: The statements, opinions and data contained in all publications are solely those of the individual author(s) and contributor(s) and not of MDPI and/or the editor(s). MDPI and/or the editor(s) disclaim responsibility for any injury to people or property resulting from any ideas, methods, instructions or products referred to in the content. |
© 2025 by the authors. Licensee MDPI, Basel, Switzerland. This article is an open access article distributed under the terms and conditions of the Creative Commons Attribution (CC BY) license (https://creativecommons.org/licenses/by/4.0/).








