Minimizing Dependency Ratio in Spain through Demographic Variables
Abstract
1. Introduction
2. Materials and Methods
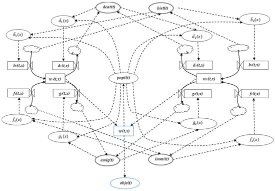
2.1. Demographic Model
2.2. Research Data
2.3. Instruments
2.3.1. Verification and Validation of the Model
2.3.2. Optimizing with Strategies and Scenarios
2.3.3. Optimizing with a Genetic Algorithm
3. Results
3.1. Model Verification
3.2. Application Case
3.2.1. Strategies and Scenarios
3.2.2. Genetic Algorithm
4. Discussion and Final Remarks
Author Contributions
Funding
Conflicts of Interest
Appendix A
| Acronym Variable | Database (Source) | Period |
|---|---|---|
| bi | EUROSTAT/Population and social conditions/Demography and migration/Fertility/Live births per mother’s age and newborn’s sex (demo_fasec) | 2007–2019 |
| di | EUROSTAT/Population and social conditions/Demography and migration/Mortality/Deaths per age and sex (demo_magec) | 2007–2019 |
| ei | EUROSTAT/Population and social conditions/Demography and migration//Emigration/Emigration per age and sex (migr_emi2) | 2007–2019 |
| yi | EUROSTAT/Population and social conditions/Demography and migration//Immigration/Immigration per age and sex (migr_imm8) | 2007–2019 |
| wi | EUROSTAT/Population and social conditions/Demography and migration/Population/Population on 1 January by age and sex (demo_pjan) | 2007 and 2019 |
| Year | Real Data | Minimum | Maximum |
|---|---|---|---|
| 2008 | 0.4577 | 0.4554 | 0.4580 |
| 2009 | 0.4625 | 0.4569 | 0.4628 |
| 2010 | 0.4707 | 0.4608 | 0.4709 |
| 2011 | 0.4791 | 0.4684 | 0.4793 |
| 2012 | 0.4885 | 0.4764 | 0.4887 |
| 2013 | 0.4971 | 0.4848 | 0.4974 |
| 2014 | 0.5049 | 0.4925 | 0.5051 |
| 2015 | 0.5129 | 0.5003 | 0.5136 |
| 2016 | 0.5184 | 0.5054 | 0.5196 |
| 2017 | 0.5202 | 0.5052 | 0.5240 |
| 2018 | 0.5198 | 0.5042 | 0.5252 |
| 2019 | 0.5199 | 0.5032 | 0.5239 |
| Year | Min (SS1) | Max (SS1) | Min (SS2) | Max (SS2) | Min (SS3) | Max (SS3) | Min (SS4) | Max (SS4) |
|---|---|---|---|---|---|---|---|---|
| 2020 | 0.520 | 0.520 | 0.520 | 0.520 | 0.520 | 0.520 | 0.520 | 0.520 |
| 2021 | 0.522 | 0.522 | 0.523 | 0.523 | 0.523 | 0.523 | 0.522 | 0.522 |
| 2022 | 0.523 | 0.523 | 0.521 | 0.526 | 0.521 | 0.527 | 0.522 | 0.522 |
| 2023 | 0.521 | 0.528 | 0.522 | 0.529 | 0.523 | 0.530 | 0.520 | 0.527 |
| 2024 | 0.521 | 0.529 | 0.522 | 0.530 | 0.524 | 0.531 | 0.520 | 0.527 |
| 2025 | 0.521 | 0.530 | 0.523 | 0.532 | 0.525 | 0.533 | 0.520 | 0.529 |
| 2026 | 0.522 | 0.532 | 0.524 | 0.535 | 0.527 | 0.536 | 0.521 | 0.530 |
| 2027 | 0.525 | 0.536 | 0.528 | 0.539 | 0.530 | 0.541 | 0.523 | 0.533 |
| 2028 | 0.528 | 0.539 | 0.531 | 0.543 | 0.534 | 0.546 | 0.525 | 0.536 |
| 2029 | 0.532 | 0.544 | 0.535 | 0.549 | 0.538 | 0.552 | 0.529 | 0.541 |
| 2030 | 0.536 | 0.549 | 0.540 | 0.555 | 0.543 | 0.557 | 0.532 | 0.546 |
| 2031 | 0.541 | 0.555 | 0.546 | 0.562 | 0.550 | 0.565 | 0.538 | 0.552 |
| 2032 | 0.547 | 0.562 | 0.552 | 0.570 | 0.557 | 0.574 | 0.543 | 0.558 |
| 2033 | 0.554 | 0.570 | 0.560 | 0.578 | 0.566 | 0.583 | 0.549 | 0.565 |
| 2034 | 0.559 | 0.576 | 0.567 | 0.586 | 0.572 | 0.591 | 0.555 | 0.571 |
| 2035 | 0.569 | 0.587 | 0.577 | 0.597 | 0.583 | 0.603 | 0.563 | 0.581 |
| 2036 | 0.577 | 0.596 | 0.587 | 0.608 | 0.593 | 0.615 | 0.571 | 0.590 |
| 2037 | 0.581 | 0.601 | 0.592 | 0.613 | 0.598 | 0.621 | 0.575 | 0.594 |
| 2038 | 0.583 | 0.604 | 0.596 | 0.617 | 0.603 | 0.625 | 0.576 | 0.597 |
| 2039 | 0.585 | 0.608 | 0.601 | 0.621 | 0.607 | 0.631 | 0.578 | 0.600 |
| 2040 | 0.586 | 0.610 | 0.604 | 0.624 | 0.610 | 0.635 | 0.579 | 0.600 |
References
- Age Dependency Ratio. Available online: https://data.worldbank.org/indicator/SP.POP.DPND (accessed on 28 February 2022).
- Available online: https://esa.un.org/poppolicy/publications.aspx (accessed on 28 February 2022).
- Simon, C.; Belyakov, A.O.; Feichtinger, G. Minimizing the dependency ratio in a population with below-replacement fertility through immigration. Theor. Popul. Biol. 2012, 82, 158–169. [Google Scholar] [CrossRef] [PubMed]
- Cruz, M.; Ahmed, S.A. On the impact of demographic change on economic growth and poverty. World Develp. 2018, 105, 95–106. [Google Scholar] [CrossRef]
- Samir, K.C.; Lutz, W. The human core of the shared socioeconomic pathways: Population scenarios by age, sex and level of education for all countries to 2100. Glob. Environ. Chang. 2017, 42, 181–192. [Google Scholar] [CrossRef]
- Estructura Demográfica y Envejecimiento de la Población. Available online: http://ec.europa.eu/eurostat/statistics-explained/index.php/Population_structure_and_ageing/es (accessed on 28 February 2022).
- United, N. Replacement Migration: Is It a Solution to Declining and Ageing Populations? United Nations Publications: New York, NY, USA, 2001. [Google Scholar]
- Schmertmann, C.P. Stationary populations with below-replacement fertility. Demogr. Res. 2012, 26, 319–330. [Google Scholar] [CrossRef]
- Micó, J.C.; Soler, D.; Sanz, M.T.; Caselles, A.; Amigó, S. Birth rate and population pyramid: A stochastic dynamical model. In Modelling for Engineering & Human Behaviour 2018, Valencia, Spain, 16–18 July 2018; Jodar, L., Cortes, J.C., Alcedo, L., Eds.; Universitat Politécnica de Valencia: Valencia, Spain, 2018; pp. 292–297. [Google Scholar]
- Micó, J.C.; Soler, D.; Sanz, M.T.; Caselles, A.; Amigó, S. Optimizing the demographic rates to control the dependency ratio in Spain. In Modelling for Engineering & Human Behaviour 2019, Valencia, Spain, 10–12 July 2019; Company, R., Cortes, J.C., Jodar, L., Lopez-Navarro, E., Eds.; Universitat Politécnica de Valencia: Valencia, Spain, 2019; pp. 193–198. [Google Scholar]
- Eurostat. Available online: https://ec.europa.eu/eurostat/data/database (accessed on 28 February 2022).
- Forrester, J.W. The City. Urban Dynamics; MIT Press: Cambridge, UK, 1969. [Google Scholar]
- Djidjeli, K.; Price, W.G.; Temarel, P.; Twizell, E.H. Partially implicit schemes for the numerical solutions of some non-linear differential equations. Appl. Math. Comput. 1998, 96, 177–207. [Google Scholar] [CrossRef]
- Letellier, C.; Elaydi, S.; Aguirre, L.A.; Alaoui, A. Difference equations versus differential equations, a possible equivalence for the Rossler system? Phys. D Nonlin. Phen. 2004, 195, 29–49. [Google Scholar] [CrossRef][Green Version]
- Canh, N.T. El Desafío de la Población (The Population Challenge). Sesión Pública del Sudeste Asiático, Vietnam. 2003. Available online: http://www.eurosur.org/futuro/03.htm (accessed on 28 February 2022).
- Marchetti, C.; Meyer, P.S.; Ausubel, J.H. Human population dynamics revisited with the logistic model: How much can be modeled and predicted? Technol. Forecast. Soc. Chang. 1996, 52, 1–30. [Google Scholar] [CrossRef]
- Caselles, A. A tool for discovery by complex function fitting. In Cybernetics and Systems Research’98; Trappl, R., Ed.; Austrian Society for Cybernetic Studies: Vienna, Austria, 1998; pp. 787–792. [Google Scholar]
- Caselles, A. Modelización y Simulación de Sistemas Complejos (Modeling and Simulation of Complex Systems); Universitat de València: Valencia, Spain, 2008; Available online: https://www.uv.es/caselles/Mod1.pdf (accessed on 28 February 2022).
- Sanz, M.T. Modelo Socio-Demográfico Dinámico Para el Estudio de la Sostenibilidad Demográfica Desde Factores Calidad de Vida. Ph.D. Thesis, Universidad Politécnica de Valencia, Valencia, Spain, 2012. [Google Scholar]
- Caselles, A.; Soler, D.; Sanz, M.T.; Micó, J.C. A Methodology for Modeling and Optimizing Social Systems. Cybern. Syst. 2020, 51, 265–314. [Google Scholar] [CrossRef]
- Secretaría General Para el Reto Demográfico. Proyecciones Población del Instituto Nacional de Estadística y Previsiones Demográficas de la Autoridad Independiente de Responsabilidad Fiscal. Available online: https://www.google.com/search?client=firefox-b-d&q=PROYECCIONES+POBLACI%C3%93N+DEL+INSTITUTO+NACIONAL+DE+ESTAD%C3%8DSTICA+Y+PREVISIONES+DEMOGR%C3%81FICAS+DE+LA+AUTORIDAD+INDEPENDIENTE+DE+RESPONSABILIDAD+FISCAL# (accessed on 28 February 2022).
- Marois, G.; Bélanger, A.; Lutz, W. Population aging, migration, and productivity in Europe. Proc. Natl. Acad. Sci. USA 2020, 117, 7690–7695. [Google Scholar] [CrossRef] [PubMed]
- Conde-Ruiz, J.I.; González, C.I. Estudios Sobre la Economía Española—2021/07; El Proceso de Envejecimiento en España; Fedea: Madrid, Spain, 2021; Available online: https://www.google.com/search?client=firefox-b-d&q=eee2021-07# (accessed on 28 February 2022).











| Control Variable | SS1 | SS2 | SS3 | SS4 |
|---|---|---|---|---|
| Birth rate | ↑ | ↑ | ↑ | ↑ |
| Emigration rate | ↑ | ↓ | ↑ | ↓ |
| Immigration rate | ↑ | ↓ | ↓ | ↑ |
| CROM | CROI | Minimum PCRO | Maximum PCRO |
|---|---|---|---|
| CROM(1) Birth rate | 0.00784 | 0.00784 | 0.0200 |
| CROM(2) Immigration rate | 0.01632 | 0.00500 | 0.0350 |
| CROM(3) Emigration rate | 0.00644 | 0.00482 | 0.0200 |
Publisher’s Note: MDPI stays neutral with regard to jurisdictional claims in published maps and institutional affiliations. |
© 2022 by the authors. Licensee MDPI, Basel, Switzerland. This article is an open access article distributed under the terms and conditions of the Creative Commons Attribution (CC BY) license (https://creativecommons.org/licenses/by/4.0/).
Share and Cite
Micó, J.C.; Soler, D.; Sanz, M.T.; Caselles, A.; Amigó, S. Minimizing Dependency Ratio in Spain through Demographic Variables. Mathematics 2022, 10, 1471. https://doi.org/10.3390/math10091471
Micó JC, Soler D, Sanz MT, Caselles A, Amigó S. Minimizing Dependency Ratio in Spain through Demographic Variables. Mathematics. 2022; 10(9):1471. https://doi.org/10.3390/math10091471
Chicago/Turabian StyleMicó, Joan C., David Soler, Maria T. Sanz, Antonio Caselles, and Salvador Amigó. 2022. "Minimizing Dependency Ratio in Spain through Demographic Variables" Mathematics 10, no. 9: 1471. https://doi.org/10.3390/math10091471
APA StyleMicó, J. C., Soler, D., Sanz, M. T., Caselles, A., & Amigó, S. (2022). Minimizing Dependency Ratio in Spain through Demographic Variables. Mathematics, 10(9), 1471. https://doi.org/10.3390/math10091471

