Abstract
Developing an engineering identity is critical for supporting students’ engineering career pathways. Yet, migratory adolescents are often not afforded engineering experiences to support that identity formation. Early experiences in math and science often serve as gateways to engineering careers; examining students’ attitudes and beliefs in these subjects is essential to understanding identity formation. This study took an exploratory approach to examine how migratory adolescents’ math and science attitudes and beliefs, specifically their interest, recognition, and performance beliefs, contributed to developing an aspirational engineering identity. Mediation analysis was used to explore how math and science interest, recognition, and performance beliefs shaped the engineering identity formation of 227 migratory adolescents. Results show that math and science interest served as both a direct pathway to engineering identity and as the essential mediator linking performance beliefs and recognition to engineering identity development. Performance beliefs and recognition operated as interchangeable predictor variables but supported engineering identity through their influence on students’ interest in math and science. Multiple pathways emerged for fostering an engineering identity among migratory adolescents, rather than a singular path. These findings highlight the importance of cultivating math and science interest as a key mechanism for supporting engineering aspirations and informing future educational interventions for this underrepresented group.
1. Introduction
Developing a science, technology, engineering, or math (STEM) identity is key to supporting students’ career intentions (Cribbs et al., 2021; Godwin & Kirn, 2020; Stets et al., 2017; Verdín et al., 2018b; Verdín & Godwin, 2019, 2021). In the engineering context specifically, an engineering identity has been found to influence students’ motivation and decision to pursue an engineering degree (Godwin & Kirn, 2020) and has also supported students’ intentions to persist in the discipline (Verdín, 2021). Among first-generation college students, research has shown that engineering identity positively influences their conviction to major in engineering (Verdín et al., 2018b; Verdín & Godwin, 2019, 2021). Given the important role engineering identity has on students’ career intentions and persistence, understanding the factors that support its development is important.
Math and science attitudes and beliefs are influential sources for developing an engineering identity among first-semester undergraduate students (Godwin et al., 2013; Verdín et al., 2018a; Verdín & Godwin, 2021; Verdín, 2020). Specifically, Godwin et al. (2013) found that recognition and interest in math and physics were important predictors of students’ engineering identity and their likelihood of pursuing an engineering career. Students’ interest in science, and broadly STEM, along with their beliefs about being recognized as a math or science person, predicted the development of an engineering identity (Verdín et al., 2018a; Verdín & Godwin, 2021). Although these studies focused on undergraduate students, they were based on students who were in their first semester or in their first year of college. This timing indicates that their developing engineering identity was likely influenced by pre-college experiences. During the high school years, students’ experiences in math, science, and other STEM-related content areas can either ignite their interest, build their confidence, offer them validation as STEM people, or hinder their development. Thus, high school is a critical period for shaping students’ perceptions of themselves as future engineers.
Multiple studies have confirmed that high school is an essential time for youth to cultivate an interest in STEM careers (Maltese & Tai, 2011; Sadler et al., 2012; Tan et al., 2021; Wang, 2013). Wang’s (2013) study showed that taking math and science classes in high school positively influenced students’ interest in pursuing a STEM major, regardless of their racial background. Similarly, Tan et al. (2021) found that among the most influential factors that meaningfully contributed to students’ decision to pursue engineering were when they saw themselves as a math person, math performance metrics, and students’ enjoyment of science. Given the critical role that math and science attitudes and beliefs play in shaping STEM identities and career pathways, understanding how different student populations develop these dispositions is important for broadening access to engineering. Yet research on how specific Latinx subgroups, such as migratory adolescents, cultivate these attitudes and beliefs remains scarce. This gap is particularly significant because migratory adolescents navigate the educational system in ways different from other Latinx youth. To understand the conditions that could shape adolescents’ ability to develop an aspirational engineering identity, it’s important to consider the structural conditions that frame their schooling experience.
Migratory adolescents experience “qualifying moves” due to family engagement in temporary or seasonal agricultural work. An agricultural-based “qualifying move” occurs when families relocate within or across state lines to follow agricultural cycles or crop seasons (U.S. Department of Education, 2022). While migratory students are largely from the Latinx community, their pathways are uniquely challenged by their mobile lifestyle, higher levels of poverty, cultural and social seclusion, poor health, and disruption of their education (Anderson et al., 2019; Free et al., 2014; G. G. Gonzalez, 2013; Strang, 1993). Studies focusing on migratory students have primarily centered on factors promoting academic success and persistence. These factors include capitalizing on their family support systems, mentorship, institutional support programs, or leveraging their resilience to succeed (Gallegos, 2025; Gibson & Hidalgo, 2009; A. Y. Gonzalez, 2023; McHatton et al., 2006; Pérez & Zarate, 2017). While understanding the factors that promote academic success for migratory adolescents is important, less is known about how discipline-specific factors can influence migratory students’ educational aspirations. In particular, a gap remains in understanding how migratory adolescents’ math and science attitudes and beliefs might impact their engineering aspirations. In this study, we take an exploratory approach to understand the pathways that shape migratory adolescents’ engineering identity. Specifically, we examine how math and science interest, recognition, and performance beliefs influenced that development. The following literature review further examines migratory students’ educational contexts and the importance of math and science attitudes for engineering identity, and it outlines our current understanding of how students develop STEM identities.
2. Literature Review
2.1. Migratory Students
Migratory adolescents navigate educational environments shaped by challenges inherent to their mobile lifestyle and by structural barriers that disrupt their education (Anderson et al., 2019; Free et al., 2014; G. G. Gonzalez, 2013; Strang, 1993). One disruption occurs when students are pulled out of school to work in the fields as a matter of economic necessity. Francisco Jiménez shares this reality through his autobiographical account as a migrant farmworker in California whose schooling was interrupted by agricultural labor demands (Jiménez, 1997). A more recent study on migratory undergraduate engineering students and engineering professionals also shows this pattern, as some participants reported being taken out of school to help their family’s economy by working in the fields (Trujillo-Garcia & Verdín, in review). Yet, within these challenging contexts, we know migratory adolescents are resilient and leverage their home knowledge to succeed, and supportive relationships shape their academic trajectories. Children of migratory farmworkers have demonstrated educational resilience by successfully entering and persisting in challenging engineering degree programs and earning lucrative careers in engineering industries (Trujillo-Garcia & Verdín, in review). Despite educational disruptions, their migratory backgrounds provide knowledge and skills that enable them to overcome limited resources and pursue engineering pathways.
The resilience migratory students have is rarely developed alone. Instead, it is often supported by external support systems that help students navigate structural barriers. Gallegos (2025) documented how academically successful Latinx migrant youth in rural Florida benefited from family support, community assets, and targeted educational opportunities that fostered their motivation and academic achievement. Educators have served as mentors, advocates, and role models who validate migratory high school students’ backgrounds and support them in meeting high school graduation requirements and envisioning college as a viable pathway (Gibson & Hidalgo, 2009). A. Y. Gonzalez’s (2023) study of College Assistance Migrant Program (CAMP) participants found that structured support systems that combined academic guidance, financial assistance, and belonging fostered students’ persistence and degree completion. Collectively, these findings highlight that migratory adolescents have significant family and community strengths that, when activated through intentional school supports, enabled their academic success. However, students in rural areas, where a significant number of Latinx families reside (Gouveia, 2005), face limited access to extracurricular STEM opportunities that can help spark early career interest (Saw & Agger, 2021; Verdín et al., 2025) and often do not have the opportunity to take advanced math and science coursework (Saw & Agger, 2021). These structural barriers translate into low participation rates.
A study of migratory high school students in a summer enrichment program found that most had not previously engaged in STEM-related activities, such as clubs, competitions, or science fairs (Verdín & Szkupinski-Quiroga, 2022). These findings were reinforced in a follow-up study that collected two additional years of data on migratory adolescents. That study found that, among the 144 migratory adolescents, more than 65% indicated never participating in any out-of-school STEM-related clubs, competitions, or structured STEM-like programs (Verdín et al., 2026). Despite limited prior STEM engagement, many migratory adolescents still choose to pursue engineering, suggesting that other factors and contexts could shape their engineering pathways. Findings from a more recent study suggest that intentional engineering activities can have a significant impact on migratory adolescents’ engineering career intentions. The Latinx migratory adolescents who participated in an engineering design activity, many for the first time, reported greater confidence in their ability to do engineering, saw themselves more as problem solvers, and showed increased interest in engineering (Verdín et al., 2025). Yet such targeted opportunities remain scarce outside of school. Therefore, school settings, the one consistent venue where migratory adolescents encounter math and science content, and where their attitudes and beliefs are shaped, may be serving as the primary force driving their engineering identity development and, more specifically, career aspirations.
2.2. Importance of Math and Science Attitudes and Beliefs for Students’ Engineering Aspirations
Several studies have confirmed that during high school, students’ attitudes and beliefs about math and science significantly influence interest in engineering careers (Maltese & Tai, 2011; Sadler et al., 2012; Tan et al., 2021; Verdín, 2022; Wang, 2013). More specifically, Latinx high school students were found to have positive interests in and self-efficacy beliefs about math and science (Seo et al., 2019; Zhao & Perez-Felkner, 2022), despite being underrepresented in careers that emphasize those domains. For migratory adolescents, who have limited access to out-of-school STEM opportunities, classroom experiences and teacher practices are critical contexts for developing these attitudes and beliefs. For example, perceived teacher practices (i.e., a culture of care, clear explanations, and practices that promote interest in math) were found to contribute to Latinx high school students’ end-of-year interest, self-efficacy, and achievement in math (Riconscente, 2014). Similarly, Umarji et al. (2021) documented that when adolescents, most of whom were Latinx students, perceived their teachers as caring, they reported higher self-efficacy and stronger values towards mathematics, even when controlling for prior motivation. In middle school classrooms, the frequent use of inquiry-based instruction was associated with higher levels of student interest, science self-efficacy, and perceived utility of science (Riegle-Crumb et al., 2019). Additionally, Anderhag et al. (2015) found that minoritized ninth graders were more likely to see themselves as “science people” when a teacher acknowledged their feelings and contributions while supporting successful participation. These findings highlight that in the absence of STEM-enriching out-of-school experiences, classroom practices and teacher support can foster positive attitudes and beliefs about math and science. Taken together, it is conceivable that migratory adolescents’ classroom experiences serve as the primary venue where they form their attitudes toward STEM subjects.
2.3. Attitudes and Beliefs That Support Identity Formation
Across various math, science, and engineering identity studies, most show how interest and recognition are mediating factors that help connect students’ performance beliefs with their formation of a math, science, engineering, or broadly STEM identity (e.g., Cribbs et al., 2015; Dou & Cian, 2022; Godwin et al., 2013; Godwin et al., 2016; Hazari et al., 2020; Verdín & Godwin, 2019; Verdín et al., 2018a; Verdín, 2021, 2024). The mediational structure was first documented by Cribbs et al. (2015), who found that math interest and recognition mediated the relationship between students’ math performance beliefs and the development of a math identity. Godwin et al.’s (2016) study later confirmed that math and science interest functioned as a mediator between students’ performance beliefs and their math and physics identities. Their study also showed that performance beliefs in math and science had a negative direct effect on students’ math and physics identities (Godwin et al., 2016), suggesting that performance beliefs alone could undermine identity formation. Still, other studies examining a vulnerable student population (i.e., first-generation college students) showed no significant direct effects between students’ performance beliefs and engineering identity (e.g., Verdín et al., 2018a, 2019; Verdín, 2021, 2024), supporting the idea that interest and recognition serve as crucial mediating factors for disadvantaged students. Figure 1 illustrates the mediational relationships within the context of engineering identity formation. Hazari et al.’s (2020) study, which used the same interest, recognition, and performance belief factors, demonstrated that alternative pathways exist when examining historically marginalized students. For female physics undergraduate students, interest did not directly influence the development of a physics identity but was instead mediated through performance beliefs and recognition (Hazari et al., 2020), highlighting how different constructs can serve as primary drivers depending on the population and context.
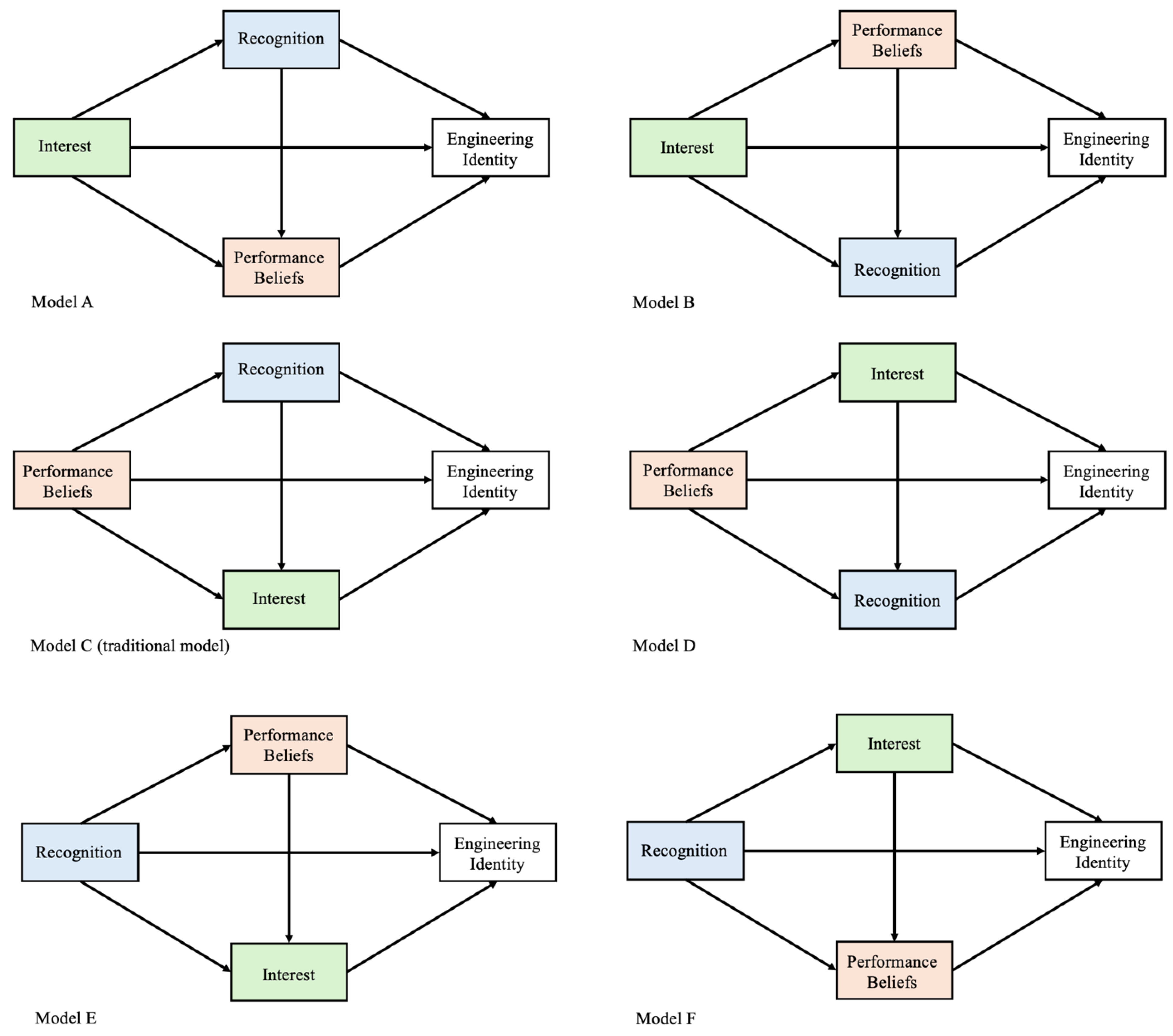
Figure 1.
Established model showing how performance beliefs indirectly influence identity through interest and recognition.
While traditional identity models position performance beliefs as the foundation from which interest and recognition emerge. The unique educational context of migratory adolescents, characterized by limited out-of-school STEM opportunities but consistent exposure to formal math and science coursework, raises an important possibility, which is that interest could serve as an initial catalyst for identity development rather than a mediator. If migratory students’ primary STEM engagement occurs through required math and science classes, their interest in these subjects could precede and strengthen both their performance beliefs and recognition from others, ultimately shaping their engineering aspirations.
3. Purpose
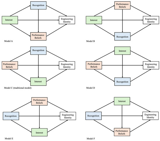
This exploratory study examines whether interest or recognition functions as a precursor rather than a mediator among migratory adolescents. For migratory students, interest in foundational subjects such as math and science may be the initial step toward developing an aspirational engineering identity. To explore alternative pathways, we examined competing models that varied in the mediational relationships between interest, recognition, and performance beliefs. For example, as illustrated in Model A in Figure 2, the pathway begins with interest as the predictor and proceeds through the following serial mediation sequence:
Figure 2.
Alternative models specifying different mediating roles for performance beliefs, recognition, and interest.
interest → recognition → performance beliefs → engineering identity.
- However, it is also possible that interest drives students’ performance beliefs, which in turn drives their recognition, ultimately leading to the development of an engineering identity, Model B:
interest → performance beliefs → recognition → engineering identity.
While both models share the same predictor (i.e., interest) and outcome (i.e., engineering identity), they differ in how the mediating variables are sequenced within the serial mediation pathway. Therefore, the purpose of this study was to evaluate whether performance and competence beliefs serve as the foundation for developing an engineering identity or whether alternative paths, such as interest or recognition, more accurately help drive migratory adolescents’ aspirational engineering identity. We used the following research questions to guide this exploratory study:
RQ1: How do math interest, recognition, and performance beliefs influence an aspirational engineering identity among migratory adolescents?
RQ2: How do migratory adolescents’ science interest, recognition, and performance beliefs influence an aspirational engineering identity?
4. Conceptual Framework
Identity theory helps us understand how individuals define themselves through roles. According to Stets and Burke (2000), we often shape our self-understanding based on the roles we play and the expectations that come with them in different social structures. For instance, when an individual identifies with a particular role, such as being an engineer, this person must also “adopt self-meanings and expectations to accompany the role as it relates to other roles” (Stets & Burke, 2000, p. 227). In this framework, identity is constructed through the adoption and internalization of role meanings and the navigation of cultural and social norms that shape how individuals see themselves in these roles.
In the engineering context, role identity has been framed as an iterative and socially constructed process and shaped by students’ (1) interest, (2) internal and external recognition, and (3) their beliefs about performing well and understanding the subject matter (Carlone and Johnson, 2007; Godwin et al., 2016; Hazari et al., 2010; Stets et al., 2017; Verdín et al., 2018b; Verdín, 2021; Verdín & Godwin, 2021). Interest is an important component when it comes to developing an engineering role identity and involves a desire to learn and acquire knowledge about a topic or subject. Being recognized as a certain “kind of person” in a given context (Gee, 2000) is another critical component of engineering role identity. Recognition affords students validation as someone who can occupy that role from meaningful individuals like peers, instructors, or family members. However, it is not enough to be externally perceived as a certain “kind of person”; students must also internalize that recognition and see themselves in that role (e.g., an engineer). For example, Carlone and Johnson (2007) found that women who saw themselves as scientists were passionate about their work and were acknowledged as “science people” by meaningful others. Lastly, performance and competence beliefs pertain to an individual’s general attitude about their capabilities.
While this conceptualization of engineering role identity was developed through the perspective of undergraduate students, it could be applicable to migratory adolescents. Adolescents, even with limited or no exposure to engineering, can form ideas about what engineering is and who engineers are. These ontological beliefs interact with and influence students’ identity formation. For instance, high school students’ perceptions of what it meant to be a math person, a science person, or a physics person shaped their understanding of engineering and who could become engineers (Verdín et al., 2018a). Therefore, migratory adolescents’ ontological beliefs about who can be an engineer become important to whether they can envision engineering as an accessible pathway for themselves. We use this identity lens to examine how migratory adolescents’ attitudes and beliefs about math and science relate to the formation of an aspirational engineering identity (i.e., I will feel like an engineer in the future).
Drawing on identity theory and STEM identity frameworks, we developed a conceptual model that specifies how interest, recognition, and performance beliefs may operate for migratory adolescents. Figure 1 and Figure 2 represent this conceptual framework by outlining both the established and alternative pathways between these attitudes and beliefs and aspirational engineering identity. This framework directly guided our research questions and the serial mediation models we tested, as well as our interpretation of the findings.
5. Materials and Methods
This exploratory study is based on a sample of 277 migratory adolescents who participated in a summer enrichment experience or a school district initiative associated with the Migrant Education Program in the Southwest and Pacific Northwest. These initiatives were created to combat the limited STEM exposure and out-of-school experiences among migratory adolescents. Despite variations in the programs, all participants received the same engineering design activity developed by the author team.
The activity we developed was not designed to influence students’ attitudes toward math and science specifically. We expected that students already had preconceived perceptions, beliefs, and attitudes about those subjects. Instead, the activity was meant to give students the much-needed exposure to engineering concepts and practices. Given that most adolescents in our study had no prior engagement with engineering, it would have been unreasonable to ask them about an aspirational engineering identity before the activity. We believed it was necessary to first provide students with an engaging engineering-based activity to allow them the opportunity to see themselves in the role of an engineer.
The engineering design activity consisted of two parts: (1) a culturally responsive online story where students learned about the different phases of the design process and how it could be used to solve a community need, and (2) building a working prototype. The activity introduced migratory adolescents to the engineering design process through a guided computer-based storyline, similar to a comic book with voiceovers and movement effects, and provided instruction on the following key concepts: problem scoping, brainstorming, prototyping, and evaluating. Following the storyline, participants were taught to assemble a working moisture sensor using Arduino. A detailed description of the activity has been documented in prior work (see Verdín et al., 2026). This activity provided a context for students to become familiar with engineering and meaningfully develop an aspirational engineering identity.
5.1. Participants
The sample consists of 150 girls (55%) and 122 boys (45%), all of whom identified as being from the Latinx community. Among those reporting grade level information, 11% were in middle school (i.e., grades 6 to 8), while the remaining students were in high school: 14% were entering 9th grade, 18% entering 10th grade, 41% entering 11th grade, and 16% were advancing to 12th grade. Fewer than one-third had participated in after-school STEM programs (29.7%), science clubs or camps (26.1%), engineering clubs (21.8%), robotics competitions (20.8%), or engineering competitions (12.4%).
Over 70% of our participants had no prior involvement in any STEM enrichment program, making this summer experience their first structured exposure to engineering concepts and practices.
5.2. Survey Instrument
Students’ math and science attitudes and beliefs were assessed using survey items measuring their interest, recognition, and performance beliefs. The math and science variables were only captured before students participated in the engineering design activity. We expected students to have already developed these attitudes and beliefs about the subjects through their classroom experiences, and the activity was not intended to further develop them.
Migratory adolescents rated their agreement with statements such as: “I am interested in learning more about math (interest),” “I see myself as a math person (recognition),” and “I am confident that I can understand math in class (performance beliefs). Similar survey statements assessed students’ recognition, interest, and performance beliefs about science. Examples included: “I am interested in learning more about science (interest),” “I see myself as a science person (recognition),” and “I am confident that I can understand science in class (performance beliefs).” All these survey measures used a 5-point Likert anchored numeric scale, ranging from 0 to 4, where 0 indicated “strongly disagreed” and 4 indicated “strongly agreed.”
The survey items measuring math and science interest, recognition, and performance beliefs were adapted from validated frameworks developed initially in the physics (Hazari et al., 2010) and mathematics (Cribbs et al., 2015) contexts. We created composite scores for math and science interest, recognition, and performance beliefs, all of which demonstrated good internal consistency. The Cronbach’s alpha values ranged from 0.89 to 0.94. The complete list of constructs, survey items, and corresponding Cronbach’s alpha values is provided in Appendix A.
The variable capturing students’ aspirational engineering identity was evaluated through the following statement: “I will feel like an engineer in the future.” The single-item measure of aspirational engineering identity follows established practices in STEM identity frameworks (e.g., Cribbs et al., 2015; Hazari et al., 2010; Verdín & Godwin, 2019; Verdín et al., 2018b; Verdín, 2021, 2024) and is appropriate for simple, clearly defined ideas (Allen et al., 2022). This future-oriented measure is especially relevant for students with limited prior engineering exposure, as research shows they identify more as engineers in the future than in the present (Castillo & Verdín, 2024). This measure was collected after students participated in the engineering design activity. Asking students to report their responses to the survey measure after the design activity was intentional, as many migratory adolescents would not have had sufficient familiarity with the field to meaningfully evaluate their aspirations of identifying as engineers before engaging in the activity.
5.3. Data Analysis
The analyses were conducted using the PROCESS macro (version 5.0 beta 3.1; Hayes & Little, 2022) in R programming software (version 2025.5.1.513.3; R Core Team, 2022). Twelve mediation models were examined. Six of the models focused on the relationships among math interest, recognition, and performance beliefs and their contribution to adolescents’ aspirational engineering identity, while the rest focused on science. Our results examine model relationships and statistical associations among variables rather than testing causal relationships. The aspirational engineering identity variable was measured after participants completed an engineering design activity, while the math and science variables (i.e., interest, recognition, and performance beliefs) were collected before the activity. This data collection strategy was intentional for the following two reasons. First, it ensured that participants had sufficient exposure to and understanding of engineering as a field before assessing their aspirations to become engineers. Second, the temporal separation supported the directionality of our proposed pathways, which examined how pre-existing math and science attitudes and beliefs (collected before the activity) related to the formation of an engineering identity, rather than the reverse. This directional relationship reduced ambiguity around the causal ordering of our models.
Bootstrapped confidence intervals for the indirect effects were generated through a 10,000 resampling technique. The bootstrapped confidence intervals provided reliable estimates of the effects’ significance by resampling the data to account for potential non-normality and enhance the reliability of our statistical inferences. The confidence intervals for total and direct effects were estimated using the standard approach. Statistical significance was determined by p-values for the total and direct effects. A total effect represents the overall relationship between a predictor and outcome variable, while a direct effect represents the relationship between those variables when controlling for the influence of mediating variables. Indirect effects capture the relationship between the predictor and outcome variables via mediators. Significance for the indirect effects was inferred when the 95% bootstrap confidence interval did not include zero.
6. Results
We explored the pathways through which math and science interest, recognition, and performance beliefs contributed to the development of an aspirational engineering identity among migratory adolescents. Specifically, we examined how interest, recognition, and performance beliefs in math and science contributed to developing an aspirational engineering identity. Using mediation analysis, we evaluated six math-focused models and six models using the science variables (Figure 2, Models A–F). All models share the common goal of predicting aspirational engineering identity through interest, recognition as a math/science person, and beliefs about their abilities to perform well in the subject areas. However, they differ in the ordering of the mediational effects and the predictor variable. Instead of describing each mediation model individually, we highlight patterns that emerged across models. Consequently, our results are presented in a nontraditional format.
By comparing multiple models, we identified the pathways that most effectively explain how migratory adolescents’ math and science attitudes and beliefs shape their aspirational engineering identity. This exploratory approach allowed us to identify both the strength of the individual relationships and the ways in which math and science interest, recognition, and performance beliefs supported students’ aspirational engineering identity.
In Table 1 and Table 2, we summarize the direct, indirect, and total effects for all math and science models, respectively. The full results of the twelve models are in Appendix B. Rather than presenting all twelve mediation models individually, we organized the results into four recurring patterns that speak to our exploratory models and research questions. We highlight that across the models, interest emerged as an essential mediator linking earlier attitudes to engineering identity, while also serving as a direct predictor of identity development. We then present how recognition or performance beliefs could serve as starting points in pathways that culminate in interest, and finally, we describe how multiple pathways can lead to the formation of an engineering identity. By presenting the findings this way, we demonstrate how the relationships between students’ attitudes and beliefs about math and science, and their engineering identity, vary depending on whether the mediation sequence begins with interest, recognition, or performance beliefs.
Table 1.
Results for the Math model, including total, direct, and indirect effects.
Table 2.
Results for the Science model, including total, direct, and indirect effects.
6.1. Interest Served as the Mediator That Helped Develop Engineering Identity
Across the models, when migratory adolescents felt interested in math and science, that interest functioned as a critical mediator that connected their other attitudes and beliefs to the development of an aspirational engineering identity. The findings show a consistent pattern across all models, which is that regardless of whether students began by feeling recognized for their abilities or believed they could perform well in math or science, their journey toward seeing themselves as future engineers required having a sustained interest in the subject (i.e., math or science) as the final mediator. Table 3 summarizes the mediation pathways (i.e., indirect effects) that show how early attitudes and beliefs influenced engineering identity development through interest as the final mediator.
Table 3.
A Summary of the indirect effects supporting engineering identity when interest is the final mediator.
The math results demonstrated several ways that migratory adolescents could develop engineering aspirations, all following the same fundamental pattern where interest served as the essential final mediator. Model C shows two examples of how this process unfolded. In the pathway with only one mediator, these adolescents’ performance beliefs directly supported their existing interest in math, which then fostered an aspirational engineering identity (coef. = 0.12, 95% bootstrap CI [0.05, 0.21]). The serial mediation pathway, with two mediators, showed that when they felt confident about their math abilities (i.e., performance), this confidence helped them gain recognition as a math person, which then strengthened their existing interest and ultimately supported their engineering identity development (coef. = 0.17, 95% bootstrap CI [0.07, 0.28]). Model D and Model E demonstrated similar patterns but with different predictor variables, but both reinforced interest as the essential final bridge for developing an aspirational engineering identity. Model D showed that when migratory adolescents felt confident about their math performance, this confidence directly enhanced their math interest, which in turn contributed to their engineering identity aspirations (coef. = 0.29, 95% bootstrap CI [0.14, 0.44]). In Model E, when migratory adolescents felt recognized for being a math person (i.e., by others such as teachers, peers, or family and by themselves), this recognition further supported their math interest, which then fostered their engineering identity (coef. = 0.19, 95% bootstrap CI [0.08, 0.31]). The serial mediational pathway in Model E showed that recognition of their math abilities could strengthen these adolescents’ performance beliefs, deepen their interest, and ultimately support an aspirational engineering identity (coef. = 0.08, 95% bootstrap CI [0.03, 0.15]). Model F confirmed the pattern observed in Model E.
The science models continued to reinforce that interest functioned as the final step toward students’ engineering identity formation, as they showed similar patterns to those of the math models. Model C showed that when migratory adolescents held strong beliefs about their science performance, these beliefs further supported their science interest, which subsequently allowed them to envision themselves as future engineers (coef. = 0.13, 95% bootstrap CI [0.01, 0.26]). The serial mediation pathway in Model C showed that science performance beliefs allowed these adolescents to feel recognized as a science person, which then enhanced their existing interest, and ultimately supported their engineering identity formation (coef. = 0.05, 95% bootstrap CI [0.003, 0.11]). Models D and E emphasized interest as the final bridge to an aspirational engineering identity, even though they had different predictor variables. Model D showed that when migratory adolescents held strong science performance beliefs, these beliefs reinforced and deepened their science interest, which then cultivated their engineering identity development (coef. = 0.18, 95% bootstrap CI [0.01, 0.36]). Model E showed that when they were recognized as a science person, that recognition could further support their science interest and, then, cultivate an aspirational engineering identity (coef. = 0.06, 95% bootstrap CI [0.004, 0.14]), and this pathway was also reinforced in Model F. The serial mediation pathway for Model E showed that recognition supported adolescents’ confidence in performing well in science, which then further strengthened their interest and eventually strengthened their aspirational engineering identity (coef. = 0.10, 95% bootstrap CI [0.01, 0.20]).
Alternative mediational pathways that did not include interest as the final step consistently fail to achieve significance across all math and science models. Whether performance beliefs were predictor variables (i.e., Models C and D pathways) or through recognition (i.e., Models E and F pathways), interest needed to serve as the critical bridge supporting migratory adolescents’ aspirational engineering identity.
6.2. Interest as a Direct Effect That Supports Identity: Overview of Models A and B
The math and science Models A and B were the only models in which the direct effects remained significant, see Table 1 and Table 2. A direct effect indicates whether the association between the independent variable and the dependent variable holds after controlling for the mediator(s). A non-significant direct effect means that the entire association is carried by the mediators. However, if a direct effect remained significant, as it did in Models A and B, it would be appropriate to claim that interest holds a unique influence on students’ development of an aspirational engineering identity.
Migratory adolescents’ interest in mathematics directly supported their aspirational engineering identity (coef. = 0.36, p < 0.001, 95% CI [0.18, 0.54]). This direct effect was nearly as large as the total effect (coef. = 0.39), indicating that these adolescents’ math interest operated largely independently of recognition and performance beliefs in shaping their engineering identity. None of the indirect pathways through recognition and performance beliefs were significant; that is, they did not serve as meaningful mediators between interest and engineering identity. Instead, interest operated as a direct driver of aspirational engineering identity, suggesting that when migratory adolescents found math engaging and compelling, this interest in the subject translated into seeing themselves as future engineers.
Science Models A and B demonstrated the same pattern, though with a more modest effect size. Migratory adolescents’ interest in science had a significant direct effect on their aspirational engineering identity (coef. = 0.21, p = 0.032, 95% CI [0.02, 0.40]). All indirect effects, when recognition and performance beliefs are positioned as mediators, were found to be non-significant, reinforcing the role of interest in shaping students’ engineering identity. The unique pattern observed in Models A and B highlights the multifaceted role of interest in engineering identity development. Migratory adolescents’ prior interest in math and science creates a direct connection to engineering identity.
6.3. Recognition and Performance Beliefs as Entry Points to Interest
Another important pattern we observed in the models was how being recognized as a math or science person and having strong performance beliefs served as interchangeable starting points for developing an engineering identity. Still, their effectiveness depended entirely on interest serving as the final step in the pathway. In the mediation pathways, recognition and performance beliefs influenced adolescents’ engineering identity development, but only when mediated by interest in math or science.
In the math models, this pattern was especially clear. Models C and D, which had performance beliefs as the predictor, showed that when migratory adolescents felt confident in their math abilities, this confidence fostered their interest in math, and through that interest, strengthened their aspirational engineering identity (Model C: coef. = 0.12, 95% bootstrap CI [0.05, 0.21]; Model D: coef. = 0.29, 95% bootstrap CI [0.14, 0.44]). In some cases, such as the serial mediation pathways, their performance beliefs also helped migratory adolescents gain recognition as a math person, which further reinforced their math interest and then their engineering identity (Model C: coef. = 0.17, 95% bootstrap CI [0.07, 0.28]). Pathways that did not include interest were not significant, indicating that adolescents’ positive beliefs about their math ability were insufficient to help develop their aspirational engineering identity.
Models E and F, which included recognition as a predictor variable, showed similar patterns. When migratory adolescents felt recognized for being good at math by others and themselves, that recognition directly nurtured their math interest, which then supported their engineering identity formation (Model E: coef. = 0.19, 95% bootstrap CI [0.08, 0.31]; Model F: coef. = 0.28, 95% bootstrap CI [0.13, 0.42]). Being recognized as a math person also strengthened adolescents’ performance beliefs, which, in turn, supported interest and fostered an engineering identity (Model E: coef. = 0.08, 95% bootstrap CI [0.03, 0.15]). Yet again, any pathway we examined that connected recognition to engineering identity without including interest was not significant.
The science models demonstrated identical patterns but with smaller effect sizes. When migratory adolescents held strong science performance beliefs, these beliefs fostered interest in science, which in turn supported the development of an engineering identity (Model C: coef. = 0.13, 95% bootstrap CI [0.01, 0.26]; Model D: coef. = 0.18, 95% bootstrap CI [0.01, 0.36]). Performance beliefs supported engineering identity indirectly by first supporting adolescents’ bids for recognition, then by cultivating their interest (Model C: coef. = 0.05, 95% bootstrap CI [0.003, 0.11]). Similarly, when migratory adolescents felt recognized as a science person, this recognition supported their science interest, which then supported their aspirational engineering identity development (Model E: coef. = 0.06, 95% bootstrap CI [0.004, 0.14]; Model F: coef. = 0.16, 95% bootstrap CI [0.01, 0.32]). In cases where interest was not the final mediator, the pathways were consistently non-significant, reaffirming interest’s important role.
Together, these findings reveal a consistent developmental sequence across both math and science models; recognition and performance beliefs serve as important entry points, but interest is the essential bridge that transforms those attitudes and beliefs into an aspirational engineering identity. Performance beliefs or recognition alone do not sustain an engineering identity; only when these attitudes and beliefs translate into interest do they lead migratory adolescents to envision themselves as future engineers.
6.4. Multiple Pathways Help Develop Adolescents’ Aspirational Engineering Identity
Our findings show that there were multiple pathways migratory adolescents can follow to help them develop an aspirational engineering identity when examined through their established math and science beliefs. For example, when they felt confident in their math or science abilities (i.e., performance beliefs), this confidence directly fueled their interest, which in turn supported their perceptions of themselves as potential engineers (i.e., a single mediator in Models C and D). Alternatively, when migratory adolescents felt confident in their math or science performance, this confidence helped them gain recognition as a math or science person, which in turn cultivated their interest and ultimately supported their engineering identity development (i.e., serial mediators in Model C). Some migratory adolescents might have begun their STEM journey by being recognized as a math or science person; this recognition directly fueled their interest in the subject, which in turn fostered their engineering identity (i.e., a single mediator in Models E and F). In another case, being recognized as a math or science person strengthened their confidence in their performance abilities, which then supported their interest and then led to engineering identity formation (i.e., serial mediators in Model E). Interest also functioned as a powerful standalone pathway; when migratory adolescents developed an interest in math or science, this interest created a direct path to help them envision themselves as future engineers, when controlling for recognition or performance beliefs (i.e., the direct effects in Models A and B).
These pathways demonstrate that there is no one ‘correct’ path to engineering identity development for migratory adolescents. Rather, different starting points (or predictor variables) can lead to the same meaningful outcome when interest serves as the essential bridge connecting their early experiences in support of an aspirational engineering identity.
7. Limitations
This study does not come without limitations. Collecting this survey data during a summer enrichment program raises questions about its generalizability to migratory adolescents who are not participating in such programs. Still, migratory adolescents represent a hard-to-reach population, and summer enrichment programs provided a critical access point for this study. Our study did not include comparison groups of non-migrant adolescents or youth who did not participate in engineering-related activities, which limits the extent to which these pathways can be generalized beyond migratory adolescents engaged in this learning context. However, more than 70% of participants had no prior STEM enrichment experience, suggesting they were not self-selected based on prior interest. Additionally, we measured attitudes before the engineering activity, capturing pre-existing beliefs.
Another limitation was that the close timing between the activity and data collection raises concerns about longitudinal impact. Aspirational engineering identity was measured immediately following an engineering design activity; however, without longitudinal follow-ups, the findings reflect a snapshot of migratory adolescents’ engineering identity immediately post-activity, which may not represent sustained changes in how they perceive themselves as potential engineers. It is possible that students’ responses to the identity variable reflect a short-term “momentary excitement” effect; that is, some responses may be due to immediate enthusiasm from the engaging learning experience rather than genuine shifts in engineering identity that could persist over time. Longitudinal data collection at multiple time points following the activity would be needed to determine whether these findings translate into sustained engineering identity formation and support stronger claims about their long-term validity.
8. Discussion
For migratory adolescents, barriers are not isolated challenges but rather deeply interconnected. Their families’ engagement in agricultural work creates a fragmented educational experience, repeated school district changes, and economic instability (Anderson et al., 2019; Free et al., 2014; G. G. Gonzalez, 2013; Strang, 1993). These educational barriers constrain their access to opportunities to engage in enriching STEM experiences where they can develop their identity (Verdín & Szkupinski-Quiroga, 2022; Verdín et al., 2026). Informal learning opportunities too often fail to reach minoritized groups (Çolakoğlu et al., 2023). Unlike their White counterparts, who may have multiple opportunities to engage with STEM content outside of transitional schoolwork (Wonch Hill et al., 2018), migratory adolescents report extremely limited access to such enrichment opportunities. Consistent with this reality, our participants reported limited prior exposure to structured STEM activities, such as after-school STEM programs, science clubs or camps, or engineering competitions. This context is important because prior research documents that attitudes and beliefs in math and science are important for students’ decisions to choose an engineering major (Cribbs et al., 2016; Godwin et al., 2016; Verdín et al., 2018b). These attitudes and beliefs also support the development of an engineering identity among first-semester undergraduates (Godwin et al., 2013; Verdín et al., 2018b; Verdín, 2020). Existing STEM identity models assume stable educational pathways. In these prior studies, STEM experiences and exposure supported the development of students’ performance beliefs, recognition, and interest. However, for migratory adolescents, school often represents the only consistent venue for STEM engagement. This reality can fundamentally constrain the development of their performance beliefs, recognition, and interest. Given these structural barriers, traditional identity models that assume all three factors develop together through sustained educational exposure may not adequately capture migratory adolescents’ identity development pathway. Therefore, this study explored whether performance beliefs served as the foundation for developing an engineering identity or whether alternative pathways, such as interest or recognition, more accurately helped develop migratory adolescents’ aspirational engineering identity.
Our findings showed that migratory adolescents can develop an engineering identity through interrelated but distinct pathways. Specifically, math and science interests had a direct influence on adolescents’ engineering identity, independent of recognition or performance beliefs. Across multiple models, interest consistently emerged as the critical final step through which performance beliefs and recognition supported adolescents’ aspirational engineering identity. Any pathway that did not include interest failed to significantly influence their engineering identity formation. The dual role of interest, as both a standalone motivator and a mediator, suggests that it lies at the center of migratory adolescents’ engineering identity development in ways that diverge from traditional STEM identity models. Most identity models position students’ performance beliefs as the foundation for the formation of a math, science, or engineering identity (e.g., Cribbs et al., 2015; Dou & Cian, 2022; Godwin et al., 2013; Godwin et al., 2016; Verdín & Godwin, 2019; Verdín et al., 2018b; Verdín, 2021, 2024). Among migratory high school students, interest served as a foundation that independently supported their aspirational engineering identity. It also amplified the impact of recognition and performance beliefs.
Prior studies obscured the full influence of interest on students’ identity formation by only presenting interest as a mediating factor between performance beliefs and their STEM identities. The interest migratory adolescents cultivate in their required math and science classes is likely the more stable mechanism for developing an aspirational engineering identity. This is especially true in the absence of informal engineering activities. Students’ reliance on interest may also stem from it being a personal motivational disposition that remains accessible to them regardless of their unstable educational journey. Performance beliefs and recognition are driven by external factors that ask students to demonstrate their abilities and be noticed by others as a math or science person. Even when measured through self-reported surveys, performance beliefs are fundamentally shaped by external feedback mechanisms such as grades or test scores (Hazari et al., 2010). Similarly, recognition inherently involves validation from others (i.e., parents, teachers, and peers) as a math or science person (Carlone & Johnson, 2007). In contrast, interest represents an internal, affective orientation (i.e., a desire to learn and curiosity about a subject matter). Students can cultivate and maintain even when external circumstances constrain their access to advanced courses or formal recognition (Verdín, 2021). For migratory adolescents, interest may represent the one element of engineering identity development that remains within their control despite structural challenges. When educational disruptions hinder performance, and students attend under-resourced schools that lack the capacity to recognize their potential (e.g., Owens & Ramsay-Jordan, 2021), interest may become the most accessible pathway. For migratory adolescents, cultivating interest may be the only route to developing an engineering identity.
A genuine curiosity about how things work and the desire to engage in mathematical problem-solving can be a foundation for identity development that does not depend on external validation. In our study, the math pathways were stronger than the science pathways in predicting engineering identity. This finding aligns with a study using nationally representative data on engineering students. That study showed that students’ attitudes toward math were more influential toward their pursuit of an engineering career than their attitudes toward science (Tan et al., 2021). Prior research has confirmed the significance of math interest and recognition as a math person on students’ choice to pursue an engineering career, even after controlling for standardized test scores and demographic variables (Cribbs et al., 2016). Interest represents an internal and affective orientation defined by a desire to learn and curiosity about the subject matter (Hidi & Renninger, 2006). Therefore, migratory adolescents may leverage this dimension to sustain their engineering aspirations; this is particularly true when structural barriers limit their opportunities to demonstrate performance or receive recognition.
Our findings showed that migratory adolescents’ engineering identity development was not supported when they were recognized as math or science people or demonstrated confidence in their academic abilities alone. Rather, their performance beliefs and recognition functioned as interchangeable entry points that created pathways to support interest, which in turn, fostered identity development. These pathways, in which recognition and performance beliefs precede interest, which in turn drives identity formation, highlight the important role of interest. Interest served as the essential bridge that transformed recognition and performance beliefs into support mechanisms for engineering identity development for this population. Pathways that did not include interest as the final mediator were not significant, confirming that recognition and performance beliefs alone were insufficient. For migratory adolescents who experienced inconsistent academic paths, recognition from family, peers, or teachers affirming their math and science abilities can lead them to be more interested in the subject. Research by Umarji et al. (2021) showed that teachers who demonstrated care were vital for students’ ability to maintain math motivation and interest. Additionally, interest is socially created when teachers acknowledge students’ contributions (i.e., recognition) and ensure their participation in scientific practices (i.e., performance; Anderhag et al., 2015). Therefore, recognizing students’ abilities and success experiences can serve as an entry point for migratory adolescents to develop an interest in STEM subjects. Their interest, in turn, can lead to the formation of an aspirational engineering identity.
These findings suggest that developing an aspirational engineering identity is not a linear process but one defined by multiple, distinct entry points. Rather than a single pathway, these findings reveal flexibility in how students develop an engineering identity. Some begin with confidence in their abilities, which fosters recognition and, subsequently, interest, leading to an engineering identity. Others enter through recognition, which strengthens their confidence and cultivates interest. Yet other adolescents may begin with an interest that may develop independently of performance and/or recognition. All pathways ultimately depend on interest as the bridge to identity formation. This flexibility suggests that interventions need not follow a single model. Instead, educators and programs can support students wherever they are in their identity development journey. Cultivating interest in foundational subjects may lead to engineering aspirations, regardless of students’ current attitudes and beliefs about their performance or their access to recognition.
9. Implications and Future Work
The theoretical implications of these findings suggest that engineering identity models may need to be revisited with attention to context, population characteristics, and the structural barriers that shape students’ educational pathways. Traditional identity models developed with predominantly White undergraduate students may not adequately capture the identity processes of minoritized students who largely have constrained access to STEM experiences. The present findings suggest that when external resources and opportunities are limited, internal affective constructs such as interest may become more important for identity development. Therefore, educators can cultivate this interest by designing STEM learning experiences that connect directly to students’ lived experiences and communities.
Our findings underscore the critical importance of making math and science classes more engaging and relevant for migratory adolescents. Culturally responsive pedagogy that connects math and science to students’ lived experiences, community contexts, and aspirations represents one evidence-based approach to cultivating genuine interest (Brown et al., 2019; Verdín et al., 2026).
Since recognition was shown to strengthen interest, it remains important for educators to provide meaningful recognition of migratory adolescents’ abilities. For migratory adolescents, recognition could be embedded through community-based STEM projects and mentorship programs, where students’ math and science abilities are acknowledged and validated through mentors from similar backgrounds and by sharing their project outcomes with their families and communities.
Cultivating interest in math and science should be prioritized as a direct pathway to engineering identity formation, independent of students’ current achievement levels or access to external recognition. Rather than waiting for migratory adolescents’ math and science performance to improve or relying solely on recognition, practitioners should design experiences that intentionally build interest in math and science. Practitioners may consider implementing STEM projects addressing agricultural or environmental issues relevant to migratory communities during the school year or as part of alternative enrichment programs rather than during the agricultural seasons. This emphasis on interest provides a clear and actionable entry point for interventions aimed at fostering engineering aspirations by normalizing engineering as achievable for all students, regardless of prior performance or STEM access.
Future research should employ a longitudinal design to investigate whether the engineering identity development patterns identified in this study persist among migratory adolescents. Longitudinal studies can help confirm if migratory adolescents shift between entry points (i.e., performance beliefs and recognition) as they experience new opportunities or if the observed patterns persist. Understanding these pathways would provide evidence on whether cultivating interest in math and science shapes the formation of a lasting engineering identity among migratory adolescents.
Additionally, future research should incorporate comparison groups of migratory adolescents outside enrichment contexts to clarify whether the pathways to engineering identity we identified are unique to summer program participants or reflect broader experiences among migratory adolescents. Including non-migrant adolescents and youth not engaged in engineering-related activities as additional comparison groups would further show whether these pathways are specific to migratory adolescents or reflect more general patterns.
10. Conclusions
This study examined how attitudes and beliefs about math and science interest, recognition, and performance beliefs influence the development of migratory adolescents’ aspirational engineering identity. Our findings suggest that migratory adolescents can develop an engineering identity through various pathways; however, interest plays a fundamental role in shaping this identity development. Across the four patterns we identified, interest consistently functioned as both a direct predictor and a mediator, linking performance beliefs and recognition to an aspirational engineering identity. Additionally, our findings challenge the way we theorize STEM identity. Existing models assume that people maintain fixed educational settings that provide equal access to STEM opportunities. However, for individuals such as migratory adolescents, school becomes their primary and often sole dependable context for engaging with STEM. This reality demands that educators and researchers consider individual characteristics, the context, and the barriers that many minoritized individuals face. Lastly, our findings indicate that cultivating interest in math and science can serve as a direct path to developing an engineering identity, one that is independent of performance beliefs or recognition. Our results point to a dynamic process of engineering identity formation among migratory adolescents, where the influence of performance beliefs and recognition can shift. However, interest remains the central mechanism that leads to the development of a sense of oneself as a future engineer.
Author Contributions
Conceptualization, D.V.; methodology, D.V.; software U.J.T.G.; validation, U.J.T.G. and D.V.; formal analysis, U.J.T.G.; investigation, U.J.T.G. and D.V.; resources, U.J.T.G. and D.V.; data curation, U.J.T.G. and D.V.; writing—original draft preparation, U.J.T.G.; writing—review and editing, D.V.; visualization, U.J.T.G.; supervision, D.V.; project administration, D.V.; funding acquisition, D.V. All authors have read and agreed to the published version of the manuscript.
Funding
This work was supported through funding by the National Science Foundation ECR: BCSER #2225306. Any opinions, findings, conclusions, or recommendations expressed in this paper are those of the authors and do not necessarily reflect the views of the National Science Foundation.
Institutional Review Board Statement
The study was conducted in accordance with the Declaration of Helsinki, and approved by the Institutional Review Board of Arizona State University (protocol code STUDY00013676 and date of approval of 20 November 2024).
Informed Consent Statement
Informed consent was obtained from all subjects involved in the study.
Data Availability Statement
The data presented in this study may be available from the corresponding author upon request due to IRB limitations.
Conflicts of Interest
The authors declare no conflicts of interest. The funders had no role in the design of the study; in the collection, analyses, or interpretation of data; in the writing of the manuscript; or in the decision to publish the results.
Appendix A
Survey Constructs, Survey Items, and Internal Consistency Reliability.
| Construct | Survey Items | Cronbach’s α |
| Math Recognition | My parents see me as a math person | 0.91 |
| My teachers see me as a math person | ||
| My peers see me as a math person | ||
| I’ve had experiences in which I was recognized as a math person | ||
| Math Interest | I am interested in learning more about math | 0.89 |
| I enjoy learning math | ||
| I find enjoyment in doing math | ||
| Math Performance Beliefs | I am confident that I can understand math in class | 0.92 |
| I can do well on exams in math | ||
| I understand concepts I have studied in math | ||
| Others ask me for help in math | ||
| I can overcome setbacks in math | ||
| Science Recognition | My parents see me as a science person | 0.93 |
| My teachers see me as a science person | ||
| My peers see me as a science person | ||
| I’ve had experiences in which I was recognized as a science person | ||
| Science Interest | I am interested in learning more about science | 0.94 |
| I enjoy learning science | ||
| I find enjoyment in doing science | ||
| Science Performance Beliefs | I am confident that I can understand science in class | 0.92 |
| I can do well on exams in science | ||
| I understand concepts I have studied in science | ||
| Others ask me for help in science | ||
| I can overcome setbacks in science |
Appendix B
Appendix B.1. Math Models
Model A. Regression Results Testing Recognition (M1) and Performance (M2) as Sequential Mediators between Math Interest (X) and Aspirational Engineering Identity (Y).
| M. Recognition (M1) | M. Performance (M2) | Eng. Identity (Y) | |||||||
| Coeff. | p | 95% CI | Coeff. | p | 95% CI | Coeff. | p | 95% CI | |
| M. Interest (X) | 0.76 (0.04) | 0.000 | 0.68 0.84 | 0.24 (0.05) | 0.000 | 0.15 0.34 | 0.36 (0.09) | 0.000 | 0.18 0.54 |
| M. Recognition (M1) | 0.49 (0.05) | 0.000 | 0.40 0.59 | 0.02 (0.10) | 0.871 | −0.18 0.21 | |||
| M. Performance (M2) | 0.03 (0.11) | 0.757 | −0.18 0.24 | ||||||
| R2 = 0.58 | R2 = 0.64 | R2 = 0.16 | |||||||
| F(1, 262) = 369.94, p < 0.000 | F(2, 261) = 232.97, p < 0.000 | F(3, 260) = 16.98, p < 0.000 | |||||||
Model B. Regression Results Testing Performance (M1) and Recognition (M2) as Sequential Mediators between Math Interest (X) and Aspirational Engineering Identity (Y).
| M. Performance (M1) | M. Recognition (M2) | Eng. Identity (Y) | |||||||
| Coeff. | p | 95% CI | Coeff. | p | 95% CI | Coeff. | p | 95% CI | |
| M. Interest (X) | 0.62 (0.04) | 0.000 | 0.55 0.70 | 0.42 (0.05) | 0.000 | 0.33 0.52 | 0.36 (0.09) | 0.000 | 0.18 0.54 |
| M. Performance (M1) | 0.55 (0.06) | 0.000 | 0.44 0.65 | 0.03 (0.10) | 0.757 | −0.18 0.24 | |||
| M. Recognition (M2) | 0.02 (0.11) | 0.871 | −0.18 0.21 | ||||||
| R2 = 0.51 | R2 = 0.70 | R2 = 0.16 | |||||||
| F(1, 262) = 271.06, p < 0.000 | F(2, 261) = 300.39, p < 0.000 | F(3, 260) = 16.98, p < 0.000 | |||||||
Model C. Regression Results Testing Recognition (M1) and Interest (M2) as Sequential Mediators between Math Performance (X) and Aspirational Engineering Identity (Y).
| M. Recognition (M1) | M. Interest (M2) | Eng. Identity (Y) | |||||||
| Coeff. | p | 95% CI | Coeff. | p | 95% CI | Coeff. | p | 95% CI | |
| M. Performance (X) | 0.89 (0.04) | 0.000 | 0.81 0.98 | 0.34 (0.07) | 0.000 | 0.20 0.48 | 0.03 (0.11) | 0.757 | −0.18 0.24 |
| M. Recognition (M1) | 0.54 (0.06) | 0.000 | 0.41 0.66 | 0.02 (0.10) | 0.871 | −0.18 0.21 | |||
| M. Interest (M2) | 0.36 (0.09) | 0.000 | 0.18 0.54 | ||||||
| R2 = 0.61 | R2 = 0.62 | R2 = 0.16 | |||||||
| F(1, 262) = 406.90, p < 0.000 | F(2, 261) = 212.89, p < 0.000 | F(3, 260) = 16.98, p < 0.000 | |||||||
Model D. Regression Results Testing Interest (M1) and Recognition (M2) as Sequential Mediators between Math Performance (X) and Aspirational Engineering Identity (Y).
| M. Interest (M1) | M. Recognition (M2) | Eng. Identity (Y) | |||||||
| Coeff. | p | 95% CI | Coeff. | p | 95% CI | Coeff. | p | 95% CI | |
| M. Performance (X) | 0.82 (0.05) | 0.000 | 0.72 0.92 | 0.55 (0.06) | 0.000 | 0.44 0.65 | 0.03 (0.11) | 0.757 | −0.18 0.24 |
| M. Interest (M1) | 0.42 (0.05) | 0.000 | 0.33 0.52 | 0.36 (0.09) | 0.000 | 0.18 0.54 | |||
| M. Recognition (M2) | 0.02 (0.10) | 0.871 | −0.18 0.21 | ||||||
| R2 = 0.51 | R2 = 0.70 | R2 = 0.16 | |||||||
| F(1, 262) = 271.06, p < 0.000 | F(2, 261) = 300.39, p < 0.000 | F(3, 260) = 16.98, p < 0.000 | |||||||
Model E. Regression Results Testing Performance (M1) and Interest (M2) as Sequential Mediators between Math Recognition (X) and Aspirational Engineering Identity (Y).
| M. Performance (M1) | M. Interest (M2) | Eng. Identity (Y) | |||||||
| Coeff. | p | 95% CI | Coeff. | p | 95% CI | Coeff. | p | 95% CI | |
| M. Recognition (X) | 0.68 (0.03) | 0.000 | 0.62 0.75 | 0.54 (0.06) | 0.000 | 0.41 0.66 | 0.02 (0.10) | 0.871 | −0.18 0.21 |
| M. Performance (M1) | 0.34 (0.07) | 0.000 | 0.20 0.48 | 0.03 (0.11) | 0.757 | −0.18 0.24 | |||
| M. Interest (M2) | 0.36 (0.09) | 0.000 | 0.18 0.54 | ||||||
| R2 = 0.61 | R2 = 0.62 | R2 = 0.16 | |||||||
| F(1, 262) = 406.90, p < 0.000 | F(2, 261) = 212.89, p < 0.000 | F(3, 260) = 16.98, p < 0.000 | |||||||
Model F. Regression Results Testing Interest (M1) and Performance (M2) as Sequential Mediators between Math Recognition (X) and Aspirational Engineering Identity (Y).
| M. Interest (M1) | M. Performance (M2) | Eng. Identity (Y) | |||||||
| Coeff. | p | 95% CI | Coeff. | p | 95% CI | Coeff. | p | 95% CI | |
| M. Recognition (X) | 0.77 (0.04) | 0.000 | 0.69 0.85 | 0.49 (0.05) | 0.000 | 0.40 0.59 | 0.02 (0.10) | 0.871 | −0.18 0.21 |
| M. Interest (M1) | 0.24 (0.07) | 0.000 | 0.15 0.34 | 0.36 (0.09) | 0.000 | 0.18 0.54 | |||
| M. Performance (M2) | 0.03 (0.11) | 0.757 | −0.18 0.24 | ||||||
| R2 = 0.59 | R2 = 0.64 | R2 = 0.16 | |||||||
| F(1, 262) = 369.94, p < 0.000 | F(2, 261) = 232.97, p < 0.000 | F(3, 260) = 16.98, p < 0.000 | |||||||
Appendix B.2. Science Models
Model A. Regression Results Testing Recognition (M1) and Performance (M2) as Sequential Mediators between Science Interest (X) and Aspirational Engineering Identity (Y).
| S. Recognition (M1) | S. Performance (M2) | Eng. Identity (Y) | |||||||
| Coeff. | p | 95% CI | Coeff. | p | 95% CI | Coeff. | p | 95% CI | |
| S. Interest (X) | 0.63 (0.04) | 0.000 | 0.55 0.71 | 0.41 (0.04) | 0.000 | 0.33 0.49 | 0.36 (0.09) | 0.000 | 0.18 0.54 |
| S. Recognition (M1) | 0.42 (0.05) | 0.000 | 0.32 0.51 | 0.02 (0.10) | 0.871 | −0.18 0.21 | |||
| S. Performance (M2) | 0.03 (0.11) | 0.757 | −0.18 0.24 | ||||||
| R2 = 0.49 | R2 = 0.69 | R2 = 0.05 | |||||||
| F(1, 261) = 251.79, p < 0.000 | F(2, 260) = 283.45, p < 0.000 | F(3, 259) = 4.82, p = 0.003 | |||||||
Model B. Regression Results Testing Performance (M1) and Recognition (M2) as Sequential Mediators between Science Interest (X) and Aspirational Engineering Identity (Y).
| S. Performance (M1) | S. Recognition (M2) | Eng. Identity (Y) | |||||||
| Coeff. | p | 95% CI | Coeff. | p | 95% CI | Coeff. | p | 95% CI | |
| S. Interest (X) | 0.67 (0.03) | 0.000 | 0.60 0.74 | 0.26 (0.05) | 0.000 | 0.15 0.37 | 0.21 (0.10) | 0.032 | 0.02 0.40 |
| S. Performance (M1) | 0.55 (0.06) | 0.000 | 0.43 0.68 | 0.08 (0.12) | 0.520 | −0.16 0.32 | |||
| S. Recognition (M2) | −0.06 (0.10) | 0.542 | −0.27 0.14 | ||||||
| R2 = 0.59 | R2 = 0.61 | R2 = 0.05 | |||||||
| F(1, 261) = 378.85, p < 0.000 | F(2, 260) = 201.35, p < 0.000 | F(3, 259) = 4.82, p = 0.003 | |||||||
Model C. Regression Results Testing Recognition (M1) and Interest (M2) as Sequential Mediators between Science Performance (X) and Engineering Identity (Y).
| S. Recognition (M1) | S. Interest (M2) | Eng. Identity (Y) | |||||||
| Coeff. | p | 95% CI | Coeff. | p | 95% CI | Coeff. | p | 95% CI | |
| S. Performance (X) | 0.78 (0.04) | 0.000 | 0.70 0.86 | 0.64 (0.07) | 0.000 | 0.51 0.77 | 0.08 (0.12) | 0.520 | −0.16 0.32 |
| S. Recognition (M1) | 0.31 (0.06) | 0.000 | 0.18 0.43 | −0.06 (0.10) | 0.542 | −0.27 0.14 | |||
| S. Interest (M2) | 0.21 (0.10) | 0.032 | 0.02 0.40 | ||||||
| R2 = 0.57 | R2 = 0.62 | R2 = 0.05 | |||||||
| F(1, 261) = 351.01, p < 0.000 | F(2, 260) = 216.42, p < 0.000 | F(3, 259) = 4.82, p = 0.003 | |||||||
Model D. Regression Results Testing Interest (M1) and Recognition (M2) as Sequential Mediators between Science Performance (X) and Engineering Identity (Y).
| S. Interest (M1) | S. Recognition (M2) | Eng. Identity (Y) | |||||||
| Coeff. | p | 95% CI | Coeff. | p | 95% CI | Coeff. | p | 95% CI | |
| S. Performance (X) | 0.88 (0.05) | 0.000 | 0.79 0.97 | 0.55 (0.06) | 0.000 | 0.43 0.68 | 0.08 (0.12) | 0.520 | −0.16 0.32 |
| S. Interest (M1) | 0.26 (0.05) | 0.000 | 0.15 0.37 | 0.21 (0.10) | 0.032 | 0.02 0.40 | |||
| S. Recognition (M2) | −0.06 (0.10) | 0.542 | −0.27 0.14 | ||||||
| R2 = 0.59 | R2 = 0.61 | R2 = 0.05 | |||||||
| F(1, 261) = 378.85, p < 0.000 | F(2, 260) = 201.35, p < 0.000 | F(3, 259) = 4.82, p = 0.003 | |||||||
Model E. Regression Results Testing Performance (M1) and Interest (M2) as Sequential Mediators between Science Recognition (X) and Engineering Identity (Y).
| S. Performance (M1) | S. Interest (M2) | Eng. Identity (Y) | |||||||
| Coeff. | p | 95% CI | Coeff. | p | 95% CI | Coeff. | p | 95% CI | |
| S. Recognition (X) | 0.73 (0.04) | 0.000 | 0.66 0.81 | 0.31 (0.06) | 0.000 | 0.18 0.43 | −0.06 (0.10) | 0.542 | −0.27 0.14 |
| S. Performance (M1) | 0.64 (0.07) | 0.000 | 0.51 0.77 | 0.08 (0.12) | 0.520 | −0.16 0.32 | |||
| S. Interest (M2) | 0.21 (0.10) | 0.032 | 0.02 0.40 | ||||||
| R2 = 0.57 | R2 = 0.62 | R2 = 0.05 | |||||||
| F(1, 261) = 351.01, p < 0.000 | F(2, 260) = 216.42, p < 0.000 | F(3, 259) = 4.82, p = 0.003 | |||||||
Model F. Regression Results Testing Interest (M1) and Performance (M2) as Sequential Mediators between Science Recognition (X) and Engineering Identity (Y).
| S. Interest (M1) | S. Performance (M2) | Eng. Identity (Y) | |||||||
| Coeff. | p | 95% CI | Coeff. | p | 95% CI | Coeff. | p | 95% CI | |
| S. Recognition (X) | 0.78 (0.05) | 0.000 | 0.68 0.88 | 0.42 (0.05) | 0.000 | 0.32 0.51 | −0.06 (0.10) | 0.542 | −0.27 0.14 |
| S. Interest (M1) | 0.41 (0.04) | 0.000 | 0.33 0.49 | 0.21 (0.10) | 0.032 | 0.02 0.40 | |||
| S. Performance (M2) | 0.08 (0.12) | 0.520 | −0.16 0.32 | ||||||
| R2 = 0.49 | R2 = 0.69 | R2 = 0.05 | |||||||
| F(1, 261) = 251.79, p < 0.000 | F(2, 260) = 283.45, p < 0.000 | F(3, 259) = 4.82, p = 0.003 | |||||||
References
- Allen, M. S., Iliescu, D., & Greiff, S. (2022). Single item measures in psychological science: A call to action. European Journal of Psychological Assessment, 38(1), 1–5. [Google Scholar] [CrossRef]
- Anderhag, P., Hamza, K. M., & Wickman, P.-O. (2015). What can a teacher do to support students’ interest in science? A study of the constitution of taste in a science classroom. Research in Science Education, 45(5), 749–784. [Google Scholar] [CrossRef]
- Anderson, L. M., Meredith, J., Schmidt, R. A., Pratt-Williams, J., Jonas, D. L., & Vandersall, K. (2019). Study of the implementation of the “ESEA” title I: Part C migrant education program. ERIC Clearinghouse. [Google Scholar]
- Brown, B. A., Boda, P., Lemmi, C., & Monroe, X. (2019). Moving culturally relevant pedagogy from theory to practice: Exploring teachers’ application of culturally relevant education in science and mathematics. Urban Education, 54(6), 775–803. [Google Scholar] [CrossRef]
- Carlone, H. B., & Johnson, A. (2007). Understanding the science experiences of successful women of color: Science identity as an analytic lens. Journal of Research in Science Teaching: The Official Journal of the National Association for Research in Science Teaching, 44(8), 1187–1218. [Google Scholar] [CrossRef]
- Castillo, A. L., & Verdin, D. (2024, June 23–26). “I see myself as an engineer”: Disentangling Latinx engineering students’ perspectives of the engineering identity survey measure. 2024 ASEE Annual Conference & Exposition, Portland, OR, USA. [Google Scholar]
- Cribbs, J. D., Cass, C., Hazari, Z., Sadler, P. M., & Sonnert, G. (2016). Mathematics identity and student persistence in engineering. The International Journal of Engineering Education, 32(1), 163–171. [Google Scholar]
- Cribbs, J. D., Hazari, Z., Sonnert, G., & Sadler, P. M. (2015). Establishing an explanatory model for mathematics identity. Child Development, 86(4), 1048–1062. [Google Scholar] [CrossRef]
- Cribbs, J. D., Huang, X., & Piatek-Jimenez, K. (2021). Relations of mathematics mindset, mathematics anxiety, mathematics identity, and mathematics self-efficacy to STEM career choice: A structural equation modeling approach. School Science and Mathematics, 121(5), 275–287. [Google Scholar] [CrossRef]
- Çolakoğlu, J., Steegh, A., & Parchmann, I. (2023). Reimagining informal STEM learning opportunities to foster STEM identity development in underserved learners. In Frontiers in education (Vol. 8, p. 1082747). Frontiers Media SA. [Google Scholar]
- Dou, R., & Cian, H. (2022). Constructing STEM identity: An expanded structural model for STEM identity research. Journal of Research in Science Teaching, 59(3), 458–490. [Google Scholar] [CrossRef]
- Free, J. L., Križ, K., & Konecnik, J. (2014). Harvesting hardships: Educators’ views on the challenges of migrant students and their consequences on education. Children and Youth Services Review, 47(3), 187–197. [Google Scholar] [CrossRef]
- Gallegos, W. L. (2025). Unraveling motivation and resilience: How family, school, and community shape the Academic journeys of successful Latino migrant students in a rural community in Southwest Florida. (Order No. 31932226). ProQuest Dissertations & Theses Global. Available online: https://libproxy.boisestate.edu/login?url=https://www.proquest.com/dissertations-theses/unraveling-motivation-resilience-how-family/docview/3188502584/se-2 (accessed on 17 October 2025).
- Gee, J. P. (2000). Chapter 3: Identity as an analytic lens for research in education. Review of Research in Education, 25(1), 99–125. [Google Scholar] [CrossRef]
- Gibson, M. A., & Hidalgo, N. D. (2009). Bridges to success in high school for migrant youth. Teachers College Record (1970), 111(3), 683–711. [Google Scholar] [CrossRef]
- Godwin, A., & Kirn, A. (2020). Identity-based motivation: Connections between first-year students’ engineering role identities and future-time perspectives. Journal of Engineering Education, 109(3), 362–383. [Google Scholar] [CrossRef]
- Godwin, A., Potvin, G., Hazari, Z., & Lock, R. (2013, October 23–26). Understanding engineering identity through structural equation modeling. 2013 IEEE Frontiers in Education Conference (FIE), Oklahoma City, OK, USA. [Google Scholar] [CrossRef]
- Godwin, A., Potvin, G., Hazari, Z., & Lock, R. (2016). Identity, critical agency, and engineering: An affective model for predicting engineering as a career choice. Journal of Engineering Education, 105(2), 312–340. [Google Scholar] [CrossRef]
- Gonzalez, A. Y. (2023). Analyzing how resiliency, family support, and the college assistance migrant program (CAMP) contribute to Latina/o/x migrant farmworker students’ ability at a South Texas HSI to continue into the second year of study and to degree completion. (Order No. 30245810). ProQuest Dissertations & Theses Global. Available online: https://login.ezproxy1.lib.asu.edu/login?url=https://www.proquest.com/dissertations-theses/analyzing-how-resiliency-family-support-college/docview/2928159254/se-2 (accessed on 1 December 2025).
- Gonzalez, G. G. (2013). Chicano education in the era of segregation. Balch Institute Press. [Google Scholar]
- Gouveia, L. (2005). Latinos 1 in Rural America and U.S. Agriculture: From pioneers to new arrivals. The Journal of Latino-Latin American Studies, 1(4), 1–24. [Google Scholar] [CrossRef]
- Hayes, A. F., & Little, T. D. (2022). Introduction to mediation, moderation, and conditional process analysis: A regression-based approach (3rd ed.). Guilford Press. [Google Scholar]
- Hazari, Z., Chari, D., Potvin, G., & Brewe, E. (2020). The context dependence of physics identity: Examining the role of performance/competence, recognition, interest, and sense of belonging for lower and upper female physics undergraduates. Journal of Research in Science Teaching, 57(10), 1583–1607. [Google Scholar] [CrossRef]
- Hazari, Z., Sonnert, G., Sadler, P. M., & Shanahan, M.-C. (2010). Connecting high school physics experiences, outcome expectations, physics identity, and physics career choice: A gender study. Journal of Research in Science Teaching, 47(8), 978–1003. [Google Scholar] [CrossRef]
- Hidi, S., & Renninger, K. A. (2006). The four-phase model of interest development. Educational Psychologist, 41(2), 111–127. [Google Scholar] [CrossRef]
- Jiménez, F. (1997). The circuit stories from the life of a migrant child (1st ed.). University of New Mexico Press. [Google Scholar]
- Maltese, A. V., & Tai, R. H. (2011). Pipeline persistence: Examining the association of educational experiences with earned degrees in STEM among U.S. students. Science Education, 95(5), 877–907. [Google Scholar] [CrossRef]
- McHatton, P. A., Zalaquett, C. P., & Cranson-Gingras, A. (2006). Achieving success: Perceptions of students from migrant farmwork families. American Secondary Education, 34(2), 25–39. [Google Scholar]
- Owens, M., & Ramsay-Jordan, N. (2021). Diversity in STEM: A look at STEM choices amongst black and Latinx high school students. Journal of Underrepresented and Minority Progress (Print), 5(1), 59–78. [Google Scholar] [CrossRef]
- Pérez, P. A., & Zarate, M. E. (2017). Facilitating educational success for migrant farmworker students in the U.S (P. A. Pérez, & M. E. Zarate, Eds.; 1st ed., Vol. 8). Routledge. [Google Scholar] [CrossRef]
- R Core Team. (2022). R: A language and environment for statistical computing. R Foundation for Statistical Computing. Available online: https://www.R-project.org/ (accessed on 3 April 2025).
- Riconscente, M. M. (2014). Effects of perceived teacher practices on Latino high school students’ interest, self-efficacy, and achievement in mathematics. The Journal of Experimental Education, 82(1), 51–73. [Google Scholar] [CrossRef]
- Riegle-Crumb, C., Morton, K., Nguyen, U., & Dasgupta, N. (2019). Inquiry-based instruction in science and mathematics in middle school classrooms: Examining its association with students’ attitudes by gender and race/ethnicity. AERA Open, 5(3), 2332858419867653. [Google Scholar] [CrossRef] [PubMed]
- Sadler, P. M., Sonnert, G., Hazari, Z., & Tai, R. (2012). Stability and volatility of STEM career interest in high school: A gender study. Science Education, 96(3), 411–427. [Google Scholar] [CrossRef]
- Saw, G. K., & Agger, C. A. (2021). STEM pathways of rural and small-town students: Opportunities to learn, aspirations, preparation, and college enrollment. Educational Researcher, 50(9), 595–606. [Google Scholar] [CrossRef]
- Seo, E., Shen, Y., & Alfaro, E. C. (2019). Adolescents’ beliefs about math ability and their relations to stem career attainment: Joint consideration of race/ethnicity and gender. Journal of Youth and Adolescence, 48(2), 306–325. [Google Scholar] [CrossRef]
- Stets, J. E., Brenner, P. S., Burke, P. J., & Serpe, R. T. (2017). The science identity and entering a science occupation. Social Science Research, 64, 1–14. [Google Scholar] [CrossRef]
- Stets, J. E., & Burke, P. J. (2000). Identity theory and social identity theory. Social Psychology Quarterly, 63, 224–237. [Google Scholar] [CrossRef]
- Strang, E. W. (1993). Services to migrant children synthesis and program options for the chapter 1 migrant education program. Supplementary volume of the final report of the national assessment of the chapter 1 program. Distributed by ERIC Clearinghouse. [Google Scholar]
- Tan, L., Main, J. B., & Darolia, R. (2021). Using random forest analysis to identify student demographic and high school-level factors that predict college engineering major choice. Journal of Engineering Education, 110(3), 572–593. [Google Scholar] [CrossRef]
- Trujillo-Garcia, U. J., & Verdín, D. (in review). Cultivando Engineering Skills: Uncovering the Funds of Knowledge Among Engineering Students and Professionals with Migratory Backgrounds. Studies in Engineering Education.
- Umarji, O., Dicke, A.-L., Safavian, N., Karabenick, S. A., & Eccles, J. S. (2021). Teachers caring for students and students caring for math: The development of culturally and linguistically diverse adolescents’ math motivation. Journal of School Psychology, 84, 32–48. [Google Scholar] [CrossRef]
- U.S. Department of Education. (2022). Title VIII, part F of the elementary and secondary education act of 1965, as amended by the every student succeeds act: Equitable services for eligible private school children, teachers, and other educational personnel. Available online: https://www.ed.gov/sites/ed/files/2022/03/Draft-Title-VIII-Equitable-Services-Guidance.pdf (accessed on 27 January 2025).
- Verdín, D. (2020). Enacting agency: Understanding how first-generation college students’ personal agency supports disciplinary role identities and engineering agency beliefs. ProQuest Dissertations & Theses. [Google Scholar]
- Verdín, D. (2021). The power of interest: Minoritized women’s interest in engineering fosters persistence beliefs beyond belongingness and engineering identity. International Journal of STEM Education, 8(1), 33. [Google Scholar] [CrossRef]
- Verdín, D. (2022, April 21–26). Examining how math and science identities support migratory high school students’ engineering career aspirations. 2022 AERA Annual Meeting, San Diego, CA, USA. [Google Scholar]
- Verdín, D. (2024). Examining the funds of knowledge that support Latinx students’ engineering identity development and career certainty. In L. Perez-Felkner, S. L. Rodriguez, & C. Fluker (Eds.), Latin* students in engineering: An intentional focus on a growing population. Rutgers University Press. [Google Scholar]
- Verdín, D., & Godwin, A. (2019, April 5–9). The relationship between engineering identity and belongingness on certainty of engineering major for first-generation college students. 2019 Annual Meeting of the American Educational Research Association, Toronto, ON, USA. [Google Scholar] [CrossRef]
- Verdín, D., & Godwin, A. (2021). Confidence in pursuing engineering: How first-generation college students’ subject-related role identities supports their major choice. In 2021 IEEE Frontiers in Education Conference (FIE) (pp. 1–9). IEEE. [Google Scholar]
- Verdín, D., Godwin, A., Kirn, A., Benson, L., & Potvin, G. (2019). Engineering role identity fosters grit differently for women first- and continuing-generation college students. The International Journal of Engineering Education, 35(4), 1037–1051. [Google Scholar]
- Verdín, D., Godwin, A., & Ross, M. (2018a). STEM roles: How students’ ontological perspectives facilitate STEM identities. Journal of Pre-College Engineering Education Research (J-PEER), 8(2), 4. [Google Scholar] [CrossRef]
- Verdín, D., Godwin, A., Sonnert, G., & Sadler, P. M. (2018b, October 3–6). Understanding how first-generation college students’ out-of-school experiences, physics and STEM identities relate to engineering possible selves and certainty of career path. 2018 IEEE Frontiers in Education Conference, San Jose, CA, USA. [Google Scholar] [CrossRef]
- Verdín, D., & Szkupinki-Quiroga, S. (2022, August 23). Pilot study using a culturally relevant approach to expose migratory high school students to the engineering design process (work in progress, diversity). 2022 ASEE Annual Conference & Exposition, Minneapolis, MN, USA. [Google Scholar]
- Verdín, D., Wells, T. C., Trujillo Garcia, U. J., & Castillo, A. L. (2025, June 22–25). Empowering adolescents from migratory backgrounds with gamification and culturally-responsive engineering design instruction: A summary of 2-years of effort. 2025 ASEE Annual Conference & Exposition, Montreal, QC, Canada. [Google Scholar]
- Verdín, D., Wells, T., & Trujillo Garcia, U. (2026). Increasing Latinx migratory high school students’ engineering interest and self-efficacy beliefs: A culturally responsive gamified engineering design activity. Journal of Engineering Education, 115, e70048. [Google Scholar] [CrossRef]
- Wang, X. (2013). Why students choose stem majors: Motivation, high school learning, and postsecondary context of support. American Educational Research Journal, 50(5), 1081–1121. [Google Scholar] [CrossRef]
- Wonch Hill, P., McQuillan, J., Hebets, E. A., Spiegel, A. N., & Diamond, J. (2018). Informal science experiences among urban and rural youth: Exploring differences at the intersections of socioeconomic status, gender, and ethnicity. Journal of STEM Outreach, 1(1), 1–12. [Google Scholar] [CrossRef]
- Zhao, T., & Perez-Felkner, L. (2022). Perceived abilities or academic interests? Longitudinal high school science and mathematics effects on postsecondary STEM outcomes by gender and race. International Journal of STEM Education, 9(1), 42. [Google Scholar] [CrossRef]
Disclaimer/Publisher’s Note: The statements, opinions and data contained in all publications are solely those of the individual author(s) and contributor(s) and not of MDPI and/or the editor(s). MDPI and/or the editor(s) disclaim responsibility for any injury to people or property resulting from any ideas, methods, instructions or products referred to in the content. |
© 2026 by the authors. Licensee MDPI, Basel, Switzerland. This article is an open access article distributed under the terms and conditions of the Creative Commons Attribution (CC BY) license.





