Abstract
This research explores the roles of perceived teacher support, L2 grit, and Foreign Language Enjoyment (FLE) in willingness to communicate (WTC) in English among Pakistani university students, thereby filling a contextual gap in Pakistani multilingual society. It utilized a quantitative cross-sectional design based on the WTC pyramid model by MacIntyre et al. and positive psychology. Adapted scales were used to gather data on 1050 multidisciplinary Pakistani English learners, who were analyzed using Partial Least Squares Structural Equation Modeling (PLS-SEM). The main findings can be summarized as follows: (1) perceived teacher support had a small but significant direct effect on L2 WTC; (2) L2 grit had a strong and significant direct effect on L2 WTC; and (3) more importantly, FLE had a significant mediating effect. Indirectly, teacher support was the key factor in improving the L2 WTC, as evidenced by a significant increase in FLE. Though the impact of L2 grit was mostly direct, it was also indirect through FLE. This model explained 45.9 percent of the variation in L2 WTC. These findings highlight FLE, a favorable emotion, as the key channel through which environmental support (teacher support) and personal resilience (L2 grit) are translated into communicative willingness. The results confirm the inclusion of positive psychology into the multi-layered L2 WTC model, which emphasizes the importance of FLE in connecting cognition and emotion. This has important pedagogical implications for EFL/ESL contexts in Pakistan, where teachers should create engaging learning experiences, provide multidimensional support, and foster learners’ perseverance to enhance communicative interaction.
1. Introduction
In second and foreign language learning (SL/FL), learners’ Willingness to Communicate (WTC) in the target language, as the ultimate goal of learning, plays a crucial role (MacIntyre et al., 1998; MacIntyre, 2010), as the communicative language teaching approach has developed. MacIntyre et al. (1998) perceive WTC in the L2 context as “readiness to engage in a stretch of local interaction at a particular time with a particular person” (p. 547). WTC has been conceptualized through both trait-like (stable across situations; Cetinkaya, 2005; Clément et al., 2003) and dynamic situational perspectives (fluid, context-dependent; Kang, 2005; MacIntyre, 2007). MacIntyre et al.’s (1998) pyramid model, given in Figure 1, integrates both perspectives across six layers: stable impacts (layers IV–VI: motivational propensities, affective-cognitive context, intergroup climate) and dynamic contextual impacts (layers I–III: behavioral intention, situated antecedents, communicative competence). From this model, it can be inferred that several factors contribute to WTC, which is a behavioral intention.
Figure 1.
The pyramid model of WTC (MacIntyre et al., 1998, p. 547). Moreover, the frequency and quality of L2 use can be associated with WTC, as Munezane (2015) argues that increased language exposure and practice contribute to greater communicative competence, which in turn correlates with higher levels of WTC. However, different psychological, social, and contextual factors, such as classroom environment, personality, motivation, L2 proficiency, and emotions, can influence the varying degree of L2 WTC among SL/FL learners (Dewaele & MacIntyre, 2014). Therefore, despite the valuable insights, it is relevant to examine how these factors interact to achieve an effective pedagogical environment, particularly in multilingual settings where English is used as a second and a foreign language.
1.1. Variables Affecting L2 WTC
To investigate the variables that influence WTC, recent research has examined factors such as teacher support and grit. Academic, instrumental, and emotional TS has a strong influence on WTC (Zarrinabadi, 2014; Hejazi et al., 2023), the level of learner motivation and engagement (Chiu et al., 2023; Tao et al., 2022), and the overall language learning experience (Peng & Woodrow, 2010). Recent empirical studies still confirm the essential role of teacher support. Yang et al. (2024) have shown, using the sequence mediation model, that teacher support improves both grit and FLE, which, in turn, improves WTC, thereby directly aligning with our theoretical construct. In the Pakistani-specific scenario, Habib et al. (2025) found that supportive instructional practices and teachers’ flexible communication strategies play a crucial role in promoting students’ enjoyment. Similarly, Khatoon, Samson, and Jamshed concluded that teacher attitudes and classroom climate significantly impact learners’ affective states and communicative behavior (Khatoon et al., 2024). John (2024) also found that the gamification methods improve the teacher–student relationship and teacher immediacy, minimizing affective communication barriers. As explained by Duckworth et al. (2007) and Teimouri et al. (2019, 2020), grit is a significant personality trait that can influence learners’ persistence in language learning. L2 grit is theoretically distinct from related motivational constructs. Unlike general motivation (desire/reasons for learning; Dörnyei & Ryan, 2015), grit emphasizes sustained effort despite setbacks rather than initial enthusiasm. Unlike self-determination (autonomy, competence, relatedness needs; Noels, 2001), grit focuses on behavioral persistence independent of psychological need satisfaction. Unlike the Ideal L2 Self (aspirational future identity; Dörnyei & Ryan, 2015), grit concerns tenacity in action rather than identity vision. Empirically, Lan et al. (2021) and Lee (2022) demonstrate L2 grit’s unique predictive validity beyond these constructs in L2 WTC models, justifying its inclusion as a distinct personality dimension.
Various studies have explored its interplay with learners’ psychological needs and L2 academic achievement (Elahi Shirvan & Alamer, 2022; Zhao & Wang, 2023), emotions and personal bests to foreign language learning (Khajavy & Aghaee, 2024; Zhao et al., 2024), motivation (Chen et al., 2021), Ideal L2 self, L2 WTC and shyness (Lan et al., 2021) enjoyment, L2 WTC, (E. Liu & Wang, 2021; Ebn-Abbasi & Nushi, 2022; Fathi et al., 2023; Tsang & Lee, 2023). Contemporary research robustly confirms grit’s influence on language learning outcomes. G. Li (2024) demonstrated that gritty learners report higher FLE and lower anxiety, fostering better communicative behavior among Chinese learners. Bai and Hu (2025) found that FLE predicts L2 WTC through two mediators: L2 grit and academic buoyancy, highlighting the role of grit in complex emotional-motivational processes. In Pakistan, Fatima (2024) established that perseverance and emotional stability strongly predict academic success among Lahore University students, providing foundational evidence for extending grit research to L2 communication contexts. Shahrokhi and Dehaghani (2025) further showed that grit interacts with self-assessment and motivation to enhance L2 WTC through self-regulated learning mechanisms.
Another dimension of research from positive psychology emphasizes the role of emotions in the learning process, considering both internal and external variables from the learners’ perspective (Pekrun, 2006; C. Li, 2022). In this respect, Control Value Theory (CVT) states that other institutional factors, i.e., teacher support (TS), classroom climate, and personal qualities such as Grit, guide the emotions of the learner before they can be determined because they bring changes to the emotional experience during a specific situation (Almusharraf & Khahro, 2020). Additionally, based on this theory, FLE has been regarded as a positive, high-arousal, activity-emotion (Pekrun, 2006; Oxford, 2016; Mercer & Dörnyei, 2020). Students who are provided with such emotions, e.g., FLE, will be more prone to being activated by persuasive physical tension and to display more vigorous behavioral responses, e.g., L2 WTC. Emotions like FLE can shape learning behaviors by enhancing motivation and willingness to engage in communication. A plethora of research presents a positive correlation in this regard (Bailey et al., 2021; Fathi et al., 2023; Feng et al., 2026; Alrabai, 2024). Recent structural equation modeling studies increasingly position FLE as central to L2 communication outcomes. As shown by M. Wang and Wang (2024), psychological readiness to communicate and enjoyment are positively affected by classroom environments that provide emotional support, and FLE is one of the necessary emotional variables that connect the classroom climate to learning outcomes. Using both variable-centered and person-centered research methods, Xiao and Jia (2025) found that emotionally intelligent learners have higher FLE and demonstrate better communicative intentions. In the Pakistani context, an analytical study concluded that increased FLE is a significant predictor of enhanced English proficiency among university students because it lowers anxiety levels and is associated with active engagement (Khatoon et al., 2024). This was furthered by John (2025), who demonstrated how learning under AI assistance boosts motivation, interaction, and confidence, and that technologically mediated support might also promote an enjoyment-based engagement.
The mediator role of FLE, however, varies across contexts. The cross-cultural study by Bensalem et al. (2023) revealed that FLE mediation was much stronger in Saudi Arabia than in Morocco, suggesting that cultural and educational variables mediate emotional development. C. Li (2022) reported that the impact of FLE depends on proficiency level, with intermediate learners being most affected. The research studies in high-pressure, exam-based situations occasionally indicate attenuating FLE effects in which anxiety overpowers positive emotions (Teimouri et al., 2019). These ambivalent results highlight the need to investigate the unique educational setting in Pakistan.
This study examines how TS, L2 Grit, and L2 WTC interact, taking into account the interplay among positive institutions, personality traits, and emotions (Seligman & Csikszentmihalyi, 2000), with a narrower focus on the influence of FLE. According to previous studies, TS and L2 Grit may foster enjoyment of language learning, which positively influences L2 WTC (Fathi et al., 2023; Alrabai, 2024). However, there is limited information on how FLE can mediate such relationships. Though the relationships between TS, L2 Grit, and L2 WTC have been investigated independently in previous research (Peng & Woodrow, 2010; Lee, 2022), the interaction between these variables and FLE, a positive emotional state with motivation and engagement in L2 learning (Dewaele & MacIntyre, 2014) has not been discovered in this situation as a limited number of studies (Yang et al., 2024) are available in this situation.
1.2. Motivation for the Present Study
English is used as both a second and a foreign language in Pakistan, as the nation is multilingual and faces socioeconomic stratification (Rahman, 2001; Haidar, 2017) and problems with instructional practices (Manan, 2018). Nevertheless, the students have strong instrumental motivation despite these challenges, and they consider English a key to socioeconomic self-improvement (Khalid, 2016; Rashid & Malik, 2025). This instrumental drive is accompanied by a powerful sense of national identity associated with the Urdu language, reflecting a moderate bilingual strategy.
L2 WTC among Pakistani English language learners is studied from the perspective of contextual preferences (Bukhari et al., 2015; Ali, 2017), sociocultural influences (Ubaid et al., 2022, factors affecting L2 WTC such as motivation, self-perceived communicative competence, language anxiety in educational contexts (Ghani & Azhar, 2017; Imran & Ghani, 2014) and familiarity with interlocutors and context (Ali, 2017). Recent Pakistani scholarship has begun to address the complexity of L2 WTC. According to Sarwari (2024), L2 WTC is strongly linked to English achievement, as the study found that oral and written performance is more likely to be better with higher L2 WTC scores. Ubaid et al. (2025) found that instrumental and integrative motivation complement L2 WTC and that classroom experiences mediate the effect. Razzaq and Hamzah (2024) showed that metacognitive strategic awareness and communicative confidence were strongly associated, indicating cognitive-emotional interactions. Nonetheless, these studies analyze variables in relative isolation, without systematically integrating positive psychology constructs. The interaction of positive institutions in the context of positive psychology (Seligman & Csikszentmihalyi, 2000) means that positive environmental structures (TS), including academic, emotional, and instrumental aspects, interact with positive personality traits (L2 grit) and positive emotions (FLE) to predict learning outcomes. This interaction of three represents the main assumption of positive psychology in the context of education.
Nevertheless, despite growing recognition of TS’s mediating mechanisms (Yang et al., 2024; Habib et al., 2025), grit’s emotional pathways (G. Li, 2024; Bai & Hu, 2025), and FLE’s central role (M. Wang & Wang, 2024; Xiao & Jia, 2025), and emerging Pakistani L2 WTC research (Sarwari, 2024; Ubaid et al., 2025; Khatoon et al., 2024), no study has systematically examined how TS, L2 grit, and FLE interact within an integrated positive psychology framework to shape L2 WTC among Pakistani university learners. Recent work has advanced understanding of individual constructs or examined paired relationships (e.g., (Fatima, 2024), on grit; (Habib et al., 2025), on FLE), but the complete mediational architecture—whereby institutional support and personal resilience translate into communicative willingness through emotional enjoyment—remains unexplored in Pakistan’s unique multilingual, socioeconomically stratified educational environment. This research fills this crucial gap by providing an empirically validated, theoretically based structural model that incorporates all three pillars of positive psychology.
To justify the choice of the TS, L2 grit, and FLE as the focus constructs, the three-pillar framework of positive psychology (Seligman & Csikszentmihalyi, 2000) was used, which assumes that well-being is a result of the interplay between positive institutions (TS), positive personality traits (L2 grit), and positive emotions (FLE). Empirically, these variables represent modifiable factors within educators’ control, making findings actionable in resource-constrained Pakistani EFL/ESL contexts. Recent scholarship (Yang et al., 2024; Bai & Hu, 2025; G. Li, 2024) demonstrates their growing centrality to L2 WTC research, yet their integrated mediational architecture remains unexplored in multilingual South Asian contexts.
Research Questions and Objectives
To achieve this end, the following research questions are posed:
- Does TS directly predict L2 WTC?
- Does L2 Grit directly predict L2 WTC?
- Does FLE mediate the relationship between TS, L2 Grit, and L2 WTC?
Answering the above research questions, the study will help fill the gap in the number of positive psychology studies in second language learning (SLA) and offer practical EFL/ESL pedagogical implications. Understanding the emotional and psychological mechanisms behind L2 WTC can help educators develop strategies to foster a more engaging and communicative learning environment, ultimately improving learners’ language outcomes.
1.3. Theoretical Framework
The study is based on the pyramid model of L2 WTC by MacIntyre et al. (1998) and principles of positive psychology (Seligman & Csikszentmihalyi, 2000). Although we agree with Henry and MacIntyre (2023) that the 3D model should focus on dynamic and temporal interactions, the nature of our cross-sectional design prevents us from capturing them. Alternatively, the current study confirms their demand for combined frameworks that can investigate several L2 WTC antecedents simultaneously and experiment with the relationships among environmental factors (TS), stable traits (L2 grit), and dynamic emotions (FLE) in the Pakistani context. Instead of operationalizing the entire 3D model, we provide contextual replication and structural model testing that help us realize these relationships in a multilingual, underrepresented environment. The main argument of this study is that TS and L2 Grit are related to L2 WTC, although FLE mediates their effects. The sub-claims are:
- TS alone does not directly predict L2 WTC, but it does predict FLE.
- L2 Grit directly predicts L2 WTC and is positively associated with FLE.
- FLE serves as a crucial emotional factor that connects TS and L2 Grit to L2 WTC.
A conceptual framework is proposed to illustrate the relationships among the variables in Figure 2. A solid line depicts the significant relationship between the variables.
Figure 2.
A hypothesized conceptual framework.
Perceived TS → L2 Grit (H1)
L2 Grit → L2 WTC (WTC) (H2)
Perceived TS → FLE (FLE) (H3)
FLE (FLE) → L2 WTC (H4)
Perceived TS → FLE → L2 WTC (H5, mediation)
L2 Grit → FLE → L2 WTC (H6, mediation)
2. Research Methodology
A cross-sectional survey design was deemed optimal for this study as it efficiently captures the complex interplay of multiple psychological constructs (perceived TS, L2 grit, FLE, and L2 WTC) at a specific point in time across a large, geographically dispersed sample of Pakistani university learners, enabling robust testing of the hypothesized structural relationships using PLS-SEM (Paltridge & Phakiti, 2015). This design aligns with the study’s aim to examine associations rather than temporal changes, striking a balance between practical feasibility and the need for sufficient statistical power to detect mediating effects within the target population.
2.1. Instruments
The research adapted a questionnaire from the different studies to make it suitable for the Pakistani context (See Appendix A). Teacher Support was conceived as a higher-order reflective construct with three first-order dimensions, namely academic support (5 items adapted by (H. Liu & Li, 2023)); emotional support (9 items—six items adapted by (Federici & Skaalvik, 2013) and three items by (H. Liu & Li, 2023)); and instrumental support (10 items—six items adapted by (Federici & Skaalvik, 2013) and four items adapted by (H. Liu & Li, 2023)). Although we recognize that the dimensions may yield more detailed results when modeled independently, we chose to use a composite model based on: (1) a conceptual rationale that these dimensions jointly rep-resent perceived supportive teaching (H. Liu & Li, 2023), (2) high intercorrelations among the dimensions (r > 0.70) in pilot testing, and (3) parsimony because the model is com-plicated. The construct as a whole demonstrated good reliability (CR = 0.956, AVE = 0.504). It would be beneficial to the theory to conduct future studies that help refine the research dimensions of support dimension differences.
The L2 Grit scale consisted of 12 items adapted from Duckworth et al.’s (2007) original Grit Scale. All items were systematically reworded to focus specifically on English language learning. For example, ‘I finish whatever I begin’ was modified to ‘I finish whatever English learning tasks I begin,’ ‘I am a hard worker’ became ‘I am a hard worker in learning English,’ and ‘Setbacks don’t discourage me’ was adapted to ‘Setbacks don’t discourage me in learning English.’ While we initially considered Teimouri et al.’s (2020) purpose-built L2 Grit Scale, pilot testing with our Pakistani sample revealed that the adapted Duckworth scale demonstrated superior psychometric properties in our specific context—stronger factor loadings, higher internal consistency, and better convergent validity. We therefore selected the adapted Duckworth scale, which operationalizes L2 grit by explicitly anchoring all items in the English learning domain while maintaining the validated two-factor structure (perseverance of effort and consistency of interest). Each item was rated on a 5-point Likert scale (1 = strongly disagree to 5 = strongly agree).
For FLE, 11 items of the Chinese versions of FLES were adapted from C. Li et al. (2018). The L2 WTC scale was adapted for inside and outside the classroom by Lee and Hsieh (2019). A total of 8 items were adapted. The four items were related to L2 WTC both inside and outside the class.
All instruments were originally developed in English. To ensure cultural and linguistic appropriateness for the Pakistani context, a three-stage adaptation process was employed: (1) expert review by two applied linguistics professors who verified contextual relevance; (2) pilot testing with 30 students (not included in the main sample) to identify comprehension issues; (3) minor wording adjustments based on pilot feedback (e.g., clarifying academic terminology). The questionnaire was administered in English, as all participants had intermediate or higher proficiency and were enrolled in English-medium university programs. Administration occurred during regular class time under the researcher’s supervision, taking approximately 20–25 min. Participants completed paper-based questionnaires (85%) or online forms (15%), with no significant differences in response patterns between formats (Mann–Whitney U = 245.3, p = 0.67).
2.2. Participants
The study participants were sampled using stratified random sampling among 15 public and private universities in the regions of Punjab, Sindh, and Khyber Pakhtunkhwa in the Spring of 2025. The stratification of universities was based on type (public/private) and region; institutions were selected randomly, and intact English-language classes were contacted within each stratum. The 97.6% representation in public institutions reflects the true distribution of higher education in Pakistan. All subjects were taking compulsory undergraduate English courses (3–4 h/week, 16-week semester) in English-medium instruction. Geographic coverage in the major urban areas (Lahore, Karachi, Islamabad, Multan, Peshawar) was to ensure representation of linguistic diversity and differences in English exposure levels in Pakistan. Instructor placement testing and course enrollment (100- and 200-level courses) were used as indicators of self-reported proficiency. There was a gender imbalance in the sample, with 680 females and 370 males. The age distribution was also highly skewed, with the vast majority of participants (1028, or 97.9%) aged 18–25 years. The rest of the respondents were in the higher age group, with 17 (1.6%) in the 26–30 years old group, 1 (0.1%) in the 31–35 years old group, and 4 (0.4%) in the 36 years and above category. The respondents were predominantly students at a government or semi-government institution (almost all 1025 were at one of the government or semi-government universities), with only 25 students (2.4%) at another institution, suggesting that the respondents were predominantly students at a government or semi-government institution in Pakistan. The investigation of academic qualifications showed that most respondents were undergraduate students; 1003 respondents (95.5%) held BS/BA/ADP degrees. A significantly smaller percentage of graduate-level students was represented: 27 students (2.6%), 15 students (1.4%), and 5 students (0.5%), comprising MS/MA, MPhil, and doctoral (PhD) students, respectively. The participants were also well represented in different fields, with Arts and Humanities having the highest number of 668 students (63.6%). The number of participants in Social Sciences was 207 (19.7%), and the number of students in sciences was the lowest at 175 (16.7%). The levels of English proficiency were significantly different in the sample. Intermediate proficiency was the largest group (333 participants, 31.7%), followed by the Upper Intermediate level (225 participants, 21.4%). Novice level learners made up 207 (19.7%), Elementary level learners made up 118 (11.2%), 94 (9.0%) participants reported advanced level, and fewest were those who reported a proficient level (73 participants, 7.0%). Table 1 provides the demographic data.
Table 1.
Demographics.
2.3. Ethical Concerns
Strict ethical guidelines were introduced in accordance with the approval of the University Research Ethics Committee (UREC) of this second author (Ref: No. 12/UREC/2025, dated 3 March 2025). Written informed consent was obtained from participants by informing them of the purpose of the research, the research procedures, voluntary participation, and the protection of confidentiality, including data anonymization and aggregate reporting). This has been revealed through two main methods: an express declaration in the questionnaire and additional briefings from faculty liaisons at participating universities. The participants were clearly informed about the anonymity of their identities and personal data. They were also asked to provide candid responses, and their participation and responses would not in any way impact their academic performance and achievement.
2.4. Procedure
The data analysis procedure followed a standardized process (Ringle et al., 2012). After collecting the data, it was coded in the Excel sheet after cleansing. Once the process is complete, the file is uploaded to SmartPLS version 4.1.1.2 for PLS-SEM analysis. PLS-SEM was chosen over CB-SEM due to the large dataset. The sample size was 1050 students, and the data violated the normality assumption, so PLS-SEM, a nonparametric method, was chosen, as bootstrapping yields robust results. Moreover, the model’s complexity was another factor that contributed to choosing PLS-SEM over CB-SEM. Although all constructs (including proficiency) could have self-reported bias, risking social desirability bias and subjective interpretation, we checked systematically that the model is free from common method bias using a full collinearity test.
The PLS-SEM analysis consists of two parts. The first one is the evaluation of the measurement model, and the second is the evaluation of the structural model. In the measurement model, the PLS algorithm was run with 3000 iterations to ensure the robustness of the analysis. The results demonstrated convergent validity, discriminant validity, absence of multicollinearity, and model fitness. In the structural model, bootstrapping was performed with 5000 samples, and the hypotheses were tested using path coefficients, t-statistics, and p-values.
3. Data Analysis and Results
3.1. Measurement Model Assessment
First, convergent validity is assessed in the proposed model using CR and AVE. The values of CR and AVE are above 0.7 and 0.5, respectively, indicating convergent validity and the reliability of the constructs under analysis, as per the threshold of 0.7–0.95 set by Hair et al. (2022). TS has the highest CR, 0.956, and L2 WTC has the lowest CR, 0.845. Moreover, Cronbach’s alpha values (all above 0.7) and the coefficient of reliability by Dijkstra (2010) support the establishment of convergent validity. The construct reliability and convergent validity are given in Table 2. Additionally, the AVE values exceed the 0.5 threshold set by Hair et al. (2019). L2 Grit shows the maximum value of AVE at 0.540, whereas TS has the minimum AVE value of 0.504.
Table 2.
Construct Reliability and Convergent Validity.
The second step in the measurement model is to assess discriminant validity, ensuring that the constructs are conceptually distinct. This was confirmed through two methods, namely, the Heterotrait–Monotrait ratio (HTMT) and the Fornell–Larcker Criterion (FLC). The study met the criteria for HTMT values that should be 0.85, as set by Henseler et al. (2015). All the values range from 0.384 to 0.739, indicating that constructs are conceptually different from each other, as given in Table 3. This is further reinforced by Fornell and Larcker (1981), who report that all values are highest in their respective diagonals, as shown in Table 4.
Table 3.
Discriminant Validity-HTMT.
Table 4.
Discriminant Validity-FLC.
Moreover, the highest VIF is 4.856, which is below the threshold of 5. All values in the collinearity test are below the VIF threshold of 5, as set by Hair and Alamer (2022) for second-language and education research, indicating that the data are free of common method bias (CMB). According to Hair and Alamer (2022), “It is suggested that a VIF value of 5 or greater indicates serious collinearity issues among the predictor constructs” (Hair et al., 2019, 2021). VIF values below 3 imply no collinearity, but values between 5 and 3 can be acceptable, with theoretical justifications” (p. 7). The complete collinearity test (VIF < 5) indicates that common method variance is unlikely to seriously distort the structural relationships (Hair & Alamer, 2022). But we do not deny that VIF values do not remove all the concerns about common-method bias in self-report data. Complete student self-reporting, as it is, though necessitated by the constraints of our sample and area of study, is a methodological weakness. Single-source cross-sectional data can exaggerate perceived relationships among constructs of similar response format and cognitive processes. In subsequent research, multi-method designs (e.g., teacher ratings, behavioral observations, standardized proficiency tests) must be included to triangulate results and support stronger validity claims. The collinearity test is given in Table 5.
Table 5.
Collinearity (VIF).
The final step is evaluating the model’s fitness. The SRMR value is 0.057, which is below the 0.080 threshold set by Hu and Bentler (1999), indicating good model fit. Moreover, NFI also falls within the acceptable ranges given in Table 6.
Table 6.
Model Fitness.
3.2. Structural Model Assessment
In the structural model, the hypotheses are first tested to examine the results of the relations depicted in the model. The model supports all five hypotheses. As the relationship is based on mediation analysis (Preacher & Hayes, 2008), the results are arranged in the order in which the construct’s impact on the mediator (in our case, FLE) is assessed, followed by its impact on the dependent variable L2WTC through both direct and indirect relations (via the mediator).
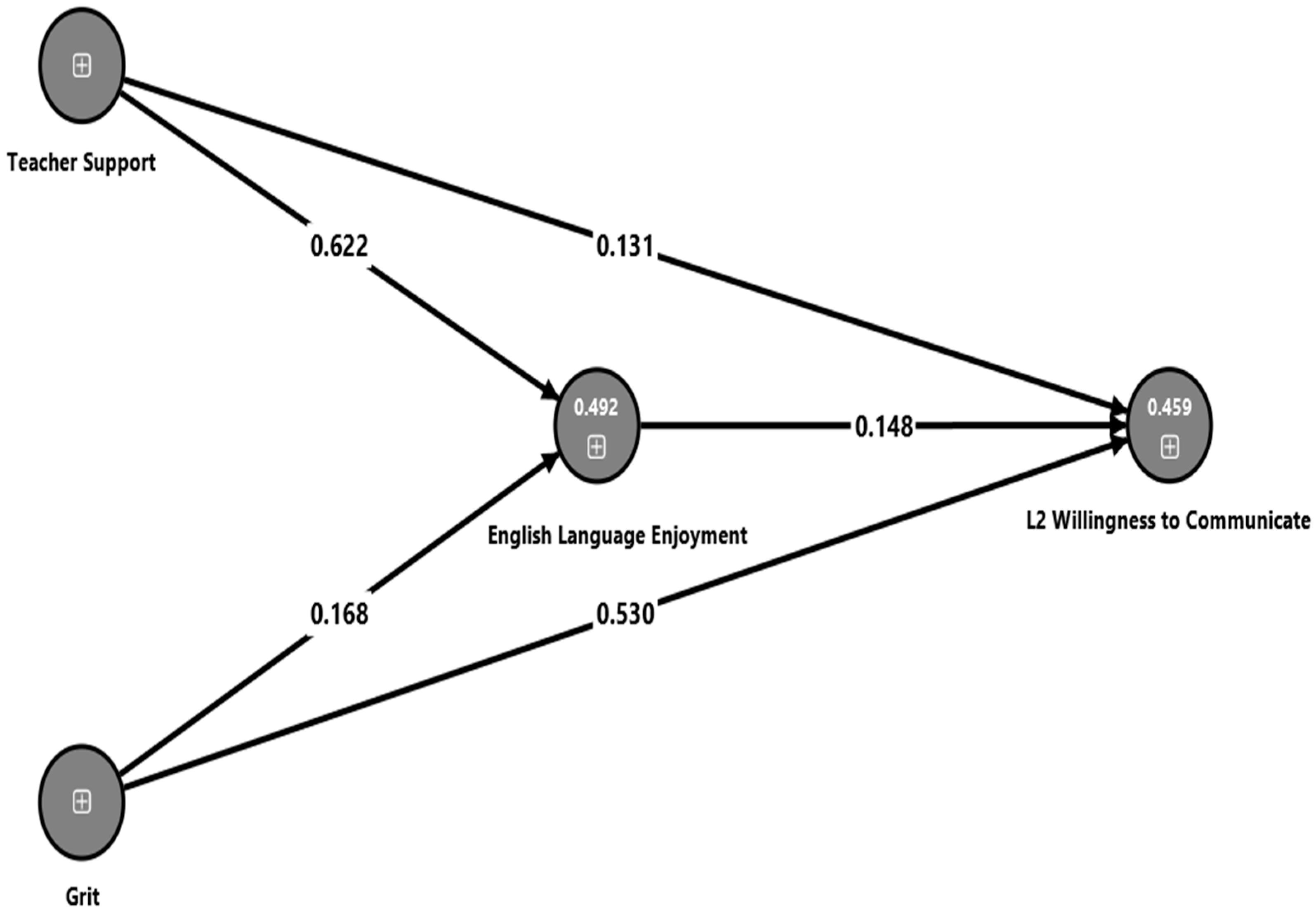
In the case of a direct relation, L2 grit (B = 0.530, t = 20.391, p < 0.000) significantly impacted L2 WTC, far more than TS (B = 0.131, t = 3.585, p < 0.000). Overall, the model exhibits moderate explanatory power, with a coefficient of 0.459 (45.9%), which aligns with the threshold set by Hair et al. (2022). Practically, L2 grit showed the strongest correlation with L2 WTC (b = 0.530), indicating that perseverance and continued effort are the best predictors of the variables under discussion. The impact of L2 grit on WTC was 4 times that of teacher support (b = 0.131). Although standardized path coefficients provide information about the strength of association rather than behavioral probabilities, this trend suggests that dispositional persistence plays a greater role in communicative readiness than immediate environmental support, at least in this Pakistani university context. The pragmatic implication is that interventions that can change learners’ grit can have a stronger impact on the WTC than those that are only directed at teacher behaviors, although both directions can make a significant contribution to the outcome compared to the case of lower grit levels. This strong direct pathway suggests that grit-building interventions (e.g., goal-setting workshops, resilience training) could yield immediate communicative benefits.
In the case of indirect relation where FLE acted as a mediator, TS (B = 0.622, t = 24.451, p = 0.000) predicted FLE more powerfully than L2 Grit (B = 0.168, t = 6.497, p = 0.000), which also significantly predicts FLE. Furthermore, FLE (B = 0.148, t = 4.012, p = 0.000) was a significant mediator of the effects of TS and L2 Grit on L2 WTC.
The mediation claims are further reinforced through indirect effects, as given in Table 7. Firstly, FLE (B = 0.025, t = 3.871, p = 0.000) significantly mediated the relation between L2 Grit and L2 WTC. Secondly, FLE (B = 0.092, t = 3.873, p = 0.000) also significantly mediated the relation between TS and L2 WTC.
Table 7.
Hypotheses testing.
All the findings related to hypothesis testing are given in Table 7 and Figure 3 and Figure 4 (For detailed Figures, see Supplementary Materials. The indirect effects are given in Table 8. Moreover, total effects are given in Table 9.
Figure 3.
Measurement Model.
Figure 4.
Structural Model.
Table 8.
Indirect Effects.
Table 9.
Total Effects.
Confidence Interval Bias Corrected
For most relations (direct, indirect, and total effects), bootstrapping results indicated zero bias (bias = 0.000), indicating that the sample estimate equals the original path coefficient. However, in path coefficient (hypothesis testing), L2 Grit to L2 WTC bias is 0.02, indicating that the sample means are greater than the original mean. But the confidence interval for all relations did not include zero, indicating statistically significant relations. Lastly, CI is narrow for most relations, such as L2 Grit to L2 WTC (0.476–0.579), indicating a very precise estimate. The confidence interval bias-corrected is given in Table 10.
Table 10.
Confidence Interval Bias-Corrected Path Coefficient, Indirect Effects, and Total Effects.
4. Discussion
The PLS-SEM analysis confirms that FLE serves as a critical emotional mediator linking TS and L2 grit to L2 WTC among Pakistani university learners, with L2 grit also exerting strong direct effects (b = 0.530). While PLS-SEM path coefficients indicate directional relationships in the hypothesized model, our cross-sectional design limits causal inference—observed associations may be bidirectional or influenced by unmeasured third variables.
4.1. RQ1: Direct Effect of Teacher Support on L2 WTC
The direct influence of teacher support in L2 WTC was insignificant (b = 0.131, p < 0.000), yet it affected the outcome via FLE (b total = 0.223). This trend shows that supportive teaching strategies can increase communicative willingness not through direct teaching channels but by creating a set of emotionally positive learning conditions. The conclusion is consistent with the past literature, which indicates that teachers’ impact, although substantial, is usually indirect (Peng & Woodrow, 2010; Zarrinabadi, 2014; Almusharraf, 2018). The significant mediation is driven by the strong TS-FLE pathway (b = 0.622, p < 0.000), which is supplemented by FLE’s impact on L2 WTC (b = 0.148, p < 0.000). This mediational architecture is similar to Control-Value Theory (Pekrun, 2006) and positive psychology models in SLA (Dewaele & MacIntyre, 2014; Alrabai, 2024). Perceived academic, emotional, and instrumental support in the Pakistani context generates a positive, high-arousal emotional climate, which in turn is the final propelling force behind communicative interaction. Teacher support is an example of a background environmental variable (Layer III in the pyramid of MacIntyre et al. (1998)) that influences affective-cognitive readiness (Layer II), which in turn affects behavioral intention (Layer I), and is not prescriptive of communicative behavior.
4.2. RQ2: Direct Effect of L2 Grit on L2 WTC
L2 Grit showed a strong direct relationship with L2 WTC (b = 0.530, p = 0.000), which is the strongest variable in the model. Such a significant correlation supports the findings that learners’ communicative willingness is higher in cases of sustained perseverance and lifelong interest in the development of a particular language (grit research in SLA) (Duckworth et al., 2007; Teimouri et al., 2020; Khajavy & Aghaee, 2024). In the pyramid of MacIntyre et al. (1998), L2 Grit is a trait-like element (Layers V–VI: Motivational Propensities) that confers communicative readiness across different situational contexts. In addition to this direct relationship, L2 Grit also had a small but substantial indirect impact via FLE (b = 0.168 to FLE, p < 0.000; mediation effect significant). This twofold process indicates that gritty learners are not only able to have dispositional stamina of communication but also enjoy language learning more. The experiences of overcoming difficulties produce mastery experiences that foster positive emotion, which further develops communicative preparedness. This trend mediates between the traits and situations approaches (Kang, 2005; MacIntyre, 2007): a personality trait characteristic produces a dynamic emotional state, which, in turn, affects behavioral intention. L2 Grit is therefore a process of direct resolve and indirect emotional amplification.
4.3. RQ3: Mediating Role of FLE
The mediating effect of FLE was also well supported, with strong paths from both TS (b = 0.622) and L2 Grit (b = 0.168) to FLE, and from FLE to L2 WTC (b = 0.148). This mediation was more effective with TS (indirect effect: b = 0.092), and FLE was an emotional mediator between environmental support and dispositional persistence in communicative action. This is consistent with the emerging positive psychology literature, which positions enjoyment as a high-arousal, activating emotion that inhibits communicative inhibition and motivates (Pekrun, 2006). FLE, according to the pyramid model by MacIntyre et al. (1998), acts at the Affective-Cognitive Context (Layer II), which converts environmental and dispositional variables into communicative intention. The presence of strong mediation effects is in opposition to weaker ones in other settings (Bensalem et al., 2023; C. Li, 2022), which can be attributed to three contextual factors: First, because in Pakistan, socioeconomic mobility depends on English proficiency (Khalid, 2016), the influence of emotional variables might also be enhanced. Second, we have a nearly optimal development sample in our predominantly intermediate-proficiency sample, as it may represent a stage of enjoyment. Third, our 11-item FLE (C. Li et al., 2018) can help identify emotional nuances that abbreviated scales overlook. These cross-contextual differences highlight the need for conditional mediation models with boundary conditions on FLE effects.
4.4. Integration with Theoretical Framework
The model’s explanatory power (R2 = 0.459) exceeds the usual behavioral intention model thresholds (R2 > 0.35), supporting the validity of the positive psychology constructs as meaningful predictors of communicative behavior. This empirical validation of the structure, the three pillars of positive psychology that are the institutions (TS), the traits (L2 Grit), and the emotions (FLE), are integrated within the L2 WTC pyramid structure that illustrates the interactions of the pillars at various levels of the model to determine the communicative willingness. The two-way path model (direct effects of traits and mediating effects of emotions on the environment) reconciles the trait and situational approaches to L2 WTC. L2 Grit is a strong, direct influencing stable dispositional element (b = 0.530), whereas TS provides its main effect in the form of the development of FLE (b = 0.622), which, in turn, leads to the process of communication. This interaction corresponds to the multi-layered architecture presented by MacIntyre et al. (1998) and addresses the need for integrated frameworks to examine interrelated antecedents, as expressed by Henry and MacIntyre (2023), but is unable to capture the time dynamics of their 3D framework due to its cross-sectional design.
4.5. Contextual Interpretation: The Pakistani EFL/ESL Setting
The results have specific implications for Pakistan’s educational system. The large direct impact of L2 Grit is reminiscent of published findings on instrumental motivation among Pakistani students who seek to improve their socioeconomic status through mastery of English (Khalid, 2016; Channa, 2017). The robust mediating role of TS through FLE demonstrates the potential for positive teacher–student relationships to form pockets of enjoyment that offset systemic instructional constraints (Manan, 2018; Khan et al., 2023). In Pakistan, fewer communicative opportunities than those with a high level of genuine exposure to English might enhance the significance of dispositional persistence (grit) and emotional enabling (enjoyment) as compensatory factors for L2 WTC. Although the national identity processes and the role of Urdu have not been directly assessed so far, which have been shown to mediate balanced bilingualism (Khalid, 2016), they did not seem to mask the significant positive correlations among these psychological variables with English L2 WTC in this case.
4.6. Novelty of the Study
This study provides novel evidence from Pakistan by examining the specific interplay among positive psychology variables (institutions, traits, emotions) regarding L2 WTC in this population. Although these variables have been studied separately in the past (e.g., Dewaele & MacIntyre, 2014; Teimouri et al., 2020; Zarrinabadi, 2014), the current study examines them together within a single structural framework, and it reveals that FLE is an important emotional channel whereby both environmental (TS) and dispositional (L2 grit) factors influence L2 WTC. In this manner, it takes a more dynamic, contingent, contextual interpretation of the L2 WTC construct- one that complies with the demand of Henry and MacIntyre (2023) to interpret models in a multidimensional and socially embedded manner. Notably, by attending to Pakistani EFL learners working in a linguistically stratified and socioeconomically limiting context, this study dispels the implicit belief that L2 WTC predictors are universally cultural and structural. Rather, it shows the mediating role of affective and motivational variables, as well as localized experiences of institutional support and learner perseverance, which provide a culturally responsive explanation of the use of positive psychology in SLA (C. Li, 2022; Y. Wang et al., 2021). The contribution helps shift L2 WTC discourse and fixed models toward interactional and ecology-sensitive models that better reflect learner agency in underrepresented settings in the global South.
4.7. Pedagogical Implications
The results provide some research-based implications for EFL/ESL settings with features similar to those in Pakistan’s educational setting.
The strong mediating effect of FLE (TS-FLE: b = 0.622; FLE-L2 WTC: b = 0.148) indicates that pedagogical strategies that focus on emotional involvement might positively impact communicative willingness. The pathways in this model involving pleasure can be achieved through instructional designs that include culturally resonant materials, collaborative activities, and low-anxiety environments.
The support of teachers has more emotional than direct behavioral channels, and it is hypothesized that professional development that considers socioemotional skills, namely, rapport-building, empathetic feedback, and emotional scaffolding, can prove useful. This trend indicates that educators’ functions go beyond content provision to include fostering positive affective climates.
The strong direct effect of L2 grit (b = 0.530) may be leveraged in strategies that promote orientation toward long-term goals. Sustained communicative engagement can be increased through educational systems that include metacognitive strategy training, incremental goal-setting, and growth mindset interventions (Norton & Toohey, 2011; Teimouri et al., 2020).
The relationships identified here suggest that environmental support, emotional engagement, and dispositional persistence interventions should occur concurrently rather than as single-factor interventions, as the identified pathways are complementary.
These are only provisional implications, as the sample is cross-sectional and context-specific; therefore, they should be verified by intervention research before they can be broadly applied.
4.8. Limitations and Future Research
Although the research provides valuable insights, it has some limitations. Our cross-sectional nature cannot establish temporal precedence or record the moment-to-moment L2 WTC changes highlighted by Henry and MacIntyre (2023) in the 3D model. Longitudinal or experience sampling designs would better operationalize dynamic, situational changes in L2 WTC. Though the sample size was big, it was limited to university students; it would be a good idea to repeat the study with school students or professionals. The Pakistani setting is a strength, but it does not allow generalization; cross-cultural comparisons (Bensalem et al., 2023) would be informative. It is worth mentioning other shortcomings of the methodology. We did not account for the nested data structure in the first place: students were grouped by classroom and university, which could violate independence assumptions and lead to overly optimistic p-values. Based on the analysis of effects, future studies should use multilevel modeling (HLM) to correctly partition the variance. Second, although we placed the findings in the context of Pakistan’s socioeconomic and linguistic situation, we did not directly test SES, the strength of L1 identification, or cultural value orientations. The inclusion of these moderators would test the boundary conditions of the observed relationships. Third, the moderate R2 (45.9%) indicates that unmeasured variables—possibly including anxiety, self-efficacy, specific English use contexts, or peer dynamics—account for over half the variance in L2 WTC. Future studies should expand the nomological network.
Although we placed our findings in the context of the socioeconomic stratification in Pakistan (Rahman, 2001; Channa, 2017) and the intricate nature of the linguistic identity landscape (Khalid, 2016; Manan, 2018), these variables were not directly measured in the present study. Future research should incorporate direct measurement of socioeconomic status, strength of L1 identity, and cultural value orientations to test their possible moderating roles in the identified relationships among TS, L2 grit, FLE, and L2 WTC. Future studies might incorporate additional mediators (e.g., anxiety, self-efficacy) or moderators (e.g., level of proficiency, cultural context, institution type), delve deeper into the sub-dimensions of TS and L2 Grit, and employ qualitative research designs to have an in-depth understanding of how learners experience those constructs and how they interact to create L2 WTC.
5. Conclusions
The present research offers solid empirical data suggesting that L2 WTC in English among Pakistani university students results from the dynamic interplay among environmental support, personal resilience, and positive emotions. Three main findings are contributing to our theoretical and practical knowledge:
To begin with, FLE serves as the key emotional mediator between TS and L2 Grit on the one hand and L2 WTC on the other hand. This confirms the inclusion of positive psychology principles in the pyramid model by MacIntyre et al. (1998) and demonstrates that FLE plays a central role in Layer II (Affective-Cognitive Context), transforming institutional and individual factors into communicative action.
Second, L2 Grit has the most direct effect on L2 WTC (b = 0.530), and TS has a weak direct effect on L2 WTC (TS-FLE-L2 WTC). This two-fold mechanism balances both the trait and contextual positions: gritty learners already have communicative determination, whereas permissive environments develop the pleasure that releases it.
Third, the above patterns stand out especially in the Pakistani context, where the instrumental motivation towards English exists with systematic challenges in instruction. The medium effect size of the model, as indicated by the R2 value (0.459), suggests that FLE, Grit, and TS significantly predict the scenario, albeit not fully, and that future studies should address other contextual variables.
These results, pedagogically, highlight three imperatives: (1) instill a pleasant learning experience through interesting activities and low-stress classrooms; (2) support learners on multiple dimensions—academic, emotional, and instrumental; and (3) explicitly foster the perseverance of learners by linking language goals to personal goals. With positive emotion as the mediating force and communicative behavior as its focus, this study can offer beneficial avenues for action in improving language education in Pakistan and in EFL/ESL settings worldwide.
Supplementary Materials
The following supporting information can be downloaded at: https://www.mdpi.com/article/10.3390/educsci16010089/s1, Figure S1. Measurement Model. Figure S2. Structural Model.
Author Contributions
Conceptualization, S.R.; Methodology, S.R.; Software, S.M.; Validation, S.R. and S.M.; Formal analysis, S.M.; Investigation, S.M.; Writing—original draft, S.M.; Writing—review and editing, S.R. All authors have read and agreed to the published version of the manuscript.
Funding
No funding was sought from any external source for this research.
Institutional Review Board Statement
According to institutional protocols at the Bahauddin Zakariya University, Multan, Pakistan, all procedures received approval from the University Research Ethics Committee ((Ref: No. 12/UREC/2025, dated 3 March 2025). Ethical compliance was ensured at all stages of the research.
Informed Consent Statement
Informed consent was obtained from all subjects involved in the study.
Data Availability Statement
The data that support the findings of this study are available from the corresponding author upon reasonable request.
Acknowledgments
Generative Artificial Intelligence (GenAI) tools (ChatGPT, OpenAI, 2025 version & Claude AI, Sonnet 4) were employed in the preparation of this manuscript exclusively for language refinement, reference verification, and formatting guidance. Specifically, the tools assisted with improving clarity, grammar, and stylistic alignment with the requirements of the journal, as well as cross-checking reference details. All ideas, arguments, analyses, and interpretations presented in the manuscript were conceived, developed, and verified solely by the authors. The use of AI was limited to copy-editing functions—correcting, editing, formatting, and refining the authors’ original text—without generating substantive content. The authors have thoroughly reviewed and approved all AI-assisted edits to ensure accuracy, scholarly integrity, and compliance with ethical standards. We are thankful to all the participants who voluntarily participated in this study. We are also thankful to Prince Sultan University for their support.
Conflicts of Interest
The authors have no conflicts of interest.
Appendix A. Adapted Questionnaire
- Grit
- I have overcome setbacks (problems) to conquer an important challenge in English language learning.
- New ideas and projects sometimes distract me from previous ones in English language learning.
- My interests change from year to year in English language learning
- Setbacks don’t discourage me in the English language learning.
- I have been obsessed (constantly worried) with a certain idea or project for a short time but later lost interest in English language learning.
- I am a hard worker in English language learning.
- I often set a goal but later choose to pursue a different one in English language learning.
- I have difficulty maintaining my focus on projects that take more than a few months to complete in English language learning.
- I finish whatever I begin in English language learning.
- I have achieved a goal that took years of work in English language learning.
- I become interested in new pursuits every few months in English language learning.
- I am diligent (hard-working) in English language learning.
- Foreign Language Enjoyment
- I don’t get bored in the English language class.
- I enjoy in the English language class.
- I’ve learnt interesting things in the English language class.
- I feel proud of my accomplishments in the English language class.
- It’s a positive environment in the English language class.
- It’s fun in the English language class.
- The teacher is encouraging in the English language class.
- The teacher is friendly in the English language class.
- The teacher is supportive in the English language class.
- There is a good atmosphere in the English language class.
- We form a tight group in the English language class.
- L2 Willingness to Communicate (WTC) inside classroom
How much are you willing to communicate in English in this situation?
- When you are given a chance to talk freely in an English class.
- When you have a chance to talk in front of the other students in an English class.
- When you have a group discussion in an English class.
- When you have a chance to make a presentation in front of a large group.
- L2 Willingness to Communicate (WTC) outside classroom
How much are you willing to communicate in English in this situation?
- When you find your friend standing in front of you in a line.
- When you find your acquaintance standing in front of you in a line
- When you have a discussion with a small group of friends.
- When you have a chance to talk as part of a small group of strangers.
- Students’ Perceived EFL Teacher Support
Emotional Support
- I feel that my English teacher cares about me.
- I feel that my English teacher is friendly.
- My English teacher makes me feel safe.
- My English teacher respects me.
- My English teacher wants what is best for me.
- The English teacher pays careful attention to my studies.
- The English teacher is very patient and will not give up on my study even if my foundation is poor.
- The English teacher has high expectations of me.
- The English teacher understands the difficulty of my English learning.
Instrumental Support
- When there is something I do not understand in the English Language, my English teacher explains it well for me.
- When I have problems with English, I get good help and guidance from my English teacher.
- My English teacher helps me so that I understand the problems in the English language learning.
- My English teacher provides good guidance.
- My English teacher is always available when I need assistance.
- My English teacher is good at explaining challenging English language problems.
- The English teacher helps me choose suitable learning materials.
- The English teacher helps me choose suitable extra-curricular reading materials.
- The English teacher shares online learning resources with me (such as word memorization software, etc.).
Academic Support
- The English teacher carries out special teaching for our weak points (such as grammar, reading, writing, etc.).
- The English teacher shows us how to compensate for limited knowledge (such as guessing meanings from the context, etc.).
- The English teacher imparts language knowledge to us (such as the pronunciation of words, fixed usage, etc.).
- The English teacher expands our extracurricular cultural knowledge related to the textbook content.
- The English teacher imparts practical knowledge to us (such as sentence patterns, etc.).
References
- Ali, M. (2017). Investigating Pakistani university students’ level of willingness to communicate (WTC) in English as a foreign language: A case study of students from the Shah Abdul Latif University, Khairpur, Sindh (SALU) [Doctoral dissertation, Northumbria University]. [Google Scholar]
- Almusharraf, N. (2018). English as a foreign language learner autonomy in vocabulary development: Variation in student autonomy levels and teacher support. Journal of Research in Innovative Teaching & Learning, 11(2), 159–177. [Google Scholar] [CrossRef]
- Almusharraf, N., & Khahro, S. (2020). Students’ satisfaction with online learning experiences during the COVID-19 Pandemic. International Journal of Emerging Technologies in Learning (iJET), 15(21), 246–267. [Google Scholar] [CrossRef]
- Alrabai, F. (2024). Modeling the relationship between classroom emotions, motivation, and learner willingness to communicate in EFL: Applying a holistic approach of positive psychology in SLA research. Journal of Multilingual and Multicultural Development, 45(7), 2465–2483. [Google Scholar] [CrossRef]
- Bai, C., & Hu, J. (2025). The effect of foreign language enjoyment on the willingness to communicate of non-English majors: The mediating role of L2 grit and academic buoyancy. Frontiers in Education, 10, 1614742. [Google Scholar] [CrossRef]
- Bailey, D., Almusharraf, N., & Hatcher, R. (2021). Finding satisfaction: Intrinsic motivation for synchronous and asynchronous communication in the online language learning context. Education and Information Technologies, 26, 2563–2583. [Google Scholar] [CrossRef]
- Bensalem, E., Thompson, A. S., & Alenazi, F. (2023). The role of grit and enjoyment in EFL learners’ willingness to communicate in Saudi Arabia and Morocco: A cross-cultural study. Journal of Multilingual and Multicultural Development, 46(3), 749–764. [Google Scholar] [CrossRef]
- Bukhari, S., Cheng, X., & Khan, S. (2015). Willingness to communicate in English as a second language: A case study of Pakistani undergraduates. Journal of Education and Practice, 6, 39–44. [Google Scholar]
- Cetinkaya, Y. B. (2005). Turkish college students’ willingness to communicate in English as a foreign language [Unpublished Master’s thesis, The Ohio State University]. Available online: http://rave.ohiolink.edu/etdc/view?acc_num=osu1133287531 (accessed on 25 September 2025).
- Channa, L. (2017). English in Pakistani public education: Past, present, and future. Language Problems and Language Planning, 41, 1–25. [Google Scholar] [CrossRef]
- Chen, X., Lake, J., & Padilla, A. M. (2021). Grit and motivation for learning English among Japanese university students. System, 96, 102411. [Google Scholar] [CrossRef]
- Chiu, T. K. F., Moorhouse, B. L., Chai, C. S., & Ismailov, M. (2023). Teacher support and student motivation to learn with Artificial Intelligence (AI) based chatbot. In Interactive Learning Environments. Advanced online publication. [Google Scholar] [CrossRef]
- Clément, R., Baker, S. C., & MacIntyre, P. D. (2003). Willingness to communicate in a second language: The effects of context, norms, and vitality. Journal of Language and Social Psychology, 22(2), 190–209. [Google Scholar] [CrossRef]
- Dewaele, J. M., & MacIntyre, P. D. (2014). The two faces of Janus? Anxiety and enjoyment in the foreign language classroom. Studies in Second Language Learning and Teaching, 4(2), 237–274. [Google Scholar] [CrossRef]
- Dijkstra, T. K. (2010). Latent variables and indices: Herman Wold’s basic design and partial least squares. In Handbook of partial least squares (pp. 23–46). Springer. [Google Scholar] [CrossRef]
- Dörnyei, Z., & Ryan, S. (2015). The psychology of the language learner revisited. Routledge. [Google Scholar]
- Duckworth, A. L., Peterson, C., Matthews, M. D., & Kelly, D. R. (2007). Grit: Perseverance and passion for long-term goals. Journal of Personality and Social Psychology, 92(6), 1087–1101. [Google Scholar] [CrossRef]
- Ebn-Abbasi, F., & Nushi, M. (2022). EFL learners’ grit, classroom enjoyment and their willingness to communicate: Iranian public school versus private English language institute learners. Asian-Pacific Journal of Second and Foreign Language Education, 7(1), 24. [Google Scholar] [CrossRef]
- Elahi Shirvan, M., & Alamer, A. (2022). Modeling the interplay of EFL learners’ basic psychological needs, grit and L2 achievement. Journal of Multilingual and Multicultural Development, 45(7), 2831–2847. [Google Scholar] [CrossRef]
- Fathi, J., Pawlak, M., Mehraein, S., Hosseini, H. M., & Derakhshesh, A. (2023). Foreign language enjoyment, ideal L2 self, and intercultural communicative competence as predictors of willingness to communicate among EFL learners. System, 115, 103067. [Google Scholar] [CrossRef]
- Fatima, H. (2024). Grit, academic resilience and growth mindset in universities of Lahore, Pakistan. Journal of Rehabilitation and Clinical Research (JRCR), 2(1), 3–8. [Google Scholar] [CrossRef]
- Federici, R. A., & Skaalvik, E. M. (2013). Students’ perceptions of emotional and instrumental teacher support: Relations with motivational and emotional responses. International Education Studies, 7(1), 21–36. [Google Scholar] [CrossRef]
- Feng, E., Wang, Y., & King, R. B. (2026). Achievement goals, emotions, and willingness to communicate in EFL learning: Combining variable- and person-centered approaches. Language Teaching Research, 30(1), 403–429. [Google Scholar] [CrossRef]
- Fornell, C., & Larcker, D. F. (1981). Evaluating structural equation models with unobservable variables and measurement error. Journal of Marketing Research, 18(1), 39–50. [Google Scholar] [CrossRef]
- Ghani, M., & Azhar, S. (2017). Effect of motivation, willingness to communicate (WTC), self perceived communicative competence (SPCC) and L2 anxiety on the frequency of use of English as L2. Journal of Educational Research, 20, 157. [Google Scholar]
- Habib, N. H., Sair, N. H. K., Shahbaz, N. D. M., & Hafeez, N. D. M. R. (2025). Foreign language enjoyment for teaching and learning: Experiences of Pakistani teachers. Journal of Arts and Linguistics Studies, 3(1), 1543–1576. [Google Scholar] [CrossRef]
- Haidar, S. (2017). Access to English in Pakistan: Inculcating prestige and leadership through instruction in elite schools. International Journal of Bilingual Education and Bilingualism, 22, 833–848. [Google Scholar] [CrossRef]
- Hair, J. F., & Alamer, A. (2022). Partial least squares structural equation modeling (PLS-SEM) in second language and education research: Guidelines using an applied example. Research Methods in Applied Linguistics, 1(3), 100027. [Google Scholar] [CrossRef]
- Hair, J. F., Hult, G. T. M., Ringle, C., & Sarstedt, M. (2022). A primer on partial least squares structural equation modeling (PLS-SEM) (3rd ed.). Sage. [Google Scholar]
- Hair, J. F., Hult, T. G. M., Ringle, C. M., Sarstedt, M., Danks, N. P., & Ray, S. (2021). Partial least squares structural equation modeling (PLS-SEM) using R. Springer. [Google Scholar]
- Hair, J. F., Risher, J. J., Sarstedt, M., & Ringle, C. M. (2019). When to use and how to report the results of PLS-SEM. European Business Review, 31(1), 2–24. [Google Scholar] [CrossRef]
- Hejazi, S. Y., Sadoughi, M., & Peng, J. E. (2023). The structural relationship between teacher support and willingness to communicate: The mediation of L2 anxiety and the moderation of growth language mindset. Journal of Psycholinguistic Research, 52(6), 2955–2978. [Google Scholar] [CrossRef]
- Henry, A., & MacIntyre, P. D. (2023). Willingness to communicate, multilingualism and interactions in community contexts. Channel View Publications. [Google Scholar] [CrossRef]
- Henseler, J., Ringle, C. M., & Sarstedt, M. (2015). A new criterion for assessing discriminant validity in variance-based structural equation modeling. Journal of the Academy of Marketing Science, 43(1), 115–135. [Google Scholar] [CrossRef]
- Hu, L. T., & Bentler, P. M. (1999). Cutoff criteria for fit indexes in covariance structure analysis: Conventional criteria versus new alternatives. Structural Equation Modeling: A Multidisciplinary Journal, 6(1), 1–55. [Google Scholar] [CrossRef]
- Imran, M., & Ghani, M. (2014). A correlational study of willingness to communicate and English language proficiency. Journal of Educational Research, 17, 85. [Google Scholar]
- John, A. (2024). Gamification in English language teaching: A pathway to fostering teacher–student rapport, teacher immediacy and students’ willingness to communicate. XLinguae, 17(4), 47–58. [Google Scholar] [CrossRef]
- John, A. (2025). Exploring the impact of artificial intelligence on language acquisition, linguistic development, and language use: A case study from India. Forum for Linguistic Studies, 7(3), 1104–1117. [Google Scholar] [CrossRef]
- Kang, S. J. (2005). Dynamic emergence of situational willingness to communicate in a second language. System, 33(2), 277–292. [Google Scholar] [CrossRef]
- Khajavy, G. H., & Aghaee, E. (2024). The contribution of grit, emotions, and personal bests to foreign language learning. Journal of Multilingual and Multicultural Development, 45(6), 2300–2314. [Google Scholar] [CrossRef]
- Khalid, A. (2016). A study of the attitudes and motivational orientations of Pakistani learners toward the learning of English as a second language. SAGE Open, 6(3). [Google Scholar] [CrossRef]
- Khan, S. S., Begum, S., & Baloch, S. M. (2023). The study to examine the difficulties of students in learning English as a second language in government high schools District Jaffarabad, Sohbatpur and Naseerabad. Pakistan Journal of Educational Research, 6(2). [Google Scholar] [CrossRef]
- Khatoon, A., Samson, A., & Jamshed, A. (2024). Factors affecting second language learning among students. Pakistan Journal of Humanities and Social Sciences, 12(2), 2197–2205. [Google Scholar] [CrossRef]
- Lan, G., Nikitina, L., & Woo, W. S. (2021). Ideal L2 self and willingness to communicate: A moderated mediation model of shyness and grit. System, 99, 102503. [Google Scholar] [CrossRef]
- Lee, J. S. (2022). The role of grit and classroom enjoyment in EFL learners’ willingness to communicate. Journal of Multilingual and Multicultural Development, 43(5), 452–468. [Google Scholar] [CrossRef]
- Lee, J. S., & Hsieh, J. C. (2019). Affective variables and willingness to communicate of EFL learners in in-class, out-of-class, and digital contexts. System, 82, 63–73. [Google Scholar] [CrossRef]
- Li, C. (2022). Foreign language learning boredom and enjoyment: The effects of learner variables and teacher variables. Language Teaching Research, 29(4), 1499–1524. [Google Scholar] [CrossRef]
- Li, C., Jiang, G., & Dewaele, J.-M. (2018). Understanding Chinese high school students’ foreign language enjoyment: Validation of the Chinese version of the foreign language enjoyment scale. System, 76, 183–196. [Google Scholar] [CrossRef]
- Li, G. (2024). The effect of grit on L2 willingness to communicate among Chinese junior high school students: An analysis of the differential roles of foreign language enjoyment and anxiety. Frontiers in Psychology, 15, 1468464. [Google Scholar] [CrossRef]
- Liu, E., & Wang, J. (2021). Examining the relationship between grit and foreign language performance: Enjoyment and anxiety as mediators. Frontiers in Psychology, 12, 666892. [Google Scholar] [CrossRef]
- Liu, H., & Li, X. (2023). Unravelling students’ perceived EFL teacher support. System, 115, 103048. [Google Scholar] [CrossRef]
- MacIntyre, P. D. (2007). Willingness to communicate in the second language: Understanding the decision to speak as a volitional process. The Modern Language Journal, 91, 564–576. [Google Scholar] [CrossRef]
- MacIntyre, P. D. (2010). Towards a positive psychology of second language communication. In S. Hunston, & D. Oakey (Eds.), Introducing applied linguistics: Concepts and skills (pp. 244–254). Routledge. [Google Scholar]
- MacIntyre, P. D., Clément, R., Dörnyei, Z., & Noels, K. A. (1998). Conceptualizing willingness to communicate in a L2: A situational model of L2 confidence and affiliation. The Modern Language Journal, 82(4), 545–562. [Google Scholar] [CrossRef]
- Manan, S. (2018). Myth of English teaching and learning: A study of practices in the low-cost schools in Pakistan. Asian Englishes, 21, 172–189. [Google Scholar] [CrossRef]
- Mercer, S., & Dörnyei, Z. (2020). Engaging language learners in contemporary classrooms. Cambridge University Press. [Google Scholar]
- Munezane, Y. (2015). Enhancing willingness to communicate: Relative effects of visualization and goal setting. Modern Language Journal, 99(1), 175–191. [Google Scholar] [CrossRef]
- Noels, K. A. (2001). Learning Spanish as a second language: Learners’ orientations and perceptions of the teachers’ communicative style. Language Learning, 51(1), 107–144. [Google Scholar] [CrossRef]
- Norton, B., & Toohey, K. (2011). Identity, language learning, and social change. Language Teaching, 44(4), 412–446. [Google Scholar] [CrossRef]
- Oxford, R. L. (2016). Toward a psychology of well-being for language learners: The emotional turn. In P. MacIntyre, T. Gregersen, & S. Mercer (Eds.), Positive psychology in SLA (pp. 10–29). Multilingual Matters. [Google Scholar]
- Paltridge, B., & Phakiti, A. (Eds.). (2015). Research methods in applied linguistics: A practical resource. Bloomsbury Publishing. [Google Scholar]
- Pekrun, R. (2006). The control-value theory of achievement emotions: Assumptions, corollaries, and implications for educational research and practice. Educational Psychology Review, 18, 315–341. [Google Scholar] [CrossRef]
- Peng, J. E., & Woodrow, L. (2010). Willingness to communicate in English: A model in the Chinese EFL classroom context. Language Learning, 60(4), 834–876. [Google Scholar] [CrossRef]
- Preacher, K. J., & Hayes, A. F. (2008). Asymptotic and resampling strategies for assessing and comparing indirect effects in multiple mediator models. Behavior Research Methods, 40(3), 879–891. [Google Scholar] [CrossRef] [PubMed]
- Rahman, T. (2001). English-teaching institutions in Pakistan. Journal of Multilingual and Multicultural Development, 22, 242–261. [Google Scholar] [CrossRef]
- Rashid, S., & Malik, S. (2025). Beyond universal models: Predicting trait emotional Intelligence’s context-contingent effects on EFL learners’ attitudes, motivation, anxiety, and engagement. Education Sciences, 15(9), 1137. [Google Scholar] [CrossRef]
- Razzaq, S., & Hamzah, M. H. (2024). The integration between metacognitive writing strategies and willingness to write: A way to expediate writing performance of Pakistani ESL learners a mixed-methods approach. Social Sciences & Humanities Open, 10, 101010. [Google Scholar] [CrossRef]
- Ringle, C. M., Sarstedt, M., & Straub, D. W. (2012). Editor’s comments: A critical look at the use of PLS-SEM in MIS quarterly. MIS Quarterly, 36(1), iii–xiv. [Google Scholar] [CrossRef]
- Sarwari, K. (2024). Examining the role of L2 willingness to communicate in English language achievements: Perspectives from Afghan university instructors. Cogent Education, 11(1), 2400428. [Google Scholar] [CrossRef]
- Seligman, M. E., & Csikszentmihalyi, M. (2000). Positive psychology: An introduction. American Psychological Association, 55(1), 5. [Google Scholar] [CrossRef]
- Shahrokhi, M., & Dehaghani, F. J. (2025). Mediating role of students’ self-assessment in the relationships among EFL students’ L2 grit, motivation, and willingness to communicate. BMC Psychology, 13, 1052. [Google Scholar] [CrossRef] [PubMed]
- Tao, Y., Meng, Y., Gao, Z., & Yang, X. (2022). Perceived teacher support, student engagement, and academic achievement: A meta-analysis. Educational Psychology, 42(4), 401–420. [Google Scholar] [CrossRef]
- Teimouri, Y., Goetze, J., & Plonsky, L. (2019). Second language anxiety and achievement: A meta-analysis. Studies in Second Language Acquisition, 41(2), 363–387. [Google Scholar] [CrossRef]
- Teimouri, Y., Plonsky, L., & Tabandeh, F. (2020). L2 grit: Passion and perseverance for second-language learning. Language Teaching Research, 26(5), 893–918. [Google Scholar] [CrossRef]
- Tsang, A., & Lee, J. S. (2023). The making of proficient young FL speakers: The role of emotions, speaking motivation, and spoken input beyond the classroom. System, 115, 103047. [Google Scholar] [CrossRef]
- Ubaid, U. U., Ahmad, N. W., & Khan, N. K. (2025). Willingness to communicate in English in relation to motivation among Pakistani undergraduates. Journal of Applied Linguistics and TESOL, 8(3), 1265–1281. [Google Scholar] [CrossRef]
- Ubaid, U. U., Ramanair, J., Rethinasamy, S., & Bashir, I. (2022). Pakistani teachers’ views about their undergraduates’ willingness to communicate in English inside the classroom. Pertanika Journal of Social Sciences and Humanities, 30(3), 1223–1243. [Google Scholar] [CrossRef]
- Wang, M., & Wang, Y. (2024). A structural equation modeling approach in examining EFL students’ foreign language enjoyment, trait emotional intelligence, and classroom climate. Learning and Motivation, 86, 101981. [Google Scholar] [CrossRef]
- Wang, Y., Derakhshan, A., & Zhang, L. J. (2021). Researching and practicing positive psychology in second/foreign language learning and teaching: The past, current status and future directions. Frontiers in Psychology, 12, 721–731. [Google Scholar] [CrossRef] [PubMed]
- Xiao, Z., & Jia, J. (2025). The relationship between college students’ emotional intelligence, foreign language enjoyment, and L2 willingness to communicate: A variable-centered and person-centered perspective. Behavioral Sciences, 15(11), 1508. [Google Scholar] [CrossRef] [PubMed]
- Yang, Y., Cui, Y., & Yao, S. (2024). Teacher support, grit, and L2 willingness to communicate: The mediating effect of foreign language enjoyment. BMC Psychology, 12, 383. [Google Scholar] [CrossRef]
- Zarrinabadi, N. (2014). Communicating in a second language: Investigating the effect of teacher on learners’ willingness to communicate. System, 42, 288–295. [Google Scholar] [CrossRef]
- Zhao, X., Sun, P. P., & Gong, M. (2024). The merit of grit and emotions in L2 Chinese online language achievement: A case of Arabian students. International Journal of Multilingualism, 21(3), 1653–1679. [Google Scholar] [CrossRef]
- Zhao, X., & Wang, D. (2023). Grit, emotions, and their effects on ethnic minority students’ English language learning achievements: A structural equation modelling analysis. System, 113, 102979. [Google Scholar] [CrossRef]
Disclaimer/Publisher’s Note: The statements, opinions and data contained in all publications are solely those of the individual author(s) and contributor(s) and not of MDPI and/or the editor(s). MDPI and/or the editor(s) disclaim responsibility for any injury to people or property resulting from any ideas, methods, instructions or products referred to in the content. |
© 2026 by the authors. Licensee MDPI, Basel, Switzerland. This article is an open access article distributed under the terms and conditions of the Creative Commons Attribution (CC BY) license.



