Blockchain and Artificial Intelligence Non-Formal Education System (BANFES)
Abstract
1. Introduction
2. Background
2.1. Connectivity and Accessibility Challenges and Solutions
2.1.1. Afghanistan Youthful Demographics and Socioeconomic Challenges
2.1.2. Obstacles and Opportunities within Afghanistan’s Digital Landscape
2.2. Blockchain Evolution and Fundamental Principles
2.2.1. Types and Development of Blockchain Technology
- Public Blockchains: These are open to everyone and operate transparently. Examples include Bitcoin and Ethereum, which use special methods (called consensus algorithms) to ensure all transactions are secure and agreed upon without a central authority [14].
- Private Blockchains: These are controlled by specific organizations and are not open to the public. They are designed for business use, prioritizing efficiency, privacy, and internal governance [31].
- Consortium Blockchains: These are a hybrid of public and private, run by a group of organizations rather than a single entity. They are less open than public blockchains but offer a balance of security and efficiency [32].
| Platform Name | Ledger Type | Consensus Protocol |
|---|---|---|
| Bitcoin [12] | Public | Proof of Work (PoW) |
| Ethereum [14] | Public | PoW and Proof of Stake (PoS) |
| Hyperledger Fabric [31] | Consortium | Pluggable algorithm |
| EOS [33] | Public and Private | Delegated Proof of Stake (DPoS) |
| Stellar [34] | Private | Stellar consensus protocol |
| Quorum [35] | Private | Majority voting |
| Ripple [36] | Private | Probabilistic voting |
2.2.2. Core Features of Blockchain Security
3. Blockchain and AI Non-Formal Education System (BANFES)
3.1. Preserving Learning via Alternative Educational System
3.1.1. Core Components
- Blockchain: Serves as the secure backbone, recording and verifying educational transactions and student records, enabling continuity in education.
- Adaptive AI Technologies: Analyze learner data to provide personalized content and predict learning outcomes, enhancing the educational experience.
- Content and Question Repository: A centralized database for educational resources, accessible to all, supporting self-assessment and peer review.
- Independent Assessment: Learners are evaluated by entities separate from their educational nodes, with performance impacting the reputations of both students and institutions within the network.
3.1.2. BANFES Educational Ecosystem
3.2. Credential Verification in Non-Formal Higher Education
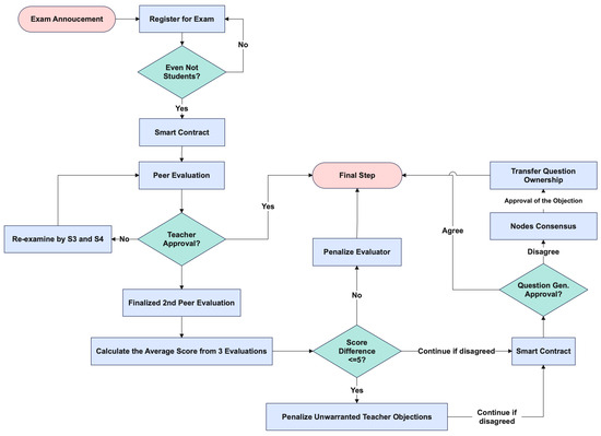
3.3. Exams and Incentives
3.3.1. Question Difficulty Index (QDI)
3.3.2. Markov Chain Representation of BANFES
3.3.3. Teacher Quality Score (TQS)
3.3.4. Institution Reputation and Activity
- Activity Set : This parameter represents a comprehensive set of activities related to specific competencies that either a student or a teacher engages in. Each activity, , is linked to learning or teaching a particular skill or knowledge area. This set encompasses a wide range of educational interactions, from classroom exercises to practical applications, emphasizing the diverse ways in which competencies can be developed and assessed within the educational framework.
- Results Set : The results set, R, records the outcomes of the activities in A, with denoting a positive outcome (such as successful skill acquisition or successful teaching outcome) and indicating a negative outcome (such as a failure to acquire a skill or an unsuccessful teaching attempt). This binary outcome measure provides a straightforward mechanism for evaluating the effectiveness of educational activities and interventions.
- Activity Weights : Weights, W, are assigned to each activity to reflect its relative importance or impact on the educational process. High-weight activities might include key competencies critical to a student’s academic and professional development, while lower-weight activities might involve supplementary skills. These weights help prioritize resources and focus on activities that offer the most significant benefits to students and educators.
- Total Participants T and S: These parameters represent the total number of teachers (T) and students (S) actively involved in the educational activities. They provide a scale of educational engagement, indicating the breadth of participation in the institution’s programs and initiatives.
- External Evaluations E: External evaluations or accreditations, represented by E, include formal recognitions, ratings, or certifications received from outside organizations. Each external evaluation is associated with a weight , reflecting its significance or prestige. This parameter underscores the institution’s standing in the broader educational and professional communities, influenced by external benchmarks of quality and achievement.
- Coverage Factor : The coverage factor, , quantifies the institution’s reach in engaging remote and offline students, with values ranging from 0 to 1. A higher indicates broader accessibility and outreach, reflecting the institution’s effectiveness in overcoming geographical and logistical barriers to education.
- Inclusivity Factor I: This factor measures the institution’s support for diversity, equity, and inclusion within its educational offerings and community engagement, with values also ranging from 0 to 1. A higher I value demonstrates a commitment to creating an inclusive environment that accommodates a wide range of backgrounds, abilities, and perspectives, enhancing the educational experience for all participants.
- A scaling factor adjusts the reputation formula based on internal assessments conducted by teachers and students. This factor emphasizes the significance of internal evaluations in reflecting the institution’s educational environment and operational effectiveness.
- adjusts the reputation formula to account for the quantity and quality of educational content produced by the institution. This factor considers various educational attributes such as relevance, depth, and innovation, highlighting the institution’s commitment to high-quality teaching and learning resources.
- modifies the reputation formula based on external evaluations linked to the success of the institution’s graduates, whether in the workforce or in further academic pursuits. This factor represents the value that the institution adds to its graduates as recognized by external entities, serving as a measure of the institution’s effectiveness in preparing students for real-world success.
- A scaling factor is used in the activity level formula. It accounts for the institution’s impact on education in areas initially identified as weak. This factor is adjusted based on independent assessments of improvement, underscoring the institution’s efforts to address and ameliorate educational challenges.
- An additional scaling factor , in the activity level formula, adjusts the contribution of inclusivity and coverage. It can be inferred that continues to play a role in emphasizing the institution’s commitment to diversity, equity, and accessibility in its educational outreach and engagement.
3.4. Optimization Techniques in BANFES: Strategic Alliances and Trust Dynamics
- Let denote the set of educational units within the network.
- : Strategy space for educational unit i.
- : Utility function for unit i, dependent on its own strategy and the strategies of other units.
- : A coalition of educational units.
- : Value function for coalition C, indicating the total benefits achieved through cooperation.
3.4.1. Linear and Mixed-Integer Linear Programming
3.4.2. Genetic Algorithms and Particle Swarm Optimization
3.4.3. Model Variables and Functions of Quality Competition and Market Dynamics
3.4.4. Theoretical Justification
3.4.5. Higher Education Program Transaction Costs
3.4.6. Lifelong Learning
4. Future Prospects
4.1. The Potential of AI in Education
4.1.1. AI Integration and Functionality in Education
4.1.2. Integrating AI and Blockchain for Personalized Education
4.1.3. Machine Learning for Personalization
- Encoding student interactions as input to the RNN.
- Utilizing the network to predict future performance based on past interactions and self-assessments.
- Analyzing the accuracy of predictions to refine the learning path dynamically.
4.1.4. Leveraging AI for Enhanced Educational Outcomes
4.1.5. Navigating Ethical and Policy Dimensions of AI in Education
4.1.6. Prospective AI Contributions and Global Educational Shifts
4.2. AI and Women’s Education
AI-Powered Education Platform for Women in Afghanistan
4.3. Advancing toward Inclusive Education in Afghanistan: A Multifaceted Approach
4.3.1. Overcoming Connectivity Obstacles in African Rural Education through Cloud-Enabled E-Learning
4.3.2. Strategies for Low-Bandwidth Online Learning
4.3.3. Bridging the Educational Digital Divide through Micro-Cloud Innovations
4.3.4. Harnessing Renewable Energy in Rural Educational Environments
4.3.5. Adopting Cost-Efficient Hardware and Ad Hoc Digital Networks for Educational Fairness
4.3.6. Enriching Education via Space: The Influence of CubeSats and NASA’s Endorsement
4.3.7. Satellite Solutions for Overcoming the Educational Divide
5. Conclusions
Author Contributions
Funding
Institutional Review Board Statement
Informed Consent Statement
Data Availability Statement
Acknowledgments
Conflicts of Interest
Abbreviations
| AI | artificial intelligence |
| BANFES | blockchain and AI non-formal education system |
| GDP | gross domestic product |
| HEI | higher education institution |
| ITU | International Telecommunication Union |
| NGO | non-governmental organizations |
| UNICEF | United Nations international children’s emergency fund |
References
- UN Women. The 11 Biggest Hurdles for Women’s Equality by 2030. 2023. Available online: https://www.unwomen.org/en/news-stories/feature-story/2023/09/the-11-biggest-hurdles-for-womens-equality-by-2030 (accessed on 7 April 2024).
- United Nations Press Service. Amid Crises, Sustainable Development Goals ‘Far Off Track’, Secretary-General Tells Economic and Social Council Operational Activities Segment United Nations Press Release. 2023. Available online: https://press.un.org/en/2023/ecosoc7127.doc.htm (accessed on 23 May 2024).
- World Bank Blogs. Closing the Gap: Tackling Remaining Disparities in Girls’ Education and Women’s Labor Market. 2023. Available online: https://blogs.worldbank.org/en/education/closing-gap-tackling-remaining-disparities-girls-education-and-womens-labor-market (accessed on 1 January 2024).
- Graetz, N.; Woyczynski, L.; Wilson, K.F.; Hall, J.B.; Abate, K.H.; Abd-Allah, F.; Adebayo, O.M.; Adekanmbi, V.; Afshari, M.; Ajumobi, O.; et al. Mapping disparities in education across low-and middle-income countries. Nature 2020, 577, 235–238. [Google Scholar]
- Azadi Radio. Students of Nangarhar Medical Faculty Demand Reopening of Schools and Universities for Girls. 2023. Available online: https://da.azadiradio.com/a/32195543.html (accessed on 3 June 2024).
- BBC Pashto. Ethnic Elders’ Interest: Permission Granted for Girls’ Education. 2024. Available online: https://www.bbc.com/pashto/articles/cy9e52qv3kpo (accessed on 3 June 2024).
- VOA News. Despite Taliban Ban, Secret Schools Educate Afghan Girls. 2022. Available online: https://www.voanews.com/a/despite-taliban-ban-secret-schools-educate-afghan-girls-/6928776.html (accessed on 22 January 2024).
- Afghan Scholars-in-Exile Providing Online Education for Girls Living under Taliban. Available online: https://www.american.edu/cas/news/afghan-scholars-providing-education-for-girls-under-taliban.cfm (accessed on 25 March 2024).
- Human Rights Watch. World Report 2024: Afghanistan, Events of 2023. Available online: https://www.hrw.org/world-report/2024/country-chapters/afghanistan (accessed on 3 January 2024).
- UN News. UN and Top Aid Officials Slam Afghan Rulers’ NGO Ban for Women. 2022. Available online: https://news.un.org/en/story/2022/12/1132082 (accessed on 20 January 2024).
- Anonymous. Afghanistan’s Education Crisis: A Plea for Global Policy Measures Against Taliban Indoctrination. JURIST 2024. Edited by: Ingrid Burke Friedman | JURIST Editorial Director. Available online: https://www.jurist.org/commentary/2024/01/afghanistans-education-crisis-a-plea-for-global-policy-measures-against-taliban-indoctrination/ (accessed on 10 January 2024).
- Nakamoto, S. Bitcoin: A Peer-to-Peer Electronic Cash System. Available online: https://ssrn.com/abstract=3440802 (accessed on 1 January 2024). [CrossRef]
- Ocheja, P.; Flanagan, B.; Ueda, H.; Ogata, H. Managing lifelong learning records through blockchain. Res. Pract. Technol. Enhanc. Learn. 2019, 14, 4. [Google Scholar] [CrossRef]
- Buterin, V. Ethereum: A Next-Generation Smart Contract and Decentralized Application Platform. J. Cryptocurrency Innov. 2014, 2, 34–56. [Google Scholar]
- Dutta, A.; Lu, H.; Kouhizadeh, M.; Saheb, T.; Toufaily, E. Blockchain Implementation Challenges in Developing Countries. Technol. Innov. Manag. Rev. 2022, 12, 1/2. Available online: https://www.timreview.ca (accessed on 10 March 2024). [CrossRef]
- Saif, A.N.M.; Islam, K.M.A.; Haque, A.; Akhter, H.; Rahman, S.M.M.; Jafrin, N.; Rupa, R.A.; Mostafa, R. Blockchain Implementation Challenges in Developing Countries: An evidence-based systematic review and bibliometric analysis. In Proceedings of the International Conference on Blockchain, Dhaka, Bangladesh, 20–22 May 2022; Springer: Berlin/Heidelberg, Germany, 2022. [Google Scholar]
- Ocheja, P.; Agbo, F.J.; Oyelere, S.S.; Flanagan, B.; Ogata, H. Blockchain in Education: A Systematic Review and Practical Case Studies. Online. 2016, pp. 99525–99540. Available online: https://ieeexplore.ieee.org/abstract/document/9893128 (accessed on 15 January 2024).
- World Bank. Afghanistan Overview. 2023. Available online: https://www.worldbank.org/en/country/afghanistan/overview (accessed on 1 April 2024).
- DataReportal—Global Digital Insights. Digital 2023: Afghanistan. 2023. Available online: https://datareportal.com/reports/digital-2023-afghanistan (accessed on 2 March 2024).
- International Telecommunication Union (ITU). Measuring Digital Development: Facts and Figures 2023. 2023. Available online: https://www.itu.int/itu-d/reports/statistics/facts-figures-2023/ (accessed on 2 March 2024).
- International Telecommunication Union (ITU). ITU Annual Report 2022–2023. 2022/2023. Available online: https://www.itu.int/highlights-report-activities/2022-2023/ (accessed on 2 March 2024).
- Microfinanza. Why Afghanistan Needs Digitalization to Achieve More Financial Inclusion. 2023. Available online: https://www.microfinanza.com/why-digital-financial-inclusion-afghanistan/ (accessed on 3 March 2024).
- Szabo, N. Formalizing and Securing Relationships on Public Networks. First Monday 1997, 2, 9. [Google Scholar] [CrossRef]
- Back, A. Hashcash–A Denial of Service Counter-Measure. 2002. Available online: http://www.hashcash.org/papers/hashcash.pdf (accessed on 10 April 2024).
- Mettler, M. Blockchain technology in healthcare: The revolution starts here. In Proceedings of the 2016 IEEE 18th International Conference on e-Health Networking, Applications and Services (Healthcom), Munich, Germany, 14–16 September 2016; pp. 1–3. [Google Scholar]
- Kshetri, N. 1 Blockchain’s roles in meeting key supply chain management objectives. Int. J. Inf. Manag. 2018, 39, 80–89. [Google Scholar] [CrossRef]
- Punian, R. Conceptualization of a Blockchain Based Voting Ecosystem in Estonia. Master’s Thesis, University of Tartu, Tartu, Estonia, 2019. Available online: https://core.ac.uk/download/pdf/237084264.pdf (accessed on 10 January 2024).
- Jing, N.; Liu, Q.; Sugumaran, V. A blockchain-based code copyright management system. Inf. Process. Manag. 2021, 58, 102518. [Google Scholar] [CrossRef]
- Saari, A.; Vimpari, J.; Junnila, S. Blockchain in real estate: Recent developments and empirical applications. Land Use Policy 2022, 121, 106334. [Google Scholar] [CrossRef]
- Bao, J.; He, D.; Luo, M.; Choo, K.K.R. A survey of blockchain applications in the energy sector. IEEE Syst. J. 2020, 15, 3370–3381. [Google Scholar] [CrossRef]
- Hyperledger. Introduction to Hyperledger. Hyperledger Whitepaper. 2018. Available online: https://www.hyperledger.org/learn/white-papers (accessed on 14 February 2024).
- Angelis, J.; da Silva, E.R. Blockchain Adoption: A Value Driver Perspective. Bus. Horizons 2019, 62, 307–314. [Google Scholar] [CrossRef]
- Cox, T. EOS.IO Technical White Paper v2. 2018. Available online: https://github.com/EOSIO/Documentation/blob/master/TechnicalWhitePaper.md (accessed on 16 March 2024).
- Mazieres, D. The stellar consensus protocol: A federated model for internet-level consensus. Stellar Dev. Found. 2015, 32, 1–45. [Google Scholar]
- Messias, J.; Pahari, V.; Chandrasekaran, B.; Gummadi, K.P.; Loiseau, P. Understanding Blockchain Governance: Analyzing Decentralized Voting to Amend DeFi Smart Contracts. arXiv 2024, arXiv:2305.17655v2. Available online: https://arxiv.org/html/2305.17655v2 (accessed on 7 April 2024).
- Schwartz, D.; Youngs, N.; Britto, A. The ripple protocol consensus algorithm. Ripple Labs Inc White Pap. 2014, 5, 151. [Google Scholar]
- Bashir, I. Mastering Blockchain: Distributed Ledger Technology, Decentralization, and Smart Contracts Explained, 2nd ed.; Packt Publishing: Birmingham, UK, 2018. [Google Scholar]
- Silverman, J.H.; Pipher, J.; Hoffstein, J. An Introduction to Mathematical Cryptography; Springer: New York, NY, USA, 2008; Volume 1. [Google Scholar]
- EBSI: The First EU-Wide Blockchain Infrastructure Surging Ahead. 2021. Available online: https://commission.europa.eu/news/ebsi-first-eu-wide-blockchain-infrastructure-surging-ahead-2021-10-14_en (accessed on 10 April 2024).
- Badyal, S.; Chowdhary, A. Alumnichain: Blockchain based records verification service. Int. J. Innov. Technol. Explor. Eng. 2019, 8, 4296–4299. [Google Scholar] [CrossRef]
- Bálint, K.; Cvetković, D.; Takács, M.; Holik, I.; Tóth, A. Connecting bitcoin blockchain with digital learning chain structure in education. Acta Polytech. Hung. 2019, 16, 77–96. [Google Scholar]
- Choi, M.; Kiran, S.R.; Oh, S.C.; Kwon, O.Y. Blockchain-based badge award with existence proof. Appl. Sci. 2019, 9, 2473. [Google Scholar] [CrossRef]
- Dai, Y.; Li, G.; Xu, B. Study on learning resource authentication in MOOCs based on blockchain. Int. J. Comput. Sci. Eng. 2019, 18, 314–320. [Google Scholar] [CrossRef]
- Dicheva, D.; Dichev, C.; Agre, G.; Angelova, G. Gamification in Education: A Systematic Mapping Study. Educ. Technol. Soc. 2015, 18, 75–88. [Google Scholar]
- Noorbehbahani, K.; Kardan, F. The Impact of Contributory Learning Platforms on Student Performance. J. Educ. Technol. Syst. 2019, 47, 490–506. [Google Scholar]
- Sharples, M.; Domingue, J. The Blockchain and Kudos: A Distributed System for Educational Record, Reputation and Reward. In Proceedings of the European Conference on Technology Enhanced Learning, Lyon, France, 13–16 September 2016; Springer: Cham, Switzerland; Berlin/Heidelberg, Germany, 2016; pp. 490–496. [Google Scholar]
- Anderson, T.; Oliveira, F. Resource Allocation in Educational Contexts: Theory, Practice, and Future Trends. J. Educ. Adm. Hist. 2018, 50, 320–335. [Google Scholar]
- Islam, A.; Kader, M.F.; Shin, S.Y. BSSSQS: A blockchain based smart and secured scheme for question sharing in the smart education system. arXiv 2018, arXiv:1812.03917. [Google Scholar]
- 8am Media. Ministry of Higher Education: Exam in One Area of Wardak Canceled. 2020. Available online: https://8am.media/fa/ministry-of-higher-education-exam-in-one-area-of-wardak-canceled/ (accessed on 10 March 2024).
- The Killid Group. Konkur Exam in Herat Province Canceled. 2022. Available online: http://surl.li/jlmsiv (accessed on 10 January 2024).
- Delgado-von Eitzen, C.; Anido-Rifón, L.; Fernández-Iglesias, M.J. Blockchain applications in education: A systematic literature review. Appl. Sci. 2021, 11, 11811. [Google Scholar] [CrossRef]
- Saha, S.K. Towards development of a system for automatic assessment of the quality of a question paper. Smart Learn. Environ. 2021, 8, 4. [Google Scholar] [CrossRef]
- Altman, E. Constrained Markov Decision Processes; Routledge: New York, NY, USA, 2021. [Google Scholar]
- Extance, A. ChatGPT enters the classroom: Researchers, educators and companies are experimenting with ways to turn large language models into trustworthy, accurate ‘thought partners’ for education. Nature 2023, 623, 474–477. [Google Scholar] [CrossRef] [PubMed]
- Benítez, T.M.; Xu, Y.; Boudreau, J.D.; Kow, A.W.C.; Bello, F.; Phuoc, L.V.; Wang, X.; Sun, X.; Leung, G.K.K.; Lan, Y.; et al. Harnessing the potential of large language models in medical education: Promise and pitfalls. J. Am. Med Inform. Assoc. 2024, 31, 776–783. [Google Scholar] [CrossRef] [PubMed]
- Castro, M.; Liskov, B. Practical byzantine fault tolerance and proactive recovery. ACM Trans. Comput. Syst. (TOCS) 2002, 20, 398–461. [Google Scholar] [CrossRef]
- Owen, G. Game Theory; Emerald Group Publishing: Leeds, UK, 2013. [Google Scholar]
- Hillier, F.S.; Lieberman, G.J. Introduction to Operations Research; McGraw-Hill: New York, NY, USA, 2001. [Google Scholar]
- Wolsey, L.A. Integer Programming; Wiley-Interscience: Hoboken, NJ, USA, 1998. [Google Scholar]
- Goldberg, D.E. The Design of Innovation: Lessons from and for Competent Genetic Algorithms; Springer: New York, NY, USA, 2002. [Google Scholar] [CrossRef]
- Kennedy, J.; Eberhart, R. Particle swarm optimization. In Proceedings of the IEEE International Conference on Neural Networks, Perth, WA, Australia, 27 November–1 December 1995; Volume 4, pp. 1942–1948. [Google Scholar]
- Eltaeib, T.; Mahmood, A. Differential Evolution: A Survey and Analysis. Appl. Sci. 2018, 8, 1945. [Google Scholar] [CrossRef]
- Balochian, S. A Comparative Study of Differential Evolution Variants in Constrained Structural Optimization. Procedia Manuf. 2020, 44, 371–378. [Google Scholar] [CrossRef]
- Cournot, A. Researches into the Mathematical Principles of the Theory of Wealth; Macmillan: New York, NY, USA, 1838. [Google Scholar]
- Lian, Z.; Zheng, J. A Dynamic Model of Cournot Competition for an Oligopolistic Market. Mathematics 2021, 9, 489. [Google Scholar] [CrossRef]
- Schumpeter, J.A. The Theory of Economic Development: An Inquiry into Profits, Capital, Credit, Interest, and the Business Cycle; Harvard University Press: Cambridge, MA, USA, 1934. [Google Scholar]
- Katz, M.L.; Shapiro, C. Network externalities, competition, and compatibility. Am. Econ. Rev. 1985, 75, 424–440. [Google Scholar]
- Marshall, A. Principles of Economics; Macmillan and Co., Ltd.: London, UK, 1890. [Google Scholar]
- Porter, M.E. How competitive forces shape strategy. Harv. Bus. Rev. 1979, 57, 137–145. [Google Scholar]
- Stiglitz, J.E.; Greenwald, B.C. Creating a Learning Society: A New Approach to Growth, Development, and Social Progress; Columbia University Press: New York, NY, USA, 2014. [Google Scholar]
- Kumar, A.; Singh, R. Impact of Blockchain Technology on Learning Outcomes in South Asian Schools. J. Educ. Technol. 2021, 35, 645–662. [Google Scholar]
- Li, C.; Daniels, J. Efficacy of AI-Driven Personalized Learning Systems in Low-Resource Settings. Int. J. Artif. Intell. Educ. 2020, 30, 204–231. [Google Scholar]
- Celik, I.; Dindar, M.; Muukkonen, H.; Järvelä, S. The Promises and Challenges of Artificial Intelligence for Teachers: A Systematic Review of Research. TechTrends 2022, 66, 157–165. [Google Scholar] [CrossRef]
- Luckin, R.; Holmes, W.; Griffiths, M.; Forcier, L.B. Intelligence Unleashed: An Argument for AI in Education; Pearson Education: Upper Saddle River, NJ, USA, 2016. [Google Scholar]
- Stein, M.B. Unleashing the Next Chapter of Personalized and Interactive Online Learning with Generative AI, Machine Learning, and Virtual Reality. Coursera Blog. 2023. Available online: https://blog.coursera.org/new-products-tools-and-features-2023/ (accessed on 13 April 2024).
- Can Generative AI Unlock Technology-Enabled Tutoring, for Everyone? MIT Horizon. 2024. Available online: https://horizon.mit.edu/insights/can-generative-ai-unlock-technology-enabled-tutoring-for-everyone (accessed on 1 April 2024).
- Hwang, G.J.; Xie, H.; Wah, B.W.; Gasevic, D. Vision challenges roles and research issues of Artificial Intelligence in Education. Comput. Educ. Artif. Intell. 2020, 1, 100001. [Google Scholar] [CrossRef]
- Ungerer, L.; Slade, S. AI and Learning Analytics in Context; Springer: Berlin/Heidelberg, Germany, 2020. [Google Scholar]
- Graesser, A.C.; Conley, M.W.; Olney, A. Intelligent Tutoring Systems. In APA Educational Psychology Handbook, Vol 3. Application To Learning And Teaching; Harris, K.R., Graham, S., Urdan, T., Bus, A.G., Major, S., Swanson, H.L., Eds.; American Psychological Association: Washington, DC, USA, 2012; pp. 451–473. [Google Scholar] [CrossRef]
- Maghsudi, S.; Lan, A.; Xu, J.; van der Schaar, M. Personalized Education in the Artificial Intelligence Era: What to Expect Next. IEEE Signal Process. Mag. 2021, 38, 37–50. [Google Scholar] [CrossRef]
- Brennan, R.W.; McDermott, B. Coding Literacy in the Age of Generative AI; Springer: Cham, Switzerland, 2024; Volume 1136, pp. 445–456. [Google Scholar] [CrossRef]
- Woolf, B.; Lane, H.; Chaudhri, V.; Kolodner, J. Building Intelligent Interactive Tutors: Student-Centered Strategies for Revolutionizing E-Learning; Morgan Kaufmann: Cambridge, MA, USA, 2013. [Google Scholar]
- Education, I.W. Empowering Human Potential: AI in Education and Workforce Development. 2023. Available online: https://community.ibm.com/community/user/ai-datascience/blogs/amanda-sparks3/2023/04/26/empowering-human-potential-ai-in-education-and-wor (accessed on 26 April 2024).
- Squirrel AI. Squirrel AI: Edtech’s AI-Based Personalized Tutoring Eases Load for Students and Teachers. 2020. Available online: https://www.compasslist.com/insights/squirrel-ai-edtechs-ai-based-personalized-tutoring-eases-load-for-students-and-teachers (accessed on 19 June 2024).
- Zhang, K.; Aslan, A.B. AI technologies for education: Recent research & future directions. Comput. Educ. Artif. Intell. 2021, 2, 100025. [Google Scholar] [CrossRef]
- Buddemeyer, A.; Nwogu, J.; Solyst, J.; Walker, E.; Nkrumah, T.; Ogan, A.; Hatley, L.; Stewart, A. Unwritten Magic: Participatory Design of AI Dialogue to Empower Marginalized Voices. In Proceedings of the Conference on Information Technology for Social Good (GoodIT’22), Limassol, Cyprus, 7–9 September 2022; pp. 366–372. [Google Scholar] [CrossRef]
- Zhai, X.; Chu, X.; Chai, C.S.; Jong, M.S.Y.; Istenic, A.; Spector, M.; Liu, J.B.; Yuan, J.; Li, Y. A Review of Artificial Intelligence (AI) in Education from 2010 to 2020. Complexity 2021, 2021, 8812542. [Google Scholar] [CrossRef]
- Limna, P.; Jakwatanatham, S.; Siripipattanakul, S.; Kaewpuang, P.; Sriboonruang, P. A Review of Artificial Intelligence (AI) in Education during the Digital Era. Adv. Knowl. Exec. (AKE) 2022, 1, 1–9. [Google Scholar]
- Ouyang, F.; Jiao, P. Artificial intelligence in education: The three paradigms. Comput. Educ. Artif. Intell. 2021, 2, 100020. [Google Scholar] [CrossRef]
- Piech, C.; Bassen, J.; Huang, J.; Ganguli, S.; Sahami, M.; Guibas, L.J.; Sohl-Dickstein, J. Deep knowledge tracing. Adv. Neural Inf. Process. Syst. 2015, 28. [Google Scholar] [CrossRef]
- Karaman, P. The Impact of Self-Assessment on Academic Performance: A Meta-Analysis Study. Int. J. Res. Educ. Sci. 2021, 7, 1151–1166. [Google Scholar] [CrossRef]
- UNESCO. Artificial Intelligence in Digital Education. 2023. Available online: https://www.unesco.org/en/digital-education/artificial-intelligence (accessed on 1 January 2024).
- MIT Technology Review. Unleashing the Power of AI for Education. 2020. Available online: https://www.technologyreview.com/2020/03/04/905535/unleashing-the-power-of-ai-for-education/ (accessed on 5 March 2024).
- Hwang, G.J.; Sung, H.Y.; Chang, S.C.; Huang, X.C. A fuzzy expert system-based adaptive learning approach to improving students’ learning performances by considering affective and cognitive factors. Comput. Educ. Artif. Intell. 2020, 1, 100003. [Google Scholar] [CrossRef]
- Bajaj, R.; Sharma, V. Smart Education with Artificial Intelligence Based Learning Styles Determination. In Proceedings of the Procedia Computer Science, International Conference on Computational Intelligence and Data Science (ICCIDS 2018), Greater Noida, India, 7–8 April 2018; Volume 132, pp. 834–842. [Google Scholar] [CrossRef]
- Vincent-Lancrin, S.; van der Vlies, R. Trustworthy Artificial Intelligence (AI) in Education: Promises and Challenges; OECD Education Working Papers No. 218; Organisation for Economic Co-Operation and Development: Paris, France, 2020. [Google Scholar] [CrossRef]
- Estrellado, C.J.; Miranda, J.C. Artificial intelligence in the Philippine educational context: Circumspection and future inquiries. Int. J. Sci. Res. Publ. 2023, 13, 16–22. [Google Scholar] [CrossRef]
- Holmes, W.; Bialik, M.; Fadel, C. Ethics of AI in education: Towards a pedagogical approach. In Proceedings of the International Conference on Artificial Intelligence in Education, Chicago, IL, USA, 25–29 June 2019; Springer: Berlin/Heidelberg, Germany; pp. 554–558. [Google Scholar]
- Wachter, S.; Mittelstadt, B.; Floridi, L. Why a Right to Explanation of Automated Decision-Making Does Not Exist in the General Data Protection Regulation. Int. Data Priv. Law 2017, 7, 76–99. [Google Scholar] [CrossRef]
- Berendt, B.; Littlejohn, A.; Blakemore, M. AI in education: Learner choice and fundamental rights. Learn. Media Technol. 2020, 45, 312–324. [Google Scholar] [CrossRef]
- Guilherme, A. AI and education: The importance of teacher and student relations. AI Soc. 2019, 34, 47–54. [Google Scholar] [CrossRef]
- Roll, I.; Wylie, R. Evolution and Revolution in Artificial Intelligence in Education. Int. J. Artif. Intell. Educ. 2016, 26, 582–599. [Google Scholar] [CrossRef]
- Holmes, W.; Porayska-Pomsta, K.; Holstein, K.; Sutherland, E.; Baker, T.; Shum, S.B.; Santos, O.C.; Rodrigo, M.T.; Cukurova, M.; Bittencourt, I.I.; et al. Ethics of AI in Education: Towards a Community-Wide Framework. Int. J. Artif. Intell. Educ. 2022, 32, 504–526. [Google Scholar] [CrossRef]
- Chan, C.K.Y. A Comprehensive AI Policy Education Framework for University Teaching and Learning. Int. J. Educ. Technol. High. Educ. 2023, 20, 38. [Google Scholar] [CrossRef]
- Borenstein, J.; Howard, A. Emerging challenges in AI and the need for AI ethics education. AI Ethics 2021, 1, 61–65. [Google Scholar] [CrossRef]
- Cope, B.; Kalantzis, M.; Searsmith, D. Artificial intelligence for education: Knowledge and its assessment in AI-enabled learning ecologies. Educ. Philos. Theory 2021, 53, 1229–1245. [Google Scholar] [CrossRef]
- Alam, A. Possibilities and Apprehensions in the Landscape of Artificial Intelligence in Education. In Proceedings of the 2021 International Conference on Computational Intelligence and Computing Applications (ICCICA), Nagpur, India, 26–27 November 2021. [Google Scholar] [CrossRef]
- Andriessen, J.; Sandberg, J. Where is Education Heading and How About AI? Int. J. Artif. Intell. Educ. 1999, 10, 130–150. [Google Scholar]
- Yang, X. Accelerated Move for AI Education in China. ECNU Rev. Educ. 2019, 2, 347–352. [Google Scholar] [CrossRef]
- Rudolph, J.; Tan, S.; Tan, S. ChatGPT: Bullshit spewer or the end of traditional assessments in higher education? J. Appl. Learn. Teach. 2023, 6, 342–356. [Google Scholar] [CrossRef]
- Gillani, N.; Eynon, R.; Chiabaut, C.; Finkel, K. Unpacking the “Black Box” of AI in Education. Educ. Technol. Soc. 2023, 26, 99–111. [Google Scholar] [CrossRef]
- Zheng, X.L.; Tu, Y.F.; Hwang, G.J.; Yu, J.; Huang, Y.B. Interweaving of self-regulated learning and game-based learning in higher education: A review of academic publications from 2009 to 2020. Educ. Technol. Res. Dev. 2024, 72, 1–32. [Google Scholar] [CrossRef]
- Giannini, S. Generative AI and the Future of Education. United Nations Educational, Scientific and Cultural Organization. 2023. Available online: https://www.unesco.org/en/articles/generative-artificial-intelligence-education-think-piece-stefania-giannini (accessed on 1 April 2024).
- Sinha, M.; Fukey, L.N.; Sinha, A. AI in E-learning. In E-learning Methodologies: Fundamentals, Technologies and Applications; Yadav, M.G.R.K.D., Ed.; IET: London, UK, 2021; Chapter 5; pp. 108–131. [Google Scholar]
- Jaiswal, A.; Arun, C.J. Potential of Artificial Intelligence for Transformation of the Education System in India. Int. J. Educ. Dev. Using Inf. Commun. Technol. 2021, 17, 142–158. [Google Scholar]
- Zhao, T. AI in Educational Technology. Preprint Posted on Preprints.org. 2023. Preprints 2023. [Google Scholar] [CrossRef]
- Ahmad, K.; Iqbal, W.; El-Hassan, A.; Qadir, J.; Benhaddou, D.; Ayyash, M.; Al-Fuqaha, A. Data-Driven Artificial Intelligence in Education: A Comprehensive Review. IEEE Trans. Learn. Technol. 2024, 17, 12–31. [Google Scholar] [CrossRef]
- van der Vorst, T.; Jelicic, N. Artificial Intelligence in Education: Can AI bring the full potential of personalized learning to education? In Proceedings of the 30th European Conference of the International Telecommunications Society (ITS): “Towards a Connected and Automated Society”, International Telecommunications Society (ITS), Helsinki, Finland, 16–19 June 2019; Available online: https://hdl.handle.net/10419/205222 (accessed on 1 June 2024).
- Toyokawa, Y.; Horikoshi, I.; Majumdar, R.; Ogata, H. Challenges and opportunities of AI in inclusive education: A case study of data-enhanced active reading in Japan. Smart Learn. Environ. 2023, 10, 67. [Google Scholar] [CrossRef]
- Pedro, F.; Subosa, M.; Rivas, A.; Valverde, P. Artificial Intelligence in Education: Challenges and Opportunities for Sustainable Development; Technical Report; United Nations Educational, Scientific and Cultural Organization: Paris, France, 2019. [Google Scholar]
- Watson, A. A Virtual Teaching Assistant for Online Education. 2016. Available online: https://repository.gatech.edu/entities/publication/4a7ab707-3311-4c67-a3c5-c309873d75f5 (accessed on 1 January 2024).
- Higgins, D. Automated Essay Scoring: Writing Assessment and Instruction. Educ. Law Policy Rev. 2019, 1, 68–91. [Google Scholar]
- Kizilcec, R.F.; Halawa, S. Attrition and Achievement Gaps in Online Learning. In Proceedings of the Second (2015) ACM Conference on Learning @ Scale, Vancouver, BC, Canada, 14–18 March 2015; pp. 57–66. [Google Scholar] [CrossRef]
- Kumar, S.; Choudhury, S. Gender and Feminist Considerations in Artificial Intelligence from a Developing-World Perspective with India as a Case Study. Humanit. Soc. Sci. Commun. 2022, 9, 31. [Google Scholar] [CrossRef]
- Roopaei, M.; Horst, J.; Klaas, E.; Foster, G.; Salmon-Stephens, T.J.; Grunow, J.E. Women in AI: Barriers and Solutions. In Proceedings of the 2021 IEEE World AI IoT Congress (AIIoT), Seattle, WA, USA, 10–13 May 2021. [Google Scholar] [CrossRef]
- Dignum, V. The role and challenges of education for responsible AI. Lond. Rev. Educ. 2021, 19, 1–11. [Google Scholar] [CrossRef]
- Collett, C.; Neff, G.; Gouvea, L.C. The Effects of AI on the Working Lives of Women; Technical Report; OECD: Paris, France, 2022. [Google Scholar] [CrossRef]
- The Digital Transformation Strategy for Africa (2020 2030); African Union: Addis Ababa, Ethiopia, 2023; Available online: https://au.int/sites/default/files/documents/38507-doc-dts-english.pdf (accessed on 1 January 2024).
- Li, M.; Lalani, F. The digital divide and innovative solutions in education. Educ. Inf. Technol. 2020, 25, 4453–4471. [Google Scholar]
- Oyelere, S.S.; Suhonen, J.; Wajiga, G.M.; Sutinen, E. Design, development, and evaluation of a mobile learning application for computing education. Educ. Inf. Technol. 2018, 23, 467–495. [Google Scholar] [CrossRef]
- Ndemo, B.; Weiss, T. Digital Kenya: An Entrepreneurial Revolution in the Making; Palgrave Macmillan: London, UK, 2017. [Google Scholar]
- UNESCO. Guidelines for ICT in Education Policies and Masterplans. Available online: https://unesdoc.unesco.org/ark:/48223/pf0000380926 (accessed on 10 January 2024).
- Tenkorang, R.Y.; Welch, A. E-learning in environments with limited internet: Strategies and implications for low-bandwidth usage. Int. Rev. Res. Open Distrib. Learn. 2022, 23, 142–158. [Google Scholar]
- C3 Micro-Cloud: Improving Education Everywhere. 2024. Available online: https://c3microcloud.com/c3-micro-cloud-cbcemea/ (accessed on 1 January 2024).
- Smith, M.L.; Elder, L. Mobile phones and development: An analysis of IDRC-supported projects. Electron. J. Inf. Syst. Dev. Ctries. 2010, 44, 1–16. [Google Scholar]
- Alizé, A.; Sophie, E.; Amir, L.; Marta, L.-V. Mobile Telephony in Developing Countries: A Global Perspective. Available online: https://scholar.google.com/scholar?hl=en&as_sdt=0%2C5&q=Mobile+telephony+in+developing+countries%3A+A+global+perspective.+&btnG= (accessed on 10 October 2013).
- Huang, R.; Liu, D.; Tlili, A. Disrupting the education landscape by leveraging micro-clouds: Implications for rural education. Comput. Educ. 2020, 104, 1–14. [Google Scholar]
- Ryan, M.D. The role of solar energy in achieving sustainable development in rural communities. Renew. Sustain. Energy Rev. 2012, 16, 2803–2810. [Google Scholar]
- Chaurey, A.; Kandpal, T.C. A techno-economic comparison of rural electrification based on solar home systems and PV microgrids. Energy Policy 2010, 38, 3118–3129. [Google Scholar] [CrossRef]
- Majumder, S. Solar photovoltaic projects in rural areas for sustainable development and energy access. Int. J. Sustain. Built Environ. 2014, 3, 1–13. [Google Scholar]
- U.N.D.P. Sustainable Development Goals. 2015. Available online: https://www.undp.org/sustainable-development-goals (accessed on 1 January 2024).
- Upton, E.; Halfacree, G. Raspberry Pi User Guide; Wiley: Hoboken, NJ, USA, 2014. [Google Scholar]
- Pentland, A.; Fletcher, R.; Hasson, A. DakNet: Rethinking connectivity in developing nations. Computer 2004, 37, 78–83. [Google Scholar] [CrossRef]
- Smith, A.; Smyth, T.; Best, M. Mobile Phones and Expanding Human Capabilities. Inf. Technol. Int. Dev. 2011, 7, 77–88. [Google Scholar]
- Nations, U. Transforming Our World: The 2030 Agenda for Sustainable Development. Available online: https://sdgs.un.org/2030agenda (accessed on 24 March 2024).
- Tummala, A.R.; Dutta, A. An overview of Cube-Satellite propulsion technologies and trends. Aerospace 2017, 4, 58. [Google Scholar] [CrossRef]
- Johnson, M.; Liu, G. The CubeSat Handbook: From Design to Launch; Springer: Berlin/Heidelberg, Germany, 2021. [Google Scholar]
- NASA. CubeSat Launch Initiative. Available online: https://www.nasa.gov/kennedy/launch-services-program/cubesat-launch-initiative/ (accessed on 21 May 2024).
- Welle, R.P. Overview of CubeSat Technology. In Handbook of Small Satellites: Technology, Design, Manufacture, Applications, Economics and Regulation; Springer: Berlin/Heidelberg, Germany, 2020; pp. 51–66. [Google Scholar]
- Pratt, T.; Bostian, C.; Allnutt, J. Satellite Communications; Wiley-Interscience: New York, NY, USA, 2003. [Google Scholar]
- Via Satellite. Remote Education Case Studies: The Satellite Connectivity Play. 2021. Available online: https://interactive.satellitetoday.com/ (accessed on 21 March 2024).












| Category | Total | Percentage of Population | Notes |
|---|---|---|---|
| Population | 41.68 million | N/A | 49.5% female, 50.5% male, median age: 17 years |
| Internet Users | 7.67 million | 18.4% | Internet penetration increased by 2.7% from 2022 |
| Social Media Users | 3.15 million | 7.6% | |
| Mobile Connections | 26.95 million | 64.7% | Increased by 921 thousand (+3.5%) from 2022 |
| Internet Connection Speeds | Mobile: 5.27 Mbps, Fixed: 2.25 Mbps |
| Category | Details |
|---|---|
| Prospective Advantages | 1. Personalized learning enhancements through AI-driven tools, offering tailored educational experiences. 2. Administrative efficiency via AI automation, optimizing tasks like enrollment and grading. 3. Insightful analytics for informed educational decisions, aiding in curriculum and pedagogical refinement. 4. Bridging educational access gaps, especially for marginalized communities, through AI-enabled platforms. |
| Implementation Challenges | 1. Necessity for robust infrastructure and technological resources, often scarce in disadvantaged regions. 2. Concerns surrounding data privacy and ethical handling of student information. 3. Risk of exacerbating the digital divide, potentially disadvantaging socio-economically challenged students. 4. The imperative for comprehensive educator training on AI integration in teaching practices. |
| Strategic Implementation Considerations | 1. Stakeholder engagement, ensuring collaborative efforts in AI-driven educational initiatives. 2. Ethical guidelines adherence, with a focus on fairness, transparency, and accountability in AI applications. 3. Continuous AI initiative assessment to refine and optimize educational outcomes. 4. Emphasis on contextual educational materials to demystify AI complexities and maximize its potential. |
| Categories | Details |
|---|---|
| Core Objectives: |
|
| Key Features: |
|
Disclaimer/Publisher’s Note: The statements, opinions and data contained in all publications are solely those of the individual author(s) and contributor(s) and not of MDPI and/or the editor(s). MDPI and/or the editor(s) disclaim responsibility for any injury to people or property resulting from any ideas, methods, instructions or products referred to in the content. |
© 2024 by the authors. Licensee MDPI, Basel, Switzerland. This article is an open access article distributed under the terms and conditions of the Creative Commons Attribution (CC BY) license (https://creativecommons.org/licenses/by/4.0/).
Share and Cite
Nazari, Z.; Vahidi, A.R.; Musilek, P. Blockchain and Artificial Intelligence Non-Formal Education System (BANFES). Educ. Sci. 2024, 14, 881. https://doi.org/10.3390/educsci14080881
Nazari Z, Vahidi AR, Musilek P. Blockchain and Artificial Intelligence Non-Formal Education System (BANFES). Education Sciences. 2024; 14(8):881. https://doi.org/10.3390/educsci14080881
Chicago/Turabian StyleNazari, Zahra, Abdul Razaq Vahidi, and Petr Musilek. 2024. "Blockchain and Artificial Intelligence Non-Formal Education System (BANFES)" Education Sciences 14, no. 8: 881. https://doi.org/10.3390/educsci14080881
APA StyleNazari, Z., Vahidi, A. R., & Musilek, P. (2024). Blockchain and Artificial Intelligence Non-Formal Education System (BANFES). Education Sciences, 14(8), 881. https://doi.org/10.3390/educsci14080881

