Abstract
The aim of this research was the creation and validation of a questionnaire to assess education quality in university contexts and to find factors that can help improve the educational system. The questionnaire was validated via a psychometric study through exploratory (EFA) and confirmatory (CFA) data analyses from a sample of 1302 subjects to find students’ level of satisfaction in the university environment. The results show good reliability and validity, highlighting three factors: access level to computer aspects; different material resources and university students’ degree of satisfaction with the educational community. We concluded that this validated questionnaire provides information regarding students’ opinions about the quality of education in university contexts and can serve as a measurement tool for the educational system’s good functioning in an effective and efficient way.
1. Introduction
The term quality, depending on the setting in which it is applied, encompasses a range of meanings; currently, sustaining quality education is a key priority on the United Nations Sustainable Development Goals (SDG 4) agenda [1]. Quality education is underpinned by the requirements and needs of human beings. The term quality has led to significant discussions within the field; many sectors have considered that the incorporation of this term into education corresponds to interests in which subjects within the environment form and assume challenges imposed by the educational community, and in which social life and economic power are pronounced in order to facilitate the system’s sustainable progress, which establishes education as a means of economic development [2,3]. This is why the concept of educational quality is gaining strength, and also why factors necessary to achieve educational quality and continue improving it are being analysed. One of the fundamental aspects of measuring organisational quality is through the level of student satisfaction, as students are the main actors of university institutions, and are able to evaluate the quality of educational services [4].
The educational system has a major role in societal cohesion and in the concrete attention paid to training processes based on a humanistic character that advocates a fair and equitable quality education for all [5]. This requires the participation of subjects within the educational system. For this reason, ref. [6] maintains that quality within the educational environment implies a continuous process of improvement and attention to institutional objectives and aims in order to satisfy the needs of the users involved, in this case, the students. Space is considered a polysemic concept, as it allows us to understand various material infrastructures, experiences and relationships existing within the school system; this could lead to space becoming a significant place, where groups coexist in a public space with guidelines for the correct discipline of people [7]. The literature discusses how overall student satisfaction is determined by both contextual and personal circumstances [8]; integrating a campus’ characteristics and organisational climate, which impact conditions that make it possible to meet established objectives, are a determining factor in both educational management [9] and relations with teaching staff [10]. In [11], students’ perceptions of the quality of services provided in university contexts were studied based on factors such as the learning process, academic programme infrastructure, teaching materials and student orientation, among others; university excellence has also been analysed [12]. The recognition of university institutions, the study environment and academics’ responsibilities determine the degree of student satisfaction [13,14]. This is coupled with the concept of effectiveness, which refers to the achievement of objectives in order to train future professionals according to the demands of today’s society. Therefore, when we talk about educational quality in the university environment, it is a complex term, not only because of the ambiguity of the concept but also because of the variables that have to be carried out to demonstrate that evidence through actions ranging from the learning environment, the dynamics of the community, the methodology and the skills and competencies of the teaching staff to the service they provide on a continuous basis [11].
In [15], the authors affirmed that quality is vital for an organisation to be competitive, which is why it is necessary to have appropriate quality evaluation tools. Quality is currently considered an unfinished term, as it is associated with the concepts of continuous improvement and user satisfaction, among others. This concept is undergoing changes in relation to social and political innovations, and depending on economic changes of the moment [16]. This is why educational quality in university contexts must be a project that includes the entire educational community, involving and committing all participants in a common project in which all expectations of progress and improvement are imposed [5], as it is located within the phenomenon of globalisation [17]. In other words, teachers and universities are acquiring new criteria, management, curricula and resources to be able to respond to the concepts of effectiveness and efficiency that arise with changes taking place in the educational context regarding training future professionals.
For all countries to be able to opt for a dynamic and stable quality of education [18], it is necessary to define quality extensions specifically, i.e., to highlight each important social aspect, thus providing an opportunity for those universities that are able to orient and adapt themselves [19] to these new demands.
Following from the above, this study had two main objectives. The first was to validate an instrument for assessing educational quality in university contexts. To this end, a questionnaire was designed with requirements established for its reliability. The second objective was to determine factors regarding student satisfaction levels with the quality of university education using descriptive statistics and multivariate variance analysis.
2. Materials and Methods
This study used a sample of N = 1302 university students in the education and humanities fields. Based on the descriptive data, 32% of the sample was women and 68% were men. The age range was between 17.8 and 24.3 years. The research instrument used was a questionnaire that evaluated the quality of education in university contexts, which took into account demographic data related to age, sex, religion, level of education, socioeconomic status, marital status and participation in volunteer activities. For data collection, we depended on the participation of university students from the cities of Ceuta, Melilla, Granada and Malaga, including the University of Granada and University of Malaga campuses.
When developing the questionnaire, we considered [20]’s instrument with the aim of validating and confirming questionnaire items. A first version was distributed; the pilot test’s observed deficits were taken into account to make relevant changes to the initial instrument, eliminating items that could lead to confusion when answering the questionnaire. After modifications, the questionnaire consisted of 26 items, organised into four groups related to the school’s organisation, the research plan, human resources, and training centres’ material resources. Students were instructed to mark the most appropriate response option according to a 5-point Likert scale, where 1 was classified as very dissatisfied and 5 as very satisfied. In addition to these 26 items, the questionnaire included 9 questions related to socio-demographic variables; after obtaining the sample, demographic data were used to psychometrically analyse reliability and validity, carrying out exploratory and confirmatory data analyses.
The questionnaire’s dissemination to participants via e-mail was non-probabilistic, and focused on an accidental and/or causal approach; it was sent to students via Google Forms (online).
3. Results
Table 1 presents the skewness and kurtosis coefficients of items that influenced students’ educational quality in university contexts.
Table 1.
Skewness and kurtosis of each item.
These results show that the items maintained negative asymmetric values, as data were grouped more on the left-hand side of the distribution curve’s mean. The kurtosis coefficients obtained (with values of 1, 9, 12, 14, 15, 16, 17, 20 and 26) show a leptokurtic and mesokurtic distribution of the rest of the instrument’s questions.
3.1. Exploratory Factor Analysis
Statistical data were calculated with univariate items (kurtosis and skewness) grouped by mean and standard deviation. Subsequently, to study the questionnaire’s dimensions in more depth using the sample (N = 1302), an exploratory factor analysis (EFA) was performed, taking into account answers given to each question for each information source. Polychoric correlation was used as the data input matrix, employing the principal analysis extraction method and the Varimax rotation method using Kaiser correlation [21]. This reliability estimation was carried out using SPSS statistical software.
With data obtained from the sample, we continued the exploratory analysis (Table 2), using the questionnaire regarding higher education educational quality to analyse the instrument’s validity. The Kaiser Meyer Olkin index (KMO) was applied, in which a value greater than 0.5 must be obtained [22]; in this analysis the KMO value = 0.919, which was an appropriate value to continue the factor analysis. We corroborated using Bartlett’s test, which requires a value less than 0.05 to be significant, which is why a value of (p < 0.000) was obtained; these indices indicated that the data matrix was adequate to carry out the factor analysis [23]. After analysing the graph or table representing the variance value, Factor 1, which was related to the curriculum, management and organisation of the institution, was 39.941% of the variance. Factor 2 refers to the state of material resources offered by the university, and accounted for 6.404% of the variance. Finally, Factor 3, which was related to the level of personal satisfaction with the educational community, accounted for 5.297% of the variance.
Table 2.
Extraction method used for principal component analysis.
The scale’s reliability was assessed using Cronbach’s test = 0.937, which was adequate for ordinal data [24].
3.2. Confirmatory Factor Analysis
Confirmatory factor analysis (CFA) results confirmed the data fit to the model (X2/df = 484.186/2.114; CFI = 0.903; RMSEA = 0.045 (90% CI = 0.066–0.084)).
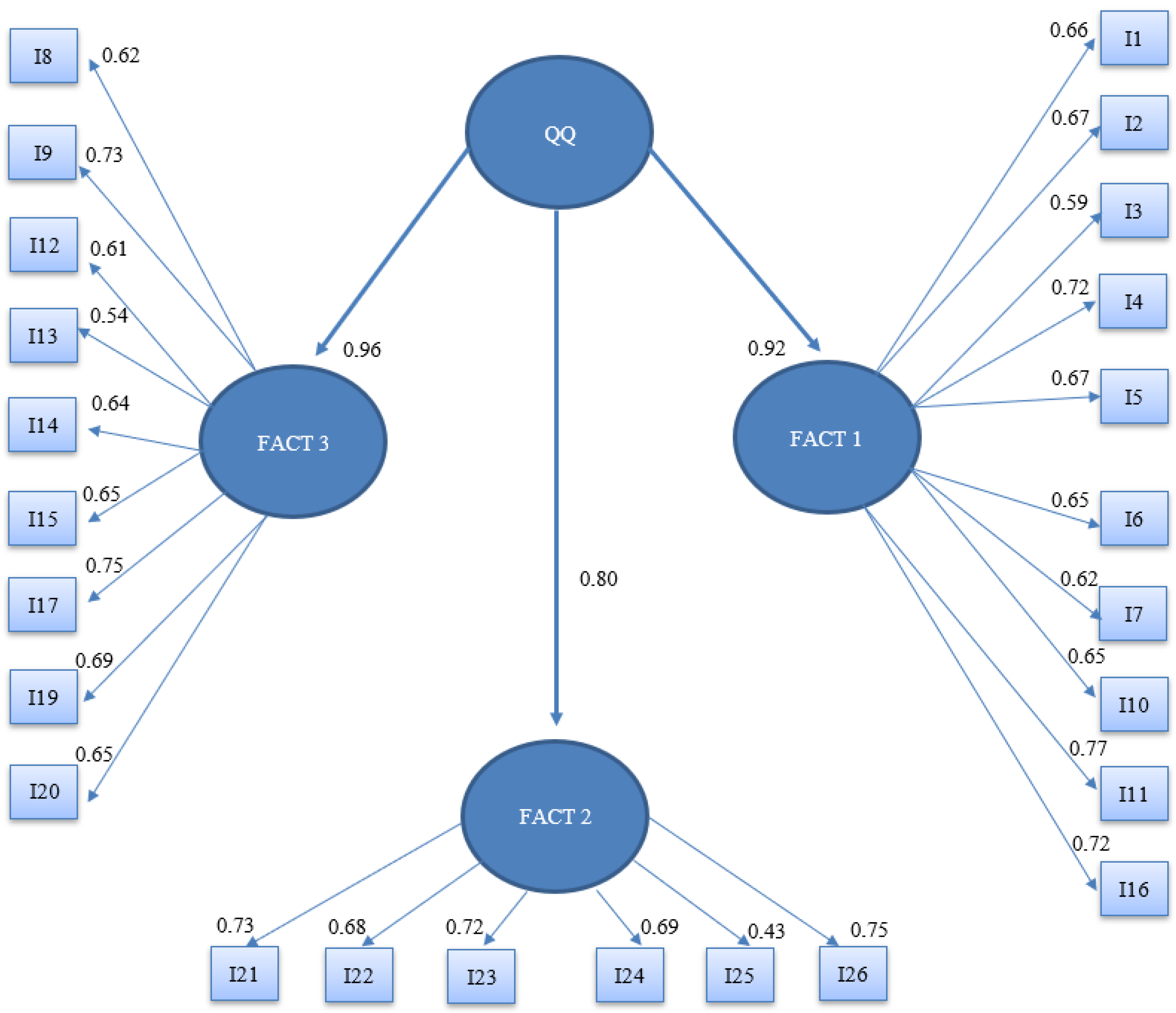
Confirmatory factor analysis employed structural equation modelling (SEM) methodology to confirm the indicators’ appropriateness and assess the latent variables; as seen in Figure 1, all covariance scores had values ranging from 0.19 to 0.93 [25]. The relationship between the chi-squared output and the degrees of freedom was observed to perform the CFA. This product X2/gl = 2.114 value was within the range of values accepted by [26], being lower than 3 (Table 3).
Figure 1.
Questionnaire path chart for assessing educational quality in university contexts (M1).
Table 3.
NPAR, X2, df, p y X2/gl.
This study used multivariate regression coefficients analysis to examine different variables’ covariance matrices; analysis was carried out using Lisrel 9.1 software.
Of the regression coefficients (Table 4) found in the latent variables, those that could be observed had positive values between 0.19 and 0.93. When a latent variable influenced the first variable, which increased by 1, the second variable increased by the same amount. Therefore, factors were regrouped by eliminating items from the first exploratory factor analysis.
Table 4.
Regression Weights, (Model 1).
Table 4 shows the values of the indicators that have the greatest influence with respect to each of the dimensions studied. Dimension 1, Study plan, management and organisation, is made up of elements related to existing faculty regulations, communication between students and teaching staff, and information service; the items with the highest regression weight and influence on the dimension were I4 (The coordination that the university degree/postgraduate degree exerts on its activities) (b = 0.724; p < 0.005) and I11 (The teaching methodology in the study plan) (b = 0.773; p < 0.005). Regarding dimension 2, Material resources, items I21 [The state of the classrooms and equipment] (b = 0.730; p < 0.005), and I23 (The use of ICT in the teaching and learning process) (b = 0.718; p < 0.005) show the variables with the highest regression weight and the greatest influence. Finally, dimension 3, General satisfaction, is related to the general perception that students have of the degree they are studying, with items I17 (The use of ICT in the teaching and learning process) (b = 0.747; p < 0.005) and I9 (Professional involvement with students) (b = 0.733; p < 0.005) being the items with the highest regression weight and, therefore, with the greatest influence on the dimension.
Continuing with the explanation of Table 4, this table displays standardized regression coefficients, illustrating the relationship between latent variables and observed indicators. For instance, FACT1, FACT2, and FACT3 exhibit coefficients of 1.000, indicating a strong direct relationship with the latent variable “Quality Questionnaire (QQ)”. Values from I1 to I26, associated with latent variables FACT1, FACT2, and FACT3, display different coefficients, signifying their specific contribution to these latent variables. For instance, I11 has a coefficient of 1.195 with FACT1, suggesting that a change of one unit in I11 is associated with an increase of 1.195 units in FACT1.
Elements with higher regression weights exert a more significant influence on the studied dimensions. For example, in Dimension 1, elements I4 and I11 seem to hold substantial influence with coefficients of 0.724 and 0.773, respectively. These elements refer to curriculum coordination and teaching methodology, indicating their crucial role in understanding curriculum management and organization.
Within Dimension 2, elements I21 and I23 possess high regression weights (0.730 and 0.718, respectively), suggesting that classroom conditions and the use of ICT are pivotal in understanding available material resources.
In Dimension 3, elements I17 and I9 demonstrate high regression weights (0.747 and 0.733, respectively), implying that ICT usage and professional involvement with students are fundamental aspects in comprehending overall student satisfaction.
The model was refitted (M2) to perform different modifications of the first model (Figure 1), omitting M1’s inappropriate elements [27]. After rescaling, 23 items and three module 1 factors were retained. The first factor consisted of elements related to the level of access to IT aspects, as well as the university’s own management and organisation when handling this information [28]. The second factor took into account the different material resources provided by universities for student adaptation [29]. Finally, the third factor was associated with university students’ degree of satisfaction with the educational community [30].
Model restructuring led to the retention of 23 elements and three factors, each associated with specific study aspects. The first factor pertains to computer-related access and university management, the second factor involves material resources, and the third factor focuses on student satisfaction with the educational community.
It was considered necessary, for the sake of interest, to analyse RMSEA level values, and establish the CFI, the Tucker–Lewis index (TLI), the normalised fit index (INF), and the parsimonious fit index (PNFI); results are presented in Table 2. The Wald and Lagrange indices [31] were used to compare the Lagrange multipliers and the model’s missing parameters. New associations were introduced, so it was necessary to remove two elements and apply the relationship between the latent errors (Table 5).
Table 5.
Comparative summary of the educational quality adjustment and the specifier model.
The results shown fit the model, as the CFI and RMSEA fit values met the required level of 0.045, thus confirming the research’s validity, considering an adequate fit at X2/df < 5, CFI > 0.90 and RMSEA < 0.08 [32] (Figure 2).
Figure 2.
Schematic pathway diagram of the adjusted questionnaire setting for assessing educational quality in university contexts (M2).
Adjustment indices such as CFI, RMSEA, TLI, and PNFI were utilized to assess the fit quality of models M1 and M2. The values of these indices meet acceptable fit criteria (CFI > 0.90, RMSEA < 0.08), confirming the validity of the research and the appropriateness of the models concerning the observed data.
Table 6 shows the positive values of the regression coefficients found for the latent variables.
Table 6.
Regression Weights, Model 2.
Table 6 shows the values of the indicators with the greatest influence with respect to each of the dimensions studied, and it coincides that the items with the greatest influence in factors 1 and 2 (Curriculum, Management and organisation and Material resources) are the same in the case of the readjustment. This is not the case in factor 3 (General satisfaction), where, since item 9 has been eliminated, the items with the greatest regression weight and, therefore, the greatest influence on the dimension are I17 (Teacher involvement in curriculum teaching and learning methods) (b = 0.750; p < 0.005), which coincides with the first model, and I19 (Professional involvement with students) (b = 0.700; p < 0.005), which would be the value to be taken into account. FACT1, FACT2, and FACT3 exhibit coefficients of 1.000, implying a strong relationship with the latent variable “QQ”. Indicators I1 to I26, associated with FACT1, FACT2, and FACT3, showcase varying coefficients, indicating their specific contributions to these latent variables. For instance, I11 displays a coefficient of 1.194 with FACT1, suggesting that a change of one unit in I11 is associated with an increase of 1.194 units in FACT1. This table identifies indicators with the most significant influence on each studied dimension. For Dimensions 1 (Curriculum, Management, and Organization) and 2 (Material Resources), the indicators with the most considerable influence appear to be consistent between Model 1 and Model 2. However, in Dimension 3 (General Satisfaction), due to the elimination of item 9, the indicators I17 (Teacher involvement in curriculum teaching and learning methods) and I19 (Professional involvement with students) are highlighted as having the greatest regression weights and influence on this dimension. Specifically, I17 (b = 0.750; p < 0.005) retains its substantial influence from the previous model, and I19 (b = 0.700; p < 0.005) emerges as the crucial factor to be considered in this adjusted model. This table serves to elucidate the relationships between latent variables and their associated indicators, emphasizing the specific indicators that exert the most influence on each dimension studied, particularly highlighting the changes observed between Model 1 and Model 2, especially in Dimension 3 due to the elimination of an item.
4. Discussion
The present study addressed the questionnaire’s validation results to identify key factors regarding educational quality in university contexts. The SEM methodology validated the construct according to a three-factor structure. The first factor was the institution’s curriculum, management and organisation and included issues such as coordination, regulations, subjects, methodology and the general level of satisfaction with the degree/postgraduate programme. Authors such as [4,9] view these indicators as fundamental aspects for measuring educational quality. This is important because good strategic management will develop the guidelines that will make university facilities grow from an educational quality-based approach [33,34,35]. The second factor analysed material resources available in university contexts, from ICTs to classrooms, including spaces such as the library, the website, etc., [36] to achieve high general satisfaction (dimension 3), it is necessary to have good resources [37]. However, even if a university has great resources, infrastructure, etc., it is not enough if it does not have a management system (dimension 1) to meet organisational objectives and goals [38] and finally, The third factor measured the level of general satisfaction with the university educational community in general, i.e., new student orientation [11,19], teacher involvement and assessment methods, all of which are key elements within the educational context. Total quality assessment is comparing the perception with the real expectations of the services and resources provided, that is, the value that is obtained is the degree of real satisfaction of the students [39]. Furthermore, [40] stated that it is important for students, institutions and teachers to implement support pathways and evaluative strategies to achieve full satisfaction. Data were extracted from a sample of university students by conducting correlations that led to an exploratory factor analysis (EFA) model. From these data, the aim of this research, i.e., the questionnaire’s validity, was fully demonstrated.
The univariate items’ descriptive results showed a negative skewness. The exploratory factor analysis was conducted using the extraction method and Varimax rotation, as we previously used goodness-of-fit and AFE indicators [41] to obtain a KMO index value of 0.919, making it possible to continue the factor analysis. Confirmatory factor analysis (CFA) was performed by checking the structural equation models (SEM), followed by the chi-square index and degrees of freedom; a value less than 3 (2.114) was obtained [26], making it an optimal result. M1 had a parsimonious index (PNFI) close to one. M2 was rescaled, and the goodness-of-fit approach showed a more appropriate setting, obtaining CFI > 0.90 and RMSEA < 0.08 [42]. To make feasible modifications, I13 was eliminated until M2 was reached, maintaining the three original factors mentioned above, which had an adequate Cronbach’s alpha index, taking into account that the model was modified on the basis of data extracted from a single sample.
Taken together, this indicates that in university institutions the educational quality concept leads to new management practices intended to obtain, in an effective and efficient way, proposals for improvement in the educational context using identified factors. This is, therefore, an opportunity for universities to adapt and orient themselves to society’s demands, in general, and students’ and professors’ demands in particular [19].
However, we have observed certain limitations in the process of validating the questionnaire. Firstly, the inclusion of an examination of teachers’ skills and competencies in the discourse around the quality of education. Secondly, and linked to the first limitation, a comparison with the Organisation for Economic Cooperation and Development (OECD) and the Academic Ranking of World Universities (ARWU) criteria to analyse educational laws and the quality of knowledge produced in universities. It is important to highlight these limitations for possible studies that could lead to further improvements in the future.
5. Conclusions
Our research validated an instrument for assessing educational quality in university contexts, as well as the most influential factors regarding proposals for improvement in these contexts. Optimal data were obtained in both the exploratory and confirmatory analyses, further corroborating the results. The validation reduced the scale to 23 items, which were grouped into three factors: factor one, the curriculum, management and organisation of the institution, followed by factor two, the material resources available in university contexts, and finally, factor three, which measured the level of general satisfaction with the university educational community in general. These results indicate that, in the education field, quality is considered one of the processes of educational improvement; its fundamental pillars include the learning–teaching flow within human development [43,44] and at the social level [13], as well as the idea that university quality is linked to mechanisms and standards necessary for its evaluation [19].
Organisation is essential to achieve a good institutional climate, which requires factors such as management, actions, resources and proposals for improvement to fulfil the objectives set, which are key to good quality educational management [9]. For this reason, educational quality is an indicator that strengthens educational system plans and reforms from the point of view of efficiency and effectiveness [45]. Educational quality integrates objectives for evaluation systems, guiding the monitoring process of pedagogical work for teachers and learners, and verifying the scope of improving proposals. In conclusion, educational evaluation represents a key improvement tool for education quality and the educational system; to accomplish this, public policies must be in tune with current global changes [46]. These results encourage us to continue researching this topic, given that few studies address the evaluation of university-level educational quality.
Author Contributions
M.d.C.O.-G. and M.L-S., conceptualisation; M.d.C.O.-G., methodology and validation; and R.P.-S., data analysis; M.d.C.O.-G. and M.L.-S., writing—review and editing; M.d.C.O.-G., supervision. All authors contributed to the data analysis interpretation. M.d.C.O.-G., M.L.-S., and M.C.-G. wrote the paper, with significant input from M.d.C.O.-G. All authors have read and agreed to the published version of the manuscript.
Funding
This research was funded by proyect “La Socialización Familiar de la Adolescencia en Andalucía” (PRY076/22)
Institutional Review Board Statement
Ethics Committee of the Department of Cooperation and Social Responsibility of the University of Granada following the guidelines of the declaration of Helsinki (2013) and the guidelines of American Association of Educational research and the American Association of Psychology Approval Code: ML_12323. All particiants expressed consent regarding the privacy and data protection regulations, in accordance with the provisions of Regulation (EU) 2016/679, of 27 April 2016 (GDPR) Approval Date: 12/03/2023.
Informed Consent Statement
Informed consent was obtained from all subjects involved in the study.
Data Availability Statement
Data sharing is not applicable to this article.
Conflicts of Interest
The authors declare no conflict of interest.
References
- United Nations Educational Scientific and Cultural Organization [UNESCO]. Education for Sustainable Development Goals, 441st ed.; UNESCO: Paris, France, 2017; pp. 1–68. Available online: https://unesdoc.unesco.org/ark:/48223/pf0000247444 (accessed on 29 September 2023).
- Casanova, M. El diseño curricular como factor de calidad educativa. Rev. Iberoam. Cal. Efic. Y Camb. Educ. 2012, 4, 7–20. [Google Scholar] [CrossRef]
- Ventura, A.C. Estilos de aprendizaje y prácticas de enseñanza en la universidad: Un binomio que sustenta la calidad educativa. Perf. Educ. 2011, 33, 142–154. [Google Scholar]
- Bernate, J.A.; Guataquira, A.; Romero, E.N.; Reyes, P.C. Satisfacción de la Calidad Educativa en Educación Superior. Podium 2020, 38, 37–50. [Google Scholar] [CrossRef]
- Avendaño, C.; William, R.; Montes, P.; Parada-Trujillo, L.; Abad, E. Estudio de factores de calidad educativa em diferentes instituciones educativas del municipio de Cúcuta. Investig. Des. 2016, 2, 329–354. [Google Scholar] [CrossRef]
- Llarena, M.; Villodre, S.; Pontorerio, F.; Cattapan, A. Modelo de sistema de gestión de calidad para la puesta en marca de cursos no presenciales: Instrumentos de seguimiento y evaluación. Form. Univ. 2014, 6, 3–16. [Google Scholar] [CrossRef]
- Campo, B.; Ciscar, J.; Souto, X.M. Los espacios de la periferia escolar. Scrip. Nova 2014, 18, 1–19. [Google Scholar]
- Fukuzaki, T.; Iwata, N. Association between the five-factor model of personality and work engagement: A meta-analysis. Ind. Health 2022, 60, 154–163. [Google Scholar] [CrossRef]
- Martínez, G.; Mapén, F.J.; Ortega, M.E. Clima organizacional y su impacto en la calidad educativa universitaria. Int. Journ. Educ. Res. Innov. 2021, 16, 55–73. [Google Scholar] [CrossRef]
- Teeroovengadum, V.; Kamalanabhan, T.J.; Seebaluck, A.K. Measuring service quality in higher education: Develop. of a hierarchical model (HESQUAL). Qual. Assur. Educ. 2016, 24, 244–258. [Google Scholar] [CrossRef]
- Lagunas, E.A.; Ramírez, D.M.; Téllez, E.A. Percepción de la calidad educativa: Caso aplicado a estudiantes de la Universidad Autónoma de Nuevo León y del Instituto Tecnológico de Estudios Superiores de Monterrey. Rev. Educ. Super. 2016, 45, 55–74. [Google Scholar] [CrossRef]
- Hwang, Y.-S.; Choi, Y.K. Higher education service quality and student satisfaction, institutional image, and behavioral intention. Soc. Behav. Personal. Int. J. 2019, 47, 1–12. [Google Scholar] [CrossRef]
- Prodanova, J.; Kocarev, L. Universities’ and Academics’ Resources Shaping Satisfaction and Engagement: An Empirical Investigation of the Higher Education System. Educ. Sci. 2023, 13, 390. [Google Scholar] [CrossRef]
- Tepayakul, R.; Rinthaisong, I. Job Satisfaction and Employee Engagement among Human Resources Staff of Thai Private Higher Education Institutions. Int. J. Behav. Sci. 2018, 13, 68–81. [Google Scholar]
- Álvarez, J.; Chaparro, E.; Reyes, D. Estudio de la Satisfacción de los estudiantes con los servicios educativos brindados por instituciones de eduación superior del Valle de Toluca. Rev. Iberoam. Cald. Efic. Camb. Educ. 2015, 2, 5–26. [Google Scholar] [CrossRef]
- Rochnia, M.; Radisch, F.; Kastens, C. Theory Application in School and Meaning-Oriented Learning Opportunities at University—Resources for Teaching Quality. Educ. Sci. 2023, 13, 381. [Google Scholar] [CrossRef]
- Aguila, V. El concepto calidad en educación universitaria: Clave para el logro de competitividad institucional. Rev. Iberoam. Educ. 2005, 36, 1–7. [Google Scholar] [CrossRef]
- Falabella, A.; Cortázar, A.; Godoy, F.; González, M.P.; Romo, F. Aseguramiento de la calidad en la educación infantil temprana: Lecciones de la experiencia internacional. Gest. Política Públ. 2018, 27, 309–340. [Google Scholar] [CrossRef]
- Lesbia, C.; Torres, G.A.; Miranda, S.O.; Pernett, J.C. Calidad educativa como base de la transformación universitaria: Encuentros. Rev. Hum. Teor. Soc. Pensam. Crítico 2021, 13, 192–200. [Google Scholar] [CrossRef]
- Olmos-Gómez, M.d.C.; Luque-Suárez, M.; Ferrara, C.; Cuevas-Rincón, J.M. Quality in Higher Education and Satisfaction among Professors and Students. Eur. J. Investig. Health Psychol. Educ. 2021, 11, 219–229. [Google Scholar] [CrossRef]
- Méndez, C.; Rondón, M.A. Introducción al análisis factorial exploratorio. Rev. Colomb. Psiq. 2012, 41, 197–207. [Google Scholar]
- Elosua, P.; Zumbo, B. Reliability coefficients for ordinal response scales. Psicothema 2008, 20, 896–901. [Google Scholar]
- Cabezas, R.; Aguirre, C.M.; Cabezas, J.A.; Izquierdo, D.R. Validez factorial del Maslach Burnout inventory version española en una población multiocupacional ecuatoriana. Sapienza Inter. J. Interdisciplin. Stud. 2022, 1, 776–785. [Google Scholar] [CrossRef]
- Barrios, M.; Coscullela, A. Fiabilidad. In Psicometría; Editorial UOC: Barcelona, Spain, 2013; pp. 75–140. [Google Scholar]
- Manzano, A. Introducción a los modelos de ecuación estructurales. Rev. Investig. Educ. Med. 2018, 25, 368–952. [Google Scholar] [CrossRef]
- Kline, R.B. Convergencia del Modelado de Ecuaciones Estructurales y Modelado Multinivel. In Hanbook of Innovation in Social Research Methods; SAGE: Newcastle upon Tyne, UK, 2018. [Google Scholar] [CrossRef]
- Ruiz, M.A.; Pardo, A.; San Martín, R. Modelos de ecuaciones estructurales. Pap. Psic. 2010, 1, 34–45. [Google Scholar]
- Gimenez, V. Gestión Universitaria e información. Bibl. Canales Investig. 2021, 4, 1–4. [Google Scholar]
- Córdoba, N.C.; Cuahonte, L.C.; Hernandez, G. Creación y aplicación de recursos materiales online para lograr aprendizajes significativos en primaria, bachillerato y universidad. Perspect. Doc. 2014, 54, 23–30. [Google Scholar] [CrossRef]
- Garay, U.; Tejada, E.; Romaero, A. Rendimiento y satisfacción de estudiantes universitarios en una comunidad en línea de prácticas. Rev. Mex. Investig. Educ. 2017, 75, 1239–1256. [Google Scholar]
- Bentler, P.M. Sobre pruebas e índices para evaluar modelos estructurales. Person. Dif. Ind. 2007, 5, 825–829. [Google Scholar] [CrossRef]
- Herrero, J. El análisis factorial confirmatorio en el estudio de la estructura y estabilidad de los instrumentos de evaluación: Un ejemplo con el cuestionario de autoestima CA-14. Phychosoc. Interv. 2010, 3, 12–36. [Google Scholar] [CrossRef]
- Olivero-Sánchez, F.; Valdano-Cabezas, G.; Iglesias-Mora, M. Sistema de evaluación, seguimiento y acreditación de la calidad educativa en Venezuela. Mito O Real. Rev. Cienc. Unemi. 2017, 10, 119–128. [Google Scholar]
- Bonifaz, E.F.; Barba, E. La calidad de la educación universitaria: Una visión desde el direccionamiento y la gestión estratégica. Rev. Boletín Redipe. 2019, 8, 106–116. [Google Scholar] [CrossRef]
- Olano del Castillo, R. Gestión estratégica, Políticas y Calidad educativa en el Contexto Universitario. REICE. Rev. Electrónica de Investig. en Cienc. Económicas 2020, 8, 26–38. [Google Scholar] [CrossRef]
- Olmos-Gómez, M.d.C.; Luque-Suárez, M.; Ferrara, C.; Olmedo-Moreno, E.M. Quality of Higher Education through the Pursuit of Satisfaction with a Focus on Sustainability. Sustainability 2020, 12, 2366. [Google Scholar] [CrossRef]
- Correia, S.M.; Miranda, F.J. DUAQUAL: Calidad percibida por docentes y alumnos en la gestión universitaria. Cuad. de Gest. 2012, 12, 107–122. [Google Scholar] [CrossRef]
- Montoya, C.A.; Boyero, M.R. El recurso humano como elemento fundamental para la gestión de calidad y la competitividad organizacional. Rev. Cient. Visión de Futuro 2016, 20, 1–20. [Google Scholar]
- Vergara, J.C.; Quesada, V.M. Análisis de la calidad en el servicio y satisfacción de los estudiantes de Ciencias Económicas de la Universidad de Cartagena mediante un modelo de ecuaciones estructurales. Rev. Electron. Investig. Educ. 2011, 13, 108–122. [Google Scholar]
- Urrea, P.; Bernate, J.; Fonseca, I.; Martínez, A. Impacto social de los graduados de la Licenciatura en Educación Física, Recreación y Deporte UNIMINUTO. Educ. Fís. Cienc. 2020, 20, 52–53. [Google Scholar] [CrossRef]
- Martínez-Martínez, A.; Olmos-Gómez, M.D.C.; Tomé-Fernández, M.; Olmedo-Moreno, E.M. Analysis of Psychometric Properties and Validation of the Personal Learning Environments Questionnaire (PLE) and Social Integration of Unaccompanied Foreign Minors (MENA). Sustainability 2019, 11, 2903. [Google Scholar] [CrossRef]
- Long, J. Covariance Structure Models: An Introduction to LISREL; Sage University Paper Series on Quantitative Applications in the Social Sciences; SAGE Publications Inc.: Newbury Park, CA, USA, 1990. [Google Scholar]
- Broadbent, J.; Poon, W.L. Self-regulated learning strategies and academic achievement in online higher education learning enviroments: A systematic review. Int. High. Educ. 2015, 27, 1–13. [Google Scholar] [CrossRef]
- Ibarra-Sáiz, M.S.; Lukas-Mujika, J.F.; Ponce-González, N.; Rodríguez-Gómez, G. Percepción del profesorado universitario sobre la calidad de las tareas de evaluación de los resultados de aprendizaje. RELIEVE 2023, 29, 1–21. [Google Scholar] [CrossRef]
- Pedraja-Rejas, L.; Marchioni-Choque, Í.A.; EspinozaMarchant, C.J.; Muñoz-Fritis, C.P. Liderazgo y cultura organizacional como factores de influencia en la calidad universitaria: Un análisis conceptual. Form. Univ. 2020, 13, 3–14. [Google Scholar] [CrossRef]
- Hernández, H.; Martínez, D.; Rodríguez, J. Gestión de la calidad aplicada en el mejoramiento del sector universitario. Rev. Esp. 2017, 38, 29. [Google Scholar]
Disclaimer/Publisher’s Note: The statements, opinions and data contained in all publications are solely those of the individual author(s) and contributor(s) and not of MDPI and/or the editor(s). MDPI and/or the editor(s) disclaim responsibility for any injury to people or property resulting from any ideas, methods, instructions or products referred to in the content. |
© 2023 by the authors. Licensee MDPI, Basel, Switzerland. This article is an open access article distributed under the terms and conditions of the Creative Commons Attribution (CC BY) license (https://creativecommons.org/licenses/by/4.0/).

