Abstract
The aim of this study was to determine what kinds of factors play a role in the formation of relationships and cooperation between teachers and school psychologists in Czech schools and the ways in which these factors operate. We used a qualitative methodological design with data collection conducted in the form of semi-structured interviews with eight teachers and ten school psychologists. Subsequent analysis was performed using the grounded theory method. The results indicated the central importance of how a given teacher views the school psychologist, which further determines which factors will influence the degree to which the psychologist is accepted. The following factors were shown to be important in the relationship between a psychologist and a teacher’s neutral attitude toward them: the characteristics of the teacher and the psychologist, the role of school management, the role of school focus and the degree to which the psychologist’s role is understood. The discrepancy between the actual role of the school psychologist and how their role is perceived by the teachers can be a source of issues in cooperation and trust between the two.
1. Introduction
A good relationship between the school psychologist and the teacher is key for the long-term effectiveness of a school psychologist’s work (in the Czech Republic, a school psychologist is an expert providing (1) counseling, consultation and intervention services; (2) screening; and (3) methodical and educational activities for pupils, their parents and teachers directly at school) [1]. For many Czech schools, however, school psychologists represent a relatively new or completely unfamiliar development. Some schools are still not ready for this post, as they do not have a clear idea of the psychologist’s role, competencies and the possibilities of providing psychological aid. Some teachers may perceive this post as threatening, and professional differences sometimes create various problems when it comes to cooperation [1]. Principals are sometimes also uncertain when it comes to school psychology.
The aim of our research is to describe the factors that play a role in shaping relationships and cooperation between teachers and school psychologists. Only one research question was set: “Based on what and how is the level of quality of cooperation between school psychologists and teachers formed?” This research describes which aspects can disrupt or even prevent cooperation and which aspects can help strengthen and improve it. Despite the specificity of school psychology in each country, we believe that our contribution could be relevant to school psychologists and school psychology researchers from all countries, as all school psychologists come into contact with educators, even if only to a varying extent. This issue is especially important given the trend of school psychologists leaning toward indirectly working with teachers and the school system.
In the Czech context, this topic is most often discussed in master’s theses and dissertations, e.g., [2,3,4,5,6,7,8,9]. From our research, however, even on a global scale, it appears that there are relatively few up-to-date and empirical studies focused on this topic. This is one of the reasons why we think it beneficial to discuss this question. In addition to theoretical insights, we can also provide concrete, practical advice based on research results.
2. Theoretical Background
2.1. International and Historical Overview of School Psychologist–Teacher Relationships
A good relationship and cooperation between the teacher and the school psychologist are essential for providing effective assistance to individual students and classes. School psychologists indirectly working with teachers and the school system was found to be more effective than direct individual work with children. School psychology is gradually undergoing a change, moving from its original focus on working with students to working with teachers, parents and the entire school system [10,11,12].
The trend can be found at different stages of development in different countries. The history of cooperation between the two professions is, therefore, different from country to country. It is important to identify the research by its country of origin and date. This is because school psychology is very diverse in each country and takes a different form and stage of development. This includes the social status of school psychologists, the level of education of school psychologists, the legislative and formal anchoring of school psychologists, whether school psychologists are united, for example, in clinics or rather isolated from their colleagues, etc.
While in the United States, one can find papers on the relationship between school psychologists and teachers from the end of the Second World War up to the 1960s [13,14,15], in Israel, one of the first people to write about cultivating this relationship was Smilansky [16] in the 1980s. One of the impulses that spurred interest in this topic is the introduction or support of inclusive education [17], as it relies on school employees working together to help create the best possible conditions for education for each individual student. The initial implementation of inclusion tends to put a great deal of strain on the relationship between teachers and school psychologists [18].
One of the important factors that affect cooperation between school psychologists and teachers is how the former is viewed by the latter. There is a relatively large number of studies looking at how the role of school psychologist is perceived in different countries—in Estonia [19,20], in China [21], in the United States [22,23], in Greece [24], in Australia [25].
For student assistance to be effective, it is important for the two employees to be good at working together. From the studies dealing with the development of school psychology in individual countries, it is apparent that at the beginning of the introduction of school psychology in schools, there was an initial mistrust or even resistance on the part of teachers to the school psychologist—initially perceived as superfluous or threatening. Mentions of this can be found in studies from Finland [26] and Greece [27] or a monograph from the Czech Republic [1], in which the authors write that a school psychologist can make teachers feel a sense of loss of professionalism, privacy or school funding.
Based on the existing research, school psychologists and teachers often diverge in how they assess the importance of the individual activities that a school psychologist performs. Although teachers generally want school psychologists to spend more time at school, they view their role primarily as working with individual students, despite the fact that the scope of their work is much broader, both in practice and in its legislative definition [20,28,29,30].
As some authors have noted, discrepancies between the actual role of the school psychologist and their role as perceived by educators can cause issues in the cooperation and trust between the two [28,31].
If teachers do not understand their (school psychologists’) role, if they are surprised by the work they undertake and if they have alternative expectations of the functions that they might perform, then it is likely that they will not value their contribution or seek their help [28] (p. 526).
In England and the United States, teachers often expressed regret or outrage, stating that school psychologists should spend less time diagnosing students and instead focus more on them individually [28]. In contrast, teachers in China require school psychologists to focus more on prevention and mental health education [21].
Teachers’ high expectations and the desire for immediate results have a similar negative effect on the relationship and cooperation between the two professions. When expectations are not met, educators end up giving the school psychologist negative evaluations [1,28].
The relationship is also negatively affected by the psychologists exercising their position of power and positioning themselves above teachers, as well as the simple fact that, in some countries, psychologists have a higher social standing than teachers. There is also criticism of insufficient, one-sided and often written communication between the school psychologist and teachers, which results in recommendations that are often too broad or impossible to implement. These topics are primarily discussed in some of the older studies [13,14,15,16].
According to Czech authors [1], in contrast, it is better for the relationship if a school psychologist has experience in the field as well as pedagogical experience. School psychologists have a different education and specialization than teachers and, as a result, view students from a different perspective. While the task of educators is primarily to educate the child, psychologists see the child more in the context of mental health and basic human needs. These perspectives may sometimes come into conflict. It is therefore important that educators are aware of students’ psychological problems and psychologists are aware of the teaching process [13,14].
As has been indicated above, scientific interest and the topicality of the relationship between educators and school psychologists are more common at the outset of school psychology or inclusion in a given country or when the focus of school psychologists changes from children to adults and the entire school system. This makes it important to increase the intensity and frequency of the school psychologist’s contact with teachers. This increased frequency of contact also increases the likelihood that communication issues will come up, requiring the psychologist to devote some time to solving them.
2.2. School Psychologist–Teacher Relationships in the Czech Republic
In the Czech Republic, contact between school psychologists and teachers is quite frequent and involved. Up to 98% of school psychologists give individual consultations to teachers and spend approximately 22% of their working time with them [32]. The intensity of work with teachers also depends, however, on the employment contract of the school psychologist and how much time they spend at the school. Psychologists who work at the school for longer periods of time or have more working hours have deeper cooperation with teachers [33].
In addition to the problem with the newly introduced position of psychologist in schools, which we mentioned in the introduction, the relationship between these two professionals is tested in other ways, too. There is also the issue of educating and training school psychologists in the Czech Republic. Although, legally speaking, graduates of single-subject psychology programs are considered qualified to act as school psychologists, we consider this training to be insufficient. Gaps in the curricula at the relevant universities, combined with a lack of experience, make it difficult for freshly graduated school psychologists to properly perform their professional duties. Young, insufficiently trained and inexperienced graduates then fail to gain the trust of teachers and school principals.
Finding an experienced and proficient school psychologist is extremely difficult, however, mainly because, in Czech school psychology, there is no required postgraduate systematic education nor a system of juniority and seniority as there is for clinical psychology, where aspiring psychologists have to first undergo attestation training and then pass an exam. The absence of such a system, therefore, makes it impossible to determine a professionally experienced school psychologist, and, as a result, teachers are naturally forced to make this assessment primarily on the basis of the psychologist’s age. This can be inaccurate, of course, as there are many older psychologists working in school psychology who have come from other fields of psychology. This means that they may not have gone through any postgraduate education or supervision. Graduates are subjected to the same expectations as psychologists who are experienced with working at schools. If they fail to meet these expectations, they lose their credibility among teachers. This is despite the fact that it should be completely natural that they are still gaining experience and improving professionally.
3. Materials and Methods
3.1. Participants
We obtained data from both school psychologists and teachers at Czech primary and secondary schools. The criteria for selecting school psychologists for our sample were a minimum of 20 work hours per week or more and having spent at least 2 years at one school. The criteria for the selection of teachers were working at the school for at least 2 years, having a psychologist with a minimum of 20 work hours per week present at the school for at least two years, and the position of homeroom teacher, school prevention specialist or counselor.
Both groups of respondents were selected by deliberate selection. Respondents were addressed on the basis of availability from a school psychology supervision group and also via the snowball method. Teachers were selected on the basis of availability and willingness from a Facebook group of teachers.
Our research group included 10 school psychologists and 8 teachers. The age of the school psychologists was between 26 and 69 (median age 33). There were 8 women and 2 men with experience in school psychology in the range from 2 to 14 years. The age of the teachers was between 28 and 56 (median age 42.5); they were all women with experience in teaching from 6 to 22 years. The demographics were self-reported. A more detailed description of the research group is provided in Tables S1 and S2 in Supplementary Materials.
All the respondents verbally consented to the recording of their interview, as well as its transcription and use in the research. Everyone was offered the opportunity to change their mind at any time during the process and were promised that their data would be made anonymous.
3.2. Data Collection and Collection Tool
Data were collected using a semi-structured interview. Interviews with school psychologists took place mostly in neutral environments, most frequently in cafés. We preferred this environment for ensuring privacy from co-workers and, thus, the greatest possible openness for school psychologists. Data collection took place from August 2019 to March 2020. Interviews with teachers were conducted through online video calls. Data collection took place between April and May 2020, at a time when Czech schools were closed due to the COVID-19 pandemic. As a result, it was not always possible to secure the same or ideal conditions, but we are nevertheless of the opinion that all the interviews were conducted in privacy, without significant disruptions and in a relaxed manner. Two teachers conducted their interview at their office at school, but no one else was present in the room at the time. The remainder of the teachers conducted their interviews from home.
The interview was always recorded in two forms (on a phone/voice recorder and on a computer). The average length of a teacher interview was 50 min, while those with school psychologists averaged out at 58 min. All the interviews were conducted by a single researcher.
There were two versions of the interview, each intended for a different respondent group. The first versions of the interviews were always tested on one school psychologist and one teacher, with which we then discussed the content of the questions, whether they were comprehensible and possible recommendations for improvements. This led to the final versions of the interview with only minor changes in language formulations and adding the last extra question.
Both sets of questions are very similar, as their goal was to learn how the two groups view the same thing, along with how they view one other. This is, in our opinion, a more accurate way of gauging from the objective view of the other group than from how its members judge themselves or their own group. The interview mainly included questions about the respondents’ own experience with cooperation and their views on factors influencing the cooperation in both positive and negative directions. The core of the interview consisted of 9 basic areas, which we present in Supplementary Materials in Table S3.
3.3. Analysis
In our research, we used the grounded theory method, specifically classic grounded theory (CGT). CGT is based on a text by Glaser and Strauss, The Discovery of Grounded Theory [34], and is sometimes referred to as the Glaserian theory. It is characterized by being less restrictive and having less specified coding practices, in contrast to the version of Strauss and Corbin [35]
All interviews were transcribed, printed and analyzed. Two basic types of coding were used in the analysis process—substantive and theoretical.
“Substantive codes conceptualize the empirical substance of the area of research. Theoretical codes conceptualize how the substantive codes may relate to each other as hypotheses to be integrated into the theory”[36] (p. 55)
First, we coded all references to factors influencing the cooperation of school psychologists with teachers in transcribed interviews. Substantive codes were marked in printed transcripts using a highlighter and handwritten code names. Then, we rewrote them to computer text documents. We have grouped these codes into more general categories and looked for relationships between these categories in the data. Example of the coding process can be found in Supplementary Materials in Table S4. During the analysis, we constantly wrote memos that helped us identify relationships. With increasing data, we adjusted and refined the categories several times until the categories stabilized. After stabilization, the central category, to which the secondary categories were related, was evident. By processing all data using a constant comparison, we eventually achieved theoretical saturation. The process of comparison must continue until the process yields an interchangeability of indicators and there are no new emerging properties or dimensions [37]. We recorded our theory in diagram using free online application diagrams.net. The diagram represents the theory itself. It records the factors, the relationships between them and hierarchy.
4. Results
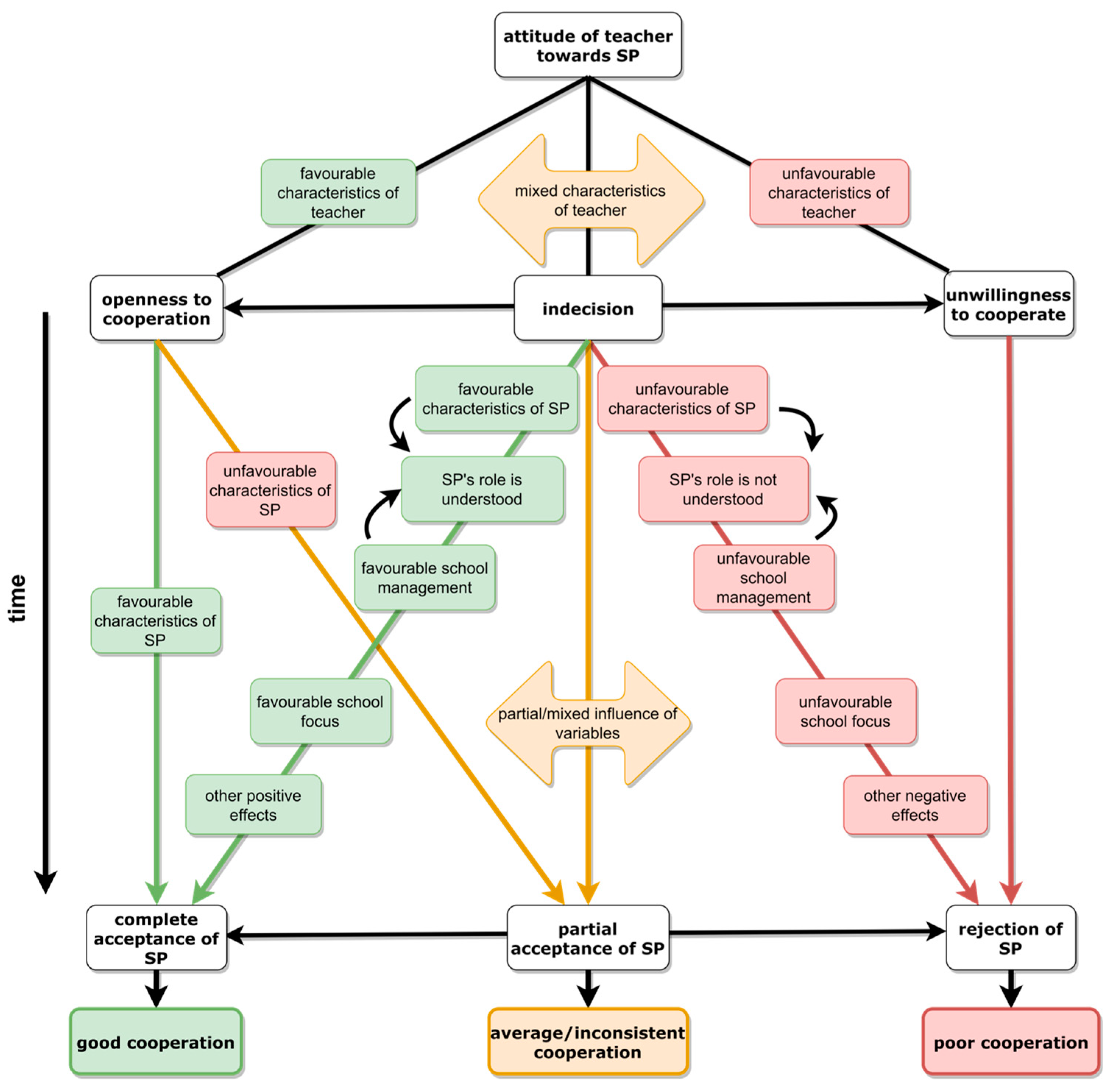
4.1. Attitude of Teacher—Level of Openness to Cooperation
The central category of our model is the teacher’s attitude to cooperation with the school psychologist. All respondents stated this, and most of them (16 out of 18) identified this factor as the most important. The openness of a teacher to cooperation is the most important factor, in which other factors will affect the development of good cooperation.
The following quotation illustrates how respondents perceive the teacher’s attitude as a key aspect. Even the best psychologist or school management is unlikely to guarantee successful cooperation if the teacher is negative about the position of the school psychologist.
I think that it’s about the people, you sort of have to sort it out on your own and accept that the times have changed. And all this is needed (meaning, the position of a school psychologist and other professionals at the school). I don’t think anyone can force us to think a certain way. I think that even if the psychologist tried, or even the principal, I think it’s in us, the teachers.(Teacher 8)
In the initial phase, this attitude is mainly associated with the characteristics of the teacher. The possession of specific characteristics and cooperation seemed to go hand in hand. Our respondents described specific characteristics of teachers that facilitate cooperation and which, in turn, make it difficult. We will deal with them later in the text.
Teachers can have three basic attitudes towards psychologists:
- 1.
- Openness to cooperate—accepting the attitude of the teacher without a tendency to judge, which potentially enables cooperation;
- 2.
- Indecision to cooperate—the middle value on the continuum, positioned between openness and unwillingness to cooperate. This occurs when the teacher has neutral attitudes that require other factors that would determine their final willingness to cooperate and establish trust to make a decision. Based on the respondents, these are the largest group;
- 3.
- Unwillingness to cooperate—a refusing or condemning attitude of the teacher, which leads the person to reject the institution of a school psychologist, either openly or, more often, internally. According to the respondents, each school typically has 1–3 teachers with this attitude.
4.2. Degree of Acceptance of School Psychologists and the Quality of Cooperation
The attitude of the teacher determines the factors that will be necessary for making a decision. A teacher who is open to cooperating bases their cooperation and trust on the characteristics of the school psychologist. This factor is related to whether this will lead to full acceptance, resulting in good cooperation, or only partial acceptance, with the resulting quality of cooperation being average or inconsistent.
A teacher with an attitude of unwillingness usually cannot be swayed by any other factor. They automatically reject the psychologist, leading either to poor cooperation or no cooperation at all.
A teacher with an indecisive attitude typically needs the most factors to accept and trust the school psychologist. These include the characteristics of the school psychologist, the school focus, management, understanding of the role of the school psychologist and other factors. These factors can lead the teacher to three possible conclusions: full acceptance, partial acceptance or rejection.
In our theory, we distinguish between three levels of acceptance of a school psychologist by a teacher and the resulting quality of cooperation:
- 4.
- Full acceptance of the school psychologist—the ideal case that leads to synergistic cooperation between the teacher and the school psychologist. In this process, both parties are viewed as equal partners;
- 5.
- Partial acceptance of the school psychologist—combines elements of acceptance and rejection in a varying intensity or frequency. This is an attitude somewhere in the middle of the spectrum that assumes that there are both positive and negative factors
- 6.
- Rejection of the school psychologist—in this case, the teacher did not come to trust the psychologist and refused to work with them or only worked with them when they were forced to.
The general idea of the theory regarding the level of quality of cooperation between school psychologists and teachers is summarized in Figure 1.
Figure 1.
Factors that influence the cooperation between school psychologists and teachers. Note: SP—school psychologist.
4.3. Description of the Factors in the Model
In the following overview Table 1, we briefly explain the individual factors of the model. The listed factors always represent two poles of the continuum. The first column includes the pole of the continuum that has the most positive effects on cooperation, while the second column represents the negative factors. The third column represents the number of mentions by the respondents.
Table 1.
Description of the individual factors in the model.
The issue of cooperation between a school psychologist and a teacher is extremely complex and multi-layered. Due to length limitations, it is not possible to describe all the factors in the model in detail. Therefore, we chose to describe only the most important ones in the text.
The teacher’s characteristics are deeply connected to their attitude towards the school psychologist. If the teacher is interested in their students and class, they are more likely to view the psychologist as a way to help their students. Otherwise, the psychologist tends to be perceived as something superfluous. The same principle also applies at the level of the entire school—cooperation between teachers and school psychologists tends to be better at schools focused on the relationships and mental health of its students rather than exclusively on their performance. The degree of cooperation between individual teachers and their informal relationships is also a positive influence. If educators are not used to cooperating and sharing with one another, it will tend to be difficult for them to do so with a school psychologist.
Before we started training, it sort of felt like everybody was doing things on their own, or at least I felt that way. During the training, we were encouraged a lot to share, to show what we’re working on, to perform lessons in front of each other and show our work to each other a bit better. That also led to more sitting in on classes and the fact that we’re not as ‘shy’ in front of each other, that we sort of just go see what people are up to. And they don’t go there to judge, but to get inspired […] And I think that’s something that the school should promote, because the relationship between a teacher and psychologist won’t change unless other things are sorted out first. In my opinion, it’s about the attitude of the adults at the school. That it’s normal to talk things out, comment on them and that it’s great to give each other constructive feedback.(Teacher 5)
For teachers, cooperation is easier when they have a healthy amount of self-confidence—they do not underestimate themselves, and they do not consider themselves as being above others. At the same time, they should be someone who is open to new things and who is motivated towards personal and professional development.
It was always nice when a teacher is willing to develop. Exploring and learning new things, those were usually more open to cooperation.(School psychologist 9)
The school psychologist must also have certain qualities in order for the collaboration to be successful. The obvious one is professional competence. Teachers greatly appreciate psychologists who have teaching experience and understand the education process. They need to be able to strike a balance between providing the teachers with useful information and maintaining confidentiality. The most frequently mentioned characteristics of good collaboration were proactiveness, interest and friendliness.
Of importance are also the psychologist’s depth of knowledge and their ability to intervene. The ability to know how to deal with certain situations and offer solutions.(Teacher 4)
What matters is whether the psychologist wants to fit in, whether they hang out with the people and actively seek out contact or the kids, whether they’re interested. I feel like if I were to just sit in an office, nobody would notice me, nobody would even know I’m here and teachers wouldn’t come on their own, either.(School psychologist 7)
The psychologist also needs to be able to collaborate. For the benefit of collaboration, it seems the psychologist should not act from a position of power and issue binding recommendations but should instead note the needs and abilities of a given teacher and work with them on finding solutions.
There could be a problem if the psychologist started giving advice. Our psychologist is more of the listening and asking kind. Sort of a mentor or coach approach. But if she were too intense and started giving too much advice, it would bother the teachers who have a specific idea of how things should be done, so it wouldn’t work. So yeah, she can give advice, but she needs to find the right amount.(Teacher 1)
Management was one of the most frequently mentioned factors affecting the relationship between the two professions. This is tied to how the principal puts their power to use. It seems that for the work of a school psychologist, things are at their best when the management is neither too authoritarian nor too liberal. Liberal management usually gets ignored by the teaching staff, which means that they cannot adequately define the role and competencies of the psychologist. Authoritarian management, on the other hand, may make the teachers worried that the psychologist might inform them of the management. Teachers under authoritarian management may fear that going to the school psychologist could be interpreted as a professional failure and, as a result, they do not end up seeking their assistance at all.
The management put the psychologist on a certain level. As in, not above the teaching staff, but on the level of a teaching staff member and the management. They include them—not that just someone from the outside comes in to give advice, but that they’re a member and they participate in everything, including the decision-making process of the board of teachers. That is how the position of the school psychologist is set. How they manage to retain it, that’s up to them. But the way in which the management approaches it initially and introduces the psychologist is important.(School psychologist 6)
Defining the role of a school psychologist is also crucial so that the teaching staff knows their competencies and the real possibilities of psychological work. This is because psychologists often deal with unrealistic expectations from teachers who think that an issue will miraculously sort itself out and do so in a very short amount of time.
The school has a long-term issue and then they think that the psychologist can just show up, cast a spell and sort it out. But that’s not how it works.(School psychologist 1)
5. Discussion
In our research, we found one central category that is connected to the collaboration between school psychologists and teachers—the attitude of the teacher towards the psychologist. This attitude can be open, closed or indecisive, and it determines the other factors. Put simply, we could say that for the collaboration to go smoothly, the teacher needs to have trust in the very role of a psychologist. Bartoňová and Smetáčková [38] also took note of trust as the most important factor in the relationship between teachers and psychologists.
As far as the characteristics of the psychologist are concerned, our research considers proactiveness and interest in the teachers as very important—similar to Bartoňová and Smetáčková [38]. The dissatisfaction of Beijing teachers with the school psychologist in the study by Wang et al. [21] stemmed mainly from the insufficient education and skills of the psychologist. Although the situation regarding the training of a school psychologist in the Czech Republic is not as problematic as the one described by the Chinese researchers, it is important to keep in mind that schools often accept fresh graduates to serve as their school psychologists. In addition, the time allotted to teaching school psychology in Czech psychology departments tends to be relatively low. Our study indicated that one of the basic qualities a school psychologist needs to collaborate successfully with teachers is professional expertise. Understandably, without this expertise, it is difficult for a teacher to have trust in the psychologist.
Much as Reger [15] or as Wilson et al. [39] noted, respondents often stated in our research that a school psychologist should not act towards a teacher from a position of power but rather look for solutions by their side. Similar to our research indicating the positive effects of having a pleasant school psychologist, the research by Schowengerdt et al. [40] demonstrated that qualities such as warmth, understanding, and empathy were among the factors that positively correlated with teachers’ satisfaction when consulting a school psychologist. For teachers, it is also important that psychologists have an understanding of the school environment along with certain teaching experiences. In accordance with our results, Zapletalová and Štech [1] also point out the importance of the teaching experience of the school psychologists for teachers’ more positive attitude towards them. On the other hand, the research by Schowengerdt et al. [40] found a negative correlation between school psychologists’ teaching experiences and teacher satisfaction. According to the authors of [40], a higher pedagogical practice of a psychologist was associated with a lower degree of the facilitative characteristics of a psychologist.
Similar to our research, Nikoloupolau and Oakland [27] view the misconception among teachers who view themselves as the ones who need to solve all of their students’ problems as a potential source of cooperation issues. It is for this reason that they close themselves off and isolate themselves from their colleagues. Our study indicated that a reason for teachers refusing to cooperate may also be low self-esteem, a sense of failure, or, conversely, the feeling that they do not need any help. In their research, Hughes et al. [41] found that teachers with higher levels of self-efficacy had lower expectations from psychological counseling and were less likely to change their behavior based on recommendations.
Like other authors [28,31], our research highlighted problems arising from unrealistic expectations and a lack of understanding of the school psychologist’s role.
The principal is also a crucial figure that affects the relationship between teachers and school psychologists. After all, it is the principal who ensures that the role of the psychologist is properly defined and welcomed at the school. In a study by Ponec and Brock [42], which examined the relationships between principals and school counselors—who we believe share certain similarities with school psychologists—the authors concluded that the effectiveness of the counselor’s programs depends on the quality of their relationship with the principal and the definition of their role at the school. If the principal is well-acquainted with the role of the counselor, they can provide them with effective support and help them define their role.
To specify and verify our hypothesis, we propose continuing research into this topic in the form of a comprehensive quantitative study using questionnaires. It would also be useful to expand the perspective on relationships between teachers and school psychologists with that of the school management. Here, we suggest a qualitative study based on in-depth interviews similar to the ones used in this research. A related topic would be studying the relationship between teachers and special-needs teachers. We believe that there are certain shared characteristics as well as a number of specific differences that affect the professional relationships between these two types of teachers.
Limitations
We believe that the greatest limitation of our study was the way in which the teachers were selected, i.e., via self-selection. In the initial phase, teachers were selected for contact by searching for schools in the regional capitals of the Czech Republic that had a school psychologist, which was confirmed by checking their website. In total, we contacted 35 teachers via email but did not receive a single respondent. Finding respondents among the teachers was made significantly more complicated by the closure of schools due to the COVID-19 pandemic and the fact that teachers were preoccupied with distance teaching. As a result, potential respondents could only be contacted electronically. In the end, the teachers who we found for the research were ones who volunteered by responding to our online request. We believe that the teachers who directly volunteered in such a manner may have different characteristics than the average teacher, as they are likely to be more engaged, proactive, open to new things, etc. In our research, these characteristics positively correspond to collaborating with school psychologists. We tried to reduce this potential source of distortion by asking the teachers about their colleague’s behavior towards and opinions about school psychologists.
Another potential source of distortion may have been the subjective perspective of the researcher. The researcher who performed data collection and analysis works as a school psychologist. While there may be positive aspects to this (such as having a personal experience that provided more insight into the topic and understanding for the respondents and having personal investment towards the practical application of the study results), there is also the risk of distortion (such as unintentionally interpreting the respondents’ statements through personal experience, unintentionally projecting a personal view into the data analysis, etc.). We tried to avoid this distortion by asking the respondents to verify that the researcher understood their statements as intended and by consulting the results with other colleagues and researchers.
We also need to discuss the generalizability of these results. This was qualitative research, and its conclusions and hypotheses should be tested by future research. Generalizing the results is also made difficult by the fact that school psychology varies from country to country. While in many countries, the main task of a school psychologist is diagnostic work, their role in the Czech Republic is quite different. According to research by Kavenská et al. [32], diagnosing individual students does not even break into the ten most common tasks of Czech school psychologists. In fact, diagnosing classes as a whole ranked tenth.
The diagnostic work of school psychologists in the Czech Republic is merely one part of their occupation, certainly not their main task. In the Czech Republic, students are diagnosed mainly by external organizations—Pedagogical and Psychological Counselling Centers and Special Pedagogical Centers. Thus, the school psychologist spends most of their time working with individual students (42% of their work time), followed by working with teachers (22%) [32]. Štech and Zapletalová [1] consider the relationship and cooperation with teachers to be one of the greatest challenges in the work of a school psychologist. In the context of diagnostics, we see two main reasons why this may be the case. Firstly, as we wrote above, more frequent contact between psychologists and teachers at the expense of diagnostic activities may, from a purely statistical point of view, increase the probability of new issues arising and having more to sort out. Secondly, diagnostic activity gives the psychologist a specific, clearly defined role and, to a certain extent, a level of prestige. In Czech schools, there may be even more misconceptions about the role of the school psychologist and the questioning of their status. Many respondents, especially teachers, described colleagues who felt that the psychologist was not doing anything at their school, that they were locked away in their office, and none of their work was perceptible. This has a negative effect on trust in the psychologist and creates doubts regarding their usefulness. We consider this to be a possible explanation as to why the topic of school psychologists’ relationship with teachers is still relevant in the Czech environment and why it is so often studied as part of master’s theses. Given the trend of shifting the focus of school psychologists more on adults, however, this question becomes relevant even for other countries, although we have to be careful when generalizing the result.
6. Conclusions and Recommendations
This study revealed some possible effects on the cooperation between school psychologists and teachers. Based on our findings, we can provide several recommendations.
- (1)
- Recommendations for teachers
The key point seems to be the attitude of teachers towards working with school psychologists and the resulting level of openness towards actual cooperation. We know from the statements of the respondents that most schools have 1–3 teachers with negative attitudes who cannot be convinced by any means, while most of the other teachers remain undecided. This is an area that deserves focus, ensuring that the factors that affect cooperation are as positive as possible to help guide the decision of those who remain undecided.
As we know that the unfavorable characteristics of teachers that make cooperation difficult correspond, to a large extent, with the symptoms of burnout, we recommend focusing on the prevention of burnout syndrome among teachers and teaching this topic to undergraduates at faculties of education.
- (2)
- Recommendations for school psychologists
It is also worthwhile to support practical postgraduate education and supervision of school psychologists, as the lack of skills and knowledge can hinder good cooperation.
Psychology programs at universities should also focus more on the specifics of maintaining relationships with teachers to prevent the development of “us and them” divisions and instead promote mutual understanding and respect between the two professions.
- (3)
- Recommendations for school management
It is also important that management promote an atmosphere of sharing, open communication and informal relationships between staff at the school. School psychologists can work more effectively at schools that do not only focus on the students’ performance but also care about their mental health and relationships. The school management can also support the relationship between teachers and the school psychologists by clearly defining the psychologist’s role and competencies and by supporting the view that it is acceptable to turn to a psychologist or another colleague and ensuring that this will not be viewed as a professional failure on the part of the teacher.
Supplementary Materials
The following supporting information can be downloaded at https://www.mdpi.com/article/10.3390/educsci13111078/s1, Table S1: Basic socio-demographic data of school psychologists; Table S2: Basic socio-demographic data of teachers; Table S3: Core of the interview for school psychologists and teachers; Table S4: Coding example (Teacher 1 interview excerpt).
Author Contributions
Conceptualization, Z.M. and J.Š.; Methodology, Z.M.; Software, Z.M.; Validation, J.Š.; Formal analysis, Z.M.; Investigation, Z.M.; Resources, Z.M. and J.Š.; Data curation, Z.M.; Writing—original draft, Z.M.; Writing—review & editing, J.Š.; Visualization, Z.M.; Project administration, J.Š.; Funding acquisition, J.Š. All authors have read and agreed to the published version of the manuscript.
Funding
This research was funded by Czech Ministry of Education, Youth and Sports for specific research: IGA_FF_2022_006.
Institutional Review Board Statement
The entire course of data collection was carried out in accordance with the ethical code EFPA and the GDPR legislation. All research participants were notified of the possibility of withdrawing from the research at any time and of the fact that the data collected are to be used anonymously and only for the purpose of this research.
Informed Consent Statement
Informed consent was obtained from all participants involved in the study.
Data Availability Statement
Data are not available due to confidentiality agreements with participants.
Conflicts of Interest
The authors declare no conflict of interest.
References
- Štech, S.; Zapletalová, J. Úvod Do Školní Psychologie; Portál: Prague, Czech Republic, 2013.
- Chrtková, M. Školní Poradenské Pracoviště—Realita a Očekávání. Master’s Thesis, Univerzita Karlova, Prague, Czech Republic, 2018. [Google Scholar]
- Finková, P. Školní Psycholog Očima Učitelů Základní Školy. Master’s Thesis, Univerzita Karlova, Prague, Czech Republic, 2007. [Google Scholar]
- Stejskalová, J. Školní Psycholog a Jeho Práce z Pohledu Pedagogů. Master’s Thesis, Univerzita Palackého, Olomouc, Czech Republic, 2012. [Google Scholar]
- Majdyšová, M. Pozice Školního Psychologa ve Vztahových Rámcích Školy—Z Pohledu Školního Psychologa a Učitele. Master’s Thesis, Masarykova Univerzita, Brno, Czech Republic, 2011. [Google Scholar]
- Pechová, M. Vliv Vztahů Na Pracovišti Na Profesní Identitu Školního Psychologa. Diploma Thesis, Karlova Univerzita, Prague, Czech Republic, 2015. [Google Scholar]
- Sakmárová, B. Spolupráca Školských Psychológov a Učiteľských Tímov z Pohľadu Školských Psychológov. Master’s Thesis, Karlova Univerzita, Prague, Czech Republic, 2021. [Google Scholar]
- Kultová, M. Vnímání Role Školního Psychologa Pedagogickými Pracovníky. Master’s Thesis, Univerzita Hradec Králové, Hradec Králové, Czech Republic, 2015. [Google Scholar]
- Suchardová, L. Důvěra ve Vztazích Mezi Učiteli a Začínajícím Školním Psychologem. Master’s Thesis, Karlova Univerzita, Prague, Czech Republic, 2010. [Google Scholar]
- Ahtola, A.; Kiiski-Mäki, H. What Do Schools Need? School Professionals’ Perceptions of School Psychology. Int. J. Sch. Educ. Psychol. 2014, 2, 95–105. [Google Scholar] [CrossRef]
- Gutkin, T.B.; Conoley, J.C. Reconceptualizing School Psychology from a Service Delivery Perspective: Implications for Practice, Training, and Research. J. Sch. Psychol. 1990, 28, 203–223. [Google Scholar] [CrossRef]
- Conoley, J.C.; Powers, K.; Gutkin, T.B. How Is School Psychology Doing: Why Hasn’t School Psychology Realized Its Promise? Sch. Psychol. 2020, 35, 367–374. [Google Scholar] [CrossRef] [PubMed]
- Cason, E.B. Some Suggestions on the Interaction between the School Psychologist and the Classroom Teacher. J. Consult. Psychol. 1945, 9, 132–137. [Google Scholar] [CrossRef]
- Handler, L.; Gerston, A.; Handler, B. Suggestions for Improved Psychologist-teacher Communication. Psychol. Sch. 1965, 2, 77–81. [Google Scholar] [CrossRef]
- Reger, R. The School Psychologist and the Teacher: Effective Professional Relationships. J. Sch. Psychol. 1964, 3, 13–18. [Google Scholar] [CrossRef]
- Smilansky, J. Problem Areas in the Relationship of School Psychologists and Teachers. Sch. Psychol. Int. 1982, 3, 23–27. [Google Scholar] [CrossRef]
- Davies, S.M.B.; Howes, A.J.; Farrell, P. Tensions and Dilemmas as Drivers for Change in an Analysis of Joint Working Between Teachers and Educational Psychologists. Sch. Psychol. Int. 2008, 29, 400–417. [Google Scholar] [CrossRef]
- Burden, R.L. Stress and the School Psychologist. Sch. Psychol. Int. 1988, 9, 55–59. [Google Scholar] [CrossRef]
- Kikas, E. School Psychology in Estonia. Sch. Psychol. Int. 1999, 20, 352–364. [Google Scholar] [CrossRef]
- Mägi, K.; Kikas, E. School Psychologists’ Role in School. Sch. Psychol. Int. 2009, 30, 331–346. [Google Scholar] [CrossRef]
- Wang, C.; Ni, H.; Ding, Y.; Yi, C. Chinese Teachers’ Perceptions of the Roles and Functions of School Psychological Service Providers in Beijing. Sch. Psychol. Int. 2014, 36, 77–93. [Google Scholar] [CrossRef]
- Dean, R.S. A Comparison of Preservice and Experienced Teachers’ Perceptions of the School Psychologist. J. Sch. Psychol. 1980, 18, 283–289. [Google Scholar] [CrossRef]
- Watkins, M.W.; Crosby, E.G.; Pearson, J.L. Role of the School Psychologist. Sch. Psychol. Int. 2001, 22, 64–73. [Google Scholar] [CrossRef]
- Dimakos, I.C. The Attitudes of Greek Teachers and Trainee Teachers Towards the Development of School Psychological and Counselling Services. Sch. Psychol. Int. 2006, 27, 415–425. [Google Scholar] [CrossRef]
- Anderson, C.J.K.; Klassen, R.M.; Georgiou, G.K. Inclusion in Australia. Sch. Psychol. Int. 2007, 28, 131–147. [Google Scholar] [CrossRef]
- Ahtola, A.; Niemi, P. Does It Work in Finland? School Psychological Services within a Successful System of Basic Education. Sch. Psychol. Int. 2013, 35, 136–151. [Google Scholar] [CrossRef]
- Nikolopoulou, A.K.; Oakland, T. School Psychology in Greece. Sch. Psychol. Int. 1990, 11, 147–154. [Google Scholar] [CrossRef]
- Farrell, P.; Jimerson, S.R.; Kalambouka, A.; Benoit, J. Teachers’ Perceptions of School Psychologists in Different Countries. Sch. Psychol. Int. 2005, 26, 525–544. [Google Scholar] [CrossRef]
- Topping, K.J.; Freeman, A.G. What Do You Expect of an Educational Psychologist? AEP J. 1976, 4, 4–9. [Google Scholar]
- Watts, P.E.; Pasternicki, G. Consumer Expectations of Psychological Service Delivery in an English Local Education Authority. Sch. Psychol. Int. 1988, 9, 83–89. [Google Scholar] [CrossRef]
- Pérez-González, F.; García-Ros, R.; Gómez-Artiga, A. A Survey of Teacher Perceptions of the School Psychologist‘s Skills in the Consultation Process. Sch. Psychol. Int. 2004, 25, 30–41. [Google Scholar] [CrossRef]
- Kavenská, V.; Smékalová, E.; Šmahaj, J. School Psychology in the Czech Republic: Development, Status and Practice. Sch. Psychol. Int. 2013, 34, 556–565. [Google Scholar] [CrossRef]
- Štech, S.; Zapletalová, J. Kvalitativní Analýza Přístupu Školních Psychologů k Profesi—Srovnání Kazuistických Studií. In Metodika Práce Školních Psychologů na ZŠ a SŠ; Zapletalová, J., Ed.; IPPP: Prague, Czech Republic, 2001; pp. 37–47. [Google Scholar]
- Glaser, B.; Strauss, A. The Discovery of Grounded Theory; Aldine: Chicago, IL, USA, 1967. [Google Scholar]
- Strauss, A.; Corbin, J. Grounded Theory in Practice; SAGE Publications: Thousand Oaks, CA, USA, 1997. [Google Scholar]
- Glaser, B.G. Theoretical Sensitivity: Advances in the Methodology of Grounded Theory; Sociology Press: Mill Valley, CA, USA, 1978. [Google Scholar]
- Bryant, A.; Charmaz, K. The SAGE Handbook of Grounded Theory; SAGE Publications Ltd.: London, UK, 2007. [Google Scholar]
- Bartoňová, A.; Smetáčková, I. Učitelské Vyhoření v Perspektivě Školních Psychologů. E-Psychol. 2020, 14, 37–51. [Google Scholar] [CrossRef]
- Wilson, K.E.; Erchul, W.P.; Raven, B.H. The Likelihood of Use of Social Power Strategies by School Psychologists When Consulting with Teachers. J. Educ. Psychol. Consult. 2008, 18, 101–123. [Google Scholar] [CrossRef]
- Schowengerdt, R.V.; Fine, M.J.; Poggio, J.P. An Examination of Some Bases of Teacher Satisfaction with School Psychological Services. Psychol. Sch. 1976, 13, 269–275. [Google Scholar] [CrossRef]
- Hughes, J.N.; Grossman, P.; Barker, D. Teachers’ Expectancies, Participation in Consultation, and Perceptions of Consultant Helpfulness. Sch. Psychol. Q. 1990, 5, 167–179. [Google Scholar] [CrossRef]
- Ponec, D.; Brock, B. Relationships among Elementary School Counselors and Principals: A Unique Bond. Prof. Sch. Couns. 2000, 3, 208–217. [Google Scholar]
Disclaimer/Publisher’s Note: The statements, opinions and data contained in all publications are solely those of the individual author(s) and contributor(s) and not of MDPI and/or the editor(s). MDPI and/or the editor(s) disclaim responsibility for any injury to people or property resulting from any ideas, methods, instructions or products referred to in the content. |
© 2023 by the authors. Licensee MDPI, Basel, Switzerland. This article is an open access article distributed under the terms and conditions of the Creative Commons Attribution (CC BY) license (https://creativecommons.org/licenses/by/4.0/).
