Abstract
With the world becoming flat with fluid boundaries, engineers have to be global in their outlook and their pedigree. Due to the need for international acceptance of engineering qualification, the incorporation of Outcome-Based Education (OBE) has become common and global accreditation treaties such as the Washington Accord have been ratified. Further, it becomes important, especially for an engineering university with a global outlook preparing its students for global markets, to ensure that its graduates attain the planned outcomes. Additionally, the higher education institutions need to make sure that all the stakeholders, including students, parents, employers, and community at large, are getting a quality educational service, where quality is categorized as (1) product-based ensuring that the graduate attained the planned outcomes and skills, and (2) process-based keeping an eye on whether the process is simple, integrated, and efficient. The development of quality movements, such as Total Quality Movement (TQM), Six Sigma, etc., along with quality standards such as ISO 9001 has been instrumental in improving the quality and efficiency in the fields of management and services. Critical to the successful deployment of a quality culture is the institutionalization of an integrated Quality Management System (QMS) in which formally documented processes work according to the Vision and Mission of an institute. At the same time, commitment to Continuous Quality Improvement (CQI) to close the loop through effective feedback, would ensure that the planned outcomes are attained to the satisfaction of all the stakeholders, and that the process overall is improving consistently and continuously. The successful adoption of quality culture requires buy-in from all the stakeholders (and in particular, the senior leadership) and a rigorous training program. In this paper, we provide a review of how a QMS may work for the provision of quality higher education in a 21st-century university.
1. Introduction
“Quality” as a word is originated from the Latin word “qualis” that means “of what kind” [1]. In other words, the quality of a subject is one of the ways to highlight the characteristics and nature of that subject. At a high level, quality can be defined in any of the following ways [2,3]:
- Quality as fitness for purpose: A service or product is said to demonstrate quality providing it consistently meets the product creator’s or owner’s claims for it along with the consumer’s or client’s expectations. In other words, it must, as the British Standards Institution (BSI) defines quality, be “fit for purpose” [4]. Quality as fitness for purpose is sometimes referred to as “quality in fact”.
- Quality as outcome assurance: A product or service is assumed to have quality when the producer has a quality system, sometimes called a quality assurance (QA) system. The system involves consistent and continuous production of the product or service that complies with a particular standard or specification. The presence of QA systems promises to guarantee that a given service or product is “fit for purpose”.
- Quality as excellence: A product or service is assumed to have quality if it can consistently “meet or exceed customer expectations”.
- Quality as value for money: The standard of quality of a product is directly related to the economy of the product. This deals with providing quality products at a price that is affordable for the consumers. It also refers to the fact “you get what you pay for”.
- Quality as transformation and striving for CQI: Continuous quality improvement (CQI) refers to a process of monitoring the system, collecting and analyzing data, proposing remedial actions, and implementing the action to close the loop. Excellence is an aspiration, a striving, which is demonstrated from the supplier’s commitment to keep transforming for the better through a continuous CQI cycle.
As a general statement, we can perceive quality as something that meets and/or surpasses the requirements, needs, and demands of customers. We may call this phenomenon as “quality in perception” as the quality is generally considered to be consumer-centric, and this is why the consumers’ perception matter the most.
In business and academia, there have been two approaches related to quality of products: quality control and quality management. The former deals with finding and excluding of components or the entire product after the production, if it does not meet specific standards as set by the organization, while the latter refers to managing the production of the quality and keeping it to specific standards before or during the production. Quality management is sometimes referred to as quality assurance process and this is more relevant to the education sector [5].
Moreover, the achievement of quality depends on a number of principles which have been developed in the past two decades. These principles demonstrate the key features of quality that can be used to understand what the quality is all about [6]. We summarize these principles in the following.
- Customer-focused: Creating a quality product and maintaining its standard require deep understanding of customer needs and expectations
- Leadership: Leadership components of quality is centric to process of creating the idea and brainstorming of the purpose of creating the product. It also deals with creating a centralized quality culture
- People-centric: It is important to develop the appropriate workforce and to keep them motivated
- Process-focused: Managing quality of products require continuous and effective management of processes
- Systems approach: It is critical to maintaining that the organization has a clear and deep understanding on interactions and interdependencies of processes
- Continual improvement: One of the fundamental essentials to quality is the ability of the process to embed continuous improvement of the processes by reviewing the existing ones, and finding improved approaches ways of creating and manufacturing the products
- Factual approach: This principle deals with the fact that having a clear, well-defined, and unbiased view of the ground realities in decision-making is vital to success
- Mutually beneficial relationships: Teamwork is very important in maintaining quality. There is a need to realize across the board that the team need each other to succeed
In academia, quality management may include a number of aspects including quality of students, quality of facilities and infrastructure, quality of processes, quality of assessments, etc. The quality management of each of these aspects requires distinct set of procedures while these aspects also have some overlap in quality procedures. In this paper, our main focus is on the quality of assessments in higher education which is usually addressed using Outcome-Based Education (OBE) paradigm. We discuss this aspect in detail in Section 4.
One of the established ways of dealing with quality of products and making sure that they are according to the expectations and needs of the consumers is by instituting a Quality Management System (QMS). QMS requires that an organization establishes its own set of operating processes and procedure for maintaining quality and then adheres to these. In this respect, the organization is sovereign in identifying the quality principles within some bounded and recognized standard such as ISO 9000, ISO 9001, ISO 14001, etc. The main principles of a QMS include [6] the following:
- establishment of goal or objectives;
- formulation of a process;
- monitoring, measurement, and analysis of the organization’s performance around the process; and
- review of goals, objectives, and process and continuous improvement.
Among the myriad changes that have taken place in engineering education during the last century, engineering education expert Jeffrey Froyd identifies that the evolution of outcome-based education (OBE) and accreditation can be categorized as one of the top five significant changes in engineering education [7]. This includes the accompanying imperative to hold universities accountable for continuous quality improvement. The trend has emerged from the increasing globalization of the engineering workforce and the need to ensure that engineering degrees the world over emphasize and assess engineering knowledge, skills, and attitudes in compatible ways. OBE (https://en.wikipedia.org/wiki/Outcome-based_education), sometimes referred to as standards-based education or competency-based education, is attributed to be the brainchild of the sociologist William Spady [8]. In a nutshell, OBE requires that we organize and focus everything in an educational system around goals (or outcomes) related to what the students are able to know and successfully demonstrate in terms of abilities and attitude at the end of their educational experience. All decisions related to the curriculum, instruction, and assessment are centric to the graduating learning outcomes that the students are expected to demonstrate by the end of their program and/or courses. Consistent with the adage “the proof of the pudding is in the eating”, it is now widely believed that the success of an educational program is in ensuring that the student is successful in demonstrating predefined competencies of knowledge, skills, and attitude by the end of their educational program.
In the past, many researchers have attempted to study the relationship between QMS and OBE, and in particular to map QMS in the higher education sector through the principles of OBE. In this context, experts from academia have taken different avenues to address the problem. A recent survey in [9] has summarized the corresponding achievements and limitations. The primary effort in this regard is made in [10], highlighting that the TQM principals, such as customer focus, leadership, etc., can be directly applied in the OBE process. However, the discussion in [10] merely revolves around the theoretical foundations between the two concepts (QMS and OBE) without considering the practical hindrances in the education sector for the implementation of QMS in its true spirit. The work in [11] further highlights this fact that there is an abundance of quality frameworks in education sector for the execution of QMS, targeting the theoretical aspects only, without focusing on the real “improvement” aspect. Another literature review on the linkage between quality and education is performed in [12] in which the authors discuss various attributes of quality in the context of reviewed literature. Based on their review, they articulate a quality model and evaluate state-of-the-art frameworks in the context of their presented quality model. The bonding between QMS and OBE is further explored in [13], where the authors have described certain challenges in implementing the CQI process in its true sense for education sector.
Despite the importance of aforementioned literature on the linkage between QMS and OBE, there is a need for a work that can not only provide a theoretical foundation for a cohesion between the two (QMS and OBE), but also highlight the gaps where the OBE process can still incorporate or import various techniques and methods from a relatively more mature QMS model. This is particularly true for engineering education. In other words, it is important to evaluate current state-of-affairs in engineering education from a quality management point of view and point out the practical issues related to shortcomings and generate certain recommendations accordingly.
While the practice of using a QMS with some set of principles as specified by an industrial/commercial organization for itself is well established, and the same is true for the use of OBE principles for the higher education sectors (such as engineering education programs), we aim to critically analyze principles and practices of both QMS and OBE to determine how close they are to each other. The main contributions of this paper are as follows:
- The similarities between a QMS and an OBE framework are clustered into four major categories.
- State-of-the art on OBE for engineering education is explored in the context of QMS participles.
- The probable hindrances to the wide-spread adoption of QMS in higher education, targeting OBE for engineering programs, are highlighted.
- A set of recommendations are presented and discussed for the exploitation of QMS with its true spirit in an OBE environment.
To summarize, this paper identifies some core principles of QMS that can be borrowed into the OBE system for the higher education sector. We believe that the work presented in this paper will be useful for university administrators—mainly those who do not have a background in management and quality movement—who are interested in applying modern trends such as OBE in their true spirit particularly in the field of engineering education. Furthermore, we provide deep insights of adhering to quality principles in an educational organization along with presenting the caveats and pitfalls of using these principles.
The rest of the paper is organized as follows. Section 2 provides the background about quality management systems mainly in the industrial sector. Section 3 discusses the quality in higher education sector, while the focus of Section 4 is on the quality management systems in the OBE-centered higher education environment. Section 5 highlights similarities and differences between quality management systems in industry and higher education. It also outlines the challenges faced by the academia in the implementation of quality management systems and provides recommendations to help academics and managements boards towards the realization of quality assurance in its true spirit in the education sector. The paper is concluded in Section 6.
2. Quality Management System (QMS)
A Quality Management System (QMS) deals with management of quality principles and regulations that are generally defined by an organization per se such that comparison of the outcome of the product can be made against the reference principles and product quality could be improved, continuously. QMS principles are often inspired by some well-known quality standards but are adapted according to the particular product at hand, its features and characteristics, and the environment under consideration. In general, the following are the main principles around which a QMS is defined [6]:
- Establishment of goal or objectives: Before a QMS can be set up, an organization must define its raison d’etre (mission or expression of purpose). This also includes the vision of the organization in terms of how it sees itself in the future and what is its criteria of success including the outcomes and the key performance indicators (KPI). The organization must also make an effort to identify the stakeholders for the products and/or services it is offering.
- Form a process: It is important to identify and define the processes that are involved in the making of the product in order to ensure quality. In addition, each process must have a clearly defined success factor and feedback mechanism, which can help in identifying any bottleneck in the product manufacturing pipeline. Besides, this is also useful in refining the product process-wise. The organization must also ensure the availability of information necessary to support the optimization of processes.
- Monitor, measure, and analyze the performance: Once the processes are formed, continuous and structural monitoring of the processes associated with the production cycle should be done. The organization must ensure to define proper KPIs to measure and analyze the performance of the processes. This is sometimes referred to as collecting the internal feedback. On the other hand, the organization must have a mechanism to get the external feedback from the customers and stakeholder via surveys, etc. and should ensure that due audit is performed for all processes regularly.
- Review and improve: Once the data are collected, they must be reviewed thoroughly. The next step is to implement corrective and preventive measures in order to improve the performance of the following batch of the product making. Moreover, the organization must have a structure to ensure that corrective steps are taken and processes are in place for continual improvement.
Shewhart’s Approach to Quality Management: Walter Shewhart proposed techniques for statistically control the industrial processes [14]. It includes a number of techniques that help in eliminating the causes of variability from the industrial processes, thereby making the industrial processes more controllable and predictable. Deming, later furthered the contributions of Shewhart by developing a “plan, do, check, act” (PDCA) cycle [15] (or sometimes referred to as “plan, do, study, act” (PDSA)), which is understood to be the pioneer method for the management of continuous quality improvement (CQI).
Deming’s Approach to Quality Management: Deming developed the PDCA/PDSA cycle of quality management [15] with reference to the proposed techniques of Shewhart. He proposed four components of quality management that have one of the greatest influences on quality management and movement. These components are
- appreciation for a system,
- understanding variation,
- a theory of knowledge, and
- understanding psychology and human behavior
In his famous 14 points [16], Deming has laid out the necessary imperatives to effectively manage an institute, as shown in Table 1.
Table 1.
Deming’s 14 Points for Total Quality Management [15].
With his work, Deming has laid the foundation of the quality management in terms of process defining and product cycle. He insisted that the product cycle should be properly described and defined, and said that if one cannot describe what one is doing as a process, then one does not know what one is doing. He also suggested that the quality management principles should be embedded in a way that the cause of malfunctioning is identified instead of managing the result to get the desired outcome of a product. Deming also recommended to manage the process and the cause and not the result and considered managing by results to being akin to drive while looking in the rear-view mirror.
2.1. Quality Control vs. Quality Management/Assurance
New production methods, associated with the approach proposed by F W Taylor to “scientifically” approach management, has resulted in division of a product manufacturing process into several components where different set of work forces is generally responsible for each component. This brings the need to inspect and control each component separately and the product as a whole, which is termed as quality control. Therefore, it became essential to look at the quality of products and services to detect and prevent deficiencies.
Quality control is a well-established and pioneer quality concept, which refers to recognition and exclusion of either components or the final product that does not comply with the standard. It ensures that only those components or products leave the production line that comply with a predefined standard or specification. In other words, the process of quality control is designed to find defective products. It is noteworthy that quality control is an “after-the-event” process and the workforce who is involved in the production of the components or the product itself is not generally involved in the quality control process. This is why, many organizations have replaced or augmented the quality control process with quality assurance and quality management methods that involves embedding quality into the production process and as a result, making the producers/workforce responsible for the quality of the components or the product itself.
Quality assurance can therefore be thought as a “before-and-during-the-event” process aimed not only at detecting defects but to proactively prevent shortcomings from occurring. Quality assurance is different than quality control and is more about “consistently meeting product specification or getting things right first time, every time” [17].
To assure the quality, there have been several quality management approaches employed during different periods. Total quality management (TQM) is one of them which is about organization wide efforts to “install and make permanent climate where employees continuously improve their ability to provide on demand products and services that customers will find of particular value” [18]. TQM integrates quality assurance process by enhancing and developing the process. TQM is more customer-centric and an attempt is made to develop a quality culture where the objective is to delight the customers, and fostering an environment that enables this goal. Therefore, TQM makes the product customer sovereign.
2.2. Quality for Products vs. Quality for Services
“Quality in a product or service is not what the supplier puts in; it is what the customer gets out and is willing to pay.”
—Peter F Drucker, American Management Guru [19].
It is noteworthy that most of the work done related to the quality focused on quality of product and very little effort is made towards defining and analyzing quality management principles for services (including education). Specifically, quality of service is more difficult to define than quality of products because the former includes significant subjective elements. In other words, we can say that the reasons of poor quality of service generally differ from the reasons of bad quality of products. Most quality experts (e.g., Edwards Deming, Joseph Juran, Philip B Crosby, Tom Peters, and Kaoru Ishikawa) focused their attention on quality issues related to industrial production. Moreover, specifically, none of experts with the exception of Peters, focused their attention to the pertinent issues of quality in the education sector.
In the following, we present some important aspects in which services differ from a product.
- Unlike product development, a direct contact of some form between provider and consumer or end user is present in services.
- In contrast to the product development where a product can be altered during the production line before going to the customer, the services have no or very little option of being mended, especially once offered. They have to “be right the first time, every time”.
- Services are generally initiated or requested by an end user which puts the end-user in the driving seat to set the deadline of the service delivery.
- The expectations from services may not always be tangible. The services may suffer from a lack of understanding between the providers and customers. Therefore, the goal of services is more about process instead of the product.
- While the feedback on product quality is generally sought after the product launch, the end users have the option of providing feedback and shaping the outcome while the services are being offered to them.
2.3. Quality Management Approaches
There are various quality management approaches adopted by different sectors. Based on the nature of their businesses, objectives, and requirements, different organizations follow different quality assurance strategies. The quality control, and more specifically quality assurance process, refers to continuous inspection of different components of the product and correcting the course of product manufacturing. This also involves providing feedback to components or processes in order to improve the quality of the process, known as continuous quality improvement (CQI). Besides, TQM emphasizes on self-assessment, teamwork, leadership, rigorous analysis and strategy, and focuses on the continuous change. Thus, TQM requires that everyone in the organization and all stakeholders are involved in the process of continuous improvement. CQI is a mission-driven system which asserts that the goals, targets, and the processes that are used to achieve them are always supposed to be in continuous flux. Under a CQI approach, multiple entities including the human resource development, collaboration, organizational learning, and evaluation continuously improve the production process and its consequences. Along with other applications, CQI has a direct implication and application in the education sector. In that context, CQI principles recommend that curriculum practices as a system should provide opportunities for assessment and improvement [20]. CQI process includes a number of aspects of an educational program. These important aspects include the following:
- Mission: The mission should be clear and all efforts should be made to assess the mission continuously and improve it.
- Constituents: All stakeholders should be directly or indirectly involved in the CQI process.
- Objectives: Objectives should be designed in a way to support the mission of the organization and reviewed in a period cycle.
- Outcomes: Outcomes should be assess continuously.
- Processes: Processes should be properly defined to assess the outcomes of the product/program.
- Data Collection: Data collection should be done carefully in order to help evaluate the product/program thoroughly.
- Data Analysis: Data should be carefully analyzed and results are drawn to be fed into the cycle.
- Action: Action is taken in the corresponding block to help improve the overall process.
Peter Drucker, in his book The Practice of Management [21] written in 1954 coined the term Management by objectives, which is sometimes, also known as management by results. It provided an outlook to visualize management as a whole and being a manager as a separate responsibility. It also established the discipline of modern management practices. However, it introduced a risk-averse complacent culture as conservative objectives are set. Andy Grove tried to rectify this drawback through the introduction of Objectives and Key Results (OKRs). OKRs has been used by many top companies including Google to try to set ambitious goals and track progress. In a foreword to John Doerr’s authoritative book on OKRs [22], Larry Page, the co-founder of Google, credits the OKR system for helping them attain “10× growth, many times over”. OKRs are developed by focusing on two simple questions: (1) What does an organization want to achieve? (2) How the organization would know the way to achieving its objective? John Doerr talks about the four “superpowers” of OKR which are listed in the following:
- Develop priorities carefully, and then remain focus and committed to them.
- Synchronize the team efforts to accomplish the tasks.
- Register every action properly so that it can be accountable.
- Design goal in such a way that they have margin of expanding and improvement.
Objectives in the OKR methodology are supposed to be ambitious and should feel a little out of reach. The key results (or KPIs) associated with an objective should be quantifiable and easily gradable. Therefore, in this way, if someone consistently is able to fully attain their objectives, this is treated as an indication that the OKRs are under-ambitious and there is a margin to set bigger goals. OKRs are public and transparently shared in the organization so that there is greater awareness and alignment. Low grade on the key results is not the death bell knell as OKRs are synonymous with employee evaluations—but it is feedback that can be used to refine the next OKRs.
TQM suggests that an organization usually develops its own TQM culture by making a reference to one or more well-known external quality standards. In other words, the in-house quality standards are carefully designed and help an organization define its own derived quality standards with reference to one or more external quality standards. The external standards are generally not a binding on the organizations and, some organizations do not like to be overburdened by adopting some external standard. Nevertheless, even if an organization does not adopt or adapt to an external standard, considering or referring to an external standard while design own quality standards can be very useful while designing a product, a service or a program. Moreover, an organization can choose to self-assess the quality of its processes by referring to an external quality standard. It is pertinent to note that no external standard is expected to be fully implementable and generic enough to fulfill the requirements of an organization. However, an organization can take advantage of these known standards by adapting them keeping in view, their service, product, or program, as well as their customers.
Customer/Consumer Centric Services: In order to be successful, the TQM process of an organization is generally inspired by the needs and requirements of the customers. Therefore, the process can be understood to be consumer- or customer-centric and many quality principles around the TQM path are defined by the customers. In this way, the organization has to employ all its resources to get to know the needs of its customers. A comparatively newer approach to manage quality is termed as “Risk-Based Thinking” [23], which makes preventive action part of the routine. A quality institute whether it is educational or industrial take a risk-based approach. The risk always depends on the context of the particular organization. An efficient QMS analyses and prioritizes the risks and opportunities, plans actions to address the risks, implements the plans, and evaluates for its effectiveness. The “risk” aspect keeping in view the international standards relates to the indecision to fulfill their objectives. Risk Based Thinking is the prime form of preventive action and should be an inherent component of an organization’s quality culture.
3. Quality in Academia
In this section, we discuss the quality in education, in general. We look at how quality management systems make a quality educational institute distinctive and effective than an ordinary educational institute which does not apply quality principles in its different operations and procedures. To this end, we distinguish the aspect of engineering education from non-engineering education to emphasize on that fact that engineering education demands additional quality assurance processes compared to non-engineering education. We also attempt to see how the definition of quality in academic setting is different than the quality concept in any industrial setup. While the discussion provided here is generic for all aspects of academic institutes including infrastructure quality, assessment quality, facilities and procedures quality, we specifically focus on the quality of assessments in academic institutes.
Furthermore, we argue that quality in education sector is a vital concept that refers not only to the educational processes, but also to the mission and goals of the respective institution, as well as to the specific standards of the system, facilities, program or event. Quality must be consciously ensured for the purpose of satisfying quality demands.
Process implementation and services delivery with quality are critical in every walk of life, specifically in the field of education. The customers, students, and parents, in the case of education, have the right to be provided with quality education. Then the profession itself demands to uphold certain quality standards to meet the requirements and promises to the customers. Further, in academia, the institutions have more control over their working policies. However, this flexibility should come with additional responsibility of self-accountability to deliver quality education.
Further, the competitive environment between academic institutions also drives the institutes to differentiate themselves from other institutes by providing quality education to their students. In addition, they are also expected to demonstrate the ability to devise their principles and standards of quality and comply with these standards. The shift to a quality culture has fundamentally impacted the milieu of educational institutes as indicated in Table 2, where we compare and contrast a quality-focused education institute with an ordinary institute. This comparison is inspired by the work in [6] that describes several factors based on which the achievement of quality depends. While that work is generic for any type of institutions, we have developed a comparative table for educational institutions.
Table 2.
Comparison of the characteristics of quality educational institute to an ordinary education institute.
In higher education, it is hard to find a universal definition of quality [12]. The lack of a an exhaustive definition is due to the multiple dimensions of higher education sector that are hard to cover in one statement. Similarly, there are factors like nature of the study disciplines, cultural aspects that influence the quality definition statement. There is a need of research on a unified definition of quality for higher education that would be feasible for various type of institutes which are geographically located at different places. However, there is a need to look at the challenges associated with a single definition as the language used to define quality may be too vague and therefore result in an unconvincing and insignificant benefits.
Specifically speaking about engineering education, there are additional challenges to assuring the education quality. In fact, all engineering disciplines are formed to gain knowledge and learn the tools to execute certain tasks necessary to make societal and economic progress. Therefore, the aspect that differentiates engineering education from non-engineering education is about providing the hands-on experiences and practice to the learners so that they could execute the discipline specific tasks in industry upon graduation. Therefore, we identify that certain aspects of engineering education need additional quality control and assurance for engineering institutes. The first among many is the specific requirements related to infrastructure. The infrastructure encompasses the laboratory spaces, laboratory equipment, and apparatus to enable the learners perform their discipline specific practical exercises. Further, the availability of trained support staff in the form of lab instructors, lab staff must be ensured for quality practical skill training. Finally, the assessment processes should be in put place to assess the hands-on skills robustly and effectively. The students must be provided the opportunity to demonstrate their learning related to practical skills and for that, the students should be provided the appropriate software and hardware tools. These additional requirements are considered important when the quality of any engineering program is evaluated by the accreditation bodies.
In education, it is very critical to implement a quality feedback loop to maintain and improve the quality process through constructive, timely, and specific feedback. The main idea is that the evaluation should be a continuous process and should not be delayed until the end of the graduation term. Without ensuring the quality management in education is different than general concept of quality in other fields as in education, we have to maintain the quality of the product (students) for the consumers (stakeholders) as well as for the product itself which makes the product a stakeholder itself. Thus, the results of quality management processes should include the stakeholders along with the students. The students could participate in the quality assurance process by means of completing a record of achievement as an indicator about the product quality. There is a debate in literature [24,25] about whether the students should be treated as customers or products. The study in [25] argues that the staff generally prefer the product orientation while the students generally like the customer orientation. The main difference between product in industry and academia is that, in academia, the products (students) can explicitly provide feedback on the quality processes. The very act of being involved in quality assurance assists the students in developing attributes like critical thinking, and help them transform into ethically- and socially-aware human beings. Therefore, students are not only the products but also the customers or stakeholders in the education system.
Another aspect that differentiates education quality than industrial quality is that due to the complex nature of the human relationships involved in academic settings, the quality can not be solely measured based on numbers. Deming’s point 11 of his famous 14 is “eliminate work standards that prescribe numerical quotas” [15]. Although Deming’s work was produced for an industrial context, however, it applies perfectly to the educational setup. It was argued by Deming that chasing the targets reflected by numbers often results in quality degradation as short-cuts are taken to achieve the goals reflected by numbers. Therefore, quality in education should not solely be measured based on numbers, rather it should be looked in conjunction with qualitative outputs.
After learning about the quality aspects in education and the points that differentiate the quality systems in academia and industry, we will look at the quality management in OBE centric academic environments in the next section.
4. Quality Management in OBE-Centered Academic Environment
In this section, we discuss the quality management in the higher education sector, in general, by discussing how quality is standardized for the educational institutes, and how quality is typically managed for an academic organization. Later, we focus towards a particular case of OBE-centered academic environment and present some of the examples from institutes around the world on how the quality management is undertaken in various institutes and/or programs that are following OBE process.
4.1. Quality Management in Education
We aim to discuss how quality management works for higher education sector. We discuss the factors that influence the quality management and the challenges particular to the quality management in academia. We also present various quality standards that deal with the quality in education. Furthermore, we talk about how the engineering accreditation is playing its role in the quality assurance at engineering institutions.
With the growing number of educational institutes worldwide to serve the growing population of learners, the academic institutes are striving to differentiate themselves from others to attract better and larger student intake. This competitive environment has generated a positive impact on the institutes to establish quality management systems that operate based on the feedback from the learners, staff, parents, accreditation bodies, policy-makers, industries, etc. The main objective is to equip the learners with the attributes and skills that would help them prosper beyond the educational life. To achieve these objectives, there are a large number of programs developed all around the world to ensure that these objectives are met.
On the other hand, in recent times, the way graduates contribute their skills and knowledge practically has changed. Today, graduates require cutting-edge knowledge and skills to offer quick solutions. This has created a worldwide skill competition and therefore, any institute, wanting to make their products (graduates) available for global market, should make their learning process follow some international quality standards such as ISO 21001:2018- or ISO 9001:2000-based QMS [26]. Any institute that uses the learning and teaching to support its customers to acquire and develop certain competences should meet ISO 21001:2018 requirements. Moreover, those institute who use any management system in their educational setup to enhance the satisfaction of their learners and staff would need to meet this particular standard’s requirements. These requirements are generic and applicable to all such organizations which use curriculum to support the learner’s skill acquisition through learning, teaching and research. While ISO 21001:2018 can be applicable to professional training departments, it is not applicable to the organizations that are not involved in the learning and teaching rather only serve as producers or manufacturers of educational products.
QMS in an educational institute assists in understanding “structure, procedures, processes and other necessary resources required for the application of quality management” [27]. The confirmation to the quality maintenance can be done through accreditation, such as ABET-based accreditation, which is an essential requirement of any engineering institutes in most parts of the world [28]. Similarly in Canada, the Canadian Engineering Accreditation Board (CEAB) serves the same purpose. The accreditation processes of both these boards are similar in the sense that both conduct a site visit after a quality manual has been submitted. Compliance with the minimum set standards is required for registration/accreditation which is granted for a limited time. In case of non-compliance with accreditation criteria, accreditation is not granted. In contemporary times, it has become more than necessary that a Quality Enhancement Cell (QEC) works closely with the top management including the Deans and Vice Chancellors for their support on the swift and smooth operations of quality management.
Any accreditation process is based on some criteria and these criteria must be met by the accreditation awarded institute before they are awarded the accreditation. The accreditation process is conducted periodically to keep a check on the long term and continuous quality maintenance of the institutes. Therefore, it is important that QEC operates actively to ensure the quality is maintained for daily operations to long-term vision and planning. To execute this methodology, as already mentioned, a QMS is imperative which is in line with international quality standard.
However, when we talk about quality of education, we have to be careful in the sense that contrary to other industries, education has its own complexities. While in some industrial setups, the product quality is the most, if not all, important aspect of the quality management system; however, in the education sector, labeling the learner as the product misses some very critical aspects. In case of educational setup, one has to take into account the fact that each learner has a different learning style, capabilities, and therefore they have their own unique personalities contrary to any other industry where each product is made up of same material. This further emphasizes on the point that not only the product but also the manufacturing process (learning process) should be carefully designed to address the challenge of meeting the expectations of all the customers i.e., learners. Therefore, the learners should be always in the feedback loop in order to consider their opinions to shape the learning processes. It is extremely vital to note what were the expectations of the learners before entering into the educational setup and how much of their expectations were fulfilled upon leaving the educational system. The gap between the demand and supply of “expectations” is critical to be bridged for a successful educational institute.
The educational quality process is not limited to the learner’s quality only. This involves the staff who are responsible for the delivery of the learning contents. The development of their skill set to design and deliver teaching, flexible in a way to match a wide spectrum of learning styles plays a critical role in learner’s satisfactions. Further, the satisfaction of external parties such as parents, the job market, and organizations related to societal and economical aspects also impacts on the overall quality process in the education setup.
Figure 1 represents the quality management process at an educational institute and highlights the operations that a QMS has to take into account. Quality management in an educational organization is about the quality processes that deal with the evaluation of needs and expectations of students as well as staff. There should be quality processes that analyze these needs and expectations, and subsequently trigger corrective actions to improve the staff and student satisfaction. The quality management process should also consider the input and feedback from the external parties such as parents, industrial partners, and educational/non-educational societies. A holistic approach which ensures the quality operations for all these processes can realize a proper quality management for an educational system.
Figure 1.
Quality management at an educational organization.
With all its complexities, the quality management in education is ensured through some well-defined approaches, and OBE is one of them which aims to provide quality assurance in the educational setting. In the next section, we demonstrate how quality is managed at various educational institutes who are following the OBE approach towards education.
4.2. Quality Assurance in OBE
In this section, we look at various practices around the world to ensure quality by following OBE approach. For instance, Professor M. Somasundaram has presented a successful implementation of OBE where ISO 9001 compliant QMS system is integrated to an outcome-based accreditation (OBA) [29]. Similar practice needs to be followed in engineering universities nationally and internationally to produce engineers that are well equipped and are up to the evolving challenges of the present century. We look at some of the examples in academia where some universities have applied the quality management principles in OBE-centric environment.
In [10], an effort was made to relate quality management process to outcome-based education in the context of South African education sector. The authors acknowledge the challenges of successfully aligning the TQM principals with OBE in order to assure the quality in higher education sector. The authors debate that while any quality management system is client oriented, the TQM is client-centered as well. The OBE approach is learner-centered too, and thus OBE can be implemented following the TQM approach. The authors presented the key principals of a special version of TQM for OBE through Figure 2, where it is considered that optimizing learners’ abilities, market needs, and group work are the key principles of the TQM version in OBE. It is claimed that through an integrated system of these features, education and training, framework end outcomes, and clearly designed standards are driven with the customer, i.e., the learner is at the heart of everything.
Figure 2.
TQM realization in the OBE context [10].
As a general top level (institute, faculty level) CQI cycle for any institute could be represented by a cyclic flow given in Figure 3. The process initiates with setting the institute’s strategic goals and objectives. This leads to the identification of key performance indicators (KPIs), targets, and outcomes. An action plan is followed to achieve the defined KPIs and targets. After careful assessment of the tasks carried out to meet the targets, the remedial actions are identified and executed. The feedback of the remedial actions is carried forward to the strategic goals and objectives. The cycle is repeated with the updates on tasks and actions to be assessed on the later stages.
Figure 3.
A typical top level CQI process in an OBE environment.
A typical overall flow of quality assurance in the OBE context, from ground level (course/programs) to top level (department/institute), is shown in Figure 4. The “development” flow is initiated at the top with the University Mission, which is then translated to the Program level mission, goals, and outcomes through respective School/College Mission. The Program Outcomes determine the outcomes of the Courses delivered at each Program. Each Course Outcome can be further decomposed into the Course Unit Instructional Outcomes. The “Attainment” flow would then be completely inverse in which the outcomes from bottom of the pyramid would be mapped to the gauge the success (or failure) of any Program, School/College, and/or University to achieve their Goals and Mission. A robust quality management system would ensure that the KPIs at each level are met and in case of failure, proper interventions are introduced as corrective measures.
Figure 4.
The attainment flow from course outcomes to University mission and development flow from University mission to course outcomes in OBE.
At this point, we like to highlight that in various parts of the world, some of the OBE terminologies to represent course and program level outcomes and objectives may differ. An effort was made in [3] to summarize the differences in common terminologies related to OBE, where it is highlighted that multiple acronyms are used to represent the same concept. The learning outcomes at the course level are normally termed as Course Learning Outcomes (CLOs); however, they are also called Intended Learning Outcomes (ILOs) in countries like the United Kingdom. The program level outcomes are typically termed as Program Learning Outcomes (PLOs) but they are also called Graduate Attributes (GAs) or Student Outcomes (SOs). There is another term, Program Educational Objectives (PEOs) or Program Objectives (POs), which is used to represent what the graduates are expected to achieve within few years (3–5 years) after their graduation. For consistency reasons, in the following discussions, we use CLOs and PLOs to represent course and program level learning outcomes, respectively, while PEOs are used to represent program level objectives.
Each component of the OBE process flow (course level, program, or institutional level) can have their own quality improvement cycles managed by different people (staff, managers, etc.) which can be analyzed at term, yearly, or long-term duration to feed forward and/or feedback to the linked flow for a continuous quality improvements.
Noor et al. [30] discuss the implementation of QMS for a Faculty which was following the OBE philosophy. The authors present two types of quality improvement cycles where one cycle is for a yearly review and an extended cycle of five years is adopted to consider the lessons learned over a longer period and taking stakeholders feedback for any updates on the program level in terms of program creation and development.
A ground level quality management process can be further classified to two independent but linked cycles (i) course-level CQI and (ii) program-level CQI. The authors of [31] have divided the whole CQI process in these two levels.
A rather improved framework for quality management in OBE is given in [32] where three different quality loops are introduced with a distributed responsibility share between the course coordinators/teaching staff, program directors and management. The authors present a blueprint for the implementation of a CQI in an engineering program at undergrad level. They present the CQI loops for the different levels of outcomes (PEO, PLO, and CLO) and recommend that the quality in each part of the loop should be assured by the respective responsible person.
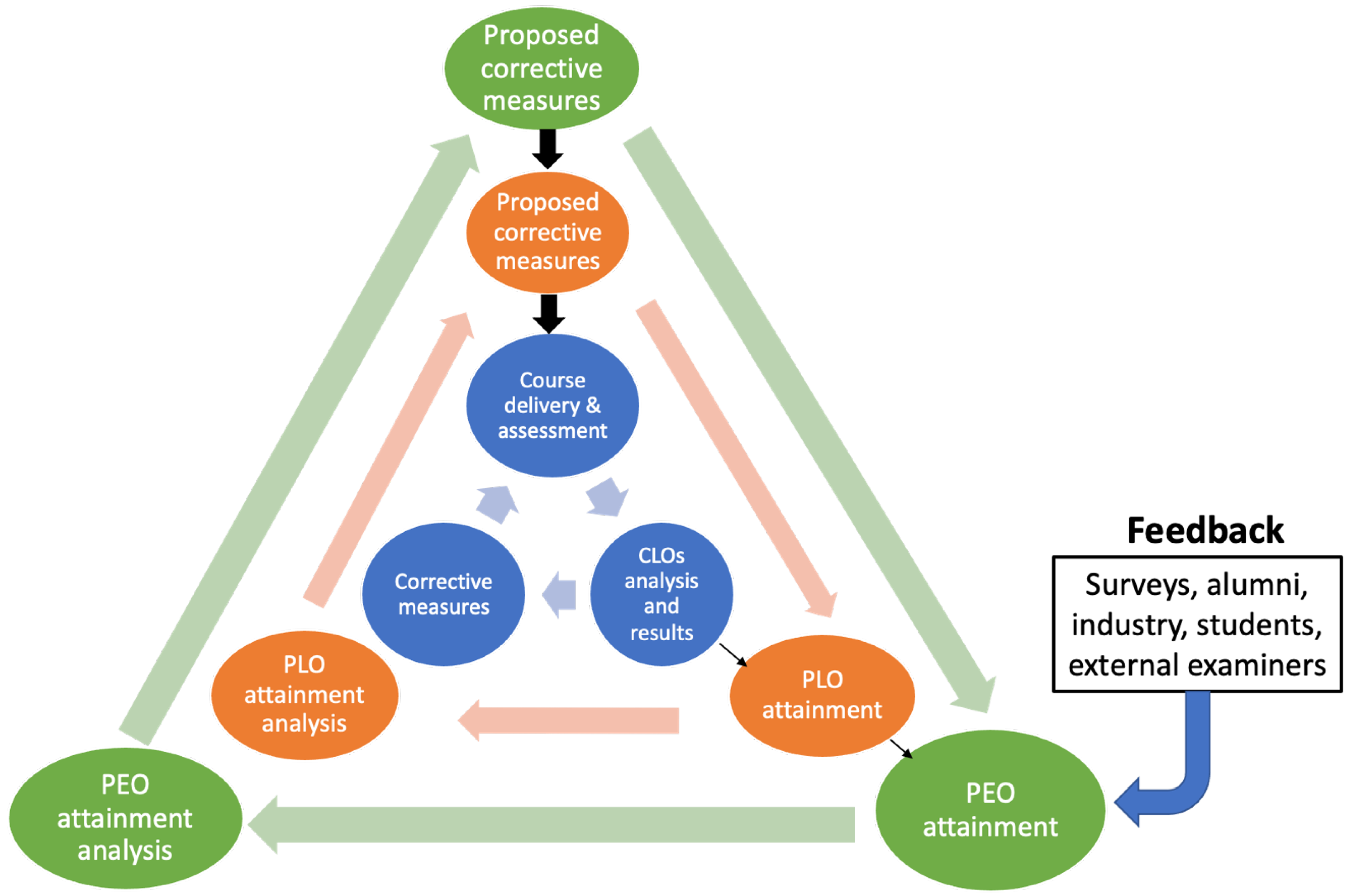
Figure 5 shows a typical representation of relationship between course and program level CQI cycles. It represents the relationship between the inner loop, i.e., course outcome-level CQI; middle loop, i.e., program outcome-level CQI; and outer loop, i.e., program objective-level CQI. A typical course level CQI loop revolves around the analysis of CLOs and is managed by the course coordinators (CCs) of each course in support from the head of discipline or department (HoD). The CLOs attainment for all the courses are fed to the program level CQI loop to determine the attainment of PLOs. All the PLOs attainments are used to determine the PEOs attainment along with the inputs from external examiners, industry, surveys, alumni, and student feedback. All the gathered data are mapped for overall PEO attainment check and after the analysis, the recommendations are made to be fed back to Program- and, subsequently, Course-level CQI loops for the implementation at the Program and Course levels.
Figure 5.
Continual quality improvement loops.
Therefore, a strong connectivity between the three CQI loops ensures a strong quality management in the OBE context. The most inner loop is about the CLOs for which the main responsibility lies with the teaching staff. The middle loop is on PLOs and the program directors or senior academic staff members could take charge of the quality improvement for this loop. The outermost loop is on the PEOs which is based on graduate, and employer surveys and the main responsibility of quality assurance lies with the management and stakeholders for this loop. All the people responsible for maintaining the quality at each CQI cycle should work in close collaboration with each other and their mutual support would ensure a strong quality management in the OBE oriented academic environment.
5. Comparison of Quality Management Systems in Industry and Academia
In this section, the commonalities between QMS and OBE are highlighted. Further, the gaps and challenges in linkage between QMS and OBE are identified. Finally, certain recommendations are made to underpin the current OBE practices through QMS principles.
5.1. QMS and OBE-Common Grounds
There exists an abundance of literature on QMS and OBE, highlighting their salient characteristics [9,10,13,33]. In the following, we have organized them in four main clusters:
5.1.1. Output-Oriented Continuous Quality Improvement
The main goal of both QMS and OBE is to ensure, through a formalized system of processes, that the output (product or services for former and students in case of later) is successfully fulfilling/achieving certain well-defined requirements on a consistent basis. This output-oriented approach makes QMS a purely customer-focused framework. Similarly, the OBE approach stresses more on “learning of students” as compared to “contents being taught”. It implies that the quality control process through a requirement specification document in industrial projects is analogous to assess the overall performance of students in terms of certain student outcomes (SOs) or PLOs. The aforementioned quality control process demands an integrated quality culture where appropriate measures are taken on a regular basis to motivate all stake holders (such as faculty, employers, students, and external advisory board in case of academia).
The output-oriented approach, which is based on some well-defined data-driven processes, cannot maintain the quality without the existence of a CQI. Consequently, the soul of both QMS and OBE lies in their CQI. Like many other processes, the CQI is also based on the data. However, it is important to note that the data used in CQI is only related to the quality of output. After an appropriate data synthesis, various recommendations are generated for further improvement. It is important to note that the effectiveness of recommendations, generated through CQI, is entirely based on the fact that how much the synthesized data is realistic and meaningful.
5.1.2. Formulation of Data-Driven Processes
While the quality of output is always of paramount importance, the same cannot be achieved without the existence of well-defined processes as well as their effective management. This is equally true in academia as well as in industry. There are various processes in OBE approach related to PEOs, curriculum, students advising, facilities, faculties, and institutional support. Some examples of processes related to PEOs are alignment of PEOs, assessment of PEOs, and revision of PEOs. Similarly, the examples of processes, related to the curriculum, are alignment of curriculum, design of courses and their interconnection, integrated design experiences in laboratories, design and mapping of CLOs, and so on [34,35]. In addition to the formulation of well-defined processes, it is critical to organize multiple processes in an integrated fashion so that the interactions and interdependence of processes can easily be conceived.
The quality of output is based on the effective management of processes which in turn is based on the collection of “clean” and “meaningful” data. Alternatively, the generation of a clean and meaningful data depends upon the effective management of a well-defined process. In other words, the management of processes and the generation of data are mutually dependent and play a vital role in their mutual success. In both OBE and QM, the data about the intended (target) output(s) can be collected directly or indirectly. For example, the direct assessment data is collected by the individual course instructors while the indirect assessment data is gathered through surveys from faculty, students, employers, etc. In addition to the data which is related to the output, the program data (OBE model) or organization data (QMS model) are also collected which summarizes the current state of affairs for different stakeholders of the programs/organization.
5.2. Limitations of State-of-the-Art OBE Practices in the Context of QMS
Section 5.1 has summarized the common grounds between QMS and OBE in terms of four important clusters. Despite the huge similarity between the two, the state-of-the-art on OBE reveal that QMS has not been incorporated to its full extent in academia. For the sake of simplicity and space limitations, in this section, we consider the work done in the context of ABET accreditation [36] only which is a competitive environment to ensure the implementation of ISO 9001:2000 [6]. However, the findings in this section are equally valid for other accreditation systems. State-of-the-art OBE practices in the context of ABET accreditation can be classified into two parts. The first part consists of those works in which a successful accreditation experience is presented to describe various processes and their management [37,38,39]. The second part contains the development of some web-based interactive tools to effectively manage the entire quality management process [40,41,42,43].
The purpose of these documents [37,38,39] is to describe the processes and methods, used for the quality management. It has been observed that the work in [37,38,39] revolves around the description of an organizational structure along with the development of PEOs, CLOs, and SOs. Finally, the execution of CQI is described. As a result, the gathering of data from various stakeholders and the outcomes of CQI are discussed accordingly. While the description of various processes, along with their execution and results, in the context of a successful accreditation experience, is useful for other engineering programs, an integrated quality approach where the processes and data synthesis ae connected in a coherent way, is clearly missing. For example, the works in [37,38,39] state that all the processes have been executed by certain resources (stakeholders). However, the mapping of processes on the corresponding resources is purely based on intuition (ad hoc approach rather than a systematic approach) and the rationale behind this mapping is absent. The absence of rationalism may demotivate the stakeholders to work as a team which is one the most important part of any quality management system. In other words, the motivation of faculty members to work as a team is a critical requirement for the development of a quality culture. In addition to the lack of rationalism, a well-defined interconnection between various processes/resources is also missing, which may produce multiple conflicts.
A typical quality management system requires the participation of various stakeholders. The purpose for the development of web-based interactive tools is to collect the feedback from different entities and organize it as per requirements. The work in [40] critically analyzes different interactive tools (such as EvalTools [41], CLOSO [42], and WEAVEonline [43]). The main goals of all these tools is to automate the data collection process which enhances the co-operation among various stakeholders. However, the automation of data collection processes through some interactive tools is not sufficient without a coherent vision of the quality management system. The data collection through some interactive tools, but without a coherent vision of quality, depict some redundancy and conflicting feedback from various stakeholders of the program. The conflicting feedback will eventually implement a wrong or useless CQI.
5.3. Hindrances to the True Implementation of QMS Principles in OBE Environment
Section 5.2 has revealed that the common grounds between QMS and OBE (identified in Section 5.1) have not been fully exploited. It implies that although the QMS has full potential to be utilized in education, it will be a big mistake to assume that there are no issues in implementing QMS in education. Therefore, this section outlines some possible hindrances to the true implementation of QMS principles in OBE.
5.3.1. Commitment to Quality Management
The implementation of QMS in a true sense requires the contribution of all stakeholders. There are many stakeholders in an education paradigm who are well motivated about the overall quality process. At the same time, some others may not fully aware about the importance of quality management. Consequently, they may consider the quality related processes as an extra work which can be one of the major challenges in the implementation of QMS. Therefore, it is always a tough task to overcome the resistance and motivate different stakeholders for a quality-oriented approach.
One of the probable reasons for the lack of commitment is the understanding of terminologies related to quality management. For example, the CLOs are the sentences which describe activities of students in a particular course to show the knowledge and skills achieved by them [44]. However, it is quite possible that faculty members may have different interpretations of action verbs utilized in CLOs. Consequently, the assessment data, gathered from various courses, may not be consistent and reveal conflicting observations. The QMS process emphasizes that everybody in the team (or the complete organization) should be involved in a continuous improvement process. However, due to the absence of a holistic or systematic view for multiple processes, the execution of a CQI, which is one of the most critical requirements in a QMS, is always challenging. The CQI execution implies that there exist some systematic processes in the program for the extraction and synthesis of assessment data.
5.3.2. Lack of Holistic Quality View and Standardization
The individual stakeholders of engineering education quality management, with a heterogeneous interpretation of various terminologies, work in the form of different isolated teams to execute various processes but without a holistic framework. The role and objectives of various team as well as the communication between different teams are not explicit. Moreover, the teams are generally made in an ad hoc manner, without considering an integrated or holistic approach. Therefore, the teams may perform in an ineffective way due to the lack of a holistic view and unable to focus on the entirety and totality of quality management.
In current OBE practices, the mapping of course contents on the corresponding CLOs and SOs is intuition-based. It implies that the course contents are made by the curriculum committee while the formulation of CLOs for a particular course as well as their mapping on SOs are the jobs of individual faculty members (course coordinators). As a result, the CLOs verbs in miscellaneous courses are interpreted in different ways by various faculty members. In other words, the same student activity in two different courses is being mapped on two different SOs, depending upon the background/experience and intuition of individual faculty members.
5.3.3. Caveats of Evaluations
The quality control process in an industrial setting ensures that the final product is according to the requirement specifications. Comprehensive measurement and verification methods are made to ensure the overall quality control process. However, the current KPIs in an academic environment do not show the entire range of corresponding entities. One probable reason for the incompleteness of current measuring matrices is the natural human tendency which tries to simplify the problems by focusing on the most easily measurable elements. For example, it is relatively easy to define certain student outcomes and PLOs program learning objectives. However, to assess the students against the defined outcomes and objectives is challenging.
As the purpose of an OBE approach is to develop certain SOs, it is very important to fairly assess the outcomes. As an example, the most critical ABET outcomes/skills for professional engineering life are practical skills, data analysis, problem solving, communication, and teamwork. The general trend in current OBE practices is to use a single dedicated course that include the CLOs which introduces the soft skills [45]. However, students actually develop these important skills very late in their studies (during graduation project). This is exactly opposite to good QMS principles where the checkpoints on various attributes of the output cannot be deferred till the final term of the graduation program.
Similarly, laboratories are critical in engineering education. Although the existing OBE practices for quality management realize the importance of facilities, the major emphasis is generally made on theory courses. One probable reason for this may be that there is actually no career-related attraction for various faculty members for their contributions in laboratory teaching.
6. Final Recommendations
In order to address the challenges mentioned in the previous section, this section provides certain recommendations which are related to an integrated approach towards quality, standardization of CLOs, inclusion of checkpoints before the final graduation projects and the development of matrices for the evaluation of facilities.
The integrated approach towards quality involves the formulation of all related processes under the umbrella of a system view. The formulated processes enable the collection/synthesis of assessment data (related to SOs) and program data (related to current state of affairs). The identified formulated processes are required to be distributed/mapped on multiple teams. The teams, which may consist of faculty, students, advisory board, employers, etc., should strive for the quality improvement in a systematic way. It is important to note that in an integrated approach, students are not only the customers, but also play the role in quality improvement. Furthermore, an unambiguous interface between different teams should be defined in terms of their inputs and outputs. The integrated approach allows the systematic management of all the processes related to assessment and program data by defining an explicit communication between various teams in terms of inputs and outputs. In other words, a coherent vision of complete data collection and synthesis enables the management to holistically/systematically control the data gathering process. Furthermore, the understanding of faculty members about their responsibilities as well as their comprehension of accreditation terminologies increases as the communication between various teams is explicitly defined [46].
It is important to note that the aforementioned integrated quality approach is a gradual process and can only be developed and implemented incrementally over the years. At the same time, no claim can be made over the completeness of the approach as the quality improvement is a never-ending process. It implies that the final list of identified processes and their mapping on the defined resources is not important, as they may vary slightly from one institute to another. However, the methodology for the identification of processes and their mapping on corresponding resources may remain the same. Even with the highlighted integrated quality approach, the situation for program coordinator/management may not be ideal. In certain cases, the concerned resources may not able to provide the complete data (information) in time and/or in correct (desired) format. However, with the systematic/integrated approach, it is much easier to identify the cause and hence it is possible to take the appropriate actions well in time.
One of the important components in the aforementioned integrated approach is the consistency between different CLOs. It is therefore important to holistically review the entire CLOs in various courses and map them to course contents and SOs in a consistent way. In other words, there should be some standard/uniform procedures or general purpose rules to generate CLOs from course contents and then mapping of CLOs on SOs. It implies that meaningful SO data for quality improvement can only be obtained when the CLOs are formed through a standard mechanism. It is the job of faculty members to develop such uniform rules (standards) which can provide fundamental grounds for the formulation of CLOs. Similarly, the mapping of CLOs on the corresponding SOs require some formulation. Once the CLOs are formulated and mapped on corresponding student outcomes, it can be claimed with a relatively higher degree of confidence that the assessment data for a particular student outcome is really showing the corresponding skills of students.
In addition to the standardization of CLOs, an integrated quality approach in an OBE paradigm demands certain checkpoints to ensure the achievement of minimum level of various skills at various stages of the curriculum. It is analogous to the various checkpoints before the final assembly of the product in an industrial setting to ensure a rigorous quality control. Nevertheless, the current OBE practices assume that the student is ready for the capstone design experience (culminating course in an engineering program and analogous to final assembly line in a production setup), after attending a set of courses. However, it has been commonly observed that the skills of students, acquired during the initial three years of an engineering program, are not sufficient to effectively execute a real-world project [44]. It is therefore important to develop certain assessment techniques to measure the skills, just before the graduation project, which are necessary for the effective execution of capstone experience and real-life projects after graduation. These skills may include problem formulation, development of engineering requirements, design space exploration, hierarchical design, validation, teamwork, handling of ethical issues, project management, and communication skills.
Finally, an integrated quality culture can only be sustained if there is an effective mechanism for the periodic evaluation of infrastructure or facilities (e.g., laboratories in an engineering program). It has been observed that all the necessary information about the current status of existing facilities such as laboratories is generally documented, however, it certainly lacks an integrated approach for the continuous evaluation of laboratories. A QMS on the other hand, targets to execute a CQI plan for a regular assessment of facilities. Therefore, one probable option is to develop various evaluation matrices for the assessment of laboratories and other facilities. The typical examples of such evaluation matrices can be found in [47,48]. The highlighted pedagogic and implementation matrices in [47,48] have laid some initial foundations for a regular assessment of facilities. In this context, the SERVQUAL model [49] which has been frequently utilized in industries, may also provide some fundamental guidelines. SERVQUAL model has not been widely adopted in higher education, especially for the periodic evaluation of facilities and related infrastructure. Consequently, various engineering programs can customize the aforementioned matrices and SERVQUAL model as per their requirements.
7. Conclusions
In the ever-growing competitive academic environment, the higher education institutes are striving to provide top quality education to their students in order to prepare them for the competitive post-University life. There is a strong need for the institutions to incorporate Quality Management System (QMS) best practices into their academic practices. The shift to the Outcome-Based Education (OBE) approach is one of the steps where the universities integrate quality assurance process. However, to keep the quality standards high and consistent there is a need of aligning OBE practice with QMS. In this paper, we have looked at how QMS is implemented at the educational institutes and what are challenges to their implementation in a true spirit. We have provided a set of recommendations that can help all the higher education institutes to implement a QMS in its true sense in their academic approaches. This paper has first identified the common clusters between the QMS and OBE paradigms. It has been observed that despite the importance of QMS in an OBE setting, the former has not been exploited to its full potential in later. The most probable hindrances for the true exploitation of QMS principles in an OBE environment are commitment level of faculty members, understanding of terminologies, absence of a holistic quality view, lack of standardization, difficulties in CQI, caveats of measurements and evaluation of facilities. Finally, certain recommendations have been provided to illustrate that an integrated quality culture is needed where the standardization of various procedures is supported with various checkpoints along with a continuous evaluation of the entire infrastructure.
Author Contributions
Conceptualization, J.Q. and M.A.I.; methodology, J.Q., M.R., and S.H.; validation, M.R., R.N.B.R., and M.Z.; formal analysis, M.R.; investigation, S.H., M.Z.; resources, M.R. and R.N.B.R.; data curation, J.Q. and S.H.; Writing—Original draft preparation, J.Q., M.R., R.N.B.R., and S.H.; Writing—Review and editing, J.Q. and M.A.I.; visualization, R.N.B.R., S.H., and M.Z. All authors have read and agreed to the published version of the manuscript.
Funding
This research received no external funding.
Institutional Review Board Statement
Not applicable.
Informed Consent Statement
Not applicable.
Data Availability Statement
Not applicable.
Conflicts of Interest
The authors declare no conflict of interest.
References
- Hoad, T. The Concise Oxford Dictionary of English Etymology; Oxford Paperback Reference; Paw Prints: Oxford, UK, 2008. [Google Scholar]
- Harvey, L.; Green, D. Defining Quality. Assess. Eval. High. Educ. 1993, 18, 9–34. [Google Scholar] [CrossRef]
- Qadir, J.; Shafi, A.; Al-Fuqaha, A.; Taha, A.E.M.; Yau, K.L.A.; Ponciano, J.; Hussain, S.; Imran, M.A.; Muhammad, S.S.; Rais, R.N.B.; et al. Outcome-Based (Engineering) Education (OBE): International Accreditation Practices. 2020 ASEE Virtual Annual Conference Content Access. 2020 ASEE Virtual Annual Conference Content Access; ASEE Conferences: Virtual On line, 2020; Number 10.18260/1-2–35020. Available online: https://peer.asee.org/35020 (accessed on 9 January 2021).
- BSI. PAS 277:2015 Health and Wellness Apps—Quality Criteria Across the Life Cycle—Code of Practice. 2015. Available online: https://shop.bsigroup.com/upload/271432/PAS277(2015)bookmarked.pdf (accessed on 27 November 2020).
- Manatos, M.J.; Rosa, M.J.; Sarrico, C.S. The Perceptions of Quality Management by Universities’ Internal Stakeholders. In The University as a Critical Institution? Deem, R., Eggins, H., Eds.; SensePublishers: Rotterdam, The Netherlands, 2017; pp. 157–172. [Google Scholar] [CrossRef]
- Hoyle, D. ISO 9000 Quality Systems Handbook-Updated for the ISO 9001: 2015 Standard: Increasing the Quality of an Organization’s Outputs; Routledge: Abingdon, UK, 2017. [Google Scholar]
- Froyd, J.E.; Wankat, P.C.; Smith, K.A. Five major shifts in 100 years of engineering education. Proc. IEEE 2012, 100, 1344–1360. [Google Scholar] [CrossRef]
- Spady, W.G. Outcome-Based Education: Critical Issues and Answers; American Association of School Administrators: Arlington, VA, USA, 1994. [Google Scholar]
- Nasim, K.; Sikander, A.; Tian, X. Twenty years of research on total quality management in Higher Education: A systematic literature review. High. Educ. Q. 2020, 74, 75–97. [Google Scholar] [CrossRef]
- Jager, H.J.D.; Nieuwenhuis, F.J. Linkages Between Total Quality Management and the Outcomes-based Approach in an Education Environment. Qual. High. Educ. 2005, 11, 251–260. [Google Scholar] [CrossRef]
- Harvey, L.; Williams, J. Fifteen Years of Quality in Higher Education. Qual. High. Educ. 2010, 16, 3–36. [Google Scholar] [CrossRef]
- Welzant, H.; Schindler, L.; Puls-Elvidge, S.; Crawford, L. Definitions of quality in higher education: A synthesis of the literature. High. Learn. Res. Commun. 2015, 5, 2. [Google Scholar]
- Sohel-Uz-Zaman, A.S.M.; Anjalin, U. Implementing Total Quality Management in Education: Compatibility and Challenges. Open J. Soc. Sci. 2016, 4, 207. [Google Scholar] [CrossRef]
- Shewhart, W.; Deming, W. Statistical Method from the Viewpoint of Quality Control; Dover Books on Mathematics Series; Dover Publications: New York, NY, USA, 1986. [Google Scholar]
- Deming, W. Out of the Crisis; MIT Press, Massachusetts Institute of Technology, Center for Advanced Engineering Study: Cambridge, MA, USA, 2000. [Google Scholar]
- Liker, J. The Toyota Way: 14 Management Principles from the World’s Greatest Manufacturer; Business/ Management, McGraw-hill: New York, NY, USA, 2003. [Google Scholar]
- Sallis, E. Total Quality Management in Education; Routledge: Abingdon, UK, 2014. [Google Scholar]
- Ciampa, D. Total Quality: A Users’ Guide for Implementation; Addison Wesley Publishing Company: Reading, MA, USA, 1992. [Google Scholar]
- Drucker, P. Innovation and Entrepreneurship; Routledge Classics, Taylor & Francis: Abingdon, UK, 2014. [Google Scholar]
- Harper, B.J.; Lattuca, L.R. Tightening curricular connections: CQI and effective curriculum planning. Res. High. Educ. 2010, 51, 505–527. [Google Scholar] [CrossRef]
- Drucker, P. The Practice of Management; Routledge: Abingdon, UK, 2012. [Google Scholar]
- Doerr, J. Measure What Matters: OKRs: The Simple Idea that Drives 10x Growth; Penguin: London, UK, 2018. [Google Scholar]
- BSI. ISO 9001:2015, The Importance of Risk in Quality Management, a White Paper. 2015. Available online: https://www.bsigroup.com/globalassets/localfiles/en-th/iso-9001/resource/iso-9001-the-importance-of-risk-in-quality-management.pdf (accessed on 27 November 2020).
- Conway, A.; Yorke, D. Can the marketing concept be applied to the polytechnic and college sector of Higher Education? Int. J. Public Sect. Manag. 1991, 4, 23–35. [Google Scholar] [CrossRef]
- Obermiller, C.; Fleenor, P.; Raven, P. Students as Customers or Products: Perceptions and Preferences of Faculty and Students. Mark. Educ. Rev. 2005, 15. [Google Scholar] [CrossRef]
- ISO 21001:2018. Available online: https://www.iso.org/obp/ui/iso:std:iso:21001:ed-1:v1:en (accessed on 30 November 2020).
- Vlašić, S.; Vale, S.; Puhar, D.K. Quality management in education. Interdiscip. Manag. Res. 2009, 5, 565–573. [Google Scholar]
- Thandapani, D.; Gopalakrishnan, K.; Devadasan, S.; Sreenivasa, C.; Murugesh, R. ISO 9001: 2000 based quality management system via ABET-based accreditation. Int. J. Product. Qual. Manag. 2011, 7, 125–147. [Google Scholar] [CrossRef]
- Somasundaram, M.; Monie, E.C. Integrating Outcome Based Accreditation (OBA) with ISO 9001 Compliant Quality Management System (QMS): A Case Study. In Proceedings of the 3rd World Summit on Accreditation WOSA-2016, Delhi, India, 18–20 March 2016; pp. 210–215. [Google Scholar]
- Noor, M.; Kadirgama, K.; Rejab, R.; Sani, S.; Sulaiman, S.; Rahman, P.D.M.M.; Mohd Rose, A.N.; Abu Bakar, R.; Ibrahim, A. Quality Management System in the Implementation of OBE at Faculty of Mechanical Engineering, Universiti Malaysia Pahang. In Proceedings of the 4th International Conference on University Learning and Teaching, Shah Alam, Malaysia, 20–21 October 2008; pp. 20–21, 277–285. [Google Scholar]
- Shuaib, N.H.; Anuar, A.; Singh, R.; Yusoff, M.Z. Implementing continual quality improvement (CQI) process in an outcome-based education (OBE) approach. In Proceedings of the International Conference of Teaching and Learning; the 2nd International Conference of Teaching and Learning, Kuala Lumpur, Malaysia, 22–25 November 2009. [Google Scholar]
- Namasivayam, S.; Al-Atabi, M.; Chong, C.H.; Choong, F.; Hosseini, M.; Gamboa, R.A.; Sivanesan, S. A blueprint for executing continual quality improvement in an engineering undergraduate programme. J. Eng. Sci. Technol. 2013, 8, 31–37. [Google Scholar]
- Larina, L.N. Practical Application of Total Quality Management System to Education of International Students. Procedia Soc. Behav. Sci. 2015, 215, 9–13. [Google Scholar] [CrossRef][Green Version]
- Rashid, M.; Tasadduq, I.A. Holistic Development of Computer Engineering Curricula Using Y-Chart Methodology. IEEE Trans. Educ. 2014, 57, 193–200. [Google Scholar] [CrossRef]
- Rashid, M. An undergraduate course on model-based system engineering for embedded systems. Comput. Appl. Eng. Educ. 2020, 28, 645–657. [Google Scholar] [CrossRef]
- Accreditation Board of Engineering Technology (ABET). Available online: http://www.abet.org/accreditation/ (accessed on 30 October 2020).
- Al-Yahya, S.A.; Abdel-halim, M.A. A Successful Experience of ABET Accreditation of an Electrical Engineering Program. IEEE Trans. Educ. 2013, 56, 165–173. [Google Scholar] [CrossRef]
- Sungsine, P. Framework for Course-Embedded Outcomes Assessment: A Case Study of Architecture & Building Engineering Program at KSNU. J. Eng. Educ. Res. 2020, 23, 47–58. [Google Scholar]
- Developing and qualifying Civil Engineering Programs for ABET accreditation. J. King Saud Univ. Eng. Sci. 2016, 28, 1–11.
- Namoun, A.; Taleb, A.; Benaida, M. An Expert Comparison of Accreditation Support Tools for the Undergraduate Computing Programs. Int. J. Adv. Comput. Sci. Appl. 2018, 9, 371–384. [Google Scholar]
- EvalTools. Available online: https://iu.myschooling.net/EvalTools6/EvalTools/ (accessed on 30 October 2020).
- Smart-Accredit. Available online: http://www.smart-accredit.com/ (accessed on 30 October 2020).
- WEAVEonline. Available online: https://app.weaveonline.com/login.aspx (accessed on 30 October 2020).
- Pembridge, J.J.; Paretti, M.C. Characterizing capstone design teaching: A functional taxonomy. J. Eng. Educ. 2019, 108, 197–219. [Google Scholar] [CrossRef]
- Rashid, M. System Level Approach for Computer Engineering Education. Int. J. Eng. Educ. 2015, 31, 141–153. [Google Scholar]
- Rashid, M. A Systematic Approach of Data Preparation for ABET Accreditation. Int. J. Eng. Educ. 2021, 37, 1–13. [Google Scholar]
- Rashid, M.; Tasadduq, I.A.; Zia, Y.I.; Al-Turkistany, M.; Rashid, S. Evaluation of engineering laboratories. In Proceedings of the International Conference on Education and e-Learning Innovations, Sousse, Tunisia, 1–3 July 2012; pp. 1–6. [Google Scholar]
- Rashid, M.; Tasadduq, I.A.; Zia, Y.I.; Al-Turkistany, M.; Rashid, S. A Methodology for the Assessment of Pedagogic and Implementation Aspects of Laboratories. In Proceedings of the Frontiers in Education Conference, Las Vegas, NV, USA, July 2012; pp. 1–6. [Google Scholar]
- Galeeva, R.B. SERVQUAL application and adaptation for educational service quality assessments in Russian higher education. Qual. Assur. Educ. 2016, 24, 329–348. [Google Scholar] [CrossRef]
Publisher’s Note: MDPI stays neutral with regard to jurisdictional claims in published maps and institutional affiliations. |
© 2021 by the authors. Licensee MDPI, Basel, Switzerland. This article is an open access article distributed under the terms and conditions of the Creative Commons Attribution (CC BY) license (http://creativecommons.org/licenses/by/4.0/).




