Artificial Intelligence for 5G and 6G Networks: A Taxonomy-Based Survey of Applications, Trends, and Challenges
Abstract
1. Introduction
1.1. Motivation
1.2. State of the Art and Research Gaps
- Lack of a thorough analysis of the network lifetime from 5G to 6G.
- Restricted organized taxonomies that connect operations, applications, and technology.
- Understudied new AI paradigms and their implications for operations and ethics.
- Applications are not fully covered, and there is no cross-domain integration.
- Ignored social and practical factors, such as ethics, energy, and interoperability.
1.3. Contributions of This Survey
- Develop a detailed taxonomy that classifies AI applications across multiple axes from network technology and functionality, through operational impacts, to diverse application domains, integration models, and stages in the network lifecycle. This structure provides clarity in understanding the complex interactions at play.
- Shed light on emerging AI paradigms such as federated learning, which allows for collaborative model training without compromising data privacy; Edge AI, which pushes intelligence closer to users for faster and more efficient processing; and explainable AI, which is critical for transparency and trust in automated network decisions.
- Identify and discuss key challenges including data protection concerns, energy consumption constraints, and interoperability issues, which are crucial for the practical deployment of AI in mobile networks.
- Outline future research directions, emphasizing the ethical considerations involved in AI adoption, as well as the growing convergence of AI with other technological domains like the Internet of Things and immersive reality systems.
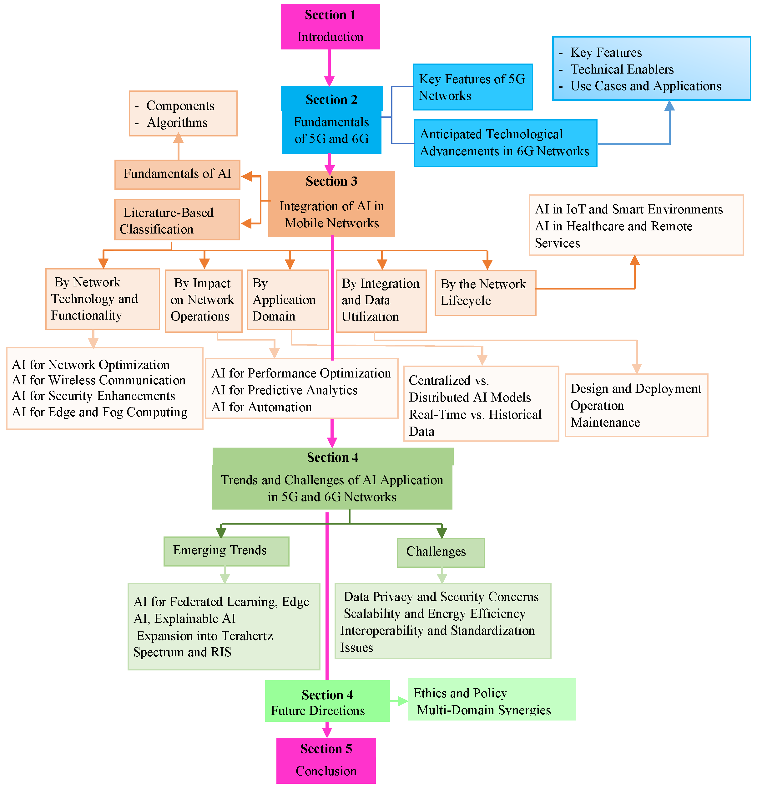
1.4. Paper Organization
2. Fundamentals of 5G and 6G Technologies
2.1. Key Features of 5G Networks
2.1.1. Use Cases
2.1.2. Network Slicing
2.1.3. Beamforming and Massive MIMO
2.1.4. Edge Computing and Cloud-Native Infrastructure
2.2. Anticipated Technological Advancements in 6G Networks
2.2.1. Key Features of 6G Networks
2.2.2. Technical Enablers for 6G Networks
2.2.3. Use Cases and Applications of 6G Networks
3. Integration of AI in Mobile Networks
3.1. Fundamentals of AI: Components, and Algorithms
3.1.1. Components of AI
3.1.2. Algorithms in AI
3.2. AI Integration and Advancements in 5G and 6G Networks
3.3. Literature-Based Classification of AI Application in 5G and 6G
3.3.1. By Network Technology and Functionality
a. AI for Network Optimization
b. AI for Wireless Communication
c. AI for Security Enhancements
d. AI for Edge and Fog Computing
3.3.2. By Impact on Network Operations
a. AI for Performance Optimization
b. AI for Predictive Analytics
c. AI for Automation
3.3.3. By Application Domain
a. AI in IoT and Smart Environments
b. AI in Healthcare and Remote Services
c. AI in Transportation and Logistics
3.3.4. By Integration and Data Utilization
a. Centralized vs. Distributed AI Models
b. Real-Time vs. Historical Data
3.3.5. By the Network Lifecycle
a. Design and Deployment
b. Operation
c. Maintenance
3.4. Synergies and Interdependencies Between AI Application Domains
- Synergy between Network Optimization and Security Enhancements: The relationship between network performance and security is deeply interconnected. AI models developed for traffic prediction and anomaly detection in network optimization (e.g., [75,87]) can also feed into intrusion detection systems for cybersecurity (e.g., [79,100]). For example, a sudden spike in network traffic flagged by a predictive model as potential congestion can simultaneously indicate a Distributed Denial-of-Service attack. By sharing data and insights between performance monitoring and security operations centers, AI can enable a unified and proactive defense mechanism. In practice, predictive traffic models could automatically trigger security protocols to isolate affected network slices, ensuring service continuity and integrity.
- Synergy between Edge Intelligence and Data-Driven Applications: Edge AI and Federated Learning are fundamentally powered by application-specific data, particularly from IoT and smart environments. Massive real-time data streams from IoT sensors in a smart city, for example, can be processed locally at the edge to train AI models for immediate decision-making. This, in turn, supports automation in network operations. A concrete example is vehicular sensors and traffic cameras feeding data into edge-based AI to dynamically optimize traffic light cycles and manage V2X communication resources. Here, application data not only informs the network but actively drives optimization, creating a continuous feedback loop between data and operations.
- Synergy between Predictive Analytics and the Network Lifecycle: Predictive analytics bridges the design, operation, and maintenance phases of the network. AI models trained on historical and real-time operational data can forecast network demands, guiding the deployment of new infrastructure. Furthermore, predictive models anticipating component failures can inform the design of more resilient network elements, establishing a continuous improvement cycle. This synergy closes the loop between the operational state of the network and its long-term evolution.
4. Trends and Challenges of AI Application in 5G and 6G Networks
4.1. Emerging Trends
4.1.1. AI for Federated Learning, Edge AI, and Explainable AI
4.1.2. Expansion into Terahertz Spectrum and Reconfigurable Intelligent Surfaces
4.2. Challenges
4.2.1. Data Privacy and Security Concerns
4.2.2. Scalability and Energy Efficiency
4.2.3. Interoperability and Standardization Issues
5. Future Directions
5.1. Ethics and Policy
5.2. Multi-Domain Synergies
6. Conclusions
Author Contributions
Funding
Institutional Review Board Statement
Informed Consent Statement
Data Availability Statement
Conflicts of Interest
Abbreviations
| Acronym | Full Form |
| 5G | Fifth Generation |
| 6G | Sixth Generation |
| AI | Artificial Intelligence |
| AR | Augmented Reality |
| CNN | Convolutional Neural Network |
| DL | Deep Learning |
| DRL | Deep Reinforcement Learning |
| DTN | Digital Twin Network |
| eMBB | Enhanced Mobile Broadband |
| FL | Federated Learning |
| IDS | Intrusion Detection System |
| IoT | Internet of Things |
| ITS | Intelligent Transportation Systems |
| KPI | Key Performance Indicator |
| LSTM | Long Short-Term Memory |
| MEC | Mobile Edge Computing |
| MIMO | Multiple-Input Multiple-Output |
| ML | Machine Learning |
| mMIMO | massive MIMO |
| mMTC | massive Machine-Type Communications |
| NFV | Network Function Virtualization |
| NLP | Natural Language Processing |
| NSA | Non-Standalone |
| NTN | Non-Terrestrial Networks |
| QoE | Quality of Experience |
| QoS | Quality of Service |
| RAN | Radio Access Network |
| RIS | Reconfigurable Intelligent Surfaces |
| RL | Reinforcement Learning |
| RNN | Recurrent Neural Network |
| SA | Standalone |
| SBA | Service-Based Architecture |
| SDN | Software-Defined Networking |
| THz | Terahertz |
| UE | User Equipment |
| URLLC | Ultra-Reliable Low-Latency Communications |
| V2X | Vehicle-to-Everything |
| VR | Virtual Reality |
| XAI | Explainable Artificial Intelligence |
References
- Lee, G.T. History and Future of Artificial Intelligence; Institute for Future Growth: Seoul, Republic of Korea, 2024; Volume 10, pp. 127–141. [Google Scholar]
- Raihan, A. An Overview of the Implications of Artificial Intelligence (AI) in Sixth Generation (6G) Communication Network. Res. Briefs Inf. Commun. Technol. Evol. 2023, 9, 120–146. [Google Scholar] [CrossRef]
- Sarker, I.H.; Hoque, M.M.; Uddin, M.K.; Alsanoosy, T. Mobile data science and intelligent apps: Concepts, AI-based modeling and research directions. Mob. Netw. Appl. 2021, 26, 285–303. [Google Scholar] [CrossRef]
- Rovira-Sugranes, A.; Razi, A.; Afghah, F.; Chakareski, J. A review of AI-enabled routing protocols for UAV networks: Trends, challenges, and future outlook. Ad Hoc Netw. 2022, 130, 102790. [Google Scholar] [CrossRef]
- Sharma, B. Research paper on artificial Intelligence. Int. J. Sci. Res. Manag. 2024, 8, 1–9. [Google Scholar] [CrossRef]
- Hassan, M.H.H. Applications of machine learning in mobile networking. J. Smart Internet Things 2023, 1, 23–35. [Google Scholar] [CrossRef]
- Ghag, O.M. Artificial Intelligence and energy efficiency of 5G radio access network. Int. J. Comput. Eng. 2023, 4, 11–19. [Google Scholar] [CrossRef]
- Vaigandla, K.K. A Systematic Survey on Artificial Intelligence in 6G Wireless Networks: Security, Opportunities, Applications, Advantages, Future Research Directions and Challenges. Babylon. J. Artif. Intell. 2025, 2025, 99–106. [Google Scholar] [CrossRef]
- Tao, Z.; Xu, W.; Huang, Y.; Wang, X.; You, X. Wireless network digital twin for 6G: Generative AI as a key enabler. IEEE Wirel. Commun. 2024, 31, 24–31. [Google Scholar] [CrossRef]
- Jiao, L.; Shao, Y.; Sun, L.; Liu, F.; Yang, S.; Ma, W.; Li, L.; Liu, X.; Hou, B.; Zhang, X.; et al. Advanced deep learning models for 6G: Overview, opportunities, and challenges. IEEE Access 2024, 12, 133245–133314. [Google Scholar] [CrossRef]
- Tshakwanda, P.M.; Arzo, S.T.; Devetsikiotis, M. Advancing 6G network performance: AI/ML framework for proactive management and dynamic optimal routing. IEEE Open J. Comput. Soc. 2024, 5, 303–314. [Google Scholar] [CrossRef]
- Mahboob, S.; Liu, L. Revolutionizing future connectivity: A contemporary survey on AI-empowered satellite-based non-terrestrial networks in 6G. IEEE Commun. Surv. Tutor. 2024, 26, 1279–1321. [Google Scholar] [CrossRef]
- Zawish, M.; Dharejo, F.A.; Khowaja, S.A.; Raza, S.; Davy, S.; Dev, K.; Bellavista, P. AI and 6G Into the Metaverse: Fundamentals, Challenges and Future Research Trends. IEEE Open J. Commun. Soc. 2024, 5, 730–778. [Google Scholar] [CrossRef]
- Dangi, R.; Jadhav, A.; Choudhary, G.; Dragoni, N.; Mishra, M.K.; Lalwani, P. Ml-based 5G network slicing security: A comprehensive survey. Future Internet 2022, 14, 116. [Google Scholar] [CrossRef]
- Alhammadi, A.; Shayea, I.; El-Saleh, A.A.; Azmi, M.H.; Ismail, Z.H.; Kouhalvandi, L.; Saad, S.A. Artificial intelligence in 6G wireless networks: Opportunities, applications, and challenges. Int. J. Intell. Syst. 2024, 2024, 8845070. [Google Scholar] [CrossRef]
- Letaief, K.B.; Chen, W.; Shi, Y.; Zhang, J.; Zhang, Y.J.A. The roadmap to 6G: AI empowered wireless networks. IEEE Commun. Mag. 2019, 57, 84–90. [Google Scholar] [CrossRef]
- Sun, H.; Liu, Y.; Al-Tahmeesschi, A.; Nag, A.; Soleimanpour-Moghadam, M.; Canberk, B.; Arslan, H.; Ahmadi, H. Advancing 6G: Survey for explainable AI on communications and network slicing. IEEE Open J. Commun. Soc. 2025, 6, 1372–1412. [Google Scholar] [CrossRef]
- Ioannou, I.; Christophorou, C.; Vassiliou, V.; Pitsillides, A. A novel Distributed AI framework with ML for D2D communication in 5G/6G networks. Comput. Netw. 2022, 211, 108987. [Google Scholar] [CrossRef]
- Wu, W.; Zhou, C.; Li, M.; Wu, H.; Zhou, H.; Zhang, N.; Shen, X.S.; Zhuang, W. AI-native network slicing for 6G networks. IEEE Wirel. Commun. 2022, 29, 96–103. [Google Scholar] [CrossRef]
- Khan, A.; Dhar, S.P.; Shanmugasundaram, R.; Chemparathy, J. 5G Networks; River Publishers: New York, NY, USA, 2024. [Google Scholar]
- Sahu, V.; Sahu, N.; Sahu, R. Challenges and opportunities of 5G network: A review of research and development. Am. J. Electr. Comput. Eng. 2024, 8, 11–20. [Google Scholar] [CrossRef]
- Ji, S.; Mishra, A.K. 5G network implementation. In Advances in Systems Analysis, Software Engineering, and High Performance Computing; IGI Global: Hershey, PA, USA, 2024; pp. 62–88. [Google Scholar]
- Kim, H. Enhanced Mobile Broadband Communication Systems. In Design and Optimization for 5G Wireless Communications; Wiley: Hoboken, NJ, USA, 2020; pp. 239–302. [Google Scholar]
- Wang, F.; Ma, G. Introduction on Massive Machine-Type Communications (mMTC). In SpringerBriefs in Electrical and Computer Engineering; Springer International Publishing: Cham, Switzerland, 2019; pp. 1–3. [Google Scholar]
- Raman, R.; Singh, R.; Gupta, Z.; Verma, S.; Rajput, A.; Parikh, S.M. Wireless communication with extreme reliability and low latency: Tail, risk and scale. In Proceedings of the 5th International Conference on Contemporary Computing and Informatics (IC3I), Uttar Pradesh, India, 14–16 December 2022. [Google Scholar]
- Wijethilaka, S.; Liyanage, M. Survey on Network Slicing for Internet of Things Realization in 5G Networks. IEEE Commun. Surv. Tutor. 2021, 23, 957–994. [Google Scholar] [CrossRef]
- Matencio-Escolar, A.; Wang, Q.; Alcaraz Calero, J.M. SliceNetVSwitch: Definition, Design and Implementation of 5G Multi-Tenant Network Slicing in Software Data Paths. IEEE Trans. Netw. Serv. Manag. 2020, 17, 2212–2225. [Google Scholar] [CrossRef]
- Khwandah, S.A.; Cosmas, J.P.; Lazaridis, P.I.; Zaharis, Z.D.; Chochliouros, I.P. Massive MIMO systems for 5G communications. Wirel. Pers. Commun. 2021, 120, 2101–2115. [Google Scholar] [CrossRef]
- Dreifuerst, R.M.; Heath, R.W. Massive MIMO in 5G: How Beamforming, Codebooks, and Feedback Enable Larger Arrays. IEEE Commun. Mag. 2023, 61, 18–23. [Google Scholar] [CrossRef]
- Ning, B.; Tian, Z.; Mei, W.; Chen, Z.; Han, C.; Li, S.; Yuan, J.; Zhang, R. Beamforming Technologies for Ultra-Massive MIMO in Terahertz Communications. IEEE Open J. Commun. Soc. 2023, 4, 614–658. [Google Scholar] [CrossRef]
- Siriwardhana, Y.; Porambage, P.; Liyanage, M.; Ylianttila, M. A Survey on Mobile Augmented Reality with 5G Mobile Edge Computing: Architectures, Applications, and Technical Aspects. IEEE Commun. Surv. Tutor. 2021, 23, 1160–1192. [Google Scholar] [CrossRef]
- Jararweh, Y. Enabling efficient and secure energy cloud using edge computing and 5G. J. Parallel Distrib. Comput. 2020, 145, 42–49. [Google Scholar] [CrossRef]
- Shamsabadi, A.A.; Yadav, A.; Gadallah, Y.; Yanikomeroglu, H. Exploring the 6G potentials: Immersive, hyper reliable, and low-latency communication. arXiv 2024, arXiv:2407.11051. [Google Scholar] [CrossRef]
- Thota, S.; Govind, T.R. 6G. In Towards Wireless Heterogeneity in 6G Networks; CRC Press: Boca Raton, FL, USA, 2024; pp. 1–17. [Google Scholar]
- Giménez-Antón, S.; Grasa, E.; Perelló, J.; Cárdenas, A. 6G-RUPA: A flexible, scalable, and energy-efficient user plane architecture for next-generation mobile networks. Computers 2024, 13, 186. [Google Scholar] [CrossRef]
- Szilagyi, P.; Contreras-Murillo, L.M.; Menéndez, D.R.; Giardina, P.; De la Oliva, A. 6G architecture for enabling predictable, reliable and deterministic networks: The PREDICT6G case. In Proceedings of the 2024 IEEE Wireless Communications and Networking Conference (WCNC), Dubai, United Arab Emirates, 21–24 April 2024. [Google Scholar]
- Liu, R.; Zhang, L.; Li, R.Y.N.; Di Renzo, M. The itu vision and framework for 6g: Scenarios, capabilities, and enablers. IEEE Veh. Technol. Mag. 2025, 20, 114–122. [Google Scholar] [CrossRef]
- Pennanen, H.; Hänninen, T.; Tervo, O.; Tölli, A.; Latva-Aho, M. 6G: The Intelligent Network of Everything. IEEE Access 2025, 13, 1319–1421. [Google Scholar] [CrossRef]
- Huang, H.; Ye, Q.; Zhou, Y. 6G-Empowered Offloading for Realtime Applications in Multi-Access Edge Computing. IEEE Trans. Netw. Sci. Eng. 2023, 10, 1311–1325. [Google Scholar] [CrossRef]
- Sharma, M.; Talwar, R.; Anand, S.; Bhola, J.; Pandey, D. Advancements and challenges in system on chip antennas (SoC) for 6G communication. In Advances in Wireless Technologies and Telecommunication; IGI Global: Hershey, PA, USA, 2024; pp. 251–261. [Google Scholar]
- Zeng, Y.; Dong, Z.; Wang, H.; Zhu, L.; Hong, Z.; Jiang, Q.; Wang, D.; Jin, S.; Zhang, R. Fixed and movable antenna technology for 6G integrated sensing and communication. arXiv 2024, arXiv:2407.04404. [Google Scholar] [CrossRef]
- New, W.K.; Wong, K.K.; Xu, H.; Wang, C.; Ghadi, F.R.; Zhang, J.; Rao, J.; Murch, R.; Ramírez-Espinosa, P.; Morales-Jimenez, D.; et al. A tutorial on fluid antenna system for 6G networks: Encompassing communication theory, optimization methods and hardware designs. arXiv 2024, arXiv:2407.03449. [Google Scholar] [CrossRef]
- Khalid, W.; Yu, H.; Ali, F.; Huang, H. Active RIS-aided terahertz communications with phase error and beam misalignment. arXiv 2024, arXiv:2409.09713. [Google Scholar] [CrossRef]
- Thomas, S.; Virdi, J.S.; Babakhani, A.; Roberts, I.P. A survey on advancements in THz technology for 6G: Systems, circuits, antennas, and experiments. arXiv 2024, arXiv:2407.01957. [Google Scholar] [CrossRef]
- Jian, M.; Long, B.; Liu, H. A survey of extended reality in 3GPP Release 18 and beyond. Highlights Sci. Eng. Technol. 2023, 56, 542–549. [Google Scholar] [CrossRef]
- Awais, M.; Ullah Khan, F.; Zafar, M.; Mudassar, M.; Zaigham Zaheer, M.; Mehmood Cheema, K.; Kamran, M.; Jung, W.S. Towards enabling haptic communications over 6G: Issues and challenges. Electronics 2023, 12, 2955. [Google Scholar] [CrossRef]
- Liao, S.; Wu, J.; Li, J.; Konstantin, K. Information-centric massive IoT-based ubiquitous connected VR/AR in 6G: A proposed caching consensus approach. IEEE Internet Things J. 2021, 8, 5172–5184. [Google Scholar] [CrossRef]
- Shen, X.; Gao, J.; Li, M.; Zhou, C.; Hu, S.; He, M.; Zhuang, W. Toward immersive communications in 6G. Front. Comput. Sci. 2023, 4, 1068478. [Google Scholar] [CrossRef]
- Phanindra, B.N. A survey of cloud gaming platforms: Architectural design and performance evaluation of major providers. Int. J. Sci. Res. Eng. Manag. 2024, 8, 1–5. [Google Scholar]
- Batra, R.; Kumar, S.; Bargavi, M. A review of implementing exploring mobile edge computing within the framework of 5G and 6G networks. In Proceedings of the International Conference on Advances in Computation, Communication and Information Technology (ICAICCIT), Faridabad, India, 23–24 November 2023; pp. 1225–1230. [Google Scholar]
- Salama, A.M.; Xie, B.; Debnath, J.; Kumar, A. Low-latency high-reliability industrial MAC protocol for 6G networks. In Proceedings of the 2023 IEEE International Performance, Computing, and Communications Conference (IPCCC), Anaheim, CA, USA, 17–19 November 2023. [Google Scholar]
- Fernando, X.; Lăzăroiu, G. Energy-efficient Industrial Internet of Things in green 6G networks. Appl. Sci. 2024, 14, 8558. [Google Scholar] [CrossRef]
- Friese, I.; Galkow-Schneider, M.; Bassbouss, L.; Zoubarev, A.; Neparidze, A.; Melnyk, S.; Zhou, Q.; Schotten, H.D.; Pfandzelter, T.; Bermbach, D.; et al. True 3D holography: A communication service of tomorrow and its requirements for a new converged cloud and network architecture on the path to 6G. In Proceedings of the 2nd International Conference on 6G Networking (6GNet), Paris, France, 18–20 October 2023. [Google Scholar]
- Kanthavel, R.; Dhaya, R. Research review on AI-powered 6G as sixth-sense technologies. In Advances in Wireless Technologies and Telecommunication; IGI Global: Hershey, PA, USA, 2024; pp. 373–394. [Google Scholar]
- Pires, R.; Blue, H.; Malinen, J.; De Angelis, M.; Giardina, P.G.; Landi, G.; Laukkanen, M.; Ahola, K.; Porambage, P. Closed-loop automation in 6G for minimum downtime task continuity in surveillance cobots. In Proceedings of the Joint European Conference on Networks and Communications & 6G Summit (EuCNC/6G Summit), Antwerp, Belgium, 3–6 June 2024. [Google Scholar]
- Omkar, J.; Menaka, S.; Praveena, J.; Varshney, N.; Arunkumar, B.; Reddy, G.V. The use of 6G communication technology in healthcare applications for the accurate and better transmission. In Proceedings of the 4th International Conference on Advance Computing and Innovative Technologies in Engineering (ICACITE), Greater Noida, India, 14–15 May 2024; Volume 27, pp. 1993–1999. [Google Scholar]
- Nautiyal, A.P.; Bathla, N. Revolutionizing urban mobility: Smart transportation & vehicle-to-infrastructure communication—A review. Int. J. Multidiscip. Res. 2024, 6, 1–19. [Google Scholar]
- Kemp, T. Soil Analysis via Remote Sensing and Artificial Intelligence for Precision Regenerative Agriculture. Ph.D. Thesis, Toronto Metropolitan University, Toronto, ON, Canada, 2024. [Google Scholar]
- Bithas, P.S. Distributed HAPS-assisted communications in FSO/RF space-air-ground integrated networks. Opt. Quantum Electron. 2024, 56, 1020. [Google Scholar] [CrossRef]
- Zhang, T.; Li, B.; Guo, N.; Chen, Y.; Su, X.; Lu, Y. Environmental monitoring system with information transmission and acquisition based on ZigBee and 5G combined technology. In Proceedings of the IEEE 6th International Electrical and Energy Conference (CIEEC), Hefei, China, 12–14 May 2023; pp. 4172–4177. [Google Scholar]
- Decorme, R.; Faye, S.; Calisti, M.; Pryor, S.; Dey, I.; Fanti, M.P.; Malandrino, F.; Lombardo, C. Towards sustainable 6G: A collaborative call to action for addressing environmental challenges in (and thanks to) future mobile networks. Open Res. Eur. 2025, 4, 260. [Google Scholar] [CrossRef]
- Antón-Haro, C.; Trichias, K.; De Majo, C.; Kaloxylos, A.; Beriere, J. 6G Smart Networks and Services: Global Strategies, Main Work Directions & Future Outlook. In Proceedings of the 2024 Joint European Conference on Networks and Communications & 6G Summit (EuCNC/6G Summit), Antwerp, Belgium, 3–6 June 2024; pp. 1115–1120. [Google Scholar]
- Viji, G.J.; Sheeba, L.; Kumar, D.; Sharmila, B.N.; Lukose, B. Eco-Intelligent 6G Deployment: A Data-Driven Multi-Objective Framework for Sustainable Impact Analysis and Optimization. In 6G Impacts on Natural Habitats and Human Life; IGI Global Scientific Publishing: Hershey, PA, USA, 2025; pp. 191–226. [Google Scholar]
- Wang, W.; Li, C.; Li, S.; Zhang, P.; Cheng, M. Application research of 6G-based digital twins in smart cities. In Proceedings of the 2024 2nd International Conference on Mechatronics, IoT and Industrial Informatics (ICMIII), Melbourne, Australia, 12–14 June 2024; pp. 30–34. [Google Scholar]
- Bag, S.; Dhamija, P. Role of artificial intelligence in operations environment: A review and bibliometric analysis. TQM J. 2020, 32, 869–896. [Google Scholar] [CrossRef]
- Zhang, J.; Tao, D. Empowering Things with Intelligence: A Survey of the Progress, Challenges, and Opportunities in Artificial Intelligence of Things. IEEE Internet Things J. 2021, 8, 7789–7817. [Google Scholar] [CrossRef]
- Guo, J.; He, H.; He, T.; Lausen, L.; Li, M.; Lin, H.; Shi, X.; Wang, C.; Xie, J.; Zha, S.; et al. GluonCV and GluonNLP: Deep learning in computer vision and natural language processing. J. Mach. Learn. Res. 2020, 21, 1–7. [Google Scholar]
- Kashyap, R.; Senthil Kumar, A.V. (Eds.) Challenges and applications for implementing machine learning in computer vision. In Advances in Computer and Electrical Engineering; IGI Global: Hershey, PA, USA, 2019. [Google Scholar]
- Chowdhary, K.R. Fundamentals of Artificial Intelligence; Springer: New Delhi, India, 2020. [Google Scholar]
- Bian, Y.; Lu, Y.; Li, J. Research on an artificial intelligence-based professional ability evaluation system from the perspective of industry-education integration. Sci. Program. 2022, 2022, 4478115. [Google Scholar] [CrossRef]
- Syed, Q.S.; Hussain, S.; Bashir, I. Artificial intelligence and machine learning as pioneers in advancing 5G/6G network capabilities: Evolution, introduction, antecedents, and consequences. In 5G/6G Advancements in Communication Technologies for Agile Management; IGI Global: Hershey, PA, USA, 2025; pp. 215–232. [Google Scholar]
- Horvath, K.; Tuda, S.; Idrizi, B.; Kitanov, S.; Doko, F.; Kimovski, D. 6G Infrastructures for Edge AI: An Analytical Perspective. arXiv 2025, arXiv:2506.10570. [Google Scholar] [CrossRef]
- Shaik, R.B.; Nagaradjane, P.; Ioannou, I.; Vassiliou, V. PRAXIS: Proximal Reinforcement-aided Adaptive eXpert Intelligent System for Efficient Traffic Management in URLLC. In Proceedings of the 2025 IEEE International Conference on Communications Workshops (ICC Workshops), Montreal, QC, Canada, 8–12 June 2025; pp. 2088–2094. [Google Scholar]
- Paul, V. 5G and AI in Telecommunication Engineering: Powering a Smart, Connected Future: A Technical Review. J. Comput. Sci. Technol. Stud. 2025, 7, 669–690. [Google Scholar] [CrossRef]
- Rajaram Mohan, K.; Mathew Fenn, S. Artificial intelligence and its theranostic applications in dentistry. Cureus 2023, 15, e38711. [Google Scholar] [CrossRef]
- Liu, Q.; Kwong, C.F.; Zhou, S.; Ye, T.; Li, L.; Ardakani, S.P. Autonomous mobility management for 5G ultra-dense HetNets via reinforcement learning with tile coding function approximation. IEEE Access 2021, 9, 97942–97952. [Google Scholar] [CrossRef]
- Kim, J.; Ahn, Y.; Kim, S.; Shim, B. Deep learning-aided parametric sparse channel estimation for terahertz massive MIMO systems. arXiv 2024, arXiv:2405.07255. [Google Scholar] [CrossRef]
- Wang, J.; Liu, J.; Li, J.; Kato, N. Artificial intelligence-assisted network slicing: Network assurance and service provisioning in 6G. IEEE Veh. Technol. Mag. 2023, 18, 49–58. [Google Scholar] [CrossRef]
- Ara, I.; Kelley, B. Secure and ultra-reliable 6G IoT algorithms with AI-enhanced shared key physical layer security. In Proceedings of the IEEE 15th Annual Ubiquitous Computing, Electronics & Mobile Communication Conference (UEMCON), Yorktown Heights, NY, USA, 17–19 October 2024; pp. 148–157. [Google Scholar]
- Li, W.; Su, Z.; Li, R.; Zhang, K.; Wang, Y. Blockchain-based data security for artificial intelligence applications in 6G networks. IEEE Netw. 2020, 34, 31–37. [Google Scholar] [CrossRef]
- Nivetha, B.; Selvaprabhu, P.; Menon, U.V.; Rajamani, V.; Chinnadurai, S. 6G vision on edge artificial intelligence. In Towards Wireless Heterogeneity in 6G Networks; CRC Press: Boca Raton, FL, USA, 2024; pp. 127–157. [Google Scholar]
- Wu, C.; Xu, Z.; He, X.; Lou, Q.; Xia, Y.; Huang, S. Proactive caching with distributed deep reinforcement learning in 6G cloud-edge collaboration computing. IEEE Trans. Parallel Distrib. Syst. 2024, 35, 1387–1399. [Google Scholar] [CrossRef]
- Papaioannou, P.; Pastellas, I.; Tranoris, C.; Karagiorgou, S.; Denazis, S. AI-fuelled dimensioning and optimal resource allocation of 5G/6G wireless communication networks. In Proceedings of the IEEE International Mediterranean Conference on Communications and Networking (MeditCom), Madrid, Spain, 8–11 July 2024; Volume 23, pp. 413–418. [Google Scholar]
- Gupta, R.; Kumar Sagar, P.; Malhotra, S.; Kulshreshtha, K. Improved resource allocation in 6G networks through artificial intelligence. In Proceedings of the 2nd International Conference on Disruptive Technologies (ICDT), Greater Noida, India, 15–16 March 2024; pp. 1208–1213. [Google Scholar]
- Chinchali, S.; Hu, P.; Chu, T.; Sharma, M.; Bansal, M.; Misra, R.; Pavone, M.; Katti, S. Cellular network traffic scheduling with deep reinforcement learning. In Proceedings of the Thirty-Second AAAI Conference on Artificial Intelligence and Thirtieth Innovative Applications of Artificial Intelligence Conference and Eighth AAAI Symposium on Educational Advances in Artificial Intelligence, AAAI’18/IAAI’18/EAAI’18, New Orleans, LA, USA, 2–7 February 2018; AAAI Press: Washington, DC, USA, 2018. [Google Scholar]
- Fu, Y.; Wang, S.; Wang, C.X.; Hong, X.; McLaughlin, S. Artificial Intelligence to Manage Network Traffic of 5G Wireless Networks. IEEE Netw. 2018, 32, 58–64. [Google Scholar] [CrossRef]
- Musa, U.I.; Gupta, S.; Mensah, Q.E. AI-Driven Intelligent Transportation Systems in the Age of 5G/6G Networks. Available online: https://www.researchsquare.com/article/rs-3746665/v1 (accessed on 11 November 2025).
- Nan, J.; Ai, M.; Liu, A.; Duan, X. Regional-union based federated learning for wireless traffic prediction in 5G-Advanced/6G network. In Proceedings of the IEEE/CIC International Conference on Communications in China (ICCC Workshops), Foshan, China, 11–13 August 2022. [Google Scholar]
- Jedhe, A.; Chopade, S. Traffic prediction for intelligent transportation system using machine learning. Int. J. Res. Appl. Sci. Eng. Technol. 2022, 10, 244–257. [Google Scholar] [CrossRef]
- Pathak, P.; Schwarzmann, S.; Trivisonno, R. An intelligent entity in 6G networks for advanced mobility management: Analyzing the benefits and accuracy requirements. In Proceedings of the IEEE International Conference on Machine Learning for Communication and Networking (ICMLCN), Stockholm, Sweden, 5–8 May 2024; pp. 274–279. [Google Scholar]
- Saad, S.A.; Shayea, I.; Sid Ahmed, N.M.O. Artificial intelligence linear regression model for mobility robustness optimization algorithm in 5G cellular networks. Alex. Eng. J. 2024, 89, 125–148. [Google Scholar] [CrossRef]
- Wang, W.; Duan, X.; Sun, W.; Ai, M. Research on mobility prediction in 5G and beyond for vertical industries. In Proceedings of the IEEE/CIC International Conference on Communications in China (ICCC Workshops), Xiamen, China, 28–30 July 2021. [Google Scholar]
- Babu, B.; Daha, M.Y.; Ashraf, M.I.; Khurshid, K.; Hadi, M.U. AIDETECT2: A novel AI-driven signal detection approach for beyond 5G and 6G wireless networks. Electronics 2024, 13, 3821. [Google Scholar] [CrossRef]
- Wu, Y.; Xiao, L.; Zhang, J.; Xiao, P.; Jiang, T. Hybrid beamforming design for ITS-aided THz wideband massive MIMO non-terrestrial communication. In Proceedings of the IEEE 98th Vehicular Technology Conference (VTC2023-Fall), Hong Kong, China, 10–13 October 2023; pp. 1–5. [Google Scholar]
- Tamilarasi, K.; Pavithra, S.; Rangarajan, R.; Venkataraman, V.; Shankar, K. AI-powered optimization: Revolutionizing 6G networks for efficiency and performance. In Proceedings of the Third International Conference on Smart Technologies and Systems for Next Generation Computing (ICSTSN), Villupuram, India, 18–19 July 2024; Volume 100, pp. 1–6. [Google Scholar]
- Tan, Y.J.; Zhu, C.; Tan, T.C.; Kumar, A.; Wong, L.J.; Chong, Y.; Singh, R. Self-adaptive deep reinforcement learning for THz beamforming with silicon metasurfaces in 6G communications. Opt. Express 2022, 30, 27763. [Google Scholar] [CrossRef] [PubMed]
- Wang, Q.; Hua, M.; Chen, T.; Liu, G.; Deng, J.; Li, N. Quality of AI service assurance in 6G native artificial intelligence networks. In Proceedings of the IEEE International Conference on Sensing, Diagnostics, Prognostics, and Control (SDPC), Shijiazhuang, China, 26–28 July 2024; pp. 70–75. [Google Scholar]
- Lovén, L.; Shahid, H.F.; Nguyen, L.; Harjula, E.; Silvén, O.; Pirttikangas, S.; López, M.B. Semantic slicing across the distributed intelligent 6G wireless networks. In Proceedings of the 20th Annual IEEE International Conference on Sensing, Communication, and Networking (SECON), Madrid, Spain, 11–14 September 2023. [Google Scholar]
- Ko, K.M.; Kim, C.L.; Lim, J.S.; Kim, S.W.; Seo, B.S. AI-based security enhancement and personal information protection techniques inherited from 6G networks. In Proceedings of the 13th International Conference on Artificial Intelligence, Soft Computing and Applications, Toronto, ON, Canada, 27–28 September 2023; Academy & Industry Research Collaboration Center: Kyoto, Japan, 2023; pp. 261–269. [Google Scholar]
- Parveen, K. Securing breakneck pace of 5G networks air interfaces through proactive AI monitoring. Int. J. Electron. Crime Investig. 2024, 8. [Google Scholar] [CrossRef]
- Xu, Q.; Su, Z.; Li, R. Security and privacy in artificial intelligence-enabled 6G. IEEE Netw. 2022, 36, 188–196. [Google Scholar] [CrossRef]
- Rani, H.J.; Mishra, A.; Ratchagar, N.P. Advancing 6G networks: The implications of edge AI integration. In Proceedings of the 2023 International Conference on Advances in Computation, Communication and Information Technology (ICAICCIT), Faridabad, India, 23–24 November 2023; pp. 1180–1185. [Google Scholar]
- Li, J.; Lin, F.; Yang, L.; Huang, D. AI service placement for multi-access edge intelligence systems in 6G. IEEE Trans. Netw. Sci. Eng. 2023, 10, 1405–1416. [Google Scholar] [CrossRef]
- Ansar, S.A.; Samriya, J.K.; Kumar, M.; Gill, S.S.; Khan, R.A. Intelligent fog-IoT networks with 6G endorsement: Foundations, applications, trends and challenges. In 6G Enabled Fog Computing in IoT; Springer Nature: Cham, Switzerland, 2023; pp. 287–307. [Google Scholar]
- Wang, Y.; Zhao, J. Mobile edge computing, metaverse, 6G wireless communications, artificial intelligence, and blockchain: Survey and their convergence. In Proceedings of the IEEE 8th World Forum on Internet of Things (WF-IoT), Yokohama, Japan, 26 October–11 November 2022; pp. 1–8. [Google Scholar]
- Tran-Dang, H.; Kim, D.S. Applications of fog computing. In Cooperative and Distributed Intelligent Computation in Fog Computing; Springer Nature: Cham, Switzerland, 2023; pp. 19–31. [Google Scholar]
- Salameh, A.I.; El Tarhuni, M. From 5G to 6G—Challenges, technologies, and applications. Future Internet 2022, 14, 117. [Google Scholar] [CrossRef]
- Lu, Y.; Zheng, X. 6G: A survey on technologies, scenarios, challenges, and the related issues. J. Ind. Inf. Integr. 2020, 19, 100158. [Google Scholar] [CrossRef]
- Shahraki, A.; Abbasi, M.; Piran, M.J.; Taherkordi, A. A comprehensive survey on 6G networks:Applications, core services, enabling technologies, and future challenges. arXiv 2021, arXiv:2101.12475. [Google Scholar] [CrossRef]
- Kim, H.; Choi, H.; Kang, H.; An, J.; Yeom, S.; Hong, T. A systematic review of the smart energy conservation system: From smart homes to sustainable smart cities. Renew. Sustain. Energy Rev. 2021, 140, 110755. [Google Scholar] [CrossRef]
- Almalki, F.A.; Alsamhi, S.H.; Sahal, R.; Hassan, J.; Hawbani, A.; Rajput, N.S.; Saif, A.; Morgan, J.; Breslin, J. Green IoT for Eco-friendly and sustainable smart cities: Future directions and opportunities. Mob. Netw. Appl. 2023, 28, 178–202. [Google Scholar] [CrossRef]
- Potrč, S.; Čuček, L.; Martin, M.; Kravanja, Z. Sustainable renewable energy supply networks optimization—The gradual transition to a renewable energy system within the European Union by 2050. Renew. Sustain. Energy Rev. 2021, 146, 111186. [Google Scholar] [CrossRef]
- Alsamhi, S.; Afghah, F.; Sahal, R.; Hawbani, A.; Al-qaness, M.A.; Lee, B.; Guizani, M. Green internet of things using UAVs in B5G networks: A review of applications and strategies. Ad Hoc Netw. 2021, 117, 102505. [Google Scholar] [CrossRef]
- Karrupusamy, P.; Balas, V.E.; Shi, Y. (Eds.) Sustainable Communication Networks and Application; Lecture Notes on Data Engineering and Communications Technologies; Springer: Singapore, 2022. [Google Scholar]
- Danaei Yeganeh, F.; Ebrahimi, A. Dynamic spectrum refarming for GERAN/EUTRAN considering GERAN voice traffic. Telecommun. Syst. 2020, 73, 507–520. [Google Scholar] [CrossRef]
- Hou, J.; Guo, H.; Zhang, Z.; Hu, C.; Xu, X.; Lin, P. Performance Analysis of 2.1 GHz FDD Spectrum Re-farming Scheme Based on MOCN Network. In Proceedings of the International Conference on Information Processing and Network Provisioning (ICIPNP), Beijing, China, 15–16 September 2022; pp. 116–120. [Google Scholar] [CrossRef]
- Yigitcanlar, T.; Mehmood, R.; Corchado, J.M. Green artificial intelligence: Towards an efficient, sustainable and equitable technology for smart cities and futures. Sustainability 2021, 13, 8952. [Google Scholar] [CrossRef]
- Halhoul Merabet, G.; Essaaidi, M.; Ben Haddou, M.; Qolomany, B.; Qadir, J.; Anan, M.; Al-Fuqaha, A.; Abid, M.R.; Benhaddou, D. Intelligent building control systems for thermal comfort and energy-efficiency: A systematic review of artificial intelligence-assisted techniques. Renew. Sustain. Energy Rev. 2021, 144, 110969. [Google Scholar] [CrossRef]
- Ullah, Z.; Al-Turjman, F.; Mostarda, L.; Gagliardi, R. Applications of Artificial Intelligence and Machine learning in smart cities. Comput. Commun. 2020, 154, 313–323. [Google Scholar] [CrossRef]
- Du, J.; Jiang, C.; Wang, J.; Ren, Y.; Debbah, M. Machine Learning for 6G Wireless Networks: Carrying Forward Enhanced Bandwidth, Massive Access, and Ultrareliable/Low-Latency Service. IEEE Veh. Technol. Mag. 2020, 15, 122–134. [Google Scholar] [CrossRef]
- Abdullah, S.M.; Periyasamy, M.; Kamaludeen, N.A.; Towfek, S.K.; Marappan, R.; Kidambi Raju, S.; Alharbi, A.H.; Khafaga, D.S. Optimizing traffic flow in smart cities: Soft GRU-based recurrent neural networks for enhanced congestion prediction using deep learning. Sustainability 2023, 15, 5949. [Google Scholar] [CrossRef]
- Challoumis, C. Building a Sustainable Economy–How AI Can Optimize Resource Allocation. In Proceedings of the XVI International Scientific Conference, Copenhagen, Denmark, 17–20 December 2024. [Google Scholar]
- Wu, C.J.; Raghavendra, R.; Gupta, U.; Acun, B.; Ardalani, N.; Maeng, K.; Chang, G.; Behram, F.A.; Huang, J.; Bai, C.; et al. Sustainable AI: Environmental implications, challenges and opportunities. arXiv 2021, arXiv:2111.00364. [Google Scholar] [CrossRef]
- Nishant, R.; Kennedy, M.; Corbett, J. Artificial intelligence for sustainability: Challenges, opportunities, and a research agenda. Int. J. Inf. Manag. 2020, 53, 102104. [Google Scholar] [CrossRef]
- Fan, Z.; Yan, Z.; Wen, S. Deep Learning and Artificial Intelligence in Sustainability: A Review of SDGs, Renewable Energy, and Environmental Health. Sustainability 2023, 15, 13493. [Google Scholar] [CrossRef]
- Theodorakopoulos, L.; Theodoropoulou, A.; Stamatiou, Y. A state-of-the-art review in big data management engineering: Real-life case studies, challenges, and future research directions. Eng 2024, 5, 1266–1297. [Google Scholar] [CrossRef]
- Bharany, S.; Badotra, S.; Sharma, S.; Rani, S.; Alazab, M.; Jhaveri, R.H.; Reddy Gadekallu, T. Energy efficient fault tolerance techniques in green cloud computing: A systematic survey and taxonomy. Sustain. Energy Technol. Assess. 2022, 53, 102613. [Google Scholar] [CrossRef]
- Bassey, K.E.; Rajput, S.A.; Oladepo, O.O.; Oyewale, K. Optimizing behavioral and economic strategies for the ubiquitous integration of wireless energy transmission in smart cities. World J. Adv. Eng. Technol. Sci. 2024, 13, 482–497. [Google Scholar] [CrossRef]
- Zhang, S.; Zhu, D.; Liu, Y. Artificial intelligence empowered physical layer security for 6G: State-of-the-art, challenges, and opportunities. Comput. Netw. 2024, 242, 110255. [Google Scholar] [CrossRef]
- Jia, J.; Zheng, X.; Wang, Y.; Chen, Y.; Karjalainen, M.; Dong, S.; Lu, R.; Wang, J.; Hyyppä, J. The effect of artificial intelligence evolving on hyperspectral imagery with different signal-to-noise ratio, spectral and spatial resolutions. Remote Sens. Environ. 2024, 311, 114291. [Google Scholar] [CrossRef]
- Zhou, Z.; Gao, A.; Wu, W.; Tai, D.I.; Tseng, J.H.; Wu, S.; Tsui, P.H. Parameter estimation of the homodyned K distribution based on an artificial neural network for ultrasound tissue characterization. Ultrasonics 2021, 111, 106308. [Google Scholar] [CrossRef] [PubMed]
- Abbasi, M.; Shahraki, A.; Taherkordi, A. Deep Learning for Network Traffic Monitoring and Analysis (NTMA): A Survey. Comput. Commun. 2021, 170, 19–41. [Google Scholar] [CrossRef]
- Panda, D.K.; Das, S. Smart grid architecture model for control, optimization and data analytics of future power networks with more renewable energy. J. Clean. Prod. 2021, 301, 126877. [Google Scholar] [CrossRef]
- Nancharaiah, K.R.; Ravi, K.C.; Srivastava, A.K.; Arunkumar, K.; Siddiqui, S.T.; Arun, M.R. Analysis of data science and AI-enabled 6G wireless communication networks. Radioelectron. Commun. Syst. 2023, 66, 223–232. [Google Scholar] [CrossRef]
- Akhter, R.; Sofi, S.A. Precision agriculture using IoT data analytics and machine learning. J. King Saud Univ. Comput. Inf. Sci. 2022, 34, 5602–5618. [Google Scholar] [CrossRef]
- Yaseen, A. Accelerating the SOC: Achieve greater efficiency with AI-driven automation. Int. J. Responsible Artif. Intell. 2022, 12, 1–19. [Google Scholar]
- Sarker, I.H. AI-based modeling: Techniques, applications and research issues towards automation, intelligent and smart systems. SN Comput. Sci. 2022, 3, 158. [Google Scholar] [CrossRef]
- Wu, S.; Chen, N.; Xiao, A.; Jia, H.; Jiang, C.; Zhang, P. AI-enabled deployment automation for 6G space-air-ground integrated networks: Challenges, design, and outlook. IEEE Netw. 2024, 38, 219–226. [Google Scholar] [CrossRef]
- Majumdar, S.; Trivisonno, R.; Poe, W.Y.; Carle, G. Distributing Intelligence for 6G Network Automation: Performance and Architectural Impact. In Proceedings of the ICC 2023—IEEE International Conference on Communications, Rome, Italy, 28 May–1 June 2023. [Google Scholar]
- Sun, Q.; Li, N.; Chih-Lin.; Huang, J.; Xu, X.; Xie, Y. Intelligent RAN Automation for 5G and Beyond. IEEE Wirel. Commun. 2024, 31, 94–102. [Google Scholar] [CrossRef]
- Bécue, A.; Praça, I.; Gama, J. Artificial intelligence, cyber-threats and Industry 4.0: Challenges and opportunities. Artif. Intell. Rev. 2021, 54, 3849–3886. [Google Scholar] [CrossRef]
- Luo, G.; Yuan, Q.; Li, J.; Wang, S.; Yang, F. Artificial Intelligence Powered Mobile Networks: From Cognition to Decision. IEEE Netw. 2022, 36, 136–144. [Google Scholar] [CrossRef]
- Chander, B.; Pal, S.; De, D.; Buyya, R. Artificial intelligence-based internet of things for industry 5.0. In Internet of Things; Springer International Publishing: Cham, Switzerland, 2022; pp. 3–45. [Google Scholar]
- Abouelyazid, M. Advanced Artificial Intelligence Techniques for Real-Time Predictive Maintenance in Industrial IoT Systems: A Comprehensive Analysis and Framework. J. AI-Assist. Sci. Discov. 2023, 3. Available online: https://scienceacadpress.com/index.php/jaasd/article/view/83 (accessed on 11 November 2025).
- Balantrapu, S.S. AI for Predictive Cyber Threat Intelligence. Int. J. Manag. Educ. Sustain. Dev. 2024, 7, 1–28. [Google Scholar]
- Hui, C.X.; Dan, G.; Alamri, S.; Toghraie, D. Greening smart cities: An investigation of the integration of urban natural resources and smart city technologies for promoting environmental sustainability. Sustain. Cities Soc. 2023, 99, 104985. [Google Scholar] [CrossRef]
- Omrany, H.; Al-Obaidi, K.M.; Hossain, M.; Alduais, N.A.M.; Al-Duais, H.S.; Ghaffarianhoseini, A. IoT-enabled smart cities: A hybrid systematic analysis of key research areas, challenges, and recommendations for future direction. Discov. Cities 2024, 1, 2. [Google Scholar] [CrossRef]
- Hemanand, D.; Jayalakshmi, D.S.; Ghosh, U.; Balasundaram, A.; Vijayakumar, P.; Sharma, P.K. Enabling Sustainable Energy for Smart Environment Using 5G Wireless Communication and Internet of Things. IEEE Wirel. Commun. 2021, 28, 56–61. [Google Scholar] [CrossRef]
- Chai, Z.Y.; Shah, S.A.; Draheim, D.; Hameed, S.; Rathore, M.M.U. Guest Editorial: Smart cities 2.0: How Artificial Intelligence and Internet of Things are transforming urban living. IET Smart Cities 2024, 6, 129–131. [Google Scholar] [CrossRef]
- Sutar, P.; Sarkar, S.A.; Tagare, A.; Pawar, A. A review on IoT-enabled smart homes using AI. In Proceedings of the 15th International Conference on Computing Communication and Networking Technologies (ICCCNT), Kamand, India, 24–28 June 2024; pp. 1–6. [Google Scholar]
- Arabelli, R.; Boddepalli, E.; Buradkar, M.; Goriparti, N.V.S.; Chakravarthi, M.K. IoT-enabled environmental monitoring system using AI. In Proceedings of the International Conference on Advances in Computing, Communication and Applied Informatics (ACCAI), Chennai, India, 9–10 May 2024. [Google Scholar]
- Kumar, P.V.; Kulkarni, A.; Mendhe, D.; Keshar, D.K.; Tilak Babu, S.B.G.; Rajesh, N. AI-optimized hardware design for internet of things (IoT) devices. In Proceedings of the 5th International Conference on Recent Trends in Computer Science and Technology (ICRTCST), Jamshedpur, India, 9–10 April 2024. [Google Scholar]
- Mah, P.M. Investigating remote healthcare accessibility with AI: Deep learning and NLP-based knowledge graph for digitalized diagnostics. Proc. AAAI Symp. Ser. 2024, 4, 284–292. [Google Scholar] [CrossRef]
- Pamulaparthyvenkata, S.; Murugesan, P.; Gottipalli, D.; Palanisamy, P. AI-enabled distributed healthcare framework for secure and resilient remote patient monitoring. In Proceedings of the 5th International Conference on Smart Electronics and Communication (ICOSEC), Tamil Nadu, India, 18–20 September 2024; pp. 2034–2041. [Google Scholar]
- Shaikh, A.J.; Takbhate, S.B.; Gawai, S.; Limbore, A.M.; Patil, V.A. Revolutionizing healthcare: AI-powered solutions, technological integration for accessible and effective medical service. In Proceedings of the International Conference on Advances in Computing Research on Science Engineering and Technology (ACROSET), Indore, India, 27–28 September 2024; pp. 1–7. [Google Scholar]
- Asha.; Sumalatha, I.; Mishra, A.; Thethi, H.P.; Kalra, R.; Almusawi, M. Utilizing artificial intelligence in telemedicine for efficient remote diagnosis and treatment plan. In Proceedings of the IEEE 13th International Conference on Communication Systems and Network Technologies (CSNT), Jabalpur, India, 6–7 April 2024. [Google Scholar]
- Kurpad, N.B.; Dhanyashree, S.; Shivank, V.; Surya Shobith, T.A.S.; Jinny, S.V. AI-infused telemedicine for rural wellness: A comprehensive approach. In Proceedings of the 5th International Conference on Innovative Trends in Information Technology (ICITIIT), Kottayam, India, 15–16 March 2024. [Google Scholar]
- Akinsiku, A.M. A comprehensive survey of federated learning approaches for privacy-preserving machine learning. Tech-Sphere J. Pure Appl. Sci. 2025, 2. [Google Scholar] [CrossRef]
- Shahsavari, Y.; Dambri, O.A.; Baseri, Y.; Hafid, A.S.; Makrakis, D. Integration of federated learning and blockchain in healthcare: A tutorial. arXiv 2024, arXiv:2404.10092. [Google Scholar] [CrossRef]
- Ganti, R.; Nellutla, V. Federated Learning 3.0: A Self-Healing Framework for Cross-Cloud AI Training with Provable GDPR Compliance. Eur. J. Comput. Sci. Inf. Technol. 2025, 13, 124–136. [Google Scholar] [CrossRef]
- Dhinakaran, D.; Sankar, S.; Selvaraj, D.; Raja, S.E. Privacy-preserving data in IoT-based cloud systems: A comprehensive survey with AI integration. arXiv 2024, arXiv:2401.00794. [Google Scholar]
- Srivenkateswaran, C.; Jaya Mabel Rani, A.; Senthil Kumaran, R.; Vinston Raja, R. Securing healthcare data: A federated learning framework with hybrid encryption in cluster environments. Technol. Health Care 2025, 33, 1232–1257. [Google Scholar] [CrossRef]
- Mandal, J.; Mohammed, I. Implementation of AI transportation routing in reverse logistics to reduce CO2 footprint. Int. J. Supply Chain Manag. 2024, 9, 1–12. [Google Scholar] [CrossRef]
- Zhou, H.; Huo, M.; Tang, S.; Chen, D.; Du, Y.; Zhang, Y.; Gao, X. Research and application of key technologies of intelligent unmanned warehousing based on 5G. In Proceedings of the Sixth International Conference on Next Generation Data-driven Networks (NGDN), Shenyang, China, 26–28 April 2024; pp. 1–5. [Google Scholar]
- Zhou, Y. Logistics security integrated communication system under the background of 5G artificial intelligence. In Proceedings of the International Conference on Artificial Intelligence and Communication Technologies (ICAICT 2023), Shenzhen, China, 9–11 June 2023; Smart Innovation, Systems and Technologies. Springer Nature: Singapore, 2024; pp. 325–334. [Google Scholar]
- Apruzzese, M.; Bruni, M.E.; Musso, S.; Perboli, G. 5G and companion technologies as a boost in new business models for logistics and supply chain. Sustainability 2023, 15, 11846. [Google Scholar] [CrossRef]
- Datey, V.; Prabhu, S. Smart traffic control and prediction model empowered with 5G technology, artificial intelligence and machine learning. In Proceedings of the International Conference on Ambient Intelligence, Knowledge Informatics and Industrial Electronics (AIKIIE), Ballari, India, 2–3 November 2023; pp. 1–6. [Google Scholar]
- Shabib, S.; Fahoom, E.; Amsheh, M.A.; Shaini, C.; Gharib, A. Toward Safer Roads: Challenges and Solutions for URLLC in Modern Vehicle-to-Everything Networks. In Proceedings of the 2025 IEEE 4th International Conference on Computing and Machine Intelligence (ICMI), Mount Pleasant, MI, USA, 5–6 April 2025; pp. 1–5. [Google Scholar]
- Kandu, S.S.; Prakash, A.; Tiwari, M.; Tripathi, S.; Gupta, N.; Pal, R. C-V2X and 5G-V2X: Challenges and Improvement Strategies. In Proceedings of the 2025 Third International Conference on Microwave, Antenna and Communication (MAC), Bhopal, India, 27–29 June 2025; pp. 1–6. [Google Scholar]
- Pawar, V.; Zade, N.; Vora, D.; Khairnar, V.; Oliveira, A.; Kotecha, K.; Kulkarni, A. Intelligent Transportation System with 5G Vehicle-to-Everything (V2X): Architectures, Vehicular Use Cases, Emergency Vehicles, Current Challenges and Future Directions. IEEE Access 2024, 12, 183937–183960. [Google Scholar] [CrossRef]
- Rodr, J.; Wei, Z.; Wang, J.; Gutierrez, C.A.; Correia, L.M. 6G-enabled vehicle-to-everything communications: Current research trends and open challenges. IEEE Open J. Veh. Technol. 2025, 6, 2358–2391. [Google Scholar]
- Baccari, S.; Hadded, M.; Touati, H.; Ghazzai, H.; Laouiti, A.; Setti, G. Multi-Technology Integration in Hybrid V2X Networks: A Survey, Challenges, and Open Issues. IEEE Access 2025, 13, 138475–138508. [Google Scholar] [CrossRef]
- Bikkasani, D.C. AI-driven 5G network optimization: A comprehensive review of resource allocation, traffic management, and dynamic network slicing. Am. J. Artif. Intell. 2024, 8, 55–62. [Google Scholar] [CrossRef]
- Shahid, S.M.; Kim, S.; Kwon, S. Federated learning for user mobility classification in 5G heterogeneous networks. In Proceedings of the IEEE 99th Vehicular Technology Conference (VTC2024-Spring), Singapore, 24–27 June 2024; pp. 01–06. [Google Scholar]
- Rane, J.; Kaya, Ö.; Mallick, S.K.; Rane, N.L. Federated learning for edge artificial intelligence: Enhancing security, robustness, privacy, personalization, and blockchain integration in IoT. In Future Research Opportunities for Artificial Intelligence in Industry 4.0 and 5.0; Deep Science Publishing: Mumbai, India, 2024. [Google Scholar]
- Ekellem, E.A.F. Harnessing the synergy: Federated learning meets edge computing in 5G ecosystems. TechRxiv 2024. [Google Scholar] [CrossRef] [PubMed]
- Lim, W.Y.B.; Ng, J.S.; Xiong, Z.; Jin, J.; Zhang, Y.; Niyato, D.; Leung, C.; Miao, C. Decentralized edge intelligence: A dynamic resource allocation framework for hierarchical federated learning. IEEE Trans. Parallel Distrib. Syst. 2022, 33, 536–550. [Google Scholar] [CrossRef]
- Song, L.; Hu, X.; Zhang, G.; Spachos, P.; Plataniotis, K.N.; Wu, H. Networking systems of AI: On the convergence of computing and communications. IEEE Internet Things J. 2022, 9, 20352–20381. [Google Scholar] [CrossRef]
- Ferreira, L.; Silva, L.; Pinho, D.; Morais, F.; Martins, C.M.; Pires, P.M.; Fidalgo, P.; Rodrigues, H.; Cortez, P.; Pilastri, A. A federated machine learning approach to detect international revenue share fraud on the 5G edge. In Proceedings of the 37th ACM/SIGAPP Symposium on Applied Computing, Virtual, 25–29 April 2022; pp. 1432–1439. [Google Scholar]
- Zhang, H.; Zhou, H.; Elsayed, M.; Bavand, M.; Gaigalas, R.; Ozcan, Y.; Erol-Kantarci, M. On-device intelligence for 5G RAN: Knowledge transfer and federated learning enabled UE-centric traffic steering. IEEE Trans. Cogn. Commun. Netw. 2024, 10, 689–705. [Google Scholar] [CrossRef]
- Padmapriya, S.; Patil, T.; Veeraiah, V.; Namdev, A.; Koujalagi, A.; Gupta, A. Investigating scope of real-time data processing for IoT in 5G revolution. In Proceedings of the 15th International Conference on Computing Communication and Networking Technologies (ICCCNT), Kamand, India, 24–28 June 2024; pp. 1–6. [Google Scholar]
- Reddy, R.; Munoz, Y.; Lipps, C.; Schotten, H.D. Supervised wireless communication: An analytic framework for real-time model inference in the 5G core network. In Proceedings of the 2023 International Balkan Conference on Communications and Networking (BalkanCom), Istanbul, Turkey, 5–8 June 2023; pp. 1–5. [Google Scholar]
- Srivatsa.; Vivek.; Kusuma. Deep Q-networks and 5G technology for flight analysis and trajectory prediction. In Proceedings of the IEEE International Conference on Electronics, Computing and Communication Technologies (CONECCT), Bangalore, India, 12–14 July 2024; pp. 1–6. [Google Scholar]
- Vasudevan, B.; Vaithianathan, V.; Akshaya, V. A novel artificial intelligence-based antenna designing model for optimizing 5G mobile communication. Internet Technol. Lett. 2025, 8, e586. [Google Scholar]
- Liu, Y.; Cai, P.; Li, D.; Zhu, B. Artificial Intelligence Cloud Platform for 5G Era. In Proceedings of the 2024 IEEE 2nd International Conference on Image Processing and Computer Applications (ICIPCA), Shenyang, China, 28–30 June 2024; pp. 1401–1405. [Google Scholar] [CrossRef]
- Hongvanthong, S. Novel four-layered software defined 5G architecture for AI-based load balancing and QoS provisioning. In Proceedings of the 5th International Conference on Computer and Communication Systems (ICCCS), Shanghai, China, 15–18 May 2020. [Google Scholar]
- Endes, A.; Yuksekkaya, B. 5G Network Slicing with Multi-Purpose AI models. In Proceedings of the 2022 IEEE International Black Sea Conference on Communications and Networking (BlackSeaCom), Sofia, Bulgaria, 6–9 June 2022. [Google Scholar]
- Kannan, Y.; Kapil, D. Implementing Machine Learning algorithms for predictive network maintenance in 5G and beyond networks. Int. J. Wirel. Mob. Netw. 2024, 16, 1–11. [Google Scholar] [CrossRef]
- Samdanis, K.; Abbou, A.N.; Song, J.; Taleb, T. AI/ML service enablers and model maintenance for beyond 5G networks. IEEE Netw. 2023, 37, 162–172. [Google Scholar] [CrossRef]
- Giannakidou, S.; Radoglou-Grammatikis, P.; Koussouris, S.; Pertselakis, M.; Kanakaris, N.; Lekidis, A.; Kaltakis, K.; Koidou, M.P.; Metallidou, C.; Psannis, K.E.; et al. 5G-enabled NetApp for predictive maintenance in critical infrastructures. In Proceedings of the 5th World Symposium on Communication Engineering (WSCE), Nagoya, Japan, 16–18 September 2022; pp. 129–132. [Google Scholar]
- Navesi, R.B.; Naghibi, A.F.; Zafarani, H.; Tahami, H.; Pirouzi, S. Reliable operation of reconfigurable smart distribution network with real-time pricing-based demand response. Electr. Power Syst. Res. 2025, 241, 111341. [Google Scholar] [CrossRef]
- Qamar, F.; Kazmi, S.H.A.; Siddiqui, M.U.A.; Hassan, R.; Zainol Ariffin, K.A. Federated learning for millimeter-wave spectrum in 6G networks: Applications, challenges, way forward and open research issues. PeerJ Comput. Sci. 2024, 10, e2360. [Google Scholar] [CrossRef] [PubMed]
- Brik, B.; Chergui, H.; Zanzi, L.; Devoti, F.; Ksentini, A.; Siddiqui, M.S.; Costa-Pérez, X.; Verikoukis, C. Explainable AI in 6G O-RAN: A tutorial and survey on architecture, use cases, challenges, and future research. arXiv 2023, arXiv:2307.00319. [Google Scholar] [CrossRef]
- Kaur, N.; Gupta, L. Securing the 6G–IoT Environment: A Framework for Enhancing Transparency in Artificial Intelligence Decision-Making Through Explainable Artificial Intelligence. Sensors 2025, 25, 854. [Google Scholar] [CrossRef] [PubMed]
- Liu, Z.; Chen, X.; Wu, H.; Wang, Z.; Chen, X.; Niyato, D.; Huang, K. Integrated sensing and edge AI: Realizing intelligent perception in 6G. IEEE Commun. Surv. Tutor. 2025. [Google Scholar] [CrossRef]
- Lin, Z.; Qu, G.; Chen, Q.; Chen, X.; Chen, Z.; Huang, K. Pushing large language models to the 6G edge: Vision, challenges, and opportunities. IEEE Commun. Mag. 2025, 63, 52–59. [Google Scholar] [CrossRef]
- Nallakaruppan, M.; Dhanaraj, R.K.; Shukla, S.; Krishnamoorthi, S.; Kaushal, R.K.; Goyal, M.K.; Basheer, S.; Quasim, M.T. A Federated Autoencoder Framework with Explainable AI for Intelligent 6G-IoT Infrastructure Optimization. IEEE Internet Things J. 2025. [Google Scholar] [CrossRef]








| Study | Survey Scope | Taxonomy/ Structure | AI Paradigms | Key Applications | Primary Challenges | Principal Novelty |
|---|---|---|---|---|---|---|
| [9] | × 6G (DTN) | × None-conceptual only | × DTN only | Digital Twin lifecycle management, predictive maintenance, network simulation/emulation | Trust, data fidelity, complexity | Pioneering focus on AI for Digital Twin Networks in 6G |
| [10] | × 6G only | × By DL models | × DL only | PHY/MAC layer tasks: channel estimation, resource allocation | High training cost, computational overhead | In-depth review of advanced DL architectures |
| [11] | × 6G focus | × Framework only | × RL-self-optimizing | Proactive routing, dynamic path selection, traffic prediction, QoS management | Scalability, real-time adaptation | Novel AI/ML framework for self-optimizing networks |
| [13] | × 6G + Metaverse | × Domain-specific | × Metaverse AI | Immersive VR/AR, digital twins, resource allocation for immersive apps | Ultra-low latency, privacy | Survey on AI as Metaverse enabler |
| [15] | ✓ Mainly 6G | ✓ Applications-based | × General AI | IoT device management, security, mobility management, green communications | Privacy, energy efficiency | Broad overview of AI opportunities and challenges in 6G |
| [12] | × 6G NTNs | × NTN-oriented | × AI + NTN | UAV-assisted connectivity, backhaul optimization, latency-aware routing | Delay, mobility, coverage | First survey on AI-powered satellite-based NTNs |
| [16] | ✓ Mostly 6G | ✓ By key technologies | ✓ FL, Edge AI | THz communications, Reconfigurable Intelligent Surfaces (RIS), federated learning for IoT devices, edge AI | Technology deployment, integration | Technology-oriented roadmap for AI in 6G |
| [17] | ✓ 5G & Beyond | ✓ General | ✓ FL, DL | Channel estimation, beamforming, resource allocation, security | Data privacy, general challenges | Broad foundational survey for AI in 5G and early 6G vision |
| [14] | × 5G (Slicing) | × By Attacks & ML Solution | × ML only | Network Slicing, Security | ML Efficacy, Adversarial Attacks | Focused survey on ML for 5G slicing security |
| This Study | ✓ 5G & 6G-holistic | ✓ Multi-axis: Tech, Ops, Lifecycle | ✓ FL, DRL, ML, Edge AI | IoT & smart cities, healthcare, ITS, resource allocation, mobility & traffic prediction, THz comms, security, edge/fog, energy optimization, predictive maintenance, … | Data privacy, energy, ethics, interoperability | Holistic 5G-6G bridgeintegrates ethics & lifecycle, cross-domain perspective |
| Technology | Description | Benefits |
|---|---|---|
| PHY & MIMO 6G | The physical layer evolves beyond 5G-Advanced with innovations such as extreme MIMO and a unified TCI framework. | Provides better coverage, higher spectral efficiency, lower power consumption, and strong support for new mid-band frequencies, creating a solid performance foundation for 6G. |
| 6G Radio Protocols | A modernized protocol stack with APS, FPS, and RPUs designed for parallel processing. | Speeds up data handling while reducing overhead, and simplifies the integration of different device types. |
| Energy Efficiency | A comprehensive toolbox to minimize energy use across devices and the network, embedding green-by-design principles at every layer. | Reduces operational costs and carbon footprint, while improving user experience by extending device battery life. |
| AI/ML-native | AI and machine learning are integrated across all layers, from terminals to network cores. | Enables faster and more cost-effective deployments, smarter network automation, and improved reliability and performance at the air interface. |
| Architecture | A simplified, standalone 6G architecture with open interfaces, optimized for AI, energy efficiency, diverse devices, and rich network APIs. Maintains functional separation between UE, RAN, Core, and OAM as in 5G. | Balances reuse of existing assets with necessary upgrades, ensuring smooth migration from 5G and enabling cost-effective, green, and scalable 6G deployments. |
| Non-Terrestrial Network (NTN) Support | Connectivity for LPWA/RedCap devices and smartphones, integrating terrestrial and non-terrestrial networks with controlled spectrum reuse. | Expands digital inclusion to areas without terrestrial coverage, enables affordable global connectivity, and opens new use cases and business opportunities. |
| Automation | AI-powered autonomous management replaces manual network operations, covering deployment, optimization, and resource management. | Delivers efficient, self-operating networks with high reliability, reducing operational costs and enabling operational excellence. |
| Exposure & Programmability | A unified framework for network APIs and programmability. | Creates new avenues for API monetization and flexible service development. |
| Privacy & Security | Advanced security and privacy mechanisms, including automated identity management and cloud protections. | Provides quantum-resistant security, AI-native trust frameworks, and enhanced privacy for users and networks. |
| Criterion | 5G | 6G (Vision) |
|---|---|---|
| Maximum Data Rate | 10 Gbit/s | 100 Gbit/s–1 Tbit/s |
| Latency | 1 ms (URLLC) | <0.1 ms |
| Frequency Bands | Sub-6 GHz, mmWave (30–100 GHz) | Sub-THz (100–1000 GHz) |
| AI Integration | Supported | Natively embedded AI |
| Immersive Reality | AR/VR | Holography, Telepresence, Metaverse |
| Connected Devices | 1 million devices/km2 | 10 million devices/km2 |
| Energy Efficiency | Low | Ultra-low, eco-designed energy use |
| Classification Category | Sub-Categories | AI Technologies Used | Network Integration Level | Example Applications | Target Objectives |
|---|---|---|---|---|---|
| By network technology | Optimization, Security, Communication | Reinforcement Learning, Deep Q-Networks | Core & Radio Access Network (RAN) | Dynamic spectrum allocation, handover optimization | QoS and QoE optimization |
| By operational impact | Performance, Prediction, Automation | Supervised ML, Deep Neural Networks | Network Management Systems (NMS) | Traffic prediction, anomaly detection | Automation, reduced downtime |
| By application domain | IoT, Healthcare, Transport | CNN, LSTM, GNN | Edge, Cloud, Device-level | Smart grids, eHealth, autonomous vehicles | Context-aware performance, personalization |
| By integration type | Centralized vs Distributed | Federated Learning, Split Learning | Edge, Cloud, RAN | Federated learning, edge/cloud hybrid AI | Privacy, energy efficiency |
| By network lifecycle | Design, Operation, Maintenance | Decision Trees, Bayesian Networks | Design, Deployment, Operation | Capacity planning, self-configuration | Lower operational costs, network agility |
| Category | Focus Area | AI Techniques | Key Benefits | Limitations/Challenges | References |
|---|---|---|---|---|---|
| AI for Network Optimization | Resource Allocation, Traffic Prediction, Mobility Management | ML, DRL, RLSTM, Federated Learning, Fuzzy Logic | Improved resource usage, latency reduction, traffic forecasting, efficient handovers | Limited generalizability across networks, High data requirement, DRL/RL convergence overhead, Scalability & real-time decision challenges, Energy consumption, Heterogeneous network interoperability | [75,76] |
| AI for Wireless Communication | Beamforming, Channel Estimation, Network Slicing | Deep Learning, Reinforcement Learning, Semantic Slicing, Hybrid Beamforming | Efficient signal transmission, spectral efficiency, QoS assurance | Channel non-stationarity (e.g., THz), Massive MIMO complexity, Beamforming cost & energy issues, Dynamic slicing challenges, THz propagation limitations | [77,78] |
| AI for Security Enhancements | Threat Detection, Privacy Protection, Intrusion Detection | DL, ML, Federated Learning, Blockchain, Q-Learning | Enhanced security, anomaly detection, encrypted communication | Vulnerable to adversarial attacks, Explainability limits, Privacy & compliance issues, Real-time detection costs, Integration with legacy systems | [79,80] |
| AI for Edge and Fog Computing | Task Deployment, Latency Reduction, Power Management | Federated Learning, Decentralized AI, Distributed DRL | Improved scalability, real-time response, reduced latency | Model sync across nodes, Latency & energy constraints, Deployment complexity, Decentralized security risks, Dependence on edge/IoT data | [81,82] |
| Impact Area | AI Application | Benefits | Limitations/Challenges | References |
|---|---|---|---|---|
| Performance Optimization | Spectrum efficiency optimization | Efficient spectrum utilization via dynamic sharing and cognitive radio; enhanced modulation for improved capacity and reduced interference | Spectrum sharing complexity, regulatory constraints, real-time allocation overhead, traffic variability, limited generalizability across networks | [107,109] |
| Energy efficiency and sustainability | Base station sleep modes, energy harvesting, renewable integration, resource optimization based on traffic and QoS | Dynamic traffic complicates energy-saving, renewable integration inconsistent, QoS vs energy trade-offs, real-time monitoring overhead, model accuracy dependent on history | [110,111,112,113,114,115,117,118,119,120,121,123,124,125] | |
| Infrastructure and resource tuning | AI-controlled tuning of virtualized network components to maximize utilization and reduce emissions | Virtualized orchestration complexity, high computation for optimization, reactive delays, interoperability with legacy systems | [122,123,126] | |
| Predictive Analytics | Network load and fault prediction | Anticipates base station failures and high-load periods using historical traffic and AI models | Prediction accuracy affected by sudden changes, model generalizability issues, data dependency, real-time computation cost | [75,132,133,134] |
| Dynamic model retraining for changing conditions | Adapts prediction models in real-time as network topology and services evolve | Frequent retraining overhead, risk of overfitting, model stability during topology changes | [133,134] | |
| Smart services via cross-domain data fusion | Predictive models for applications (e.g., agriculture) using IoT and AI | Data heterogeneity, privacy concerns, latency and reliability constraints in edge/fog networks | [135] | |
| Automation | AI-driven operational automation | Automates routine network tasks across domain-, service-, and experience-centric layers using AI tools and orchestration frameworks | Dependency on accurate models, multi-layer orchestration complexity, security/compliance risks, real-time adaptation difficulties | [136,139,140,141,142,143] |
| Security and threat detection | Detects intrusions, filters malicious data, and enables self-healing systems | Vulnerable to adversarial attacks, explainability limits, high computation/energy costs, integration challenges | [137,138] | |
| Dynamic resource orchestration | Enhances auto-scaling in SAGINs, RAN automation, and cloud-based network function virtualization | Latency in auto-scaling, resource conflicts, interoperability/standardization challenges, model reliability under unexpected conditions | [139,140,141,144] |
| Domain | AI Contribution | Benefits | Limitations/Challenges | References |
|---|---|---|---|---|
| IoT and smart environments | Predictive analytics, decision-making, and automation in smart homes, cities, and industrial environments. | Enhanced energy management, real-time monitoring, and sustainability in smart environments. | Data heterogeneity, privacy concerns, scalability limits, real-time edge processing overhead, limited generalizability | [144,145,146,147,148,149,150,151,152] |
| Healthcare and remote services | Diagnostics, telemedicine support, predictive analytics, and decentralized monitoring using AI. | Improved patient care, real-time monitoring, accessibility to remote areas, and personalized treatment. | Strict privacy/security requirements, regulatory/ethical constraints, dependency on high-quality datasets, AI error risks, computational/energy overhead | [153,154,155,156,157] |
| Transportation and logistics | Route optimization, traffic prediction, autonomous vehicles, and supply chain intelligence using AI and 5G/6G. | Reduced emissions, real-time decision-making, cost-efficiency, and safer logistics. | Traffic/environment variability, integration complexity, real-time computation overhead, network dependency, safety/security risks | [163,164,165,167] |
| Approach | Key Features | Limitations/Challenges | References |
|---|---|---|---|
| Centralized AI model | Unified control and end-to-end management, Resource orchestration with reduced latency, Higher infrastructure demands and data exchange | High infrastructure/communication overhead, single point of failure, privacy/security risks, scalability challenges | [173] |
| Distributed AI model | Resilient and scalable with localized control, Improved privacy and security, Self-protected and self-healing systems | Coordination complexity, high edge computation, model inconsistencies, aggregation overhead | [174,175,176,177] |
| Hybrid model | Fusion of centralized policy with localized training, Improved adaptation, efficiency, and privacy, Support across cloud, edge, and terminal devices | Orchestration complexity, potential latency, need for sophisticated synchronization, increased design/maintenance effort | [178,179,180] |
| Real-Time data | Immediate decision-making for faults and congestion, Necessary for dynamic and mission-critical systems, Supports live forecasting and anomaly detection | Low-latency infrastructure required, data quality/reliability issues, high energy consumption, limited historical context | [181,182,183] |
| Historical Data | Enables training, trend analysis, and forecasting, Useful for load balancing and performance modeling, Combines with real-time for robust models | May not reflect current conditions, delayed response to anomalies, large storage/data management, model staleness | [167,183] |
| Lifecycle Phase | AI Contribution | Limitations/Challenges | References |
|---|---|---|---|
| Design | AI-generated optimized architectures, Simulation of design scenarios, Identification of potential deficiencies | High computational demand, input data dependency, overfitting risk, limited adaptability to unforeseen cases | [40,41,42,100,188,189,190] |
| Deployment | Automated configuration and validation, Controlled rollout of updates, Reduced human intervention and rollout time | Misconfiguration risk, need for robust monitoring, limited flexibility in complex setups, legacy integration challenges | [100,188,189] |
| Operation | Real-time monitoring and alert detection, Predictive analysis for traffic and resource use, Self-optimizing and adaptive configuration | High processing/storage needs, possible delay under load, model accuracy dependence, cybersecurity vulnerabilities | [75,76,79,80,107,108,109,110,111,112,113,114,115,116,117,118,119,120,121,122,123,124,125,126,127,128,129,130,131,132,133,134,135] |
| Maintenance | Predictive maintenance and anomaly detection, Deep learning for diagnostics and signal analysis, Enhanced automation for service management | Continuous retraining needed, heterogeneous data integration complexity, detection inaccuracies, resource-intensive for large networks | [100,188,189,190] |
| Feature | NSA Architecture (Non-Standalone) | SA Architecture (Standalone) | AI/6G Implications |
|---|---|---|---|
| Core Network | 4G EPC (Evolved Packet Core) | 5GC with Service-Based Architecture | AI must handle hybrid core environments |
| Radio Access | 5G NR anchored to 4G LTE | Native 5G NR | Different RAN optimization approaches needed |
| Security Model | Inherited 4G security + extensions | Zero-Trust, mutual authentication | Varying security postures for AI systems |
| Latency | Limited by 4G architecture | Optimized for critical services | AI models must adapt to different latency profiles |
| Deployment Phase | Initial transition phase | Long-term target | AI solutions need backward compatibility |
Disclaimer/Publisher’s Note: The statements, opinions and data contained in all publications are solely those of the individual author(s) and contributor(s) and not of MDPI and/or the editor(s). MDPI and/or the editor(s) disclaim responsibility for any injury to people or property resulting from any ideas, methods, instructions or products referred to in the content. |
© 2025 by the authors. Licensee MDPI, Basel, Switzerland. This article is an open access article distributed under the terms and conditions of the Creative Commons Attribution (CC BY) license (https://creativecommons.org/licenses/by/4.0/).
Share and Cite
Omheni, N.; Koubaa, H.; Zarai, F. Artificial Intelligence for 5G and 6G Networks: A Taxonomy-Based Survey of Applications, Trends, and Challenges. Technologies 2025, 13, 559. https://doi.org/10.3390/technologies13120559
Omheni N, Koubaa H, Zarai F. Artificial Intelligence for 5G and 6G Networks: A Taxonomy-Based Survey of Applications, Trends, and Challenges. Technologies. 2025; 13(12):559. https://doi.org/10.3390/technologies13120559
Chicago/Turabian StyleOmheni, Nouri, Hend Koubaa, and Faouzi Zarai. 2025. "Artificial Intelligence for 5G and 6G Networks: A Taxonomy-Based Survey of Applications, Trends, and Challenges" Technologies 13, no. 12: 559. https://doi.org/10.3390/technologies13120559
APA StyleOmheni, N., Koubaa, H., & Zarai, F. (2025). Artificial Intelligence for 5G and 6G Networks: A Taxonomy-Based Survey of Applications, Trends, and Challenges. Technologies, 13(12), 559. https://doi.org/10.3390/technologies13120559

