Next Article in Journal / Special Issue
Deployment of a Testbed for Validation of TSN Networks in Avionics
Previous Article in Journal
Exact Separation of Purely Short-Period Effects and Mean Variations in the Main Problem of Artificial Satellite Theory
Previous Article in Special Issue
Comparative Analysis on Modelling Approaches for the Simulation of Fatigue Disbonding with Cohesive Zone Models
 
 
Font Type:
Arial Georgia Verdana
Font Size:
Aa Aa Aa
Line Spacing:
Column Width:
Background:
Article

Results from the ATS-Level Assessment of the Clean Sky 2 Technology Evaluator †

by
Marc C. Gelhausen
*,
Alf Junior
,
Alexandra Leipold
,
Peter Berster
,
Holger Pabst
,
Christos Lois
and
Fabian Baier
German Aerospace Center (DLR), Institute of Air Transport, 51147 Cologne, Germany
*
Author to whom correspondence should be addressed.
Presented at the 14th EASN International Conference, Thessaloniki, Greece, 8–11 October 2024.
Aerospace 2025, 12(3), 185; https://doi.org/10.3390/aerospace12030185
Submission received: 2 January 2025 / Revised: 21 February 2025 / Accepted: 24 February 2025 / Published: 26 February 2025

Abstract

In this paper, we present the main results from the Second ATS-Level Assessment of the Clean Sky 2 Technology Evaluator. We first present the models employed and then move to the passenger and fleet forecast results up to 2050. Based upon these traffic forecasts, we show the environmental effect of Clean Sky 2 technology in terms of CO2 emissions. The main benefit of the forecast method employed is its high resolution in terms of each flight route between airports being modelled. Consequently, we can consider effects such as airport capacity constraints which will have a substantial impact on future passenger volume and fleet development.

1. Introduction

The Clean Sky programme is a large European research initiative to develop innovative technology to reduce CO2, as well as other gas emissions and noise levels produced by aircraft, and it belongs to EU’s Horizon 2020 programme. The Clean Sky 2 Joint Undertaking was established by Council Regulation (EU) No 558/2014 of 6 May 2014 to develop cleaner air transport technologies for the earliest possible deployment with a particular focus on the integration, demonstration, and validation of technologies for the following purposes:
  • Increase aircraft fuel efficiency, thus reducing CO2 emissions by 20% to 30% compared to a “state-of-the-art” aircraft entering service as from 2014;
  • Reduce aircraft NOx and noise emissions by 20 to 30% compared to a “state-of-the-art” aircraft entering service as from 2014 [1,2].
In the beginning it was recognised that successfully monitoring progress towards the European environmental goals within aeronautics set by the Advisory Council for Aeronautics Research in Europe and its strategic research agendas [3,4] as well as by the Clean Sky programme itself would require a transversal evaluation platform in the Clean Sky programme. Here, the so-called Technology Evaluator comes into play, and its composition reflects the need to bring know-how, simulation, and modelling capability that exist among industry, as well as research establishments and academia together. This paper describes briefly the models employed in the Technology Evaluator and the main results from the Second Assessment. Results from the First Assessment in 2021 are reported in [5].
Global air traffic has been, and remains, highly concentrated at a relatively small number of important airports, the majority of which are facing capacity problems or will face such problems in the coming years [6]. An outstanding example is London’s Heathrow airport, which is already operating at its maximum capacity and has been for over 20 years, with there being still no solution to the capacity crunch in sight. Nevertheless, global air traffic is expected to continue to grow in the long term, albeit at a pace that likely differs greatly between Asia and the Middle East on the one hand and Europe and North America on the other. For instance, as prosperity levels increase in these regions, demand has only just begun to grow in the last few decades and is now growing rapidly in Asia. In North America and Europe, however, demand development is more mature as there is already a high level of propensity to fly, and the demand development shows signs of saturation, with relatively low growth compared to other markets.
The general trend of the past decades in terms of scheduled commercial passenger air traffic is towards larger aircraft because of increasing capacity constraints at airports and due to the economic considerations of airlines. With increasing capacity constraints at airports, this trend has become increasingly pronounced. However, this does not mean that there is no longer a market for smaller aircraft.
The outline of this paper is as follows: In the next section, the past traffic development of scheduled commercial air transport is presented. In Section 3, the models employed in the Technology Evaluator are briefly described. Section 4 is about the results of the Second Assessment up to 2050 and the lessons learnt for future fleet development. The focus of this paper is on scheduled commercial passenger traffic, in that it makes up the bulk of the global air traffic that is responsible for aviation-related CO2-emissions. Thus, air cargo traffic and so-called “business aviation” and “general aviation” are excluded [7,8], as well as military flights. In Section 5, this paper closes with a discussion of the major findings and the conclusions that can be derived from the analysis.

2. Air Traffic Development up to 2023

In this section, we give an overview of the long-term development of air traffic and the recent developments during and after the COVID-19 pandemic, which is important for laying the foundations for a long-term forecast over several decades. Figure 1 shows passenger volume development between 1950 and 2023 on a global scale [9]. Despite periodic crises, such as the oil crisis in the seventies, 11 September, and the global financial crisis in September 2008, long-term passenger volume development has been on a steady long-term growth path. The more recent COVID-19 crisis, however, was unprecedented in its extent, and in 2020 especially, there was a 57% drop in passenger volume, an impact on air transportation that had never occurred before. Nevertheless, since 2021/2022, air traffic has been on a steep recovery path and, in retrospect, COVID-19 might be considered as another temporary major crisis in the long term, albeit at a much larger extent. In their latest forecast, Boeing [10] shows that the long-term development of revenue passenger kilometres (RPKs) is still on the path, as forecast in 2004. While there are periodic crises in air traffic (Figure 1), long-term development is not substantially affected, and modelling future crises is not the subject of this paper. In fact, the nature of crises is that they are unpredictable. As a result, the aim of this paper is the long-term development of passenger demand and aircraft fleet of about ten years or more. “Typical” crises are levelled out over such a time horizon, even the COVID-19 pandemic [10].
Figure 2 displays the development of passenger volume between 2010 and 2023 in terms of seven major world regions [6]. There was a strong passenger volume growth in all regions, but especially in Asia. However, due to COVID-19, there was a sharp decline in passenger volume in all regions in 2020. This decline was extremely large in Asia, and the Asian region is, apart from the Southwest Pacific region, the only one which experienced a decline in 2021. On the other hand, the recovery was decidedly strong in North America, Europe, and South America.
In addition to the development of passenger volumes, Figure 3 illustrates the corresponding flight volume development. Flight volume grew only very slowly in most regions or even stagnated during the period from 2010 to 2019. The only exception is Asia, where a strong growth in flight volume can be observed. However, it is still not as strong as the passenger volume growth for this region. In all regions, flight volume development was weaker than passenger volume growth, leading to an increase in the number of passengers transported per flight. This was achieved by raising load factors and/or increasing the seat capacity per flight, for example, by employing larger aircraft. As load factors are well above 80% on a global level, and in some cases even approach 90%, raising seat capacity as a major measure to serve an even larger passenger demand has only limited potential for mitigating the capacity crunch in the long term.
A main driver of increasing passengers per flight is scarce airport capacity. Long-term airport capacity is mainly determined by the capacity of the runway system, as this part of the airport is most difficult to enlarge. This is because runway extensions usually require an involvement of the public, which typically opposes such plans due to an expected increase in noise and pollution emissions [12]. This is particularly the case in Western countries and, to some degree, in other countries as well. Even in Asian countries such as China, where airport enlargements are relatively easier to realise than, for example, in Europe, the forecast increase in passenger volume cannot be served without a substantial increase in the number of passengers per flight. Nevertheless, the barrier to enhance airport capacity in the form of extensions to the runway system is one of the highest in Europe, as can be seen by the example of London’s Heathrow airport; the airport has been operating at its capacity limit for about 20 years, and there is still no runway enhancement in sight; as a consequence, the air traffic management (ATM) system has had to be designed in a rather stringent and efficient manner. Other major European hubs such as Paris’s Charles de Gaulle or Amsterdam’s Schiphol still have some capacity reserves but are fast approaching their limits.
Apart from the limited capacity at airports, a main driver of increasing passengers per flight is the economic considerations of airlines, because it can be more economical to transport more passengers per flight up to a certain limit, as long as the level of flight frequency remains attractive from the point of view of the air traveller, i.e., the possibility to take a flight for a certain connection in a flexible manner. If this is not the case, passengers may look for other options, depending on factors such as trip purpose, destination, and the season of the year. This might be a problem for smaller airports and put them under pressure, because they may not be able to maintain an adequate level of flight frequency if more passengers are transported per flight.
These developments lead to a different fleet structure in the longer term via the employment of larger aircraft. This is particularly true regarding the European market because of the high utilisation of hub airports and the barriers for the significant expansion of their capacity. The future fleet therefore cannot be extrapolated from the current fleet, adjusted by the growth in passenger volume. Rather, a different methodological approach is needed, one which is briefly described in the next section.

3. Methods: Passenger Volume and Fleet Forecast Model

In this section, we provide a brief overview of the models that are used to generate the forecast presented in Section 4 [6,13]. For a full technical description and discussion of the models, the reader is referred especially to [6], as this is far beyond the scope of this paper. However, the non-technical description of the model that follows should enable the reader to better understand the model’s dynamics and results.
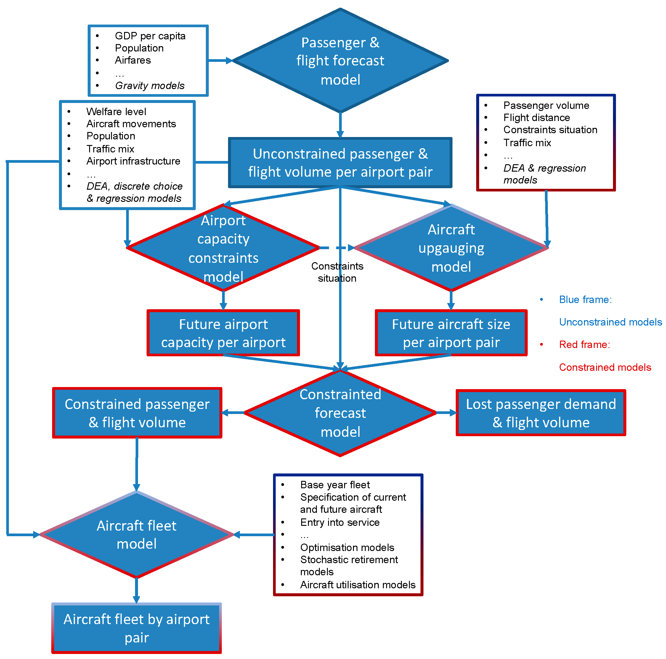
Figure 4 illustrates the model’s approach. In the first step, unconstrained passenger and flight volumes are forecast. This includes new nonstop flights, which become viable due to the increase in origin–destination demand. There is, for example, some potential for new nonstop flights in the long-haul market, i.e., on routes that are currently served only by stopover flights [14,15]. The same is true regarding short- and medium-distance air travel, where origin–destination demand rises above a threshold, and a nonstop flight with smaller aircraft becomes viable. In Figure 4, boxes with blue frames refer to unconstrained models, while boxes with red frames refer to constrained models that include the effects of limited airport capacity and related aircraft up-gauging, i.e., more seats per aircraft. The box with blue and red frames (aircraft up-gauging and aircraft fleet) refers to both categories. Passenger and flight volumes per airport pair are modelled by a gravity model [16]. Gravity models have a long history in air passenger demand and traffic modelling [17,18,19,20,21,22,23,24]. Grosche et al. [17] employed two gravity models to estimate the air passenger volume of city pairs without any air service. Tusi and Fung [18] analysed passenger flow at Hong Kong International Airport (HKIA) and focused on a single airport. Matsumoto [19] and Shen [20] based their gravity models on network analysis. Matsumoto’s model [19] was used to estimate passenger and cargo flows between large cities such as Tokyo, London, Paris, and New York, while Shen’s [20] was used to analyse inter-city airline passenger flow in a 25-node US network. Bhadra and Kee [21] employed a gravity model to analyse demand characteristics, such as the fare and income elasticities of the US origin–destination market over time. Endo [22] developed a gravity model to analyse the impact of a bilateral aviation policy between the USA and Japan on passenger air transport, while Hazledine [23] utilised a gravity model to analyse border effects in international air travel. Das et al. [24] develop a gravity model to identify variables determining demand for air travel on new routes connecting regional and remote locations in India to enhance connectivity in India.
Figure 5 displays the major drivers of the unconstrained origin–destination (OD) passenger demand of the model employed in this paper [6]. For example, if real airfares rise by 1%, OD passenger demand decreases by 1.11%. On the other hand, if real gross domestic product (GDP) per capita increases in the origin country by 1%, then OD passenger demand rises by 0.45%. The use of the term ‘real’ means that it is inflation-adjusted to reflect actual purchasing power and is a measure of the wealth or income of the population per capita that can, for example, be spent on air travel. It is split into GDP per capita for the origin and the destination of a journey to allow for more complex relationships. In the past, real airfares declined by about 1.5% per year on average on a global level [6] due to organisational and technological innovations, i.e., due to better organisation, as well as the employment of more efficient aircraft. It is difficult to assess if this assumption will hold for the future, especially in light of increases in kerosene and SAF prices. Fuel costs make up about 15% to 30% of the ticket price [25,26,27]. Nevertheless, the airfare variable enables the assessment of technology and policy developments in terms of their cost impact on airfares, which in turn influence passenger development. Therefore, we can create a link between technology, policy scenarios, and passenger demand.
Total passenger demand growth, i.e., including transfer passengers, is influenced by OD passenger share. If it is less than 32%, then total passenger volume growth is higher than OD demand growth; however, if it is higher than 32%, total passenger volume growth is slightly lower than OD demand growth. GDP is broken down into four parts: GDP per capita for the origin and destination countries and population for the origin and destination countries. However, total GDP elasticity is 1.31, and thus, OD passenger demand is elastic to GDP variations. This conforms to typical results, such as those of [28,29]. However, it is important to note that we must use additional variables such as distance, tourism receipts, and expenditures to account for different market segments and an airfare variable. The latter, which is generally not included in models because of a lack of suitable data on airfares in the past, typically leads to a lower modelled income elasticity because both GDP and airfares influence the purchasing power of air passengers.
The model allows for new nonstop flights between the airports. If OD demand is sufficient to operate a viable flight connection, especially in terms of load factors and flight frequency, it is introduced. Therefore, smaller and more efficient aircraft enable more new nonstop flights. The potential passenger demand served by a direct flight is modelled using a gravity model. Explaining variables are OD passenger volume, the number of flights, and flight distance, which all have a positive impact. Furthermore, the type of route is important:
  • Hub: defined as having a share of less than 50% OD demand between two airports compared to all passengers; for example, at least 50% are transfer passengers;
  • Point-to-point: they have an OD share of passengers of between 95% and 105%. These are the typical nonstop flights of OD passengers;
  • Low frequency: they have an OD share of passengers of more than 150%, and passengers travelling between those airports often take a stopover flight;
  • The remaining routes belong to neither category.
Everything else being equal, a hub route has about twice as many passengers as a point-to-point route and a low-frequency route, a little more than half of that of a point-to-point route. This shows the importance of consolidating traffic at hubs in airline network strategies, especially on longer flights, where passenger demand is rather thin [30,31]. As the short-to-medium-haul network is already well developed and the long-haul network is typically dominated by consolidating traffic at hubs, the passenger volume of new routes is rather small in this model. This conforms with other long-term forecasts, e.g., the ICAO Long-Term Forecast [32], where essentially a fixed network is assumed.
After obtaining the unconstrained passenger and flight volume forecast for each airport pair, airport capacity constraints and aircraft up-gauging are applied. The airport capacity constraints model contains an element that calculates current and future airport capacities for each airport using data envelopment analysis (DEA) and regression models [33,34]. Here, we focus on the runway’s capacity, because it is the most critical element that determines airport capacity in the long term. A standard airport, which is open for 18 h year-round, has an annual capacity of about 240,000 aircraft movements. This value is doubled for two independent runways and increased by 74% in cases of dependent runways. Adding more dependent runways increases capacity less and less and stops after eight runways. User-specified capacities can be used as well; however, the model’s results have been proven to be quite accurate [12]. Whether or not a capacity enlargement can be realised and in which time frame is determined using a logit model [35,36]. It models the probability of airport capacity expansion if capacity is not sufficient to handle the forecast demand. Based on this probability, an expected delay regarding the realisation of a new runway can be derived using a Markov chain [37]. Main variables of the model include the number of aircraft movements and the population living around an airport. The higher the number of aircraft movements and the larger the population around an airport, the more difficult it is and the more time it therefore takes to enlarge airport capacity, if it is possible at all. A prime example is London’s Heathrow airport [38]. Typically, enlarging smaller airports with only one runway and no large population surrounding them is not a long-term problem, but large airports in the vicinity of large cities often face substantial barriers to enlargement. This is even more the case in highly developed Western countries and less the case in Asia, where a public plan approval procedure is typically not needed. As a result, there are two significant barriers for the ever-increasing airport capacity: first, adding more and more runways leads to decreasing gains of capacity because of dependencies between runways and the runways need a significant land area. Second, as the number of aircraft movements at an airport increases, people living in its vicinity face more and more noise as well as pollution, and thus, the opposition against further airport capacity enlargements increases.
Moving flights to secondary airports might be an option, and there is some research available. For example, Cordera et al. [39] developed a random parameter logit model for airport choice for a multi-airport area. Here, Bilbao and Seve Ballesteros–Santander airports (driving distance of about 100 km) are chosen for the case study. They identify various factors that influence airport choice like airfares, connectivity, and access time. One key takeaway is that increased access time heavily penalises the choice of the more distant airport, which can be offset by a large reduction in airfares, but reduced connectivity, which is to be expected at a secondary airport as it penalises its choice as well. Gudmundsson et al. [40] and Redondi and Gudmundsson [41] conducted extensive analyses and developed an econometric model to assess the impact of airport capacity constraints on the flight network and the development of secondary hubs. In their first study [40], they identified significant spillover effects from London Heathrow to London Gatwick and London City, as well as to airports such as Manchester and Birmingham. In their second study [41], they identified significant spillover effects on European and intercontinental travel from London Heathrow to Munich, Paris Charles de Gaulle, Madrid, and Doha, as well as from Frankfurt to Munich, Amsterdam, Abu Dhabi, and Ataturk. Using discrete choice analysis, Gelhausen [42] analysed the impact of airport capacity constraints on the airport choice of travellers in the Stuttgart region of Germany and identified similar spillover effects. Moving flights to secondary airports is considered in our model by specifying a maximum length of detour that air passengers are willing to take. Other seminal papers that analyse airport choice in detail with discrete choice models comprise, e.g., Hess and Polak [43] and Pels et al. [44,45,46]. However, modelling this choice on a global scale for around 4000 airports and 80,000 flight connections needs a different approach because of a lack of data like access time, access cost, and detailed airfares to name a few.
Therefore, we have taken a simpler approach by shifting any unaccommodated demand to neighbour airports within 100 km, which seems to be quite realistic, but of course, this is still debatable. However, this is not sufficient for accommodating the whole unconstrained demand and has only a very limited effect [2]. Therefore, we have not included any shifting of excess demand to neighbour airports in the forecast of the next section, as it is sensitive to assumptions.
Aircraft up-gauging depends not only on the level of airport capacity constraints but also on various other factors such as passenger demand volume and flight distance. It affects constrained as well as unconstrained airports because of interdependencies in the global air traffic network [47]. The up-gauging model belongs to both the unconstrained and constrained models. The model is implemented using DEA and regression models and incorporates factors such as passenger volume, flight distance, and the constraints’ situation at airports. The forecast result is the average number of passengers per flight (“aircraft size”) for each airport pair. Combining future airport capacity and aircraft size per airport pair with the unconstrained passenger forecast yields the constrained forecast model. The forecast results are the constrained passenger and flight volume, as well as lost passenger demand and restricted flight volume due to limited airport capacity.
Passenger and flight volumes per airport pair, either from the constrained or unconstrained forecast, are passed to the fleet model. Input into the fleet model are the base year fleet, as well as the specifications of current and future aircraft, which can also be concept aircraft. For future aircraft, information about entry into service (EIS) is needed. The model is based on the 14 ICAO seat class categories but not limited to these. Furthermore, the seat classes are not limited to one type of aircraft. Multiple aircraft per seat class are possible to permit a more detailed fleet modelling. Examples include the simulation of multiple aircraft concepts in a particular seat class, such as liquid hydrogen- and SAF-powered aircraft. The assignment of different aircraft of a seat class to airport pairs can be based on factors such as minimum and maximum flight ranges, cost-based rules, or any other rule such as an equal market share approach.
Passengers and flights are assigned to seat classes with the use of an optimisation model. For each airport pair, we can calculate the average number of passengers per flight. If we then apply a load factor, we obtain the average number of seats per airport pair. In the next step, two seat classes neighbouring the average seat per flight value are chosen and mixed share-wise so that they match the average seat per flight value, subject to constraints like the maximum flight ranges of seat classes. This results in a rather compact distribution around the mean value. Aircraft types are assigned to the flights of each seat class as already described.
Up to this point, we can calculate the need for aircraft of different types. By applying retirement curves to the actual fleet of the previous year, we can calculate the in-service aircraft of the current year. Retirement curves can be customised and used as illustrated in Figure 6. They are subdivided into the following categories:
  • Turboprop;
  • Regional;
  • Narrowbody;
  • Widebody.
Turboprops typically last the longest, whereas widebodies have the shortest lifespan, as can be seen from the retirement curves.
By comparing the current fleet with the fleet needed, we can determine the need for new aircraft. Here, it is possible to consider the production limits of aircraft, which can influence the passenger demand that can be served.
Figure 7 displays the relationship between passenger demand volume, airport capacity, and aircraft size on a very general level: Given a (forecast) passenger demand, it is possible to determine the minimum airport capacity and average aircraft size that are needed to meet this demand. Both aircraft size and airport capacity limit the maximum number of passengers that can be handled. In this respect, aircraft size and airport capacity substitute for each other to some degree: if a particular aircraft size is insufficient to serve a given passenger demand volume, increasing the aircraft size can compensate for the lack of airport capacity to meet that demand, at least within limits. For simplification, the influence of the aircraft mix on airport capacity is neglected. The same applies regarding airport capacity: Insufficient aircraft size can be substituted for by increased airport capacity so that more flights, albeit with fewer average passengers per aircraft, can be handled. However, airport capacity is typically the bottleneck.
This relationship is particularly important in a world in which (future) airport capacity tends to be scarce and is often neglected in established forecasts. The bottom line is that if these interrelations between passenger demand, airport capacity, and aircraft size are accounted for, adjustments to all three elements in a constrained forecast will be seen: there will be some degree of unaccommodated passenger demand, stronger growth in average aircraft size, and less airport capacity expansion in the future. An unconstrained forecast always assumes a best-case scenario regarding the development of airport capacities, which means that potential bottlenecks are neglected.

4. Results: Passenger Volume and Fleet Forecast up to 2050

In this section we discuss the forecast passenger demand and fleet development until 2050, derived from the model which we have briefly described in Section 3 of this paper. The goal is to identify the impact of limited airport capacity on future passenger demand and fleet development. To achieve this, we have produced two forecasts:
  • The constrained forecast (DLR CON): this forecast includes airport capacity limits. Airport capacity for each airport is forecast. For example, this scenario is not just limited to the status quo regarding capacity but includes capacity enlargements that are possible;
  • The unconstrained forecast (DLR UC): this forecast assumes unlimited airport capacity, which is the typical case for forecasts such as those of Airbus, Boeing, IATA, or ICAO. The DLR UC forecast therefore serves as a bridge to the established forecasts.
We therefore begin with a comparison of the DLR UC with the established forecasts. This serves to put the constrained forecast, DLR CON, into perspective. As Figure 8 illustrates, the DLR UC forecast corresponds quite well with the forecasts of Airbus and Boeing as well as with those of IATA and ICAO. Airbus [48] and Boeing [49], respectively, forecast 3.6% and 3.7% RPK volume growth per year for the period from 2019 to 2042. The IATA forecast is a bit lower, with 3.3% p.a. for the period from 2019 to 2040 [50]. The ICAO Post-COVID LTF ranges between 2.9% and 4.2% p.a., with the mid version forecasting 3.6% p.a. RPK volume growth [32]. Of course, detailed assumptions of the Airbus, Boeing, IATA and ICAO forecasts are difficult to obtain. Nevertheless, the fact that the DLR UC forecast, which reflects the other three forecasts in terms of the capacity situation at airports, is very close indicates that there is some common ground regarding the forecast assumptions, e.g., GDP, population, and airfare development.
Figure 9 displays the actual and forecast passenger volume developments between 2019 and 2050. Values up to 2023 are actual values, while those from 2024 onwards are forecast values. Forecast data for input variables like GDP per capita, population, oil price, and inflation are taken from IHS Markit of S&P Global [51], which are available for the next 30 years.
In 2019, there were 4.4 billion passengers transported worldwide. Until 2050, passenger volume will increase up to 13.2 billion passengers in DLR CON and 16.5 billion passengers in DLR UC. This corresponds to an average annual growth of 3.6% and 4.4%, respectively.
Figure 10 illustrates the corresponding RPK volume. In 2019, there were 8.2 trillion RPKs globally. By 2050, RPK volume is expected to increase to 22.4 trillion in DLR CON and 27.4 trillion in DLR UC. This corresponds to an average annual growth rate of 3.3% and 4.0%, respectively.
Figure 11 displays the increase in global flight volume between 2019 and 2050. In 2019, there were 36 million flights worldwide. Until 2050, flight volume is expected to increase to 58.0 million in DLR CON and even rise to 89.1 million in DLR UC. This corresponds to an average annual growth of 1.5% and 3.0%, respectively.
Figure 12 and Figure 13 break the passenger and flight volumes for the years 2023 and 2050 down by the seven main world regions of Sabre [11]. The percentage values above the columns correspond to their share in 2023 and 2050, respectively. It becomes clear that passenger and flight volumes will grow much more in Asia compared to more mature air traffic markets like Europe or North America. This is mainly because Asia has by a large margin the largest population of the seven regions and a dynamic economic growth, so the propensity of the population to fly will increase.
The difference between the passenger and flight volume growth rates is approximately the average annual growth rate of the number of passengers per flight. This value is substantially larger in the case of DLR CON than DLR UC because of the inclusion of limited airport capacity. Airport capacity limitations are partially offset by employing larger aircraft. Figure 12 and Figure 13 illustrate this point at the main world region level for the DLR CON forecast: the ratio of the columns for 2050 and 2023 is substantial larger for the passenger volume compared to those for flight volume. This means that the number of flights grows slower than the number of passengers, so more passengers are transported per flight. This is even true for the highly dynamic growing Asian airports, because passenger demand growth is expected to be so strong that airport capacity development cannot keep up. As a result, the number of flights is a bit more evenly distributed among the world regions compared to passenger volume, especially between Asia, North America, and Europe.
The capacity crunch also has a significant impact on passenger demand development: passenger volume is significantly lower in DLR CON compared to DLR UC (13.2 billion vs. 16.5 billion, Figure 8). In DLR CON, the average number of passengers per flight increased at an average annual rate of 3.6% − 1.5% = 2.1%. In DLR UC, this value increases by 4.4% − 3.0% = 1.4% on average per year. As a result, the number of passengers per flight increases 50% faster in DLR CON compared to DLR UC. This has a substantial effect on the distribution of passengers on the seat classes as we will see next.
In the remainder of this paper, we will concentrate on the DLR CON forecast, which is the base, i.e., the most-likely forecast. The unconstrained forecast has capacity assumptions which typically cannot be met. In particular, the regional and mainliner segments of commercial scheduled passenger services is focused on medium and large airports, of which the important hubs have only limited capacity. They play a crucial role in this segment of air traffic in that, currently, the 120 largest airports worldwide handle about 50% of the flight volume [6].
Figure 14 and Figure 15 illustrate the aircraft seat class distribution between 2019 and 2050 in the DLR CON forecast. While there is a substantial shift towards larger aircraft in terms of flight and passenger volumes for the medium and larger seat classes, there is a stable or even increasing volume in the two smallest seat classes, i.e., up to 50 seats.
This is even more evident regarding the number of flights than for passenger volume. This is because of the much lower number of seats and passengers, respectively, per flight. Thus, more flights with a lower number of passengers per flight are needed. However, due to capacity limits at larger airports, the focus of such flights is decentralised air travel, i.e., between smaller or other non-hub airports. Here, we typically have no capacity problems, and, in many cases, large aircraft cannot be handled because of infrastructure limitations, e.g., technical runway and terminal requirements.
Figure 16 illustrates the aircraft delivery forecasts of Airbus [48], Boeing [49], and DLR for aircraft with over 100 seats up to 2042. The aircraft delivery forecasts show the total number of aircraft (Total), as well as the split into narrowbody (NB) and widebody (WB) aircraft. In the case of the DLR forecast, we show both the results of the unconstrained (DLR UC) as well as the constrained (DLR CON) forecasts, because the unconstrained one is the closest to the approach used regarding the Airbus and Boeing forecasts. The DLR UC forecast results are like those of Airbus and Boeing, both in total volume as well as the split between narrowbody and widebody aircraft. If we add limited airport capacity to the DLR CON forecast, the total volume of aircraft deliveries goes down, and the split between narrowbody and widebody aircraft shifts towards larger aircraft. Larger aircraft with more seat capacity per aircraft mean fewer aircraft given the passenger demand and aircraft utilisation, i.e., the number of aircraft needed to serve a given flight schedule. However, as we already saw in Figure 8, there is less passenger demand forecast in DLR CON than in DLR UC. This is because there are upper limits in terms of aircraft size depending on the flight route, and some aircraft are simply not viable on certain routes, e.g., very large aircraft on very short routes.
This is true for all seat classes down to the smaller ones, and it is one of the reasons why smaller aircraft cannot be substituted fully: there are routes where larger aircraft are not viable, decentralised routes with no capacity problems, as well as routes with a low demand, where larger aircraft cannot be employed viably at an attractive flight frequency. The latter point is important for future demand development regarding small aircraft. There are routes where origin–destination demand between two airports is currently too low for a viable direct flight connection. As demand increases over time, some of these routes may become viable for operations involving small aircraft. This is a market potential for small aircraft; however, it must be acknowledged that in the end, small aircraft only serve a small portion of the global commercial scheduled passenger demand.
Table 1 shows the entry into service (EIS) of the reference and concept aircraft using the ICAO seat classes. Reference aircraft are from the base year 2019 or earlier, and concept aircraft will enter the market after 2028. Concept aircraft are further subdivided into advanced (years 2028–2035) and ultra-advanced technologies (years 2035–2040). The People Mover (PM) [1,2,52] is a high-seat-capacity aircraft (590 seats in a single-class layout) with a range of up to 4000 km and is designed by DLR. Its design is inspired by an Airbus A350-1000 and is tailored for short to medium flight distances with high passenger volume to mitigate the capacity crunch at airports and improve the ecological footprint of air transport. The model also includes all base year aircraft, which will be retired more and more over time (Figure 17 and Table 2).
Based upon the model described in Section 3 and the aircraft EIS list of Table 1, we can calculate the global fleet evolution between 2019 and 2050 by technology level, as shown in Figure 17. First, passenger demand for each airport pair is forecast, which determines the need for aircraft type using the ICAO seat classes flying on each airport pair. Aircraft productivity, i.e., how many aircraft are needed to serve a given flight plan, determines the size and composition of the aircraft fleet. Retirement curves by aircraft type (turboprop, regional, narrowbody, and widebody aircraft) evolve the fleet over time so that new aircraft with new technology enter the market. The base year fleet [53] and the EIS list of Table 1 control this process. Finally, Figure 17 displays the results: base year aircraft, i.e., aircraft that are from 2019 or older, will make up 6% of the global fleet in 2050. Reference aircraft with a technology level of 2019 will have a share of 23% in 2050. The concept aircraft comprise advanced technology aircraft (SAT E-STOL, regional aircraft, i.e., 70-, 90- and 130-seater, as well as long-range aircraft) which will represent about 56% of the total ASK in 2050, of which the largest part (54%) is made up of long-range aircraft. Ultra-advanced technology aircraft (short- and medium-range aircraft) will represent about 15% of the total ASK in 2050.
Table 2 displays the corresponding global fleet evolution from 2019 to 2050 in terms of the number of aircraft by technology level. By 2050, 6% of the aircraft fleet will be from the base year or older, 32% from 2019 reference aircraft, 41% from aircraft with advanced Clean Sky 2 technology, and 21% from aircraft with ultra-advanced Clean Sky 2 technology. The high share of 2019 reference aircraft in 2050 results from advanced and ultra-advanced aircraft of the larger seat classes entering the market in 2034 or later. This underlines the importance of early market entry for substantial market penetration of new aircraft technologies. As Figure 6 shows, 50% of aircraft are still in service after 20 to 30 years depending on the aircraft type (turboprop: 30 years, narrowbody: 27 years, widebody: 25 years, and regional: 21 years). The different technology distributions between RPK and the number of aircraft result from the different flight profiles: Larger aircraft are typically employed on longer routes so that their RPK share is higher than their share of the number of aircraft. Ultra-advanced aircraft are not represented in the ICAO seat classes 11 and 12 so that their RPK share is significantly lower than their number of aircraft shares (15% vs. 21%).
Based on the fleet development regarding each airport pair, aircraft emissions were calculated. The emission profiles of aircraft were retrieved from PianoX [54] for existing aircraft and were provided by the CS2 Systems and Platform Demonstrators for concept aircraft. Figure 18 shows the CO2 reductions at the ATS level for the CS2 Reference, CS2 Design, and PM Design Fleet Scenarios. The largest improvements in CO2 reduction are achieved in the 300–600 seat classes due to the shift in fleet composition until 2050. CO2 can be reduced by 14.5% in the CS2 Design Fleet Scenario and even 17.5% in the PM Design Fleet Scenario in 2050 compared to the CS2 Reference Fleet Scenario.

5. Discussion

The purpose of this paper was to first briefly describe the DLR passenger and fleet forecast model that was employed for the Technology Evaluator (TE) in Clean Sky 2 (CS2) and to present the results from the Second Assessment, i.e., the passenger and fleet forecasts up to 2050 and the impact of CS2 technology on CO2 emissions globally. Furthermore, the results obtained are embedded in past and recent developments of global air traffic, especially following the COVID-19 pandemic. During the First assessment in 2020 [5], it was unclear whether the pandemic would have a long-term effect on air traffic development. It turned out that the pandemic has no substantial long-lasting effect on air transport development over the next few decades, which has also been verified by other forecasts, e.g., [10]. In the short-term, there is a gap of about five years in the growth path, which is expected to decrease more and more in the long term.
As a result, air traffic development is heading “back to normal” after the pandemic, and, as already observed in the past, there is a general tendency for larger aircraft being employed in scheduled commercial passenger air travel. This is not only because of the economic considerations of airlines but increasingly due to capacity bottlenecks at major airports worldwide [47]. Nevertheless, smaller aircraft still have an important but rather small role to play in the forecast. There are flight routes where larger aircraft are not viable because of the economic considerations or technical restrictions of the airports concerned. This is often the case for decentralised air travel between smaller airports. Furthermore, the potential passenger volume of thin routes, i.e., those with a low origin–destination demand which are currently not viable for a nonstop flight, will increase over time due to demand growth. As a result, these routes may become viable for direct flight connections in the future. This is an important reservoir for the market for smaller aircraft. The DLR forecast therefore identifies a significant demand for new small and medium aircraft, but more so for larger aircraft for all distances, even large aircraft for distances up to 4000 km because of large passenger volume and scarce airport capacity.
Here, the People Mover (PM) designed by DLR can help to substantially reduce emissions and mitigate the impact of airport capacity constraints, especially at larger airports with a high degree of capacity utilisation. The PM is optimised for short- to medium-haul flights and high turnover situations. This is often a problem for widebody aircraft, which are not designed for such a scenario, are less efficient, and suffer from increased wear due to the large number of take-offs and landings.
In a world of unlimited capacity, of course, fleet development would be different, and there would not be such a need for larger aircraft. From this perspective, new aircraft models such as the Airbus 321 XLR, which has a range of up to 8700 km with up to 220 seats and 30% less fuel burn compared to previous generations, are interesting: they can offer high frequencies at viable load factors on long-range flights between secondary airports or between secondary airports and hubs [15]. However, capacity limits at the hubs persist, and a scenario of unlimited airport capacity is purely hypothetic and, in this paper, only serves for comparison with established forecasts.
An important topic that needs more careful consideration in the future is the production limits of larger aircraft. While there is a strong need for such aircraft in the long term, there might be production limits which can act as a critical bottleneck in addition to airport capacities. If this is the case, there may well be an impact on possible passenger volume. If both airport and aircraft production capacities are substantially limited, passenger volume that can be served might well decrease (Figure 7). This is an important point to consider, because the DLR CON forecast, which does not consider aircraft production limits, is already below established forecasts such as those by Airbus and Boeing. Nevertheless, future research needs to explore the impact of limited aircraft production capacity on air transport development. The high level of detail of the DLR model basically offers the possibility to integrate research considering limited aircraft availability.
Developing and certifying aircraft take a lot of time. New aircraft propulsion types such as H2 and e-aircraft as well as the availability of sufficient sustainable aviation fuel (SAF) and H2, including the necessary infrastructure, represent further challenges for future air transport [55,56,57,58]. They can limit the potential to serve air passenger demand if they are not addressed in time. Furthermore, new fuels and propulsion types have an impact on the airlines’ cost and likely lead to higher airfares, which decreases passenger demand [58,59,60]. The production rate limits of such aircraft can play an important role as well. The path to greener aviation is currently a very important research topic which the DLR model can be used for because of the integrated modelling of passenger demand and fleet development on a high level of detail.

6. Conclusions

The discussion shows the importance of long-term forecasts and scenarios of air traffic development to preserve sustainable and viable air traffic development for all stakeholders. The Clean Sky 2 Technology Evaluator focuses on Clean Sky 2 technologies and short- to medium-range aircraft with high capacity and illustrates the benefits in terms of limited airport capacities and CO2 reduction. Further research and studies should include the challenges of new aircraft propulsion types and the impact of aircraft production capacity as well as the required infrastructure to handle the new fuels. These new technologies present some challenges like developing and producing such aircraft, aircraft turn-around, and airport infrastructure, to name a few, but they might be a game-changer for greener aviation once the challenges have been mastered. Because of the integrated modelling of passenger demand and fleet development at the airport level, the DLR model can be enhanced to help master these challenges.

Author Contributions

Conceptualization, M.C.G., A.J., A.L. and F.B.; methodology, M.C.G., A.J., P.B., H.P., C.L. and F.B.; software, M.C.G., A.J., H.P., C.L. and F.B.; validation, P.B. and F.B.; formal analysis, M.C.G., A.J., P.B., H.P., C.L. and F.B.; investigation, M.C.G., A.J., P.B., H.P., C.L. and F.B.; resources, A.L. and A.J.; data curation, P.B., H.P. and A.J.; writing—original draft preparation, M.C.G., A.J. and A.L.; writing—review and editing, P.B. and F.B.; visualisation, M.C.G., A.J., H.P. and P.B.; supervision, M.C.G., A.L. and A.J.; project administration, A.L. and A.J.; funding acquisition, A.L. and A.J. All authors have read and agreed to the published version of the manuscript.

Funding

This research was funded by Horizon 2020 Framework Programme, grant number 945529. The APC was funded by German Aerospace Center (DLR).

Data Availability Statement

Data are contained within the article.

Conflicts of Interest

The authors declare no conflicts of interest.

References

  1. Clean Aviation. Clean Sky 2 Final Report—Second Global Assessment 2024; Clean Aviation: Brussels, Belgium, 2024; pp. 1–45. Available online: https://www.clean-aviation.eu/sites/default/files/2024-11/CS2_TE_25.11.2024_FINAL.pdf (accessed on 6 January 2024).
  2. Clean Aviation. Clean Sky 2 Final Report—Second Global Assessment 2024, Technical Annex; Clean Aviation: Brussels, Belgium, 2024; pp. 1–242. Available online: https://www.clean-aviation.eu/sites/default/files/2024-11/CS2_TE_25.11.2024_TechAnnex.pdf (accessed on 6 January 2024).
  3. ACARE. Advisory Council for Aeronautics Research in Europe. ACARE Vision. Available online: https://www.acare4europe.org/acare-vision/ (accessed on 12 February 2025).
  4. European Commission. Directorate—General for Mobility and Transport and Directorate-General for Research and Innovation, Flightpath 2050—Europe’s Vision for Aviation—Maintaining Global Leadership and Serving Society’s Needs; European Comission: Brussels, Belgium, 2012; Available online: https://data.europa.eu/doi/10.2777/15458 (accessed on 12 February 2025).
  5. Gelhausen, M.C.; Grimme, W.; Junior, A.; Lois, C.; Berster, P. Clean Sky 2 Technology Evaluator—Results of the First Air Transport System Level Assessments. Aerospace 2022, 9, 204. [Google Scholar] [CrossRef]
  6. Gelhausen, M.C.; Berster, P.; Wilken, D. Airport Capacity Constraints and Strategies for Mitigation: A Global Perspective; Elsevier: New York, NY, USA, 2019; pp. 1–327. [Google Scholar]
  7. Baier, F.; Berster, P.; Gelhausen, M.C. Global cargo gravitation model: Airports matter for forecasts. Int. Econ. Econ. Policy 2022, 19, 219–238. [Google Scholar] [CrossRef]
  8. Berster, P.; Gelhausen, M.C.; Wilken, D. Business aviation in Germany: An empirical and model-based analysis. J. Air Transp. Manag. 2011, 17, 354–359. [Google Scholar] [CrossRef][Green Version]
  9. International Civil Aviation Organization (ICAO). ICAO Traffic Statistics; ICAO: Montreal, QC, Canada, 2023. [Google Scholar]
  10. Boeing. Commercial Market Outlook 2024–2043; Boeing: Seattle, WA, USA, 2024. [Google Scholar]
  11. Sabre AirVision Market Intelligence (MI). Data Based on Market Information Data Tapes (MIDT); Sabre: Southlake, TX, USA, 2023. [Google Scholar]
  12. Wilken, W.; Berster, P.; Gelhausen, M.C. New empirical evidence on airport capacity utilisation: Relationships between hourly and annual air traffic volumes. Res. Trans. Bus. Manag. 2011, 1, 118–127. [Google Scholar] [CrossRef]
  13. Gelhausen, M.C.; Berster, P.; Wilken, D. Post-COVID-19 Scenarios of Global Airline Traffic until 2040. Aerospace 2021, 8, 300. [Google Scholar] [CrossRef]
  14. Wilken, W.; Berster, P.; Gelhausen, M.C. Analysis of demand structures on intercontinental routes to and from Europe with a view to identifying potential for new low-cost services. J. Air Transp. Manag. 2016, 56 Pt B, 79–90. [Google Scholar] [CrossRef]
  15. Grimme, W.; Maertens, S.; Bingemer, S.; Gelhausen, M.C. Estimating the market potential for long-haul narrowbody aircraft using origin-destination demand and flight schedules data. Transp. Res. Procedia 2021, 52, 412–419. [Google Scholar] [CrossRef]
  16. Silva, J.M.C.S.; Tenreyro, S. The log of gravity. Rev. Econ. Stat. 2006, 88, 641–658. [Google Scholar] [CrossRef]
  17. Grosche, T.; Rothlauf, F.; Heinzl, A. Gravity models for airline passenger volume estimation. J. Air Transp. Manag. 2007, 13, 175–183. [Google Scholar] [CrossRef]
  18. Tusi, W.H.K.; Fung, M.K.Y. Analysing passenger network changes: The case of Hong Kong. J. Air Transp. Manag. 2016, 50, 1–11. [Google Scholar]
  19. Matsumoto, H. International urban systems and air passenger and cargo flows: Some calculations. J. Air Transp. Manag. 2004, 10, 241–249. [Google Scholar] [CrossRef]
  20. Shen, G. Reverse-fitting the gravity model to inter-city airline passenger flows by an algebraic simplification. J. Transp. Geogr. 2004, 12, 219–234. [Google Scholar] [CrossRef]
  21. Bhadra, D.; Kee, J. Structure and dynamics of the core US air travel markets: A basic empirical analysis of domestic passenger demand. J. Air Transp. Manag. 2008, 14, 27–39. [Google Scholar] [CrossRef] [PubMed]
  22. Endo, N. International trade in air transport services: Penetration of foreign airlines into Japan under the bilateral aviation policies of the US and Japan. J. Air Transp. Manag. 2007, 13, 285–292. [Google Scholar] [CrossRef]
  23. Hazledine, T. Border effects for domestic and international Canadian passenger air travel. J. Air Transp. Manag. 2007, 15, 7–13. [Google Scholar] [CrossRef]
  24. Das, K.A.; Bardhan, A.K.; Fageda, X. What is driving the passenger demand on new regional air routes in India: A study using the gravity model. Case Stud. Transp. Policy 2022, 10, 637–646. [Google Scholar] [CrossRef]
  25. International Air Transport Association (IATA). IATA Economics’ Chart of the Week—Shares of Key Cost Items Changed During the Crisis. Available online: https://www.iata.org/en/iata-repository/publications/economic-reports/shares-of-key-cost-items-changed-during-the-crisis_/ (accessed on 21 November 2022).
  26. The Sydney Morning Herald. To What Extent Do Fuel Costs Affect Plane Ticket Prices. Available online: https://www.smh.com.au/traveller/reviews-and-advice/to-what-extent-do-fuel-costs-affect-plane-ticket-prices-20180706-h12byr.html (accessed on 21 November 2022).
  27. US Department of Transportation (DOT). What the Cost of Airline Fuel Means to You. Available online: https://www.transportation.gov/administrations/assistant-secretary-research-and-technology/what-cost-airline-fuel-means-you (accessed on 21 November 2022).
  28. International Air Transport Association (IATA). Estimating Air Travel Demand Elasticities; IATA: Montreal, QC, Canada, 2007. [Google Scholar]
  29. Gallet, C.A.; Doucouliagos, H. The income elasticity of air travel: A meta-analysis. Ann. Tour. Res. 2014, 49, 141–155. [Google Scholar] [CrossRef]
  30. Alderighi, M.; Cento, A.; Nijkamp, P.; Rietveld, P. Network competition—the coexistence of hub-and-spoke and point-to-point systems. J. Air Transp. Manag. 2005, 11, 328–334. [Google Scholar] [CrossRef]
  31. Hooper, P. The environment for Southeast Asia’s new and evolving airlines. J. Air Transp. Manag. 2005, 11, 335–347. [Google Scholar] [CrossRef]
  32. International Civil Aviation Organization (ICAO). ICAO Post-COVID-19 Forecasts Scenarios. ICAO: Montreal, QC, Canada. Available online: https://www.icao.int/sustainability/Pages/Post-Covid-Forecasts-Scenarios.aspx (accessed on 5 January 2025).
  33. Charnes, A.; Cooper, W.W.; Rhodes, E. Measuring the efficiency of decision-making units. Eur. J. Oper. Res. 1978, 2, 429–444. [Google Scholar] [CrossRef]
  34. Cooper, W.W.; Seiford, L.M.; Tone, K. Data Envelopment Analysis—A Comprehensive Text with Models, Applications, References and DEA—Solver Software; Springer: New York, NY, USA, 2007; pp. 1–490. [Google Scholar]
  35. Ben-Akiva, M.; Lerman, S.R. Discrete Choice Analysis; MIT Press: Cambridge, MA, USA, 1985; pp. 1–412. [Google Scholar]
  36. McFadden, D. Conditional Logit Analysis of Qualitative Choice Behavior. In Frontiers in Econometrics; Zarembka, P., Ed.; Academic Press: New York, NY, USA, 1974; pp. 105–142. [Google Scholar]
  37. Markov, A.A. An Example of Statistical Investigation of the Text Eugene Onegin Concerning the Connection of Samples in Chains. Sci. Context 2006, 19, 591–600. [Google Scholar] [CrossRef]
  38. The Independent. The History Behind Heathrow’s Third Runway Debate. Available online: https://www.independent.co.uk/news/uk/politics/heathrow-airport-3rd-runway-london-reeves-labour-b2688367.html (accessed on 5 January 2025).
  39. Cordera, R.; dell’Olio, L.; Sipone, S.; Moura, J.L. Modeling airport choice for a multi-airport area using a random parameter logit model. Res. Trans. Econ. 2024, 104, 101427. [Google Scholar] [CrossRef]
  40. Gudmundsson, S.; Paleari, S.; Redondi, R. Spillover effects of the development constraints in London Heathrow Airport. J. Transp. Geogr. 2014, 35, 64–74. [Google Scholar] [CrossRef]
  41. Redondi, R.; Gudmundsson, S.V. Congestion spill effects of Heathrow and Frankfurt airports on connection traffic in European and Gulf hub airports. Transp. Res. Part A Policy Pract. 2016, 92, 287–297. [Google Scholar] [CrossRef]
  42. Gelhausen, M.C. Modelling the effects of capacity constraints on air travellers’ airport choice. J. Air Transp. Manag. 2011, 17, 116–119. [Google Scholar] [CrossRef]
  43. Hess, S.; Polak, J.W. Airport, airline and access mode choice in the San Francisco Bay area. Pap. Reg. Sci. 2006, 85, 543–567. [Google Scholar] [CrossRef]
  44. Pels, E.; Nijkamp, P.; Rietveld, P. Airport and airline choice in a multi-airport region: An empirical analysis for the San Francisco bay area. Reg. Stud. 2001, 35, 1–9. [Google Scholar] [CrossRef]
  45. Pels, E.; Nijkamp, P.; Rietveld, P. Access to and competition between airports: A case study for the San Francisco Bay area. Transp. Res. Part A Policy Pract. 2003, 37, 71–83. [Google Scholar] [CrossRef]
  46. Pels, E.; Njegovan, N.; Behrens, C. Low-cost airlines and airport competition. Transp. Res. Part E Logist. Transp. Rev. 2009, 45, 335–344. [Google Scholar] [CrossRef]
  47. Berster, P.; Gelhausen, M.C.; Wilken, D. Is increasing aircraft size common practice of airlines at congested airports? J. Air Transp. Manag. 2015, 46, 40–48. [Google Scholar] [CrossRef]
  48. Airbus. Global Market Forecast 2023–2042; Airbus: Blagnac, France, 2023. [Google Scholar]
  49. Boeing. Commercial Market Outlook 2023–2042; Boeing: Seattle, WA, USA, 2023. [Google Scholar]
  50. International Air Transport Association (IATA). 20 Year Passenger Forecast; IATA: Montreal, QC, Canada, 2019. [Google Scholar]
  51. S&P Global. IHS Markit; S&P Global: New York, NY, USA, 2023. [Google Scholar]
  52. Cirium. Cirium Fleets Analyzer; Cirium: London, UK, 2023. [Google Scholar]
  53. Wöhler, S.; Walther, J.-N.; Grimme, W. Design of a People-Mover Aircraft under Airport Constraints and Comparison to Single-Aisle Aircraft Efficiency. In Proceedings of the 12th EASN International Conference on “Innovation in Aviation & Space for Opening New Horizons”, Barcelona, Spain, 10–21 October 2022. [Google Scholar]
  54. Piano. PianoX. Available online: https://www.lissys.uk/PianoX.html (accessed on 12 February 2025).
  55. Rau, A.; Eike, S.; Gelhausen, M.C. Definition of Minimum Design Requirements for Hydrogen Aircraft from an Air Transportation Network Perspective. In Proceedings of the AIAA Aviation Forum and ASCEND, Las Vegas, NV, USA, 29 July–2 August 2024; ISBN 978-162410716-0. [Google Scholar]
  56. Hoelzen, J.; Silberhorn, D.; Zill, T.; Bensmann, B.; Hanke-Rauschenbach, R. Hydrogen-powered aviation and its reliance on green hydrogen infrastructure—Review and research gaps. Int. J. Hydrogen Energy 2022, 47, 3108–3130. [Google Scholar] [CrossRef]
  57. Zhang, T.; Uratani, J.; Huang, Y.; Xu, L.; Steve, G.; Yulong, D. Hydrogen liquefaction and storage: Recent progress and perspectives. Renew. Sustain. Energy Rev. 2023, 176, 113204. [Google Scholar] [CrossRef]
  58. Grimme, W. The Introduction of Sustainable Aviation Fuels—A Discussion of Challenges, Options and Alternatives. Aerospace 2023, 10, 218. [Google Scholar] [CrossRef]
  59. Adler, M.; Boonekamp, T.; Konijn, S. Aviation Fit for 55: Ticket Prices, Demand and Carbon Leakage. Research Report, Amsterdam. 2022. Available online: https://www.seo.nl/wp-content/uploads/2022/03/2022-16-Aviation-fit-for-55.pdf (accessed on 18 February 2025).
  60. Ehlers, T.; Kölker, K.; Lütjens, K. Auswirkungen der Fit-for-55-Instrumente auf die Preise in der Luftfahrt. Wirtschaftsdienst 2022, 102, 801–807. [Google Scholar] [CrossRef]
Figure 1. Global air transport passenger volume from 1950 to 2023 ([9], USSR: Union of Soviet Socialist Republics).
Figure 1. Global air transport passenger volume from 1950 to 2023 ([9], USSR: Union of Soviet Socialist Republics).
Aerospace 12 00185 g001
Figure 2. Global air transport passenger volume by world region (2010–2023) [11].
Figure 2. Global air transport passenger volume by world region (2010–2023) [11].
Aerospace 12 00185 g002
Figure 3. Global flight volume by world region (2010–2023) [11].
Figure 3. Global flight volume by world region (2010–2023) [11].
Aerospace 12 00185 g003
Figure 4. Overview of the air transport forecast model (rectangles refer to inputs and outputs, and diamonds represent models).
Figure 4. Overview of the air transport forecast model (rectangles refer to inputs and outputs, and diamonds represent models).
Aerospace 12 00185 g004
Figure 5. Major elasticities of the unconstrained passenger demand volume model [13].
Figure 5. Major elasticities of the unconstrained passenger demand volume model [13].
Aerospace 12 00185 g005
Figure 6. Retirement curves employed in the DLR model.
Figure 6. Retirement curves employed in the DLR model.
Aerospace 12 00185 g006
Figure 7. Relationship between passenger demand, airport capacity, and aircraft size and how they can substitute each other [13].
Figure 7. Relationship between passenger demand, airport capacity, and aircraft size and how they can substitute each other [13].
Aerospace 12 00185 g007
Figure 8. Comparison of the DLR CON and DLR UC global RPK forecasts with the global forecasts of Airbus, Boeing, IATA, and ICAO (CAGR: compound annual growth rate).
Figure 8. Comparison of the DLR CON and DLR UC global RPK forecasts with the global forecasts of Airbus, Boeing, IATA, and ICAO (CAGR: compound annual growth rate).
Aerospace 12 00185 g008
Figure 9. Results of the DLR forecasts: global passenger volume until 2050.
Figure 9. Results of the DLR forecasts: global passenger volume until 2050.
Aerospace 12 00185 g009
Figure 10. Results of the DLR forecasts: global RPK volume until 2050.
Figure 10. Results of the DLR forecasts: global RPK volume until 2050.
Aerospace 12 00185 g010
Figure 11. Results of the DLR forecasts: global flight volume until 2050.
Figure 11. Results of the DLR forecasts: global flight volume until 2050.
Aerospace 12 00185 g011
Figure 12. Distribution of global passenger volume among the seven main world regions in 2023 and 2050 (DLR CON).
Figure 12. Distribution of global passenger volume among the seven main world regions in 2023 and 2050 (DLR CON).
Aerospace 12 00185 g012
Figure 13. Distribution of global flight volume among the seven main world regions in 2023 and 2050 (DLR CON).
Figure 13. Distribution of global flight volume among the seven main world regions in 2023 and 2050 (DLR CON).
Aerospace 12 00185 g013
Figure 14. Results of the DLR forecasts: global seat class distribution (passenger volume) until 2050 in the DLR CON forecast.
Figure 14. Results of the DLR forecasts: global seat class distribution (passenger volume) until 2050 in the DLR CON forecast.
Aerospace 12 00185 g014
Figure 15. Results of the DLR forecasts: global seat class distribution (flight volume) until 2050 in the DLR CON forecast.
Figure 15. Results of the DLR forecasts: global seat class distribution (flight volume) until 2050 in the DLR CON forecast.
Aerospace 12 00185 g015
Figure 16. Comparison of aircraft delivery forecasts of Airbus, Boeing, and DLR in different scenarios up to 2042 for aircraft with >100 seats (NB: narrowbody aircraft; WB: widebody aircraft).
Figure 16. Comparison of aircraft delivery forecasts of Airbus, Boeing, and DLR in different scenarios up to 2042 for aircraft with >100 seats (NB: narrowbody aircraft; WB: widebody aircraft).
Aerospace 12 00185 g016
Figure 17. Global fleet evolution from 2019 to 2050 in terms of available seat kilometres by technology level.
Figure 17. Global fleet evolution from 2019 to 2050 in terms of available seat kilometres by technology level.
Aerospace 12 00185 g017
Figure 18. CO2 emissions in 2050 at the ATS level for the CS2 Reference Fleet (CS2 Ref), CS2 Design Fleet (CS2 Design), and People Mover Design Fleet (PM Design) Fleet Scenarios.
Figure 18. CO2 emissions in 2050 at the ATS level for the CS2 Reference Fleet (CS2 Ref), CS2 Design Fleet (CS2 Design), and People Mover Design Fleet (PM Design) Fleet Scenarios.
Aerospace 12 00185 g018
Table 1. Entry into service (EIS) of the reference and concept aircraft using the ICAO seat classes (A: advanced technology; UA: ultra-advanced technology; * For the People mover (PM) scenario, the replacement of the PM in seat classes 11 and 12 up to 4000 km distance).
Table 1. Entry into service (EIS) of the reference and concept aircraft using the ICAO seat classes (A: advanced technology; UA: ultra-advanced technology; * For the People mover (PM) scenario, the replacement of the PM in seat classes 11 and 12 up to 4000 km distance).
Seat ClassSeatsAircraftTech TypeEIS
11–1919–Pax Reference Aircraft 2014
1–1919–Pax loop2 CommuterA2028
220–50ATR42–500 2014
20–50ATR42–500 AdvancedA2040
351–70CASA C295 Civil (2014 Multi–Mission) 2014
51–70Regional Multimission TP 70 seatsA2035
471–85Bombardier Dash–8–400 2014
71–85Bombardier Dash–8–400 AdvancedA2040
586–100ATR72 Resized to 90 seats 2014
86–100Advanced regional TP90A2030
6101–125Embraer E195 E2 2016
101–125UA–SMR–Embraer E195 E2UA2040
7126–150Airbus A220–300 2016
126–150Innovative Regional Turboprop 130A2035
8151–175Airbus A320neo 2016
151–175UA–SMR–Airbus A320neoUA2040
9176–235Airbus A321neo (SMR 2014 ref) 2016
176–235Ultra–Advanced SMRUA2040
10235–300Airbus A321neo (SMR 2014 ref) 2016
235–300Airbus A321neo–like (stretched to 250 seats)—Ultra AdvancedUA2035
11301–400Airbus A350–900 (LR 2014 ref) 2015
301–400Airbus A350–900neo (Advanced Long Range)A2034
12401–500Boeing 779 2015
401–500Boeing 779 advancedA2039
11/12 *301–500Airbus A350–900 (LR 2014 ref) 2015
301–500DLR People Mover A2034
Table 2. Global fleet evolution from 2019 to 2050 in terms of the number of aircraft by technology level.
Table 2. Global fleet evolution from 2019 to 2050 in terms of the number of aircraft by technology level.
YearAircraft from Base Year and Older2019 Reference AircraftAircraft with Advanced Clean Sky 2 TechnologiesAircraft with Ultra-Advanced Clean Sky 2 Technologies
201926,329000
202025,627424600
202124,932563800
202224,214593500
202323,441636500
202422,654680600
202521,845942000
202621,03712,80500
202720,16813,84400
202819,27514,807950
202918,34415,8791480
203017,39716,8952840
203116,97018,0833570
203216,52719,9694320
203316,06021,8635110
203415,01423,41215010
203513,95523,22025041731
203612,89222,99632272305
203711,83022,73439642890
203810,78222,43047123482
2039975622,07854724075
2040877721,67562594665
2041785021,21672885095
2042699520,69883185512
2043620520,11893515928
2044549219,47510,3876396
2045485118,76611,4296848
2046428717,99412,6217246
2047379017,15813,9007636
2048335916,26315,2108145
2049297915,31216,5138740
2050264514,31217,8069351
Disclaimer/Publisher’s Note: The statements, opinions and data contained in all publications are solely those of the individual author(s) and contributor(s) and not of MDPI and/or the editor(s). MDPI and/or the editor(s) disclaim responsibility for any injury to people or property resulting from any ideas, methods, instructions or products referred to in the content.

Share and Cite

MDPI and ACS Style

Gelhausen, M.C.; Junior, A.; Leipold, A.; Berster, P.; Pabst, H.; Lois, C.; Baier, F. Results from the ATS-Level Assessment of the Clean Sky 2 Technology Evaluator. Aerospace 2025, 12, 185. https://doi.org/10.3390/aerospace12030185

AMA Style

Gelhausen MC, Junior A, Leipold A, Berster P, Pabst H, Lois C, Baier F. Results from the ATS-Level Assessment of the Clean Sky 2 Technology Evaluator. Aerospace. 2025; 12(3):185. https://doi.org/10.3390/aerospace12030185

Chicago/Turabian Style

Gelhausen, Marc C., Alf Junior, Alexandra Leipold, Peter Berster, Holger Pabst, Christos Lois, and Fabian Baier. 2025. "Results from the ATS-Level Assessment of the Clean Sky 2 Technology Evaluator" Aerospace 12, no. 3: 185. https://doi.org/10.3390/aerospace12030185

APA Style

Gelhausen, M. C., Junior, A., Leipold, A., Berster, P., Pabst, H., Lois, C., & Baier, F. (2025). Results from the ATS-Level Assessment of the Clean Sky 2 Technology Evaluator. Aerospace, 12(3), 185. https://doi.org/10.3390/aerospace12030185

Note that from the first issue of 2016, this journal uses article numbers instead of page numbers. See further details here.

Article Metrics

Back to TopTop