The Global Trend of the Net Irrigation Water Requirement of Maize from 1960 to 2050
Abstract
1. Introduction
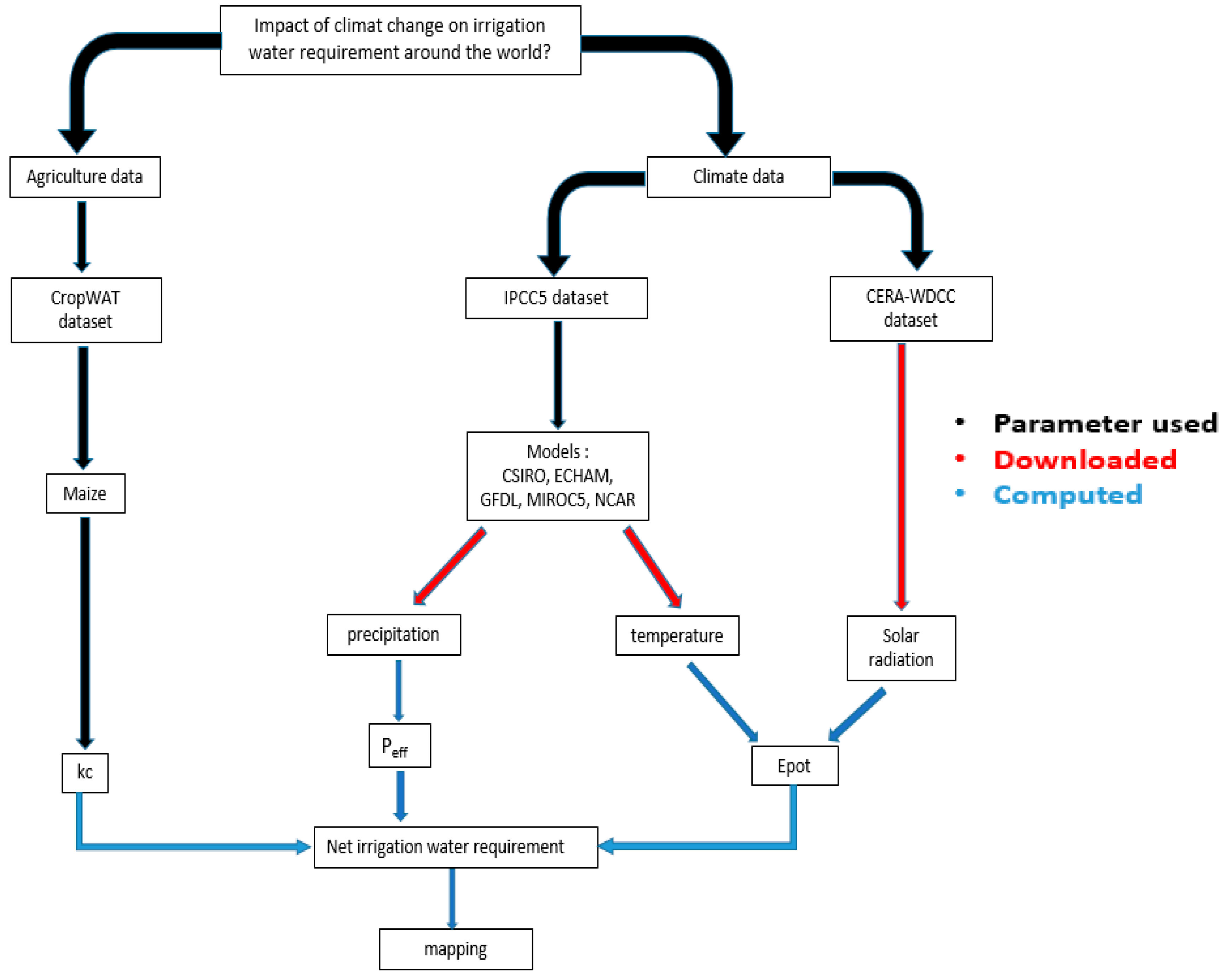
2. Materials and Methods
2.1. Data
2.2. Net Irrigation Requirement Model
2.3. Climate Input
3. Results
3.1. The Net Irrigation Water Requirements (IRnet) for Historical Period
3.1.1. The IRnet in 1960
3.1.2. The IRnet in 1999
3.2. Net Irrigations Requirements for Future Climate Projections
3.2.1. Climate Data from the CSIRO Model under RCP 4.5 Emissions Scenarios
3.2.2. Climate Data from the CSIRO Model under RCP 8.5 Emissions Scenarios
3.2.3. Climate Data from the ECHAM Model under RCP 4.5 Emissions Scenarios
3.2.4. Climate Data from the ECHAM Model under RCP 8.5 Emissions Scenarios
3.2.5. Climate Data from the GFDL Model under RCP 4.5 Emissions Scenarios
3.2.6. Climate Data from the GFDL Model under RCP 8.5 Emissions Scenarios
3.2.7. Climate Data from the MIROC 5 Model under RCP 4.5 Emissions Scenarios
3.2.8. Climate Data from the MIROC 5 Model under RCP 8.5 Emissions Scenarios
3.2.9. Climate Data from the NCAR Model under RCP 4.5 Emissions Scenarios
3.2.10. Climate Data from the NCAR Model under RCP 8.5 Emissions Scenarios
4. Discussion
5. Conclusions
Author Contributions
Funding
Acknowledgments
Conflicts of Interest
References
- Kotir, J.H. Climate change and variability in Sub-Saharan Africa: A review of current and future trends and impacts on agriculture and food security. Environ. Dev. Sustain. 2011, 13, 587–605. [Google Scholar] [CrossRef]
- Rossati, A. Global warming and its health impact. Int. J. Occup. Env. Med. (IJOEM) 2017, 8. [Google Scholar] [CrossRef] [PubMed]
- Ebi, K.L.; Ogden, N.H.; Semenza, J.C.; Woodward, A. Detecting and attributing health burdens to climate change. Environ. Health Perspect. 2017, 125, 085004. [Google Scholar] [CrossRef] [PubMed]
- Pecl, G.T.; Araújo, M.B.; Bell, J.D.; Blanchard, J.; Bonebrake, T.C.; Chen, I.-C.; Clark, T.D.; Colwell, R.K.; Danielsen, F.; Evengård, B. Biodiversity redistribution under climate change: Impacts on ecosystems and human well-being. Science 2017, 355, eaai9214. [Google Scholar] [CrossRef] [PubMed]
- Myers, S.S.; Smith, M.R.; Guth, S.; Golden, C.D.; Vaitla, B.; Mueller, N.D.; Dangour, A.D.; Huybers, P. Climate change and global food systems: Potential impacts on food security and undernutrition. Annu. Rev. Public Health 2017, 38, 259–277. [Google Scholar] [CrossRef]
- Serdeczny, O.; Adams, S.; Baarsch, F.; Coumou, D.; Robinson, A.; Hare, W.; Schaeffer, M.; Perrette, M.; Reinhardt, J. Climate change impacts in Sub-Saharan Africa: From physical changes to their social repercussions. Reg. Environ. Chang. 2017, 17, 1585–1600. [Google Scholar] [CrossRef]
- Caney, S. Human rights, responsibilities, and climate change. In Environmental Rights; Routledge: London, UK, 2017; pp. 117–137. [Google Scholar]
- Moazenzadeh, R.; Mohammadi, B. Assessment of bio-inspired metaheuristic optimisation algorithms for estimating soil temperature. Geoderma 2019, 353, 152–171. [Google Scholar] [CrossRef]
- Ahmadzadeh Araji, H.; Wayayok, A.; Massah Bavani, A.; Amiri, E.; Abdullah, A.F.; Daneshian, J.; Teh, C.B.S. Impacts of climate change on soybean production under different treatments of field experiments considering the uncertainty of general circulation models. Agric. Water Manag. 2018, 205, 63–71. [Google Scholar] [CrossRef]
- Aghelpour, P.; Mohammadi, B.; Biazar, S.M. Long-term monthly average temperature forecasting in some climate types of Iran, using the models SARIMA, SVR, and SVR-FA. Theor. Appl. Climatol. 2019. [Google Scholar] [CrossRef]
- Nerem, R.S.; Beckley, B.D.; Fasullo, J.T.; Hamlington, B.D.; Masters, D.; Mitchum, G.T. Climate-change–driven accelerated sea-level rise detected in the altimeter era. Proc. Natl. Acad. Sci. USA 2018, 115, 2022–2025. [Google Scholar] [CrossRef]
- Clapp, J.; Newell, P.; Brent, Z.W. The global political economy of climate change, agriculture and food systems. J. Peasant Stud. 2018, 45, 80–88. [Google Scholar] [CrossRef]
- Tol, R.S. The economic impacts of climate change. Rev. Environ. Econ. Policy 2018, 12, 4–25. [Google Scholar] [CrossRef]
- Hsiang, S.; Kopp, R.; Jina, A.; Rising, J.; Delgado, M.; Mohan, S.; Rasmussen, D.; Muir-Wood, R.; Wilson, P.; Oppenheimer, M. Estimating economic damage from climate change in the United States. Science 2017, 356, 1362–1369. [Google Scholar] [CrossRef] [PubMed]
- Zhang, P.; Zhang, J.; Chen, M. Economic impacts of climate change on agriculture: The importance of additional climatic variables other than temperature and precipitation. J. Environ. Econ. Manag. 2017, 83, 8–31. [Google Scholar] [CrossRef]
- Estrada, F.; Botzen, W.W.; Tol, R.S. A global economic assessment of city policies to reduce climate change impacts. Nat. Clim. Chang. 2017, 7, 403. [Google Scholar] [CrossRef]
- Hallegatte, S.; Rozenberg, J. Climate change through a poverty lens. Nat. Clim. Chang. 2017, 7, 250. [Google Scholar] [CrossRef]
- Sonwa, D.J.; Dieye, A.; El Mzouri, E.-H.; Majule, A.; Mugabe, F.T.; Omolo, N.; Wouapi, H.; Obando, J.; Brooks, N. Drivers of climate risk in African agriculture. Clim. Dev. 2017, 9, 383–398. [Google Scholar] [CrossRef]
- Weber, T.; Haensler, A.; Rechid, D.; Pfeifer, S.; Eggert, B.; Jacob, D. Analyzing regional climate change in africa in a 1.5, 2, and 3 C global warming world. Earth’s Future 2018, 6, 643–655. [Google Scholar] [CrossRef]
- Murphy, J.M.; Sexton, D.M.H.; Barnett, D.N.; Jones, G.S.; Webb, M.J.; Collins, M.; Stainforth, D.A. Quantification of modelling uncertainties in a large ensemble of climate change simulations. Nature 2004, 430, 768. [Google Scholar] [CrossRef]
- Fischer, G.; Tubiello, F.N.; van Velthuizen, H.; Wiberg, D.A. Climate change impacts on irrigation water requirements: Effects of mitigation, 1990–2080. Technol. Forecast. Soc. Chang. 2007, 74, 1083–1107. [Google Scholar] [CrossRef]
- Lesley, H.; Michael, A.; Stephanie, T. Climate change and Australia. Wiley Interdiscip. Rev. Clim. Chang. 2014, 5, 175–197. [Google Scholar] [CrossRef]
- Kapetanaki, G.; Rosenzweig, C. Impact of climate change on maize yield in central and northern Greece: A simulation study with CERES-Maize. Mitig. Adapt. Strateg. Glob. Chang. 1997, 1, 251–271. [Google Scholar] [CrossRef]
- Konzmann, M.; Gerten, D.; Heinke, J. Climate impacts on global irrigation requirements under 19 GCMs, simulated with a vegetation and hydrology model. Hydrol. Sci. J. 2013, 58, 88–105. [Google Scholar] [CrossRef]
- Döll, P. Impact of Climate Change and Variability on Irrigation Requirements: A Global Perspective. Clim. Chang. 2002, 54, 269–293. [Google Scholar] [CrossRef]
- Al-Ghobari, H.M.; Dewidar, A.Z. Deficit irrigation and irrigation methods as on-farm strategies to maximize crop water productivity in dry areas. J. Water Clim. Chang. 2017, 9, 399–409. [Google Scholar] [CrossRef]
- Lehn, H.; Simon, L.M.; Oertel, M. Climate Change Impacts on the Water Sector. In Climate Adaptation Santiago; Krellenberg, K., Hansjürgens, B., Eds.; Springer: Berlin/Heidelberg, Germany, 2014; pp. 59–79. [Google Scholar] [CrossRef]
- Lengoasa, J. Climate variability and change: Impacts on water availability. Irrig. Drain. 2016, 65, 149–156. [Google Scholar] [CrossRef]
- Novoa, D.C. Hydro-economic analysis for water resources management in a changing climate. In Climate Change and the Sustainable Use of Water Resources; Springer: Berlin, Germay, 2012; pp. 127–141. [Google Scholar]
- Babel, M.S.; Agarwal, A.; Shinde, V.R. Climate Change Impacts on Water Resources and Selected Water Use Sectors. In Climate Change and Water Resources; CRC Press: Boca Raton, FL, USA, 2014; pp. 126–169. [Google Scholar]
- Hamoud, Y.A.; Guo, X.; Wang, Z.; Shaghaleh, H.; Chen, S.; Hassan, A.; Bakour, A. Effects of irrigation regime and soil clay content and their interaction on the biological yield, nitrogen uptake and nitrogen-use efficiency of rice grown in southern China. Agric. Water Manag. 2019, 213, 934–946. [Google Scholar] [CrossRef]
- Frenken, K.; Gillet, V. Irrigation Water Requirement and Water Withdrawal by Country; FAO: Rome, Italy, 2012. [Google Scholar]
- Rodríguez Díaz, J.A.; Weatherhead, E.K.; Knox, J.W.; Camacho, E. Climate change impacts on irrigation water requirements in the Guadalquivir river basin in Spain. Reg. Environ. Chang. 2007, 7, 149–159. [Google Scholar] [CrossRef]
- Hamoud, Y.A.; Shaghaleh, H.; Sheteiwy, M.; Guo, X.; Elshaikh, N.A.; Khan, N.U.; Oumarou, A.; Rahim, S.F. Impact of alternative wetting and soil drying and soil clay content on the morphological and physiological traits of rice roots and their relationships to yield and nutrient use-efficiency. Agric. Water Manag. 2019, 223, 105706. [Google Scholar] [CrossRef]
- Richard, M.A.; Brian, H.H.; Stephanie, L.; Neil, L. Effects of global climate change on agriculture: An interpretative review. Clim. Res. 1998, 11, 19–30. [Google Scholar]
- Cline, W.R. Global warming and agriculture. Financ. Dev. 2008, 45, 23. [Google Scholar]
- Karl, T.R.; Trenberth, K.E. Modern Global Climate Change. Science 2003, 302, 1719–1723. [Google Scholar] [CrossRef] [PubMed]
- Boonwichai, S.; Shrestha, S.; Babel, M.S.; Weesakul, S.; Datta, A. Climate change impacts on irrigation water requirement, crop water productivity and rice yield in the Songkhram River Basin, Thailand. J. Clean. Prod. 2018, 198, 1157–1164. [Google Scholar] [CrossRef]
- Ali, S.; Liu, Y.; Ishaq, M.; Shah, T.; Ilyas, A.; Din, I. Climate change and its impact on the yield of major food crops: Evidence from Pakistan. Foods 2017, 6, 39. [Google Scholar] [CrossRef]
- Alhaj Hamoud, Y.; Wang, Z.; Guo, X.; Shaghaleh, H.; Sheteiwy, M.; Chen, S.; Qiu, R.; Elbashier, M. Effect of Irrigation Regimes and Soil Texture on the Potassium Utilization Efficiency of Rice. Agronomy 2019, 9, 100. [Google Scholar] [CrossRef]
- Kang, S.; Hao, X.; Du, T.; Tong, L.; Su, X.; Lu, H.; Li, X.; Huo, Z.; Li, S.; Ding, R. Improving agricultural water productivity to ensure food security in China under changing environment: From research to practice. Agric. Water Manag. 2017, 179, 5–17. [Google Scholar] [CrossRef]
- Davis, K.F.; Rulli, M.C.; Seveso, A.; D’Odorico, P. Increased food production and reduced water use through optimized crop distribution. Nat. Geosci. 2017, 10, 919. [Google Scholar] [CrossRef]
- Yue, Q.; Xu, X.; Hillier, J.; Cheng, K.; Pan, G. Mitigating greenhouse gas emissions in agriculture: From farm production to food consumption. J. Clean. Prod. 2017, 149, 1011–1019. [Google Scholar] [CrossRef]
- Jägermeyr, J.; Gerten, D.; Schaphoff, S.; Heinke, J.; Lucht, W.; Rockström, J. Integrated crop water management might sustainably halve the global food gap. Environ. Res. Lett. 2016, 11, 025002. [Google Scholar] [CrossRef]
- Döll, P.; Siebert, S. Global modeling of irrigation water requirements. Water Resour. Res. 2002, 38, 1–10. [Google Scholar] [CrossRef]
- Hamoud, Y.A.; Guo, X.; Wang, Z.; Chen, S.; Rasoul, G. Effects of irrigation water regime, soil clay content and their combination on growth, yield, and water use efficiency of rice grown in South China. Int. J. Agric. Biol. Eng. 2018, 11, 144–155. [Google Scholar]
- Smith, M. CROPWAT: A Computer Program for Irrigation Planning and Management; Food and Agriculture Organization of the United Nations: Rome, Italy, 1992. [Google Scholar]
- Raziei, T.; Pereira, L.S. Estimation of ETo with Hargreaves–Samani and FAO-PM temperature methods for a wide range of climates in Iran. Agric. Water Manag. 2013, 121, 1–18. [Google Scholar] [CrossRef]
- Badu-Apraku, B.; Fakorede, M.A.B. Maize in Sub-Saharan Africa: Importance and Production Constraints. In Advances in Genetic Enhancement of Early and Extra-Early Maize for Sub-Saharan Africa; Springer: Cham, Germany, 2017; pp. 3–10. [Google Scholar] [CrossRef]
- Mo, X.-G.; Hu, S.; Lin, Z.-H.; Liu, S.-X.; Xia, J. Impacts of climate change on agricultural water resources and adaptation on the North China Plain. Adv. Clim. Chang. Res. 2017, 8, 93–98. [Google Scholar] [CrossRef]
- Liu, W.; Yang, H.; Folberth, C.; Wang, X.; Luo, Q.; Schulin, R. Global investigation of impacts of PET methods on simulating crop-water relations for maize. Agric. For. Meteorol. 2016, 221, 164–175. [Google Scholar] [CrossRef]
- Xu, H.; Tian, Z.; He, X.; Wang, J.; Sun, L.; Fischer, G.; Fan, D.; Zhong, H.; Wu, W.; Pope, E.; et al. Future increases in irrigation water requirement challenge the water-food nexus in the northeast farming region of China. Agric. Water Manag. 2019, 213, 594–604. [Google Scholar] [CrossRef]
- Zhou, T.; Wu, P.; Sun, S.; Li, X.; Wang, Y.; Luan, X. Impact of future climate change on regional crop water requirement—A case study of Hetao Irrigation District, China. Water 2017, 9, 429. [Google Scholar] [CrossRef]













| YEAR | Region | Surface (km2) | Min (mm/yr) | Max (mm/yr) | Mean (mm/yr) | Change of Irnet (%) | Total of Irnet (km3/yr) |
|---|---|---|---|---|---|---|---|
| 1960 | Latin America and Caribbean | 673.68 | 710.13 | 2520.92 | 1992.63 | 1.34 | |
| South Asia | 327.56 | 583.75 | 2374.34 | 1835.98 | 0.60 | ||
| Sub-Saharan Africa | 63.39 | 1431.73 | 2423.92 | 2028.61 | 0.13 | ||
| Europe and Central Asia | 395.01 | 159.76 | 1716.05 | 873.67 | 0.34 | ||
| Middle East and North Africa | 154.29 | 1018 | 2241.11 | 1613.53 | 0.25 | ||
| East Asia and Pacific | 709.39 | 383.82 | 2370.29 | 1404.84 | 1.00 | ||
| North America | 729.38 | 205.72 | 2082.77 | 1105.92 | 0.81 | ||
| 1999 | Latin America and Caribbean | 673.68 | 727.22 | 2570.09 | 2025.22 | 1.63 | 1.36 |
| South Asia | 327.56 | 626.89 | 2390.15 | 1861.01 | 1.36 | 0.61 | |
| Sub-Saharan Africa | 63.39 | 1438.55 | 2453.89 | 2070.11 | 2.05 | 0.13 | |
| Europe and Central Asia | 395.01 | 173.77 | 1741.73 | 915.47 | 4.78 | 0.36 | |
| Middle East and North Africa | 154.29 | 1061.68 | 2285.73 | 1663.75 | 3.11 | 0.26 | |
| East Asia and Pacific | 709.39 | 399.29 | 2417.71 | 1441.97 | 2.64 | 1.02 | |
| North America | 729.38 | 246.46 | 2108.19 | 1135.32 | 2.66 | 0.83 |
| RCP | Region | Surface (km2) | Min (mm/yr) | Max (mm/yr) | Mean (mm/yr) | Change of Irnet (%) | Total of Irnet (km3/yr) |
|---|---|---|---|---|---|---|---|
| 4.5 | Latin America and Caribbean | 673.68 | 759.35 | 3120.93 | 2199.48 | 10.38 | 1.48 |
| South Asia | 327.56 | 720.48 | 2597.77 | 2034.26 | 10.80 | 0.67 | |
| Sub-Saharan Africa | 63.39 | 1515.65 | 2610.28 | 2161.83 | 6.57 | 0.14 | |
| Europe and Central Asia | 395.01 | 239.24 | 2572.42 | 940.88 | 7.69 | 0.37 | |
| Middle East and North Africa | 154.29 | 1089.54 | 2500.36 | 1792.10 | 11.07 | 0.28 | |
| East Asia and Pacific | 709.39 | 482.16 | 2518.66 | 1547.89 | 10.18 | 1.10 | |
| North America | 729.38 | 211.97 | 2220.06 | 1278.71 | 15.62 | 0.93 | |
| 8.5 | Latin America and Caribbean | 673.68 | 751.64 | 3030.97 | 2175.67 | 9.19 | 1.47 |
| South Asia | 327.56 | 772.23 | 2597.77 | 1999.00 | 8.88 | 0.65 | |
| Sub-Saharan Africa | 63.39 | 1539.50 | 2702.80 | 2190.63 | 7.99 | 0.14 | |
| Europe and Central Asia | 395.01 | 247.37 | 1814.57 | 976.65 | 11.79 | 0.39 | |
| Middle East and North Africa | 154.29 | 1149.25 | 2409.28 | 1747.95 | 8.33 | 0.27 | |
| East Asia and Pacific | 709.39 | 512.35 | 2529.23 | 1528.12 | 8.78 | 1.08 | |
| North America | 729.38 | 249.81 | 2226.86 | 1290.68 | 16.71 | 0.94 |
| RCP | Region | Surface (km2) | Min (mm/yr) | Max (mm/yr) | Mean (mm/yr) | Change of Irnet (%) | Total of Irnet (km3/yr) |
|---|---|---|---|---|---|---|---|
| 4.5 | Latin America and Caribbean | 673.68 | 702.98 | 2828.20 | 2116.19 | 6.20 | 1.43 |
| South Asia | 327.56 | 706.12 | 2537.35 | 1997.27 | 8.78 | 0.65 | |
| Sub-Saharan Africa | 63.39 | 1501.70 | 2679.44 | 2187.80 | 7.85 | 0.14 | |
| Europe and Central Asia | 395.01 | 242.69 | 1725.62 | 1015.36 | 16.22 | 0.40 | |
| Middle East and North Africa | 154.29 | 1151.41 | 2407.62 | 1772.93 | 9.88 | 0.27 | |
| East Asia and Pacific | 709.39 | 470.50 | 2519.95 | 1522.59 | 8.38 | 1.08 | |
| North America | 729.38 | 328.15 | 2226.51 | 1236.71 | 11.83 | 0.90 | |
| 8.5 | Latin America and Caribbean | 673.68 | 723.29 | 2808.93 | 2151.61 | 7.98 | 1.45 |
| South Asia | 327.56 | 738.32 | 2538.45 | 2024.69 | 10.28 | 0.66 | |
| Sub-Saharan Africa | 63.39 | 1563.68 | 2683.62 | 2212.08 | 9.04 | 0.14 | |
| Europe and Central Asia | 395.01 | 262.36 | 1796.76 | 988.77 | 13.17 | 0.39 | |
| Middle East and North Africa | 154.29 | 1181.75 | 2451.36 | 1825.45 | 13.13 | 0.28 | |
| East Asia and Pacific | 709.39 | 457.14 | 2534.39 | 1577.15 | 12.27 | 1.12 | |
| North America | 729.38 | 287.19 | 2252.33 | 1226.80 | 10.93 | 0.89 |
| RCP | Region | Surface (km2) | Min (mm/yr) | Max (mm/yr) | Mean (mm/yr) | Change of Irnet (%) | Total of Irnet (km3/yr) |
|---|---|---|---|---|---|---|---|
| 4.5 | Latin America and Caribbean | 673.68 | 766.57 | 2610.37 | 2070.56 | 3.91 | 1.39 |
| South Asia | 327.56 | 722.69 | 2396.12 | 1898.11 | 3.38 | 0.62 | |
| Sub-Saharan Africa | 63.39 | 1421.08 | 2503.05 | 2103.97 | 3.71 | 0.13 | |
| Europe and Central Asia | 395.01 | 233.90 | 1852.88 | 938.02 | 7.37 | 0.37 | |
| Middle East and North Africa | 154.29 | 1152.52 | 2385.55 | 1724.59 | 6.88 | 0.27 | |
| East Asia and Pacific | 709.39 | 431.42 | 2457.20 | 1453.15 | 3.44 | 1.03 | |
| North America | 729.38 | 375.57 | 2118.83 | 1114.22 | 0.75 | 0.81 | |
| 8.5 | Latin America and Caribbean | 673.68 | 740.60 | 2728.36 | 2121.70 | 6.48 | 1.43 |
| South Asia | 327.56 | 478.13 | 2455.81 | 1975.89 | 7.62 | 0.65 | |
| Sub-Saharan Africa | 63.39 | 1483.76 | 2546.20 | 2110.88 | 4.06 | 0.13 | |
| Europe and Central Asia | 395.01 | 251.24 | 1819.90 | 972.12 | 11.27 | 0.38 | |
| Middle East and North Africa | 154.29 | 1073.82 | 2430.30 | 1709.14 | 5.93 | 0.26 | |
| East Asia and Pacific | 709.39 | 445.78 | 2834.22 | 1491.47 | 6.17 | 1.06 | |
| North America | 729.38 | 402.83 | 2224.01 | 1172.29 | 6.00 | 0.86 |
| RCP | Region | Surface (km2) | Min (mm/yr) | Max (mm/yr) | Mean (mm/yr) | Change of Irnet (%) | Total of Irnet (km3/yr) |
|---|---|---|---|---|---|---|---|
| 4.5 | Latin America and Caribbean | 673.68 | 808.48 | 2723.54 | 2139.77 | 7.39 | 1.44 |
| South Asia | 327.56 | 629.89 | 2481.52 | 2003.80 | 9.16 | 0.66 | |
| Sub-Saharan Africa | 63.39 | 1549.44 | 2699.46 | 2215.85 | 8.70 | 0.14 | |
| Europe and Central Asia | 395.01 | 306.89 | 1801.47 | 1035.56 | 18.53 | 0.41 | |
| Middle East and North Africa | 154.29 | 1214.59 | 2538.07 | 1852.36 | 14.81 | 0.29 | |
| East Asia and Pacific | 709.39 | 510.65 | 2506.92 | 1565.36 | 11.43 | 1.11 | |
| North America | 729.38 | 309.59 | 2207.78 | 1337.30 | 20.92 | 0.98 | |
| 8.5 | Latin America and Caribbean | 673.68 | 805.32 | 2682.33 | 2135.46 | 7.17 | 1.44 |
| South Asia | 327.56 | 644.63 | 2477.88 | 2016.45 | 9.85 | 0.66 | |
| Sub-Saharan Africa | 63.39 | 1585.26 | 2703.02 | 2209.22 | 8.37 | 0.14 | |
| Europe and Central Asia | 395.01 | 334.81 | 1808.63 | 1050.90 | 20.29 | 0.42 | |
| Middle East and North Africa | 154.29 | 1268.99 | 2515.18 | 1882.25 | 16.65 | 0.29 | |
| East Asia and Pacific | 709.39 | 548.55 | 2519.20 | 1574.44 | 12.07 | 1.12 | |
| North America | 729.38 | 300.50 | 2211.16 | 1375.57 | 24.38 | 1.00 |
| RCP | Region | Surface (Km2) | Min (mm/yr) | Max (mm/yr) | Mean (mm/yr) | Change of Irnet (%) | Total of Irnet (km3/yr) |
|---|---|---|---|---|---|---|---|
| 4.5 | Latin America and Caribbean | 673.68 | 170.73 | 1677.69 | 1201.25 | -39.72 | 0.81 |
| South Asia | 327.56 | 0.00 | 1521.43 | 1085.52 | -40.88 | 0.36 | |
| Sub-Saharan Africa | 63.39 | 707.83 | 1601.78 | 1228.65 | -39.43 | 0.08 | |
| Europe and Central Asia | 395.01 | 0.00 | 1016.78 | 368.18 | -57.86 | 0.15 | |
| Middle East and North Africa | 154.29 | 406.59 | 1458.61 | 936.02 | -41.99 | 0.14 | |
| East Asia and Pacific | 709.39 | 0.00 | 1508.02 | 732.07 | -47.89 | 0.52 | |
| North America | 729.38 | 0.00 | 1325.51 | 591.91 | -46.48 | 0.43 | |
| 8.5 | Latin America and Caribbean | 673.68 | 716.76 | 2691.60 | 2122.18 | 6.50 | 1.43 |
| South Asia | 327.56 | 380.50 | 2523.66 | 2002.29 | 9.06 | 0.66 | |
| Sub-Saharan Africa | 63.39 | 1520.56 | 2643.69 | 2143.38 | 5.66 | 0.14 | |
| Europe and Central Asia | 395.01 | 168.03 | 1783.16 | 1076.38 | 23.20 | 0.43 | |
| Middle East and North Africa | 154.29 | 1090.51 | 2350.35 | 1746.61 | 8.25 | 0.27 | |
| East Asia and Pacific | 709.39 | 421.13 | 2563.41 | 1527.91 | 8.76 | 1.08 | |
| North America | 729.38 | 381.65 | 2247.39 | 1865.74 | 68.70 | 1.36 |
© 2019 by the authors. Licensee MDPI, Basel, Switzerland. This article is an open access article distributed under the terms and conditions of the Creative Commons Attribution (CC BY) license (http://creativecommons.org/licenses/by/4.0/).
Share and Cite
Oumarou Abdoulaye, A.; Lu, H.; Zhu, Y.; Alhaj Hamoud, Y.; Sheteiwy, M. The Global Trend of the Net Irrigation Water Requirement of Maize from 1960 to 2050. Climate 2019, 7, 124. https://doi.org/10.3390/cli7100124
Oumarou Abdoulaye A, Lu H, Zhu Y, Alhaj Hamoud Y, Sheteiwy M. The Global Trend of the Net Irrigation Water Requirement of Maize from 1960 to 2050. Climate. 2019; 7(10):124. https://doi.org/10.3390/cli7100124
Chicago/Turabian StyleOumarou Abdoulaye, Abdoulaye, Haishen Lu, Yonghua Zhu, Yousef Alhaj Hamoud, and Mohamed Sheteiwy. 2019. "The Global Trend of the Net Irrigation Water Requirement of Maize from 1960 to 2050" Climate 7, no. 10: 124. https://doi.org/10.3390/cli7100124
APA StyleOumarou Abdoulaye, A., Lu, H., Zhu, Y., Alhaj Hamoud, Y., & Sheteiwy, M. (2019). The Global Trend of the Net Irrigation Water Requirement of Maize from 1960 to 2050. Climate, 7(10), 124. https://doi.org/10.3390/cli7100124

