Profiling of Flavonoid and Antioxidant Activity of Fruit Tissues from 27 Chinese Local Citrus Cultivars
Abstract
1. Introduction
2. Results
2.1. TPC and TFC
2.2. Qualitative and Quantitative Analysis of Flavonoid Composition
2.3. Antioxidant Capacity
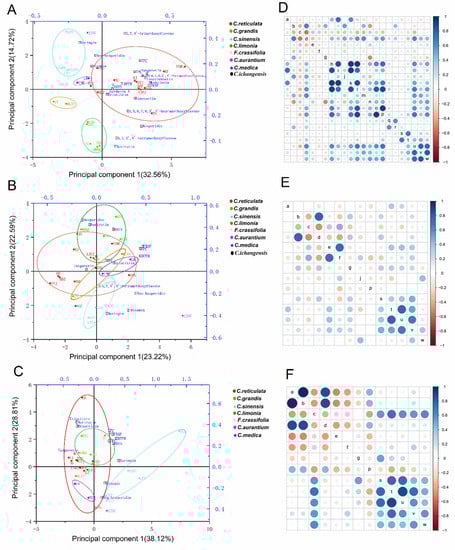
2.4. PCA Analysis
3. Discussion
4. Materials and Methods
4.1. Standards and Chemicals
4.2. Plant Materials
4.3. Sample Preparation
4.4. Determination of TPC and TFC
4.5. UPLC-PDA Analysis
4.6. UPLC-PDA Method Validation
4.7. Assay of Antioxidant Capacity
4.8. Statistical Analysis
5. Conclusions
Supplementary Materials
Author Contributions
Funding
Acknowledgments
Conflicts of Interest
References
- Mahato, N.; Sharma, K.; Sinha, M.; Cho, M.H. Citrus waste derived nutra-/pharmaceuticals for health benefits: Current trends and future perspectives. J. Funct. Foods 2018, 40, 307–316. [Google Scholar] [CrossRef]
- Zou, Z.; Xi, W.P.; Hu, Y.; Nie, C.; Zhou, Z.Q. Antioxidant activity of Citrus fruits. Food Chem. 2016, 196, 885–896. [Google Scholar] [CrossRef] [PubMed]
- Tadeo, F.R.; Cercós, M.; Colmenero-Flores, J.M.; Iglesias, D.J.; Naranjo, M.A.; Ríos, G.; Carrera, E.; Ruiz-Rivero, O.; Lliso, I.; Morillon, R.; et al. Molecular physiology of development and quality of citrus. Adv. Bot. Res. 2008, 47, 147–223. [Google Scholar] [CrossRef]
- Cirmi, S.; Navarra, M.; Woodside, J.V.; Cantwell, M.M. Citrus fruits intake and oral cancer risk: A systematic review and meta-analysis. Pharm. Res. 2018, 133, 187–194. [Google Scholar] [CrossRef]
- Liu, F.; Wang, M.; Wang, M. Phenolic compounds and antioxidant activities of flowers, leaves and fruits of five crabapple cultivars (Malus Mill. species). Acta Horticuhurae Sin. 2018, 235, 460–467. [Google Scholar] [CrossRef]
- Zhao, Z.Y.; He, S.S.; Hu, Y.; Yang, Y.; Jiao, B.N.; Fang, Q.; Zhou, Z.Q. Fruit flavonoid variation between and within four cultivated Citrus species evaluated by UPLC-PDA system. Acta Horticuhurae Sin. 2017, 224, 93–101. [Google Scholar] [CrossRef]
- Tripoli, E.; Guardia, M.L.; Giammanco, S.; Majo, D.D.; Giammanco, M. Citrus flavonoids: Molecular structure, biological activity and nutritional properties: A review. Food Chem. 2007, 104, 466–479. [Google Scholar] [CrossRef]
- Durand-Hulak, M.; Dugrand, A.; Duval, T.; Bidel, L.P.; Jay-Allemand, C.; Froelicher, Y.; Bourgaud, F.; Fanciullino, A.L. Mapping the genetic and tissular diversity of 64 phenolic compounds in Citrus species using a UPLC-MS approach. Ann. Bot. 2015, 115, 861–877. [Google Scholar] [CrossRef] [PubMed]
- Yi, L.; Ma, S.; Ren, D. Phytochemistry and bioactivity of Citrus flavonoids: A focus on antioxidant, anti-inflammatory, anticancer and cardiovascular protection activities. Phytochem. Rev. 2017, 16, 479–511. [Google Scholar] [CrossRef]
- Gao, Z.; Gao, W.; Zeng, S.L.; Li, P.; Liu, E.H. Chemical structures, bioactivities and molecular mechanisms of citrus polymethoxyflavones. J. Funct. Foods 2018, 40, 498–509. [Google Scholar] [CrossRef]
- Manthey, J.A.; Grohmann, K.; Montanari, A.; Ash, K.; Manthey, C.L. Polymethoxylated flavones derived from citrus suppress tumor necrosis factor-r expression by human monocyte. J. Nat. Prod. 1999, 62, 441–444. [Google Scholar] [CrossRef]
- Ho, S.C.; Kuo, C.T. Hesperidin, nobiletin, and tangeretin are collectively responsible for the anti-neuroinflammatory capacity of tangerine peel (Citri reticulatae pericarpium). Food Chem. Toxicol. 2014, 71, 176–182. [Google Scholar] [CrossRef] [PubMed]
- Morley, K.L.; Ferguson, P.J.; Koropatnick, J. Tangeretin and nobiletin induce G1 cell cycle arrest but not apoptosis in human breast and colon cancer cells. Cancer Lett. 2007, 251, 168–178. [Google Scholar] [CrossRef] [PubMed]
- Singh, B.; Kumar, A.; Malik, A.K. Flavonoids biosynthesis in plants and its further analysis by capillary electrophoresis. Electrophoresis 2017, 38, 820–832. [Google Scholar] [CrossRef] [PubMed]
- Brito, A.; Ramirez, J.E.; Areche, C.; Sepulveda, B.; Simirgiotis, M.J. HPLC-UV-MS profiles of phenolic compounds and antioxidant activity of fruits from three citrus species consumed in Northern Chile. Molecules 2014, 19, 17400–17421. [Google Scholar] [CrossRef]
- Gattuso, G.; Barreca, D.; Gargiulli, C.; Leuzzi, U.; Caristi, C. Flavonoid composition of Citrus juices. Molecules 2007, 12, 1641–1673. [Google Scholar] [CrossRef]
- Hu, K.; Deng, Z.; Li, S.; Wu, M.; Liu, W.; Zhang, S. SPE-UHPLC-DAD method for the simultaneous determination of three flavonoids in grape juice by using bis(tetraoxacalix [2]arene[2]triazine)-modified silica as sorbent. Food Anal. Methods 2017, 10, 3434–3442. [Google Scholar] [CrossRef]
- Biswas, M.K.; Chai, L.J.; Amar, M.H.; Zhang, X.L.; Deng, X.X. Comparative analysis of genetic diversity in Citrus germplasm collection using AFLP, SSAP, SAMPL and SSR markers. Acta Horticuhurae Sin. 2011, 129, 798–803. [Google Scholar] [CrossRef]
- Hazarika, T.K.; Hazarika, B.N.; Shukla, A.C. Genetic variability and phylogenetic relationships studies of genus Citrus L. with the application of molecular markers. Genet. Resour. Crop. Evol. 2014, 61, 1441–1454. [Google Scholar] [CrossRef]
- Nicolosi, E.; Deng, Z.N.; Gentile, A.; Continella, S.L.M.G.; Tribulato, E. Citrus phylogeny and genetic origin of important species as investigated by molecular markers. Theor. Appl. Gene 2000, 100, 1155–1166. [Google Scholar] [CrossRef]
- Froelicher, Y.; Mouhaya, W.; Bassene, J.B.; Costantino, G.; Kamiri, M.; Luro, F.; Morillon, R.; Ollitrault, P. New universal mitochondrial PCR markers reveal new information on maternal citrus phylogeny. Tree Genet. Genomes 2010, 7, 49–61. [Google Scholar] [CrossRef]
- Ghada, B.; Amel, O.; Aymen, M.; Aymen, A.; Amel, S.H. Phylogenetic patterns and molecular evolution among ‘True citrus fruit trees’ group (Rutaceae family and Aurantioideae subfamily). Acta Horticuhurae Sin. 2019, 253, 87–98. [Google Scholar] [CrossRef]
- Ke, Z.L.; Yang, Y.; Tan, S.; Zhou, Z.Q. Characterization of Polymethoxylated Flavonoids in the Peels of Chinese Wild Mandarin (Citrus reticulata Blanco) by UPLC-Q-TOF-MS_MS. Food Anal. Methods 2017, 10, 1328–1338. [Google Scholar] [CrossRef]
- Fu, M.Q.; Xu, Y.J.; Chen, Y.L.; Wu, J.J.; Yu, Y.S.; Zou, B.; An, K.J.; Xiao, G.S. Evaluation of bioactive flavonoids and antioxidant activity in Pericarpium Citri Reticulatae (Citrus reticulata ‘Chachi’) during storage. Food Chem. 2017, 230, 649–656. [Google Scholar] [CrossRef] [PubMed]
- Xi, W.P.; Fang, B.; Zhao, Q.Y.; Jiao, B.N.; Zhou, Z.Q. Flavonoid composition and antioxidant activities of Chinese local pummelo (Citrus grandis Osbeck.) varieties. Food Chem. 2014, 161, 230–238. [Google Scholar] [CrossRef] [PubMed]
- Zhang, H.; Yang, Y.F.; Zhou, Z.Q. Phenolic and flavonoid contents of mandarin (C. reticulata Blanco) fruit tissues and their antioxidant capacity as evaluated by DPPH and ABTS methods. J. Integr. Agric. 2017, 16, 60345–60347. [Google Scholar] [CrossRef]
- Zhang, M.X.; Duan, C.Q.; Zang, Y.Y.; Huang, Z.W.; Liu, G.J. The flavonoid composition of flavedo and juice from the pummelo cultivar (Citrus grandis (L.) Osbeck) and the grapefruit cultivar (Citrus paradisi) from China. Food Chem. 2011, 129, 1530–1536. [Google Scholar] [CrossRef]
- Dong, X.Y.; Hu, Y.; Li, Y.; Zhou, Z.Q. The maturity degree, phenolic compounds and antioxidant activity of Eureka lemon [Citrus limon (L.) Burm. f.]: A negative correlation between total phenolic content, antioxidant capacity and soluble solid content. Acta Horticuhurae Sin. 2019, 243, 281–289. [Google Scholar] [CrossRef]
- Xi, W.P.; Lu, J.F.; Qun, J.P.; Jiao, B.N. Characterization of phenolic profile and antioxidant capacity of different fruit part from lemon (Citrus limon Burm.) cultivars. J. Food Sci. Technol. Mysore 2017, 54, 1108–1118. [Google Scholar] [CrossRef]
- Zhang, Y.M.; Sun, Y.J.; Xi, W.P.; Shen, Y.; Qiao, L.P.; Zhong, L.Z.; Ye, X.Q.; Zhou, Z.Q. Phenolic compositions and antioxidant capacities of Chinese wild mandarin (Citrus reticulata Blanco) fruits. Food Chem. 2014, 145, 674–680. [Google Scholar] [CrossRef]
- Chen, X.T.; Yuan, K.; Liu, H.L. Phenolic contents and antioxidant activities in ethanol extracts of Citrus reticulata Blanco cv. ougan fruit. J. Food Agric. Environ. 2010, 8, 150–155. [Google Scholar]
- Xi, W.P.; Zhang, Y.M.; Sun, Y.J.; Shen, Y.; Ye, X.Q.; Zhou, Z.Q. Phenolic composition of Chinese wild mandarin (Citrus reticulata Balnco.) pulps and their antioxidant properties. Ind. Crop. Prod. 2014, 52, 466–474. [Google Scholar] [CrossRef]
- Schmidt, S.; Zietz, M.; Schreiner, M.; Rohn, S.; Kroh, L.W.; Krumbein, A. Genotypic and climatic influences on the concentration and composition of flavonoids in kale (Brassica oleracea var. sabellica). Food Chem. 2010, 119, 1293–1299. [Google Scholar] [CrossRef]
- Gil-Izquierdo, A.; Riquelme, M.T.; Porras, I.; Ferreres, F. Effect of the rootstock and interstock grafted in lemon tree (Citrus limon (L.) Burm.) on the flavonoid content of lemon juice. J. Agric. Food Chem. 2004, 52, 324–331. [Google Scholar] [CrossRef] [PubMed]
- Cheng, S.Y.; Xu, F.; Wang, Y. Advances in the study of flavonoids in Ginkgo biloba leaves. J. Med. Plants Res. 2010, 3, 1248–1252. [Google Scholar] [CrossRef]
- Khan, M.K.; Huma, Z.E.; Dangles, O. A comprehensive review on flavanones, the major citrus polyphenols. J. Food Compos. Anal. 2014, 33, 85–104. [Google Scholar] [CrossRef]
- Lu, Y.; Zhang, C.; Bucheli, P.; Wei, D. Citrus flavonoids in fruit and traditional Chinese medicinal food ingredients in China. Plant Foods Hum. Nutr. 2006, 61, 57–65. [Google Scholar] [CrossRef]
- Li, H.; Yang, X.; Zhu, L.; Yi, H.; Chai, L.; Deng, X. Parentage analysis of natural citrus hybrid ‘Zhelong Zhoupigan’ based on nuclear and chloroplast SSR markers. Acta Horticuhurae Sin. 2015, 186, 24–30. [Google Scholar] [CrossRef]
- Dugrand-Judek, A.; Olry, A.; Hehn, A.; Costantino, G.; Ollitrault, P.; Froelicher, Y.; Bourgaud, F. The distribution of coumarins and furanocoumarins in Citrus species closely matches citrus phylogeny and reflects the organization of biosynthetic pathways. PLoS ONE 2015, 10, e0142757. [Google Scholar] [CrossRef]
- Xi, W.; Zhang, G.; Jiang, D.; Zhou, Z. Phenolic compositions and antioxidant activities of grapefruit (Citrus paradisi Macfadyen) varieties cultivated in China. Int. J. Food Sci. Nutr. 2015, 66, 858–866. [Google Scholar] [CrossRef]
- Lou, S.N.; Ho, C.T. Phenolic compounds and biological activities of small-size citrus: Kumquat and calamondin. J. Food Drug Anal. 2017, 25, 162–175. [Google Scholar] [CrossRef] [PubMed]
- Du, Q.Z.; Chen, H. The methoxyflavones in Citrus reticulata Blanco cv. ponkan and their antiproliferative activity against cancer cells. Food Chem. 2010, 119, 567–572. [Google Scholar] [CrossRef]
- Xing, T.T.; Zhao, X.J.; Zhang, Y.D.; Li, Y.F. Fast separation and sensitive quantitation of polymethoxylated flavonoids in the peels of Citrus using UPLC-Q-TOF-MS. J. Agric. Food Chem. 2017, 65, 2615–2627. [Google Scholar] [CrossRef] [PubMed]
- Sun, Y.J.; Qiao, L.P.; Shen, Y.; Jiang, P.; Chen, J.C.; Ye, X.Q. Phytochemical profile and antioxidant activity of physiological drop of Citrus fruits. J. Food Sci. 2013, 78, C37–C42. [Google Scholar] [CrossRef]
- Mishra, K.; Ojha, H.; Chaudhury, N.K. Estimation of antiradical properties of antioxidants using DPPH assay: A critical review and results. Food Chem. 2012, 130, 1036–1043. [Google Scholar] [CrossRef]
- Raquel, P.; Laura, B.; Fulgencio, S.C. Antioxidant activity of dietary polyphenols as determined by a modified ferric reducing antioxidant power assay. J. Agric. Food Chem. 2000, 48, 3396–3402. [Google Scholar]
- Nenadis, N.; Wang, L.F.; Tsimidou, M.; Zhang, H.Y. Estimation of scavenging activity of phenolic compounds using the ABTS(+) assay. J. Agric. Food Chem. 2004, 52, 4669–4674. [Google Scholar] [CrossRef]
- Nogata, Y.; Sakamoto, K.; Ishii, T.; Yano, M.; Shiratsuchi, H.; Ohta, H. Flavonoid composition of fruit tissues of citrus species. Biosci. Biotechnol. Biochem. 2006, 70, 178–192. [Google Scholar] [CrossRef]
- Singleton, V.L.; Orthofer, R.; Lamuela Raverntos, R.M. Analysis of total phenols and other oxidation substrates and antioxidants by means of folin-ciocalteu reagent. Methods Enzymol. 1999, 299C, 152–178. [Google Scholar] [CrossRef]
- Kim, D. Antioxidant capacity of phenolic phytochemicals from various cultivars of plums. Food Chem. 2003, 81, 321–326. [Google Scholar] [CrossRef]
- Barreca, D.; Bellocco, E.; Caristi, C.; Leuzzi, U.; Gattuso, G. Elucidation of the flavonoid and furocoumarin composition and radical-scavenging activity of green and ripe chinotto (Citrus myrtifolia Raf.) fruit tissues, leaves and seeds. Food Chem. 2011, 129, 1504–1512. [Google Scholar] [CrossRef]
- Seeram, N.P.; Aviram, M.; Zhang, Y.J.; Henning, S.M.; Feng, L.; Dreher, M.; Heber, D. Comparison of antioxidant potency of commonly consumed polyphenol-rich beverages in the United States. J. Agric. Food Chem. 2008, 56, 1415–1422. [Google Scholar] [CrossRef] [PubMed]





| No. | Cultivars | Peels | Pulps | Juices | |||
|---|---|---|---|---|---|---|---|
| TPC (mg/g GAE DW) | TFC (mg/g RE DW) | TPC (mg/g GAE DW) | TFC (mg/g RE DW) | TPC (mg/mL GAE) | TFC (mg/mL RE) | ||
| 1 | JJSC | 18.15 ± 0.47 c | 17.09 ± 0.48 cd | 10.45 ± 0.29 a | 7.14 ± 0.12 ghi | 0.58± 0.043 def | 0.43 ± 0.01 gh |
| 2 | RAJD | 8.69 ± 0.49 k | 8.23 ± 0.27 kl | 7.33 ± 0.21 defg | 13.94 ± 0.06 b | 0.79 ± 0.05 c | 0.57 ± 0.03 de |
| 3 | GXY | 14.93 ± 0.21 d | 14.03 ± 0.46 fg | 7.02 ± 0.14 defg | 7.83 ± 0.43 fgh | 0.49 ± 0.02 fghi | 0.35 ± 0.03 ij |
| 4 | DJBY | 12.82 ± 0.46 e | 8.25 ± 0.28 kl | 7.19 ± 0.58 defg | 5.89 ± 0.31 ij | 0.63 ± 0.01 de | 0.54 ± 0.01 ef |
| 5 | GLQ | 10.62 ± 0.42 fghi | 9.30 ± 0.20 jk | 7.65 ± 0.43 cdef | 8.25 ± 0.42 efg | 1.27 ± 0.04 b | 1.17 ± 0.03 a |
| 6 | LPY | 8.79 ± 0.16 jk | 10.03 ± 0.07 j | 4.52 ± 0.75 ij | 3.67 ± 0.41 k | 0.81 ± 0.04 c | 0.48 ± 0.02 fg |
| 7 | LM | 9.48 ± 0.50 hijk | 6.17 ± 0.06 no | 7.09 ± 0.58 defg | 7.02 ± 0.11 ghi | 0.12 ± 0.01 k | 0.29 ± 0.02 j |
| 8 | TNM | 9.27 ± 0.58 ijk | 6.29 ± 0.09 mn | 6.47 ± 0.08 fgh | 16.42 ± 0.88 a | 0.22 ± 0.01 j | 0.55 ± 0.01 ef |
| 9 | MLXY | 8.88 ± 0.34 jk | 4.79 ± 0.25 o | 8.07 ± 0.47 bcdef | 5.08 ± 0.23 j | 0.42 ± 0.03 hi | 0.30 ± 0.04 j |
| 10 | JY | 3.31 ± 0.11 l | 2.38 ± 0.15 p | 3.89 ± 0.15 jk | 1.89 ± 0.08 l | - | - |
| 11 | YCC | 17.76 ± 1.17 c | 14.24 ± 0.54 fg | 5.08 ± 0.16 hij | 5.47 ± 0.18 j | - | - |
| 12 | NF | 23.46 ± 1.19 a | 21.37 ± 0.74 a | 4.41 ± 0.41 ij | 3.88 ± 0.24 k | 0.53 ± 0.01 efg | 0.33 ± 0.01 ij |
| 13 | BJ | 22.59 ± 0.91 a | 20.16 ± 0.49 ab | 6.88 ± 0.17 efg | 7.52 ± 0.35 gh | 0.42 ± 0.02 hi | 0.37 ± 0.01 hi |
| 14 | SYJ | 20.66 ± 0.83 b | 16.38 ± 1.09 d | 2.65 ± 0.32 k | 5.43 ± 0.73 j | 0.43 ± 0.02 ghi | 0.39 ± 0.03 hi |
| 15 | JG | 20.42 ± 0.32 b | 15.79 ± 0.09 de | 7.31 ± 0.47 defg | 9.66 ± 0.36 d | 1.37 ± 0.08 a | 0.68 ± 0.03 c |
| 16 | AJHJ | 15.65 ± 0.31 d | 9.61 ± 0.39 jk | 7.17 ± 0.54 defg | 6.87 ± 0.22 hi | 0.30 ± 0.01 j | 0.19 ± 0.01 k |
| 17 | YXWL | 14.79 ± 0.41 d | 19.77 ± 0.51 b | 9.12 ± 0.59 abc | 7.21 ± 0.77 ghi | 0.49 ± 0.03 fghi | 0.39 ± 0.03 hi |
| 18 | ZPG | 12.74 ± 0.13 e | 12.66 ± 0.15 gh | 6.66 ± 1.03 fg | 8.24 ± 0.32 efg | 0.28 ± 0.01 j | 0.36 ± 0.02 hij |
| 19 | NJ | 12.22 ± 0.96 ef | 12.70 ± 0.60 gh | 8.55 ± 0.87 bcd | 9.31 ± 0.48 de | 0.39 ± 0.02 i | 0.51 ± 0.01 ef |
| 20 | GSG | 11.33 ± 0.53 efg | 12.94 ± 0.76 gh | 5.79 ± 0.31 ghi | 5.21 ± 0.50 j | 0.40 ± 0.01 i | 0.58 ± 0.04 de |
| 21 | BDZ | 11.14 ± 0.23 efgh | 7.57 ± 0.29 lm | 4.25 ± 0.22 ij | 10.90 ± 0.62 c | 0.43 ± 0.01 hi | 0.62 ± 0.03 cd |
| 22 | DHP | 10.58 ± 0.34 fghi | 14.94 ± 0.43 ef | 4.84 ± 0.05 ij | 7.27 ± 0.44 gh | 0.58 ± 0.02 def | 0.34 ± 0.02 ij |
| 23 | GLC | 12.68 ± 0.39 e | 5.92 ± 0.73 no | 8.43 ± 0.14 bcde | 9.81 ± 0.39 cd | 0.67 ± 0.03 d | 0.35 ± 0.02 ij |
| 24 | MHQC | 12.32 ± 0.21 ef | 11.62 ± 0.20 hi | 6.95 ± 0.32 defg | 7.15 ± 0.42 ghi | 0.58 ± 0.04 def | 0.38 ± 0.01 hi |
| 25 | TC | 11.73 ± 0.56 efg | 5.89 ± 0.43 no | 4.98 ± 0.06 ij | 5.32 ± 0.21 j | 0.67 ± 0.02 d | 0.43 ± 0.02 gh |
| 26 | BTC | 11.57 ± 0.32 efg | 10.66 ± 0.27 ij | 9.49 ± 1.07 ab | 9.26 ± 0.21 de | 0.47 ± 0.04 ghi | 0.92 ± 0.02 b |
| 27 | S26 | 10.43 ± 0.45 ghij | 10.29 ± 0.31 ij | 9.21 ± 0.07 ab | 9.00 ± 0.15 def | 0.51 ± 0.01 fgh | 0.23 ± 0.01 k |
| NO. | Cultivars | Peels | Pulps | Juices | ||||||||||||
|---|---|---|---|---|---|---|---|---|---|---|---|---|---|---|---|---|
| ABTS | DPPH | FRAP | APC | Rank | ABTS | DPPH | FRAP | APC | Rank | ABTS | DPPH | FRAP | APC | Rank | ||
| 1 | JJSC | 60.51 ± 1.96 gfh | 38.58 ± 0.69 hi | 19.20 ± 0.17 fg | 24.92 | 13 | 18.88 ± 1.30 hijk | 12.60 ± 0.11 b | 30.72 ± 1.55 a | 82.18 | 6 | 3.24 ± 0.13 ijkl | 2.88 ± 0.06 lm | 1.80 ± 0.03 ghi | 37.56 | 19 |
| 2 | RAJD | 46.48 ± 0.50 h | 26.39 ± 0.76 i | 6.90 ± 0.37 l | 11.91 | 25 | 19.33 ± 1.79 hij | 7.89 ± 0.12 hi | 19.81 ± 0.26 gh | 59.63 | 20 | 2.53 ± 0.16 lm | 3.48 ± 0.04 hij | 1.54 ± 0.18 i | 36.01 | 24 |
| 3 | DJBY | 53.25 ± 1.74 gh | 29.86 ± 2.07 hi | 9.96 ± 0.44 kl | 15.43 | 22 | 31.14 ± 1.49 a | 10.68 ± 0.35 cde | 17.97 ± 1.28 hij | 76.11 | 10 | 9.61 ± 0.43 a | 5.30 ± 0.04 c | 3.17 ± 0.21 c | 80.16 | 2 |
| 4 | GXY | 68.54 ± 2.24 gf | 29.57 ± 1.52 hi | 8.45 ± 0.15 l | 15.17 | 23 | 16.15 ± 0.34 jk | 8.25 ± 0.17 ghi | 14.60 ± 0.69 klm | 51.63 | 25 | 3.24 ± 0.20 ijkl | 4.06 ± 0.05 e | 2.22 ± 0.20 defgh | 46.15 | 12 |
| 5 | LPY | 39.77 ± 1.12 hi | 24.00 ± 0.75 i | 10.67 ± 0.30 kl | 14.53 | 24 | 15.59 ± 0.90 k | 9.39 ± 0.31 fg | 18.59 ± 0.59 hi | 58.10 | 21 | 5.02 ± 0.17 de | 5.77 ± 0.09 b | 3.27 ± 0.30 c | 67.84 | 4 |
| 6 | GLQ | 47.22 ± 2.18 h | 20.90 ± 0.71 i | 7.13 ± 0.27 l | 11.66 | 26 | 25.18 ± 0.73 bcde | 9.12 ± 0.86 fgh | 12.64 ± 0.35 n | 60.64 | 18 | 10.04 ± 0.50 a | 7.24 ± 0.28 a | 4.43 ± 0.54 a | 100.00 | 1 |
| 7 | LM | 52.66 ± 3.59 gh | 33.75 ± 2.97 hi | 16.47 ± 2.81 ghij | 21.49 | 17 | 26.34 ± 0.58 bc | 14.06 ± 0.18 a | 24.98 ± 0.41 def | 86.91 | 2 | 2.89 ± 0.17 jklm | 2.31 ± 0.09 n | 2.24 ± 0.13 defgh | 37.09 | 20 |
| 8 | TNM | 50.93 ± 1.78 gh | 30.06 ± 0.53 hi | 14.68 ± 0.42 hij | 19.44 | 21 | 21.34 ± 1.63 fghi | 10.55 ± 0.14 de | 21.04 ± 1.65 gh | 69.29 | 13 | 2.01 ± 0.54 m | 2.38 ± 0.15 n | 1.87 ± 0.15 fghi | 31.70 | 25 |
| 9 | MLXY | 142.83 ± 4.12 c | 87.94 ± 5.27 d | 6.68 ± 0.28 l | 24.42 | 14 | 26.88 ± 1.74 bc | 12.66 ± 0.34 b | 26.31 ± 1.75 cde | 85.57 | 3 | 3.34 ± 0.01 hijkl | 2.79 ± 0.08 m | 1.72 ± 0.02 hi | 36.88 | 21 |
| 10 | JY | 25.07 ± 1.72 i | 21.8 ± 2.08 i | 7.04 ± 0.47 l | 10.06 | 27 | 20.98 ± 1.58 ghi | 8.65 ± 0.41 hi | 15.05 ± 1.14 jkl | 57.92 | 22 | - | - | - | - | - |
| 11 | YCC | 156.76 ± 5.14 bc | 42.12 ± 3.23 hi | 24.65 ± 1.12 d | 35.91 | 7 | 11.62 ± 0.37l | 9.30 ± 0.31 fg | 16.68 ± 0.25 ijk | 51.82 | 24 | - | - | - | - | - |
| 12 | SYJ | 186.46 ± 14.49 b | 357.18 ± 21.76 a | 37.75 ± 0.10 ab | 80.13 | 1 | 21.58 ± 0.81 efgh | 7.50 ± 0.28 i | 10.46 ± 0.32 ef | 50.82 | 27 | 4.06 ± 0.14 efghi | 3.55 ± 0.05 ghi | 2.50 ± 0.16 de | 48.63 | 10 |
| 13 | NJ | 461.72 ± 21.34 a | 200.37 ± 14.21 b | 12.74 ± 1.05 jk | 63.28 | 2 | 23.49 ± 0.67 cdefg | 9.24 ± 0.33 fg | 22.60 ± 0.69 fg | 70.03 | 12 | 2.23 ± 0.20 m | 3.10 ± 0.03 kl | 1.92 ± 0.10 efghi | 36.12 | 23 |
| 14 | NF | 131.64 ± 13.14 c | 128.65 ± 7.02 c | 35.45 ± 0.92 bc | 52.81 | 3 | 20.92 ± 0.37 ghi | 8.95 ± 0.80 fgh | 10.58 ± 0.16 n | 53.72 | 23 | 4.64 ± 0.36 defg | 2.92 ± 0.05 lm | 1.58 ± 0.22 i | 40.74 | 17 |
| 15 | BJ | 94.15 ± 7.09 de | 69.75 ± 1.86 ef | 37.15 ± 3.64 abc | 46.11 | 4 | 24.98 ± 0.63 bcdef | 8.92 ± 0.24 gh | 15.44 ± 0.42 jkl | 63.00 | 16 | 4.13 ± 0.31 efghi | 3.60 ± 0.08 gh | 1.77 ± 0.03 ghi | 43.60 | 15 |
| 16 | JG | 110.74 ± 2.04 d | 66.04 ± 3.58 ef | 33.96 ± 1.46 c | 44.14 | 5 | 22.52 ± 1.03 defgh | 8.26 ± 0.19 ghi | 16.39 ± 0.62 ijk | 60.00 | 19 | 3.64 ± 0.09 ghijk | 4.69 ± 0.11 d | 3.14 ± 0.13 c | 57.30 | 5 |
| 17 | YXWL | 59.16 ± 2.20 gh | 48.42 ± 0.94 gh | 39.77 ± 1.03 a | 43.91 | 6 | 24.52 ± 1.80 bcdefg | 11.84 ± 0.23 bc | 29.49 ± 1.56 ab | 84.71 | 5 | 3.93 ± 0.50 fghi | 3.30 ± 0.08 ijk | 1.93 ± 0.18 efghi | 42.76 | 16 |
| 18 | AJHJ | 78.96 ± 6.03 ef | 79.42 ± 10.51 de | 23.37 ± 1.14 de | 33.75 | 8 | 26.75 ± 1.68 bc | 10.19 ± 0.35 ef | 20.70 ± 0.90 gh | 73.50 | 11 | 4.30 ± 0.19 efgh | 3.91 ± 0.08 ef | 2.77 ± 0.16 cd | 53.12 | 9 |
| 19 | GSG | 43.52 ± 1.99 hi | 36.81 ± 1.19 hi | 26.83 ± 1.37 d | 30.27 | 9 | 16.53 ± 0.69 jk | 10.80 ± 0.10 cde | 24.00 ± 0.12 lmn | 68.30 | 14 | 6.24 ± 0.45 c | 3.24 ± 0.01 jk | 2.75 ± 0.12 cd | 56.33 | 7 |
| 20 | ZPG | 44.45 ± 3.25 h | 38.48 ± 0.90 hi | 25.16 ± 0.84 de | 29.02 | 10 | 25.27 ± 1.93 bcde | 11.01 ± 0.61 cde | 27.63 ± 1.31 bcd | 81.48 | 7 | 2.70 ± 0.13 klm | 3.14 ± 0.10 kl | 1.76 ± 0.05 hi | 36.66 | 22 |
| 21 | BDZ | 47.01 ± 2.72 h | 39.28 ± 2.09 hi | 21.93 ± 1.06 ef | 26.42 | 12 | 17.65 ± 0.27 ijk | 8.57 ± 0.60 ghi | 11.87 ± 0.56 mn | 50.93 | 26 | 4.82 ± 0.65 def | 3.29 ± 0.03 ijk | 1.82 ± 0.09 ghi | 44.84 | 14 |
| 22 | DHP | 51.16 ± 2.33 gh | 32.55 ± 0.56 hi | 19.41 ± 0.69 fg | 23.87 | 15 | 17.71 ± 0.95 ijk | 9.01 ± 0.21 fgh | 20.12 ± 0.72 gh | 60.99 | 17 | 3.27 ± 0.07 hijkl | 3.30 ± 0.09 ijk | 1.76 ± 0.23 hi | 39.29 | 18 |
| 23 | GLC | 98.82 ± 2.81 d | 58.69 ± 4.02 fg | 18.53 ± 0.76 fgh | 28.97 | 11 | 31.72 ± 0.88 a | 9.02 ± 0.36 fgh | 24.22 ± 0.59 ef | 79.54 | 9 | 5.40 ± 0.16 cd | 4.15 ± 0.04 e | 2.45 ± 0.17 def | 55.47 | 8 |
| 24 | BTC | 60.17 ± 1.14 gf | 34.17 ± 2.39 hi | 17.29 ± 0.60 ghi | 22.80 | 16 | 33.17 ± 0.86 a | 10.83 ± 0.33 cde | 28.00 ± 1.10 abcd | 89.39 | 1 | 3.99 ± 0.31 fghi | 3.77 ± 0.04 fg | 2.37 ± 0.05 defg | 48.44 | 11 |
| 25 | MHQC | 55.30 ± 2.36 gh | 30.33 ± 0.69 hi | 16.37 ± 1.00 ghij | 21.28 | 18 | 22.31 ± 0.29 defgh | 9.13 ± 0.21 fgh | 18.83 ± 0.58 hi | 64.50 | 15 | 2.53 ± 0.23 lm | 4.03 ± 0.02 ef | 2.42 ± 0.05 def | 45.16 | 13 |
| 26 | S26 | 46.88 ± 6.84 h | 29.67 ± 2.19 hi | 15.76 ± 1.28 ghj | 20.07 | 19 | 25.96 ± 0.43 bcd | 11.54 ± 0.34 bcd | 29.25 ± 0.89 abc | 85.19 | 4 | 3.85 ± 0.34 fghij | 4.51 ± 0.07 d | 3.09 ± 0.09 c | 56.80 | 6 |
| 27 | TC | 46.31 ± 2.09 h | 36.71 ± 0.91 hi | 14.49 ± 1.28 ij | 19.56 | 20 | 27.36 ± 1.41 b | 10.65 ± 0.32 cde | 26.04 ± 1.93 de | 81.00 | 8 | 7.62 ± 0.21 b | 5.32 ± 0.09 c | 3.87 ± 0.02 b | 78.91 | 3 |
| No. | Cultivar Denomination | Classification | Locality (China) | Repository Number | Abbreviation |
|---|---|---|---|---|---|
| 1 | Jiangjinsuancheng | C. aurantium L. | Jiangjin District, Chongqing City | LA0002 | JJSC |
| 2 | Ronganjindan | F. crassifolia Swing. | Rongan County, Guangxi Province | LF0006 | RAJD |
| 3 | Gulaoqianshatianyou | C. grandis Osbeck | Changshou District, Chongqing City | LG0004 | GLQ |
| 4 | Liangpingyou1hao | C. grandis Osbeck | Liangping County, Chongqing City | LG0006 | LPY |
| 5 | Dianjiangbaiyou | C. grandis Osbeck | Dianjiang District, Chongqing City | LG0007 | DJBY |
| 6 | Guanximiyou | C. grandis Osbeck | Pinghe County, Fujian Province | LG0038 | GXY |
| 7 | Pingxiangtuningmeng | C. limonia Osbeck | Pingxiang City, Guangxi Province | LM0032 | TNM |
| 8 | Limeng | C. limonia Osbeck | Junan County, Shandong Province | LM0030 | LM |
| 9 | Mulixiangyuan | C. medica L. | Muli County, Sichuan Province | LM0097 | MLXY |
| 10 | Juyuan | C. medica L. | Yunnan Province | LM0091 | JY |
| 11 | Huaihuayichangcheng | C. ichangensis | Huaihua City, Hunan Province | LP0017 | YCC |
| 12 | Bendizao | C. reticulata Blanco | Huangyan District, Zhejiang Province | LR0001 | BDZ |
| 13 | Guihuadinanfeng | C. reticulata Blanco | Nanfeng County, Jiangxi Province | LR0010 | NF |
| 14 | Cupigoushigan | C. reticulata Blanco | Hechuan District, Chongqing City | LR0018 | GSG |
| 15 | Shantoujiaogan | C. reticulata Blanco | Puning City, Guangdong Province | LR0022 | JG |
| 16 | Baiju | C. reticulata Blanco | Jianshui County, Yunnan Province | LR0027 | BJ |
| 17 | Anjianghongju | C. reticulata Blanco | Qianyang County, Hunan Province | LR0036 | AJHJ |
| 18 | Wangcangzhoupigan | C. reticulata Blanco | Wangcang County, Sichuan Province | LR0072 | ZPG |
| 19 | Nianju | C. reticulata Blanco | Dafeng District, Jiangsu Province | LR0093 | NJ |
| 20 | Shiyueju | C. reticulata Blanco | Longmen County, Guangdong Province | LR0310 | SYJ |
| 21 | Yanxiwanlu | C. reticulata Blanco | Xinhui District, Guangdong Province | LR0361 | YXWL |
| 22 | Dahongpao | C. reticulata Blanco | Meishan City, Sichuan Province | LR0094 | DHP |
| 23 | Gailiangcheng | C. sinensis (L.) Osbeck | Fujian Province | LS0019 | GLC |
| 24 | S26Jincheng | C. sinensis (L.) Osbeck | Youxi County, Fujian Province | LS0040 | S26 |
| 25 | Lixingtiancheng | C. sinensis (L.) Osbeck | Jiangjin District, Chongqing City | LS0055 | TC |
| 26 | Bingtangcheng | C. sinensis (L.) Osbeck | Jiangjin District, Chongqing City | LS0101 | BTC |
| 27 | Meihongqicheng | C. sinensis (L.) Osbeck. | Fengjie County, Chongqing City | LS0033 | MHQC |
© 2020 by the authors. Licensee MDPI, Basel, Switzerland. This article is an open access article distributed under the terms and conditions of the Creative Commons Attribution (CC BY) license (http://creativecommons.org/licenses/by/4.0/).
Share and Cite
Chen, Q.; Wang, D.; Tan, C.; Hu, Y.; Sundararajan, B.; Zhou, Z. Profiling of Flavonoid and Antioxidant Activity of Fruit Tissues from 27 Chinese Local Citrus Cultivars. Plants 2020, 9, 196. https://doi.org/10.3390/plants9020196
Chen Q, Wang D, Tan C, Hu Y, Sundararajan B, Zhou Z. Profiling of Flavonoid and Antioxidant Activity of Fruit Tissues from 27 Chinese Local Citrus Cultivars. Plants. 2020; 9(2):196. https://doi.org/10.3390/plants9020196
Chicago/Turabian StyleChen, Qiyang, Dan Wang, Chun Tan, Yan Hu, Balasubramani Sundararajan, and Zhiqin Zhou. 2020. "Profiling of Flavonoid and Antioxidant Activity of Fruit Tissues from 27 Chinese Local Citrus Cultivars" Plants 9, no. 2: 196. https://doi.org/10.3390/plants9020196
APA StyleChen, Q., Wang, D., Tan, C., Hu, Y., Sundararajan, B., & Zhou, Z. (2020). Profiling of Flavonoid and Antioxidant Activity of Fruit Tissues from 27 Chinese Local Citrus Cultivars. Plants, 9(2), 196. https://doi.org/10.3390/plants9020196
