Combined Transcriptomic and Metabolomic Analysis of the Coloration Mechanism in Colored-Leaf Osmanthus fragrans ‘Jinyu Guihua’
Abstract
1. Introduction
2. Results
2.1. Physiological Experimental Results
2.1.1. Leaf Microstructure Observations
2.1.2. Leaf Ultrastructure Observations
2.1.3. Pigment Content Determination
2.2. Transcriptomic Results and Analysis
2.3. Metabolomic Results and Analysis
2.4. qRT-PCR Identification
3. Discussion
3.1. The Effects of the Photosynthesis Pathway on Leaf Coloration in ‘Jinyu Guihua’
3.2. The Effects of Chlorophyll Metabolism on Leaf Coloration in ‘Jinyu Guihua’
3.3. The Effects of Carotenoid Metabolism on Leaf Coloration in ‘Jinyu Guihua’
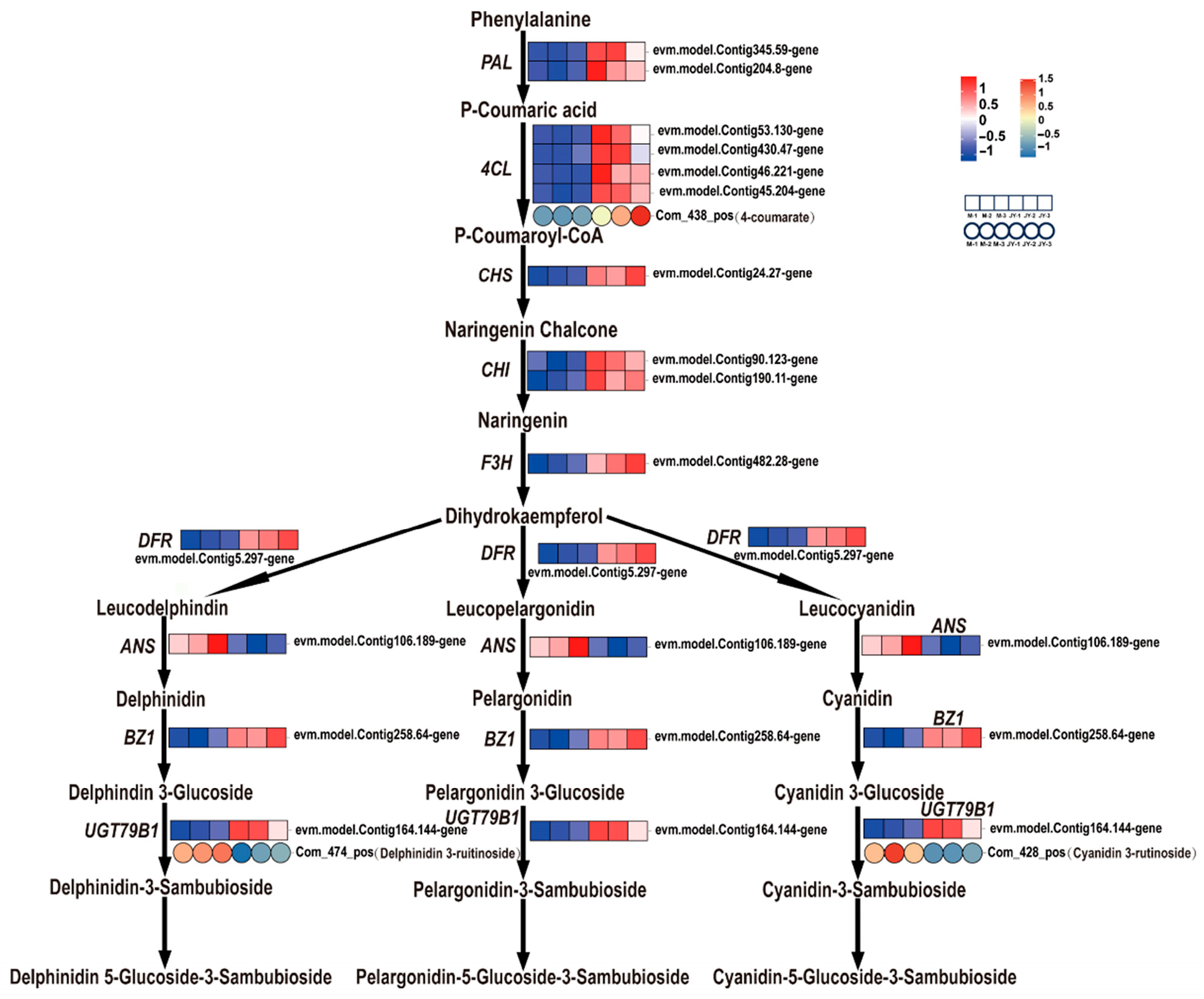
3.4. The Effect of Anthocyanin Metabolism on Leaf Coloration in ‘Jinyu Guihua’
4. Materials and Methods
4.1. Plant Materials
4.2. Phenotypic Determination
4.3. Experimental Methods for Paraffin Sectioning
4.4. Transmission Electron Microscopy Experimental Methods
4.5. Methods of Pigment Content Determination
4.6. RNA Extraction, Library Construction, and Gene Annotation
4.7. HPLC MS/MS Methods
4.8. qRT-PCR Methods
4.9. Data Analysis
5. Conclusions
Author Contributions
Funding
Data Availability Statement
Conflicts of Interest
Appendix A
| Gene ID | Sense Primer | Anti-Sense Primer |
|---|---|---|
| Actin | CGTGGCACTTGACTATGAA | TCTGGGCAACGGAATCTCT |
| evm.model.Contig164.99-gene | ATGGGCTGTTTGCTCCTACC | AGCACCCAAAAGGAGCAAGT |
| evm.model.Contig26.218-gene | AAGCTTGCCTCGAAGGAGTC | CGTGGACTTCCCAGTTCCTC |
| evm.model.Contig78.196-gene | CTCCGGGGATTAGTCTGGGA | TTCGAGGCAAGCTTTTGTGC |
| evm.model.Contig79.172-gene | AGTTTGATCAGCCCTCGGTT | TCTCGTGGAGTTCGCATGAC |
| evm.model.Contig72.79-gene | AGCATTGGATCGTTGGGAGG | ATTTCCAGAGGTCCATCCGC |
| evm.model.Contig240.94-gene | TCGGAGCACCTCCTGTAGAA | CGCAGTTGGCGTCTGTAATG |
| evm.model.Contig9.158-gene | ACCCATACATGCCTTTGCCA | CAGGCGCTTCACGATAGAGT |
| evm.model.Contig204.8-gene | TGGTACAGCAGTTGGCTCTG | CAATTTGGCCAGGATGGTGC |
| evm.model.Contig24.27-gene | GCCGACTACCAACTCACCAA | CCCGGAATGTAACCGCAGTA |
| evm.model.Contig190.11-gene | GCTAGAGAGCGCGGTAAGAG | TGCAAATGCAATCTCAGCGG |
| evm.model.Contig114.161-gene | TGCCAGCAGTAGGGACTTTG | GGCCTGCTAACATGTGGTCT |
| evm.model.Contig182.127-gene | TTTTTCCAAGAAGCGCCACG | GGGTACGTGATCGTCCTTCC |
References
- Liu, Z. Study on the Anti-Inflammatory Effects and Mechanism of Medicinal and Edible Osmanthus in Inhibiting Macrophages and Mast Cells Inflammation. Master’s Thesis, Peking Union Medical College, Beijing, China, 2024. [Google Scholar]
- Yang, X. Research on the planting of Osmanthus and the imagery of site names in private gardens of Jiangnan during the Ming and Qing dynasties. Chin. Landsc. Archit. 2020, 36, 123–126. [Google Scholar] [CrossRef]
- Xiang, M.; Duan, Y.; Xiang, Q. International Registration Center for Osmanthus Cultivars Annual Report (1) Establishment of the Color-leaf Osmanthus Cultivar Group. J. Nanjing For. Univ. Nat. Sci. Ed. 2014, 38, 2+187. [Google Scholar]
- Yan, X.; Hu, S.; Zhao, H. New superior varieties of colored-leaf Osmanthus-scented Osmanthus. Zhejiang For. 2022, 14, 26–27. [Google Scholar]
- Tu, X.; Jiang, Y.; Qin, F.; Wang, J.; Wan, B. Research Progress on the Mechanism of Leaf Color Variation and Breeding of Osmanthus fragrans. Chin. Agric. Sci. Bull. 2024, 40, 42–50. [Google Scholar]
- Liu, Q. Yuntian caigui. Flower Hortic. 2014, 5, 241–242. [Google Scholar]
- Zang, D. A new cultivar of Osmanthus fragrans ‘Yongfu Caixia’. Hortic. J. 2018, 45, 1629–1630. [Google Scholar] [CrossRef]
- Guo, P.; Huang, Z.; Zhao, W.; Lin, N.; Wang, Y.; Shang, F. Mechanisms for leaf color changes in Osmanthus fragrans ‘Ziyan Gongzhu’using physiology, transcriptomics and metabolomics. BMC Plant Biol. 2023, 23, 453. [Google Scholar] [CrossRef]
- Zhao, M.-H.; Li, X.; Zhang, X.-X.; Zhang, H.; Zhao, X.-Y. Mutation Mechanism of Leaf Color in Plants: A Review. Forests 2020, 11, 851. [Google Scholar] [CrossRef]
- Konoplyova, A.; Petropoulou, Y.; Yiotis, C.; Psaras, G.K.; Manetas, Y. The fine structure and photosynthetic cost of structural leaf variegation. Flora-Morphol. Distrib. Funct. Ecol. Plants 2008, 203, 653–662. [Google Scholar] [CrossRef]
- Fooshee, W.; Henny, R. Chlorophyll levels and anatomy of variegated and nonvariegated areas of Aglaonema nitidum leaves. Proc. Fla. State Hortic. Soc. 1990, 170–171. [Google Scholar]
- Tanaka, R.; Tanaka, A. Chlorophyll cycle regulates the construction and destruction of the light-harvesting complexes. Biochim. Et Biophys. Acta (BBA)-Bioenerg. 2011, 1807, 968–976. [Google Scholar] [CrossRef]
- Cao, H.; Li, H.; Miao, Z.; Fu, G.; Yang, C.; Wu, L.; Zhao, P.; Shan, Q.; Ruan, J.; Wang, G.; et al. Preliminary study on leaf color mutants of Dendrobium officinale. J. Nucl. Agric. Sci. 2017, 31, 461–471. [Google Scholar]
- Yang, Y.; Zhu, J.; Chen, M.; Zhao, H.; Liu, P.; Ding, H.; Jia, Z.; Du, H. Phenotypic and transcriptome analysis on red leaf and green leaf Eucommia ulmoides Oliver. Acta Physiol. Plant. 2020, 42, 65. [Google Scholar] [CrossRef]
- Shen, J. Study on the Molecular Mechanism of Leaf Coloration of Forsythia suspensa. Ph.D. Thesis, Beijing Forestry University, Beijing, China, 2019. [Google Scholar]
- Xu, Q.; Yang, F.; Ye, Q.; Z, G. Comparison of photosynthetic pigment content, chlorophyll fluorescence characteristics and chloroplast ultrastructure of Cymbidium sinense ‘ Damo ‘ leaf art strain. J. Trop. Crops 2017, 38, 1210–1215. [Google Scholar]
- Feng, Y.; Li, Y.; Zhao, Y.; Shi, H. Physiological, transcriptome and co-expression network analysis of chlorophyll-deficient mutants in flue-cured tobacco. BMC Plant Biol. 2023, 23, 153. [Google Scholar] [CrossRef] [PubMed]
- Li, T.-Z.; Hao, N.-B.; Lou, S.-Q.; Zhang, Q.-D.; Lin, S.-Q.; Kuang, T.-Y. Structure and Function of Chloroplast Membrane IV. Chlorophyll-Protein Complexes of Wheat Thylakoid Membrane. J. Integr. Plant Biol. 1980, 22, 4. [Google Scholar]
- Gutiérrez-Nava, M.a.d.l.L.; Gillmor, C.S.; Jiménez, L.F.; Guevara-García, A.; León, P. Chloroplast Biogenesis genes act cell and noncell autonomously in early chloroplast development. Plant Physiol. 2004, 135, 471–482. [Google Scholar] [CrossRef]
- Sakuraba, Y.; Rahman, M.L.; Cho, S.H.; Kim, Y.S.; Koh, H.J.; Yoo, S.C.; Paek, N.C. The rice faded green leaf locus encodes protochlorophyllide oxidoreductase B and is essential for chlorophyll synthesis under high light conditions. Plant J. 2013, 74, 122–133. [Google Scholar] [CrossRef]
- Li, W.-X.; Yang, S.-B.; Lu, Z.; He, Z.-C.; Ye, Y.-L.; Zhao, B.-B.; Wang, L.; Jin, B. Cytological, physiological, and transcriptomic analyses of golden leaf coloration in Ginkgo biloba L. Hortic. Res. 2018, 5, 12. [Google Scholar] [CrossRef]
- Ma, C.; Yao, M.; Wang, X.; Jin, J.; Ma, J.; Chen, L. Cloning and expression of three genes involved in the biosynthesis of chlo-rophyll in different albescent stages of “Baiye 1”. Acta Agron. Sin. 2015, 41, 240–250. [Google Scholar] [CrossRef]
- Li, Y.; Zhang, Z.; Wang, P.; Wang, S.a.; Ma, L.; Li, L.; Yang, R.; Ma, Y.; Wang, Q. Comprehensive transcriptome analysis discovers novel candidate genes related to leaf color in a Lagerstroemia indica yellow leaf mutant. Genes Genom. 2015, 37, 851–863. [Google Scholar] [CrossRef]
- Simkin, A.J. Carotenoids and apocarotenoids in planta: Their role in plant development, contribution to the flavour and aroma of fruits and flowers, and their nutraceutical benefits. Plants 2021, 10, 2321. [Google Scholar] [CrossRef]
- Dang, J.; Jia, H.; Dang, X. Analysis on chlorosis of plant leaves. J. Shandong Acad. Agric. Manag. 2002, 5, 145–146. [Google Scholar] [CrossRef]
- Tian, W. Study on Physiological and Molecular Basis of Light Green Stripe Mutant of Oncidium. Master’s Thesis, Academy of Forestry Sciences, Hanoi, Vietnam, 2016. [Google Scholar]
- Wang, Y.; Zhang, G.; He, J.; Xu, S.; Liu, X.; Ma, C.; Zhang, J. Research progress of rhododendron flower color. World For. Res. 2020, 33, 19–24. [Google Scholar] [CrossRef]
- Si, F.; Wang, X.; Du, X.; Wang, J.; Tao, J.; Qiao, Q.; Feng, Z. Transcriptome sequencing and screening of anthocyanin-related genes in the leaves of Acer truncatum Bunge. Biochem. Genet. 2022, 60, 1845–1864. [Google Scholar] [CrossRef]
- Luo, J.; Shi, Q.; Niu, L.; Zhang, Y. Transcriptomic analysis of leaf in tree peony reveals differentially expressed pigments genes. Molecules 2017, 22, 324. [Google Scholar] [CrossRef]
- Zhang, S.; Yu, X.; Chen, M.; Chang, C.; Zhu, J.; Zhao, H. Comparative transcriptome and metabolome profiling reveal mechanisms of red leaf color fading in Populus× euramericana cv.‘Zhonghuahongye’. Plants 2023, 12, 3511. [Google Scholar] [CrossRef]
- Zhang, L.; Zhang, Q.; Li, W.; Zhang, S.; Xi, W. Identification of key genes and regulators associated with carotenoid metabolism in apricot (Prunus armeniaca) fruit using weighted gene coexpression network analysis. BMC Genom. 2019, 20, 876. [Google Scholar] [CrossRef] [PubMed]
- Luo, J.; Duan, J.; Huo, D.; Shi, Q.; Niu, L.; Zhang, Y. Transcriptomic analysis reveals transcription factors related to leaf anthocyanin biosynthesis in Paeonia qiui. Molecules 2017, 22, 2186. [Google Scholar] [CrossRef] [PubMed]
- Zhang, L.; Cao, D.; Hu, J. Research progress on the regulation mechanism of plant leaf color formation. J. Plant Genet. Resour. 2021, 22, 293–303. [Google Scholar] [CrossRef]
- Zhang, Y.; Liu, Z.; Wang, X.; Wang, J.; Fan, K.; Li, Z.; Lin, W. DELLA proteins negatively regulate dark-induced senescence and chlorophyll degradation in Arabidopsis through interaction with the transcription factor WRKY6. Plant Cell Rep. 2018, 37, 981–992. [Google Scholar] [CrossRef]
- Jeyasri, R.; Muthuramalingam, P.; Satish, L.; Pandian, S.K.; Chen, J.-T.; Ahmar, S.; Wang, X.; Mora-Poblete, F.; Ramesh, M. An overview of abiotic stress in cereal crops: Negative impacts, regulation, biotechnology and integrated omics. Plants 2021, 10, 1472. [Google Scholar] [CrossRef]
- Vita, F.; Giuntoli, B.; Bertolini, E.; Taiti, C.; Marone, E.; D’Ambrosio, C.; Trovato, E.; Sciarrone, D.; Zoccali, M.; Balestrini, R. Tuber omics: A molecular profiling for the adaption of edible fungi (Tuber magnatum Pico) to different natural environments. BMC Genom. 2020, 21, 90. [Google Scholar] [CrossRef]
- Ni, J.; Yang, X.; Zhang, H.; Ni, Y.; Wu, H.; Wei, Q. Metabolomics and its Application to Plant Stress Research; CABI: São Paulo, Brazil, 2014. [Google Scholar]
- Zhou, Q.; Yu, X.; Tu, G.; Wang, Q.; Hu, W.; Li, H. Research progress and application of metabolomics. Biotechnol. Bull. 2013, 9, 49–55. [Google Scholar] [CrossRef]
- Shih, T.-H.; Lin, S.-H.; Huang, M.-Y.; Huang, W.-D.; Yang, C.-M. Transcriptome profile of the variegated Ficus microcarpa cv milky stripe fig leaf. Int. J. Mol. Sci. 2019, 20, 1338. [Google Scholar] [CrossRef]
- Qiao, Q.; Wu, C.; Cheng, T.-T.; Yan, Y.; Zhang, L.; Wan, Y.-L.; Wang, J.-W.; Liu, Q.-Z.; Feng, Z.; Liu, Y. Comparative analysis of the metabolome and transcriptome between the green and yellow-green regions of variegated leaves in a mutant variety of the tree species Pteroceltis tatarinowii. Int. J. Mol. Sci. 2022, 23, 4950. [Google Scholar] [CrossRef] [PubMed]
- Zhou, Y.; Zheng, T.; Cai, M.; Feng, L.; Chi, X.; Shen, P.; Wang, X.; Wan, Z.; Yuan, C.; Zhang, M. Genome assembly and resequencing analyses provide new insights into the evolution, domestication and ornamental traits of crape myrtle. Hortic. Res. 2023, 10, uhad146. [Google Scholar] [CrossRef]
- Gang, H.; Liu, G.; Chen, S.; Jiang, J. Physiological and transcriptome analysis of a yellow-green leaf mutant in birch (Betula platyphylla × B. Pendula). Forests 2019, 10, 120. [Google Scholar] [CrossRef]
- Chang, Q.; Zhang, L.; Hou, X.; Wang, Z.; Wang, N.; Gong, M.; Zhang, Q.; Chen, H.; Shi, Z.; Deng, C. The anatomical, physiological, and molecular analysis of a chlorophyll-deficient mutant in tree peony (Paeonia suffruticosa). Photosynthetica 2019, 57, 3. [Google Scholar] [CrossRef]
- Zhu, G.; Yang, F.; Shi, S.; Li, D.; Wang, Z.; Liu, H.; Huang, D.; Wang, C. Transcriptome characterization of Cymbidium sinense ‘Dharma’using 454 pyrosequencing and its application in the identification of genes associated with leaf color variation. PLoS ONE 2015, 10, e0128592. [Google Scholar]
- Yang, Y.; Chen, X.; Xu, B.; Li, Y.; Ma, Y.; Wang, G. Phenotype and transcriptome analysis reveals chloroplast development and pigment biosynthesis together influenced the leaf color formation in mutants of Anthurium andraeanum ‘Sonate’. Front. Plant Sci. 2015, 6, 139. [Google Scholar] [CrossRef]
- Lu, X.; Chen, Z.; Tang, F.; Fu, S.; Ren, J. Transcriptome and metabolome combined to analyze the mechanism of antho-cyanin changes in Acer rubrum leaves. For. Sci. 2020, 56, 38–54. [Google Scholar]
- Qi, Y.; Wang, X.; Lei, P.; Li, H.; Yan, L.; Zhao, J.; Meng, J.; Shao, J.; An, L.; Yu, F. The chloroplast metalloproteases VAR2 and EGY1 act synergistically to regulate chloroplast development in Arabidopsis. J. Biol. Chem. 2020, 295, 1036–1046. [Google Scholar] [CrossRef]
- Sheue, C.-R.; Pao, S.-H.; Chien, L.-F.; Chesson, P.; Peng, C.-I. Natural foliar variegation without costs? The case of Begonia. Ann. Bot. 2012, 109, 1065–1074. [Google Scholar] [CrossRef]
- Zhang, Y.; Hayashi, T.; Hosokawa, M.; Yazawa, S.; Li, Y. Metallic lustre and the optical mechanism generated from the leaf surface of Begonia rex Putz. Sci. Hortic. 2009, 121, 213–217. [Google Scholar] [CrossRef]
- Kusumi, K.; Komori, H.; Satoh, H.; Iba, K. Characterization of a zebra mutant of rice with increased susceptibility to light stress. Plant Cell Physiol. 2000, 41, 158–164. [Google Scholar] [CrossRef]
- Li, Y.; Zhu, G. Research progress on the mechanism of plant leaf color variation. Agric. Technol. 2022, 42, 12071. [Google Scholar] [CrossRef]
- Bujaldon, S.; Kodama, N.; Rappaport, F.; Subramanyam, R.; de Vitry, C.; Takahashi, Y.; Wollman, F.-A. Functional accumulation of antenna proteins in chlorophyll b-less mutants of Chlamydomonas reinhardtii. Mol. Plant 2017, 10, 115–130. [Google Scholar] [CrossRef]
- Dai, R.; Qian, X.; Sun, J.; Lu, T.; Jia, Q.; Lu, T.; Lu, M.; Rao, Y. Advances in rice leaf color regulation mechanism and related genes. J. Integr. Plant Biol. 2023, 58, 799–812. [Google Scholar]
- Morita, R.; Kusaba, M.; Yamaguchi, H.; Amano, E.; Miyao, A.; Hirochika, H.; Nishimura, M. Characterization of chlorophyllide a oxygenase (CAO) in rice. Breed. Sci. 2005, 55, 361–364. [Google Scholar] [CrossRef][Green Version]
- Tian, Q.; Yue, Y.; Shen, H.; Pan, D.; Yang, X.; Wang, L. Research progress on the regulation of carotenoid metabolism in plant ornamental organs. Biotechnol. Bull. 2022, 38, 35–46. [Google Scholar] [CrossRef]
- Zhang, Z.; Han, Z. Fruit Tree Molecular Biology; Shanghai Science and Technology Press: Shanghai, China, 2012. [Google Scholar]
- Kato, M.; Ikoma, Y.; Matsumoto, H.; Sugiura, M.; Hyodo, H.; Yano, M. Accumulation of carotenoids and expression of carotenoid biosynthetic genes during maturation in citrus fruit. Plant Physiol. 2004, 134, 824–837. [Google Scholar] [CrossRef] [PubMed]
- Chen, Y.; Xue, B.; Li, Z.; Jing, Y.; Zhang, X.; Li, C.; Yan, H.; Wang, X.; Xu, L. Cloning and analysis of carotenoid hydroxylase gene MaLUT5 in banana. Mol. Plant Breed. 2023, 21, 2499–2507. [Google Scholar] [CrossRef]
- Chinese Horticultural Society. Research on the Development of Horticulture from 2014 to 2015; China Science and Technology Press: Beijing, China, 2016. [Google Scholar]
- Zhen, X. The Biochemical Basis and Genetic Mechanism of Citrus Peel Red Trait Formation. Ph.D. Thesis, Huazhong Agricultural University, Wuhan, China, 2019. [Google Scholar]
- Liu, Z.; Mao, L.; Yang, B.; Cui, Q.; Dai, Y.; Li, X.; Chen, Y.; Dai, X.; Zou, X.; Ou, L. A multi-omics approach identifies bHLH71-like as a positive regulator of yellowing leaf pepper mutants exposed to high-intensity light. Hortic. Res. 2023, 10, uhad098. [Google Scholar] [CrossRef]
- Hu, K.; Han, K.; Dai, S. Mechanism of environmental factors regulating anthocyanin synthesis and coloration in plants. Acta Bot. 2010, 45, 307–317. [Google Scholar]
- Bao, M. Cloning and Application of Plant Anthocyanin Gene-Literature Review. Hortic. Plant J. 1997, 24, 279–284. [Google Scholar]
- Zhou, Q.; Chen, Z.; Lee, J.; Li, X.; Sun, W. Proteomic analysis of tea plants (Camellia sinensis) with purple young shoots during leaf development. PLoS ONE 2017, 12, e0177816. [Google Scholar] [CrossRef]
- Chen, X.; Yang, X.; Xie, J.; Ding, W.; Li, Y.; Yue, Y.; Wang, L. Biochemical and comparative transcriptome analyses reveal key genes involved in major metabolic regulation related to colored leaf formation in Osmanthus fragrans ‘Yinbi Shuanghui’during development. Biomolecules 2020, 10, 549. [Google Scholar] [CrossRef]
- Chen, M.; Chang, C.; Li, H.; Huang, L.; Zhou, Z.; Zhu, J.; Liu, D. Metabolome analysis reveals flavonoid changes during the leaf color transition in Populus × euramericana ‘Zhonghuahongye’. Front. Plant Sci. 2023, 14, 1162893. [Google Scholar] [CrossRef]
- Zhang, J.; Pu, J.; Zhao, C.; Jiang, W.; Fa, J.; Mu, X.; Yang, Y.; Wang, Z.; Zhang, W. Dynamic analysis and primary selection of leaf color in offspring of three or-namental crabapple half-sib families. J. Nanjing For. Univ. Nat. Sci. Ed. 2018, 42, 37–44. [Google Scholar]
- Li, H. Microtechnique in Plants, 2nd ed.; Science Press: Beijing, China, 2009. [Google Scholar]
- Fu, H. Applied Electron Microscopy; Higher Education Press: Beijing, China, 2004. [Google Scholar]
- Peng, Y.; Liu, E. A comparative study on the methods of extracting chlorophyll. J. Beijing Agric. Univ. 1992, 18, 247–250. [Google Scholar]
- Su, Z.; Zhang, X. Comparison of Several Methods for Determining Chlorophyll Content in Plants. Plant Physiol. Newsl. 1989, 5, 77–78. [Google Scholar] [CrossRef]
- Pietrini, F.; Massacci, A. Leaf anthocyanin content changes in Zea mays L. grown at low temperature: Significance for the relationship between the quantum yield of PS II and the apparent quantum yield of CO2 assimilation. Photosynth. Res. 1998, 58, 213–219. [Google Scholar] [CrossRef]
- Chen, S.; Zhou, Y.; Chen, Y.; Gu, J. Fastp: An ultra-fast all-in-one FASTQ preprocessor. Bioinformatics 2018, 34, I884–I890. [Google Scholar] [CrossRef]
- Kim, D.; Langmead, B.; Hisat, S.S. A fast spliced aligner with low memory requirements. Nat. Methods 2015, 12, 357–360. [Google Scholar] [CrossRef] [PubMed]
- Love, M.I.; Huber, W.; Anders, S. Moderated estimation of fold change and dispersion for RNA-seq data with DESeq2. Genome Biol. 2014, 15, 550. [Google Scholar] [CrossRef] [PubMed]
- Saccenti, E.; Hoefsloot, H.C.; Smilde, A.K.; Westerhuis, J.A.; Hendriks, M.M. Reflections on univariate and multivariate analysis of metabolomics data. Metabolomics 2014, 10, 361–374. [Google Scholar] [CrossRef]
- Kanehisa, M.; Goto, S. KEGG: Kyoto encyclopedia of genes and genomes. Nucleic Acids Res. 2000, 28, 27–30. [Google Scholar] [CrossRef]












Disclaimer/Publisher’s Note: The statements, opinions and data contained in all publications are solely those of the individual author(s) and contributor(s) and not of MDPI and/or the editor(s). MDPI and/or the editor(s) disclaim responsibility for any injury to people or property resulting from any ideas, methods, instructions or products referred to in the content. |
© 2026 by the authors. Licensee MDPI, Basel, Switzerland. This article is an open access article distributed under the terms and conditions of the Creative Commons Attribution (CC BY) license.
Share and Cite
Guo, P.; Huang, Y.; Jin, P.; Li, X.; Ma, Q.; Yu, L.; Zhao, W.; Wang, Y.; Shang, F. Combined Transcriptomic and Metabolomic Analysis of the Coloration Mechanism in Colored-Leaf Osmanthus fragrans ‘Jinyu Guihua’. Plants 2026, 15, 385. https://doi.org/10.3390/plants15030385
Guo P, Huang Y, Jin P, Li X, Ma Q, Yu L, Zhao W, Wang Y, Shang F. Combined Transcriptomic and Metabolomic Analysis of the Coloration Mechanism in Colored-Leaf Osmanthus fragrans ‘Jinyu Guihua’. Plants. 2026; 15(3):385. https://doi.org/10.3390/plants15030385
Chicago/Turabian StyleGuo, Peng, Yu Huang, Peiquan Jin, Xinke Li, Qianqian Ma, Luoyi Yu, Wei Zhao, Yihan Wang, and Fude Shang. 2026. "Combined Transcriptomic and Metabolomic Analysis of the Coloration Mechanism in Colored-Leaf Osmanthus fragrans ‘Jinyu Guihua’" Plants 15, no. 3: 385. https://doi.org/10.3390/plants15030385
APA StyleGuo, P., Huang, Y., Jin, P., Li, X., Ma, Q., Yu, L., Zhao, W., Wang, Y., & Shang, F. (2026). Combined Transcriptomic and Metabolomic Analysis of the Coloration Mechanism in Colored-Leaf Osmanthus fragrans ‘Jinyu Guihua’. Plants, 15(3), 385. https://doi.org/10.3390/plants15030385
