Sign in to use this feature.

Years

Between: -

Subjects

remove_circle_outline
remove_circle_outline

Journals

Article Types

Countries / Regions

Search Results (1)

Search Parameters:
Keywords = ‘Jinyu Guihua’

Order results
Result details
Results per page
Select all
Export citation of selected articles as:
21 pages, 6952 KB  
Article
Combined Transcriptomic and Metabolomic Analysis of the Coloration Mechanism in Colored-Leaf Osmanthus fragrans ‘Jinyu Guihua’
by Peng Guo, Yu Huang, Peiquan Jin, Xinke Li, Qianqian Ma, Luoyi Yu, Wei Zhao, Yihan Wang and Fude Shang
Plants 2026, 15(3), 385; https://doi.org/10.3390/plants15030385 - 27 Jan 2026
Abstract
The colored-leaf Osmanthus fragrans is a valuable ornamental tree species that integrates greenery, colorful leaves, and fragrance. At present, research on colored-leaf Osmanthus fragrans mainly focuses on cultivar breeding, classification and cultivation, and physiological resistance, while studies on leaf color variation remain limited. [...] Read more.
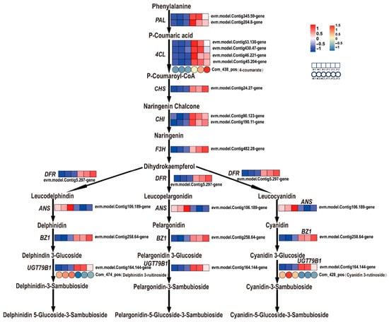
The colored-leaf Osmanthus fragrans is a valuable ornamental tree species that integrates greenery, colorful leaves, and fragrance. At present, research on colored-leaf Osmanthus fragrans mainly focuses on cultivar breeding, classification and cultivation, and physiological resistance, while studies on leaf color variation remain limited. In this study, the colored-leaf Osmanthus cultivar ‘Jinyu Guihua’ and its female parent were used as materials. The leaf coloration mechanism was systematically investigated through a combined analysis of physiology, transcriptomics, and metabolomics. The results showed that compared with the female parent, the leaves of ‘Jinyu Guihua’ exhibited significantly reduced chlorophyll b and anthocyanin contents, fewer chloroplasts, and more plastoglobules. Transcriptomic analysis identified 3938 differentially expressed genes (DEGs), among which the key chlorophyll metabolism gene CAO was downregulated and NOL was upregulated; the key carotenoid synthesis gene PSY was downregulated and CYP97A3 was upregulated; the key anthocyanin synthesis gene ANS was downregulated; and the PetC2 gene in the photosynthesis-related Cytb6-f complex was upregulated. qRT-PCR validation results were consistent with the RNA-seq data. Metabolomic analysis detected 1290 metabolites, classified into 21 subcategories, with flavonoids being the most abundant (17.21%). Anthocyanin synthase (ANS) significantly downregulated the expression levels of cyanidin-3-O-rutinoside (Cy3R) and delphinidin-3-O-rutinoside (De3R). In conclusion, the leaf color variation in ‘Jinyu Guihua’ is closely related to changes in leaf pigment content and the regulation of key metabolic pathway gene expression. The findings of this study provide a theoretical basis for the molecular breeding of new colored-leaf Osmanthus varieties and serve as a reference for trait research in other ornamental plants. Full article
(This article belongs to the Section Plant Physiology and Metabolism)
Show Figures

Figure 1

Back to TopTop