Integrated Volatile Metabolome and Transcriptome Analysis Provides Insights into Floral Aroma Biosynthesis in Waterlilies (Nymphaea L.)
Abstract
1. Introduction
2. Results
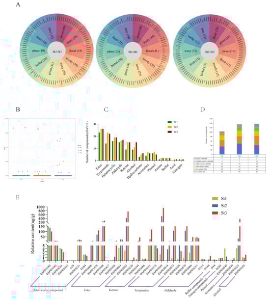
2.1. Volatile Organic Compound Profiling of Nymphaea Stamens Across Developmental Stages
2.2. Comparative Analysis of Volatile Organic Compounds in Nymphaea Stamens Across Developmental Stages
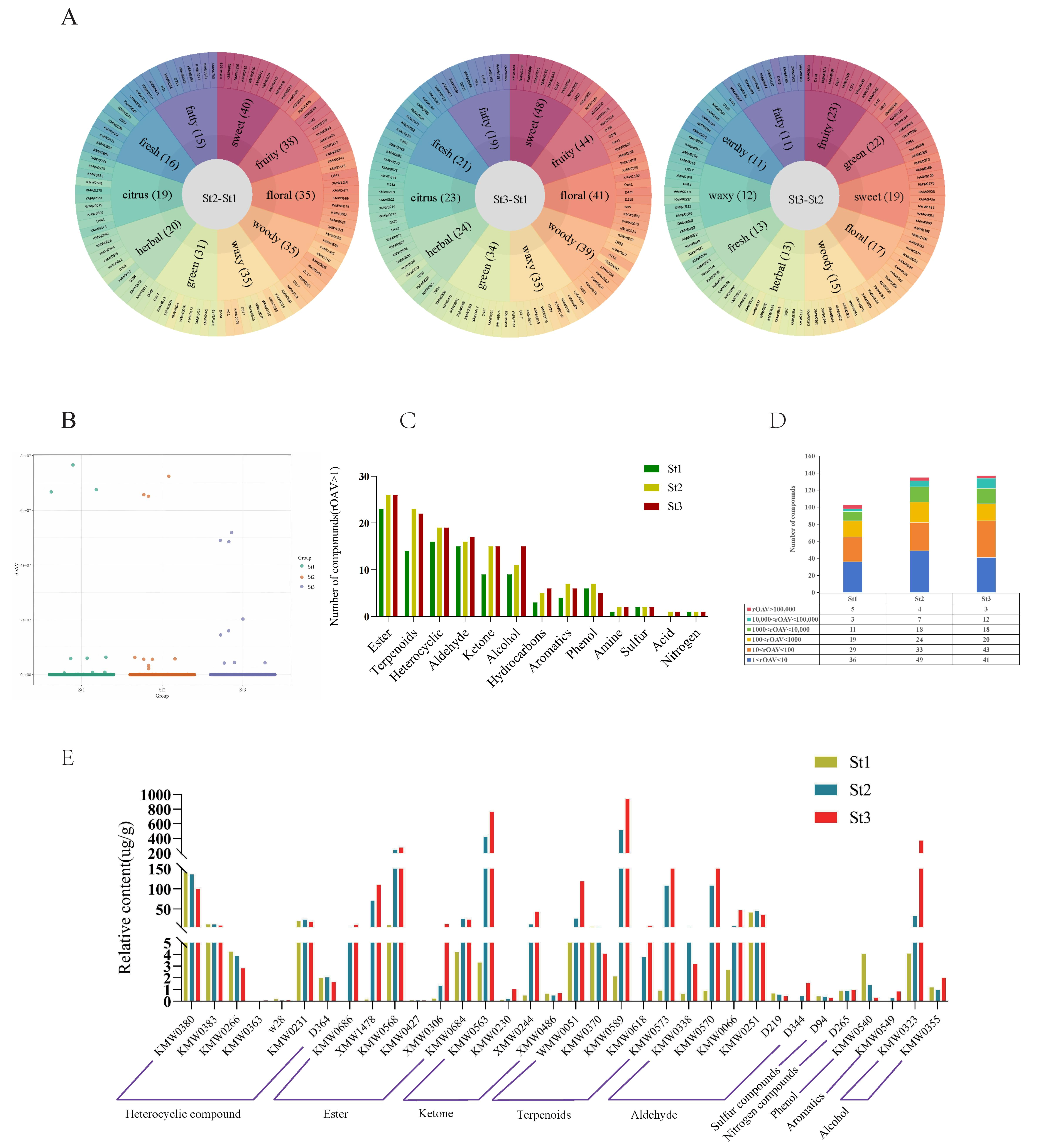
2.3. Identification of Key Aromatic Volatiles in Nymphaea Stamens Across Developmental Stages
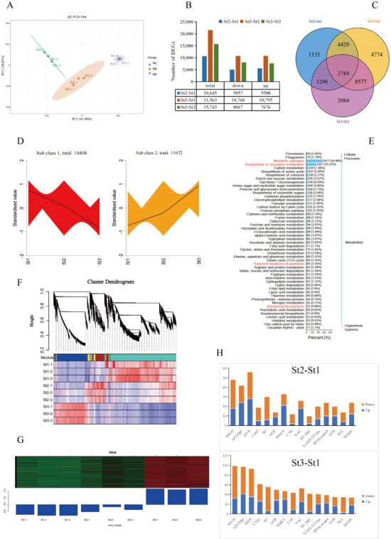
2.4. Transcriptomic Profiling of Nymphaea Stamens Across Developmental Stages
2.5. Analysis of Terpenoid- and Phenylpropanoid-Biosynthesis-Related Genes
2.6. Integration of Transcriptomic and Metabolomic Dynamics
2.7. Subcellular Localization and Transient Overexpression Analysis
3. Discussion
3.1. Volatile Profiling in Nymphaea Floral Scent
3.2. The Unique Profile of Nymphaea Aroma
3.3. Molecular Mechanisms Underlying Floral Volatile Formation in Nymphaea
4. Conclusions
5. Materials and Methods
5.1. Plant Materials
5.2. Sample Preparation and Volatile Compounds Detected by HS-SPME-GC–MS
5.3. Selection of Differentially Accumulated VOCs
5.4. RNA Extraction and RNA-Seq Analysis
5.5. Identification of Differentially Expressed Genes (DEGs)
5.6. qRT-PCR Analysis
5.7. Subcellular Localization and Tobacco Genetic Transformation
5.8. Statistical Analysis
Supplementary Materials
Author Contributions
Funding
Data Availability Statement
Conflicts of Interest
References
- Knudsen, J.T.; Eriksson, R.; Gershenzon, J.; Ståhl, B. Diversity and distribution of floral scent. Bot. Rev. 2006, 72, 1–120. [Google Scholar] [CrossRef]
- Dudareva, N.; Klempien, A.; Muhlemann, J.K.; Kaplan, I. Biosynthesis, function and metabolic engineering of plant volatile organic compounds. New Phytol. 2013, 198, 16–32. [Google Scholar] [CrossRef] [PubMed]
- Li, Z.; Lee, M.; Shen, D. Analysis of volatile compounds emitted from fresh syringa oblata flowers in different florescence by headspace solid-phase microextraction–gas chromatography–mass spectrometry. Anal. Chim. Acta 2006, 576, 43–49. [Google Scholar] [CrossRef] [PubMed]
- Muhlemann, J.K.; Klempien, A.; Dudareva, N. Floral volatiles: From biosynthesis to function. Plant Cell Environ. 2014, 37, 1936–1949. [Google Scholar] [CrossRef] [PubMed]
- Zhou, C.; Tian, C.; Wen, S.; Yang, N.; Zhang, C.; Zheng, A.; Tan, J.; Jiang, L.; Zhu, C.; Lai, Z.; et al. Multiomics analysis reveals the involvement of jslhy in controlling aroma production in jasmine flowers. J. Agric. Food. Chem. 2023, 71, 17455–17468. [Google Scholar] [CrossRef]
- Dudareva, N.; Negre, F.; Nagegowda, D.A.; Orlova, I. Plant volatiles: Recent advances and future perspectives. Crit. Rev. Plant Sci. 2006, 25, 417–440. [Google Scholar] [CrossRef]
- Li, J.; Yu, X.; Shan, Q.; Shi, Z.; Li, J.; Zhao, X.; Chang, C.; Yu, J. Integrated volatile metabolomic and transcriptomic analysis provides insights into the regulation of floral scents between two contrasting varieties of Lonicera japonica. Front. Plant Sci. 2022, 13, 989036. [Google Scholar] [CrossRef]
- Wang, X.; Song, Z.; Ti, Y.; Ma, K.; Li, Q. Comparative transcriptome analysis linked to key volatiles reveals molecular mechanisms of aroma compound biosynthesis in Prunus mume. BMC Plant Biol. 2022, 22, 395. [Google Scholar] [CrossRef]
- Zhu, L.; Liao, J.; Liu, Y.; Zhou, C.; Wang, X.; Hu, Z.; Huang, B.; Zhang, J. Integrative metabolome and transcriptome analyses reveal the molecular mechanism underlying variation in floral scent during flower development of Chrysanthemum indicum var. Aromaticum. Front. Plant Sci. 2022, 13, 919151. [Google Scholar] [CrossRef]
- Luo, K.; Song, C.; Bao, T.; Huang, R.; Lin, S.; Yang, Y.; Leng, L.; Liao, X.; Gu, C.; Wu, Z.; et al. GC-MS metabolite and transcriptome analyses reveal the differences of volatile synthesis and gene expression profiling between two Chinese rose cultivars. Ornam. Plant Res. 2025, 5, e009. [Google Scholar] [CrossRef]
- Zhao, J.; Xu, F.; Ji, T.F.; Gu, Z.Y.; Li, C.Y. Advances in the study on chemical constituents and biological activities in Nymphaea genus. Nat. Prod. Res. Dev. 2014, 26, 141–147. [Google Scholar]
- Chen, Y.F.; Fan, Y.Y.; Zhou, W.J.; Li, Z.X.; Li, Z.J.; Wang, J.; Zhao, Y.; Luo, H.X. Extraction of essential oil from tropical water lily and its antibacterial activities. Food Res. Dev. 2022, 43, 32–38. [Google Scholar]
- Zhang, Y.; Cheng, S.; Jia, H.; Zhou, J.; Xi, J.; Wang, J.; Chen, X.; Wu, L. Green synthesis of platinum nanoparticles by Nymphaea tetragona flower extract and their skin lightening, antiaging effects. Arab. J. Chem. 2023, 16, 104391. [Google Scholar] [CrossRef]
- Rupom, M.H.; Bashera, M.A.; Jahan, F.; Tamal, M.H.; Waliullah, M.; Ahsun, M.S.; Molla, M.T.H. Nutritional profiling and crude polysaccharide extraction from Nymphaea nouchali to evaluate the acid digestibility as prospective source of functional food. Food Chem. Adv. 2025, 7, 100990. [Google Scholar] [CrossRef]
- Li, Z.; Run, H.; Ting, L.; Wei, L.; Yun, C.; Pei, L.Ü.; Le, L.; Hui, P.; Chao, Y.U.; Qi, Z. Volatile metabolome and transcriptome reveal fragrance release rhythm and molecular mechanisms of Rosa yangii. J. Integr. Agric. 2023, 22, 2111–2125. [Google Scholar] [CrossRef]
- Li, H.; Li, Y.; Yan, H.; Bao, T.; Shan, X.; Caissard, J.C.; Zhang, L.; Fang, H.; Bai, X.; Zhang, J.; et al. The complexity of volatile terpene biosynthesis in roses: Particular insights into β-citronellol production. Plant Physiol. 2024, 196, 1908–1922. [Google Scholar] [CrossRef]
- Guo, Y.; Guo, Z.; Zhong, J.; Liang, Y.; Feng, Y.; Zhang, P.; Zhang, Q.; Sun, M. Positive regulatory role of R2R3 mybs in terpene biosynthesis in Lilium ‘siberia’. Hortic. Plant J. 2023, 9, 1024–1038. [Google Scholar] [CrossRef]
- Yue, Y.; Wang, L.; Li, M.; Liu, F.; Yin, J.; Huang, L.; Zhou, B.; Li, X.; Yu, Y.; Chen, F.; et al. A bahd acyltransferase contributes to the biosynthesis of both ethyl benzoate and methyl benzoate in the flowers of Lilium oriental hybrid ‘siberia’. Front. Plant Sci. 2023, 14, 1275960. [Google Scholar] [CrossRef] [PubMed]
- Chen, Y.; Lu, X.; Gao, T.; Zhou, Y. The scent of lily flowers: Advances in the identification, biosynthesis, and regulation of fragrance components. Int. J. Mol. Sci. 2025, 26, 468. [Google Scholar] [CrossRef] [PubMed]
- Liu, H.; Chai, Y.; Chen, H.; Chen, W.; Li, Y.; Liu, W.; Guo, S.; Sun, L.; Zhou, X.; Huang, C.; et al. Analysis of terpenoids and their gene regulatory networks on the basis of the transcriptome and metabolome of Opisthopappus longilobus. Front. Plant Sci. 2022, 13, 1015942. [Google Scholar] [CrossRef]
- Wang, Z.; Zhao, X.; Tang, X.; Yuan, Y.; Xiang, M.; Xu, Y.; Hong, B.; Gu, Z. Analysis of fragrance compounds in flowers of Chrysanthemum genus. Ornam. Plant Res. 2023, 3, 12. [Google Scholar] [CrossRef]
- Qin, L.; Du, F.; Yang, N.; Zhang, C.; Wang, Z.; Zheng, X.; Tang, J.; Yang, L.; Dong, C. Transcriptome analyses revealed the key metabolic genes and transcription factors involved in terpenoid biosynthesis in sacred lotus. Molecules 2022, 27, 4599. [Google Scholar] [CrossRef] [PubMed]
- Chen, L.; Song, H.; Xin, J.; Cheng, W.; Yang, M.; Sun, H. Unraveling the floral aroma of lotus (Nelumbo nucifera): Insights from volatile metabolomics and transcriptomics. Ind. Crops Prod. 2025, 227, 120782. [Google Scholar] [CrossRef]
- Wei, H.; Zhou, X.; Wang, Y.; Zhang, L.; Lv, M.; Zhang, H.; Mo, M.; Wu, Q.; Li, Y.; Wang, L. Screening of lotus aromatic raw materials based on flowering stages and floral organs. Hortic. Plant J. 2025, 11, 1943–1955. [Google Scholar] [CrossRef]
- Fan, D.; Miao, R.; Lv, W.; Wen, Z.; Meng, J.; Liu, X.; Cheng, T.; Zhang, Q.; Sun, L. Prunus mume genome research: Current status and prospects. Ornam. Plant Res. 2024, 4, e006. [Google Scholar] [CrossRef]
- Zhao, X.; Yang, J.; Wang, Y.; Wang, X.; Zhao, Y.; Hou, M.; Zhang, H.; Chen, J.; Xu, J.; Zhang, J. Volatile compounds evaluation and characteristic aroma compounds screening in representative germplasm of mei (Prunus mume) based on metabolomics and sensomics. Food Chem. 2025, 489, 144994. [Google Scholar] [CrossRef]
- Yuan, R.; Li, S.; Zheng, X.; Wu, Q.; Zhang, H.; Wang, L. Determination of volatiles in water lily flowers using gas chromatography–mass spectrometry. Anal. Lett. 2014, 47, 1541–1551. [Google Scholar] [CrossRef]
- Zhou, Q.; Shi, M.; Zhang, H.; Zhu, Z. Comparative study of the petal structure and fragrance components of the Nymphaea hybrid, a precious water lily. Molecules 2022, 27, 408. [Google Scholar] [CrossRef]
- Su, Q.; Tian, M.; Wang, H.; Wang, L.; Liu, J.; Zhao, P.; Bu, Z. Volatile components in flowers of 62 Nymphaea cultivars by gc-ms. J. Trop. Subtrop. Bot. 2022, 30, 567–574. [Google Scholar]
- Zhou, Q.; Zhao, F.; Shi, M.; Zhang, H.; Zhu, Z. Variation in the floral scent chemistry of Nymphaea ‘eldorado’, a valuable water lily, with different flowering stages and flower parts. Plants 2024, 13, 939. [Google Scholar] [CrossRef]
- Yang, G.; Wei, J.; Wu, Y.; Chen, S.; Yu, C.; Zhu, Y.; Lin, Z.; Lv, H.; Chen, Y. Comprehensive study of non-volatile and volatile metabolites in five water lily species and varieties (Nymphaea spp.) Using widely targeted metabolomics. Beverage Plant Res. 2024, 4, e012. [Google Scholar] [CrossRef]
- Maia, A.C.D.; de Lima, C.T.; Navarro, D.M.D.A.F.; Chartier, M.; Giulietti, A.M.; Machado, I.C. The floral scents of nymphaea subg. Hydrocallis (nymphaeaceae), the new world night-blooming water lilies, and their relation with putative pollinators. Phytochemistry 2014, 103, 67–75. [Google Scholar] [CrossRef]
- Liu, G.; Fu, J.; Wang, L.; Fang, M.; Zhang, W.; Yang, M.; Yang, X.; Xu, Y.; Shi, L.; Ma, X.; et al. Diverse o-methyltransferases catalyze the biosynthesis of floral benzenoids that repel aphids from the flowers of waterlily Nymphaea prolifera. Hortic. Res. 2023, 10, uhad237. [Google Scholar] [CrossRef]
- Zhang, L.; Chen, F.; Zhang, X.; Li, Z.; Zhao, Y.; Lohaus, R.; Chang, X.; Dong, W.; Ho, S.Y.W.; Liu, X.; et al. The water lily genome and the early evolution of flowering plants. Nature 2020, 577, 79–84. [Google Scholar] [CrossRef]
- Xiong, X.; Zhang, J.; Yang, Y.; Chen, Y.; Su, Q.; Zhao, Y.; Wang, J.; Xia, Z.; Wang, L.; Zhang, L.; et al. Water lily research: Past, present, and future. Trop. Plants 2023, 2, 1–8. [Google Scholar] [CrossRef]
- Huang, Q.W.; Mao, L.Y.; Long, L.Y.; Tang, Y.W. Optimization of essential oil from tropical water lily extracted by supercritical CO2 and volatile components of essential oil analysis by gc-ms. Food Res. Dev. 2020, 41, 188–195. [Google Scholar]
- Yang, Y.; Ai, L.; Mu, Z.; Liu, H.; Yan, X.; Ni, L.; Zhang, H.; Xia, Y. Flavor compounds with high odor activity values (oav > 1) dominate the aroma of aged chinese rice wine (huangjiu) by molecular association. Food Chem. 2022, 383, 132370. [Google Scholar] [CrossRef]
- Zhong, J.; Guo, Y.; Shi, H.; Liang, Y.; Guo, Z.; Li, D.; Wang, C.; Li, H.; Zhang, Q.; Sun, M. Volatiles mediated an eco-friendly aphid control strategy of Chrysanthemum genus. Ind. Crops Prod. 2022, 180, 114734. [Google Scholar] [CrossRef]
- Lo, M.M.; Benfodda, Z.; Molinié, R.; Meffre, P. Volatile organic compounds emitted by flowers: Ecological roles, production by plants, extraction, and identification. Plants 2024, 13, 417. [Google Scholar] [CrossRef] [PubMed]
- Tsai, F.; Liu, H.; Lee, M.; Lin, C. Determination of volatile components from live water lily flowers by an orthogonal-array-design-assisted trapping cell. Appl. Sci. 2019, 9, 1269. [Google Scholar] [CrossRef]
- Rijpkema, A.; Gerats, T.; Vandenbussche, M. Genetics of floral development in petunia. Adv. Bot. Res. 2006, 44, 237–278. [Google Scholar]
- Dosoky, N.S.; Shah, S.A.; Dawson, J.T.; Banjara, S.S.; Poudel, A.; Bascoul, C.; Satyal, P. Chemical composition, market survey, and safety assessment of blue lotus (Nymphaea caeruleasavigny) extracts. Molecules 2023, 28, 7014. [Google Scholar] [CrossRef]
- Abbas, F.; Ke, Y.; Yu, R.; Yue, Y.; Amanullah, S.; Jahangir, M.M.; Fan, Y. Volatile terpenoids: Multiple functions, biosynthesis, modulation and manipulation by genetic engineering. Planta 2017, 246, 803–816. [Google Scholar] [CrossRef]
- Kantsa, A.; Raguso, R.A.; Dyer, A.G.; Olesen, J.M.; Tscheulin, T.; Petanidou, T. Disentangling the role of floral sensory stimuli in pollination networks. Nat. Commun. 2018, 9, 1041. [Google Scholar] [CrossRef]
- Abbas, F.; Ke, Y.; Zhou, Y.; Ashraf, U.; Li, X.; Yu, Y.; Yue, Y.; Ahmad, K.W.; Yu, R.; Fan, Y. Molecular cloning, characterization and expression analysis of lotps2 and lotps4 involved in floral scent formation in oriental hybrid lilium variety ‘siberia’. Phytochemistry 2020, 173, 112294. [Google Scholar] [CrossRef]
- Li, J.; Wang, J.; Ren, M.; Shang, X.; Liu, B.; Zhang, G. Analysis of yield and index components of lonicera japonica new strain and major cultivars. J. Henan Agric. Univ. 2016, 1, 19–24. [Google Scholar]
- Knudsen, J.T.; Lars, T. Trends in floral scent chemistry in pollination syndromes: Floral scent composition in moth-pollinated taxa. Bot. J. Linn. Soc. 1993, 113, 263–284. [Google Scholar] [CrossRef]
- Ramya, M.; An, H.R.; Baek, Y.S.; Reddy, K.E.; Park, P.H. Orchid floral volatiles: Biosynthesis genes and transcriptional regulations. Sci. Hortic. 2018, 235, 62–69. [Google Scholar] [CrossRef]
- Liu, H.; Cheng, Z.; Xie, J. The dynamic changes in volatile metabolites provide a new understanding for the special flavor formation in z. Mioga flower buds during the growth stages. Food Res. Int. 2024, 186, 114347. [Google Scholar] [CrossRef] [PubMed]
- Kong, Y.; Bai, J.; Lang, L.; Bao, F.; Dou, X.; Wang, H.; Shang, H. Variation in floral scent compositions of different lily hybrid groups. J. Am. Soc. Hortic. Sci. 2017, 142, 175–183. [Google Scholar] [CrossRef]
- Yang, Y.-Y.; Ma, B.; Li, Y.-Y.; Han, M.-Z.; Wu, J.; Zhou, X.-F.; Tian, J.; Wang, W.-H.; Leng, P.-S.; Hu, Z.-H. Transcriptome analysis identifies key gene limyb305 involved in monoterpene biosynthesis in lilium ‘siberia’. Front. Plant Sci. 2022, 13, 1021576. [Google Scholar] [CrossRef]
- Li, X.; Tang, D.; Shi, Y. Volatile compounds in perianth and corona of Narcissus pseudonarcissus cultivars. Nat. Prod. Res. 2019, 33, 2281–2284. [Google Scholar] [CrossRef] [PubMed]
- Han, Y.; Wang, H.; Wang, X.; Li, K.; Dong, M.; Li, Y.; Zhu, Q.; Shang, F. Mechanism of floral scent production in osmanthus fragrans and the production and regulation of its key floral constituents, β-ionone and linalool. Hortic. Res. 2019, 6, 432–443. [Google Scholar] [CrossRef]
- Sheng, X.; Lin, Y.; Cao, J.; Ning, Y.; Kong, F. Comparative evaluation of key aroma-active compounds in sweet osmanthus (Osmanthus fragrans lour.) With different enzymatic treatments. J. Agric. Food. Chem. 2020, 69, 332–344. [Google Scholar] [CrossRef]
- Mei, X.; Wan, S.; Lin, C.; Zhou, C.; Hu, L.; Deng, C.; Zhang, L. Integration of metabolome and transcriptome reveals the relationship of benzenoid-phenylpropanoid pigment and aroma in purple tea flowers. Front. Plant Sci. 2021, 12, 762330. [Google Scholar] [CrossRef]
- Bergougnoux, V.; Caissard, J.C.; Jullien, F.; Magnard, J.L.; Scalliet, G.; Cock, J.M.; Hugueney, P.; Baudino, S. Both the adaxial and abaxial epidermal layers of the rose petal emit volatile scent compounds. Planta 2007, 226, 853–866. [Google Scholar] [CrossRef] [PubMed]
- Nagegowda, D.A.; Gutensohn, M.; Wilkerson, C.G.; Dudareva, N. Two nearly identical terpene synthases catalyze the formation of nerolidol and linalool in snapdragon flowers. Plant J. Cell Mol. Biol. 2008, 55, 224–239. [Google Scholar] [CrossRef] [PubMed]
- Mao, L.; Tan, X.; Long, L.; Huang, Q.; Deng, Y.; Yu, Y.; Ding, L.; Yongjie, W. Sequencing analysis of transcriptome in different parts of nymphaea ‘paul stetson’ flower. J. Plant Genet. Resour. 2024, 25, 647–659. [Google Scholar]
- Magnard, J.; Bony, A.R.; Bettini, F.; Campanaro, A.; Blerot, B.; Baudino, S.; Jullien, F. Linalool and linalool nerolidol synthases in roses, several genes for little scent. Plant Physiol. Biochem. 2018, 127, 74–87. [Google Scholar] [CrossRef]
- Peled-Zehavi, H.; Oliva, M.; Xie, Q.; Tzin, V.; Oren-Shamir, M.; Aharoni, A.; Galili, G. Metabolic engineering of the phenylpropanoid and its primary, precursor pathway to enhance the flavor of fruits and the aroma of flowers. Bioengineering 2015, 2, 204–212. [Google Scholar] [CrossRef]
- Wu, Q.; Wu, J.; Li, S.S.; Zhang, H.J.; Feng, C.Y.; Yin, D.D.; Wu, R.Y.; Wang, L.S. Transcriptome sequencing and metabolite analysis for revealing the blue flower formation in waterlily. BMC Genom. 2016, 17, 897. [Google Scholar] [CrossRef]
- Dobin, A.; Davis, C.A.; Schlesinger, F.; Drenkow, J.; Zaleski, C.; Jha, S.; Batut, P.; Chaisson, M.; Gingeras, T.R. Star: Ultrafast universal rna-seq aligner. Bioinformatics 2013, 29, 15–21. [Google Scholar] [CrossRef] [PubMed]
- Chen, S.; Zhou, Y.; Chen, Y.; Gu, J. Fastp: An ultra-fast all-in-one fastq preprocessor. Bioinformatics 2018, 34, i884–i890. [Google Scholar] [CrossRef]
- Davis, E.M.; Sun, Y.; Liu, Y.; Kolekar, P.; Shao, Y.; Szlachta, K.; Mulder, H.L.; Ren, D.; Rice, S.V.; Wang, Z.; et al. Sequencerr: Measuring and suppressing sequencer errors in next-generation sequencing data. Genome Biol. 2021, 22, 37. [Google Scholar] [CrossRef] [PubMed]
- Dewey, C.N.; Bo, L. Rsem: Accurate transcript quantification from rna-seq data with or without a reference genome. BMC Bioinform. 2011, 12, 323. [Google Scholar] [CrossRef]
- Love, M.I.; Huber, W.; Anders, S. Moderated estimation of fold change and dispersion for rna-seq data with deseq2. Genome Biol. 2014, 15, 550. [Google Scholar] [CrossRef] [PubMed]
- Benjamini, Y.; Yekutieli, D. The control of the false discovery rate in multiple testing under dependency. Ann. Stat. 2001, 29, 1165–1188. [Google Scholar] [CrossRef]
- Yu, G.; Wang, L.G.; Han, Y.; He, Q.Y. Clusterprofiler: An r package for comparing biological themes among gene clusters. Omics A J. Integr. Biol. 2012, 16, 284–287. [Google Scholar] [CrossRef]
- Luo, H.; Chen, S.; Wan, H.; Chen, F.; Gu, C.; Liu, Z. Candidate reference genes for gene expression studies in water lily. Anal. Biochem. 2010, 404, 100–102. [Google Scholar] [CrossRef]
- Chen, C.; Wu, Y.; Li, J.; Wang, X.; Zeng, Z.; Xu, J.; Liu, Y.; Feng, J.; Chen, H.; He, Y.; et al. Tbtools-ii: A “one for all, all for one” bioinformatics platform for biological big-data mining. Mol. Plant. 2023, 16, 1733–1742. [Google Scholar] [CrossRef]









Disclaimer/Publisher’s Note: The statements, opinions and data contained in all publications are solely those of the individual author(s) and contributor(s) and not of MDPI and/or the editor(s). MDPI and/or the editor(s) disclaim responsibility for any injury to people or property resulting from any ideas, methods, instructions or products referred to in the content. |
© 2026 by the authors. Licensee MDPI, Basel, Switzerland. This article is an open access article distributed under the terms and conditions of the Creative Commons Attribution (CC BY) license.
Share and Cite
Su, Q.; Wang, F.; Zhao, J.; Lu, J.; Wang, H.; La, Y.; Wan, Z.; Lin, Y.; Tian, M.; Wang, L.; et al. Integrated Volatile Metabolome and Transcriptome Analysis Provides Insights into Floral Aroma Biosynthesis in Waterlilies (Nymphaea L.). Plants 2026, 15, 384. https://doi.org/10.3390/plants15030384
Su Q, Wang F, Zhao J, Lu J, Wang H, La Y, Wan Z, Lin Y, Tian M, Wang L, et al. Integrated Volatile Metabolome and Transcriptome Analysis Provides Insights into Floral Aroma Biosynthesis in Waterlilies (Nymphaea L.). Plants. 2026; 15(3):384. https://doi.org/10.3390/plants15030384
Chicago/Turabian StyleSu, Qun, Fengshun Wang, Jiahui Zhao, Jianxun Lu, Hongyan Wang, Yanfei La, Zhenglin Wan, Yuling Lin, Min Tian, Lingyun Wang, and et al. 2026. "Integrated Volatile Metabolome and Transcriptome Analysis Provides Insights into Floral Aroma Biosynthesis in Waterlilies (Nymphaea L.)" Plants 15, no. 3: 384. https://doi.org/10.3390/plants15030384
APA StyleSu, Q., Wang, F., Zhao, J., Lu, J., Wang, H., La, Y., Wan, Z., Lin, Y., Tian, M., Wang, L., & Lai, Z. (2026). Integrated Volatile Metabolome and Transcriptome Analysis Provides Insights into Floral Aroma Biosynthesis in Waterlilies (Nymphaea L.). Plants, 15(3), 384. https://doi.org/10.3390/plants15030384

