Comparison of Flavor Characteristics and Metabolite Basis of Oolong Tea from Six Different Tea Plant Cultivars Under High- and Low-Altitude Conditions
Abstract
1. Introduction
2. Results and Discussion
2.1. Characteristic Flavors of Oolong Teas from Different Altitudinal Regions
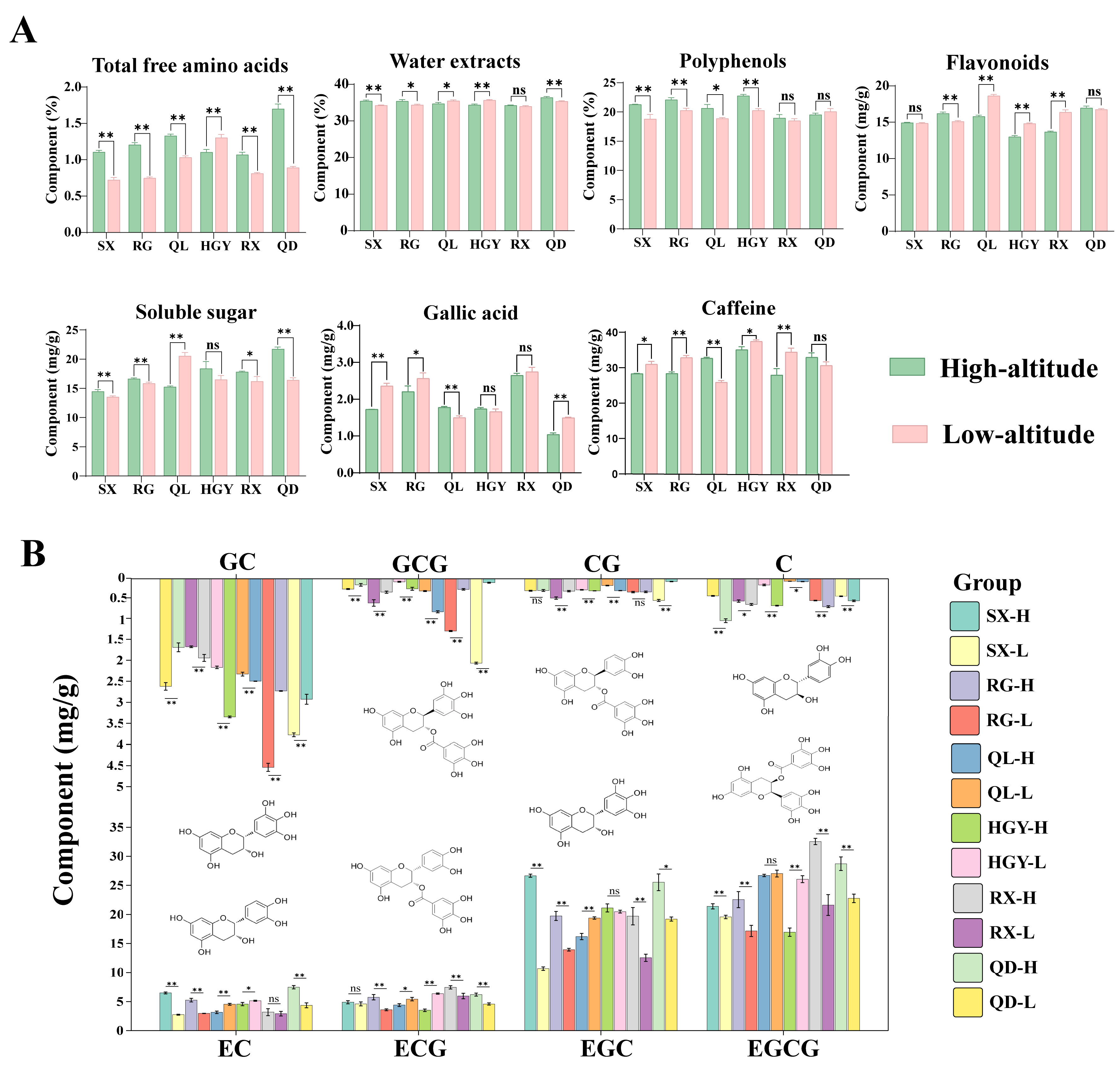
2.2. Significant Differences in Macro-Composition and Metabolites Between High- and Low-Altitude Oolong Teas
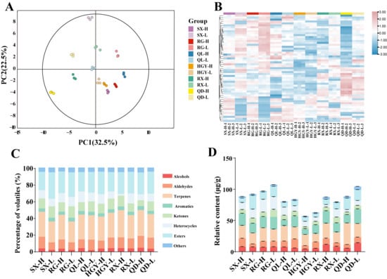
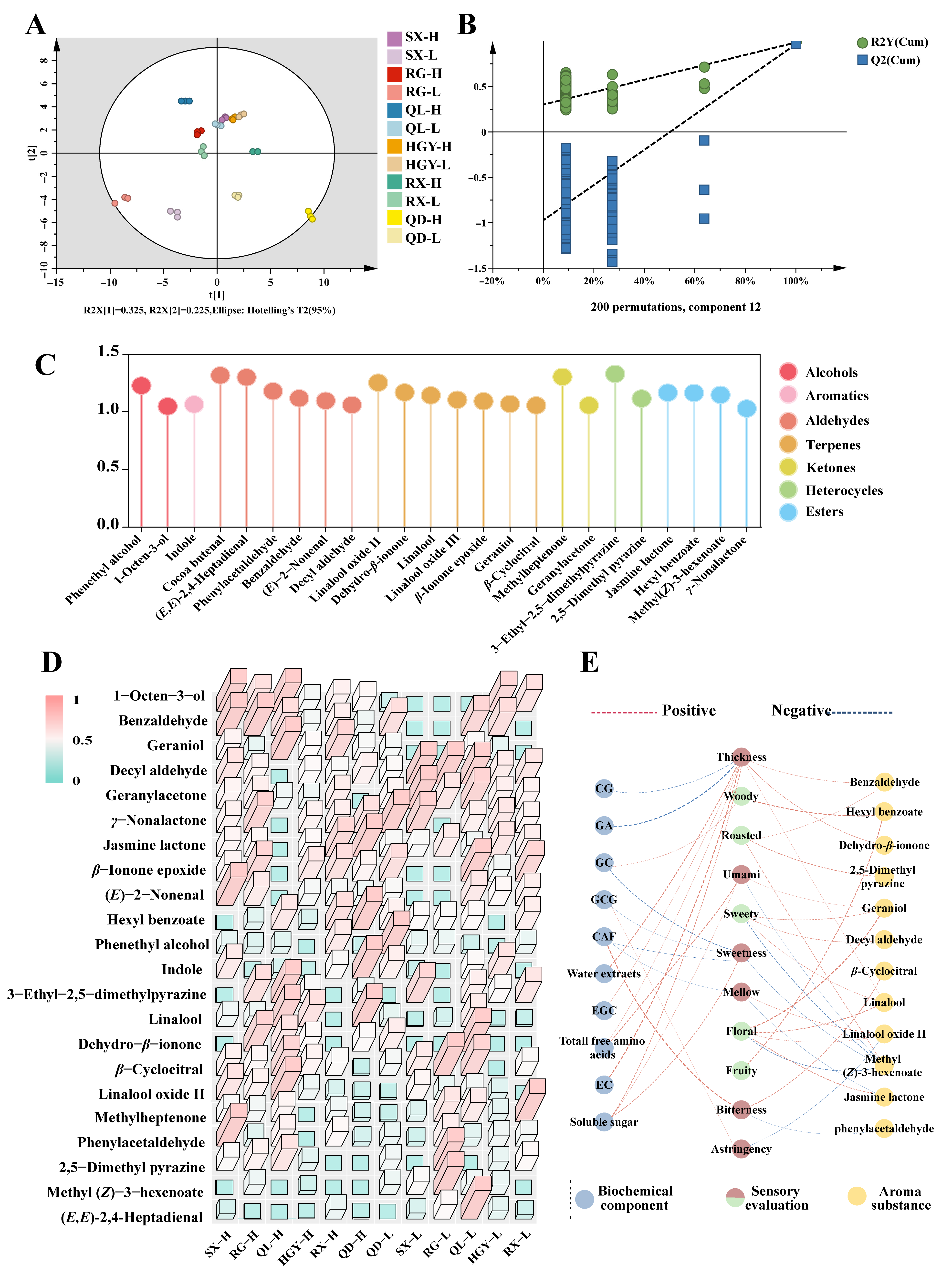
2.3. Aroma Composition of Oolong Teas Elucidated Through Headspace Solid-Phase Microextraction-Gas Chromatography-Mass Spectrometry (HS-SPME-GC-MS)
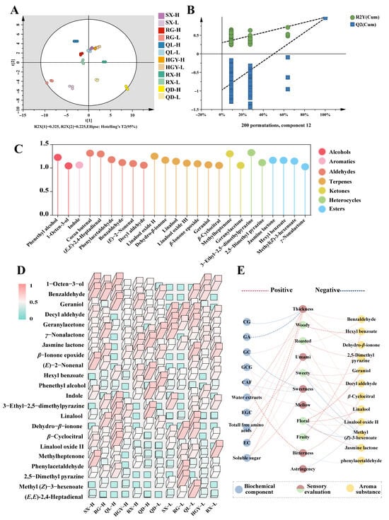
2.4. Discovery of Key Aroma Markers Across Altitudes
2.5. Correlation Analysis of Volatile and Nonvolatile Compounds with the Sensory Quality of Oolong Tea
3. Materials and Methods
3.1. Chemicals and Tea Samples
3.2. Sensory Evaluation
3.3. Determination of Major Non-Volatile Components
3.4. High-Performance Liquid Chromatography (HPLC) Analysis
3.5. HS-SPME-GC-MS Detection of VOCs
3.6. Relative Quantification of VOCs and Evaluation of rOAVs
3.7. Statistical Analysis
4. Conclusions
Supplementary Materials
Author Contributions
Funding
Informed Consent Statement
Data Availability Statement
Acknowledgments
Conflicts of Interest
References
- Butt, M.S.; Sultan, M.T. Green tea: Nature’s defense against malignancies. Crit. Rev. Food Sci. Nutr. 2009, 49, 463–473. [Google Scholar] [CrossRef]
- Yilmaz, Y. Health-promoting effects of black tea: A narrative review of clinical trials. Int. J. Food Sci. 2025, 2025, 8560718. [Google Scholar] [CrossRef] [PubMed]
- Wang, C.; Han, J.; Pu, Y.; Wang, X. Tea (Camellia sinensis): A review of nutritional composition, potential applications, and omics research. Appl. Sci. 2022, 12, 5874. [Google Scholar] [CrossRef]
- Zhuang, J.; Dai, X.; Zhu, M.; Zhang, S.; Dai, Q.; Jiang, X.; Liu, Y.; Gao, L.; Xia, T. Evaluation of astringent taste of green tea through mass spectrometry-based targeted metabolic profiling of polyphenols. Food Chem. 2019, 305, 125507. [Google Scholar] [CrossRef] [PubMed]
- Zeng, L.; Lin, L.; Chen, L.; Xiao, W.; Gong, Z. L-theanine ameliorates d-galactose-induced brain damage in rats via inhibiting age formation and regulating sirtuin1 and bdnf signaling pathways. Oxidative Med. Cell. Longev. 2021, 2021, 8850112. [Google Scholar] [CrossRef]
- Chen, Q.; Shi, J.; Mu, B.; Chen, Z.; Dai, W.; Lin, Z. Metabolomics combined with proteomics provides a novel interpretation of the changes in nonvolatile compounds during white tea processing. Food Chem. 2020, 332, 127412. [Google Scholar] [CrossRef] [PubMed]
- Ahmed, S.; Griffin, T.S.; Kraner, D.; Schaffner, M.K.; Sharma, D.; Hazel, M.; Leitch, A.R.; Orians, C.M.; Han, W.; Stepp, J.R.; et al. Environmental factors variably impact tea secondary metabolites in the context of climate change. Front. Plant Sci. 2019, 10, 939. [Google Scholar] [CrossRef]
- Bassiony, A.; Peng, Q.; Baldermann, S.; Feng, S.; Yang, K.; Zhang, Y.; Fu, J.; Lv, H.; Lin, Z.; Shi, J. Differential accumulation patterns of flavor compounds in longjing 43 and qunti fresh leaves and during processing responding to altitude changes. Food Res. Int. 2024, 187, 114392. [Google Scholar] [CrossRef]
- Wu, T.; He, J.; Deng, X.; Wang, X.; Yuan, W.; Wang, Q.; Chen, X.; Zou, M.; An, H.; Wang, B.; et al. Influencing factors and regulatory mechanisms of fresh tea leaf quality: A review. Foods 2025, 14, 3268. [Google Scholar] [CrossRef]
- Wang, M.; Yang, J.; Li, J.; Zhou, X.; Xiao, Y.; Liao, Y.; Tang, J.; Dong, F.; Zeng, L. Effects of temperature and light on quality-related metabolites in tea [Camellia sinensis (L.) Kuntze] leaves. Food Res. Int. 2022, 161, 111882. [Google Scholar] [CrossRef]
- Ahmad, K.S.; Hameed, M.; Fatima, S.; Ashraf, M.; Ahmad, F.; Naseer, M.; Akhtar, N. Morpho-anatomical and physiological adaptations to high altitude in some aveneae grasses from neelum valley, western himalayan kashmir. Acta Physiol. Plant 2016, 38, 93. [Google Scholar] [CrossRef]
- Xie, L.; Li, W.; Pang, X.; Liu, Q.; Yin, C. Soil properties and root traits are important factors driving rhizosphere soil bacterial and fungal community variations in alpine rhododendron nitidulum shrub ecosystems along an altitudinal gradient. Sci. Total Environ. 2023, 864, 161048. [Google Scholar] [CrossRef] [PubMed]
- Ohno, A.; Oka, K.; Sakuma, C.; Okuda, H.; Fukuhara, K. Characterization of tea cultivated at four different altitudes using 1h nmr analysis coupled with multivariate statistics. J. Agric. Food. Chem. 2011, 59, 5181–5187. [Google Scholar] [CrossRef]
- Chen, Y.; Jiang, Y.; Duan, J.; Shi, J.; Xue, S.; Kakuda, Y. Variation in catechin contents in relation to quality of ‘huang zhi xiang’ oolong tea (Camellia sinensis) at various growing altitudes and seasons. Food Chem. 2010, 119, 648–652. [Google Scholar] [CrossRef]
- Tian, X.; Chen, S.; Zhong, Q.; Wang, J.; Chen, J.; Chen, L.; Moon, D.; Ma, J. Widely targeted metabolomics analysis reveals the effect of cultivation altitude on tea metabolites. Agronomy 2024, 14, 812. [Google Scholar] [CrossRef]
- Stilo, F.; Tredici, G.; Bicchi, C.; Robbat, A.J.; Morimoto, J.; Cordero, C. Climate and processing effects on tea (Camellia sinensis L. Kuntze) metabolome: Accurate profiling and fingerprinting by comprehensive two-dimensional gas chromatography/time-of-flight mass spectrometry. Molecules 2020, 25, 2447. [Google Scholar] [CrossRef]
- Zhang, C.; Suen, C.L.; Yang, C.; Quek, S.Y. Antioxidant capacity and major polyphenol composition of teas as affected by geographical location, plantation elevation and leaf grade. Food Chem. 2018, 244, 109–119. [Google Scholar] [CrossRef]
- Chen, X.; Sun, H.; Qu, D.; Yan, F.; Jin, W.; Jiang, H.; Chen, C.; Zhang, Y.; Li, C.; Xu, Z. Identification and characterization of key aroma compounds in chinese high altitude and northernmost black tea (Camellia sinensis) using distillation extraction and sensory analysis methods. Flavour Frag. J. 2020, 35, 666–673. [Google Scholar] [CrossRef]
- Peng, Y.; Zheng, C.; Guo, S.; Gao, F.; Wang, X.; Du, Z.; Gao, F.; Su, F.; Zhang, W.; Yu, X.; et al. Metabolomics integrated with machine learning to discriminate the geographic origin of rougui wuyi rock tea. npj Sci. Food 2023, 7, 7. [Google Scholar] [CrossRef] [PubMed]
- Feng, X.; Wang, H.; Yu, Y.; Zhu, Y.; Ma, J.; Liu, Z.; Ni, L.; Lin, C.; Wang, K.; Liu, Y. Exploration of the flavor diversity of oolong teas: A comprehensive analysis using metabolomics, quantification techniques, and sensory evaluation. Food Res. Int. 2024, 195, 114868. [Google Scholar] [CrossRef] [PubMed]
- Zhou, H.; Wu, W.; Zhao, Z.; Chen, J.; Wu, C.; Zhang, J.; Peng, Z. Combining metabolomics and microbiomics to analyze metabolite differences and microbial contributions in different grades of oolong tea. Food Res. Int. 2025, 209, 116302. [Google Scholar] [CrossRef]
- Yang, P.; Yu, M.; Song, H.; Xu, Y.; Lin, Y.; Granvogl, M. Characterization of key aroma-active compounds in rough and moderate fire rougui wuyi rock tea (Camellia sinensis) by sensory-directed flavor analysis and elucidation of the influences of roasting on aroma. J. Agric. Food. Chem. 2022, 70, 267–278. [Google Scholar] [CrossRef]
- Zhang, L.; Zhou, C.; Zhang, C.; Zhang, M.; Guo, Y. Volatilomics and macro-composition analyses of primary wuyi rock teas of rougui and shuixian cultivars from different production areas. Plants 2024, 13, 2206. [Google Scholar] [CrossRef]
- Yue, C.; Cao, H.; Zhang, S.; Hao, Z.; Wu, Z.; Luo, L.; Zeng, L. Aroma characteristics of wuyi rock tea prepared from 16 different tea plant varieties. Food Chem X 2023, 17, 100586. [Google Scholar] [CrossRef]
- Wang, D.; Liu, Z.; Lan, X.; Wang, C.; Chen, W.; Zhan, S.; Sun, Y.; Su, W.; Lin, C.; Liu, W.; et al. Unveiling the aromatic intricacies of wuyi rock tea: A comparative study on sensory attributes and odor-active compounds of rougui and shuixian varieties. Food Chem. 2024, 435, 137470. [Google Scholar] [CrossRef]
- GB/T 23776-2018; Methodology for Sensory Evaluation of Tea. Standards Press of China: Beijing, China, 2018.
- Zhou, M.; Deng, X.; Wang, Q.; Wei, Z.; Wang, X.; Yuan, W.; Li, L.; Zou, M.; Liu, W.; Lu, S.; et al. Flavor characteristics of sun-dried green tea in different regions of yunnan: Metabolite basis and soil influencing factors. Foods 2025, 14, 1280. [Google Scholar] [CrossRef] [PubMed]
- Wang, M.; Li, J.; Liu, X.; Liu, C.; Qian, J.; Yang, J.; Zhou, X.; Jia, Y.; Tang, J.; Zeng, L. Characterization of key odorants in lingtou dancong oolong tea and their differences induced by environmental conditions from different altitudes. Metabolites 2022, 12, 1063. [Google Scholar] [CrossRef] [PubMed]
- Han, W.; Huang, J.; Li, X.; Li, Z.; Ahammed, G.J.; Yan, P.; Stepp, J.R. Altitudinal effects on the quality of green tea in east china: A climate change perspective. Eur. Food Res. Technol. 2016, 243, 323–330. [Google Scholar] [CrossRef]
- Chen, P.; Cai, J.; Zheng, P.; Yuan, Y.; Tsewang, W.; Chen, Y.; Xiao, X.; Liao, J.; Sun, B.; Liu, S. Quantitatively unravelling the impact of high altitude on oolong tea flavor from Camellia sinensis grown on the plateaus of tibet. Horticulturae 2022, 8, 539. [Google Scholar] [CrossRef]
- Cheng, Y.; Ban, Q.; Mao, J.; Lin, M.; Zhu, X.; Xia, Y.; Cao, X.; Zhang, X.; Li, Y. Integrated metabolomic and transcriptomic analysis reveals that amino acid biosynthesis may determine differences in cold-tolerant and cold-sensitive tea cultivars. Int. J. Mol. Sci. 2023, 24, 1907. [Google Scholar] [CrossRef]
- Zhao, F.; Chen, M.; Jin, S.; Wang, S.; Yue, W.; Zhang, L.; Ye, N. Macro-composition quantification combined with metabolomics analysis uncovered key dynamic chemical changes of aging white tea. Food Chem. 2021, 366, 130593. [Google Scholar] [CrossRef]
- Huang, L.; Xu, K.; Zhou, C.; Shi, B.; Tian, C.; Lu, L.; Guo, Y. Quality Differences of Zhenghe White Tea from Different Altitudes. Food Sci. 2023, 44, 274–283. [Google Scholar]
- Zhao, S.; Cheng, H.; Xu, P.; Wang, Y. Regulation of biosynthesis of the main flavor-contributing metabolites in tea plant (Camellia sinensis): A review. Crit. Rev. Food Sci. Nutr. 2023, 63, 10520–10535. [Google Scholar] [CrossRef] [PubMed]
- Ye, J.; Ye, Y.; Yin, J.; Jin, J.; Liang, Y.; Liu, R.; Tang, P.; Xu, Y. Bitterness and astringency of tea leaves and products: Formation mechanism and reducing strategies. Trends Food Sci. Technol. 2022, 123, 130–143. [Google Scholar] [CrossRef]
- Chong, J.; Wishart, D.S.; Xia, J. Using metaboanalyst 4.0 for comprehensive and integrative metabolomics data analysis. Curr. Protoc. Bioinform. 2019, 68, e86. [Google Scholar] [CrossRef]
- Piergiovanni, M.; Giliberti, C.; Maffezzoni, C.; Errico, D.; Blandino, M.; Dall’Asta, C.; Mattarozzi, M.; Bianchi, F.; Giannetto, M.; Careri, M. Electronic nose technology for the detection of ergot alkaloid in soft wheat and identification of the relevant volatile compounds by solid phase microextraction/gas chromatography-high resolution orbitrap-mass spectrometry coupled to chemometrics. Food Chem. 2025, 484, 144455. [Google Scholar] [CrossRef]
- Guo, X.; Ho, C.; Wan, X.; Zhu, H.; Liu, Q.; Wen, Z. Changes of volatile compounds and odor profiles in wuyi rock tea during processing. Food Chem. 2020, 341, 128230. [Google Scholar] [CrossRef] [PubMed]
- Ye, J.; Wang, Y.; Lin, S.; Hong, L.; Kang, J.; Chen, Y.; Li, M.; Jia, Y.; Jia, X.; Wu, Z.; et al. Effect of processing on aroma intensity and odor characteristic of shuixian (Camellia sinensis) tea. Food Chem. X 2023, 17, 100616. [Google Scholar] [CrossRef]
- Zeng, L.; Xiao, Y.; Zhou, X.; Yu, J.; Jian, G.; Li, J.; Chen, J.; Tang, J.; Yang, Z. Uncovering reasons for differential accumulation of linalool in tea cultivars with different leaf area. Food Chem. 2020, 345, 128752. [Google Scholar] [CrossRef]
- He, Y.; Liu, S.; Kang, Y.; Periakaruppan, R.; Zhuang, J.; Wang, Y.; Chen, X.; Liu, X.; Li, X. The light-intensity-affected aroma components of green tea during leaf spreading. Foods 2024, 13, 2349. [Google Scholar]
- Wang, W.; Feng, Z.; Min, R.; Yin, J.; Jiang, H. The effect of temperature and humidity on yellow tea volatile compounds during yellowing process. Foods 2024, 13, 3283. [Google Scholar] [CrossRef]
- Wu, L.; Chen, X.; Lin, J.; Lin, H.; Liao, N.; Li, C.; Hu, Y.; Sun, Y. Study on dynamic alterations of volatile organic compounds reveals aroma development over enzymatic-catalyzed process of tieguanyin oolong tea production. Food Chem. Mol. Sci. 2024, 9, 100227. [Google Scholar] [CrossRef]
- Jiang, Y.; Boorboori, M.R.; Xu, Y.; Lin, W. The appearance of volatile aromas in tieguanyin tea with different elevations. J. Food Sci. 2021, 86, 4405–4416. [Google Scholar] [CrossRef]
- Liang, Y.; Wang, Z.; Zhang, L.; Dai, H.; Wu, W.; Zheng, Z.; Lin, F.; Xu, J.; Huang, Y.; Sun, W. Characterization of volatile compounds and identification of key aroma compounds of in different aroma types of rougui wuyi rock tea. Food Chem. 2024, 455, 139931. [Google Scholar] [CrossRef] [PubMed]
- Yin, P.; Kong, Y.; Liu, P.; Wang, J.; Zhu, Y.; Wang, G.; Sun, M.; Chen, Y.; Guo, G.; Liu, Z. A critical review of key odorants in green tea: Identification and biochemical formation pathway. Trends Food Sci. Technol. 2022, 129, 221–232. [Google Scholar] [CrossRef]
- Wang, M.; Song, D.; Yin, H.; Fang, F.; Shi, Y.; Wang, H.; Li, J.; Wang, K.; Zhu, Y.; Lv, H.; et al. Insight into the volatile profiles and key odorants of rizhao green tea by application of sbse-gc-ms, oavs and gc-o analysis. Foods 2025, 14, 458. [Google Scholar]
- Zhu, J.; Chen, H.; Liu, L.; Xia, X.; Yan, X.; Mi, X.; Liu, S.; Wei, C. Ja-mediated myc2/lox/aos feedback loop regulates osmotic stress response in tea plant. Hortic. Plant J. 2024, 10, 931–946. [Google Scholar] [CrossRef]
- Shamala, L.F.; Zhou, H.; Han, Z.; Wei, S. Uv-b induces distinct transcriptional re-programing in uvr8-signal transduction, flavonoid, and terpenoids pathways in Camellia sinensis. Front. Plant Sci. 2020, 11, 234. [Google Scholar] [CrossRef]
- Wang, G.; Sun, X.; Li, Y.; Wang, Y.; Jin, C. The role of uv-b radiation in modulating secondary metabolite biosynthesis and regulatory mechanisms in medicinal plants. Bioresources 2025, 20, 4776. [Google Scholar] [CrossRef]
- Wu, L.; Wang, Y.; Liu, S.; Sun, Y.; Li, C.; Lin, J.; Wei, S. The stress-induced metabolites changes in the flavor formation of oolong tea during enzymatic-catalyzed process: A case study of zhangping shuixian tea. Food Chem. 2022, 391, 133192. [Google Scholar] [CrossRef] [PubMed]
- Jin, L.; Lian, X.; Yang, Z.; Li, T.; Li, Y.; He, Q.; Li, D. Differences in aroma of chuanhong congou black tea of different tea plant varieties based on hs-spme-gc-ms analysis. Sci. Technol. Food Ind. 2024, 45, 268–277. [Google Scholar]
- Zhu, Y.; Shao, C.Y.; Zhang, Y.; Lin, Z.; Lv, H.P. Comparison of differences in aroma constituents of longjing tea produced from different tea germplasms. Sci. Technol. Food Ind. 2018, 39, 241–246. [Google Scholar]
- He, C.; Li, Y.; Zhou, J.; Yu, X.; Zhang, D.; Chen, Y.; Ni, D.; Yu, Z. Study on the suitability of tea cultivars for processing oolong tea from the perspective of aroma based on olfactory sensory, electronic nose, and gc-ms data correlation analysis. Foods 2022, 11, 2880. [Google Scholar] [CrossRef]
- Kottawa-Arachchi, J.D.; Ranatunga, M.A.B.; Abeysiriwardena, D.S.D.Z. Utilization of within location non-replicated multi-locational yield trials and gge biplot methods for testing adaptability of tea [(Camellia sinensis (L.) O. Kuntze)] over diverse environments. Indian J. Genet. Plant Breed. 2022, 82, 342–349. [Google Scholar] [CrossRef]
- GB/T 8305-2013; Tea—Determination of Water Extracts Content. Standards Press of China: Beijing, China, 2013.
- GB/T 8313-2018; Determination of Total Polyphenols and Catechins Content in Tea. Standards Press of China: Beijing, China, 2018.
- GB/T 8314-2013; Tea—Determination of Free Amino Acids Content. Standards Press of China: Beijing, China, 2013.
- Tukhvatshin, M.; Peng, Q.; Zhao, X.; Liu, J.; Xiang, P.; Lin, J. Identifying meteorological factors influencing catechin biosynthesis and optimizing cultivation conditions of tea plant (Camellia sinensis). Front. Plant Sci. 2025, 16, 1532880. [Google Scholar] [CrossRef]




| Compounds | Odor Description | Odor Type | VIP Score a |
|---|---|---|---|
| Phenethyl alcohol | Honey, sweet, rose, fresh | Floral | 1.2272 a |
| 1-Octen-3-ol | Cucumber, earth, fatty, mushroom | chemical | 1.0468 a |
| Indole | Floral, animal-like | Floral | 1.0638 a |
| (E,E)-2,4-Heptadienal | Fatty, green, oily, cinnamon-like | Chemical | 1.2995 a |
| phenylacetaldehyde | Green, floral, sweet, cocoa | Green | 1.1796 a |
| Decyl aldehyde | Fatty, orange peel, tallow | Waxy | 1.0611 a |
| (E)-2-Nonenal | Floral, green, citrus, waxy | Floral | 1.0964 a |
| Benzaldehyde | Caramel, fruity, bitter almond, burnt sugar | Roasted | 1.1166 a |
| Linalool oxide II | Sweet, floral, creamy | Floral | 1.2539 a |
| Linalool | Floral, sweet | Floral | 1.1423 a |
| β-Cyclocitral | Tropical, saffron, herbal, tobacco-like | Woody | 1.0565 a |
| Geraniol | Rose-like, sweet, honey-like | Floral | 1.0693 a |
| β-Ionone epoxide | fruit, sweet, woody | Fruity | 1.0931 a |
| Dehydro-β-ionone | Violet, woody, raspberry | Floral | 1.1675 a |
| Methylheptenone | Pepper, mushroom, rubber | Citrus | 1.3031 a |
| Geranylacetone | Fresh, green, floral, rose | Floral | 1.0552 a |
| 3-Ethyl-2,5-dimethylpyrazine | Cocoa-like, roasted, nutty | Roasted | 1.3297 a |
| 2,5-Dimethyl pyrazine | Nutty, coffee, cocoa-like | Roasted | 1.1156 a |
| Jasmine lactone | Lactonic, creamy, sweet, floral | Floral | 1.1671 a |
| γ-Nonalactone | Sweet, creamy, coconut-like | Fruity | 1.0293 |
| Hexyl benzoate | Woody, green, piney | Woody | 1.1647 a |
| Methyl (Z)-3-hexenoate | Fruit-like, floral | Fruity | 1.1466 a |
Disclaimer/Publisher’s Note: The statements, opinions and data contained in all publications are solely those of the individual author(s) and contributor(s) and not of MDPI and/or the editor(s). MDPI and/or the editor(s) disclaim responsibility for any injury to people or property resulting from any ideas, methods, instructions or products referred to in the content. |
© 2025 by the authors. Licensee MDPI, Basel, Switzerland. This article is an open access article distributed under the terms and conditions of the Creative Commons Attribution (CC BY) license.
Share and Cite
Li, Y.; Shao, S.; Deng, S.; Zhang, Z.; Pan, Y.; Yao, X.; Zhou, C.; Wang, Z.; Guo, Y. Comparison of Flavor Characteristics and Metabolite Basis of Oolong Tea from Six Different Tea Plant Cultivars Under High- and Low-Altitude Conditions. Plants 2026, 15, 23. https://doi.org/10.3390/plants15010023
Li Y, Shao S, Deng S, Zhang Z, Pan Y, Yao X, Zhou C, Wang Z, Guo Y. Comparison of Flavor Characteristics and Metabolite Basis of Oolong Tea from Six Different Tea Plant Cultivars Under High- and Low-Altitude Conditions. Plants. 2026; 15(1):23. https://doi.org/10.3390/plants15010023
Chicago/Turabian StyleLi, Yuting, Shuaibo Shao, Siwei Deng, Zhendong Zhang, Yu Pan, Xingyuan Yao, Chengzhe Zhou, Zhong Wang, and Yuqiong Guo. 2026. "Comparison of Flavor Characteristics and Metabolite Basis of Oolong Tea from Six Different Tea Plant Cultivars Under High- and Low-Altitude Conditions" Plants 15, no. 1: 23. https://doi.org/10.3390/plants15010023
APA StyleLi, Y., Shao, S., Deng, S., Zhang, Z., Pan, Y., Yao, X., Zhou, C., Wang, Z., & Guo, Y. (2026). Comparison of Flavor Characteristics and Metabolite Basis of Oolong Tea from Six Different Tea Plant Cultivars Under High- and Low-Altitude Conditions. Plants, 15(1), 23. https://doi.org/10.3390/plants15010023

