Transcription Factor TeMADS6 Coregulates Carotenoid Biosynthesis and Chlorophyll Degradation Resulting in Yellow-Green Petal Color of Marigold (Tagetes erecta)
Abstract
1. Introduction
2. Materials and Methods
2.1. Plant Materials
2.2. Total RNA Extraction, cDNA Synthsis, and RT-qPCR Analysis
2.3. Gene Isolation, Phylogenetic Tree Construction, and Multiple Sequence Alignment
2.4. Marigold Transformation
2.5. Determination of Carotenoids and Chlorophyll Content
2.6. RNA-Seq and Data Analysis
2.7. Validation of RNA-Seq Data Using qRT-PCR
2.8. Statistical Analysis
3. Results
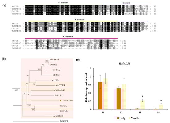
3.1. Bioinformatics Analysis and Expression Pattern of TeMADS6
3.2. Overexpression of TeMADS6 Alters Flower Coloration
3.3. TeMADS6 Regulates Carotenoid and Chlorophyll Accumulation in Marigold
3.4. Transcriptome Sequencing and Gene Function Annotation
3.5. DEGs Identification and Functional Enrichment Analysis
3.6. DEGs Involved in Carotenoid and Chlorophyll Metabolism Between TeMADS6-Overexpression and WT Plants
3.7. Differentially Expressed TFs Under Overexpression TeMADS6 in Marigold
4. Discussion
4.1. TeMADS6 Regulates Carotenoid Degradation and Chlorophyll Biosynthesis
4.2. TeMADS6 Induces Expression of Key Chlorophyll and Carotenoid Metabolic Genes
4.3. Regulatory Model of TeMADS6 and Its Importance in Marigold Petal Color
5. Conclusions
Supplementary Materials
Author Contributions
Funding
Data Availability Statement
Conflicts of Interest
References
- Lu, Y.; Shen, X.; Li, Y.; Xu, Y.; Chen, Y.; Chen, Y.; Hu, X.; Li, X.; Sun, X.; Gong, J. Regulation of chlorophyll and carotenoid metabolism in citrus fruit. Hortic. Plant J. 2025, 11, 951–962. [Google Scholar] [CrossRef]
- Stickland, R. Changes in anthocyanin, carotenoid, chlorophyll, and protein in developing florets of the chrysanthemum. Ann. Bot. 1972, 36, 459–469. [Google Scholar] [CrossRef]
- Tamiaki, H.; Kichishima, S. Chlorophyll pigments and their synthetic analogs. Plant Cell Physiol. 2025, 66, 153–167. [Google Scholar] [CrossRef]
- Martins, T.; Barros, A.N.; Rosa, E.; Antunes, L. Enhancing health benefits through chlorophylls and chlorophyll-rich agro-food: A comprehensive review. Molecules 2023, 28, 5344. [Google Scholar] [CrossRef] [PubMed]
- Hashimoto, H.; Uragami, C.; Cogdell, R.J. Carotenoids and photosynthesis. Subcell. Biochem. 2016, 79, 111–139. [Google Scholar] [PubMed]
- Cazzonelli, C.I. Carotenoids in nature: Insights from plants and beyond. Funct. Plant Biol. 2011, 38, 833–847. [Google Scholar] [CrossRef] [PubMed]
- Roberts, J.E.; Dennison, J. The Photobiology of Lutein and Zeaxanthin in the Eye. J. Ophthalmol. 2015, 2015, 687173. [Google Scholar] [CrossRef]
- Adhikari, P.B.; Kasahara, R.D. An Overview on MADS Box Members in Plants: A Meta-Review. Int. J. Mol. Sci. 2024, 25, 8233. [Google Scholar] [CrossRef]
- Lu, S.; Zhang, Y.; Zhu, K.; Yang, W.; Ye, J.; Chai, L.; Xu, Q.; Deng, X. The citrus transcription factor CsMADS6 modulates carotenoid metabolism by directly regulating carotenogenic genes. Plant Physiol. 2018, 176, 2657–2676. [Google Scholar] [CrossRef]
- Wang, X.; Kong, L.; Cheng, H.; Li, Q.; Wu, L.; Xu, Z.; Mi, Y.; Xiang, L.; Gao, R. Characterization and expression analysis of the MADS-box gene family in Lonicera japonica reveals the role of LjMADS36 in flower coloration. Ind. Crop. Prod. 2024, 219, 119122. [Google Scholar] [CrossRef]
- Wang, Y.; Li, X.; Qiu, H.; Chen, R.; Xiong, A.; Xu, Z.; Miao, W.; Chen, R.; Wang, P.; Hou, X. The MADS-RIPENING INHIBITOR–DIVARICATA1 module regulates carotenoid biosynthesis in nonclimacteric Capsicum fruits. Plant Physiol. 2025, 197, kiaf013. [Google Scholar] [CrossRef]
- Dong, T.; Hu, Z.; Deng, L.; Wang, Y.; Zhu, M.; Zhang, J.; Chen, G. A tomato MADS-box transcription factor, SlMADS1, acts as a negative regulator of fruit ripening. Plant Physiol. 2013, 163, 1026–1036. [Google Scholar] [CrossRef]
- Zhang, J.; Hu, Z.; Yao, Q.; Guo, X.; Nguyen, V.; Li, F.; Chen, G. A tomato MADS-box protein, SlCMB1, regulates ethylene biosynthesis and carotenoid accumulation during fruit ripening. Sci. Rep. 2018, 8, 3413. [Google Scholar] [CrossRef]
- Jeon, C.; Chung, M.Y.; Lee, J.M. Reassessing the contribution of TOMATO AGAMOUS-LIKE1 to fruit ripening by CRISPR/Cas9 mutagenesis. Plant Cell Rep. 2024, 43, 41. [Google Scholar] [CrossRef]
- Zhu, K.; Chen, H.; Mei, X.; Lu, S.; Xie, H.; Liu, J.; Chai, L.; Xu, Q.; Wurtzel, E.T.; Ye, J.; et al. Transcription factor CsMADS3 coordinately regulates chlorophyll and carotenoid pools in Citrus hesperidium. Plant Physiol. 2023, 193, 519–536. [Google Scholar] [CrossRef]
- Song, Y.; Cheng, Q.; Li, X.; Ma, S.; Shen, H.; Sun, L. The MADS-Box Transcription Factor CaRIN Positively Regulates Chlorophyll Degradation During Pepper (Capsicum annuum L.) Fruit Ripening by Repressing the Expression of CaLhcb-P4. Plants 2025, 14, 445. [Google Scholar] [CrossRef] [PubMed]
- Wang, S.; Lu, G.; Hou, Z.; Luo, Z.; Wang, T.; Li, H.; Zhang, J.; Ye, Z. Members of the tomato FRUITFULL MADS-box family regulate style abscission and fruit ripening. J. Exp. Bot. 2014, 65, 3005–3014. [Google Scholar] [CrossRef]
- Lu, S.; Ye, J.; Zhu, K.; Zhang, Y.; Zhang, M.; Xu, Q.; Deng, X. A fruit ripening-associated transcription factor CsMADS5 positively regulates carotenoid biosynthesis in citrus. J. Exp. Bot. 2021, 72, 3028–3043. [Google Scholar] [CrossRef] [PubMed]
- Sardoei, A.S.; Shahdadneghad, M. Effects of foliar application of gibberellic acid on chlorophyll and carotenoids of Marigold (Calendula officinalis L.). Int. J. Adv. Biol. Biomed. Res. 2014, 2, 1887–1893. [Google Scholar]
- Lv, G.; Zang, Y.; Tao, Z.; Yan, T.; Zhang, H.; Liu, J.; He, Y. Correlation analysis of lutein content and color coefficient in petals of marigold (Tagetes erecta). J. Huazhong Agric. Univ. 2024, 43, 261–269. [Google Scholar]
- Qiu, Y.; Wang, R.; Zhang, E.; Shang, Y.; Feng, G.; Wang, W.; Ma, Y.; Bai, W.; Zhang, W.; Xu, Z. Carotenoid biosynthesis profiling unveils the variance of flower coloration in Tagetes erecta and enhances fruit pigmentation in tomato. Plant Sci. 2024, 347, 112207. [Google Scholar] [CrossRef]
- Moehs, C.P.; Tian, L.; Osteryoung, K.W.; Dellapenna, D. Analysis of carotenoid biosynthetic gene expression during marigold petal development. Plant Mol. Biol. 2001, 45, 281–293. [Google Scholar] [CrossRef] [PubMed]
- Del Villar-Martínez, A.A.; García-Saucedo, P.A.; Carabez-Trejo, A.; Cruz-Hernández, A.; Paredes-López, O. Carotenogenic gene expression and ultrastructural changes during development in marigold. J. Plant Physiol. 2005, 162, 1046–1056. [Google Scholar] [CrossRef] [PubMed]
- Zhang, C.; Zhu, K.; Huang, C.; Yue, Y.; He, Y. Identification of a carotenoid cleavage dioxygenase gene TeCCD4a regulating flower color and carotenoid content of marigold. Gene 2025, 969, 149760. [Google Scholar] [CrossRef]
- Yu, X.; Wang, Y.; Liu, Y.; Yi, Q.; Chen, W.; Zhu, Y.; Duan, F.; Zhang, L.; He, Y. Establishment of Agrobacterium tumefaciens-mediated Genetic Transformation System of Marigold (Tagetes erecta). Chin. Bull. Bot. 2023, 58, 760–769. [Google Scholar]
- Zhang, C.; Zhu, K.; Huang, C.; Wen, Y.; Yue, Y.; Zhang, H.; He, Y. A marigold (Tagetes erecta) R2R3-MYB transcription factor TeMYB4 modulates carotenoid accumulation and petal coloration by directly regulating carotenogenic genes. Ind. Crop. Prod. 2025, 238, 122362. [Google Scholar] [CrossRef]
- Zhang, C.; Huang, C.; Zhu, K.; Li, H.; Xu, S.; Tao, Z.; He, Y. Functional Conservation and Redundancy of Duplicated AGAMOUS Homologs in Regulating Floral Organ Development of Tagetes erecta. Agronomy 2025, 15, 2379. [Google Scholar] [CrossRef]
- Zhao, P.X.; Zhang, J.; Chen, S.Y.; Wu, J.; Xia, J.Q.; Sun, L.Q.; Ma, S.S.; Xiang, C.B. Arabidopsis MADS-box factor AGL16 is a negative regulator of plant response to salt stress by downregulating salt-responsive genes. New Phytol. 2021, 232, 2418–2439. [Google Scholar] [CrossRef]
- Xia, H.; Lin, Z.; He, Z.; Guo, Y.; Liu, X.; Deng, H.; Li, M.; Xie, Y.; Zhang, M.; Wang, J.; et al. AcMADS32 positively regulates carotenoid biosynthesis in kiwifruit by activating AcBCH1/2 expression. Int. J. Biol. Macromol. 2023, 242, 124928. [Google Scholar] [CrossRef]
- Manivannan, A.; Narasegowda, S.; Prakash, T. Comparative study on color coordinates, phenolics, flavonoids, carotenoids, and antioxidant potential of marigold (Tagetes sp.) with diverse colored petals. J. Food Meas. Charact. 2021, 15, 4343–4353. [Google Scholar] [CrossRef]
- Jiao, B.; Meng, Q.; Lv, W. Roles of stay-green (SGR) homologs during chlorophyll degradation in green plants. Bot. Stud. 2020, 61, 25. [Google Scholar] [CrossRef] [PubMed]
- Woo, H.R.; Kim, H.J.; Lim, P.O.; Nam, H.G. Leaf Senescence: Systems and Dynamics Aspects. Annu. Rev. Plant Biol. 2019, 70, 347–376. [Google Scholar] [CrossRef] [PubMed]
- Kusaba, M.; Ito, H.; Morita, R.; Iida, S.; Sato, Y.; Fujimoto, M.; Kawasaki, S.; Tanaka, R.; Hirochika, H.; Nishimura, M.; et al. Rice NON-YELLOW COLORING1 is involved in light-harvesting complex II and grana degradation during leaf senescence. Plant Cell 2007, 19, 1362–1375. [Google Scholar] [CrossRef] [PubMed]
- Yu, G.; Xie, Z.; Lei, S.; Li, H.; Xu, B.; Huang, B. The NAC factor LpNAL delays leaf senescence by repressing two chlorophyll catabolic genes in perennial ryegrass. Plant Physiol. 2022, 189, 595–610. [Google Scholar] [CrossRef]
- Wang, C.; Li, Z.; Lei, S.; Shi, J.; Zhu, K.; Zhang, X.; Wang, T.; Tao, Z.; Zhao, Y.; Li, J.; et al. ZmbHLH180 promotes drought-induced chlorophyll degradation by directly activating NON-YELLOW COLORING in maize (Zea mays). Plant Physiol. Biochem. 2025, 228, 110262. [Google Scholar] [CrossRef]
- Schelbert, S.; Aubry, S.; Burla, B.; Agne, B.; Kessler, F.; Krupinska, K.; Hörtensteiner, S. Pheophytin pheophorbide hydrolase (pheophytinase) is involved in chlorophyll breakdown during leaf senescence in Arabidopsis. Plant Cell 2009, 21, 767–785. [Google Scholar] [CrossRef]
- Sakuraba, Y.; Park, S.Y.; Kim, Y.S.; Wang, S.H.; Yoo, S.C.; Hörtensteiner, S.; Paek, N.C. Arabidopsis STAY-GREEN2 is a negative regulator of chlorophyll degradation during leaf senescence. Mol. Plant. 2014, 7, 1288–1302. [Google Scholar] [CrossRef]
- Xue, S.; Yao, P.; Kang, J.; Zheng, X.; Liu, C.; Gao, Y.; Zhang, D.; Zhang, X.; Hao, Y. MdSGR2 Negatively Regulates Chlorophyll Degradation in Apple. Horticulturae 2024, 10, 439. [Google Scholar] [CrossRef]
- Luo, Z.; Zhang, J.; Li, J.; Yang, C.; Wang, T.; Ouyang, B.; Li, H.; Giovannoni, J.; Ye, Z. A STAY-GREEN protein SlSGR1 regulates lycopene and β-carotene accumulation by interacting directly with SlPSY1 during ripening processes in tomato. New Phytol. 2013, 198, 442–452. [Google Scholar] [CrossRef]
- Fraser, P.D.; Truesdale, M.R.; Bird, C.R.; Schuch, W.; Bramley, P.M. Carotenoid Biosynthesis during Tomato Fruit Development (Evidence for Tissue-Specific Gene Expression). Plant Physiol. 1994, 105, 405–413. [Google Scholar] [CrossRef]
- Gady, A.L.; Vriezen, W.H.; Van de Wal, M.H.; Huang, P.; Bovy, A.G.; Visser, R.G.; Bachem, C.W. Induced point mutations in the phytoene synthase 1 gene cause differences in carotenoid content during tomato fruit ripening. Mol. Breed. 2012, 29, 801–812. [Google Scholar] [CrossRef]
- Ampomah-Dwamena, C.; Tomes, S.; Thrimawithana, A.H.; Elborough, C.; Bhargava, N.; Rebstock, R.; Sutherland, P.; Ireland, H.; Allan, A.C.; Espley, R.V. Overexpression of PSY1 increases fruit skin and flesh carotenoid content and reveals associated transcription factors in apple (Malus × domestica). Front. Plant Sci. 2022, 13, 967143. [Google Scholar] [CrossRef]
- Zhang, J.; Tao, N.; Xu, Q.; Zhou, W.; Cao, H.; Xu, J.; Deng, X. Functional characterization of Citrus PSY gene in Hongkong kumquat (Fortunella hindsii Swingle). Plant Cell Rep. 2009, 28, 1737–1746. [Google Scholar] [CrossRef] [PubMed]
- Liu, Y.C.; Yeh, C.W.; Chung, J.D.; Tsai, C.Y.; Chiou, C.Y.; Yeh, K.W. Petal-specific RNAi-mediated silencing of the phytoene synthase gene reduces xanthophyll levels to generate new Oncidium orchid varieties with white-colour blooms. Plant Biotechnol. J. 2019, 17, 2035–2037. [Google Scholar] [CrossRef] [PubMed]
- Xia, H.; Zhou, Y.; Lin, Z.; Guo, Y.; Liu, X.; Wang, T.; Wang, J.; Deng, H.; Lin, L.; Deng, Q.; et al. Characterization and functional validation of β-carotene hydroxylase AcBCH genes in Actinidia chinensis. Hortic. Res. 2022, 9, uhac063. [Google Scholar] [CrossRef]
- Zhang, Y.; Jin, J.; Zhu, S.; Sun, Q.; Zhang, Y.; Xie, Z.; Ye, J.; Deng, X. Citrus β-carotene hydroxylase 2 (BCH2) participates in xanthophyll synthesis by catalyzing the hydroxylation of β-carotene and compensates for BCH1 in citrus carotenoid metabolism. Hortic. Res. 2023, 10, uhac290. [Google Scholar] [CrossRef]
- Ampomah-Dwamena, C.; Thrimawithana, A.H.; Dejnoprat, S.; Lewis, D.; Espley, R.V.; Allan, A.C. A kiwifruit (Actinidia deliciosa) R2R3-MYB transcription factor modulates chlorophyll and carotenoid accumulation. New Phytol. 2019, 221, 309–325. [Google Scholar] [CrossRef]
- Wu, M.; Xu, X.; Hu, X.; Liu, Y.; Cao, H.; Chan, H.; Gong, Z.; Yuan, Y.; Luo, Y.; Feng, B.; et al. SlMYB72 Regulates the Metabolism of Chlorophylls, Carotenoids, and Flavonoids in Tomato Fruit. Plant Physiol. 2020, 183, 854–868. [Google Scholar] [CrossRef]
- Gao, Y.; Wei, W.; Zhao, X.; Tan, X.; Fan, Z.; Zhang, Y.; Jing, Y.; Meng, L.; Zhu, B.; Zhu, H. A NAC transcription factor, NOR-like1, is a new positive regulator of tomato fruit ripening. Hortic. Res. 2018, 5, 75. [Google Scholar] [CrossRef]
- Chen, H.; Ji, H.; Huang, W.; Zhang, Z.; Zhu, K.; Zhu, S.; Chai, L.; Ye, J.; Deng, X. Transcription factor CrWRKY42 coregulates chlorophyll degradation and carotenoid biosynthesis in citrus. Plant Physiol. 2024, 195, 728–744. [Google Scholar] [CrossRef] [PubMed]
- Liu, Q.; Deng, S.; Liu, L.; Wang, H.; Yuan, L.; Yao, S.; Zeng, K.; Deng, L. The chlorophyll and carotenoid metabolism in postharvest mandarin fruit peels is co-regulated by transcription factor CcbHLH35. Postharvest Biol. Technol. 2024, 216, 113030. [Google Scholar] [CrossRef]
- Tian, S.; Yang, Y.; Fang, B.; Uddin, S.; Liu, X. The CrMYB33 transcription factor positively coordinate the regulation of both carotenoid accumulation and chlorophyll degradation in the peel of citrus fruit. Plant Physiol. Biochem. 2024, 209, 108540. [Google Scholar] [CrossRef]
- Wei, R.; Lu, Y.; Mo, Z.; Sun, Q.; Yue, P.; Xie, Z.; Ye, J.; Deng, X. CsERF003 enhanced peel coloration by promoting both chlorophyll degradation and carotenoid accumulation in citrus. Plant Sci. 2024, 346, 112131. [Google Scholar] [CrossRef] [PubMed]
- Manoharan, R.K.; Jung, H.J.; Hwang, I.; Jeong, N.; Kho, K.H.; Chung, M.Y.; Nou, I.S. Molecular breeding of a novel orange-brown tomato fruit with enhanced beta-carotene and chlorophyll accumulation. Hereditas 2017, 154, 1. [Google Scholar] [CrossRef] [PubMed]
- Izadpanah, F.; Frede, K.; Soltani, F.; Baldermann, S. Comparison of carotenoid, chlorophyll concentrations and their biosynthetic transcript levels in different coloured cauliflower. Hortic. Plant J. 2024, 10, 743–754. [Google Scholar] [CrossRef]









Disclaimer/Publisher’s Note: The statements, opinions and data contained in all publications are solely those of the individual author(s) and contributor(s) and not of MDPI and/or the editor(s). MDPI and/or the editor(s) disclaim responsibility for any injury to people or property resulting from any ideas, methods, instructions or products referred to in the content. |
© 2025 by the authors. Licensee MDPI, Basel, Switzerland. This article is an open access article distributed under the terms and conditions of the Creative Commons Attribution (CC BY) license (https://creativecommons.org/licenses/by/4.0/).
Share and Cite
Zhang, C.; Zhu, K.; Huang, C.; Ke, L.; Wen, Y.; Li, H.; Yang, C.; Tao, Z.; He, Y. Transcription Factor TeMADS6 Coregulates Carotenoid Biosynthesis and Chlorophyll Degradation Resulting in Yellow-Green Petal Color of Marigold (Tagetes erecta). Plants 2025, 14, 3763. https://doi.org/10.3390/plants14243763
Zhang C, Zhu K, Huang C, Ke L, Wen Y, Li H, Yang C, Tao Z, He Y. Transcription Factor TeMADS6 Coregulates Carotenoid Biosynthesis and Chlorophyll Degradation Resulting in Yellow-Green Petal Color of Marigold (Tagetes erecta). Plants. 2025; 14(24):3763. https://doi.org/10.3390/plants14243763
Chicago/Turabian StyleZhang, Chunling, Ke Zhu, Chujun Huang, Luan Ke, Yafeng Wen, Hang Li, Chaolong Yang, Zhengguo Tao, and Yanhong He. 2025. "Transcription Factor TeMADS6 Coregulates Carotenoid Biosynthesis and Chlorophyll Degradation Resulting in Yellow-Green Petal Color of Marigold (Tagetes erecta)" Plants 14, no. 24: 3763. https://doi.org/10.3390/plants14243763
APA StyleZhang, C., Zhu, K., Huang, C., Ke, L., Wen, Y., Li, H., Yang, C., Tao, Z., & He, Y. (2025). Transcription Factor TeMADS6 Coregulates Carotenoid Biosynthesis and Chlorophyll Degradation Resulting in Yellow-Green Petal Color of Marigold (Tagetes erecta). Plants, 14(24), 3763. https://doi.org/10.3390/plants14243763

