Sign in to use this feature.

Years

Between: -

Subjects

remove_circle_outline
remove_circle_outline
remove_circle_outline
remove_circle_outline
remove_circle_outline
remove_circle_outline
remove_circle_outline
remove_circle_outline
remove_circle_outline

Journals

remove_circle_outline
remove_circle_outline
remove_circle_outline
remove_circle_outline
remove_circle_outline
remove_circle_outline
remove_circle_outline
remove_circle_outline
remove_circle_outline
remove_circle_outline
remove_circle_outline
remove_circle_outline
remove_circle_outline
remove_circle_outline
remove_circle_outline
remove_circle_outline
remove_circle_outline
remove_circle_outline
remove_circle_outline
remove_circle_outline
remove_circle_outline
remove_circle_outline
remove_circle_outline

Article Types

Countries / Regions

remove_circle_outline
remove_circle_outline
remove_circle_outline
remove_circle_outline
remove_circle_outline
remove_circle_outline
remove_circle_outline
remove_circle_outline
remove_circle_outline
remove_circle_outline
remove_circle_outline

Search Results (10,875)

Search Parameters:
Keywords = chlorophyll

Order results
Result details
Results per page
Select all
Export citation of selected articles as:
13 pages, 12174 KB  
Article
Transcriptomic Analysis Reveals Molecular Mechanisms of Wolbachia–Plant Association
by Qiancheng Wei, Xinlei Wang, Kedi Zhao, Sha Wang, Ali Basit, Feng Liu and Yiying Zhao
Int. J. Mol. Sci. 2026, 27(9), 3746; https://doi.org/10.3390/ijms27093746 - 23 Apr 2026
Abstract
Endosymbiotic bacteria in insects are known to influence plant–insect interactions by altering host plant physiology. This study reveals that the endosymbiont Wolbachia significantly impairs photosynthesis in cotton plants. Comparative transcriptomic analysis of cotton leaves infested by Wolbachia-infected spider mites (Tt-I) and uninfected [...] Read more.
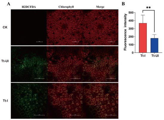
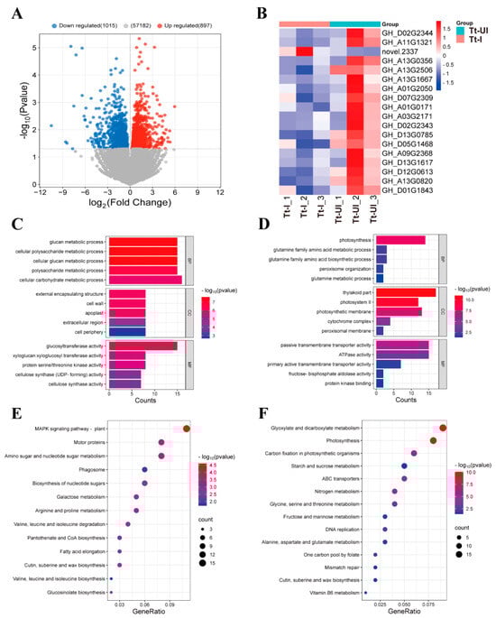
Endosymbiotic bacteria in insects are known to influence plant–insect interactions by altering host plant physiology. This study reveals that the endosymbiont Wolbachia significantly impairs photosynthesis in cotton plants. Comparative transcriptomic analysis of cotton leaves infested by Wolbachia-infected spider mites (Tt-I) and uninfected spider mites (Tt-UI) identified 1912 differentially expressed genes (DEGs). Photosynthesis was the most adversely affected biological process, with 17 genes downregulated in the photosynthesis pathway (e.g., key genes psbW and PETF), as supported by GO and KEGG enrichment analyses. Gene co-expression network analysis further highlighted core genes involved in photosynthesis disruption and carbon fixation. Physiological assessments showed that Wolbachia infection led to significantly reduced chlorophyll content and elevated reactive oxygen species (ROS) levels, inducing oxidative stress. These findings demonstrate that Wolbachia disrupts cotton photosynthesis through transcriptional repression and ROS-mediated oxidative stress, providing novel insights into plant–insect-symbiont interactions and a theoretical basis for managing mite pests in cotton. Full article
(This article belongs to the Special Issue Advances in Plant Genomics and Genetics: 3rd Edition)
Show Figures

Figure 1

22 pages, 8624 KB  
Article
Spectral Absorption Characteristics and Phytoplankton Dynamics Across Optical Water Types: Evaluating Sentinel-2 and Sentinel-3 Phytoplankton Absorption Retrieval Accuracy in Boreal Lakes
by Kersti Kangro, Ave Ansper-Toomsalu and Krista Alikas
Remote Sens. 2026, 18(9), 1273; https://doi.org/10.3390/rs18091273 - 22 Apr 2026
Abstract
Accurate detection of chlorophyll-a (Chl-a) is critical for monitoring water quality in inland waters, where high concentrations of coloured dissolved organic matter (CDOM) complicate retrieval process. Reliable Chl-a estimation depends on the precise determination of the phytoplankton absorption coefficient (aph). This [...] Read more.
Accurate detection of chlorophyll-a (Chl-a) is critical for monitoring water quality in inland waters, where high concentrations of coloured dissolved organic matter (CDOM) complicate retrieval process. Reliable Chl-a estimation depends on the precise determination of the phytoplankton absorption coefficient (aph). This study evaluates Chl-a detection from in situ aph measurements and assesses the accuracy of phytoplankton absorption retrieval from Sentinel-2/MSI (S2) and Sentinel-3/OLCI (S3) using the Case-2-Regional-Coast-Colour (C2RCC) processor across diverse optical water types (OWTs) in boreal lakes. OWTs were classified based on remote sensing reflectance features, representing Clear, Moderate, Turbid, Very Turbid, and Brown conditions. CDOM absorption strongly influenced the underwater light field, particularly in Brown and Turbid waters. Linear relationships between aph and Chl-a were generally strong across OWTs, with improved relationships in the red spectral region (670 nm). Satellite-derived apig estimates showed a weak relationship with in situ data (R2 = 0.26–0.45). Both sensors overestimated small aph values, while S3 underestimated larger ones. S2 underestimated aph in Clear and Brown OWTs, with median absolute percentage differences near 100% for all OWTs. These findings emphasize the challenges posed by bio-optical complexity in boreal lakes and highlight the need for OWT-specific algorithms to improve satellite-based absorption and Chl-a retrieval accuracy. Full article
Show Figures

Figure 1

31 pages, 1717 KB  
Article
Phytoplankton Composition and Functional Groups in Cascade Hydropower Reservoirs of the Drina River (Bosnia and Herzegovina): Trophic Status and Ecological Potential Assessment
by Maja Palangetić, Marija Gligora Udovič, Filip Stević, Tea Komljenović, Petar Žutinić, Dunja Jurina, Slavko Smiljanić, Ljubica Vasiljević, Tamara Laketić and Jasmina Kamberović
Diversity 2026, 18(5), 242; https://doi.org/10.3390/d18050242 - 22 Apr 2026
Abstract
Cascade reservoirs on the Drina River (Bosnia and Herzegovina) are heavily modified water bodies that require reliable biological tools for assessing trophic status and ecological potential. Under the Water Framework Directive (WFD), assessments of surface water ecological status and potential rely on biological [...] Read more.
Cascade reservoirs on the Drina River (Bosnia and Herzegovina) are heavily modified water bodies that require reliable biological tools for assessing trophic status and ecological potential. Under the Water Framework Directive (WFD), assessments of surface water ecological status and potential rely on biological quality elements, since aquatic communities integrate and respond to prevailing environmental conditions and thus serve as reliable indicators of water quality. This study aims to (i) describe phytoplankton diversity, biomass, and functional-group composition along the Drina reservoir cascade, (ii) examine monthly changes across the studied reservoirs, (iii) determine trophic status and ecological potential, and (iv) provide a preliminary estimate of total phosphorus thresholds that may support future setting of ecological potential boundaries. Phytoplankton composition and functional groups were analysed in three longitudinally connected reservoirs of the Drina River during four monthly surveys in 2024. A total of 80 phytoplankton taxa were recorded, with diatoms dominating most of the study period. The highest biomasses were recorded for Fragilaria crotonensis, Dinobryon divergens, Acanthoceras zachariasii and Sphaerocystis sp., while the dominant functional groups were P, E, A, and F. Phytoplankton assemblage structure showed moderate spatial differentiation among the reservoirs. Mean chlorophyll a and Carlson’s Trophic State Index indicated eutrophic conditions in the Višegrad Reservoir and mesotrophic conditions in the Perućac and Zvornik reservoirs, while biomass showed a pronounced summer maximum, particularly in Perućac. Ecological potential was generally classified as good or better, except for a moderate classification in the Zvornik Reservoir in late summer. The good/moderate TP boundary was estimated at 39 µg L−1, linking EQR-based ecological assessment with the onset of eutrophic conditions. Overall, this study represents the first application of the phytoplankton functional group approach in cascade reservoirs in Bosnia and Herzegovina and may provide a valuable basis for the development of a phytoplankton-based monitoring framework in lakes and reservoirs, which is currently lacking. Full article
(This article belongs to the Special Issue Advances in Freshwater Diversity and Ecology)
19 pages, 1211 KB  
Article
Coordinated Ecophysiological Trait Shifts of Populus euphratica Along a Groundwater-Depth Gradient: From Carbon Acquisition Toward Water Conservation in an Arid Riparian Forest
by Yong Zhu, Hongmeng Feng, Ran Liu, Jie Ma and Xinying Wang
Plants 2026, 15(9), 1295; https://doi.org/10.3390/plants15091295 - 22 Apr 2026
Abstract
Under the combined pressures of climate change and irrigated cropland expansion, groundwater tables are declining rapidly across arid regions, thereby intensifying water limitation in riparian ecosystems. However, the mechanisms by which dominant riparian tree species coordinate multiple functional traits to maintain carbon–water balance [...] Read more.
Under the combined pressures of climate change and irrigated cropland expansion, groundwater tables are declining rapidly across arid regions, thereby intensifying water limitation in riparian ecosystems. However, the mechanisms by which dominant riparian tree species coordinate multiple functional traits to maintain carbon–water balance remains poorly understood. This study investigated coordinated ecophysiological trait shifts of Populus euphratica Oliv. along a groundwater-depth gradient (2.19, 4.88, and 7.45 m) in the middle reaches of the Tarim River (China), hereafter referred to as shallow, middle, and deep groundwater depths, respectively. We quantified photosynthetic, hydraulic, stomatal, leaf anatomical and nutrient traits, and estimated long-term intrinsic water-use efficiency (WUEi) from foliar δ13C. As the groundwater table declined, (1) photosynthetic capacity and photochemical performance decreased, whereas WUEi increased markedly from 38.5 ± 2.9 to 54.2 ± 1.0 μmol mmol−1, accompanied by the lowest transpiration rate at the deep groundwater depth (4.6 ± 0.5 mmol m−2 s−1); (2) stomatal and anatomical adjustments consistent with water-loss reduction were observed, including a significant decline in stomatal density from 93.5 ± 14.5 to 79.3 ± 17.4 pores mm−2, and reduced stomatal size and stomatal area fraction (−20.3% and −32.7%, respectively); (3) the percentage loss of hydraulic conductivity increased, whereas sapwood-specific hydraulic conductivity declined, accompanied by greater sapwood investment relative to leaf area, with Huber value rising from 0.06 ± 0.02 to 0.11 ± 0.04 mm2 cm−2 at deep water depth; and (4) chlorophyll concentrations and leaf water content declined, whereas structural investment increased, as reflected by higher specific leaf mass and leaf dry matter content, and leaf nutrients were enriched, with total nitrogen and total phosphorus increasing by 67.1% and 42.0%, respectively. Trait-WUEi relationships further indicated that WUEi covaried most strongly with leaf anatomical and nutrient traits. These results demonstrate that increasing groundwater depth was associated with coordinated shifts in carbon assimilation, water-use regulation, hydraulic function, and nutrient allocation in P. euphratica. Such trait coordination may help explain how this species persists under chronic water limitation in arid riparian forests. Full article
(This article belongs to the Special Issue The Growth of Plants in Arid Environments)
16 pages, 1247 KB  
Article
Comparative Investigation into Metabolic Pathways and Corresponding Gene Expression Profiles of Sorghum Under Drought Stress
by Fei Zhang, Linlin Yang, Zeyang Zhao, Jiaxu Wang, Kuangye Zhang, Baizhi Chen, Youhou Duan, Han Wu, Yanqiu Wang, Kai Zhu and Feng Lu
Agronomy 2026, 16(9), 849; https://doi.org/10.3390/agronomy16090849 - 22 Apr 2026
Abstract
Drought stress is one of the most critical abiotic stresses restricting global crop production, and sorghum plays an important role in arid and semi-arid areas due to its inherent drought tolerance compared to many other cereals. However, significant variation in drought tolerance exists [...] Read more.
Drought stress is one of the most critical abiotic stresses restricting global crop production, and sorghum plays an important role in arid and semi-arid areas due to its inherent drought tolerance compared to many other cereals. However, significant variation in drought tolerance exists among different sorghum genotypes, which provides an opportunity to dissect the underlying mechanisms. In this study, a drought-tolerant sorghum line (LNR-6) and a drought-sensitive line (LR-2381) were used for comparative analysis. Plants were grown under two water regimes: well-watered conditions (CK, soil water content maintained at 40%) and drought stress (soil water content reduced to 24%). Integrated transcriptomic and non-targeted metabolomic analyses were conducted to investigate the physiological and molecular mechanisms underlying sorghum drought tolerance. Phenotypic analysis showed that drought stress significantly reduced plant height and chlorophyll content in the drought-sensitive genotype, whereas the drought-tolerant genotype showed only minor changes. Transcriptome analysis identified several enriched functional categories of differentially expressed genes between the two genotypes under drought stress. Among them, genes associated with limonene and pinene degradation, photosynthesis, and photosynthesis-antenna proteins were significantly enriched and may be involved in drought-response regulation. Metabolomic analysis revealed significant accumulation of flavonoids and phenylpropanoids under drought conditions. KEGG pathway enrichment further indicated that flavone and flavonol biosynthesis, flavonoid biosynthesis, and phenylpropanoid biosynthesis were the most significantly enriched metabolic pathways. Overall, these findings enhance our understanding of the coordinated transcriptional and metabolic responses underlying drought tolerance in sorghum. Full article
(This article belongs to the Special Issue Plant Stress Tolerance: From Genetic Mechanism to Cultivation Methods)
22 pages, 2114 KB  
Article
The Physiological Mechanism of Coupled Regulation Between Water Deficit Severity and Deficit Period on Winter Wheat Yield
by Ting Yu, Guang Yang, Huifeng Ning, Yunliang Wei and Xiaoman Qiang
Agronomy 2026, 16(9), 847; https://doi.org/10.3390/agronomy16090847 - 22 Apr 2026
Abstract
Regulated deficit irrigation is a vital method for developing water-saving agriculture. The degree of and the period of water deficit are two key factors determining the effectiveness of regulated deficit irrigation. In this study, winter wheat was used as the experimental material, and [...] Read more.
Regulated deficit irrigation is a vital method for developing water-saving agriculture. The degree of and the period of water deficit are two key factors determining the effectiveness of regulated deficit irrigation. In this study, winter wheat was used as the experimental material, and water deficit was imposed by reducing the irrigation lower limit. Three water deficit treatments were established, with irrigation lower limits set at 65%, 55%, and 45% of field capacity, respectively. There were three stages of water deficit: the jointing stage, the heading-anthesis stage, and the ripening stage; full irrigation (with a minimum irrigation level of 75% field capacity) served as the control. The physiological and growth indicators were measured, including plant water status, osmotic regulation, antioxidant activity, leaf gas exchange and yield. The variation patterns of physiological indicators during the irrigation cycle under reduced irrigation lower limits at different growth stages were explored. The synergistic response relationships among physiological indicators were analyzed; the physiological mechanism by which the degree and stage of water deficit jointly influence winter wheat yield was elucidated. The results indicate that lowering the lower limit of irrigation reduces net photosynthesis prior to irrigation. When the lower irrigation threshold exceeds 55%, chlorophyll content remains largely unaffected. However, increased stomatal conductance following irrigation results in higher net photosynthesis under the low irrigation threshold treatment compared to the control. When the irrigation lower limit is below 55%, chlorophyll content decreases significantly, resulting in net photosynthesis remaining markedly lower than the control even after irrigation. During the jointing stage and heading-anthesis stage, plants exhibit weaker osmotic regulation and antioxidant capacity, and the chlorophyll content is greatly affected by water deficit, resulting in reduced net photosynthesis before and after irrigation, leading to a greater decrease in winter wheat yield. The results on the physiological and biochemical characters (excluding gas exchange parameters) are limited to one year. The research findings provide the theoretical reference for regulated deficit irrigation of winter wheat. Full article
(This article belongs to the Special Issue Crop Management in Water-Limited Cropping Systems)
Show Figures

Figure 1

14 pages, 18180 KB  
Article
Silicon Dioxide Nanoparticles and Biochar to Suppress Leaf Blight and Fruit Rot in Eggplant
by Masudulla Khan, Lukman Ahamad, Younes Rezaee Danesh, Ivana Castello, Gaetano Iacono and Alessandro Vitale
J. Fungi 2026, 12(5), 300; https://doi.org/10.3390/jof12050300 - 22 Apr 2026
Abstract
Leaf blight and fruit rot caused by Phomopsis vexans are critical issues for eggplant crops. Our study evaluated the biochar amendment, alone and in combination with a foliar spray of silicon dioxide nanoparticles (SiO2-NPs), on plant performance and disease development. Fungal [...] Read more.
Leaf blight and fruit rot caused by Phomopsis vexans are critical issues for eggplant crops. Our study evaluated the biochar amendment, alone and in combination with a foliar spray of silicon dioxide nanoparticles (SiO2-NPs), on plant performance and disease development. Fungal infection reduced plant growth, with a 22% decline in plant height and a marked decrease in chlorophyll and carotenoid levels. Adding biochar plant height mitigated these effects: the highest dose (30 g) increased plant height in infected plants by 17.1% and increased pigment concentrations and POX and PPO activities. At the same time, the blight index declined. When biochar was combined with SiO2-NPs, the improvements were more pronounced. In infected plants, the 30 g + SiO2-NPs treatment produced substantial improvement in plant height (+31.3%) and shoot biomass and restored chlorophyll and carotenoid contents by 63% and 28.1%, respectively. This treatment also produced the lowest blight index and the strongest enzymatic responses. Principal component analyses discriminated treated plants from infected ones. These findings indicate that biochar and SiO2-NPs can jointly enhance plant resilience to P. vexans infection, reducing its negative impact. Full article
(This article belongs to the Section Fungi in Agriculture and Biotechnology)
Show Figures

Figure 1

18 pages, 1314 KB  
Article
Integrating Environmental Drivers and Trophic Interactions to Predict Spatial Distribution of High-Risk Marine Organisms at Nuclear Power Plant Cooling Water Intake
by Yunlei Zhang, Xinyue Hu, Linquan Cao, Guize Liu, Changchun Song and Yuan Jin
Animals 2026, 16(8), 1275; https://doi.org/10.3390/ani16081275 - 21 Apr 2026
Abstract
Marine organisms that episodically aggregate near coastal nuclear power plant water intakes pose a substantial risk to cooling water security. Predicting the spatial distribution of such high-risk species remains challenging because their occurrence is shaped not only by environmental conditions but also by [...] Read more.
Marine organisms that episodically aggregate near coastal nuclear power plant water intakes pose a substantial risk to cooling water security. Predicting the spatial distribution of such high-risk species remains challenging because their occurrence is shaped not only by environmental conditions but also by complex trophic interactions. In this study, we model the habitat distribution of three high-risk nektonic species, Dotted gizzard shad (Konosirus punctatus), Japanese swimming crab (Charybdis japonica) and squid (Loligo sp.), in the cooling water intake area of a coastal nuclear power plant in eastern Liaodong Bay using generalized linear models (GLMs) and joint species distribution models (JSDMs). Based on summer surveys conducted in 2024–2025, we explicitly incorporated trophic linkages among target species, their prey, and predators within JSDMs. Model performance was evaluated using cross-validation based on AUC, RMSE, and coefficient of determination (R2). Our results indicate that water depth was the dominant environmental driver for all three species, while chlorophyll-a concentration and distance to the intake exerted species-specific effects. By incorporating interspecific trophic associations and environmental responses, JSDMs showed consistently improved predictive performance relative to GLMs, with approximately 1.5-fold higher R2 values and 10–30% lower RMSE, while offering enhanced ecological interpretability. The models revealed strong positive associations between target species and both lower-trophic prey and higher-trophic predators, suggesting that top–down and bottom–up processes jointly regulate aggregation dynamics. This study demonstrates that integrating trophic interactions into species distribution modeling substantially improves predictions of high-risk marine species near coastal infrastructure and provides an ecological basis for proactive management of cooling water intake systems. Full article
(This article belongs to the Section Aquatic Animals)
17 pages, 386 KB  
Article
Moderate Light Intensity Optimizes Forage Nutritive Value While Maintaining Morphophysiological Stability and Secondary Metabolite Concentrations in Plantago lanceolata L. Under Controlled Environmental Conditions
by Verónica M. Merino, Luis F. Piña, M. Jordana Rivero, Neal B. Stolpe, Luisa L. Bascuñán, Pablo A. Castro, José M. Ortiz, María D. López, Gabriela E. Gómez and Baska R. Concha
Plants 2026, 15(8), 1274; https://doi.org/10.3390/plants15081274 - 21 Apr 2026
Abstract
Plantago lanceolata L. is increasingly incorporated in temperate pasture systems for its agronomic resilience and potential to reduce the environmental footprint of ruminant production through its specific secondary metabolites (SMs). However, how light intensity per se regulates P. lanceolata L. physiology, nutritive value [...] Read more.
Plantago lanceolata L. is increasingly incorporated in temperate pasture systems for its agronomic resilience and potential to reduce the environmental footprint of ruminant production through its specific secondary metabolites (SMs). However, how light intensity per se regulates P. lanceolata L. physiology, nutritive value and SM accumulation remains poorly understood due to confounding factors in field studies. This controlled-environment study evaluated the effects of three light intensities (200, 300, and 400 µmol photons m−2 s−1) on morphophysiological traits, forage quality, and SM concentrations in P. lanceolata L. cv. “Ceres Tonic”. Plants were grown in controlled-environment chambers under similar temperature, humidity and nutrient conditions. Morphological traits, biomass allocation, chlorophyll fluorescence, gas exchange, chemical composition, and root architecture were measured. Additionally, the most important secondary metabolites, aucubin, catalpol and acteoside, were also evaluated. Under the different light intensity treatments plants maintained stablephysiological parameters, total biomass production, leaf dimensions or root architecture. However, moderate light intensity (300 µmol photons m−2 s−1) optimized nutritive value by minimizing fiber concentrations and maximizing metabolizable energy. Acteoside concentration, as well as the iridoid glycosides aucubin and catalpol, were not affected by the different light intensities. These findings demonstrate that P. lanceolata L. maintains morphophysiological stability across the tested light intensity range studied, while selectively modulating forage quality. Full article
14 pages, 2065 KB  
Article
Nitrogen Form Regulates Aluminum Partitioning and Physiological Responses in Young Highbush Blueberry Plants Grown in Acidic Volcanic Soil
by Pamela Artacho, Paulina Fernández, María Ignacia Arias and Claudia Bonomelli
Agronomy 2026, 16(8), 842; https://doi.org/10.3390/agronomy16080842 - 21 Apr 2026
Abstract
Aluminum (Al) toxicity constrains plant performance in acidic volcanic soils, yet nitrogen (N) fertilization may influence Al availability and plant responses. This study evaluated the effects of N source and rate under contrasting soil liming conditions on vegetative growth, mineral nutrition, and physiological [...] Read more.
Aluminum (Al) toxicity constrains plant performance in acidic volcanic soils, yet nitrogen (N) fertilization may influence Al availability and plant responses. This study evaluated the effects of N source and rate under contrasting soil liming conditions on vegetative growth, mineral nutrition, and physiological performance of non-bearing northern highbush blueberry (Vaccinium corymbosum L. cv. Blue Ribbon®) plants. A split–split-plot experiment was conducted in southern Chile using urea or potassium nitrate applied at 0, 20, or 40 kg N ha−1 to plants grown in unlimed soil or soil amended with calcium carbonate or magnesium oxide. Vegetative growth, tissue mineral composition, stomatal conductance, chlorophyll fluorescence, and leaf chlorophyll were monitored during the first season. Growth responded primarily to soil liming rather than N supply, indicating low N demand and substantial soil N mineralization under the experimental conditions. Foliar N increased from 1.36 to 1.70% with increasing N rates. Urea nutrition reduced foliar Al concentration by 12% compared with nitrate. Under unlimed conditions, representing maximal soil Al availability, urea fertilization was associated with 70% higher Al retention in roots relative to nitrate. Chlorophyll content was consistently higher under urea supply, while the maximum photochemical efficiency of photosystem II remained unaffected. These findings indicate that N form influences plant Al partitioning independently of growth responses. Although the underlying mechanisms were not directly assessed, the observed patterns suggest that urea fertilization may reduce Al translocation to shoots under conditions of high Al availability. Full article
Show Figures

Figure 1

25 pages, 1440 KB  
Article
Effect of Microbial Biostimulants and Growing System on the Morphological, Nutritional, and Phytochemical Profile of Sonchus oleraceus Plants
by Nikolaos Polyzos, Antonios Chrysargyris, Maria del Mar Alguacil, Nikolaos Tzortzakis and Spyridon A. Petropoulos
Horticulturae 2026, 12(4), 499; https://doi.org/10.3390/horticulturae12040499 - 20 Apr 2026
Abstract
The application of biostimulants is a promising tool for enhancing plant growth and crop quality in the context of sustainable and resilient agricultural production. This study evaluated four microbial biostimulants (IMB1–4) on Sonchus oleraceus L. under field and pot cultivation. Our results indicate [...] Read more.
The application of biostimulants is a promising tool for enhancing plant growth and crop quality in the context of sustainable and resilient agricultural production. This study evaluated four microbial biostimulants (IMB1–4) on Sonchus oleraceus L. under field and pot cultivation. Our results indicate that the growing system was a more dominant factor than biostimulants in influencing plant performance. For morphological and growth traits, biostimulants generally had a neutral or negative impact compared with untreated plants, with IMB3 consistently showing the lowest performance. Field-grown plants, especially the untreated ones, excelled in plant weight and leaf count, while pot-grown plants treated with IMB2 and IMB4 achieved higher leaf weight per plant, leaf area, and chlorophyll index (SPAD). Specifically, untreated field plants recorded the highest biomass, whereas IMB2 and IMB4 optimized leaf traits in pots. Biostimulant applications enhanced fat content and energetic value, with IMB1 and IMB2 yielding the highest protein levels. Pot cultivation favored the accumulation of nitrogen, phosphorus, and sodium, while IMB2-treated pot plants proved most effective for maximizing overall nutrient content. The phytochemical profile also varied by system: pot-grown plants yielded higher total phenols, particularly with IMB3, while field-grown plants recorded higher flavonoids, especially with IMB4. Furthermore, untreated or IMB3-treated pot plants exhibited the highest antioxidant activity, significantly outperforming field-grown counterparts. In conclusion, while biostimulants did not improve morphological and growth traits, they significantly enhanced the nutritional and phytochemical quality of S. oleraceus L., particularly in the pot cultivation system, where specific biostimulants (IMB2 and IMB3) resulted in nutrient-dense crops with high antioxidant value. Full article
Show Figures

Graphical abstract

17 pages, 1289 KB  
Article
CaPDX1, a Novel Protein, Positively Regulates Cold Stress Tolerance via Interaction with CaSnRK2.4 in Pepper (Capsicum annuum L.)
by Altaf Hussain, Qianyi Wang, Yipeng Su, Yuqi Guo, Ikram Ullah, Syed Sohail Ahmad, Nadia Sajjad, Jiangbai Guo, Maira Jahangir, Huafeng Zhang and Rugang Chen
Int. J. Mol. Sci. 2026, 27(8), 3676; https://doi.org/10.3390/ijms27083676 - 20 Apr 2026
Abstract
Capsicum annuum is a Solanaceae crop that is sensitive to cold, which affects its growth and development upon prolonged exposure and ultimately reduces yield. In response, a complex regulatory network of cold-responsive genes is activated. Earlier studies have shown that SnRKs play a [...] Read more.
Capsicum annuum is a Solanaceae crop that is sensitive to cold, which affects its growth and development upon prolonged exposure and ultimately reduces yield. In response, a complex regulatory network of cold-responsive genes is activated. Earlier studies have shown that SnRKs play a positive role in enhancing cold tolerance in different crops, including peppers; however, the underlying molecular mechanisms and downstream targets have yet to be fully elucidated. In this study, yeast hybrid screening using CaSnRK2.4 identified a potential interacting partner CaPDX1. The interaction between CaPDX1 and CaSnRK2.4 was further confirmed through Y2H, luciferase complementation, and bimolecular fluorescence complementation assays. Subcellular localization showed that CaPDX1 and CaSnRK2.4 are localized in the nucleus as well as in the cell membrane. Silencing of CaPDX1 through VIGS showed increased susceptibility of peppers to cold stress, negatively influenced antioxidant enzymatic activities, and increased relative electrolyte leakage and malondialdehyde levels. Conversely, transient overexpression of CaPDX1 in peppers enhanced cold tolerance by reducing the accumulation of REL and MDA. Ectopic expression of CaPDX1 in Arabidopsis thaliana significantly improved its cold tolerance, accompanied by enhanced activity of antioxidant enzymes and increased chlorophyll content. In summary, these results indicate that CaPDX1 is a positive regulator of cold tolerance in pepper, and its mechanism of action involves interaction with CaSnRK2.4 and the regulation of physiological and molecular responses in pepper under cold stress. Full article
(This article belongs to the Section Molecular Biology)
20 pages, 5489 KB  
Article
Yield and Physiological Responses of Two Durum Wheat Cultivars at Different Sowing Periods and Under Different Nitrogen Regimes in a Mediterranean Environment
by Sofia Vitsa, Panagiotis Sparangis, Nikolaos Katsenios, Christoforos-Nikitas Kasimatis, Christos Kyriakou, Ioannis Zafeiriou, George Papadopoulos, Aspasia Efthimiadou and Dionisios Gasparatos
Nitrogen 2026, 7(2), 45; https://doi.org/10.3390/nitrogen7020045 - 20 Apr 2026
Abstract
Nitrogen (N) fertilisation, as well as selection of the best cultivar and sowing date, have a significant impact on growth, plant physiology, and yield of wheat. In this study, three parameters (application of N fertilisation, early/late sowing time, and cultivars) and their interaction [...] Read more.
Nitrogen (N) fertilisation, as well as selection of the best cultivar and sowing date, have a significant impact on growth, plant physiology, and yield of wheat. In this study, three parameters (application of N fertilisation, early/late sowing time, and cultivars) and their interaction were examined to investigate their impact on agronomic characteristics of durum wheat and N soil content. Fertilised plants had the highest values of dry weight (15,265 kg/ha) and yield (5530 kg/ha) compared to the control. N fertilisation contributed to the increase in chlorophyll and stomatal conductance values in all measurements, while photosynthetic and transpiration rates were not affected by N application at the final measurement. Late-sown plants presented higher seed yield, even though a positive impact in dry weight (14,747 kg/ha) and 1000-seed weight (53 g) was observed in early-sown plants. The Levante cultivar reported the highest values of number of tillers (3), while yield (5399 kg/ha) and 1000-seed weight (60 g) were higher in the Simeto cultivar. The soil N content remained stable and was not significantly affected by the cultivar and sowing time. The results of this study indicate that the combination of fertilisation regime, cultivar, and sowing time influences growth and yield of durum wheat under the specific conditions of this Mediterranean environment. Full article
Show Figures

Figure 1

19 pages, 12913 KB  
Article
Physiological and Transcriptomic Responses of Arthrospira platensis to Low-Density Polyethylene Microplastic Exposure
by Sekbunkorn Treenarat, Authen Promariya and Wuttinun Raksajit
Biology 2026, 15(8), 653; https://doi.org/10.3390/biology15080653 - 20 Apr 2026
Abstract
Microplastics (MPs), particularly low-density polyethylene (LDPE), are widespread pollutants in aquatic environments and may affect cyanobacterial physiology. This study investigated the concentration-dependent effects of LDPE-MPs on the physiology and transcriptomic responses of Arthrospira platensis. Cultures were exposed to 10–5000 mg/L LDPE-MPs (nominal [...] Read more.
Microplastics (MPs), particularly low-density polyethylene (LDPE), are widespread pollutants in aquatic environments and may affect cyanobacterial physiology. This study investigated the concentration-dependent effects of LDPE-MPs on the physiology and transcriptomic responses of Arthrospira platensis. Cultures were exposed to 10–5000 mg/L LDPE-MPs (nominal size ≤ 500 µm) for 16 days. Low to moderate concentrations (10–1000 mg/L) produced minimal effects on growth, biomass accumulation, or pigment contents. In contrast, higher concentrations (3000–5000 mg/L) were associated with reduced growth and biomass, accompanied by declines in chlorophyll a (Chl a) and phycobiliproteins over time. By day 16 at 5000 mg/L, biomass and Chl a decreased to 1.47 ± 0.03 g/L and 8.39 ± 0.24 µg/mL, respectively, compared with 1.64 ± 0.04 g/L and 10.81 ± 0.52 µg/mL in the control (p < 0.05). Accordingly, Chl a yield decreased by 13%. Field-emission scanning electron microscopy revealed adhesion of LDPE particles to filament surfaces and the formation of extracellular polymeric substance (EPS)-rich aggregates, which may influence light availability and nutrient exchange. Transcriptomic analysis indicated changes in several metabolic pathways, including nitrogen assimilation, photosynthetic electron transport, carbon metabolism, and metal homeostasis, together with differential expression of genes related to stress responses and EPS biosynthesis. Overall, these findings suggest that relatively high concentrations of LDPE microplastics may influence physiological and metabolic processes in A. platensis. Full article
(This article belongs to the Section Biochemistry and Molecular Biology)
Show Figures

Figure 1

17 pages, 1708 KB  
Article
Partial Weir Opening Is Associated with Shifts in Benthic Diatom Diversity and Assemblage Reorganization in a Monsoonal River
by Yong-Jae Kim, Su-Ok Hwang, Byeong-Hun Han and Baik-Ho Kim
Water 2026, 18(8), 977; https://doi.org/10.3390/w18080977 - 20 Apr 2026
Abstract
Using a coordinated multi-year monitoring dataset collected during the 2020–2024 partial-opening management period, we examined benthic diatom assemblages across the Sejong, Gongju, and Baekje weirs in the Geum River, Republic of Korea. Seasonal surveys at eight stations were used to evaluate spatiotemporal variation [...] Read more.
Using a coordinated multi-year monitoring dataset collected during the 2020–2024 partial-opening management period, we examined benthic diatom assemblages across the Sejong, Gongju, and Baekje weirs in the Geum River, Republic of Korea. Seasonal surveys at eight stations were used to evaluate spatiotemporal variation in water quality and benthic diatom community structure under this hydrological management regime. Annual basin-wide averages showed gradual interannual changes in water quality, including declines in total phosphorus, total nitrogen, chlorophyll-a, turbidity, and biochemical oxygen demand after 2021, accompanied by increased dissolved oxygen. Diatom community indices based on relative-abundance data showed corresponding temporal variation, with decreased dominance and increased Shannon diversity, evenness, and taxon richness. Ordination analyses indicated gradual differentiation between the earlier (2020–2021) and later (2022–2024) monitoring groups within the study period, whereas random forest models showed limited explanatory power and were treated as exploratory. Overall, the results support benthic diatoms as sensitive descriptors of ecological change in flow-regulated monsoonal rivers while underscoring the value of long-term monitoring where true pre-intervention biological baselines are unavailable. Full article
(This article belongs to the Special Issue Diatom Biodiversity and Their Adaptation to Environment Change)
Show Figures

Figure 1

Back to TopTop