Genotypic Effect on Olive (Olea europaea) Fruit Phenolic Profile
Abstract
1. Introduction
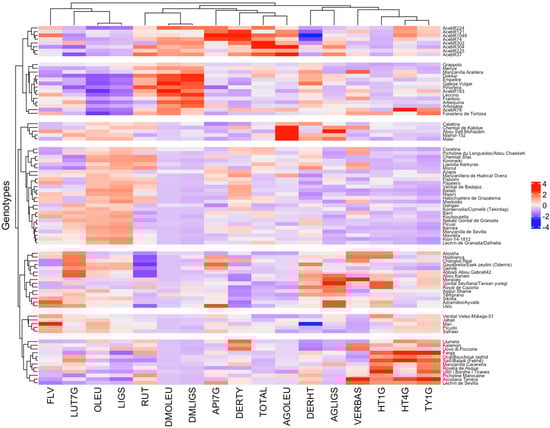
2. Results
3. Discussion
4. Materials and Methods
4.1. Plant Materials
4.2. Traits Evaluated
4.3. Extraction of Fruit Phenolic Compounds
4.4. Data Analysis
5. Conclusions
Supplementary Materials
Author Contributions
Funding
Data Availability Statement
Acknowledgments
Conflicts of Interest
References
- Gouvinhas, I.; Machado, N.; Sobreira, C.; Domínguez-Perles, R.; Gomes, S.; Rosa, E.; Barros, A. Critical Review on the Significance of Olive Phytochemicals in Plant Physiology and Human Health. Molecules 2017, 22, 1986. [Google Scholar] [CrossRef] [PubMed]
- Ray, N.B.; Hilsabeck, K.D.; Pitsillou, E.; Mann, A.; Karagiannis, T.C.; McCord, D.E. Olive Fruit and Olive Oil Bioactive Polyphenols in the Promotion of Health. In Functional Foods and Nutraceuticals in Metabolic and Non-Communicable Diseases; Elsevier: Amsterdam, The Netherlands, 2022; pp. 203–220. ISBN 978-0-12-819815-5. [Google Scholar]
- Lechhab, T.; Lechhab, W.; Cacciola, F.; Salmoun, F. Sets of Internal and External Factors Influencing Olive Oil (Olea europaea L.) Composition: A Review. Eur. Food Res. Technol. 2022, 248, 1069–1088. [Google Scholar] [CrossRef]
- Trajkovska Petkoska, A.; Trajkovska-Broach, A. Health Benefits of Extra Virgin Olive Oil. In Olive Oil-New Perspectives and Applications; Akram, M., Ed.; IntechOpen: London, UK, 2022; ISBN 978-1-83968-414-2. [Google Scholar]
- Pratyusha, S. Phenolic Compounds in the Plant Development and Defense: An Overview. In Physiology; Hasanuzzaman, M., Nahar, K., Eds.; IntechOpen: London, UK, 2022; Volume 11, ISBN 978-1-83969-866-8. [Google Scholar]
- Chowdhary, V.; Alooparampil, S.; Pandya, R.V.; Tank, J.G. Physiological Function of Phenolic Compounds in Plant Defense System. In Biochemistry; Badria, F.A., Ed.; IntechOpen: London, UK, 2022; Volume 26, ISBN 978-1-83969-346-5. [Google Scholar]
- Miho, H.; Expósito-Díaz, A.; Marquez-Perez, M.I.; Ledesma-Escobar, C.; Diez, C.M.; Prusky, D.; Priego-Capote, F.; Moral, J. The Dynamic Changes in Olive Fruit Phenolic Metabolism and Its Contribution to the Activation of Quiescent Colletotrichum Infection. Food Chem. 2024, 450, 139299. [Google Scholar] [CrossRef]
- Bodoira, R.; Torres, M.; Pierantozzi, P.; Taticchi, A.; Servili, M.; Maestri, D. Oil Biogenesis and Antioxidant Compounds from “Arauco” Olive (Olea europaea L.) Cultivar during Fruit Development and Ripening. Eur. J. Lipid Sci. Technol. 2015, 117, 377–388. [Google Scholar] [CrossRef]
- Talhaoui, N.; Gómez-Caravaca, A.; León, L.; De La Rosa, R.; Fernández-Gutiérrez, A.; Segura-Carretero, A. From Olive Fruits to Olive Oil: Phenolic Compound Transfer in Six Different Olive Cultivars Grown under the Same Agronomical Conditions. Int. J. Mol. Sci. 2016, 17, 337. [Google Scholar] [CrossRef]
- Seçmeler, Ö.; Galanakis, C.M. Olive Fruit and Olive Oil. In Innovations in Traditional Foods; Elsevier: Amsterdam, The Netherlands, 2019; pp. 193–220. ISBN 978-0-12-814887-7. [Google Scholar]
- Servili, M.; Montedoro, G. Contribution of phenolic compounds to virgin olive oil quality. Eur. J. Lipid Sci. Technol. 2002, 104, 602–613. [Google Scholar] [CrossRef]
- Gómez-Rico, A.; Fregapane, G.; Salvador, M.D. Effect of Cultivar and Ripening on Minor Components in Spanish Olive Fruits and Their Corresponding Virgin Olive Oils. Food Res. Int. 2008, 41, 433–440. [Google Scholar] [CrossRef]
- Nucciarelli, D.; Esposto, S.; Veneziani, G.; Daidone, L.; Urbani, S.; Taticchi, A.; Selvaggini, R.; Servili, M. The Use of a Cooling Crusher to Reduce the Temperature of Olive Paste and Improve EVOO Quality of Coratina, Peranzana, and Moresca Cultivars: Impact on Phenolic and Volatile Compounds. Food Bioprocess Technol. 2022, 15, 1988–1996. [Google Scholar] [CrossRef]
- Romero-Segura, C.; García-Rodríguez, R.; Sanz, C.; Pérez, A.G. Virgin Olive Phenolic Profile as a Result of the Anabolic and Catabolic Enzymes Status in the Olive Fruit. Acta Hortic. 2011, 924, 379–384. [Google Scholar] [CrossRef]
- Hachicha Hbaieb, R.; Kotti, F.; García-Rodríguez, R.; Gargouri, M.; Sanz, C.; Pérez, A.G. Monitoring Endogenous Enzymes during Olive Fruit Ripening and Storage: Correlation with Virgin Olive Oil Phenolic Profiles. Food Chem. 2015, 174, 240–247. [Google Scholar] [CrossRef]
- García-Rodríguez, R.; Romero-Segura, C.; Sanz, C.; Sánchez-Ortiz, A.; Pérez, A.G. Role of Polyphenol Oxidase and Peroxidase in Shaping the Phenolic Profile of Virgin Olive Oil. Food Res. Int. 2011, 44, 629–635. [Google Scholar] [CrossRef]
- Pérez, A.G.; Belaj, A.; Pascual, M.; Sanz, C. Chapter 5: The Natural Variation of Phenolic Compounds in the Fruits and Oils of Olive (Olea europaea L.). In Handbook of Olive Oil: Phenolic Compounds, Production and Health Benefits; Miloš, J., Ed.; Food Science and Technology; Nova Science Publishers, Incorporated: New York, NY, USA, 2017; ISBN 978-1-5361-2357-9. [Google Scholar]
- Yılmaz-Düzyaman, H.; Medina-Alonso, M.G.; Sanz, C.; Pérez, A.G.; De La Rosa, R.; León, L. Influence of Genotype and Environment on Fruit Phenolic Composition of Olive. Horticulturae 2023, 9, 1087. [Google Scholar] [CrossRef]
- Alagna, F.; Mariotti, R.; Panara, F.; Caporali, S.; Urbani, S.; Veneziani, G.; Esposto, S.; Taticchi, A.; Rosati, A.; Rao, R.; et al. Olive Phenolic Compounds: Metabolic and Transcriptional Profiling during Fruit Development. BMC Plant Biol. 2012, 12, 162. [Google Scholar] [CrossRef]
- Abaza, L.; Taamalli, A.; Arráez-Román, D.; Segura-Carretero, A.; Fernández-Gutierrérez, A.; Zarrouk, M.; Youssef, N.B. Changes in Phenolic Composition in Olive Tree Parts According to Development Stage. Food Res. Int. 2017, 100, 454–461. [Google Scholar] [CrossRef]
- López-Yerena, A.; Ninot, A.; Jiménez-Ruiz, N.; Lozano-Castellón, J.; Pérez, M.; Escribano-Ferrer, E.; Romero-Aroca, A.; Lamuela-Raventós, R.M.; Vallverdú-Queralt, A. Influence of the Ripening Stage and Extraction Conditions on the Phenolic Fingerprint of ‘Corbella’ Extra-Virgin Olive Oil. Antioxidants 2021, 10, 877. [Google Scholar] [CrossRef]
- Medina, G.; Sanz, C.; León, L.; Pérez, A.G.; De La Rosa, R. Phenolic Variability in Fruit from the ‘Arbequina’ Olive Cultivar under Mediterranean and Subtropical Climatic Conditions. Grasasaceites 2021, 72, e438. [Google Scholar] [CrossRef]
- Pierantozzi, P.; Torres, M.; Contreras, C.; Stanzione, V.; Tivani, M.; Gentili, L.; Mastio, V.; Searles, P.; Brizuela, M.; Fernández, F.; et al. Phenolic Content and Profile of Olive Fruits: Impact of Contrasting Thermal Regimes in Non-Mediterranean Growing Environments. Eur. J. Agron. 2025, 164, 127506. [Google Scholar] [CrossRef]
- Kaya, H.B.; Akdemir, D.; Lozano, R.; Cetin, O.; Sozer Kaya, H.; Sahin, M.; Smith, J.L.; Tanyolac, B.; Jannink, J.-L. Genome Wide Association Study of 5 Agronomic Traits in Olive (Olea europaea L.). Sci. Rep. 2019, 9, 18764. [Google Scholar] [CrossRef]
- Jiménez-Ruiz, J.; Ramírez-Tejero, J.A.; Fernández-Pozo, N.; Leyva-Pérez, M.D.L.O.; Yan, H.; Rosa, R.D.L.; Belaj, A.; Montes, E.; Rodríguez-Ariza, M.O.; Navarro, F.; et al. Transposon Activation Is a Major Driver in the Genome Evolution of Cultivated Olive Trees (Olea europaea L.). Plant Genome 2020, 13, e20010. [Google Scholar] [CrossRef]
- Moret, M.; Ramírez-Tejero, J.A.; Serrano, A.; Ramírez-Yera, E.; Cueva-López, M.D.; Belaj, A.; León, L.; De La Rosa, R.; Bombarely, A.; Luque, F. Identification of Genetic Markers and Genes Putatively Involved in Determining Olive Fruit Weight. Plants 2022, 12, 155. [Google Scholar] [CrossRef]
- Moret, M.; Serrano, A.; Belaj, A.; León, L.; De La Rosa, R.; Luque, F. Genetic Markers of Olive Fruit Weight Selected to Be Used in Breeding Experiments. Mol. Breed. 2025, 45, 40. [Google Scholar] [CrossRef]
- Luaces, P.; Expósito, J.; Benabal, P.; Pascual, M.; Sanz, C.; Pérez, A.G. Accumulation Patterns of Metabolites Responsible for the Functional Quality of Virgin Olive Oil during Olive Fruit Ontogeny. Antioxidants 2023, 13, 12. [Google Scholar] [CrossRef]
- De La Rosa, R.; Arias-Calderón, R.; Velasco, L.; León, L. Early Selection for Oil Quality Components in Olive Breeding Progenies. Eur. J. Lipid Sci. Technol. 2016, 118, 1160–1167. [Google Scholar] [CrossRef]
- Piepho, H.P.; Möhring, J.; Melchinger, A.E.; Büchse, A. BLUP for Phenotypic Selection in Plant Breeding and Variety Testing. Euphytica 2008, 161, 209–228. [Google Scholar] [CrossRef]
- García-Rodríguez, R.; Belaj, A.; Romero-Segura, C.; Sanz, C.; Pérez, A.G. Exploration of Genetic Resources to Improve the Functional Quality of Virgin Olive Oil. J. Funct. Foods 2017, 38, 1–8. [Google Scholar] [CrossRef]
- Sánchez, R.; García-Vico, L.; Sanz, C.; Pérez, A.G. An Aromatic Aldehyde Synthase Controls the Synthesis of Hydroxytyrosol Derivatives Present in Virgin Olive Oil. Antioxidants 2019, 8, 352. [Google Scholar] [CrossRef]
- León, L.; de la Rosa, R.; Velasco, L.; Belaj, A. Using Wild Olives in Breeding Programs: Implications on Oil Quality Composition. Front. Plant Sci. 2018, 9, 232. [Google Scholar] [CrossRef]
- Julca, I.; Marcet-Houben, M.; Cruz, F.; Gómez-Garrido, J.; Gaut, B.S.; Díez, C.M.; Gut, I.G.; Alioto, T.S.; Vargas, P.; Gabaldón, T. Genomic Evidence for Recurrent Genetic Admixture during the Domestication of Mediterranean Olive Trees (Olea europaea L.). BMC Biol. 2020, 18, 148. [Google Scholar] [CrossRef]
- Belaj, A.; Dominguez-García, M.C.; Atienza, S.G.; Martín Urdíroz, N.; De la Rosa, R.; Satovic, Z.; Martín, A.; Kilian, A.; Trujillo, I.; Valpuesta, V.; et al. Developing a Core Collection of Olive (Olea europaea L.) Based on Molecular Markers (DArTs, SSRs, SNPs) and Agronomic Traits. Tree Genet. Genomes 2012, 8, 365–378. [Google Scholar] [CrossRef]
- Bates, D.; Mächler, M.; Bolker, B.; Walker, S. Fitting linear mixed-effects models using lme4. J. Stat. Softw. 2015, 67, 1–48. [Google Scholar] [CrossRef]
- León, L.; Arias-Calderón, R.; De La Rosa, R.; Khadari, B.; Costes, E. Optimal Spatial and Temporal Replications for Reducing Environmental Variation for Oil Content Components and Fruit Morphology Traits in Olive Breeding. Euphytica 2016, 207, 675–684. [Google Scholar] [CrossRef]
- Gu, Z.; Eils, R.; Schlesner, M. Complex heatmaps reveal patterns and correlations in multidimensional genomic data. Bioinformatics 2016, 32, 2847–2849. [Google Scholar] [CrossRef]


| Parameter | Mean | CV (%) | Min | Max |
|---|---|---|---|---|
| Total phenols (μg/g) | 15,412.15 | 74.30 | 4390.84 | 74,999.68 |
| DERHT (%) | 89.60 | 3.96 | 76.70 | 96.28 |
| HT1G | 12.29 | 90.61 | 0.54 | 49.78 |
| HT4G | 2.56 | 114.70 | 0.07 | 15.86 |
| DMOLEU | 13.78 | 171.72 | 0.04 | 80.21 |
| OLEU | 63.20 | 39.59 | 0.70 | 97.86 |
| AGOLEU | 0.89 | 177.71 | 0.03 | 6.71 |
| VERBAS | 7.29 | 84.62 | 0.22 | 25.58 |
| DERTY (%) | 6.28 | 48.12 | 1.51 | 14.71 |
| TY1G | 26.71 | 76.10 | 1.74 | 87.96 |
| DMLIGS | 15.75 | 117.90 | 1.10 | 66.36 |
| LIGS | 55.24 | 48.06 | 5.42 | 96.48 |
| AGLIGS | 2.30 | 64.28 | 0.58 | 6.77 |
| FLV (%) | 4.13 | 52.18 | 0.78 | 14.55 |
| RUT | 62.42 | 15.34 | 39.64 | 84.17 |
| LUT7G | 34.09 | 28.35 | 10.88 | 53.49 |
| API7G | 3.50 | 61.77 | 1.02 | 15.99 |
| Component | σG | σY | σGY | σE | H2 |
|---|---|---|---|---|---|
| Total phenols | 71.94 | 10.50 | 11.06 | 6.50 | 0.94 |
| DERHT | 72.11 | 10.27 | 10.73 | 6.89 | 0.94 |
| HT1G | 43.92 | 10.65 | 23.62 | 21.81 | 0.78 |
| HT4G | 79.63 | 2.12 | 9.85 | 8.41 | 0.94 |
| DMOLEU | 66.62 | 3.99 | 22.03 | 7.36 | 0.88 |
| OLEU | 22.76 | 27.21 | 40.10 | 9.92 | 0.60 |
| AGOLEU | 29.61 | 26.66 | 39.95 | 3.78 | 0.68 |
| VERBAS | 64.96 | 0.66 | 11.23 | 23.15 | 0.89 |
| DERTY | 75.35 | 7.71 | 11.23 | 5.72 | 0.94 |
| TY1G | 76.69 | 2.68 | 14.48 | 6.15 | 0.93 |
| DMLIGS | 59.22 | 1.16 | 36.67 | 2.95 | 0.82 |
| LIGS | 15.79 | 23.44 | 50.63 | 10.14 | 0.46 |
| AGLIGS | 7.30 | 29.05 | 61.01 | 2.64 | 0.26 |
| FLV | 73.51 | 4.06 | 4.71 | 17.72 | 0.94 |
| RUT | 77.36 | 4.00 | 4.88 | 13.76 | 0.95 |
| LUT7G | 63.44 | 1.61 | 2.78 | 32.18 | 0.90 |
| API7G | 76.29 | 8.89 | 11.17 | 3.64 | 0.95 |
Disclaimer/Publisher’s Note: The statements, opinions and data contained in all publications are solely those of the individual author(s) and contributor(s) and not of MDPI and/or the editor(s). MDPI and/or the editor(s) disclaim responsibility for any injury to people or property resulting from any ideas, methods, instructions or products referred to in the content. |
© 2025 by the authors. Licensee MDPI, Basel, Switzerland. This article is an open access article distributed under the terms and conditions of the Creative Commons Attribution (CC BY) license (https://creativecommons.org/licenses/by/4.0/).
Share and Cite
Yılmaz-Düzyaman, H.; León, L.; de la Rosa, R.; Sánchez-Ortiz, A.; Serrano, A.; Luque, F.; Sanz, C.; Perez, A.G. Genotypic Effect on Olive (Olea europaea) Fruit Phenolic Profile. Plants 2025, 14, 1981. https://doi.org/10.3390/plants14131981
Yılmaz-Düzyaman H, León L, de la Rosa R, Sánchez-Ortiz A, Serrano A, Luque F, Sanz C, Perez AG. Genotypic Effect on Olive (Olea europaea) Fruit Phenolic Profile. Plants. 2025; 14(13):1981. https://doi.org/10.3390/plants14131981
Chicago/Turabian StyleYılmaz-Düzyaman, Hande, Lorenzo León, Raúl de la Rosa, Araceli Sánchez-Ortiz, Alicia Serrano, Francisco Luque, Carlos Sanz, and Ana G. Perez. 2025. "Genotypic Effect on Olive (Olea europaea) Fruit Phenolic Profile" Plants 14, no. 13: 1981. https://doi.org/10.3390/plants14131981
APA StyleYılmaz-Düzyaman, H., León, L., de la Rosa, R., Sánchez-Ortiz, A., Serrano, A., Luque, F., Sanz, C., & Perez, A. G. (2025). Genotypic Effect on Olive (Olea europaea) Fruit Phenolic Profile. Plants, 14(13), 1981. https://doi.org/10.3390/plants14131981

