In Vitro Inducted Tetraploid Elsholtzia splendens Nakai ex F. Maek. Alters Polyphenol Species and Synthesis
Abstract
1. Introduction
2. Results
2.1. Screening of Axillary Bud Regeneration and Rooting Medium
2.2. Screening of Tetraploid Induction Medium
2.3. Comparison of Phenotypic Differences Between Diploids and Tetraploids
2.4. Flow Cytometry (FCM) and Karyotyping Identification of Diploids and Tetraploids
2.5. Microstructural and Ultrastructural Comparison Between Diploids and Tetraploids
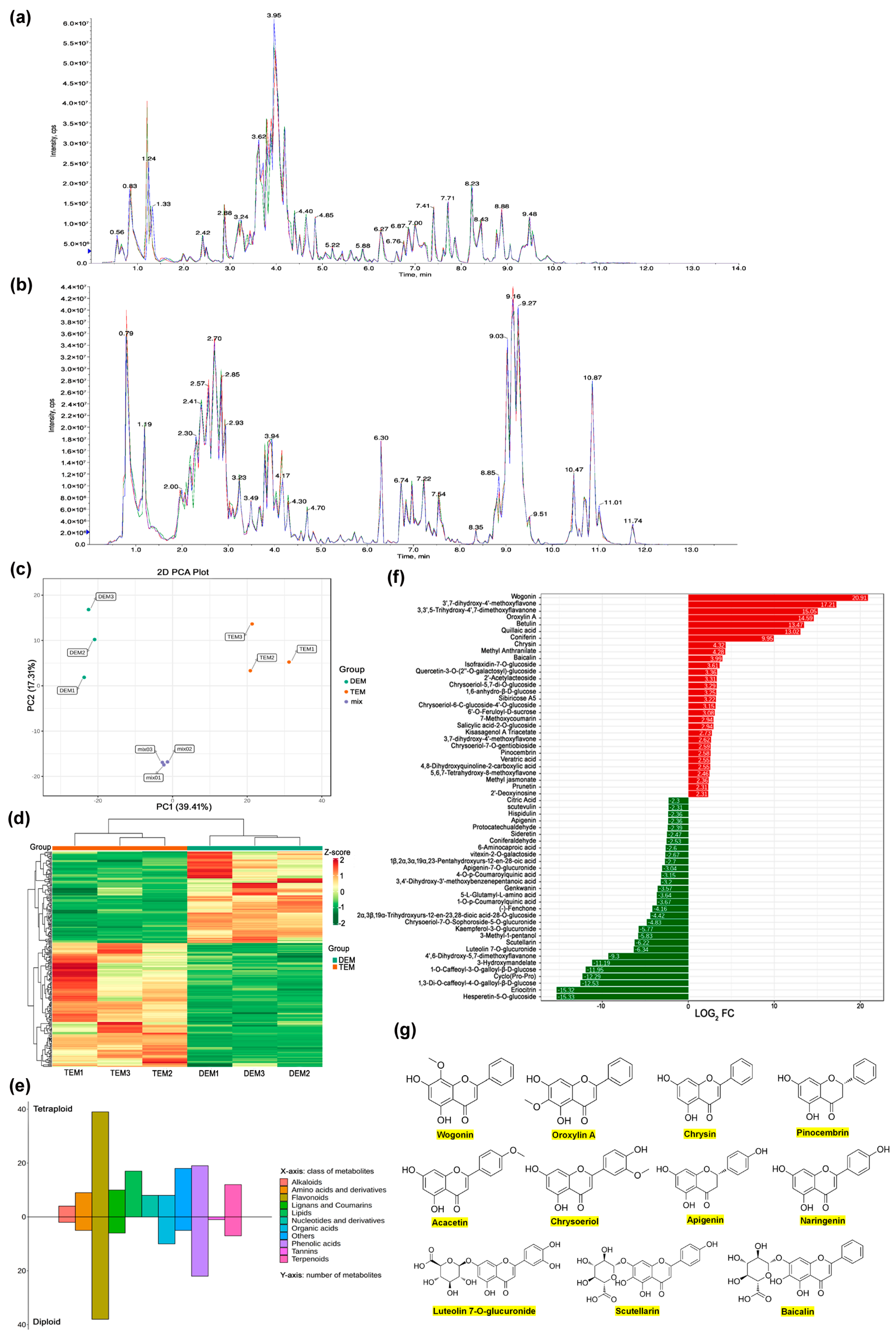
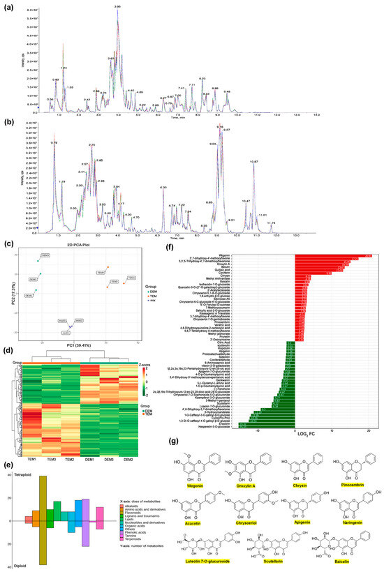
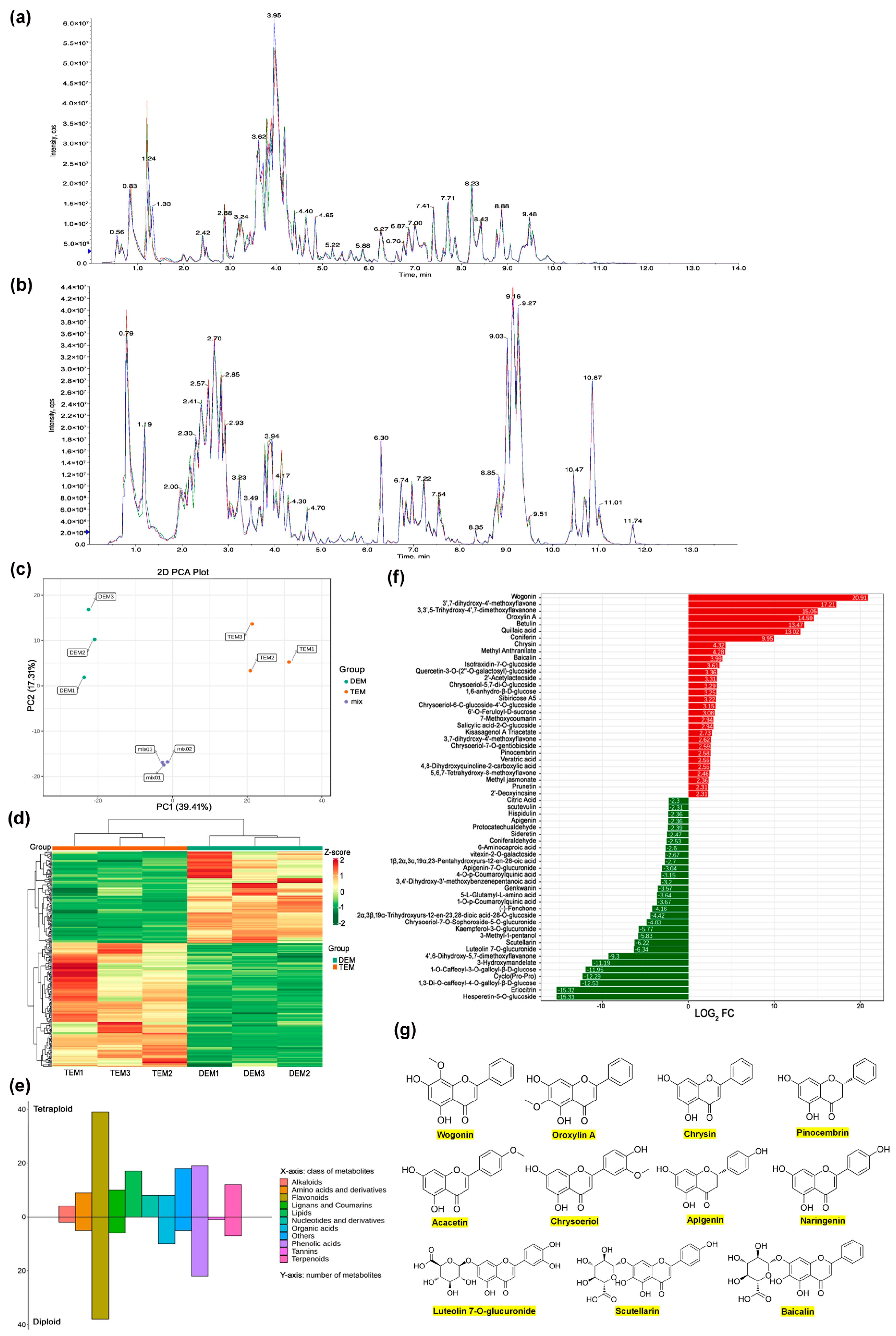
2.6. Metabolite Comparison Between Diploids and Tetraploids
3. Discussion
4. Materials and Methods
4.1. Materials Cultivation and Colchicine Treatment
4.1.1. Material Cultivation
4.1.2. Establishment of the Regeneration System of Diploid E. splendens
4.1.3. In Vitro Culture with Colchicine Induction
4.2. Chromosome Ploidy Level Analysis
4.2.1. Flow Cytometry (FCM) Measurement
4.2.2. Karyotype Analysis
4.3. Phenotypic and Microstructural Ploidy Level Analysis
4.3.1. Morphological Traits Evaluation of Different Organs
4.3.2. Microstructural and Ultrastructural Evaluation of Leaf and Pollen
4.4. Metabolite Variance Evaluation
4.4.1. Sample Preparation and Extraction
4.4.2. UPLC Conditions
4.4.3. ESI-Q TRAP-MS/MS
4.4.4. Quality Control and Data Analysis
4.5. Statistical Analysis and Plotting
5. Conclusions
Supplementary Materials
Author Contributions
Funding
Data Availability Statement
Acknowledgments
Conflicts of Interest
References
- Cai, S.; Xiong, Z.; Li, L.; Li, M.; Zhang, L.; Liu, C.; Xu, Z. Differential responses of root growth, acid invertase activity and transcript level to copper stress in two contrasting populations of Elsholtzia haichowensis. Ecotoxicology 2014, 23, 76–91. [Google Scholar] [CrossRef]
- Lee, C.S.; Suh, H.M.; Chung, M.S.; Chung, Y.S.; Lee, N.S. A new variety of Elsholtzia (Lamiaceae): E. splendens var. fasciflora from Korea. Korean J. Plant Taxon. 2010, 40, 262–266. [Google Scholar] [CrossRef]
- Qin, C.; Quan, L.; Wang, C.; Duan, W.; Duan, K.; Wang, B.; Yao, Q.; Shen, Z.; Xia, Y.; Wei, Z.; et al. Differential physiological responses of copper-sensitive and copper-tolerant Elsholtzia species to copper toxicity: The character of cell walls and their subfractions. J. Soil Sci. Plant Nutr. 2022, 22, 4168–4178. [Google Scholar] [CrossRef]
- Yang, Y.; Song, Y.; Scheller, H.V.; Ghosh, A.; Ban, Y.; Chen, H.; Tang, M. Community structure of arbuscular mycorrhizal fungi associated with Robinia pseudoacacia in uncontaminated and heavy metal contaminated soils. Soil Biol. Biochem. 2015, 86, 146–158. [Google Scholar] [CrossRef]
- Jiang, L.Y.; Yang, X.E.; He, Z.L. Growth response and phytoextraction of copper at different levels in soils by Elsholtzia splendens. Chemosphere 2004, 55, 1179–1187. [Google Scholar] [CrossRef] [PubMed]
- Jing, S.; Zhao, F.; Yong-Ming, L.; McGrath, S.P.; Zhang, H. Copper uptake by Elsholtzia splendens and Silene vulgaris and assessment of copper phytoavailability in contaminated soils. Environ. Pollut. 2004, 128, 307–315. [Google Scholar] [CrossRef]
- Peng, H.Y.; Zhang, X.H.; Xu, J.Z. Apigenin-7-O-beta-D-glycoside isolation from the highly copper-tolerant plant Elsholtzia splendens. J. Zhejiang Univ. Sci. B (Biomed. & Biotechnol.) 2016, 17, 447–454. [Google Scholar] [CrossRef]
- Zhao, P.; Liu, X.; Lai, D.; Zhou, L.; Liu, Z. Analysis of the essential oil of Elsholtzia ciliate aerial parts and its insecticidal activities against Liposcelis bostrychophila. Helv. Chim. Acta 2016, 99, 90–94. [Google Scholar] [CrossRef]
- Fakhrzad, F.; Jowkar, A.; Shekafandeh, A.; Kermani, M.J.; Moghadam, A. Tetraploidy induction enhances morphological, physiological and biochemical characteristics of wallflower (Erysimum cheiri (L.) Crantz). Sci. Hortic. 2023, 308, 111596. [Google Scholar] [CrossRef]
- Cheng, W.; Tang, M.; Xie, Y.; Xu, L.; Wang, Y.; Luo, X.; Fan, L.; Liu, L. Transcriptome-based gene expression profiling of diploid radish (Raphanus sativus L.) and the corresponding autotetraploid. Mol. Biol. Rep. 2019, 46, 933–945. [Google Scholar] [CrossRef]
- Zhang, X.; Chen, K.; Wang, W.; Liu, G.; Yang, C.; Jiang, J. Differences in leaf morphology and related gene expression between diploid and tetraploid birch (Betula pendula). Int. J. Mol. Sci. 2022, 23, 12966. [Google Scholar] [CrossRef] [PubMed]
- Wang, Z.; Fan, G.; Dong, Y.; Zhai, X.; Deng, M.; Zhao, Z.; Liu, W.; Cao, Y. Implications of polyploidy events on the phenotype, microstructure, and proteome of Paulownia australis. PLoS ONE 2017, 12, e172633. [Google Scholar] [CrossRef] [PubMed]
- Wang, Z.; Zhao, Z.; Fan, G.; Dong, Y.; Deng, M.; Xu, E.; Zhai, X.; Cao, H. A comparison of the transcriptomes between diploid and autotetraploid Paulownia fortunei under salt stress. Physiol. Mol. Biol. Plant 2019, 25, 1–11. [Google Scholar] [CrossRef] [PubMed]
- Xu, E.; Fan, G.; Niu, S.; Zhao, Z.; Deng, M.; Dong, Y. Transcriptome-wide profiling and expression analysis of diploid and autotetraploid Paulownia tomentosa × Paulownia fortunei under drought stress. PLoS ONE 2014, 9, e113313. [Google Scholar] [CrossRef] [PubMed]
- Yan, L.; Fan, G.; Deng, M.; Zhao, Z.; Dong, Y.; Li, Y. Comparative proteomic analysis of autotetraploid and diploid Paulownia tomentosa reveals proteins associated with superior photosynthetic characteristics and stress adaptability in autotetraploid Paulownia. Physiol. Mol. Biol. Plant 2017, 23, 605–617. [Google Scholar] [CrossRef]
- Yan, L.; Li, Y.; Dong, Y.; Fan, G. Transcriptional and post-transcriptional responses of diploid and autotetraploid Paulownia tomentosa × Paulownia fortunei under water-deficit condition. Braz. J. Bot. 2019, 42, 623–641. [Google Scholar] [CrossRef]
- Zhang, Y.; Wang, B.; Qi, S.; Dong, M.; Wang, Z.; Li, Y.; Chen, S.; Li, B.; Zhang, J. Ploidy and hybridity effects on leaf size, cell size and related genes expression in triploids, diploids and their parents in Populus. Planta 2019, 249, 635–646. [Google Scholar] [CrossRef]
- Chung, H.; Shi, S.; Huang, B.; Chen, J. Enhanced agronomic traits and medicinal constituents of autotetraploids in Anoectochilus formosanus Hayata, a top-grade medicinal orchid. Molecules 2017, 22, 1907. [Google Scholar] [CrossRef]
- Parsons, J.L.; Martin, S.L.; James, T.; Golenia, G.; Boudko, E.A.; Hepworth, S.R. Polyploidization for the genetic improvement of Cannabis sativa. Front. Plant Sci. 2019, 10, 476. [Google Scholar] [CrossRef]
- Kim, H.; Han, J.; Lee, H.; Kim, J.; Kim, H.; Lee, K.; Shin, J.; Kim, H.; Park, S. Tetraploidization increases the contents of functional metabolites in Cnidium officinale. Agronomy 2021, 11, 1561. [Google Scholar] [CrossRef]
- Park, C.H.; Park, Y.E.; Yeo, H.J.; Yoon, J.S.; Park, S.Y.; Kim, J.K.; Park, S.U. Comparative analysis of secondary metabolites and metabolic profiling between diploid and tetraploid Morus alba L. J. Agric. Food Chem. 2021, 69, 1300–1307. [Google Scholar] [CrossRef] [PubMed]
- Saleh, B.; Allario, T.; Dambier, D.; Ollitrault, P.; Morillon, R. Tetraploid citrus rootstocks are more tolerant to salt stress than diploid. CR Biol. 2008, 331, 703–710. [Google Scholar] [CrossRef] [PubMed]
- Fetouh, M.I.; Deng, Z.; Wilson, S.B.; Adams, C.R.; Knox, G.W. Induction and characterization of tetraploids in Chinese Privet (Ligustrum sinense Lour.). Sci. Hortic. 2020, 271, 109482. [Google Scholar] [CrossRef]
- Liu, J.; Yang, D.; Li, X.; Jin, Z.; Li, J. Deciphering the effect mechanism of chromosome doubling on the biomass increase in Elsholtzia splendens. Sci. Hortic. 2024, 326, 112751. [Google Scholar] [CrossRef]
- Zhang, R.; Rao, S.; Wang, Y.; Qin, Y.; Qin, K.; Chen, J. Chromosome doubling enhances biomass and carotenoid content in Lycium chinense. Plants 2024, 13, 439. [Google Scholar] [CrossRef] [PubMed]
- Hu, L.; Xu, Z.; Fan, R.; Wang, G.; Wang, F.; Qin, X.; Yan, L.; Ji, X.; Meng, M.; Sim, S.; et al. The complex genome and adaptive evolution of polyploid Chinese pepper (Zanthoxylum armatum and Zanthoxylum bungeanum). Plant Biotechnol. J. 2023, 21, 78–96. [Google Scholar] [CrossRef]
- Zhang, Q.; Li, M.; Chen, X.; Liu, G.; Zhang, Z.; Tan, Q.; Hu, Y.; Fan, Y.; Liu, Y.; Zhu, T.; et al. Chromosome-level genome assembly of Bupleurum chinense DC provides insights into the saikosaponin Biosynthesis. Front. Genet. 2022, 13, 878431. [Google Scholar] [CrossRef]
- Niazian, M.; Nalousi, A.M. Artificial polyploidy induction for improvement of ornamental and medicinal plants. Plant Cell Tiss. Organ. Cult. (PCTOC) 2020, 142, 447–469. [Google Scholar] [CrossRef]
- Cara, N.; Piccoli, P.N.; Bolcato, L.; Marfil, C.F.; Masuelli, R.W. Variation in the amino acids, volatile organic compounds and terpenes profiles in induced polyploids and in Solanum tuberosum varieties. Phytochemistry 2020, 180, 112516. [Google Scholar] [CrossRef]
- Bhusare, B.P.; John, C.K.; Bhatt, V.P.; Nikam, T.D. Colchicine induces tetraploids in in vitro cultures of Digitalis lanata Ehrh.: Enhanced production of biomass and cardiac glycosides. Ind. Crop. Prod. 2021, 174, 114167. [Google Scholar] [CrossRef]
- Berim, A.; Gang, D.R. Methoxylated flavones: Occurrence, importance, biosynthesis. Phytochem. Rev. 2016, 15, 363–390. [Google Scholar] [CrossRef]
- Zhao, Q.; Yang, J.; Cui, M.Y.; Liu, J.; Fang, Y.; Yan, M.; Qiu, W.; Shang, H.; Xu, Z.; Yidiresi, R.; et al. The reference genome sequence of Scutellaria baicalensis provides insights into the evolution of Wogonin biosynthesis. Mol. Plant 2019, 12, 935–950. [Google Scholar] [CrossRef] [PubMed]
- Gasiorowski, K.; Lamer-Zarawska, E.; Leszek, J.; Parvathaneni, K.; Yendluri, B.B.; Błach-Olszewska, Z.; Aliev, G. Flavones from root of Scutellaria baicalensis Georgi: Drugs of the future in neurodegeneration? CNS Neurol. Disord. Drug Targ. 2011, 10, 184. [Google Scholar] [CrossRef]
- Huynh, D.L.; Ngau, T.H.; Nguyen, N.H.; Tran, G.; Nguyen, C.T. Potential therapeutic and pharmacological effects of Wogonin: An updated review. Mol. Biol. Rep. 2020, 47, 9779–9789. [Google Scholar] [CrossRef] [PubMed]
- Zhao, Z.; Nian, M.; Qiao, H.; Yang, X.; Wu, S.; Zheng, X. Review of bioactivity and structure-activity relationship on baicalein (5,6,7-trihydroxyflavone) and wogonin (5,7-dihydroxy-8-methoxyflavone) derivatives: Structural modifications inspired from flavonoids in Scutellaria baicalensis. Eur. J. Med. Chem. 2022, 243, 114733. [Google Scholar] [CrossRef] [PubMed]
- Sahu, N.P.; Achari, B.; Banerjee, S. 7,3′-dihydroxy-4′-methoxyflavone from seeds of Acacia farnesiana. Phytochemistry 1998, 49, 1425–1426. [Google Scholar] [CrossRef]
- Semwal, R.B.; Semwal, D.K.; Combrinck, S.; Trill, J.; Gibbons, S.; Viljoen, A. Acacetin—A simple flavone exhibiting diverse pharmacological activities. Phytochem. Lett. 2019, 32, 56–65. [Google Scholar] [CrossRef]
- Khan, S.A.; Khan, S.U.; Fozia; Ullah, N.; Shah, M.; Ullah, R.; Ahmad, I.; Alotaibi, A. Isolation, structure elucidation and in silico prediction of potential drug-Like flavonoids from Onosma chitralicum targeted towards functionally important proteins of drug-resistant bad bugs. Molecules 2021, 26, 2048. [Google Scholar] [CrossRef]
- Lu, L.; Guo, Q.; Zhao, L. Overview of oroxylin A: A promising flavonoid compound. Phytother. Res. 2016, 30, 1765–1774. [Google Scholar] [CrossRef]
- Zhao, Q.; Chen, X.; Martin, C. Scutellaria baicalensis, the golden herb from the garden of Chinese medicinal plants. Sci. Bull. 2016, 61, 1391–1398. [Google Scholar] [CrossRef]
- Zhao, Q.; Zhang, Y.; Wang, G.; Hill, L.; Weng, J.K.; Chen, X.Y.; Xue, H.; Martin, C. A specialized flavone biosynthetic pathway has evolved in the medicinal plant, Scutellaria baicalensis. Sci. Adv. 2016, 2, e1501780. [Google Scholar] [CrossRef] [PubMed]
- Zhao, Q.; Cui, M.Y.; Levsh, O.; Yang, D.; Liu, J.; Li, J.; Hill, L.; Yang, L.; Hu, Y.; Weng, J.K.; et al. Two CYP82D enzymes function as flavone hydroxylases in the biosynthesis of root-specific 4′-deoxyflavones in Scutellaria baicalensis. Mol. Plant 2018, 11, 135–148. [Google Scholar] [CrossRef] [PubMed]
- Gaid, M.M.; Sircar, D.; Müller, A.; Beuerle, T.; Liu, B.; Ernst, L.; Hänsch, R.; Beerhues, L. Cinnamate: CoA ligase initiates the biosynthesis of a benzoate-derived xanthone phytoalexin in Hypericum calycinum cell cultures. Plant Physiol. 2012, 160, 1267–1280. [Google Scholar] [CrossRef] [PubMed]
- Idris, A.; Linatoc, A.C.; Abu Bakar, M.F.; Ibrahim Takai, Z.; Audu, Y. Effect of light qality and quantity on the accumulation of flavonoid in plant species. J. Sci. Technol. 2018, 10, 32–45. [Google Scholar] [CrossRef]
- Fang, S.; Qiu, S.; Chen, K.; Lv, Z.; Chen, W. The transcription factors SbMYB45 and SbMYB86.1 regulate flavone biosynthesis in Scutellaria baicalensis. Plant Physiol. Bioch. 2023, 200, 107794. [Google Scholar] [CrossRef]
- Schneider, K.; Kienow, L.; Schmelzer, E.; Colby, T.; Bartsch, M.; Miersch, O.; Wasternack, C.; Kombrink, E.; Stuible, H. A new type of peroxisomal acyl-coenzyme A synthetase from Arabidopsis thaliana has the catalytic capacity to activate biosynthetic precursors of jasmonic acid. J. Biol. Chem. 2005, 280, 13962–13972. [Google Scholar] [CrossRef]
- Cornelissen, J.H.C.; Lavorel, S.; Garnier, E.; Díaz, S.; Buchmann, N.; Gurvich, D.E.; Reich, P.B.; Steege, H.T.; Morgan, H.D.; Heijden, M.G.A.V.; et al. A handbook of protocols for standardised and easy measurement of plant functional traits worldwide. Aust. J. Bot. 2003, 51, 335. [Google Scholar] [CrossRef]
- Zhang, Y.; Chen, C.; Jin, Z.; Yang, Z.; Li, Y. Leaf anatomy, photosynthesis, and chloroplast ultrastructure of Heptacodium miconioides seedlings reveal adaptation to light environment. Environ. Exp. Bot. 2022, 195, 104780. [Google Scholar] [CrossRef]
- Deng, Y.; Li, C.; Shao, Q.; Ye, X.; She, J. Differential responses of double petal and multi petal jasmine to shading: I. Photosynthetic characteristics and chloroplast ultrastructure. Plant Physiol. Bioch. 2012, 55, 93–102. [Google Scholar] [CrossRef]
- Xiao, J.; Gu, C.; He, S.; Zhu, D.; Huang, Y.; Zhou, Q. Widely targeted metabolomics analysis reveals new biomarkers and mechanistic insights on chestnut (Castanea mollissima Bl.) calcification process. Food Res. Int. 2021, 141, 110128. [Google Scholar] [CrossRef]
- Tan, L.; Jin, Z.; Ge, Y.; Nadeem, H.; Cheng, Z.; Azeem, F.; Zhan, R. Comprehensive ESI-Q TRAP-MS/MS based characterization of metabolome of two mango (Mangifera indica L) cultivars from China. Sci. Rep. 2020, 10, 20017. [Google Scholar] [CrossRef] [PubMed]





| 6-BA (mg/L) | NAA (mg/L) | Regeneration Rate (%) | Shoots Per Explant (No.) | 
|---|---|---|---|
| 0.1 | 0.01 | 84.59 ± 0.86 c | 3.25 ± 0.18 c | 
| 0.03 | 51.63 ± 1.38 f | 2.64 ± 0.06 d | |
| 0.06 | 48.52 ± 0.84 g | 2.81 ± 0.10 d | |
| 0.1 | 34.21 ± 2.55 h | 1.57 ± 0.08 f | |
| 0.3 | 0.01 | 53.56 ± 0.83 ef | 3.23 ± 0.06 c | 
| 0.03 | 95.72 ± 1.23 a | 4.88 ± 0.13 a | |
| 0.06 | 89.56 ± 0.91 b | 4.16 ± 0.12 b | |
| 0.1 | 66.57 ± 0.55 d | 1.20 ± 0.15 g | |
| 0.6 | 0.01 | 17.53 ± 1.27 j | 0.98 ± 0.89 g | 
| 0.03 | 25.26 ± 2.16 i | 1.96 ± 0.06 e | |
| 0.06 | 55.26 ± 1.09 e | 2.68 ± 0.11 d | |
| 0.1 | 47.53 ± 1.88 g | 3.48 ± 0.18 c | |
| 1 | 0.01 | 0.00 ± 0.00 k | 0.00 ± 0.00 h | 
| 0.03 | 0.00 ± 0.00 k | 0.00 ± 0.00 h | |
| 0.06 | 0.00 ± 0.00 k | 0.00 ± 0.00 h | |
| 0.1 | 21.66 ± 2.15 k | 1.08 ± 0.95 g | 
| MS | IBA (mg/L) | NAA (mg/L) | Roots Number Per Explant (No.) | Optimal Rooting Days (d) | Transplant Survival Rate (%) | 
|---|---|---|---|---|---|
| MS | 0.0 | 0.0 | 8.51 ± 0.56 k | 38.47 ± 0.58 e | 98.22 | 
| 0.0 | 0.05 | 12.24 ± 0.23 gh | 35.56 ± 1.06 f | 80.25 | |
| 0.0 | 0.1 | 16.35 ± 0.27 d | 34.65 ± 0.94 f | 60.76 | |
| MS | 0.05 | 0.0 | 10.16 ± 0.81 ij | 30.87 ± 0.57 g | 78.50 | 
| 0.05 | 0.05 | 15.77 ± 0.34 d | 28.35 ± 0.76 h | 58.49 | |
| 0.05 | 0.1 | 18.61 ± 0.62 c | 22.84 ± 0.12 j | 56.04 | |
| MS | 0.1 | 0.0 | 15.15 ± 0.14 e | 24.28 ± 0.65 i | 60.28 | 
| 0.1 | 0.05 | 21.91 ± 0.75 b | 20.56 ± 0.98 k | 46.20 | |
| 0.1 | 0.1 | 25.34 ± 0.15 a | 16.67 ± 1.15 l | 35.87 | |
| 1/2 MS | 0.0 | 0.0 | 9.25 ± 0.24 jk | 60.73 ± 1.02 a | 100.00 | 
| 0.0 | 0.05 | 11.46 ± 0.35 hi | 55.48 ± 0.85 b | 98.74 | |
| 0.0 | 0.1 | 13.08 ± 0.45 f | 50.26 ± 0.97 c | 86.35 | |
| 1/2 MS | 0.05 | 0.0 | 11.82 ± 0.15 h | 56.47 ± 0.62 b | 95.94 | 
| 0.05 | 0.05 | 12.64 ± 0.87 fgh | 50.72 ± 1.09 c | 60.38 | |
| 0.05 | 0.1 | 16.27 ± 0.65 d | 42.21 ± 0.46 d | 56.74 | |
| 1/2 MS | 0.1 | 0.0 | 12.85 ± 0.43 fg | 38.77 ± 1.05 e | 58.35 | 
| 0.1 | 0.05 | 15.91 ± 0.15 d | 30.34 ± 0.63 g | 55.47 | |
| 0.1 | 0.1 | 19.24 ± 0.61 c | 26.73 ± 1.07 h | 43.98 | 
| Treatments | Survival Rate of 50 Buds (%) | Number of Chimera and Diploid (No.) | Number of Tetraploid (No.) | Number of Tetraploids Surviving Transplantation (No.) | |
|---|---|---|---|---|---|
| Colchicine Concentration (%) | Time (h) | ||||
| 0.02 | 6 | 100.00 | 50 | 0 | 0 | 
| 12 | 100.00 | 50 | 0 | 0 | |
| 24 | 95.34 | 45 | 3 | 3 | |
| 48 | 82.63 | 36 | 5 | 5 | |
| 0.05 | 6 | 100.00 | 43 | 7 | 7 | 
| 12 | 96.47 | 35 | 13 | 10 | |
| 24 | 86.35 | 33 | 10 | 9 | |
| 48 | 60.56 | 15 | 15 | 10 | |
| 0.1 | 6 | 100.00 | 34 | 16 | 13 | 
| 12 | 95.56 | 18 | 30 | 27 | |
| 24 | 88.56 | 14 | 40 | 34 | |
| 48 | 45.63 | 5 | 17 | 10 | |
| 0.2 | 6 | 60.12 | 8 | 22 | 17 | 
| 12 | 21.33 | 1 | 9 | 2 | |
| 24 | 5.62 | 0 | 3 | 0 | |
| 48 | 0.00 | 0 | 0 | 0 | |
| Characteristics | Diploid | Tetraploid | Significance | 
|---|---|---|---|
| Plant height (cm) | 60.88 ± 7.56 | 135.86 ± 13.56 | ** | 
| Number of branches | 8.53 ± 1.96 | 14.66 ± 2.14 | * | 
| Individual dry weight (g) | 2.10 ± 1.19 | 26.79 ± 4.43 | *** | 
| Fresh weight (g) | 327 ± 19.567 | 1428 ± 29.51 | **** | 
| Root length (g) | 18.62 ± 7.25 | 41.64 ± 11.56 | * | 
| Shoot length (cm) | 43.28 ± 5.37 | 93.66 ± 7.22 | *** | 
| Shoot diameter (mm) | 2.33 ± 0.18 | 5.89 ± 0.42 | *** | 
| Leaf length (cm) | 5.88 ± 0.48 | 8.85 ± 0.43 | ** | 
| Leaf width (cm) | 1.35 ± 0.07 | 2.53 ± 0.17 | *** | 
| Leaf length/leaf width ratio | 4.36 ± 0.26 | 3.50 ± 0.15 | ** | 
| Specific leaf area (SLA) (cm2/g) | 2.43 ± 0.13 | 0.59 ± 0.22 | *** | 
| Specific leaf weight (SLW) (g/cm2) | 0.41 ± 0.14 | 1.69 ± 0.21 | *** | 
| Flower length (cm) | 5.88 ± 0.48 | 8.85 ± 0.53 | ** | 
| Flower width (cm) | 1.35 ± 0.22 | 2.53 ± 0.37 | ** | 
| Disclaimer/Publisher’s Note: The statements, opinions and data contained in all publications are solely those of the individual author(s) and contributor(s) and not of MDPI and/or the editor(s). MDPI and/or the editor(s) disclaim responsibility for any injury to people or property resulting from any ideas, methods, instructions or products referred to in the content. | 
© 2024 by the authors. Licensee MDPI, Basel, Switzerland. This article is an open access article distributed under the terms and conditions of the Creative Commons Attribution (CC BY) license (https://creativecommons.org/licenses/by/4.0/).
Share and Cite
Liu, J.; Yang, D.; Li, X.; Jin, Z.; Li, J. In Vitro Inducted Tetraploid Elsholtzia splendens Nakai ex F. Maek. Alters Polyphenol Species and Synthesis. Plants 2024, 13, 3374. https://doi.org/10.3390/plants13233374
Liu J, Yang D, Li X, Jin Z, Li J. In Vitro Inducted Tetraploid Elsholtzia splendens Nakai ex F. Maek. Alters Polyphenol Species and Synthesis. Plants. 2024; 13(23):3374. https://doi.org/10.3390/plants13233374
Chicago/Turabian StyleLiu, Jie, Dang Yang, Xin Li, Zexin Jin, and Junmin Li. 2024. "In Vitro Inducted Tetraploid Elsholtzia splendens Nakai ex F. Maek. Alters Polyphenol Species and Synthesis" Plants 13, no. 23: 3374. https://doi.org/10.3390/plants13233374
APA StyleLiu, J., Yang, D., Li, X., Jin, Z., & Li, J. (2024). In Vitro Inducted Tetraploid Elsholtzia splendens Nakai ex F. Maek. Alters Polyphenol Species and Synthesis. Plants, 13(23), 3374. https://doi.org/10.3390/plants13233374
 
        




 
       