Abstract
In our previous research, we found that trichokonins’ (TKs) employment improved the thermotolerance of the Lanzhou lily, a renowned edible crop species endemic to China that is relatively susceptible to high temperatures (HTs). Here, a novel Lanzhou lily GRAS gene, LzSCL9, was identified to respond to heat stress (HS) and HS+TKs treatment based on transcriptome and RT-qPCR analysis. TKs could improve the upregulation of LzSCL9 during long-term HS. The expression profile of LzSCL9 in response to HS with or without TKs treatment showed a significant positive correlation with LzHsfA2a-1, which was previously identified as a key regulator in TKs’ conferred resilience to HT. More importantly, overexpression of LzSCL9 in the lily enhanced its tolerance to HTs and silencing LzSCL9 in the lily reduced heat resistance. Taken together, this study identified the positive role of LzSCL9 in TK-induced thermotolerance, thereby preliminarily establishing a molecular mechanism on TKs regulating the thermostability of the Lanzhou lily and providing a new candidate regulator for plant heat-resistant breeding.
1. Introduction
Recently, global warming, especially extremely high temperatures (HTs), has led to crop yield losses and a food security crisis [1]. Owing to their sessile nature, plants have evolved complex mechanisms to sense and react to heat stress (HS). The sophisticated signaling networks underlying the heat stress response (HSR) involve phytohormones, second messengers, regulatory proteins, functional proteins, and non-coding RNAs. Arabidopsis EARLY FLOWERING 3 (ELF3) and THERMO-WITH ABA-RESPONSE 1 (TWA1) are identified as plant thermosensors [2,3]. Several transcription factors (TFs), e.g., heat shock transcription factor (HSF), DREB, WRKY, MYB, NAC, BBX, bZIP, HD-Zip, bHLH, and GRAS have been reported to play vital roles in obtaining thermotolerance [4,5,6,7,8,9,10,11,12,13,14]. The plant-specific GRAS family is named after its initial three members: GAI (gibberellic acid-insensitive), RGA (repressor of GAI), and SCR (scarecrow). Most GRASs possess a highly conserved C-terminal GRAS domain containing leucine heptad repeat I (LHR I), VHIID, leucine heptad repeat II (LHR II), PFYRE and SAW motifs, and a variable N-terminal domain [15]. The GRAS domain is indispensable for either protein–DNA or protein–protein interactions, while the N-terminal part of GRAS seems to be necessary for molecular recognition [16,17,18,19,20].
To date, a total of 34, 60, 153, 106, 150, 54, 117, 49, and 59 GRAS genes are found in Arabidopsis thaliana, Oryza sativa, Triticum avestum, Populus simonii, Gossypium hirsutum, Solanum lycopersicum, Glycine max, Liriodendron chinense, and Rosa chinensis, respectively, based on genome-wide analyses [21,22]. The GRASs in Arabidopsis are classified into ten subfamilies: DELLA, DLT, SCR, LAS, SHR, HAM, PAT1, SCL (SCR-like) 3, SCL4/7, and LlSCL (SCL9) [20]. There is growing evidence that GRAS proteins play diverse and crucial roles in regulating plant growth and development [19,23]. AtSCL15 interacts with HDA19 to repress the seed maturation programme in Arabidopsis [24]. HAM is essential for shoot meristem maintenance of Petunia [25]. The SHR-SCR module initiates cortical cell division for nodule organogenesis and accommodation of rhizobia in legumes [26]. DELLA proteins AtRGL1, AtRGL2, and AtRGA work together to suppress stamen and anther development in plants lacking GA [27]. GRASs are covered to take part in plant responses to abiotic stresses, e.g., drought stress, low and high temperatures, and salt stress. HcSCL13 isolated from Halostachys caspica enhances salt stress tolerance in transgenic Arabidopsis [28]. The apple miR171i-SCL26.1 module improves resistance to drought stress via regulating ascorbic acid metabolism and antioxidant gene expression [29]. VaPAT1 is involved in cold stress response in grapes by regulating JA biosynthesis [30]. PgGRAS52 and PgGRAS55 are strongly upregulated under heat stress in Pearl millet [31]. Cabbage BoSCL13 are more strongly expressed in heat-resistant groups than in heat-sensitive groups, suggesting SCL13 as an early selection marker for heat-resistance breeding [32]. JrGRAS2 of Juglans regia results in an elevated heat tolerance of transgenic yeasts [33].
The Lanzhou lily (Lilium davidii var. unicolor) is a Chinese specialty with highly comestible, medicinal, and ornamental value. It mainly grows in a mountain area at an elevation of 1800–2600 m, which is located in the south of Lanzhou City, Gansu province, China [34]. This area has an arid and cool climate, facilitating the growth of Lanzhou lilies. However, due to the greenhouse effect, HTs in summer have become a major limitation to the yield and landscape quality of the Lanzhou lily in recent years. Breeding (traditional breeding or genetic engineering), protectant (plant growth regulator, osmolytes, microbes, mineral nutrients, or soil amendments) application, or proper agricultural practices are useful to overcome this constraint. Lily cultivar ‘Sunflower’ bred from the hybrid offspring of Asiatic lily ‘Valdisole’ and Oriental lily ‘Siberia’ shows strong heat resistance [35]. TFs HSF, WRKY, DREB, NAC, MYB, ERF, and HD-Zip are proved to be positive regulators in lily thermotolerance establishment [12,36,37,38,39,40,41], but GRAS has not been reported to be HS signaling. Pretreatment of CaCl2 or salicylic acid (SA) enhances the thermotolerance of ornamental lilies [42,43], and we reported that the application of trichokonins (TKs) secreted from Trichoderma longibrachiatum SMF2, which is known as a biocontrol of fungi, increased the heat tolerance of the Lanzhou lily [44]. The preliminary study revealed that TKs promoted the abilities of water retention and photosynthesis, the activity of antioxidant enzymes, and the level of HS-associated phytohormones and HS-protective genes under HS [44]. LzHsfA2a-1 was identified as a potential key gene associated with Lanzhou lily thermotolerance conferred by TKs. In this study, to further elucidate the mechanism of TKs on regulating the HS tolerance of the Lanzhou lily, we isolated and identified a heat- and heat + TK-inducible GRAS gene, LzSCL9, from the Lanzhou lily based on the differently expressed genes (DEGs) in the HS transcriptome data with or without TKs treatment. Subsequently, the function of LzSCL9 in the TK-mediated Lanzhou lily response to HS was analyzed.
2. Results
2.1. GRAS Gene Expression Was Significantly Regulated by TK Treatment under HS
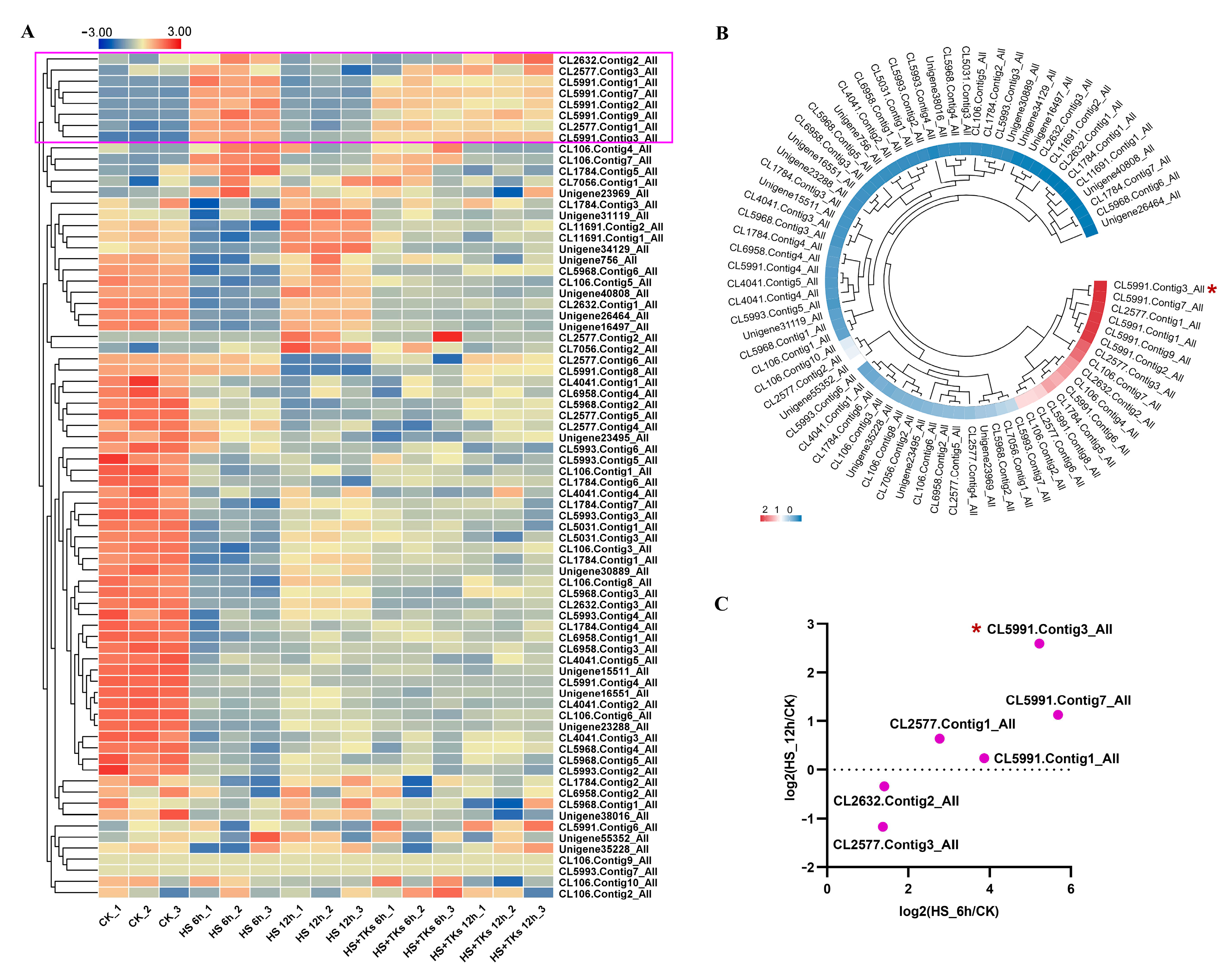
TFs are DNA-binding proteins that regulate downstream gene expression and have been increasingly recognized to be important contributors to the improvement of plant thermotolerance [4,5,6,7,8,9,10,11,12,13,14]. Our previous research showed that many TFs, such as HSF, bHLH, NAC, MYB, C3H, WRKY, AP2-EREBP, and GRAS were differentially expressed in answer to TK treatment under HS [44]. Here, we choose GRAS, which has not been documented to function in lily HSR, for further study. Among the 55 differentially expressed GRAS genes, 10 genes were upregulated in response to 6 h of HS, and then most of the expressions showed a marked drop under long-term (12 h) HS (Figure 1A). However, in the presence of TKs, eight of these ten genes were upregulated under long-term HS, including a DELLA gene (CL2632.Contig2_All) and LlSCL genes (CL2577.Contig1_All, CL2577.Contig3_All, CL5991.Contig1_All, CL5991.Contig2_All, CL5991.Contig3_All, CL5991.Contig7_All, CL5991.Contig9_All) (Figure 1A). Considering the key role of LzHsfA2a-1 in the acquisition of TK-induced thermotolerance of the Lanzhou lily [44], we also analyzed the gene expression correlation between LzHsfA2a-1 and 75 GRAS genes. The results revealed that all eight genes showed a significant correlation with LzHsfA2a-1, with CL5991.Contig3_All having the highest correlation p-value (Figure 1B). CL5991.Contig2_All and CL5991.Contig9_All were not considered due to their extremely low FPKM values (<0.01) in the control samples (CK). Thus, among the other six genes, CL5991.Contig3_All (log2(HS_12h/CK) = 2.60, log2(HS_6h/CK) = 5.2) was selected for further investigation of the function in TK-induced thermotolerance (Figure 1C).
Figure 1.
The analysis of GRASs expression in reaction to HS or HS + TKs treatment based on transcriptome data. (A) GRASs expression in response to HS or HS + TKs treatment. Eight genes (highlighted with pink rectangular box) were upregulated under 12 h of HS in the presence of TKs. (B) Heat map of correlation between LzHsfA2a-1 and 75 GRAS gene expression levels. Pearson’s correlation (r) analyses (p < 0.05) were used. CL5991.Contig3_All showed the highest correlation with LzHsfA2a-1 in gene expression. (C) Expression analysis of 6 differentially expressed GRAS genes at different time points under HS treatment using RNAseq. CL5991.Contig3_All (highlighted with red asterisk) was selected for further study.
2.2. Cloning and Sequence Analysis of LzSCL9
According to the transcriptome analysis, we chose the speculative LlSCL (CL5991.Contig3_All) gene for further study. The open reading frame (ORF) of LzLlSCL was 2247 bp, which encoded a deduced protein of 748 amino acids (Figure 2A). Phylogenetic analysis between all 34 Arabidopsis GRASs and LzLlSCL demonstrated that LzLlSCL was classified into the LlSCL (SCL9) subfamily and was closely related to AtSCL9 (Figure 2B), so it was formally named LzSCL9 (PP782570). Multiple alignments were performed among LzSCL9 and SCL9 in Lilium longiflorum, Arabidopsis thaliana, Ananas comosus, Elaeis guineensis, Oryza sativa, Phoenix dactylifera, and Vitis vinifera. LzSCL9 (XAT94018) showed a 41.94% similarity to AtSCL9 and a 97.99% similarity to LlSCL (BAC77269.2), which was implicated in the transcriptional regulation of microsporogenesis in lily anther [45]. Sequence analysis indicated that the typical GRAS functional domains containing LHR I, VHIID, LHR II, PFYRE, and SAW motifs were found in the deduced amino acid sequence of LzSCL9.

Figure 2.
Phylogenetic relationship and sequences alignment of SCL9 in various species. (A) Multiple alignments of LzSCL9 with other plant SCL9. LHR I, VHIID, LHR II, PFYRE, and SAW motifs are indicated by horizontal lines. (B) Phylogenetic tree analysis of LzSCL9, LlSCL9, and GRASs from Arabidopsis was fulfilled using the neighbor-joining method with 1000 bootstrap replicates. LzSCL9 was highlighted with a rectangular box. Ac: Ananas comosus, Os: Oryza sativa, Eg: Elaeis guineensis, Pd: Phoenix dactylifera, Vv: Vitis vinifera, At: Arabidopsis thaliana, Ll: Lilium longiflorum.
2.3. LzSCL9 Transcript Was Induced by HS and HS + TKs Treatment
The expression levels of LzSCL9 responding to HS and TKs treatment were detected using RT-qPCR. Compared to RT (22 °C), LzSCL9 expression was induced by 40 °C HS, peaking after 3 h, followed by a gradual decline (Figure 3A). Compared to HS, HS + TKs treatment had no significant effect on LzSCL9 expression in short-term HS (3 h) but caused induction in long-term HS (12 h) (Figure 3A). The expression profile of LzSCL9 coincided with data obtained from RNA-Seq (Figure 3A,B). The findings suggested that TK application could improve the upregulation of LzSCL9 under long-term HS.
Figure 3.
qRT-PCR analysis of LzSCL9 expression and validation of the DEG. (A) Relative expression of LzSCL9 in leaves under 2 mg/L TKs treatment or distilled water at 40 °C HS for different durations (0, 3, 6, and 12 h). (B) FPKM of LzSCL9 (CL5991.Contig3_All) from RNA-seq. Different lowercase letters represent significant differences at a 0.05 level with Duncan’s multiple range test.
2.4. LzSCL9 Overexpression Enhanced the Thermotolerance of Lily
To study the in vivo role of LzSCL9, LzSCL9 was overexpressed in lily petals through transient transformation (Figure 4). The RT-qPCR analysis indicated that LzSCL9 was overexpressed at a higher level compared to SKII-control (Figure 4A). The injury mechanisms under HTs involve the petals fading in phenotype and increased electrolyte leakage in physiology. After HS treatment, petals with transient overexpression of LzSCL9 displayed less fading than the control group (Figure 4B). Additionally, the overexpression of LzSCL9 in petal discs did not impact the relative ion leakage at RT (22 °C). Nevertheless, the value in the LzSCL9 overexpression discs was significantly lower than that in the control discs following HS (Figure 4C). These results showed that LzSCL9 overexpression alleviated the lily cell damage caused by HS and increased their thermotolerance.
Figure 4.
Thermotolerance assessment in lily petal discs overexpressing LzSCL9. (A) Detection of LzSCL9 expression in LzSCL9 overexpression petal discs. (B) Petal disc color phenotypes observed at 22 °C (RT) and after 12 h exposure to 40 °C (HS). (C) Relative ion leakage of petal discs at RT (22 °C) and following 12 h HS (40 °C). Data were analyzed using Student’s t-test (* p < 0.05, ** p < 0.01).
2.5. LzSCL9 Silencing Reduced the Thermotolerance of Lily
To further explore the role of LzSCL9 in the heat tolerance of lily, LzSCL9 expression was silenced in petal discs using TRV-VIGS (Figure 5). The silencing of LzSCL9 led to lower gene expression in contrast to the TRV2 control via RT-qPCR analysis (Figure 5A). It was seen that petals deficient in LzSCL9 exhibited more fading after heat stress in comparison with the TRV2 controls (Figure 5B). In addition, the silencing of LzSCL9 in petal discs had no influence on the relative ion leakage at 22 °C; yet, post-HS, the value of TRV2-LzSCL9 discs was notably higher than that of the TRV2 control discs (Figure 5C). These results indicate that the silencing of LzSCL9 worsened the damage generated by HS in lily cells and decreased thermotolerance.
Figure 5.
Evaluation of thermotolerance in LzSCL9-silenced lily petal discs. (A) LzSCL9 expression level in TRV-VIGS petals. (B) The color phenotypes of petal discs at 22 °C (RT) and subjected to 40 °C for 12 h (HS). (C) Relative ion leakage of petal discs at RT and following HS. Data were processed using Student’s t-test (* p < 0.05).
3. Discussion
Unlike breeding, including conventional breeding and transgenic breeding, the employment of protectants in the form of plant growth regulators, osmolytes, microbes, mineral nutrients, polypeptides, or soil amendments have been discovered to be quickly effective in alleviating HS-caused lesions in plants. SA is beneficial to improving heat resilience in Arabidopsis, rice, peas, lilies, and grapevines [43,46,47,48,49], while epibrassinolide induces heat resistance in melon, tomato, and tea trees [50,51,52]. Treatment with melatonin confers thermotolerance in tall fescue, perennial ryegrass, wheat, and Chinese cabbage [53,54,55,56]. Some studies have suggested that beneficial microorganisms associated with plants synergistically improve plant growth and stress tolerance, and this application is eco-friendly, easily available, and sustainable [57,58]. Plant growth-promoting rhizobacteria or fungi enhance plant tolerance to abiotic stresses by producing phytohormones and other secondary metabolites and elevating nutritional status. Only a few research studies have addressed plant growth-promoting microbes (PGPMs) or elicitors secreted from PGPMs tackling HS in plants. Arbuscular mycorrhizal inoculation enhances the tolerance to HS in tomato, pepper, and cucumber [59]. The defense response of Arabidopsis induced by Pst DC3000 mitigates the damage caused by HS [60]. The compound 2-Amino-3-methylhexanoic acid sourced from Alternaria alternata contributes to HT tolerance by mitigating physiological injury in tea plants [61]. The Lanzhou lily is sensitive to HTs, so the increasing frequency of HTs in summer has become the primary abiotic factor limiting its production and introduction. Since the breeding of Lanzhou lilies against HS progressed very slowly, the application of PGPMs or inducers generated by PGPMs seems a promising approach in the enhancement of heat tolerance. TKs are peptaibols isolated from Trichoderma longibrachiatum SMF2 and composed of isoform A (20-aa) and isoform B (11-aa) [62]. Our previous studies mainly focused on its broad-spectrum antimicrobial activity and the induction of systemic resistance in plants [62,63]. Firstly, we recently reported the role of TKs on plant abiotic stresses. We found that TKs increased the tolerance of the Lanzhou lily to HTs, as evidenced by lower mortality after HS [44]. Subsequent findings revealed that HsfA2a probably plays a core role in heat resistance primed by TKs, and similar discoveries were observed in Arabidopsis, wheat, and grapevines that HsfA2 is a key effector downstream of heat sensing [64,65,66,67]. A number of TFs are identified as upstream regulators of HSFA or interactors with HSFA in plant HSR. The transcriptional upregulation of HsfA2 and HSPs depended on TWA1, which is a temperature sensor in Arabidopsis [3]. DREB2C and ERF95/ERF97, respectively, function as transcriptional activators of HsfA3 and HsfA2 during HSR in Arabidopsis [68,69]. HsfA6B is activated by bZIP60, which links the unfolded protein response to the HSR in maize [11]. The transcriptional cascade modules LlWRKY22-LlDREB2B-LlHsfA3, LlHB16-LlHsfA2-LlMBF1c, LlNAC014-LlDREB2-LlHsfA3, LlWRKY39/LlCaM3-LlMBF1c, LlMYB305-LlHSC70, and LlERF012/LlHsfA1-LlHsfA2 in Lilium longiflorum positively participate in the establishment of thermotolerance [12,37,38,39,40,41,70]. BES1 interacts with HsfA1 to increase the HS tolerance of Arabidopsis [71], while lily LlHsfA1 interacts with LlHsfA2 to improve the thermostability of transgenic Arabidopsis [36]. GRASs are also responsive to HS [31,32,33,72] and regulatory mechanisms may be involved in the HSF-HSP pathway [14,73]. JrGRAS2 contributes to the heat tolerance of walnut by regulating Dof transcription and promoting HSP expression [73]. Tomato SlGRAS4 enhances high temperature stress tolerance through HSF and ROS signal transduction [14]. Several TFs, such as bHLH, MYB, WRKY, NAC, HSF, HD-Zip, Znf, AP2/ERF, and GRAS are responders under HS or HS + TKs treatment on account of a RNA-Seq analysis [44], and most of these TFs are regulators in lily thermotolerance on the basis of our preliminary research [12,37,38,39,40,41]. Nevertheless, GRAS has not been reported to function in lily HSR so far. Additionally, the expression of several GRAS genes showed a significant correlation with LzHsfA2a-1. Therefore, GRAS, which might be involved in the HSF-HSP pathway in response to HS, was selected as the research object in the present study.
Evolutionary analyses of GRAS in angiosperms demonstrated that GRAS can be divided into 17 subfamilies: SCR, SHR, NSP1, NSP2, LS, HAM, DELLA, PAT, RAD1, RAM1, DLT, SCLA, SCLB, SCL3, SCL4/7, SCL32, and LlSCL [15]. AtSCL9, AtSCL11, AtSCL14, AtSCL30, AtSCL31, AtSCL33a, and AtSCL33b belong to LlSCL, named after the gene in Lilium longiflorum [45,74]. In the current work, LzSCL9 isolated from Lanzhou lilies contained a typical GRAS domain and showed a high similarity to the LlSCL that is responsible for the transcriptional regulation of microsporogenesis in lilies [45]. GRAS members are determined in more and more plants on the basis of genome-wide analyses, in which some GRASs are high responders in HSR. For example, LlSCL expression in Liriodendron chinense is upregulated within 1 h of HS [75]. HS specifically upregulates RsSCL23 and RsSHRa expression in radish [76]. A total of 47 GRAS genes are identified from Dendrobium catenatum, of which three genes are induced by HS in stems [77]. Our results obtained from the transcriptome analysis suggested that several HT-induced LzGRAS genes were further promoted by TKs, and the RT-qPCR analysis confirmed that LzSCL9 might be a crucial signal transduction component in TK-mediated HSR. The function analysis revealed that GRAS play diverse roles in light and GA signaling, root and shoot formation, fruit ripening, and biotic and abiotic stress responses [19]. However, fewer literatures have verified the function of GRAS in plant thermotolerance. The overexpression of JrGRAS2 in Arabidopsis and walnut enhances HS tolerance [73]. Silencing SlGRAS4 in tomato reduced thermotolerance [14], which coincides with the outcome from this work that silencing LzSCL9 in lily decreased resistance to HS. On the other hand, the thermotolerance of lily was promoted by LzSCL9 overexpression characterized by a reduced sensitivity to HS. The findings above uncover that LzSCL9 participates in Lanzhou lily adaptation to high temperature stress. One of the consequences of HS is the generation of oxidative stress leading to lipid peroxidation and increased electrolyte leakage. HT stress also influences the content and distribution of plant pigments, mainly consisting of chlorophyll, anthocyanin, xanthophyll, and carotenoid, which results in the color fading from leaves and petals. So, consistent with other studies, the relative ion leakage and petal color fading was chosen as damage indicators for physiology and phenotype, respectively, in this study.
This is the first report where GRAS takes part in the thermotolerance acquisition in lilies. Nevertheless, the mechanism of LzSCL9 on modulating thermotolerance needs to be further explored. GRAS has been described to be regulated by both genetic and epigenetic mechanisms [19,78,79] which provide reference for a follow-up exploration on LzSCL9. The HSR molecular networks with class A HSF as the core have been presented in plants [80], so the involvement of LzSCL9 in HSFA-regulated HS responses will be the focus in our following study. Actually, there is evidence that LzSCL9 participates in the regulation of TK-induced thermostability of the Lanzhou lily via the HSF-HSP pathway, but this needs to be further verified.
4. Materials and Methods
4.1. Plant Materials and Growth Conditions
The healthy potted Lanzhou lily plants with consistent sizes were chosen for RNA-seq and RT-qPCR experiments. Unopened lily cv. ‘Sorbonne’ flowers of approximately 10 cm in length were selected for transient overexpression and virus-induced gene silencing (VIGS) assays.
4.2. De Novo Transcriptome Sequencing and Analysis
After irrigation with distilled water or 2 mg/L TKs at 22 °C for 12 h, Lanzhou lily plants were subjected to 40 °C HS for 0, 6, and 12 h intervals. The total RNA of the middle leaves was extracted using a CTAB-PBIOZOL reagent (Bioflux, Beijing, China). The RNA-seq was performed in the BGISEQ-500 platform (BGI, Shenzhen, China) and the sequencing data are available from NCBI (No. PRJNA1119648). The transcriptome analysis was conducted as described previously [47].
4.3. Cloning and Sequence Analysis of LzSCL9
The total RNA extraction from Lanzhou lily leaves and cDNA synthesis were respectively carried out with RNAprep Pure Plant Kit (Tiangen, Beijing, China) and HiScript III 1st Strand cDNA Synthesis Kit (+gDNA wiper) (Vazyme, Nanjing, China). According to our transcriptome sequence, the specific forward primer LzSCL9-F and specific reverse primer LzSCL9-R were designed for cloning the ORF of LzSCL9. The phylogenetic tree was constructed using the neighbor-joining method with 1000 bootstrap replicates in MEGA 7.0 [81]. Multiple alignments of SCL9 amino acid sequences from diverse plant species were conducted using ClustalW 2.0 in BioEdit 7.0 [82]. The primers used for LzSCL9 cloning are shown in Table 1.
Table 1.
The primers used in this article.
4.4. Gene Expression Analysis Using RT-qPCR
Lanzhou lily plants were root-treated with distilled water or 2 mg/L TKs at 22 °C for 12 h, followed by exposure to 40 °C HS for 0, 3, 6, and 12 h. The middle leaves were immediately placed in liquid N2 to freeze for RNA extraction. Total RNA isolation and cDNA synthesis were carried out as detailed above. RT-qPCR was conducted to determine LzSCL9 expression levels with the SYBR Green Supermix (Takara, Dalian, China) on a Roche LightCycler 480 II (Roche, Basel, Switzerland). Lily 18S rRNA served as reference gene for expression normalization, and primers for RT-qPCR analysis are shown in Table 1.
4.5. Transient Overexpression of LzSCL9 in Lily Petals
Based on the methods described by Wu et al. [37], the transient transformation of lily petals was performed with slight modifications. Following resuspension in an infiltration buffer (10 mM MES, 10 mM MgCl2, 200 μM acetosyringone, pH 5.6), bacterial cultures expressing SK-II or SK-LzSCL9 were incubated at 22 °C for 3 h in the dark. Lily discs (diameter 1 cm) taken from the inner petals were immersed in bacterial solutions and subsequently vacuum-infiltrated (−0.7 Mpa) for 15 min. The infiltrated discs were rinsed with sterilized water, and then incubated on a 0.4% agar plate at 22 °C for 96 h. The expression level of LzSCL9 in the infiltrated discs was detected using RT-qPCR analysis. Simultaneously, the discs underwent 40 °C HS for a duration of 12 h. The depigmentation of petal discs and their relative ion leakage were observed and recorded after HS. The primers for constructing the transient overexpression vector are provided in Table 1.
4.6. Silencing of LzSCL9 in Lily Petals Using VIGS
The TRV-VIGS procedure was implemented as previously depicted [41] with some minor alterations. A 240 bp fragment of LzSCL9 was inserted into the TRV2 vector to create TRV2-LzSCL9. Subsequently, TRV1, TRV2, and TRV2-LzSCL9 were individually introduced into Agrobacterium tumefaciens GV3101. A mixture of bacterial solutions containing TRV1 and TRV2 or TRV1 and TRV2-LzSCL9 were employed to infiltrate the petal discs as mentioned above. After culturing for 5 days, the infiltrated discs were collected to detect SCL9 silencing efficiency. Meanwhile, the discs suffered from heat stress (40 °C, 12 h), and were then harvested for the observation of color fading and determination of relative ion leakage. The primers for the construction of the VIGS vector are listed in Table 1.
4.7. Statistical Analysis
Student’s t-test or Duncan’s multiple range test in SPSS 18.0 was utilized for the statistical analysis of data presented as means ± SD from three replicated experiments. Statistical significance was assigned to a p-value lower than 0.05.
5. Conclusions
In order to further study the molecular mechanism of TKs in the regulation of the HS tolerance of Lanzhou lilies, we identified a LzSCL9 gene from the Lanzhou lily that could be induced by heat or heat + TKs treatment in this study. LzSCL9 expression displayed a significant positive correlation with LzHsfA2a-1, and its upregulation was also promoted by TKs during long-term HS. A function analysis demonstrated that lily thermotolerance was increased through LzSCL9 overexpression and was decreased by LzSCL9 silencing. In summary, our results indicate that LzSCL9 may be a new positive regulator of TK-elicited thermotolerance in the Lanzhou lily. Our findings also offer a useful candidate gene for molecular breeding for heat tolerance in lilies and other plants.
Author Contributions
Conceptualization, X.C. (Xing Cao), Z.W. and X.S.; methodology, X.C. (Xing Cao), L.D., J.L., J.S., L.J., D.Y., B.W., H.Z., Z.W. and X.S.; formal analysis, X.C. (Xing Cao), L.D., J.L., T.L., W.Y. and Y.Q.; resources, Y.Z., X.C. (Xiulan Chen), Z.W. and X.S.; data curation, H.L., T.L. and W.Y.; writing—original draft, X.C. (Xing Cao), L.D., J.L. and H.L.; writing—review and editing, X.C. (Xing Cao), J.L., Y.Z. and X.C. (Xiulan Chen); investigation, X.C. (Xing Cao), L.D., J.L. and D.Y.; supervision, Z.W. and X.S.; project administration, X.C. (Xing Cao); funding acquisition, X.C. (Xing Cao), Y.Z., X.C. (Xiulan Chen) and X.S. All authors have read and agreed to the published version of the manuscript.
Funding
This work was supported by the Natural Science Foundation of Shandong Province (ZR2022MC048), the National Natural Science Foundation of China (32371727), the State Key Laboratory of Microbial Technology Open Projects Fund (M2023-04), and the Doctoral Research Initiation Fund of Yantai University (JZ22B12).
Data Availability Statement
The original contributions presented in the study are included in the article, further inquiries can be directed to the corresponding author/s.
Conflicts of Interest
The authors declare no conflict of interest.
References
- Challinor, A.J.; Watson, J.; Lobell, D.B.; Howden, S.M.; Smith, D.R.; Chhetri, N. A meta-analysis of crop yield under climate change and adaptation. Nat. Clim. Chang. 2014, 4, 287–291. [Google Scholar] [CrossRef]
- Jung, J.H.; Barbosa, A.D.; Hutin, S.; Kumita, J.R.; Gao, M.; Derwort, D.; Silva, C.S.; Lai, X.; Pierre, E.; Geng, F.; et al. A prion-like domain in ELF3 functions as a thermosensor in Arabidopsis. Nature 2020, 585, 256–260. [Google Scholar] [CrossRef]
- Bohn, L.; Huang, J.; Weidig, S.; Yang, Z.; Heidersberger, C.; Genty, B.; Falter-Braun, P.; Christmann, A.; Grill, E. The temperature sensor TWA1 is required for thermotolerance in Arabidopsis. Nature 2024, 629, 1126–1132. [Google Scholar] [CrossRef]
- Li, Z.; Li, Z.R.; Ji, Y.L.; Wang, C.Y.; Wang, S.F.; Shi, Y.T.; Le, J.; Zhang, M. The heat shock factor 20-HSF4-cellulose synthase A2 module regulates heat stress tolerance in maize. Plant Cell. 2024, 36, 2652–2667. [Google Scholar] [CrossRef]
- Guo, M.; Liu, J.H.; Ma, X.; Luo, D.X.; Gong, Z.H.; Lu, M.H. The plant heat stress transcription factors (HSFs): Structure, regulation, and function in response to abiotic stresses. Front. Plant Sci. 2016, 7, 114. [Google Scholar] [CrossRef]
- Schramm, F.; Larkindale, J.; Kiehlmann, E.; Ganguli, A.; Englich, G.; Vierling, E.; Koskull-Döring, P.V. A cascade of transcription factor DREB2A and heat stress transcription factor HsfA3 regulates the heat stress response of arabidopsis. Plant J. 2008, 53, 264–274. [Google Scholar] [CrossRef] [PubMed]
- Li, S.J.; Fu, Q.T.; Chen, L.G.; Huang, W.D.; Yu, D.Q. Arabidopsis thaliana WRKY25, WRKY26, and WRKY33 coordinate induction of plant thermotolerance. Planta 2011, 233, 1237–1252. [Google Scholar] [CrossRef] [PubMed]
- Zhao, Y.; Tian, X.J.; Wang, F.; Zhang, L.Y.; Xin, M.M.; Hu, Z.R.; Yao, Y.Y.; Ni, Z.F.; Sun, Q.X.; Peng, H.R. Characterization of wheat MYB genes responsive to high temperatures. BMC Plant Biol. 2017, 17, 208. [Google Scholar] [CrossRef]
- Cai, W.W.; Yang, S.; Wu, R.J.; Cao, J.S.; Shen, L.; Guan, D.Y.; He, S.L. Pepper NAC-type transcription factor NAC2c balances the trade-off between growth and defense responses. Plant Physiol. 2021, 186, 2169–2189. [Google Scholar] [CrossRef] [PubMed]
- Xu, X.; Wang, Q.; Li, W.Q.; Hu, T.X.; Wang, Q.Q.; Yin, Y.; Liu, X.H.; He, S.; Zhang, M.K.; Liang, Y.; et al. Overexpression of SlBBX17 affects plant growth and enhances heat tolerance in tomato. Int. J. Biol. Macromol. 2022, 206, 799–811. [Google Scholar] [CrossRef]
- Li, Z.X.; Tang, J.; Srivastava, R.; Bassham, D.C.; Howell, S.H. The transcription factor bZIP60 links the unfolded protein response to the heat stress response in maize. Plant Cell. 2020, 32, 3559–3575. [Google Scholar] [CrossRef] [PubMed]
- Wu, Z.; Li, T.; Zhang, D.H.; Teng, N.J. Lily HD-Zip I Transcription Factor LlHB16 Promotes Thermotolerance by Activating LlHSFA2 and LlMBF1c. Plant Cell Physiol. 2022, 63, 1729–1744. [Google Scholar] [CrossRef] [PubMed]
- Koini, M.A.; Alvey, L.; Allen, T.; Tilley, C.A.; Harberd, N.P.; Whitelam, G.C.; Franklin, K.A. High temperature-mediated adaptations in plant architecture require the bHLH transcription factor PIF4. Curr. Biol. 2009, 19, 408–413. [Google Scholar] [CrossRef] [PubMed]
- Zhu, Z.H.; Jiang, F.L.; Wen, J.Q.; Shi, X.P.; Wu, C.Y.; Liu, M.; Wu, Z. Identification and heat resistance analysis of SlGRAS4 gene in tomato. Act. Bot. Boreal -Occident. Sin. 2021, 41, 539–548. (In Chinese) [Google Scholar]
- Cenci, A.; Rouard, M. Evolutionary analyses of GRAS transcription factors in angiosperms. Front. Plant Sci. 2017, 8, 273. [Google Scholar] [CrossRef]
- Pysh, L.D.; Wysocka-Diller, J.W.; Camilleri, C.; Bouchez, D.; Benfey, P.N. The GRAS gene family in Arabidopsis: Sequence characterization and basic expression analysis of the SCARECROW-LIKE genes. Plant J. 1999, 18, 111–119. [Google Scholar] [CrossRef]
- Day, R.B.; Tanabe, S.; Koshioka, M.; Mitsui, T.; Itoh, H.; Ueguchi-Tanaka, M.; Matsuoka, M.; Kaku, H.; Shibuya, N.; Minami, E. Two rice GRAS family genes responsive to N-acetylchitooligosaccharide elicitor are induced by phytoactive gibberellins: Evidence for cross-talk between elicitor and gibberellin signaling in rice cells. Plant Mol. Biol. 2004, 54, 261–272. [Google Scholar] [CrossRef] [PubMed]
- Wang, S.; Zhang, N.; Zhu, X.; Yang, J.W.; Li, S.G.; Che, Y.Z.; Liu, W.G.; Si, H.J. Identification and expression analysis of StGRAS gene family in potato (Solanum tuberosum L.). Comput. Biol. Chem. 2019, 80, 195–205. [Google Scholar] [CrossRef] [PubMed]
- Neves, C.; Ribeiro, B.; Amaro, R.; Expósito, J.; Grimplet, J.; Fortes, A.M. Network of GRAS transcription factors in plant development, fruit ripening and stress responses. Hortic. Res. 2023, 10, uhad220. [Google Scholar] [CrossRef] [PubMed]
- Sun, X.L.; Xue, B.; Jones, W.T.; Rikkerink, E.; Dunker, A.K.; Uversky, V.N. A functionally required unfoldome from the plant kingdom: Intrinsically disordered N-terminal domains of GRAS proteins are involved in molecular recognition during plant development. Plant Mol. Biol. 2011, 77, 205–223. [Google Scholar] [CrossRef]
- Khan, Y.; Xiong, Z.; Zhang, H.; Liu, S.; Yaseen, T.; Hui, T. Expression and roles of GRAS gene family in plant growth, signal transduction, biotic and abiotic stress resistance and symbiosis formation—A review. Plant Biol. 2022, 24, 404–416. [Google Scholar] [CrossRef] [PubMed]
- Kumari, P.; Gahlaut, V.; Kaur, E.; Singh, S.; Kumar, S.; Jaiswal, V. Genome-Wide Identification of GRAS Transcription Factors and Their Potential Roles in Growth and Development of Rose (Rosa chinensis). J. Plant Growth Regul. 2023, 42, 1505–1521. [Google Scholar] [CrossRef]
- Shen, J.J.; Jiang, Y.X.; Pan, J.; Sun, L.H.; Li, Q.Q.; He, W.J.; Sun, P.Y.; Zhao, B.S.; Zhao, H.J.; Ke, X.B.; et al. The GRAS transcription factor CsTL regulates tendril formation in cucumber. Plant Cell 2024, 36, 2818–2833. [Google Scholar] [CrossRef] [PubMed]
- Gao, M.J.; Li, X.; Huang, J.; Gropp, G.M.; Gjetvaj, B.; Lindsay, D.L.; Wei, S.; Coutu, C.; Chen, Z.X.; Wan, X.C.; et al. SCARECROW-LIKE15 interacts with HISTONE DEACETYLASE19 and is essential for repressing the seed maturation programme. Nat. Commun. 2015, 6, 7243. [Google Scholar] [CrossRef]
- Stuurman, J.; Jaggi, F.; Kuhlemeier, C. Shoot meristem maintenance is controlled by a GRAS-gene mediated signal from differentiating cells. Genes Dev. 2002, 16, 2213–2218. [Google Scholar] [CrossRef] [PubMed]
- Dong, W.; Zhu, Y.; Chang, H.; Wang, C.H.; Yang, J.; Shi, J.C.; Gao, J.P.; Yang, W.B.; Lan, L.Y.; Wang, Y.R.; et al. An SHR–SCR module specifies legume cortical cell fate to enable nodulation. Nature 2021, 589, 586–590. [Google Scholar] [CrossRef] [PubMed]
- Cheng, H.; Qin, L.; Lee, S.; Fu, X.; Richards, D.E.; Cao, D.; Luo, D.; Harberd, N.P.; Peng, J. Gibberellin regulates Arabidopsis floral development via suppression of DELLA protein function. Development 2004, 131, 1055–1064. [Google Scholar] [CrossRef] [PubMed]
- Zhang, S.; Li, X.W.; Fan, S.D.; Zhou, L.J.; Wang, Y. Overexpression of HcSCL13, a Halostachys caspica GRAS transcription factor, enhances plant growth and salt stress tolerance in transgenic Arabidopsis. Plant Physiol. Biochem. 2020, 151, 243–254. [Google Scholar] [CrossRef]
- Wang, Y.T.; Feng, C.; Zhai, Z.F.; Peng, X.; Wang, Y.Y.; Sun, Y.T.; Li, J.; Shen, X.S.; Xiao, Y.Q.; Zhu, S.J.; et al. The apple microR171i-SCARECROW-LIKE PROTEINS26.1 module enhances drought stress tolerance by integrating ascorbic acid metabolism. J. Plant Physiol. 2020, 184, 194–211. [Google Scholar] [CrossRef]
- Wang, Z.; Wong, D.C.J.; Wang, Y.; Xu, G.; Ren, C.; Liu, Y.; Kuang, Y.; Fan, P.; Li, S.; Xin, H.; et al. GRAS-domain transcription factor PAT1 regulates jasmonic acid biosynthesis in grape cold stress response. Plant Physiol. 2021, 186, 1660–1678. [Google Scholar] [CrossRef]
- Jha, D.K.; Chanwala, J.; Sandeep, I.S.; Dey, N. Comprehensive identification and expression analysis of GRAS gene family under abiotic stress and phytohormone treatments in Pearl millet. Funct. Plant Biol. 2021, 48, 1039–1052. [Google Scholar] [CrossRef] [PubMed]
- Park, H.J.; Jung, W.Y.; Lee, S.S.; Song, J.H.; Kwon, S.Y.; Kim, H.; Ahn, J.C.; Cho, H.S. Use of heat stress responsive gene expression levels for early selection of heat tolerant Cabbage (Brassica oleracea L.). Int. J. Mol. Sci. 2013, 14, 11871–11894. [Google Scholar] [CrossRef] [PubMed]
- Li, L.Y.; Li, X.Z.; Chen, S.W.; Zhang, F.F.; Zhao, T.T.; Yang, G.Y. Expression and Function Analysis of Walnut JrGRAS2 Gene under Heat Stress. Bull. Bot. Res. 2018, 38, 125–131. (In Chinese) [Google Scholar]
- Li, W.M.; Wang, Y.J.; Ren, H.; Guo, Z.H.; Li, N.; Zhao, C.Z.; Xie, Z.K. Transcriptomic and physiological analyses identifying Lanzhou lily (Lilium davidii var. unicolor) drought adaptation strategies. Hortic. Plant J. 2023, 9, 145–157. [Google Scholar] [CrossRef]
- Feng, X.L.; Yue, L.; Zhao, X.H. A New Lilium Cultivar ‘Sunflower’. Acta Hortic. Sin. 2020, 47, 2069–2070. (In Chinese) [Google Scholar] [CrossRef]
- Gong, B.H.; Yi, J.; Wu, J.; Sui, J.J.; Khan, M.A.; Wu, Z.; Zhong, X.H.; Seng, S.S.; He, J.N.; Yi, M.F. LlHSFA1, a novel heat stress transcription factor in lily (Lilium longiflorum), can interact with LlHSFA2 and enhance the thermotolerance of transgenic Arabidopsis thaliana. Plant Cell Rep. 2014, 33, 1519–1533. [Google Scholar] [CrossRef]
- Wu, Z.; Li, T.; Cao, X.; Zhang, D.H.; Teng, N.J. Lily WRKY factor LlWRKY22 promotes thermotolerance through autoactivation and activation of LlDREB2B. Hortic. Res. 2022, 9, uhac186. [Google Scholar] [CrossRef]
- Wu, Z.; Liang, J.H.; Zhang, S.; Zhang, B.; Zhao, Q.C.; Li, G.Q.; Yang, X.; Wang, C.P.; He, J.N.; Yi, M.F. A canonical DREB2-type transcription factor in lily is posttranslationally regulated and mediates heat stress response. Front. Plant Sci. 2018, 9, 243. [Google Scholar] [CrossRef]
- Wu, Z.; Li, T.; Xiang, J.; Teng, R.D.; Zhang, D.H.; Teng, N.J. A lily membrane-associated NAC transcription factor LlNAC014 is involved in thermotolerance via activation of the DREB2-HSFA3 module. J. Exp. Bot. 2023, 74, 945–963. [Google Scholar] [CrossRef]
- Wu, Z.; Li, T.; Liu, X.Y.; Yuan, G.Z.; Hou, H.Z.; Teng, N.J. A novel R2R3-MYB transcription factor LlMYB305 from Lilium longiflorum plays a positive role in thermotolerance via activating heat-protective genes. Environ. Exp. Bot. 2021, 184, 104399. [Google Scholar] [CrossRef]
- Li, T.; Wu, Z.; Zhang, Y.Y.; Xu, S.J.; Xiang, J.; Ding, L.P.; Teng, N.J. An AP2/ERF member LlERF012 confers thermotolerance via activation of HSF pathway in lily. Plant Cell Environ. 2024; online ahead of print. [Google Scholar] [CrossRef]
- Cao, X.; Yi, J.; Wu, Z.; Luo, X.; Zhong, X.H.; Wu, J.; Ali, K.M.; Zhao, Y.; Yi, M.F. Involvement of Ca2+ and CaM3 in regulation of thermotolerance in lily (Lilium longiflorum). Plant Mol. Biol. Rep. 2013, 31, 1293–1304. [Google Scholar] [CrossRef]
- Chen, Q.M.; Yin, H.; Li, X.Y.; Yi, M.F. Effects of salicylic acid on the activities of antioxidant systems in lily plants under high temperature stress. J. China Agric. Univ. 2008, 13, 44–48. (In Chinese) [Google Scholar]
- Cao, X.; Sui, J.J.; Li, H.Y.; Yue, W.X.; Liu, T.; Hou, D.; Liang, J.H.; Wu, Z. Enhancing heat stress tolerance in Lanzhou lily (Lilium davidii var. unicolor) with Trichokonins isolated from Trichoderma longibrachiatum SMF2. Front. Plant Sci. 2023, 14, 1182977. [Google Scholar] [CrossRef] [PubMed]
- Morohashi, K.; Minami, M.; Takase, H.; Hotta, Y.; Hiratsuka, K. Isolation and characterization of a novel GRAS gene that regulates meiosis-associated gene expression. J. Biol. Chem. 2003, 278, 20865–20873. [Google Scholar] [CrossRef]
- Clarke, S.M.; Mur, L.A.J.; Wood, J.E.; Scott, I.M. Salicylic acid dependent signaling promotes basal thermotolerance but is not essential for acquired thermotolerance in Arabidopsis thaliana. Plant J. 2004, 38, 432–447. [Google Scholar] [CrossRef] [PubMed]
- Lu, J.; Zhang, R.; Zong, X.F.; Wang, S.G.; He, G.H. Effect of salicylic acid on heat resistance of rice seedling under heat stress. Chin. J. Eco-Agric. 2009, 17, 1168–1171. [Google Scholar] [CrossRef]
- Pan, Q.H.; Zhan, J.C.; Liu, H.T.; Zhang, J.H.; Chen, J.Y.; Wen, P.F. Salicylic acid synthesized by benzoic acid 2-hydroxylase participates in the development of thermotolerance in pea plants. Plant Sci. 2006, 171, 226–233. [Google Scholar] [CrossRef]
- Wang, L.J.; Fan, L.; Loescher, W.; Duan, W.; Liu, G.J.; Cheng, J.S.; Luo, H.B.; Li, S.H. Salicylic acid alleviates decreases in photosynthesis under heat stress and accelerates recovery in grapevine leaves. BMC Plant Biol. 2010, 10, 34. [Google Scholar] [CrossRef]
- Zhang, Y.P.; Zhu, X.H.; Ding, H.D.; Yang, S.J.; Chen, Y.Y. Foliar application of 24-epibrassinolide alleviates high-temperature-induced inhibition of photosynthesis in seedlings of two melon cultivars. Photosynthetica 2013, 51, 341–349. [Google Scholar] [CrossRef]
- Mazorra, L.M.; Núnez, M.; Hechavarria, M.; Coll, F.; Sánchez-Blanco, M.J. Influence of brassinosteroids on antioxidant enzymes activity in tomato under different temperatures. Biol. Plantarum. 2002, 45, 593–596. [Google Scholar] [CrossRef]
- Li, Z.X.; Li, X.; Han, W.Y. Physiology mechanism of exogenous 24-epibrassinolide-induced heat resistance in tea plants (Camellia sinensis L.). Acta Agric. Zhejiangensis. 2016, 28, 959–965. [Google Scholar]
- Alam, M.N.; Zhang, L.H.; Yang, L.; Islam, M.R.; Liu, Y.; Luo, H.; Yang, P.F.; Wang, Q.F.; Chan, Z.L. Transcriptomic profiling of tall fescue in response to heat stress and improved thermotolerance by melatonin and 24-epibrassinolide. BMC Genom. 2018, 19, 224. [Google Scholar] [CrossRef]
- Zhang, J.; Shi, Y.; Zhang, X.Z.; Du, H.M.; Xu, B.; Huang, B.R. Melatonin suppression of heat-induced leaf senescence involves changes in abscisic acid and cytokinin biosynthesis and signaling pathways in perennial ryegrass (Lolium perenne L.). Environ. Exp. Bot. 2017, 138, 36–45. [Google Scholar] [CrossRef]
- Sehar, Z.; Fatma, M.; Khan, S.; Mir, I.R.; Abdi, G.; Khan, N.A. Melatonin influences methyl jasmonate-induced protection of photosynthetic activity in wheat plants against heat stress by regulating ethylene-synthesis genes and antioxidant metabolism. Sci. Rep. 2023, 13, 7468. [Google Scholar] [CrossRef]
- Teng, Z.Y.; Chen, C.Z.; He, Y.R.; Pan, S.H.; Liu, D.D.; Zhu, L.Y.; Liang, K.X.; Li, Y.F.; Li, H. Melatonin confers thermotolerance and antioxidant capacity in Chinese cabbage. Plant Physiol. Bioch. 2024, 212, 108736. [Google Scholar] [CrossRef]
- Shekhawat, K.; Almeida-Trapp, M.; García-Ramírez, G.X.; Hirt, H. Beat the heat: Plant- and microbe-mediated strategies for crop thermotolerance. Trends Plant Sci. 2022, 27, 802–813. [Google Scholar] [CrossRef] [PubMed]
- Dastogeer, K.M.G.; Zahan, M.I.; Rhaman, M.S.; Sarker, M.S.A.; Chakraborty, A. Microbe-Mediated Thermotolerance in Plants and Pertinent Mechanisms—A Meta-Analysis and Review. Front. Microbiol. 2022, 13, 833566. [Google Scholar] [CrossRef]
- Reva, M.; Cano, C.; Herrera, M.; Bago, A. Arbuscular Mycorrhizal Inoculation Enhances Endurance to Severe Heat Stress in Three Horticultural Crops. HortScience 2021, 56, 396–406. [Google Scholar] [CrossRef]
- Tuang, Z.K.; Wu, Z.J.; Jin, Y.; Wang, Y.Z.; Oo, P.P.Z.; Zuo, G.X.; Shi, H.Z.; Yang, W.N. Pst DC3000 infection alleviates subsequent freezing and heat injury to host plants via a salicylic acid-dependent pathway in Arabidopsis. Plant Cell Environ. 2020, 43, 801–817. [Google Scholar] [CrossRef] [PubMed]
- Yang, Q.; Guo, Y.J.; Li, J.J.; Wang, L.; Wang, H.; Liu, G.D.; Fang, W.P.; Qiang, S.; Strasser, R.J.; Chen, S.G. Natural plant inducer 2-Amino-3-Methylhexanoic acid protects physiological activity against high-temperature damage to tea (Camellia sinensis). Sci. Hortic. 2023, 312, 111836. [Google Scholar] [CrossRef]
- Song, X.Y.; Shen, Q.T.; Xie, S.T.; Chen, X.L.; Sun, C.Y.; Zhang, Y.Z. Broad-spectrum antimicrobial activity and high stability of trichokonins from Trichoderma koningii SMF2 against plant pathogens. FEMS Microbiol. Lett. 2006, 260, 119–125. [Google Scholar] [CrossRef]
- Luo, Y.; Zhang, D.D.; Dong, X.W.; Zhao, P.B.; Chen, L.L.; Song, X.Y.; Wang, X.J.; Chen, X.L.; Shi, M.; Zhang, Y.Z. Antimicrobial peptaibols induce defense responses and systemic resistance in tobacco against tobacco mosaic virus. FEMS Microbiol. Lett. 2010, 313, 120–126. [Google Scholar] [CrossRef]
- Liu, J.Z.; Feng, L.L.; Gu, X.T.; Deng, X.; Qiu, Q.; Li, Q.; Zhang, Y.Y.; Wang, M.Y.; Deng, Y.W.; Wang, E.; et al. An H3K27me3 demethylase-HSFA2 regulatory loop orchestrates transgenerational thermomemory in Arabidopsis. Cell Res. 2019, 29, 379–390. [Google Scholar] [CrossRef]
- Friedrich, T.; Oberkofler, V.; Trindade, I.; Altmann, S.; Brzezinka, K.; Lämke, J.; Gorka, M.; Kappel, C.; Sokolowska, E.; Skirycz, A.; et al. Heteromeric HSFA2/HSFA3 complexes drive transcriptional memory after heat stress in Arabidopsis. Nat. Commun. 2021, 12, 3426. [Google Scholar] [CrossRef] [PubMed]
- Xue, G.P.; Sadat, S.; Drenth, J.; McIntyre, C.L. The heat shock factor family from Triticum aestivum in response to heat and other major abiotic stresses and their role in regulation of heat shock protein genes. J. Exp. Bot. 2014, 65, 539–557. [Google Scholar] [CrossRef]
- Liu, X.N.; Chen, H.Y.; Li, S.C.; Lecourieux, D.; Duan, W.; Fan, P.G.; Liang, Z.H.; Wang, L.J. Natural variations of HSFA2 enhance thermotolerance in grapevine. Hortic. Res. 2023, 10, uhac250. [Google Scholar] [CrossRef] [PubMed]
- Chen, H.; Hwang, J.E.; Chan, J.L.; Kim, D.Y.; Sang, Y.L.; Lim, C.O. Arabidopsis DREB2C functions as a transcriptional activator of HsfA3 during the heat stress response. Biochem. Bioph. Res. Commun. 2010, 401, 238–244. [Google Scholar] [CrossRef]
- Huang, J.Y.; Zhao, X.B.; Bürger, M.; Wang, Y.R.; Chory, J. Two interacting ethylene response factors regulate heat stress response. Plant Cell 2021, 33, 338–357. [Google Scholar] [CrossRef] [PubMed]
- Ding, L.P.; Wu, Z.; Teng, R.D.; Xu, S.J.; Cao, X.; Yuan, G.Z.; Zhang, D.H.; Teng, N.J. LlWRKY39 is involved in thermotolerance by activating LlMBF1c and interacting with LlCaM3 in lily (Lilium longiflorum). Hortic. Res. 2021, 8, 36. [Google Scholar] [CrossRef] [PubMed]
- Albertos, P.; Dündar, G.; Schenk, P.; Carrera, S.; Cavelius, P.; Sieberer, T.; Poppenberger, B. Transcription factor BES1 interacts with HSFA1 to promote heat stress resistance of plants. EMBO J. 2022, 41, e108664. [Google Scholar] [CrossRef]
- Zhu, X.L.; Wang, B.Q.; Wei, X.H. Genome wide identification and expression pattern analysis of the GRAS family in quinoa. Funct. Plant Biol. 2021, 48, 948–962. [Google Scholar] [CrossRef] [PubMed]
- Yang, G.Y.; Gao, X.Q.; Ma, K.H.; Li, D.P.; Jia, C.X.; Zhai, M.Z.; Xu, Z.G. The walnut transcription factor JrGRAS2 contributes to high temperature stress tolerance involving in Dof transcriptional regulation and HSP protein expression. BMC Plant Biol. 2018, 18, 367. [Google Scholar] [CrossRef]
- Liu, X.Y.; Widmer, A. Genome-wide comparative analysis of the GRAS gene family in Populus, Arabidopsis and Rice. Plant Mol. Biol. Rep. 2014, 32, 1129–1145. [Google Scholar] [CrossRef]
- Weng, Y.H.; Chen, X.Y.; Hao, Z.D.; Lu, L.; Wu, X.R.; Zhang, J.Q.; Wu, J.X.; Shi, J.S.; Chen, J.H. Genome-wide analysis of the GRAS gene family in Liriodendron chinense reveals the putative function in abiotic stress and plant development. Front. Plant Sci. 2023, 14, 1211853. [Google Scholar] [CrossRef]
- Li, C.; Wang, K.; Chen, S.; Zhang, X.L.; Zhang, X.Y.; Fan, L.X.; Dong, J.H.; Xu, L.; Wang, Y.; Li, Y.; et al. Genome-wide identification of RsGRAS gene family reveals positive role of RsSHRc gene in chilling stress response in radish (Raphanus sativus L.). Plant Physiol. Bioch. 2022, 192, 285–297. [Google Scholar] [CrossRef]
- Zeng, X.; Ling, H.; Chen, X.M.; Guo, S. Genome-wide identification, phylogeny and function analysis of GRAS gene family in Dendrobium catenatum (Orchidaceae). Gene 2019, 705, 5–15. [Google Scholar] [CrossRef] [PubMed]
- Cui, H.; Levesque, M.P.; Vernoux, T.; Jung, J.W.; Paquette, A.J.; Gallagher, L.; Wang, J.Y.; Blilou, I.; Scheres, B.; Benfey, P.N. An evolutionarily conserved mechanism delimiting SHR movement defines a single layer of endodermis in plants. Science 2007, 316, 421–425. [Google Scholar] [CrossRef] [PubMed]
- Curaba, J.; Talbot, M.; Li, Z.Y.; Helliwell, C. Over-expression of microRNA171 affects phase transitions and floral meristem determinancy in barley. BMC Plant Biol. 2013, 13, 6. [Google Scholar] [CrossRef]
- Bakery, A.; Vraggalas, S.; Shalha, B.; Chauchan, H.; Benhamed, M.; Fragkostefanakis, S. Heat stress transcription factors as the central molecular rheostat to optimize plant survival and recovery from heat stress. New Phytol. 2024; early view. [Google Scholar] [CrossRef]
- Kumar, S.; Stecher, G.; Tamura, K. MEGA7: Molecular Evolutionary Genetics Analysis Version 7.0 for Bigger Datasets. Mol. Biol. Evol. 2016, 33, 1870–1874. [Google Scholar] [CrossRef]
- Hall, T. BioEdit: An important software for molecular biology. Gerf Bull. Biosci. 2011, 2, 60–61. [Google Scholar]
Disclaimer/Publisher’s Note: The statements, opinions and data contained in all publications are solely those of the individual author(s) and contributor(s) and not of MDPI and/or the editor(s). MDPI and/or the editor(s) disclaim responsibility for any injury to people or property resulting from any ideas, methods, instructions or products referred to in the content. |
© 2024 by the authors. Licensee MDPI, Basel, Switzerland. This article is an open access article distributed under the terms and conditions of the Creative Commons Attribution (CC BY) license (https://creativecommons.org/licenses/by/4.0/).





