Volatile Characterization of Recovery Minority Grape Varieties from Castilla-La Mancha Region (Spain)
Abstract
1. Introduction
2. Results and Discussion
2.1. Varietal Aroma Potential Index (IPAV)
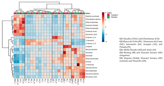
2.2. Volatile Composition of Grapes
3. Materials and Methods
3.1. Grapevines and Water Regime
3.2. Grape-Extraction Procedure
3.3. Chemical Analysis
3.3.1. Volatile Compounds
3.3.2. Varietal Aroma Potential Index
3.3.3. Statistical Analysis
4. Conclusions
Supplementary Materials
Author Contributions
Funding
Data Availability Statement
Acknowledgments
Conflicts of Interest
References
- Urrestarazu, J.; Miranda, C.; Santesteban, L.G.; Royo, J.B. Recovery and Identification of Grapevine Varieties Cultivated in Old Vineyards from Navarre (Northeastern Spain). Sci. Hortic. 2015, 191, 65–73. [Google Scholar] [CrossRef]
- García, J.; Peiró, R.; Martínez-Gil, F.; Soler, J.X.; Jiménez, C.; Yuste, A.; Xirivella, C.; Gisbert, C. Recovering Old Grapevine Varieties. Vitis—J. Grapevine Res. 2020, 59, 101–103. [Google Scholar] [CrossRef]
- Mena, A.; Martínez, J.; Fernández-González, M. Recovery, Identification and Relationships by Microsatellite Analysis of Ancient Grapevine Cultivars from Castilla-La Mancha: The Largest Wine Growing Region in the World. Genet. Resour. Crop. Evol. 2014, 61, 625–637. [Google Scholar]
- Fernández-González, M.; Mena, A.; Izquierdo, P.; Martínez, J. Genetic Characterization of Grapevine (Vitis vinifera L.) Cultivars from Castilla La Mancha (Spain) Using Microsatellite Markers. Vitis—J. Grapevine Res. 2007, 46, 126–130. [Google Scholar]
- Gisbert, C.; Soler, J.X.; Fos, M.; Intrigliolo, D.S.; Yuste, A.; Picó, B.; Torrent, D.; Peiró, R. Characterization of Local Mediterranean Grapevine Varieties for Their Resilience to Semi-Arid Conditions under a Rain-Fed Regime. Agronomy 2022, 12, 2234. [Google Scholar] [CrossRef]
- Antolín, M.C.; Salinas, E.; Fernández, A.; Gogorcena, Y.; Pascual, I.; Irigoyen, J.J.; Goicoechea, N. Prospecting the Resilience of Several Spanish Ancient Varieties of Red Grape under Climate Change Scenarios. Plants 2022, 11, 2929. [Google Scholar] [CrossRef]
- Serrano, A.S.; Martínez-Gascueña, J.; Chacón-Vozmediano, J.L. Variability in Water Use Behavior during Drought of Different Grapevine Varieties: Assessment of Their Regulation of Water Status and Stomatal Control. Agric. Water Manag. 2024, 291, 108642. [Google Scholar] [CrossRef]
- Serrano, A.S.; Martínez-Gascueña, J.; Alonso, G.L.; Cebrián-Tarancón, C.; Carmona, M.D.; Mena Morales, A.; Chacón-Vozmediano, J.L. Variability in the Agronomic Behavior of 12 White Grapevine Varieties Grown under Severe Water Stress Conditions in the La Mancha Wine Region. Horticulturae 2023, 9, 243. [Google Scholar] [CrossRef]
- Pérez-Álvarez, E.P.; Intrigliolo Molina, D.S.; Vivaldi, G.A.; García-Esparza, M.J.; Lizama, V.; Álvarez, I. Effects of the Irrigation Regimes on Grapevine Cv. Bobal in a Mediterranean Climate: I. Water Relations, Vine Performance and Grape Composition. Agric. Water Manag. 2021, 248, 106772. [Google Scholar] [CrossRef]
- Koundouras, S.; Kanakis, I.; Drossou, E.; Kallithraka, S.; Kotseridis, Y. Effects of Postveraison Water Regime on the Phenolic Composition of Grapes and Wines of Cv. Agiorgitiko (Vitis vinifera L.). OENO One 2013, 47, 115–128. [Google Scholar] [CrossRef]
- Chacón-Vozmediano, J.L.; Martínez-Gascueña, J.; García-Romero, E.; Gómez-Alonso, S.; García-Navarro, F.J.; Jiménez-Ballesta, R. Effects of Water Stress on the Phenolic Compounds of ‘Merlot’ Grapes in a Semi-Arid Mediterranean Climate. Horticulturae 2021, 7, 161. [Google Scholar] [CrossRef]
- Pérez-álvarez, E.P.; Intrigliolo, D.S.; Almajano, M.P.; Rubio-Bretón, P.; Garde-Cerdán, T. Effects of Water Deficit Irrigation on Phenolic Composition and Antioxidant Activity of Monastrell Grapes under Semiarid Conditions. Antioxidants 2021, 10, 1301. [Google Scholar] [CrossRef] [PubMed]
- Parra, A.S.S.; Cebrian-Tarancon, C.; Gascuena, J.M.; Vozmediano, J.L.C.; Zapata, M.D.C.; Alonso, G.L. Effect of Two Water Deficit Regimes on Phenolic Composition of 15 Recovered Grapevine Varieties in Castilla-La Mancha Region (Spain): A Comparison with National and International Varieties. BIO Web. Conf. 2023, 56, 01005. [Google Scholar] [CrossRef]
- Buesa, I.; Intrigliolo, D.S.; Castel, J.R.; Vilanova, M. Influence of Water Regime on Grape Aromatic Composition of Muscat of Alexandria in a Semiarid Climate. Sci. Hortic. 2021, 290, 110525. [Google Scholar] [CrossRef]
- Palai, G.; Caruso, G.; Gucci, R.; D’Onofrio, C. Deficit Irrigation Differently Affects Aroma Composition in Berries of Vitis vinifera L. (Cvs Sangiovese and Merlot) Grafted on Two Rootstocks. Aust. J. Grape Wine Res. 2022, 28, 590–606. [Google Scholar] [CrossRef]
- Kovalenko, Y.; Tindjau, R.; Madilao, L.L.; Castellarin, S.D. Regulated Deficit Irrigation Strategies Affect the Terpene Accumulation in Gewürztraminer (Vitis vinifera L.) Grapes Grown in the Okanagan Valley. Food Chem. 2021, 341, 128172. [Google Scholar] [CrossRef]
- Fandiño, M.; Vilanova, M.; Rodríguez-Febereiro, M.; Teijeiro, M.T.; Rey, B.J.; Cancela, J.J. Effect of Deficit Irrigation on Yield Components and Chemical Composition of Albariño Grapes Grown in Galicia, NW Spain. Agriculture 2022, 12, 1522. [Google Scholar] [CrossRef]
- Campayo, A.; Serrano de la Hoz, K.; García-Martínez, M.M.; Sánchez-Martínez, J.F.; Salinas, M.R.; Alonso, G.L. Spraying Ozonated Water on Bobal Grapevines: Effect on Grape Quality. Food Res. Int. 2019, 125, 108540. [Google Scholar] [CrossRef] [PubMed]
- Deluc, L.G.; Quilici, D.R.; Decendit, A.; Grimplet, J.; Wheatley, M.D.; Schlauch, K.A.; Mérillon, J.M.; Cushman, J.C.; Cramer, G.R. Water Deficit Alters Differentially Metabolic Pathways Affecting Important Flavor and Quality Traits in Grape Berries of Cabernet Sauvignon and Chardonnay. BMC Genom. 2009, 10, 212. [Google Scholar]
- Rocha, S.M.; Rodrigues, F.; Coutinho, P.; Delgadillo, I.; Coimbra, M.A. Volatile Composition of Baga Red Wine: Assessment of the Identification of the Would-Be Impact Odourants. Anal. Chim. Acta 2004, 513, 257–262. [Google Scholar] [CrossRef]
- Ribéreau-Gayon, P.; Glories, Y.; Maujean, A.; Dubourdieu, D. Handbookof Enology, Chemistry of Wine Stabilization and Treatments; Wiley: New York, NY, USA, 2001; Volume 2. [Google Scholar]
- Talaverano, I.; Valdés, E.; Moreno, D.; Gamero, E.; Mancha, L.; Vilanova, M. The Combined Effect of Water Status and Crop Level on Tempranillo Wine Volatiles. J. Sci. Food Agric. 2017, 97, 1533–1542. [Google Scholar] [CrossRef] [PubMed]
- Wang, J.; Abbey, T.; Kozak, B.; Madilao, L.L.; Tindjau, R.; Del Nin, J.; Castellarin, S.D. Evolution over the Growing Season of Volatile Organic Compounds in Viognier (Vitis vinifera L.) Grapes under Three Irrigation Regimes. Food Res. Int. 2019, 125, 108512. [Google Scholar] [CrossRef] [PubMed]
- Ferreira, V.; López, R.; Cacho, J.F. Quantitative Determination of the Odorants of Young Red Wines from Different Grape Varieties. J. Sci. Food Agric. 2000, 80, 1659–1667. [Google Scholar] [CrossRef]
- Guth, H. Quantitation and Sensory Studies of Character Impact Odorants of Different White Wine Varieties. J. Agric. Food Chem. 1997, 45, 3027–3032. [Google Scholar] [CrossRef]
- Salinas, M.R.; Alonso, G.L.; Pardo, F.; Bayonove, C. Free and Bound Volatiles of Monastrell Wines. Sci. Aliment. 1998, 18, 223–231. [Google Scholar]
- Parker, M.; Capone, D.L.; Francis, I.L.; Herderich, M.J. Aroma Precursors in Grapes and Wine: Flavor Release during Wine Production and Consumption. J. Agric. Food Chem. 2017, 66, 2281–2286. [Google Scholar] [CrossRef] [PubMed]
- Talaverano, I.; Ubeda, C.; Cáceres-Mella, A.; Valdés, M.E.; Pastenes, C.; Peña-Neira, Á. Water Stress and Ripeness Effects on the Volatile Composition of Cabernet Sauvignon Wines. J. Sci. Food Agric. 2018, 98, 1140–1152. [Google Scholar] [CrossRef]
- Asproudi, A.; Petrozziello, M.; Cavalletto, S.; Guidoni, S. Grape Aroma Precursors in Cv. Nebbiolo as Affected by Vine Microclimate. Food Chem. 2016, 211, 947–956. [Google Scholar] [CrossRef] [PubMed]
- Sánchez-Gómez, R.; Zalacain, A.; Alonso, G.L.; Salinas, M.R. Effect of Toasting on Non-Volatile and Volatile Vine-Shoots Low Molecular Weight Phenolic Compounds. Food Chem. 2016, 204, 499–505. [Google Scholar] [CrossRef]
- Serrano de la Hoz, K.; Carmona, M.; Zalacain, A.; Alonso, G.L.; Salinas, M.R. The Varietal Aroma Potential Index (IPAv): A Tool to Evaluate the Quality of Grape and Wines, White and Red. In Proceedings of the 37th World Congress of Vine and Wine, Mendoza, Argentina, 9–14 November 2014. [Google Scholar]
- Salinas, M.R.; De La Hoz, K.S.; Zalacain, A.; Lara, J.F.; Garde-Cerdán, T. Analysis of Red Grape Glycosidic Aroma Precursors by Glycosyl Glucose Quantification. Talanta 2012, 89, 396–400. [Google Scholar] [CrossRef]




| Rainfed | Irrigation | p | |
|---|---|---|---|
| Red varieties | |||
| Bobal | 10.83 ± 0.11 | 12.14 ± 0.06 | *** |
| Garnacha Tinta | 18.37 ± 0.06 | 14.50 ± 0.08 | *** |
| Merlot | 10.90 ± 0.04 | 10.12 ± 0.30 | * |
| Syrah | 7.46 ± 0.02 | 8.79 ± 0.15 | *** |
| Tempranillo | 14.06 ± 0.01 | 9.23 ± 0.02 | *** |
| Benedicto | 11.73 ± 0.03 | 16.67 ± 0.02 | *** |
| Moravia Agria | 7.31 ± 0.08 | 6.88 ± 0.02 | *** |
| Moribel | 11.83 ± 0.01 | 9.49 ± 0.01 | *** |
| Tinto Fragoso | 8.22 ± 0.04 | 9.92 ± 0.24 | *** |
| Tinto Velasco | 13.24 ± 0.06 | 8.48 ± 0.06 | *** |
| Tortozona Tinta | 4.38 ± 0.02 | 5.43 ± 0.06 | *** |
| White varieties | |||
| Airén | 7.93 ± 0.02 | 19.53 ± 0.31 | *** |
| Chardonnay | 5.97 ± 0.03 | 4.88 ± 0.02 | *** |
| Macabeo | 9.51 ± 0.17 | 14.85 ± 0.09 | *** |
| Riesling | 12.02 ± 0.04 | 15.71 ± 0.08 | *** |
| Albillo Dorado | 17.61 ± 0.14 | 21.76 ± 0.26 | *** |
| Azargón | 13.69 ± 0.06 | 14.54 ± 0.11 | *** |
| Blanca del Tollo | 7.98 ± 0.02 | 7.66 ± 0.02 | *** |
| Jarrosuelto | 6.41 ± 0.08 | 6.54 ± 0.02 | * |
| Maquías | 7.69 ± 0.04 | 6.58 ± 0.00 | *** |
| Mizancho | 8.34 ± 0.01 | 9.26 ± 0.07 | *** |
| Montonera del Casar | 5.76 ± 0.04 | 7.19 ± 0.04 | *** |
| Moscatel Serrano | 12.08 ± 0.09 | 20.51 ± 0.06 | *** |
| Pintada | 7.36 ± 0.06 | 11.96 ± 0.09 | *** |
| White | Red | ||
|---|---|---|---|
| Reference | Airén (AI) | Reference | Bobal (BO) |
| Chardonnay (CH) | Garnacha Tinta (GT) | ||
| Macabeo (MAC) | Merlot (ME) | ||
| Riesling (RI) | Syrah (SY) | ||
| Minority/recovered | Albillo Dorado (AD) | Tempranillo (TE) | |
| Azargón (AZ) | Minority/recovered | Benedicto (BE) | |
| Blanca del Tollo (BT) | Moravia Agria (MA) | ||
| Jarrosuelto (JA) | Moribel (MO) | ||
| Maquías (MAQ) | Tinto Fragoso (TF) | ||
| Mizancho (MI) | Tinto Velasco (TV) | ||
| Montonera del Casar (MC) | Tortozona Tinta (TT) | ||
| Moscatel Serrano (MS) | |||
| Pintada (PI) | |||
Disclaimer/Publisher’s Note: The statements, opinions and data contained in all publications are solely those of the individual author(s) and contributor(s) and not of MDPI and/or the editor(s). MDPI and/or the editor(s) disclaim responsibility for any injury to people or property resulting from any ideas, methods, instructions or products referred to in the content. |
© 2024 by the authors. Licensee MDPI, Basel, Switzerland. This article is an open access article distributed under the terms and conditions of the Creative Commons Attribution (CC BY) license (https://creativecommons.org/licenses/by/4.0/).
Share and Cite
Cebrián-Tarancón, C.; Serrano, A.S.; Chacón-Vozmediano, J.L.; Martínez-Gascueña, J.; Alonso, G. Volatile Characterization of Recovery Minority Grape Varieties from Castilla-La Mancha Region (Spain). Plants 2024, 13, 1507. https://doi.org/10.3390/plants13111507
Cebrián-Tarancón C, Serrano AS, Chacón-Vozmediano JL, Martínez-Gascueña J, Alonso G. Volatile Characterization of Recovery Minority Grape Varieties from Castilla-La Mancha Region (Spain). Plants. 2024; 13(11):1507. https://doi.org/10.3390/plants13111507
Chicago/Turabian StyleCebrián-Tarancón, Cristina, Argimiro Sergio Serrano, Juan L. Chacón-Vozmediano, Jesús Martínez-Gascueña, and Gonzalo Alonso. 2024. "Volatile Characterization of Recovery Minority Grape Varieties from Castilla-La Mancha Region (Spain)" Plants 13, no. 11: 1507. https://doi.org/10.3390/plants13111507
APA StyleCebrián-Tarancón, C., Serrano, A. S., Chacón-Vozmediano, J. L., Martínez-Gascueña, J., & Alonso, G. (2024). Volatile Characterization of Recovery Minority Grape Varieties from Castilla-La Mancha Region (Spain). Plants, 13(11), 1507. https://doi.org/10.3390/plants13111507

