Abstract
With-No-Lysine (WNK) kinases are a subfamily of serine/threonine protein kinases. WNKs are involved in plant abiotic stress response and circadian rhythms. However, members of the WNK subfamily and their responses to abiotic and biotic stresses in Gossypium hirsutum have not been reported. In this study, 26 GhWNKs were identified in G. hirsutum. The gene structure, conserved motifs, and upstream open reading frames (uORFs) of GhWNKs were identified. Moreover, GhWNKs regulation is predicted to be regulated by cis-acting elements, such as ABA responsive element (ABRE), MBS, and MYC. Furthermore, transcription factors including MIKC_MADS, C2H2, TALE, bZIP, Dof, MYB, bHLH, and HD-ZIP are projected to play a regulatory role in GhWNKs. The expression patterns of GhWNKs under normal conditions and biotic and abiotic stresses were evaluated, and their expression was found to vary. The expression patterns of several GhWNKs were induced by infiltration with Verticillium dahliae, suggesting that several GhWNKs may play important roles in the response of cotton to V. dahliae. Interestingly, a homoeologous expression bias within the GhWNKs was uncovered in upland cotton. Homoeologous expression bias within GhWNKs provides a framework to assist researchers and breeders in developing strategies to improve cotton traits by manipulating individual or multiple homeologs.
1. Introduction
Protein kinases, as the largest superfamily of phosphorylate proteins, play important roles in various cellular processes and physiological functions [1]. Within this superfamily, With-No-Lysine (WNK) kinases represent a subfamily of the serine/threonine protein kinases. They retain intact kinase activity because of the catalytic lysine in kinase subdomain-1 but lack a critical catalytic lysine (K) residue within subdomain-2 [2]. WNK homologs function in various eukaryotes, including animals and plants [2].
There are 11 WNK members in Arabidopsis thaliana and 9 WNK members in Oryza sativa [3,4]. Cotton, which belongs to the Malvaceae family and Gossypium genus, is an important economic crop and is considered a model species for studying polyploidy in plants [5,6]. However, the number of WNKs in upland cotton has not been reported. Many studies have shown that WNK proteins play important roles in plant growth and development. The regulation of circadian rhythms by WNKs has been well characterized, particularly in Arabidopsis and O. sativa [7,8]. In Arabidopsis, WNK1 contributes to circadian rhythms by phosphorylating APRR3, and part of the APRR1/TOC1 quintet is involved in regulating circadian rhythms [8]. Recently, a soybean root-specific WNK homolog, GmWNK1, which is downregulated by abscisic acid (ABA), mannitol, sucrose, polyethylene glycol, and NaCl, was shown to regulate root development, possibly by mediating ABA homeostasis in vivo [9]. Although more experiments are needed in the future, WNKs may regulate circadian rhythms through the ABA signaling pathway, as the circadian clock LHY gene regulates ABA accumulation and synthesis of ABA receptors, and WNKs interact with the ABA signaling pathway [10]. ABA, a plant stress hormone, regulates many abiotic stresses [11]. Therefore, several plant WNKs (WNK8 and WNK9) play important roles in ABA-dependent abiotic stress responses. AtWNK8 acts as a negative regulator of ABA signaling and regulates salt and osmotic balance by influencing the assembly of the V-ATPase complex [12,13], while AtWNK9 acts as a positive regulator of ABA signaling and plays an important role in drought stress [14]. Moreover, plant WNKs play multiple physiological roles in regulating flowering time [15], plant longevity [16], seedling development [13], root architecture [17], and cellular pH maintenance [18]. However, the function of WNKs cells in response to biotic stress has not yet been reported. Upland cotton, a prominent fiber source in the textile industry, faces numerous biotic and abiotic stresses during production [19,20,21]. The development of cotton germplasm resources resistant to biotic and abiotic stresses has significant economic implications, and many genes, including protein kinases, play important roles in the response to these stresses [20,22]. However, the functions of WNKs in Gossypium hirsutum have not yet been reported.
In this study, the genome-wide annotation of WNK genes in G. hirsutum was performed. Specifically, we identified the members of the WNK gene family in G. hirsutum. The protein sequences, gene structure, upstream open reading frames (uORFs), and phylogenetic relationships of GhWNKs were analyzed. Moreover, the gene expression patterns of GhWNKs were analyzed under normal growth conditions and stress treatments, encompassing biotic stress from Verticillium dahliae and aphids and abiotic stresses such as cold, heat, PEG, and salt. The results revealed divergent expression patterns within the GhWNK gene family in upland cotton. These results suggest that GhWNKs function in various tissues and may play important roles in biotic and abiotic stress responses. Through further comparative analyses of the bias in homoeologous expression, our study sheds light on the biased expression pattern of GhWNKs pairs between the A-sub and D-sub genomes.
2. Results
2.1. The G. hirsutum Genome Contains 26 WNK Genes
According to previous studies, WNK proteins possess STKc_WNK domains [4]. Using BLASTP on the predicted proteome of G. hirsutum (Table S1) and confirming with NCBI Batch CD-Search, we retrieved a total of 26 coding sequences of WNK proteins. Notably, three genes (Ghir_A12G025200.1, Ghir_D02G000480.1, and Ghir_D11G027780.1) contained incomplete STKc_WNK domains, which were considered pseudogenes in this study (Table S2). Most of these sequences (20 out of 26) have protein lengths of 500–700 aa. The largest WNKs (Ghir_A02G000480.1 and Ghir_D02G003610.1) consist of 734 aa, whereas the smallest WNK (Ghir_A02G003230.1) comprises only 197 aa. The molecular weights (MWs) of these amino acid sequences range from 23.07 to 83.11 kDa (Table 1). The predicted isoelectric points ranged from 4.90 to 6.89 (Table 1). Except for Ghir_A02G003230.1, which encodes a secreted protein, the predicted subcellular localization of most proteins encoded by GhWNKs was in the cytoplasm (Table 1). Moreover, the predicted instability index, aliphatic index, and grand average of hydropathicity ranged from 32.81 to 50.46, 76.44 to 90.51, and −0.63 to −0.30, respectively (Table 1), indicating that most GhWNKs encoded unstable hydrophilic proteins.
Table 1.
Detailed information of the 26 predicted GhWNK proteins in G. hirsutum.
2.2. Phylogenetic Analysis of GhWNKs
To better understand the evolutionary relationship between WNK genes in G. hirsutum and Arabidopsis, a phylogenetic tree was constructed using the protein sequences of 11 AtWNKs and 26 GhWNKs, and the GhWNKs were named based on the classification of AtWNKs. Phylogenetic analysis of GhWNKs showed that they could be divided into three groups (Figure 1). There were 3 members in group 1 (WNK1/9 with one gene each, and WNK2 with two genes), 5 members in group 2 (WNK4 with two genes, and WNK5 with three genes), and 18 members in group 3 (WNK3 with four genes, WNK6/7 with four genes each, WNK8/10 with five genes each, and WNK-like with five genes). Among them, WNK8/10 and WNK-like contained the most members, whereas WNK1/9 had the fewest, indicating that members of different WNKs have undergone different evolutionary events involving duplication and deletion. Moreover, pairwise comparisons of the 26 full-length WNK sequences revealed notable features (Figure S1). The maximum and minimum average pairwise sequence identities were determined for WNK2 and WNK5. Moreover, the degree of sequence divergence in descending order was found to be as follows: WNK5, WNK8/10, WNK-like, WNK3, WNK6/7, WNK4, and WNK2 (Figure S1). To further understand the function of WNK genes in G. hirsutum, the 3D structure of GhWNK proteins was predicted using SWISS-MODEL. We found that GhWNK4, GhWNK5, GhWNK6/7, GhWNK8/10, and GhWNK-like have two or more type protein structures, but GhWNK2 and GhWNK3 have only a one-type protein structure (Figure S2), suggesting that GhWNK4, GhWNK5, GhWNK6/7, GhWNK8/10, and GhWNK-like may be functionally divergent.
Figure 1.
Phylogenetic tree of STKc_WNK domain-containing proteins in G. hirsutum and A. thaliana. The phylogenetic tree was constructed using MEGA-X with 1000 bootstrap replicates. The phylogenetic tree is divided into seven groups, which are shown in different colors. The bootstrap value is shown.
2.3. Structural and Conserved Motifs Characteristics of GhWNKs
To further understand the evolution of GhWNK genes, the exon–intron organization, functional domains, and conserved motifs of GhWNKs were uncovered. Functional domain and exon–intron organization analyses showed that all GhWNKs contain the STKc_WNK domain, and the number of exons is between three and nine (Figure 2A,B). MEME analysis was performed online to identify 10 conserved motifs among the 26 GhWNK genes (Table S3). In general, GhWNK motifs are similarly distributed (Figure 2C). Most members exhibit 6–8 motifs, with Ghir_A02G000480.1 being an exception, featuring only three motifs (Figure 2C). Notably, motif 4, containing the conserved subdomain in GhWNKs, emphasizes the high conservation of plant WNKs, as described by Manuka et al. (2015) [4]. The only distinction observed is that the highest frequency of the amino acid at position 22 of GhWNKs is L, whereas that of plant WNKs is V (Figure S3).
Figure 2.
Analysis of gene structure and architecture of the conserved protein motifs in GhWNKs. (A) By using the maximum likelihood (ML) method, the phylogenetic tree was constructed based on the full-length sequences of GhWNK proteins. (B) Exon–intron structure of GhWNKs. Untranslated regions, exons, and introns are shown as light green boxes, light yellow boxes, and horizontal lines, respectively. The red boxes represent the STKc_WNK domain. (C) Ten types of conserved motifs, which are displayed in different colored boxes, were predicted in the GhWNK protein sequences. The sequence information for each motif is provided in Table S3.
This study uncovered variations in the uORF shape phenotypic diversity in plants [23]. However, the functions of uORFs in GhWNKs remain unclear. Currently, no uORF database exists for upland cotton, but one exists for Gossypium raimondii. Using uORFlight, uORFs were detected in 11 of the 14 WNK genes in G.raimondii. Additionally, 18 of the 26 GhWNKs were found in upland cotton (Table S4). Further analysis showed that uORFs exist in most homologous gene pairs, such as Ghir_A11G023700/Ghir_D11G024040 and Ghir_A08G013280/Ghir_D08G014030. Interestingly, most uORFs were lost in one of several homologous gene pairs, such as Ghir_D01G008110 (which lost most uORFs when paired with Ghir_A01G007760). These results indicate that some genes in the GhWNK family have undergone a loss of uORFs throughout their evolution. However, the impact on upland cotton warrants further investigation.
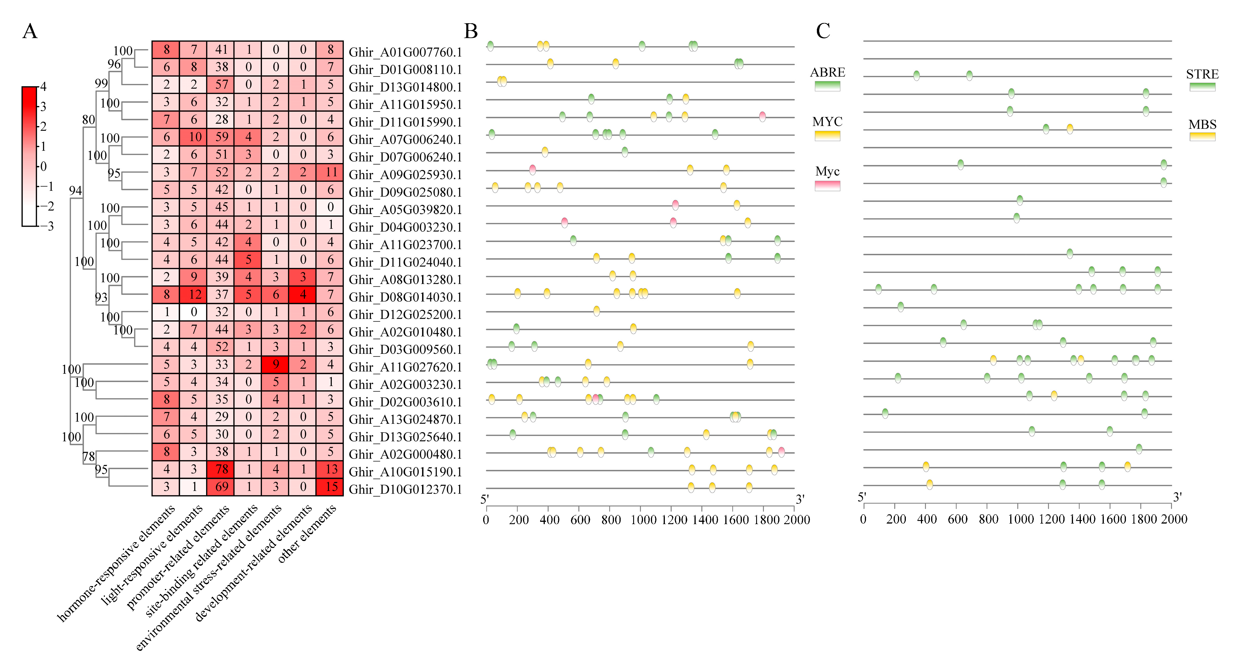
2.4. Cis-Acting Elements and Transcription Factors Were Detected in GhWNKs
To predict the cis-acting elements among the GhWNKs, the 2000 bp upstream promoter sequence of WNK genes was collected and analyzed using PlantCARE. A total of 1706 cis-acting elements, representing 30 types, were predicted and were divided into seven groups, including hormonal response, light response, promoter-related, site binding, environmental stress, development, and other functional categories (Table S5). There were 28–78 promoter-related elements in each GhWNK (Figure 3A). The 119 hormone-related components were divided into three categories, mostly related to ABA and jasmonic acid (JA) (Figure 3B). Sixty elements related to environmental stress were predicted to fall within two categories: STRE and MBS (Figure 3C). Furthermore, to comprehensively demonstrate the regulatory network of GhWNKs in upland cotton, possible transcription factors of GhWNKs were predicted. A total of 39 different types of transcription factors were predicted to be involved in regulating GhWNK expression (Figure 4 and Table S6). The conserved cis-elements, including MIKC_MADS, C2H2, TALE, bZIP, Dof, MYB, bHLH, and HD-ZIP transcription factors, were predicted to be involved in regulating GhWNK expression, indicating that the various GhWNKs are regulated by a range of 22 to 35 transcription factors. GhWNK6/7 was predicted to be regulated by 22–26 transcription factors with minimum average values, while GhWNK4 is regulated by 33 transcription factors with maximum average values and minimum amplitudes. GhWNK-like was predicted to be regulated by 26–35 transcription factors with maximum amplitudes. Moreover, the specific transcription factors LFY, CAMTA, FAR1, and YABBY were only present in Ghir_A11G027620.1 (LFY) or Ghir_D11G015990.1 (CAMTA, FAR1, and YABBY). These results indicate that the functions of each GhWNK-like species diverged during evolution.
Figure 3.
Cis-acting elements were predicted within the 2000 bp promoter regions of GhWNKs. (A) Schematic representation of the numbers of cis-acting elements detected in the promoter region of each GhWNK. All cis-acting elements were divided into seven types, and the number of cis-acting elements were normalized by column. (B,C) Type, quantity, and position of hormone response elements (B) and environmental stress-related elements (C) in the GhWNK promoter regions.
Figure 4.
Regulatory network between GhWNKs and potential TFs. The green rings with gene IDs represent GhWNKs, the purple rings with TF names represent possible transcription factors, and the black lines represent potential regulatory relationships. The size of the rings represents the degree of potential regulatory relationships between GhWNKs and TFs.
2.5. Tissue-Specific Expression of GhWNKs
To comprehensively understand the functions of GhWNKs, spatial and temporal expression analyses were conducted on all GhWNKs using RNA-seq data from various tissues, including root, stem, leaf, bract, petal, stigma, ovule, different stages of anther, and pollen (Figure 5A and Table S7). The results showed that GhWNK3 and GhWNK-like are preferentially expressed in the anther tetrad or mononuclear stage, whereas GhWNK6/7 and GhWNK8/10 (Ghir_A08G013280.1 and Ghir_D08G014030.1) are preferentially expressed in other developmental stages or pollen. Further analysis demonstrated a ubiquitous gene expression pattern in GhWNK8/10 (Ghir_D12G025200.1, Ghir_A02G010480.1, and Ghir_D03G009560.1), GhWNK1, GhWNK2, and GhWNK4. Moreover, GhWNK5 was found to be specifically expressed in the stem.
Figure 5.
The expression pattern of GhWNKs. (A) Heatmap showing the tissue-specific expression of GhWNKs. (B) Bias in homologous gene expression within GhWNKs varies between tissues. (C) Heatmap showing the expression pattern of GhWNKs between V. dahlia-resistant and -susceptible cotton cultivar after infection with V991. A3–5 represents anthers in 3–5 mm bud, A5–6 represents anthers in 5–6 mm bud, and so on.
Interestingly, there was variability in homoeologous expression bias across tissues in tetraploid upland cotton within the GhWNKs. To determine patterns of homoeologous expression within GhWNKs, the distribution of GhWNKs on the G. hirsutum chromosomes was examined. It was revealed that GhWNKs were unevenly localized on 26 G. hirsutum chromosomes (Figure S4). The gene pairs were then identified using collinearity analysis, indicating 15 gene pairs within GhWNKs and three pseudogenes of WNKs, among which Ghir_A01G007760.1 formed 2 gene pairs with Ghir_D01G008110.1 and Ghir_D13G014800.1 (Figure S4). Finally, 11 gene pairs were selected for studying the homologous expression bias of GhWNKs, excluding gene pairs with pseudogenes and Ghir_D13G014800.1. The categories of A-suppressed and A-dominant were assigned based on the abundance of transcripts in subgenome D compared with subgenome A. The results showed that GhWNK2 and GhWNK8/10 were mainly balanced in vegetative and reproductive tissues but were dominant in several vegetative and reproductive tissues. GhWNK-like was mainly balanced in the vegetative and reproductive tissues, whereas A-dominant or A-suppressed cells were found in several vegetative and reproductive tissues. The percentages of A-dominant and balanced expression in GhWNK3, GhWNK4, and GhWNK5 were similar in both vegetative and reproductive tissues. GhWNK6/7 was mainly balanced in vegetative and reproductive tissues but was suppressed in several vegetative and reproductive tissues (Figure 5B).
Furthermore, to investigate the evolutionary process, the Ka/Ks ratios of GhWNK homoeologous pairs were computed as indicators of selection pressure. The results showed that the Ka/Ks ratios of GhWNK homoeologous pairs ranged from 0.1474 to 0.7273 (Table S8), suggesting that the GhWNK homoeologous pairs were strongly purified during evolution, particularly the GhWNK4 and GhWNK-like homoeologous pairs.
2.6. Expression of GhWNKs under Biotic and Abiotic Stress
To investigate whether GhWNKs participate in the response to V. dahliae and Aphis, the expression patterns of GhWNK infiltration with V.dahliae (V991) and Aphis gossypii were collected. The results showed that GhWNK2 (Ghir_A02G003230.1), GhWNK3 (Ghir_A07G006240.1 and Ghir_A09G025930.1), GhWNK4 (Ghir_A13G024870.1 and Ghir_D13G025640.1), GhWNK5 (Ghir_A02G000480.1), GhWNK6/7 (Ghir_A05G039820.1 and Ghir_D04G003230.1), GhWNK8/10 (Ghir_D08G014030.1 and Ghir_A02G010480.1), and GhWNK-like (Ghir_A01G007760.1, Ghir_D01G008110.1, and Ghir_D13G014800.1) exhibited differential expression among V. dahliae-resistant and -susceptible cotton cultivars after infection with V991 at one or more time points (including 1 h, 3 h, 6 h, 12 h, 24 h, and 48 h). Among them, the most differentially expressed genes were found at 6 h in the V. dahlia-resistant cotton cultivar after infection with V991. In particular, the expression of Ghir_A05G039820.1 (GhWNK6/7) was downregulated at 6 h, 12 h, and 24 h in the V. dahlia-resistant cotton cultivar after infection with V991, while it was not differentially expressed in the susceptible cotton cultivar (Figure 5C and Table S9). This indicates that Ghir_A05G039820.1 may act as a negative regulator in response to V. dahliae. Expression pattern analysis of GhWNKs after infection with A. gossypii showed that only one gene (Ghir_D11G015990.1) was differentially expressed between A. gossypii-resistant and -susceptible cotton cultivars (Table S10), suggesting that Ghir_D11G015990.1 may participate in the stress response to A. gossypii. These results suggest that GhWNKs (particularly Ghir_A05G039820.1) are differentially expressed in response to V. dahliae and may be important in the upland cotton response to V. dahliae, but not in response to A. gossypii. However, more experiments are needed in the future to confirm these findings.
Furthermore, to investigate the function of GhWNKs under abiotic stress, the expression patterns under cold (4 ℃), heat (37 ℃), PEG (200 g/liter), and salt (0.4 M) stress were obtained, showing that the expression of GhWNK gene family members changed significantly under abiotic stress (Figure S5). GhWNK1/9, GhWNK2, GhWNK4, GhWNK8/10 (Ghir_A08G013280.1 and Ghir_D08G014030.1), and GhWNK-like (Ghir_A01G007760.1 and Ghir_D01G008110.1) were upregulated under cold stress. Interestingly, these genes are distributed in different evolutionary branches, which suggests that the function of the GhWNK gene family in response to cold is highly conserved. Therefore, these genes can serve as important candidates for molecular mechanisms in response to cold. Expression under heat stress was characterized by the presence of a large number of genes that were upregulated at 1 h and downregulated at 24 h. These genes overlap with those that respond to cold conditions. A large number of genes were downregulated under PEG stress, while Ghir_D02G003610.1 (GhWNK2) was upregulated under PEG stress at 12 h and 24 h. Expression patterns under PEG and salt stress were similar. However, there were exceptions; for example, GhWNK4 was downregulated under PEG, but upregulated under salt stress at 3 h. Based on these results, GhWNKs (particularly GhWNK4) may also play a crucial role during abiotic stress, which is consistent with previous studies [2].
3. Discussion
3.1. The Conserved Motif and Sequence Characterization of GhWNKs
This family of WNKs has been identified and characterized in several plants, including Arabidopsis [3], Oryza [4], Glycine max [24], Bambusoideae [25], and Prunus persica [26]. In this study, we identified 26 WNKs encoding unstable hydrophilic proteins in upland cotton and revealed that their structural domains were conserved through phylogenetic tree, gene structure, and conserved motif analyses (Figure 2). The conserved motif of GhWNKs is Gly X-Gly X-X-Lys-X-Val in kinase subdomain-1, with an unusual position of the lysine (K) residue. This motif replaces Gly-X-GIy-X-X-Gly-X-Val in the kinase domain and forms the single active center of GhWNKs, consistent with previous studies [4]. Three-dimensional structural analysis of these conserved motifs will facilitate investigation of the catalytic mechanism of WNK and enable the identification of potential catalytic substrates in the future.
Members of the WNK family have been shown to play key roles in the circadian cycle and abiotic stress responses [27]. Therefore, to investigate the sequence characterization of GhWNKs, the cis-acting elements in the promoters were identified. The promoter of Ghir_D08G014030.1 (GhWNK8/10) exhibited the lightest response cis-acting element, while hormonal response cis-acting elements, including ABA responsive element (ABRE), dehydration responsive elements (MBS), and MYC, were also identified in GhWNKs (Figure 3 and Table S5). In particular, the G-box, a conserved circadian motif, was identified in 14 out of 26 GhWNKs (Table S5). Furthermore, the MIKC_MADS, C2H2, TALE, bZIP, Dof, MYB, bHLH, and HD-ZIP transcription factors were the most abundant in GhWNKs (Figure 4 and Table S6). Based on these data, this study highlights cis-acting elements such as light response, hormonal response, circadian rhythm, and the regulatory network of GhWNKs in upland cotton. These results shed light on the functions of GhWNKs.
3.2. Functions of GhWNK Genes in Abiotic and Biotic Stresses
Crop growth is accompanied by a variety of biotic and abiotic stresses [28,29]. Cotton, an important cash crop, is exposed to a number of abiotic and biotic stresses, such as drought, heat, Verticillium wilt, and aphids [30,31,32,33]. WNK genes, such as salt and osmotic stress genes, play important roles in abiotic stress [2]. Molecular mechanism studies have demonstrated a crosstalk between plant WNKs and ABA under abiotic stress [14]. The expression patterns of several GhWNKs (particularly GhWNK4) are induced by abiotic stresses including cold (4 °C), heat (37 °C), PEG (200 g/L), and salt (0.4 M), suggesting that GhWNKs may also play important roles in abiotic stress, which is consistent with previous studies [2]. Interestingly, the promoter sequence of GhWNK4 is enriched in hormone response elements. This may explain the function of GhWNK4 in abiotic stress, as hormones, such as ABA, play important roles in abiotic stress. However, studies on the role of WNK in response to biotic stress are limited. In this study, based on the RNA data of cotton infiltration with V. dahliae (V991) and A. gossypii, the role of GhWNKs may be important in the response of upland cotton to V. dahliae, but not to A. gossypii. This provides a research direction for functional studies of the resistance mechanism to Verticillium wilt. Verticillium wilt is a destructive disease that causes significant cotton losses [34]. Many studies have shown that cysteine-rich receptor-like kinases (CRKs), JA, and salicylic acid signaling pathways are involved in regulating defense responses to V. dahliae [35,36,37]. However, research on cotton resistance genes in response to V. dahliae is still limited, and cotton germplasm resources resistant to V. dahliae remain scarce [34]. Investigating the functions of GhWNKs as protein kinases in response to V. dahliae will be helpful in breeding cotton that is resistant to Verticillium wilt. Furthermore, in future works, it will be important to study the catalytic substrates of GhWNKs to understand their underlying molecular mechanisms.
3.3. The Bias Expression Patterns of GhWNKs Homologous Gene Pairs
Polyploidy is a common plant phenomenon. It has been proposed that it confers adaptive plasticity and shape evolution [38], facilitating the domestication and adaptation of several major crop species [39]. In polyploids, gene duplication alters the transcriptional landscape, and a bias in the expression of homoeologous genes has been observed. For example, the bias in homoeologous expression varies between tissues, with approximately 30% of wheat homeologs showing unbalanced expression in wheat [38]. Bias in the expression of homologous genes is also observed in cotton [40]. However, the role of bias in the homologous expression of GhWNKs remains unclear. In this study, the bias in homoeologous expression within GhWNKs varied among tissues observed in upland cotton. The percentage of A-dominant cells surpassed that of A-suppressed cells (Figure 5B). This suggests that the A-dominant expression pattern may play an important role in its function. Therefore, WNK genes in the A-sub genome have been highlighted in gene function studies, offering a framework to assist researchers and breeders in developing strategies to improve cotton traits by manipulating individual or multiple homeologs. However, the function of bias in homoeologous expression varies in GhWNKs, and the mechanism of its generation requires further investigation.
4. Materials and Methods
4.1. Identification of the WNK Kinase Gene Family in Upland Cotton
To identify the WNK kinase gene family in G. hirsutum, the predicted WNK protein sequence in upland cotton was obtained using InterPro (http://www.ebi.ac.uk/interpro/, accessed on 10 May 2023). The candidate WNK protein sequence was screened using BLAST in Cottongen (https://www.cottongen.org/, accessed on 10 May 2023), using the upland cotton TM-1 genome [41]. The NCBI Batch CD-Search function (https://www.ncbi.nlm.nih.gov/Structure/bwrpsb/bwrpsb.cgi/, accessed on 10 May 2023) was used to confirm whether the candidate WNK genes had the characteristic STKc_WNK domains (NCBI, cd13983). Genes with incomplete STKc_WNK domains were eliminated. The protein length (pI) and MW of all candidate WNK genes in G. hirsutum were determined using ExPASy (https://www.arabidopsis.org/, accessed on 10 May 2023) [42] via TBtools V2.012 [43], and their subcellular localization was predicted using Plant-mPLoc(http://www.csbio.sjtu.edu.cn/bioinf/plant-multi/, accessed on 10 May 2023) [44].
4.2. Phylogenetic Analysis and Molecular Evolution Analyses
The WNK gene family sequences of G. hirsutum and A. thaliana were obtained from Cottongen and TAIR (https://www.arabidopsis.org/, accessed on 10 May 2023), respectively. A multiple sequence alignment of the full-length protein sequences of the AtWNKs and GhWNKs gene family was performed using Clustal-X 1.8 [45]. A phylogenetic tree was constructed using the maximum likelihood (ML) method, incorporating options for gamma distribution, the Jones, Taylor, and Thornton amino acid substitution model, and 1000 bootstrap replicates in MEGA-X (https://www.megasoftware.net/, accessed on 10 May 2023). Finally, the tree was annotated and identified using iTOL software (https://itol.embl.de/, accessed on 10 May 2023) [46].
Synonymous substitution (Ks) rates and non-synonymous substitutions (Ka) among GhWNKs pairwise were calculated using the PAML package v4.10.6 [6,47].
4.3. Analysis of Conserved Motifs, Gene Structure, Functional Domains, 3D Structure, and uORFs
The conserved motifs of the GhWNKs gene family were predicted using the MEME program [48], with default algorithm parameters. The maximum number of motifs was set to 10. The GFF3 data of GhWNKs proteins and the reference genome of G. hirsutum [36] were downloaded from Cottongen. The gene structure and functional domains were analyzed and visualized using NCBI Batch CD-Search [49,50] and TBtools, respectively. To obtain the 3D structure of the GhWNK protein, the GhWNK protein sequence was submitted to SWISS-MODEL (https://swissmodel.expasy.org, accessed on 10 May 2023/) using the default algorithm parameters. The uORFs of WNKs were detected using uORFlight (http://www.rnairport.com:443/Tool_uORFFinder.php/, accessed on 10 May 2023) [51]. The uORFs of GhWNKs were detected using sequences for ICCu (initiation codon context for upstream open reading frames) and ICCm (initiation codon context for major open reading frames).
4.4. Promoter cis-Acting Elements and TFs Prediction
To identify the promoter cis-acting elements of GhWNKs, the promoter sequences of GhWNKs with 2000 bp were obtained, predicted using PlantCARE (http://bioinformatics.psb.ugent.be/webtools/plantcare/html/, accessed on 10 May 2023) [52], and visualized using TBtools. The transcription factors of GhWNKs were predicted using PlantRegMap(http://plantregmap.gao-lab.org/go.php/, accessed on 10 May 2023) [53], with A. thaliana as the target species. Cytoscape 3.6.0 was used to visualize the relationship between transcription factors and GhWNKs [54].
4.5. Gene Expression Analysis Based on RNA-Seq and Digital Gene Expression Data
Tissue expression data for GhWNKs were provided by Zhang et al. (2022) [55] and visualized using R (https://www.r-project.org/, accessed on 10 May 2023). These data were normalized to different genes and hierarchically clustered based on the phylogenetic tree. Homologous gene expression bias of GhWNKs was determined, as described by Ramírez-González et al. (2018) [38]. To standardize the relative expression of each homeolog across gene pairs, we normalized the absolute FPKM for each gene within the gene pairs as follows:
where A and D represent the genes corresponding to the A and D subgenome homeologs in gene pairs. The percentages of homologous gene expression in the A-sub and D-sub genomes were calculated and visualized using R. Moreover, expression patterns following infiltration with V. dahliae (V991) and A. gossypii were obtained [31,56]. Notably, M138 represented a V. dahlia-resistant G. hirsutum cultivar, while P2 was a V. dahlia-susceptible cotton cultivar derived from the MAGIC population. Xinluzao 61 is an aphid-resistant G. hirsutum cultivar, while Xinluzao 50 is an aphid-susceptible G. hirsutum cultivar. The expression patterns under cold (4 °C), heat (37 °C), PEG (200 g/liter), and salt (0.4 M) stress were derived from CottonFGD (https://cottonfgd.net/, accessed on 10 May 2023) [57]. Expression patterns were visualized using R.
expressionA = FPKM(A)/[FPKM(A) + FPKM(D)]; expressionD = FPKM(D)/[FPKM(A) + FPKM(D)]
Supplementary Materials
The following supporting information can be downloaded at: https://www.mdpi.com/article/10.3390/plants12234036/s1, Figure S1: Pairwise sequence identity of full-length GhWNK proteins; Figure S2: 3D structures of the GhWNK proteins. The 3D structures of GhWNK-like (A), GhWNK3 (B), GhWNK6/7 (C), GhWNK8/10 (D), GhWNK1/9 (E), GhWNK2 (F), GhWNK4 (G), and GhWNK5 (H); Figure S3: Conserved GhWNK amino acid subdomain in motif 4. Graphical representation of the conserved GhWNK amino acids subdomain-1 and -2 obtained using the MEME tool (https://meme-suite.org/meme/tools/meme, accessed on 10 May 2023). The overall height of the stack indicates the sequence conservation at that position, whereas the height of the symbols within the stack indicates the relative frequency of each amino acid at that position. The lower and upper horizontal arrows show the N-terminal conserved signature of the glycine-rich stretch and protein kinase subdomain-1 and -2, respectively. The catalytic lysine (K) residue of subdomain-2 was replaced by asparagine (N)/serine (S) at position 30 and shifted to subdomain-1 at position 13; Figure S4: Genomic localization and collinearity analysis of GhWNKs and three pseudogenes. Green triangles represent the pseudogenes of GhWNKs; Figure S5: Expression patterns of GhWNKs under cold, heat, PEG, and salt stress, Table S1: The conservative domain prediction results of the partial WNK fragments in Gossypium hirsutum, Table S2: List of ZmDIRs CDS and protein sequences, Table S3: The MEME Motif Sequence and Length of WNK in Gossypium hirsutum, Table S4: Prediction of uORF from WNK genes in Gossypium raimondii and Gossypium hirsutum, Table S5: Cis-acting elements of 2000bp upstream sequence of WNK genes in Gossypium hirsutum, Table S6: Potential transcription factors of WNK in Gossypium hirsutum, Table: The tissue expression pattern of GhWNK, Table S8: The Ka/Ks ratios of GhWNKs homoeolog pairs, Table S9: The FPKM value of GhWNKs in M138 and P2 infiltration with V.dahliae (V991), Table S10: The FPKM value of GhWNKs in Xinluzao-50 and Xinluzao-61 infiltration with Aphis gossypii.
Author Contributions
Y.W., X.N. and J.L. designed the experiments; Q.Z. and C.Z. performed the experiments and collected the data. Q.Z., C.Z., Z.P., H.L., Z.L. and X.H. analyzed the data. Y.W. wrote the manuscript. Y.W., X.N. and J.L. revised the manuscript. All authors have read and agreed to the published version of the manuscript.
Funding
This work was supported by funding from the “Tianchi Talents” Introduction Plan (CZ006020), the Shihezi University Youth Innovative Talent Program (KX03090401), and the Major Science and Technology Fund Project of Xinjiang Uygur Autonomous Region (2022A03004-1).
Data Availability Statement
All data generated or analyzed during this study are included in this published article and its additional files. The datasets used and analyzed in the current study are available from the corresponding author upon reasonable request.
Acknowledgments
We thank Chen for developing the TBtools tool.
Conflicts of Interest
The authors declare no conflict of interest.
References
- Shekarabi, M.; Zhang, J.W.; Khanna, A.R.; Ellison, D.H.; Delpire, E.; Kahle, K.T. WNK Kinase Signaling in Ion Homeostasis and Human Disease. Cell Metab. 2017, 25, 285–299. [Google Scholar] [CrossRef] [PubMed]
- Saddhe, A.A.; Karle, S.B.; Aftab, T.; Kumar, K. With no lysine kinases. the key regulatory networks and phytohormone cross talk in plant growth, development and stress response. Plant Cell Rep. 2021, 40, 2097–2109. [Google Scholar] [CrossRef]
- Wang, Y.; Liu, K.; Liao, H.; Zhuang, C.; Ma, H.; Yan, X. The plant WNK gene family and regulation of flowering time in Arabidopsis. Plant Biol. 2008, 10, 548–562. [Google Scholar] [CrossRef] [PubMed]
- Manuka, R.; Saddhe, A.A.; Kumar, K. Genome-wide identification and expression analysis of WNK kinase gene family in rice. Comput. Biol. Chem. 2015, 59 Pt A, 56–66. [Google Scholar] [CrossRef]
- Li, L.; Zhang, C.; Huang, J.; Liu, Q.; Wei, H.; Wang, H.; Liu, G.; Gu, L.; Yu, S. Genomic analyses reveal the genetic basis of early maturity and identification of loci and candidate genes in upland cotton (Gossypium hirsutum L.). Plant Biotechnol. J. 2021, 19, 109–123. [Google Scholar] [CrossRef]
- Li, X.; Wu, Y.; Chi, H.; Wei, H.; Wang, H.; Yu, S. Genomewide Identification and Characterization of the Genes Involved in the Flowering of Cotton. Int. J. Mol. Sci. 2022, 23, 7940. [Google Scholar] [CrossRef] [PubMed]
- Kumar, K.; Rao, K.P.; Biswas, D.K.; Sinha, A.K. Rice WNK1 is regulated by abiotic stress and involved in internal circadian rhythm. Plant Signal. Behav. 2011, 6, 316–320. [Google Scholar] [CrossRef] [PubMed]
- Matsushika, A.; Imamura, A.; Yamashino, T.; Mizuno, T. Aberrant Expression of the Light-Inducible and Circadian-Regulated APRR9 Gene Belonging to the Circadian-Associated APRR1/TOC1 Quintet Results in the Phenotype of Early Flowering in Arabidopsis thaliana. Plant Cell Physiol. 2002, 43, 833–843. [Google Scholar] [CrossRef][Green Version]
- Wang, Y.; Suo, H.; Zheng, Y.; Liu, K.; Zhuang, C.; Kahle, K.T.; Ma, H.; Yan, X. The soybean root-specific protein kinase GmWNK1 regulates stress-responsive ABA signaling on the root system architecture. Plant J. 2010, 64, 230–242. [Google Scholar] [CrossRef]
- Singh, M.; Mas, P. A Functional Connection between the Circadian Clock and Hormonal Timing in Arabidopsis. Genes 2018, 9, 567. [Google Scholar] [CrossRef]
- Berens, M.L.; Wolinska, K.W.; Spaepen, S.; Ziegler, J.; Nobori, T.; Nair, A.; Krüler, V.; Winkelmüller, T.M.; Wang, Y.; Mine, A.; et al. Balancing trade-offs between biotic and abiotic stress responses through leaf age-dependent variation in stress hormone cross-talk. Proc. Natl. Acad. Sci. USA 2019, 116, 2364–2373. [Google Scholar] [CrossRef]
- Zhang, B.G.; Liu, K.D.; Zheng, Y.; Wang, Y.X.; Wang, J.X.; Liao, H. Disruption of AtWNK8 Enhances Tolerance of Arabidopsis to Salt and Osmotic Stresses via Modulating Proline Content and Activities of Catalase and Peroxidase. Int. J. Mol. Sci. 2013, 14, 7032–7047. [Google Scholar] [CrossRef] [PubMed]
- Waadt, R.; Jawurek, E.; Hashimoto, K.; Li, Y.; Scholz, M.; Krebs, M.; Czap, G.; Hong-Hermesdorf, A.; Hippler, M.; Grill, E.; et al. Modulation of ABA responses by the protein kinase WNK8. FEBS Lett. 2019, 593, 339–351. [Google Scholar] [CrossRef] [PubMed]
- Xie, M.; Wu, D.; Duan, G.; Wang, L.; He, R.; Li, X.; Tang, D.; Zhao, X.; Liu, X. AtWNK9 is regulated by ABA and dehydration and is involved in drought tolerance in Arabidopsis. Plant Physiol. Biochem. 2014, 77, 73–83. [Google Scholar] [CrossRef] [PubMed]
- Urano, D.; Czarnecki, O.; Wang, X.; Jones, A.M.; Chen, J.-G. Arabidopsis Receptor of Activated C Kinase1 Phosphorylation by with no lysine8 kinase1 open. Plant Physiol. 2015, 167, 507–516. [Google Scholar] [CrossRef] [PubMed]
- Lo, S.; Fatokun, C.; Boukar, O.; Gepts, P.; Close, T.J.; Munoz-Amatriain, M. Identification of QTL for perenniality floral scent in cowpea (Vigna unguiculata, L. Walp.). PLoS ONE 2020, 15, e0229167. [Google Scholar] [CrossRef] [PubMed]
- Wang, P.C.; Du, Y.Y.; Li, Y.A.; Ren, D.T.; Song, C.P. Hydrogen Peroxide-Mediated Activation of MAP Kinase 6 Modulates Nitric Oxide Biosynthesis and Signal Transduction in Arabidopsis. Plant Cell 2010, 22, 2981–2998. [Google Scholar] [CrossRef] [PubMed]
- Hong-Hermesdorf, A.; Brux, A.; Gruber, A.; Gruber, G.; Schumacher, K. A WNK kinase binds and phosphorylates V-ATPase subunit C. FEBS Lett. 2006, 580, 932–939. [Google Scholar] [CrossRef]
- Hu, Y.; Chen, J.; Fang, L.; Zhang, Z.; Ma, W.; Niu, Y.; Ju, L.; Deng, J.; Zhao, T.; Lian, J.; et al. Gossypium barbadense and Gossypium hirsutum genomes provide insights into the origin and evolution of allotetraploid cotton. Nat. Genet. 2019, 51, 739–748. [Google Scholar] [CrossRef]
- Chen, L.; Sun, H.; Wang, F.; Yue, D.; Shen, X.; Sun, W.; Zhang, X.; Yang, X. Genome-wide identification of MAPK cascade genes reveals the GhMAP3K14–GhMKK11–GhMPK31 pathway is involved in the drought response in cotton. Plant Mol. Biol. 2020, 103, 211–223. [Google Scholar] [CrossRef]
- Qiu, P.; Li, J.; Zhang, L.; Chen, K.; Shao, J.; Zheng, B.; Yuan, H.; Qi, J.; Yue, L.; Hu, Q.; et al. Polyethyleneimine-coated MXene quantum dots improve cotton tolerance to Verticillium dahliae by maintaining ROS homeostasis. Nat. Commun. 2023, 14, 7392. [Google Scholar] [CrossRef] [PubMed]
- An, Q.; Pan, Z.; Aini, N.; Han, P.; Wu, Y.; You, C.; Nie, X. Identification of candidate genes for aphid resistance in upland cotton by QTL mapping and expression analysis. Crop J. 2023, 11, 1600–1604. [Google Scholar] [CrossRef]
- Wang, J.; Liu, J.; Guo, Z. Natural uORF variation in plants. Trends Plant Sci. 2023. [Google Scholar] [CrossRef] [PubMed]
- Wang, Y.; Suo, H.; Zhuang, C.; Ma, H.; Yan, X. Overexpression of the soybean GmWNK1 altered the sensitivity to salt and osmotic stress in Arabidopsis. J. Plant Physiol. 2011, 168, 2260–2267. [Google Scholar] [CrossRef] [PubMed]
- Liu, R.; Vasupalli, N.; Hou, D.; Stalin, A.; Wei, H.; Zhang, H.; Lin, X. Genome-wide identification and evolution of WNK kinases in Bambusoideae and transcriptional profiling during abiotic stress in Phyllostachys edulis. PeerJ 2022, 10, e12718. [Google Scholar] [CrossRef] [PubMed]
- Cao, S.H.; Hao, P.P.; Shu, W.S.; Wang, G.M.; Xie, Z.H.; Gu, C.; Zhang, S.L. Phylogenetic and Expression Analyses of With-No-Lysine Kinase Genes Reveal Novel Gene Family Diversity in Fruit Trees. Hortic. Plant J. 2019, 5, 47–58. [Google Scholar] [CrossRef]
- Nakamichi, N.; Murakami-Kojima, M.; Sato, E.; Kishi, Y.; Yamashino, T.; Mizuno, T. Compilation and characterization of a novel WNK family of protein kinases in Arabiodpsis thaliana with reference to circadian rhythms. Biosci. Biotechnol. Biochem. 2002, 66, 2429–2436. [Google Scholar] [CrossRef] [PubMed]
- Zhu, J.K. Abiotic Stress Signaling and Responses in Plants. Cell 2016, 167, 313–324. [Google Scholar] [CrossRef]
- Ngou, B.P.M.; Ding, P.; Jones, J.D.G. Thirty years of resistance. Zig-zag through the plant immune system. Plant Cell 2022, 34, 1447–1478. [Google Scholar] [CrossRef]
- Zhang, Y.; Chen, B.; Sun, Z.; Liu, Z.; Cui, Y.; Ke, H.; Wang, Z.; Wu, L.; Zhang, G.; Wang, G.; et al. A large-scale genomic association analysis identifies a fragment in Dt11 chromosome conferring cotton Verticillium wilt resistance. Plant Biotechnol. J. 2021, 19, 2126–2138. [Google Scholar] [CrossRef]
- Li, W.; Mi, X.; Jin, X.; Zhang, D.; Zhu, G.; Shang, X.; Zhang, D.; Guo, W. Thiamine functions as a key activator for modulating plant health and broad-spectrum tolerance in cotton. Plant J. 2022, 111, 374–390. [Google Scholar] [CrossRef] [PubMed]
- Khan, A.H.; Wu, Y.; Luo, L.; Ma, Y.; Li, Y.; Ma, H.; Luo, A.; Zhang, R.; Zhu, L.; Lin, Y.; et al. Proteomic analysis reveals that the heat shock proteins 70-17 and BiP5 enhance cotton male fertility under high-temperature stress by reducing the accumulation of ROS in anthers. Ind. Crops Prod. 2022, 188, 115693. [Google Scholar] [CrossRef]
- Hu, W.; Liu, Y.; Loka, D.A.; Zahoor, R.; Wang, S.; Zhou, Z. Drought limits pollen tube growth rate by altering carbohydrate metabolism in cotton (Gossypium hirsutum) pistils. Plant Sci. Int. J. Exp. Plant Biol. 2019, 286, 108–117. [Google Scholar] [CrossRef] [PubMed]
- Sun, L.; Zhu, L.; Xu, L.; Yuan, D.; Min, L.; Zhang, X. Cotton cytochrome P450 CYP82D regulates systemic cell death by modulating the octadecanoid pathway. Nat. Commun. 2014, 5, 5372. [Google Scholar] [CrossRef] [PubMed]
- Zhao, J.; Sun, Y.; Li, X.; Li, Y. Cysteine-Rich Receptor-Like Kinase5 (CRK5) and CRK22 regulate the response to Verticillium dahliae toxins. Plant Physiol. 2022, 190, 714–731. [Google Scholar] [CrossRef]
- Hu, Q.; Min, L.; Yang, X.; Jin, S.; Zhang, L.; Li, Y.; Ma, Y.; Qi, X.; Li, D.; Liu, H.; et al. Laccase GhLac1 Modulates Broad-Spectrum Biotic Stress Tolerance via Manipulating Phenylpropanoid Pathway and Jasmonic Acid Synthesis. Plant Physiol. 2018, 176, 1808–1823. [Google Scholar] [CrossRef]
- Gao, W.; Long, L.; Zhu, L.-F.; Xu, L.; Gao, W.-H.; Sun, L.-Q.; Liu, L.-L.; Zhang, X.-L. Proteomic and Virus-induced Gene Silencing (VIGS) analyses reveal that gossypol, brassinosteroids, and jasmonic acid contribute to the resistance of cotton to Verticillium dahliae. Mol. Cell. Proteom. 2013, 12, 3690–3703. [Google Scholar] [CrossRef]
- Ramirez-Gonzalez, R.H.; Borrill, P.; Lang, D.; Harrington, S.A.; Brinton, J.; Venturini, L.; Davey, M.; Jacobs, J.; van Ex, F.; Pasha, A.; et al. The transcriptional landscape of polyploid wheat. Science 2018, 361, eaar6089. [Google Scholar] [CrossRef]
- Akagi, T.; Jung, K.; Masuda, K.; Shimizu, K.K. Polyploidy before and after domestication of crop species. Curr. Opin. Plant Biol. 2022, 69, 102255. [Google Scholar] [CrossRef]
- Wang, M.; Tu, L.; Lin, M.; Lin, Z.; Wang, P.; Yang, Q.; Ye, Z.; Shen, C.; Li, J.; Zhang, L.; et al. Asymmetric subgenome selection and cis-regulatory divergence during cotton domestication. Nat. Genet. 2017, 49, 579–587. [Google Scholar] [CrossRef]
- Wang, M.; Tu, L.; Yuan, D.; Zhu, D.; Shen, C.; Li, J.; Liu, F.; Pei, L.; Wang, P.; Zhao, G.; et al. Reference genome sequences of two cultivated allotetraploid cottons, Gossypium hirsutum and Gossypium barbadense. Nat. Genet. 2019, 51, 224–229. [Google Scholar] [CrossRef] [PubMed]
- Wilkins, M.R.; Gasteiger, E.; Bairoch, A.; Sanchez, J.C.; Hochstrasser, D.F. Protein Identification and Analysis Tools in the ExPASy Server. Methods Mol. Biol. 1999, 112, 531–552. [Google Scholar]
- Chen, C.; Chen, H.; Zhang, Y.; Thomas, H.R.; Frank, M.H.; He, Y.; Xia, R. TBtools. An Integrative Toolkit Developed for Interactive Analyses of Big Biological Data. Mol. Plant 2020, 13, 1194–1202. [Google Scholar] [CrossRef] [PubMed]
- Chou, K.-C.; Shen, H.-B. Plant-mPLoc. a top-down strategy to augment the power for predicting plant protein subcellular localization. PLoS ONE 2010, 5, e11335. [Google Scholar] [CrossRef] [PubMed]
- Larkin, M. Clustal W and Clustal X v. 2.0. Bioinformatics 2007, 23, 2947–2948. [Google Scholar] [CrossRef]
- Letunic, I.; Bork, P. Interactive Tree Of Life (iTOL). an online tool for phylogenetic tree display and annotation. Bioinformatics 2006, 23, 127–128. [Google Scholar] [CrossRef] [PubMed]
- Yang, Z. PAML 4. phylogenetic analysis by maximum likelihood. Mol. Biol. Evol. 2007, 24, 1586–1591. [Google Scholar] [CrossRef] [PubMed]
- Bailey, T.L.; Johnson, J.; Grant, C.E.; Noble, W.S. The MEME Suite. Nucleic Acids Res. 2015, 43, W39–W49. [Google Scholar] [CrossRef]
- Marchler-Bauer, A.; Derbyshire, M.K.; Gonzales, N.R.; Lu, S.; Chitsaz, F.; Geer, L.Y.; Geer, R.C.; He, J.; Gwadz, M.; Hurwitz, D.I.; et al. CDD. NCBI’s conserved domain database. Nucleic Acids Res. 2014, 43, D222–D226. [Google Scholar] [CrossRef]
- Marchler-Bauer, A.; Bo, Y.; Han, L.; He, J.; Lanczycki, C.J.; Lu, S.; Chitsaz, F.; Derbyshire, M.K.; Geer, R.C.; Gonzales, N.R.; et al. CDD/SPARCLE. functional classification of proteins via subfamily domain architectures. Nucleic Acids Res. 2016, 45, D200–D203. [Google Scholar] [CrossRef]
- Niu, R.; Zhou, Y.; Zhang, Y.; Mou, R.; Tang, Z.; Wang, Z.; Zhou, G.; Guo, S.; Yuan, M.; Xu, G. uORFlight. a vehicle toward uORF-mediated translational regulation mechanisms in eukaryotes. Database 2020, 2020, baaa007. [Google Scholar] [CrossRef] [PubMed]
- Lescot, M.; Déhais, P.; Thijs, G.; Marchal, K.; Moreau, Y.; Van de Peer, Y.; Rouzé, P.; Rombauts, S. PlantCARE, a database of plant cis-acting regulatory elements and a portal to tools for in silico analysis of promoter sequences. Nucleic Acids Res. 2002, 30, 325–327. [Google Scholar] [CrossRef] [PubMed]
- Jin, J.; Tian, F.; Yang, D.-C.; Meng, Y.-Q.; Kong, L.; Luo, J.; Gao, G. PlantTFDB 4.0. toward a central hub for transcription factors and regulatory interactions in plants. Nucleic Acids Res. 2016, 45, D1040–D1045. [Google Scholar] [CrossRef] [PubMed]
- Shannon, P. Cytoscape. A Software Environment for Integrated Models of Biomolecular Interaction Networks. Genome Res. 2003, 13, 2498–2504. [Google Scholar] [CrossRef] [PubMed]
- Zhang, R.; Zhou, L.; Li, Y.; Ma, H.; Li, Y.; Ma, Y.; Lv, R.; Yang, J.; Wang, W.; Alifu, A.; et al. Rapid Identification of Pollen- and Anther-Specific Genes in Response to High-Temperature Stress Based on Transcriptome Profiling Analysis in Cotton. Int. J. Mol. Sci. 2022, 23, 3378. [Google Scholar] [CrossRef]
- Nurimanguli, A.I.; Wu, Y.L.; Pan, Z.Y.; An, Q.S.; Shui, G.L.; Shao, P.X.; Yang, D.Y.; Lin, H.R.; Tang, B.H.; Xin, W.E.; et al. Cotton ethylene response factor GhERF91 involved in the defense against Verticillium dahliae. J. Integr. Agric. 2023, in press.
- Zhu, T.; Liang, C.; Meng, Z.; Sun, G.; Meng, Z.; Guo, S.; Zhang, R. CottonFGD: An integrated functional genomics database for cotton. BMC Plant Biol. 2017, 17, 101. [Google Scholar] [CrossRef]
Disclaimer/Publisher’s Note: The statements, opinions and data contained in all publications are solely those of the individual author(s) and contributor(s) and not of MDPI and/or the editor(s). MDPI and/or the editor(s) disclaim responsibility for any injury to people or property resulting from any ideas, methods, instructions or products referred to in the content. |
© 2023 by the authors. Licensee MDPI, Basel, Switzerland. This article is an open access article distributed under the terms and conditions of the Creative Commons Attribution (CC BY) license (https://creativecommons.org/licenses/by/4.0/).




