Development of a CityGML Application Domain Extension for Simulating the Building Construction Process
Abstract
1. Introduction
2. Research Framework and Scope
3. Design of Building Construction Process ADE
3.1. Characteristics Analysis of Basic ADM
3.2. Extension of ADM
3.2.1. Hierarchical Extension of ADM
- The process model was divided according to different time scales and has a hierarchical structure.
- Objects such as activities and nodes were based on a specific time scale. Objects at a lower level can be aggregated into a higher level.
3.2.2. Association of the Construction Process and Building Objects
- Newly constructed, which are objects newly constructed in an activity (e.g., newly constructed building elements such as walls, doors, and windows).
- Removed, which are objects removed from the building in an activity (e.g., removal of the formwork after the concrete is poured).
- Merged, which are objects merged into other new objects in an activity (e.g., in the construction of stairs, side beams, steps, handrails, and railings are merged into flights of stairs).
- Changed, which refers to the alteration of the geometry, position, or attribute information of the objects in an activity (e.g., the color of the wall changed after being painted, or the position of the building elements changed after being moved).
3.2.3. Driving Mechanism of the Model
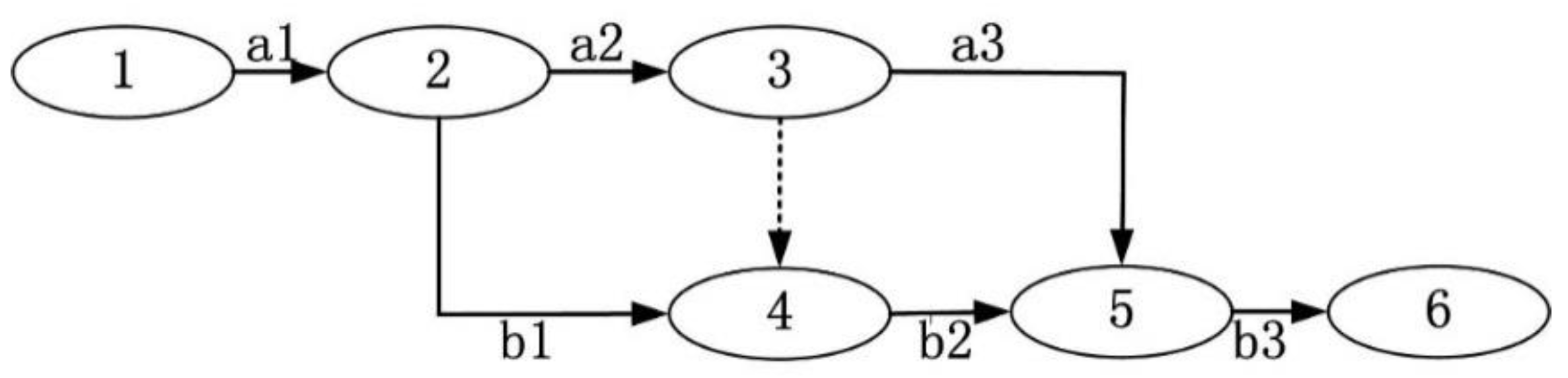
- A process consists of activities, nodes, and events.
- An activity can be triggered by an event.
- The state of a node can be changed by an activity.
- An activity can be associated with the sub-processes of the next level.
- Initialization.
- Wait for an event to trigger before going to the next step.
- Look for an associated activity A and the associated pre-node N of this event. If node N is not in the ready state, end the process and return to Step 2. Otherwise, go to the next step.
- For node N, find the subsequent activities and ascertain whether they are all running or finished. If they are finished, set N to the sleep state.
- Start the activity. When the activity ends, proceed with the next step.
- Find the subsequent node of the activity. For the found node M, find all pre-order activities to ascertain whether they have all finished. If so, set M to the ready state and go to the next step. Otherwise, return to Step 2.
- Determine whether subsequent virtual activities are associated with M. If so, launch the virtual activity directly. If no subsequent non-virtual activities are associated with M, set it to the sleep state. For each virtual activity, proceed with Step 6.
- Return to Step 2.
3.3. Building Construction Process ADE
4. Implementation of the Model
4.1. Research Data
4.2. Method and Results
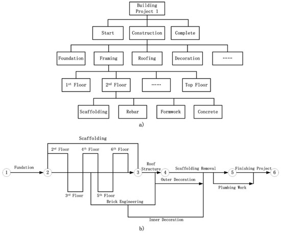
4.2.1. Establishment of Basic Mapping Relationship
- Find all the process objects of IfcProcess in the data file and map them to processes in BCPADE. Find all the process objects of IfcTask in the data file and map them to activities in BCPADE.
- Find all the relationship objects of IfcRelSequence in the data file. Relevant activities can be obtained from the RelatingProcess and RelatedProcess attributes of each relationship, and sequence relationships of the activities can be established accordingly.
- Find all the relationship objects of IfcRelNests in the data file and establish the association between each process (related to the attribute of RelatingObject in the relationship) and the corresponding activities (related to the attribute of RelatedObjects in the relationship) in BCPADE according to each relationship.
- Find all the relationship objects of IfcRelAssignsToProcess in the data file and the association relationship between each activity (related to the attribute of RelatingProcess in the relationship) and its corresponding building objects (related to the attribute of RelatedObjects in the relationship) according to each relationship.
- Algorithm Name: Derive_Arrow_Diagram
- Input: The set of the activities named Activity (derived by step 1); the set of the sequence relationships between the activities named Seq (derived by step 2).
- Auxiliary data structures: The set of the nodes named Node, set of the relationships of the node and its subsequent activity named Node_Activity, and set of the relationships of the activity and its subsequent node named Activity_Node.
- Output: Node, Node_Activity, Activity_Node and Activity.
- Initialization: The sets of Node, Node_Activity, and Activity_Node are all set to empty.
- Create an initial node N_0.
- Traverse all the sequence relationships in Seq and find the starting activity A (the only activity in each process that has no pre-order activity), create a new node N_a, and link the activity A between N_0 and N_A.
- Set the activity A and node N_A as the parameter and call the subroutine from step 4.
- Subroutine: Create a sub_diagram with a certain activity as the starting activity (parameters: P, starting activity; N_Q, the subsequent node of P)(1) Create a set P_Next. Traverse all the sequence relationships in Seq to find all the subsequent activities of P and store them in P_Next.(2) For each activity Q in P_Next, perform the following operations:a) If the activity Q is not contained in the current diagram (there is no reference to Q in the set of Node_Activity), create a new node N_Q_Next, and link the activity Q between N_Q and N_Q_Next.b) If the activity Q is contained in the current diagram (there is one reference to Q in the set of Node_Activity), it means that the pre-order node of Q has been added to the diagram, and further operations need to be performed according to the situation as follows:
- i)
- If there are no other subsequent activities for Q’s pre-order node N_Q_Pre, create a virtual activity VA0 and link it between N_Q and N_Q_Pre.
- ii)
- If there are other subsequent activities for Q’s pre-order node N_Q_Pre, create a new node N_Mid and a virtual activity VA1. VA1 is linked between N_Q_Pre and N_Mid; Q is linked between N_Mid and Q’s subsequent node. Create a virtual activity VA2 and link it between N_Q and N_Mid.
(3) For each activity Q in P_Next, recursively call the subroutine in step 4 to create a sub_diagram with this activity as the starting activity, and the parameters passed are the node Q and Q’s subsequent node N_Q_Next. - Simplify the diagram under the following situation: (1) There are three consecutive nodes in the order X, Y, and Z. (2) The middle node Y has only one pre-order activity and one subsequent activity and one of the two activities is a virtual activity. (3) X is not the pre_order node of Z. The specific steps of the simplification are as follows: (1) Delete the intermediate node Y and the virtual activity. (2) Link the other non-virtual activity L between X and Z.
4.2.2. Creation of the PLOD Model
4.2.3. Driving Mechanism of BCPADE
- Initialize the event list according to the actual starting time (realStartTime attribute) of each activity, set all the finishState of the activities to zero, and set the readyState of the starting node to zero (and the readyState of other nodes to one).
- Listen to the events. When an event triggers, go to the next step.
- Look for the associated activity A by attribute relActivity of the event and the associated pre-node N by its attribute preNode. If node N is not in the ready state, the activity will not start, and the next step is performed. Otherwise, go to Step 5.
- Create a new event in the event list, of which the scheduled time is 1 h later than the origin. Then, go to Step 2.
- For node N, find the subsequent activities based on the attribute subActivities and ascertain whether they are all running or finished according to the attribute finishState. If they are finished, set N to the sleep state.
- Start the activity and change its finishState to one. When the activity ends, change its finishState to two and proceed with the next step.
- Find the subsequent node of the activity. For found node M, find all pre-order activities according to the attribute preActivities to ascertain whether they are all finished. If they are finished, set M to the ready state and go to the next step. Otherwise, go to Step 2.
- Ascertain whether there are subsequent virtual activities associated with M. If so, launch the virtual activities directly. If not, set M to the sleep state. For each virtual activity, proceed with Step 7.
- Return to Step 2.
4.3. Discussion
4.3.1. Comparison with IFC
4.3.2. Comparison with Other Work Related to the Integration of IFC with CityGML
4.3.3. Relationship with the Emerging CityGML3.0
4.3.4. Limitations
5. Conclusions and Recommendations
- BCPADE can simulate the building construction process at multiple spatiotemporal scales at the city level and is compatible with the original LOD model of CityGML.
- The logical structure of BCPADE reduces redundant information such as labor and cost, making the model more concise and efficient.
- The object association mode of BCPADE is able to accurately express the evolutionary behaviors of adding, removal, merging, and change of building objects, thereby achieving accurate simulation of the building construction process.
- (1)
- The upcoming CityGML 3.0 will be complemented by a new construction module defining concepts that are common to all types of construction such as buildings, bridges, and tunnels [40]. We will expand our model to include the construction processes of these objects to further improve the support of CityGML for dynamic processes.
- (2)
- We will realize the automatic conversion of IFC to BCPADE based on the mapping relationship between them.
- (3)
- There will be revisions to the CityGML Core module in the upcoming CityGML3.0. Therefore, BCPADE will need to be updated in accordance with the features of this new version.
Author Contributions
Funding
Conflicts of Interest
References
- OGC. OpenGIS® City Geography Markup Language (CityGML) Encoding Standard (Version 2.0). 2012. Available online: http://www.opengeospatial.org/standards/citygml (accessed on 4 April 2012).
- van den Brink, L.; Stoter, J.; Zlatanova, S. Establishing a national standard for 3D topographic data compliant to CityGML. Int. J. Geogr. Inf. Sci. 2013, 27, 92–113. [Google Scholar] [CrossRef]
- van den Brink, L.; Stoter, J.; Zlatanova, S. UML-based approach to developing a CityGML application domain extension. Trans. GIS 2013, 17, 920–942. [Google Scholar] [CrossRef]
- Stoter, J.E.; Ledoux, H.; van den Brink, L.; Klooster, R.; Janssen, P.; Beetz, J.; Penninga, F.; Vosselman, G. Establishing and implementing a national 3D standard in the Netherlands. Photogramm. Fernerkund. Geoinf. 2013, 2013, 381–392. [Google Scholar] [CrossRef]
- Li, L.; Luo, F.; Zhu, H.; Ying, S.; Zhao, Z. A two-level topological model for 3D features in CityGML. Comput. Environ. Urban. Syst. 2016, 59, 11–24. [Google Scholar] [CrossRef]
- Kaden, R.; Kolbe, T.H. Augmenting 3D city model components by geodata joins to facilitate ad-hoc geometric-topologically sound integration. ISPRS Ann. Photogramm. Remote Sens. Spat. Inf. Sci. 2012, 1, 215–220. [Google Scholar] [CrossRef]
- Boeters, R.; Ohori, K.A.; Biljecki, F.; Zlatanova, S. Automatically enhancing CityGML LOD2 models with a corresponding indoor geometry. Int. J. Geogr. Inf. Sci. 2015, 29, 2248–2268. [Google Scholar] [CrossRef]
- Çağdaş, V. An application domain extension to CityGML for immovable property taxation: A Turkish case study. Int. J. Appl. Earth. Obs. Geoinf. 2013, 21, 545–555. [Google Scholar] [CrossRef]
- Li, L.; Wu, J.; Zhu, H.; Duan, X.; Luo, F. 3D modeling of the ownership structure of condominium units. Comput. Environ. Urban. Syst. 2016, 59, 50–63. [Google Scholar] [CrossRef]
- Becker, T.; Nagel, C.; Kolbe, T.H. Integrated 3D modeling of multi-utility networks and their interdependencies for critical infrastructure analysis. In Advances in 3D Geo-Information Sciences; Springer: Berlin/Heidelberg, Germany, 2011; pp. 1–20. [Google Scholar]
- Becker, T.; Nagel, C.; Kolbe, T.H. Semantic 3D modeling of multi-utility networks in cities for analysis and 3D visualization. In Progress and New Trends in 3D Geoinformation Sciences; Springer: Berlin/Heidelberg, Germany, 2013; pp. 41–62. [Google Scholar]
- Kutzner, T.; Kolbe, T.H. Extending semantic 3D city models by supply and disposal networks for analysing the urban supply situation. In Proceedings of the Lösungen für eine Welt im Wandel, Dreiländertagung der SGPF, DGPF und OVG, 36; Wissenschaftlich-Technische Jahrestagung der DGPF, Bern, Switzerland, 7–9 June 2016; pp. 382–394. [Google Scholar]
- Kutzner, T.; Hijazi, I.; Kolbe, T.H. Semantic modelling of 3D multi-utility networks for urban analyses and simulations: The CityGML utility network ADE. Int. J. 3-D Inf. Model. 2018, 7, 1–34. [Google Scholar] [CrossRef][Green Version]
- Kim, Y.J.; Kang, H.Y.; Lee, J. Development of indoor spatial data model using CityGML ADE. Int. Arch. Photogramm. Remote Sens. Spat. Inf. Sci. 2013, 1, 41–45. [Google Scholar] [CrossRef]
- Kim, Y.; Kang, H.; Lee, J. Developing CityGML indoor ADE to manage indoor facilities. In Innovations in 3D Geo-information Sciences; Springer: Cham, Switzerland, 2014; pp. 243–265. [Google Scholar]
- Dutta, A.; Saran, S.; Kumar, A.S. Development of CityGML application domain extension for indoor routing and positioning. J. Indian Soc. Remote Sens. 2017, 45, 993–1004. [Google Scholar] [CrossRef]
- de Laat, R.; van Berlo, L. Integration of BIM and GIS: The development of the CityGML GeoBIM extension. In Advances in 3D Geo-information Sciences; Springer: Berlin/Heidelberg, Germany, 2011; pp. 211–225. [Google Scholar]
- Hijazi, I.; Ehlers, M.; Zlatanova, S.; Becker, T.; van Berlo, L. Initial investigations for modeling interior utilities within 3D geo context: Transforming IFC-interior utility to CityGML/UtilityNetworkADE. In Advances in 3D Geo-Information Sciences; Springer: Berlin/Heidelberg, Germany, 2011; pp. 95–113. [Google Scholar]
- Mohd, Z.H.; Ujang, U.; Choon, T.L. Heritage house maintenance using 3D city model application domain extension approach. Int. Arch. Photogramm. Remote Sens. Spat. Inf. Sci. 2017, XLII-4/W6, 73–76. [Google Scholar] [CrossRef]
- Moshrefzadeh, M.; Donaubauer, A.; Kolbe, T.H. A CityGML-based façade information model for computer aided facility management. In Proceedings of the Bridging Scales-Skalenübergreifende Nah-und Fernerkundungsmethoden, 35. Wissenschaftlich-Technische Jahrestagung der DGPF, Cologne, Germany, 16–18 March 2015; pp. 133–143. [Google Scholar]
- Czerwinski, A.; Sandmann, S.; Stöcker-Meier, E.; Pluemer, L. Sustainable SDI for EU noise mapping in NRW—Best practice for INSPIRE. Int. J. Spat. Data Infrastruct. Res. 2007, 2, 90–111. [Google Scholar]
- Kumar, K.; Ledoux, H.; Commandeur, T.J.F.; Stoter, J.E. Modelling urban noise in CityGML ADE: Case of the Netherlands. ISPRS Ann. Photogramm. Remote Sens. Spat. Inf. Sci. 2017, IV-4/W5, 73. [Google Scholar] [CrossRef]
- Agugiaro, G.; Benner, J.; Cipriano, P.; Nouvel, R. The energy application domain extension for CityGML: Enhancing interoperability for urban energy simulations. Open. Geospat. Data Softw. Stand. 2018, 3, 2. [Google Scholar] [CrossRef]
- Nouvel, R.; Kaden, R.; Bahu, J.-M.; Kaempf, J.; Cipriano, P.; Lauster, M.; Benner, J.; Munoz, E.; Tournaire, O.; Casper, E.; et al. Genesis of the CityGML energy ADE. In Proceedings of the International Conference CISBAT 2015, Lausanne, France, 9–11 September 2015; LESO-PB: Lausanne, France, 2015; pp. 931–936. [Google Scholar]
- Benner, J.; Geiger, A.; Häfele, K.H. Virtual 3D city model support for energy demand simulations on city level–The CityGML energy extension. In Proceedings of the 21st International Conference on Urban Planning, Regional Development and Information Society, Hamburg, Germany, 22–24 June 2016; CORP: The Hague, The Netherlands, 2016; pp. 777–786. [Google Scholar]
- Coccolo, S.; Mauree, D.; Kämpf, J.H. Urban energy simulation based on a new data model paradigm: The CityGML application domain extension energy. A case study in the EPFL campus of Lausanne. Proceedings of 14th International Conference of the International Building Performance Simulation Association, Hyderabad, India, 7–9 December 2015; IBPSA: Toronto, Canada, 2015. [Google Scholar]
- Wate, P.; Saran, S. Implementation of CityGML energy application domain extension (ADE) for integration of urban solar potential indicators using object-oriented modelling approach. Geocarto Int. 2015, 30, 1144–1162. [Google Scholar] [CrossRef]
- Schulte, C.; Coors, V. Development of a CityGML ADE for dynamic 3D flood information. In Proceedings of the Joint ISCRAM-China and GI4DM Conference, Harbin, China, 4–6 August 2008. [Google Scholar]
- Prandi, F.; De Amicis, R.; Piffer, S.; Soave, M.; Cadzow, S.; Gonzalez Boix, E.; D’Hont, E. Using CityGML to deploy smart-city services for urban ecosystems. Int. Arch. Photogramm. Remote Sens. Spat. Inf. Sci. 2013, XL-4/W1, 87–92. [Google Scholar] [CrossRef]
- Chaturvedi, K.; Kolbe, T.H. Integrating dynamic data and sensors with semantic 3D city models in the context of smart cities. ISPRS Ann. Photogramm. Remote Sens. Spat. Inf. Sci. 2016, 4, 31–38. [Google Scholar] [CrossRef]
- Chaturvedi, K.; Smyth, C.S.; Gesquière, G. Managing versions and history within semantic 3D city models for the next generation of CityGML. In Advances in 3D Geoinformation; Springer: Berlin/Heidelberg, Germany, 2017; pp. 191–206. [Google Scholar]
- Kam, C.; Fischer, M.; Hänninen, R. The product model and Fourth Dimension project. J. Inf. Technol. Constr. (ITcon) 2003, 8, 137–166. [Google Scholar]
- Zhang, J.P.; Cao, M.; Zhang, Y.A. 4D construction management system based on IFC standard and engineering information model. Eng. Mech. 2005, 22 (Suppl.), 220–227. [Google Scholar]
- Moder, J.J.; Phillips, C.R. Project Management with CPM and PERT; Van Nostrand Reinhold: New York, NY, USA, 1970. [Google Scholar]
- Gröger, G.; Plümer, L. CityGML–Interoperable semantic 3D city models. Photogramm. Remote Sens. 2012, 71, 12–33. [Google Scholar]
- Wei, Z.L.; Wang, C.M.; Wang, L.J.; Xie, F.P. Building Construction Technology. Master’s Thesis, Tsinghua University Press, Beijing, China, 2017. [Google Scholar]
- Zhang, C. Research on Interior-Exterior Holistic Building Data Model. Ph.D. Thesis, Nanjing Normal University, Nanjing, China, 2014. [Google Scholar]
- Nagel, C.; Stadler, A.; Kolbe, T.H. Conceptual requirements for the automatic reconstruction of building information models from uninterpreted 3D models. In Proceedings of the Academic Track of the Geoweb 2009-3D Cityscapes Conference, Vancouver, BC, Canada, 27–31 July 2009. [Google Scholar]
- El-Mekawy, M.; Östman, A.; Shahzad, K. Towards interoperating CityGML and IFC building models: A unified model based approach. In Advances in 3D Geo-Information Sciences; Springer: Berlin/Heidelberg, Germany, 2011; pp. 73–93. [Google Scholar]
- Utzner, T.; Kolbe, T.H. CityGML 3.0: Sneak preview. In Proceedings of the PFGK18-Photogrammetrie-Fernerkundung-Geoinformatik-Kartographie, 37. Jahrestagung in München, Munich, Germany, 6–9 April 2018; pp. 835–839. [Google Scholar]



























| PLOD Level | Corresponding LOD Level | Corresponding Building Objects |
|---|---|---|
| PLOD1 | LOD2 | building, outer walls, roof, ground |
| PLOD2 | LOD3 | building elements on façade, such as windows, doors |
| PLOD3 | LOD4 | building elements in the inner of building, such as beams, stairs |
| PLOD4 | Extended LOD4 | building elements in the inner of building as well as the auxiliary objects related in the manufacture of the building elements |
© 2019 by the authors. Licensee MDPI, Basel, Switzerland. This article is an open access article distributed under the terms and conditions of the Creative Commons Attribution (CC BY) license (http://creativecommons.org/licenses/by/4.0/).
Share and Cite
Zhang, C.; Liu, Y.; Lin, C.; Zhou, L.; Lin, B.; Che, M. Development of a CityGML Application Domain Extension for Simulating the Building Construction Process. ISPRS Int. J. Geo-Inf. 2019, 8, 576. https://doi.org/10.3390/ijgi8120576
Zhang C, Liu Y, Lin C, Zhou L, Lin B, Che M. Development of a CityGML Application Domain Extension for Simulating the Building Construction Process. ISPRS International Journal of Geo-Information. 2019; 8(12):576. https://doi.org/10.3390/ijgi8120576
Chicago/Turabian StyleZhang, Chi, Yunping Liu, Chen Lin, Liangchen Zhou, Bingxian Lin, and Mingliang Che. 2019. "Development of a CityGML Application Domain Extension for Simulating the Building Construction Process" ISPRS International Journal of Geo-Information 8, no. 12: 576. https://doi.org/10.3390/ijgi8120576
APA StyleZhang, C., Liu, Y., Lin, C., Zhou, L., Lin, B., & Che, M. (2019). Development of a CityGML Application Domain Extension for Simulating the Building Construction Process. ISPRS International Journal of Geo-Information, 8(12), 576. https://doi.org/10.3390/ijgi8120576
