Mapping Allochemical Limestone Formations in Hazara, Pakistan Using Google Cloud Architecture: Application of Machine-Learning Algorithms on Multispectral Data
Abstract
1. Introduction
2. Location of the Region
3. Geology of the Region
4. Material and Methods
4.1. Classification and Regression Tree (CART)
4.2. Random Forest (RF)
4.3. Naïve Bayes (NB)
4.4. Support Vector Machine (SVM)
5. Mapping Allochemical Limestone Formations through MLAs
5.1. Multispectral Data Acquisition and Pre-Processing
5.2. Limestone Formations and Hazara Formation Mapping
5.3. Fusion of DS, PCA, X-Mean Clustering Results for Limestone Annotation Map
5.4. Mapping Limestone Using Machine-Learning Algorithms
5.5. Mapping Oolitic and Fossiliferous Limestone Formations in the Area
6. Results and Discussion
7. Conclusions
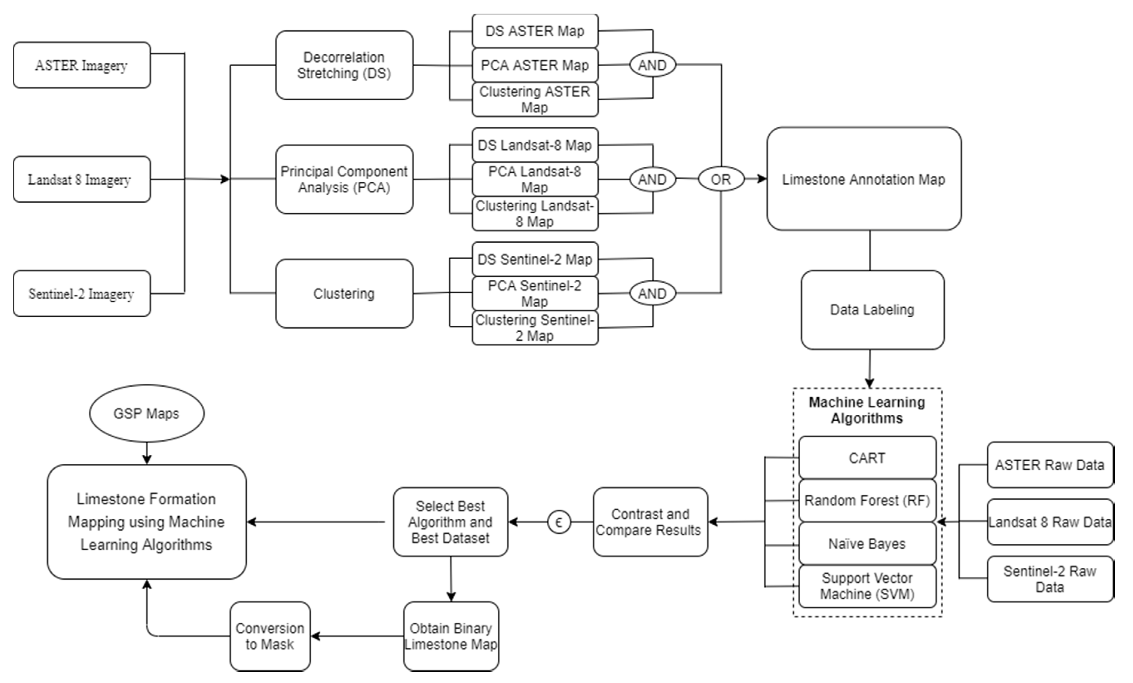
- Unsupervised methods were useful to obtain refined data labels for training and validating the MLAs. In this case, selective color extraction and bitwise arithmetic image fusion were performed using an AND operator on ASTER, Landsat-8, and Sentinel-2 resulting from DS, PCA, and clustering, followed by an OR operator on the resultant DS, PCA, and clustering maps to extract reliable data labels for machine-learning algorithms.
- The study demonstrated that identifying sub-classes within a rock type with subtle spectral differences could be improved if the binary classification map for that rock type is obtained in the intermittent step for using it as a mask to generate the final sub-classification map.
- MLAs can vary performance in different circumstances, e.g., previously, SVM was reported as the best method for differentiating limestone from other rock types with 85% OA. CART reported the best accuracy with 99.63% OA during binary limestone classification using Landsat-8 data in this study. It took advantage of pure data labels, since the classification problem was highly distinguishable, i.e., limestone vs. landcover. On the contrary, the next step reported RF outperforming other ML algorithms with 96.36% OA when classification needed to differentiate subtle differences in limestone subclasses, i.e., oolitic and fossiliferous limestone. The results showed a significant correlation with the field validation in both cases.
- Though both oolitic and fossiliferous limestone formations can be used in the cement or construction industry as aggregate, Samana Suk formation’s oolitic limestone map also indicated a dimension stone resource due to its bedded field feature compared to the nodular fossiliferous formations.
- The work can be further extended to indirectly map rocks’ geotechnical properties through medium (multispectral) and high-resolution (hyperspectral) remote sensing data by application of MLAs and deep-learning techniques [70].
Author Contributions
Funding
Institutional Review Board Statement
Informed Consent Statement
Data Availability Statement
Acknowledgments
Conflicts of Interest
References
- Renaud, K.M. USGS 2018 Minerals Yearbook—The Mineral Industry of Pakistan; Department of the Interior, US Geological Survey: Reston, VA, USA, 2016.
- Bliss, J.D.; Hayes, T.S.; Orris, G.J. Limestone: A Crucial and Versatile Industrial Mineral Commodity; Department of the Interior, US Geological Survey: Reston, VA, USA, 2015.
- Khan, S.D.; Mahmood, K.; Casey, J.F. Mapping of Muslim Bagh ophiolite complex (Pakistan) using new remote sensing, and field data. J. Asian Earth Sci. 2007, 30, 333–343. [Google Scholar] [CrossRef]
- Rajendran, S.; Nasir, S. Hydrothermal altered serpentinized zone and a study of Ni-magnesioferrite-magnetite-awaruite occurrences in Wadi Hibi, Northern Oman Mountain: Discrimination through ASTER mapping. Ore Geol. Rev. 2014, 62, 211–226. [Google Scholar] [CrossRef]
- Rajendran, S.; Nasir, S. ASTER spectral sensitivity of carbonate rocks-Study in Sultanate of Oman. Adv. Space Res. 2014, 53, 656–673. [Google Scholar] [CrossRef]
- Wright, J.; Lillesand, T.M.; Kiefer, R.W. Remote Sensing and Image Interpretation. Geogr. J. 1980, 146, 448. [Google Scholar] [CrossRef]
- Sanjeevi, S. Targeting Limestone and Bauxite Deposits in Southern India by Spectral Umixing of Hyperspectral Image Data. Int. Arch. Photogramm. Remote Sens. Spat. Inf. Sci. 2008, 37, 1189–1194. [Google Scholar]
- Van der Werff, H.; van der Meer, F. Sentinel-2A MSI and Landsat 8 OLI Provide Data Continuity for Geological Remote Sensing. Remote Sens. 2016, 8, 883. [Google Scholar] [CrossRef]
- Ibrahim, O.; Mamfe, V.; Nsofor, C.J.; Shar, J.T.; Sanusi, M.; Ozigis, M.S. Mineral Detection and Mapping Using Band Ratioing and Crosta Technique in Bwari Area Council, Abuja Nigeria. Int. J. Sci. Eng. Res. 2014, 5, 1100–1108. [Google Scholar]
- Yanshin, A.L.; Zyat’Kova, L.K. Remote sensing and the study of siberian mineral resources. Mapp. Sci. Remote Sens. 1985, 22, 278–290. [Google Scholar] [CrossRef]
- Bachri, I.; Hakdaoui, M.; Raji, M.; Teodoro, A.C.; Benbouziane, A. Machine learning algorithms for automatic lithological mapping using remote sensing data: A case study from Souk Arbaa Sahel, Sidi Ifni Inlier, Western Anti-Atlas, Morocco. ISPRS Int. J. Geo-Inf. 2019, 8, 248. [Google Scholar] [CrossRef]
- van der Meer, F.D.; van der Werff, H.M.; van Ruitenbeek, F.J.; Hecker, C.; Bakker, W.H.; Noomen, M.F.; van der Meijde, M.; Carranza, E.J.M.; De Smeth, J.B.; Woldai, T. Multi- and hyperspectral geologic remote sensing: A review. Int. J. Appl. Earth Obs. Geoinf. 2012, 14, 112–128. [Google Scholar] [CrossRef]
- Drury, S.A. Image interpretation in geology. Geocarto Int. 1987, 2, 48. [Google Scholar] [CrossRef]
- Zadeh, M.H.; Tangestani, M.H. Comparison of ASTER thermal data sets in lithological mapping at a volcano-sedimentary basin: A case study from southeastern Iran. Int. J. Remote Sens. 2013, 34, 8393–8407. [Google Scholar] [CrossRef]
- Ninomiya, Y.; Fu, B. Spectral indices for lithologic mapping with ASTER thermal infrared data applying to a part of Beishan Mountains, Gansu, China. In Proceedings of the IGARSS 2001. Scanning the Present and Resolving the Future. Proceedings. IEEE 2001 International Geoscience and Remote Sensing Symposium (Cat. No.01CH37217), Sydney, NSW, Australia, 9–13 July 2001; IEEE: New York, NY, USA, 2001; Volume 7, pp. 2988–2990. [Google Scholar]
- Rajendran, S.; Hersi, O.S.; Al-Harthy, A.; Al-Wardi, M.; El-Ghali, M.A.; Al-Abri, A.H. Capability of advanced spaceborne thermal emission and reflection radiometer (ASTER) on discrimination of carbonates and associated rocks and mineral identification of eastern mountain region (Saih Hatat window) of Sultanate of Oman. Carbonates Evaporites 2011, 26, 351–364. [Google Scholar] [CrossRef]
- Adiri, Z.; Lhissou, R.; El Harti, A.; Jellouli, A.; Chakouri, M. Recent advances in the use of public domain satellite imagery for mineral exploration: A review of Landsat-8 and Sentinel-2 applications. Ore Geol. Rev. 2020, 117, 1–16. [Google Scholar] [CrossRef]
- Rockwell, B.W.; Hofstra, A.H. Identification of quartz and carbonate minerals across northern Nevada using ASTER thermal infrared emissivity data—Implications for geologic mapping and mineral resource investigations in well-studied and frontier areas. Geosphere 2008, 4, 218. [Google Scholar] [CrossRef]
- Ramsey, J.; Gazis, P.; Roush, T.; Spirtes, P.; Glymour, C. Automated remote sensing with near infrared reflectance spectra: Carbonate recognition. Data Min. Knowl. Discov. 2002, 6, 277–293. [Google Scholar] [CrossRef]
- Hewson, R.D.; Cudahy, T.J.; Huntington, J.F. Geologic and alteration mapping at Mt Fitton, South Australia, using ASTER satellite-borne data. In Proceedings of the IGARSS 2001. Scanning the Present and Resolving the Future. Proceedings. IEEE 2001 International Geoscience and Remote Sensing Symposium (Cat. No.01CH37217), Sydney, NSW, Australia, 9–13 July 2001; IEEE: New York, NY, USA, 2001; pp. 724–726. [Google Scholar]
- Inzana, J.; Kusky, T.; Higgs, G.; Tucker, R. Supervised classifications of Landsat TM band ratio images and Landsat TM band ratio image with radar for geological interpretations of central Madagascar. J. Afr. Earth Sci. 2003, 37, 59–72. [Google Scholar] [CrossRef]
- Rowan, L.C.; Mars, J.C. Lithologic mapping in the Mountain Pass, California area using Advanced Spaceborne Thermal Emission and Reflection Radiometer (ASTER) data. Remote Sens. Environ. 2003, 84, 350–366. [Google Scholar] [CrossRef]
- Basavarajappa, H.T.; Jeevan, L.; Rajendran, S.; Manjunatha, M.C. Aster Mapping of Limestone Deposits and Associated Lithounits of Parts of Chikkanayakanahalli, Southern Part of Chitradurga Schist Belt, Dharwar Craton, India. J. Indian Soc. Remote Sens. 2019, 47, 693–703. [Google Scholar] [CrossRef]
- Xia, G.S.; Wang, Z.; Xiong, C.; Zhang, L. Accurate annotation of remote sensing images via active spectral clustering with little expert knowledge. Remote Sens. 2015, 7, 15014–15045. [Google Scholar] [CrossRef]
- Rajendran, S.; Nasir, S.; El-Ghali, M.; Alzebdah, K.; Al-Rajhi, A.S.; Al-Battashi, M. Spectral Signature Characterization and Remote Mapping of Oman Exotic Limestones for Industrial Rock Resource Assessment. Geosciences 2018, 8, 145. [Google Scholar] [CrossRef]
- Sgavetti, M.; Tramutoli, V.; Pompilio, L.A.; Longhi, I.; Adiri, Z.; Lhissou, R.; El Harti, A.; Jellouli, A.; Chakouri, M.; Alizai, F.A.; et al. Accuracy in mineral identification: Image spectral and spatial resolutions and mineral spectral properties. Ann. Geophys. 2006, 8, 261–270. [Google Scholar] [CrossRef]
- Pelletier, C.; Valero, S.; Inglada, J.; Champion, N.; Sicre, C.M.; Dedieu, G. Effect of training class label noise on classification performances for land cover mapping with satellite image time series. Remote Sens. 2017, 9, 173. [Google Scholar] [CrossRef]
- Bittencourt, H.R.; Clarke, R.T. Use of Classification and Regression Trees (CART) to Classify Remotely-Sensed Digital Images. Int. Geosci. Remote Sens. Symp. 2003, 6, 3751–3753. [Google Scholar] [CrossRef]
- Thamilselvan, P. A Comparative Study of SVM, RF and CART Algorithms for Image Classification. In Proceedings of the National Conference on Emerging Trends in Advanced Computing (ETAC), India; 2015; pp. 36–40. Available online: https://www.researchgate.net/publication/301560180_A_Comparative_Study_of_SVM_RF_and_CART_Algorithms_for_Image (accessed on 22 January 2021).
- Lary, D.J.; Alavi, A.H.; Gandomi, A.H.; Walker, A.L. Machine learning in geosciences and remote sensing. Geosci. Front. 2016, 7, 3–10. [Google Scholar] [CrossRef]
- Gharbia, R.; Azar, A.T.; Baz, A.H.E.; Hassanien, A.E. Image Fusion Techniques in Remote Sensing. arXiv 2014, arXiv:1403.5473. [Google Scholar]
- Othman, A.A.; Gloaguen, R. Integration of spectral, spatial and morphometric data into lithological mapping: A comparison of different Machine Learning Algorithms in the Kurdistan Region, NE Iraq. J. Asian Earth Sci. 2017, 146, 90–102. [Google Scholar] [CrossRef]
- Hazini, S.; Hashim, M. Comparative analysis of product-level fusion, support vector machine, and artificial neural network approaches for land cover mapping. Arab. J. Geosci. 2015, 8, 9763–9773. [Google Scholar] [CrossRef]
- Loughlin, W.P. Principal component analysis for alteration mapping. Photogramm. Eng. Remote Sens. 1991, 57, 1163–1169. [Google Scholar]
- Pelleg, D.; Moore, A. X-means: Extending K-means with Efficient Estimation of the Number of Clusters. In Proceedings of the 17th International Conference on Machine Learning, Stanford, CA, USA, 29 June–2 July 2000; Morgan Kaufmann: San Francisco, CA, USA, 2000; pp. 727–734. [Google Scholar]
- Folk, R.L. Practical petrographic classification of limestones. Am. Assoc. Pet. Geol. Bull. 1959, 43, 1–38. [Google Scholar]
- Kendall, C.G.S.C.; Flood, P. Classification of Carbonates. In Encyclopedia of Modern Coral Reefs. Encyclopedia of Earth Sciences Series; Hopley, D., Ed.; Springer: Dordrecht, The Netherlands, 2011; pp. 193–198. [Google Scholar]
- Zabidi, H.; Termizi, M.; Aliman, S.; Ariffin, K.S.; Khalil, N.L. Geological Structure and Geomorphological Aspects in Karstified Susceptibility Mapping of Limestone Formations. Procedia Chem. 2016, 19, 659–665. [Google Scholar] [CrossRef]
- Gatt, P.A. Model of limestone weathering and damage in masonry: Sedimentological and geotechnical controls in the Globigerina Limestone Formation (Miocene) of Malta. Xjenza J. Malta Chamb. Sci. 2006, 11, 30–39. [Google Scholar]
- Hansen, M.C.; Potapov, P.V.; Moore, R.; Hancher, M.; Turubanova, S.A.; Tyukavina, A.; Thau, D.; Stehman, S.V.; Goetz, S.J.; Loveland, T.R.; et al. High-resolution global maps of 21st-century forest cover change. Science 2013, 342, 850–853. [Google Scholar] [CrossRef]
- Xiong, J. Cloud Computing for Scientific Research; Scientific Research Publishing: Wuhan, China, 2018; ISBN 978-1-61896-561-5. [Google Scholar]
- Gorelick, N.; Hancher, M.; Dixon, M.; Ilyushchenko, S.; Thau, D.; Moore, R. Google Earth Engine: Planetary-scale geospatial analysis for everyone. Remote Sens. Environ. 2017, 202, 18–27. [Google Scholar] [CrossRef]
- Cracknell, M.J.; Reading, A.M. Geological mapping using remote sensing data: A comparison of five machine learning algorithms, their response to variations in the spatial distribution of training data and the use of explicit spatial information. Comput. Geosci. 2014, 63, 22–33. [Google Scholar] [CrossRef]
- Latif, M.A. Geological Map of S.E. Hazara and Parts of the Adjoining Districts of Rawalpindi and Muzaffarabad [Pakistan]; Geologische Bundesanstalt: Vienna, Austria, 1968. [Google Scholar]
- Saboor, A.; Haneef, M.; Hanif, M.; Swati, M.A.F. Sedimentological attributes of the Middle Jurassic peloids-dominated carbonates of eastern Tethys, lesser Himalayas, Pakistan. Carbonates Evaporites 2020, 35. [Google Scholar] [CrossRef]
- Hussain, H.S.; Fayaz, M.; Haneef, M.; Hanif, M.; Jan, I.U.; Gul, B. Microfacies and diagenetic-fabric of the Samana Suk Formation at Harnoi Section, Abbottabad, Khyber Pakhtunkhwa, Pakistan. J. Himal. Earth Sci. 2013, 45, 51. [Google Scholar]
- Saboor, A.; Ali, F.; Ahmad, S.; Haneef, M.; Hanif, M.; Imraz, M.; Ali, N.; Swati, M.A.F.; Zahid, M.; Sadiq, I. A preliminary account of the middle Jurassic plays in Najafpur village, southeastern Hazara, Khyber Pakhtunkhwa, Pakistan. J. Himal. Earth Sci. 2015, 48, 41–49. [Google Scholar]
- Alizai, F.A.; Hanif, M.; Zhang, S.; Latif, K.; Ahmad, S.; Jan, I.U.; Khan, H. Ooid Fabric in the Jurassic of the Indus Basin of Pakistan: Control on the Original Mineralogy. Curr. Sci. 2020, 119, 831–840. [Google Scholar]
- Rehman, M.U.; Ali, F. Muhammad Hayt Diagenetic Setting, Dolomitization and Reservoir Characterization of Late Cretaceous Kawagarh Formation. Int. J. Econ. Environ. Geol. 2017, 7, 64–79. [Google Scholar]
- Rehman, S.U.; Mahmood, K.; Ahsan, N.; Shah, M.M. Microfacies and depositional environments of upper cretaceous kawagarh formation from chinali and thoba sections Northeastern Hazara Basin, lesser Himalayas, Pakistan. J. Himal. Earth Sci. 2016, 49, 1–16. [Google Scholar]
- Hanif, M.; Imraz, M.; Ali, F.; Haneef, M.; Saboor, A.; Iqbal, S.; Ahmad, S. The inner ramp facies of the Thanetian Lockhart Formation, western Salt Range, Indus Basin, Pakistan. Arab. J. Geosci. 2014, 7, 4911–4926. [Google Scholar] [CrossRef]
- Awais, M.; Hanif, M.; Khan, M.Y.; Jan, I.U.; Ishaq, M. Relating petrophysical parameters to petrographic interpretations in carbonates of the Chorgali Formation, Potwar Plateau, Pakistan. Carbonates Evaporites 2019, 34, 581–595. [Google Scholar] [CrossRef]
- Gordon, A.D.; Breiman, L.; Friedman, J.H.; Olshen, R.A.; Stone, C.J. Classification and Regression Trees; Chapman and Hall/CRC: Boca Raton, FL, USA, 1984. [Google Scholar]
- Hssina, B.; Merbouha, A.; Ezzikouri, H.; Erritali, M. A comparative study of decision tree ID3 and C4.5. Int. J. Adv. Comput. Sci. Appl. 2014, 13–19. [Google Scholar] [CrossRef]
- Farris, F.A. The gini index and measures of inequality. Am. Math. Mon. 2010, 117, 851–864. [Google Scholar] [CrossRef]
- Berkson, J. Minimum Chi-Square, not Maximum Likelihood! Ann. Stat. 1980, 8, 457–487. [Google Scholar] [CrossRef]
- Maillardet, R.; Jones, O.; Robinson, A. Variance reduction. In Introduction to Scientific Programming and Simulation Using R; Chapman and Hall/CRC: Boca Raton, FL, USA, 2009; p. 606. [Google Scholar]
- Yohannes, Y.; Webb, P. Classification and Regression Trees, CART: A User Manual for Identifying Indicators of Vulnerability to Famine and Chronic Food Insecurity; International Food Policy Research Institute: Washington, DC, USA, 1999; ISBN 0896293378. [Google Scholar]
- Oshiro, T.M.; Perez, P.S.; Baranauskas, J.A. How Many Trees in a Random Forest? In Machine Learning and Data Mining in Pattern Recognition. MLDM 2012. Lecture Notes in Computer Science; Perner, P., Ed.; Springer: Berlin/Heidelberg, Germany, 2012; Volume 7376, pp. 154–168. [Google Scholar]
- Segal, M.R. Machine Learning Benchmarks and Random Forest Regression. UCSF Cent. Bioinform. Mol. Biostat. 2004. Available online: https://escholarship.org/uc/item/35x3v9t4 (accessed on 29 January 2021).
- Xiong, J.; Thenkabail, P.S.; Gumma, M.K.; Teluguntla, P.; Poehnelt, J.; Congalton, R.G.; Yadav, K.; Thau, D. Automated cropland mapping of continental Africa using Google Earth Engine cloud computing. ISPRS J. Photogramm. Remote Sens. 2017, 126, 225–244. [Google Scholar] [CrossRef]
- Dong, J.; Xiao, X.; Menarguez, M.A.; Zhang, G.; Qin, Y.; Thau, D.; Biradar, C.; Moore, B. Mapping paddy rice planting area in northeastern Asia with Landsat 8 images, phenology-based algorithm and Google Earth Engine. Remote Sens. Environ. 2016, 185, 142–154. [Google Scholar] [CrossRef]
- Huang, H.; Chen, Y.; Clinton, N.; Wang, J.; Wang, X.; Liu, C.; Gong, P.; Yang, J.; Bai, Y.; Zheng, Y.; et al. Mapping major land cover dynamics in Beijing using all Landsat images in Google Earth Engine. Remote Sens. Environ. 2017, 202, 166–176. [Google Scholar] [CrossRef]
- Carrasco, L.; O’Neil, A.W.; Daniel Morton, R.; Rowland, C.S. Evaluating combinations of temporally aggregated Sentinel-1, Sentinel-2 and Landsat 8 for land cover mapping with Google Earth Engine. Remote Sens. 2019, 11, 288. [Google Scholar] [CrossRef]
- Brown, D.G.; Lusch, D.P.; Duda, K.A. Supervised classification of types of glaciated landscapes using digital elevation data. Geomorphology 1998, 21, 233–250. [Google Scholar] [CrossRef]
- Othman, A.A.; Gloaguen, R. Improving lithological mapping by SVM classification of spectral and morphological features: The discovery of a new chromite body in the Mawat ophiolite complex (Kurdistan, NE Iraq). Remote Sens. 2014, 6, 6867–6896. [Google Scholar] [CrossRef]
- Grebby, S.; Naden, J.; Cunningham, D.; Tansey, K. Integrating airborne multispectral imagery and airborne LiDAR data for enhanced lithological mapping in vegetated terrain. Remote Sens. Environ. 2011, 115, 214–226. [Google Scholar] [CrossRef]
- Pignatti, S.; Cavalli, R.M.; Cuomo, V.; Fusilli, L.; Pascucci, S.; Poscolieri, M.; Santini, F. Evaluating Hyperion capability for land cover mapping in a fragmented ecosystem: Pollino National Park, Italy. Remote Sens. Environ. 2009, 113, 622–634. [Google Scholar] [CrossRef]
- Calkins, J.A.; Offield, T.W.; Abdullah, S.K.; Ali, S.T. Geology of the Southern Himalaya in Hazara, Pakistan, and Adjacent Areas; US Geological Survey: Reston, VA, USA, 1975.
- Shyu, M.; Chen, S.; Iyengar, S.S. A Survey on Deep Learning Techniques. ACM Comput. Surv. 2018, 51. [Google Scholar] [CrossRef]








| Operations | Landsat-8 | ASTER | Sentinel-2 |
|---|---|---|---|
| Bands used in PCA | 2-4 and 7, 10, 11 | 4, 6-8 and 13, 14 | 2-4, 8, 11 and 12, |
| PCA components in FCCs | PCs 5, 4, 2 | PCs 6, 4, 2 | PCs 5, 3, 2 |
| Bands used in ML classification | 7, 10, 11 | 8, 13, 14 | 8, 11, 12 |
| MLA | Hyperparameter Values Used in Optimization Using Grid Search | |||||
|---|---|---|---|---|---|---|
| No. of Trees | Variables/Split | Min. Leaf Pop. | Max. Nodes | |||
| RF | 2, 4, 100 | 1, 2, 3 | 2, 4, 100 | 2, 4, 100 | ||
| CART | 1, 2, 4, 10 | 2, 4, 8, 20, 100 | ||||
| SVM | Kernel | C/Nu | C/Nu range | Degrees | Gamma | Coef0 |
| Linear | C_SVM | C = 1, 2, 4, 10, 100 | ||||
| Nu_SVM | Nu = 0.1, 0.2, 0.5, 0.7, 0.9 | |||||
| Polynomial | C_SVM | C = 2 × 10−5, 1, 2, 10 | 1, 2, 3 | 0.1, 0.2, 0.471, 8 | 1, 2, 10 | |
| RBF | C_SVM | C = 2 × 10−5, 0.002, 1, 2, 10 | 0.1, 0.2, 0.471, 8 | |||
| Sigmoid | C_SVM | C = 2 × 10−5, 1, 2, 10 | 0.1, 0.2, 0.471, 8 | 1, 2, 10 | ||
| NB | lambda | |||||
| 1 × 10−10, 2, 4 | ||||||
| Algorithm | OA | CA: Fossiliferous 1 | CA: Oolitic 2 | Hazara Slate | Kappa |
|---|---|---|---|---|---|
| RF | 83.28% | 93.79% | 75.25% | 91.35% | 0.78 |
| CART | 80.10% | 93.88% | 73.20% | 90.78% | 0.74 |
| Dataset | Algorithm | OA (%) | CA (%) | PA (%) | Kappa | |
|---|---|---|---|---|---|---|
| Landsat-8 | CART | Non-Limestone | 99.63 | 100 | 98.360 | 0.99 |
| Limestone | 99.69 | 99.75 | ||||
| RF | Non-Limestone | 98.23 | 96.47 | 100 | 0.96 | |
| Limestone | 100 | 96.57 | ||||
| NB | Non-Limestone | 78.38 | 76.03 | 75.40 | 0.56 | |
| Limestone | 80.26 | 80.79 | ||||
| SVM | Non-Limestone | 95.60 | 92.30 | 98.60 | 91.16 | |
| Limestone | 98.60 | 93.37 | ||||
| Sentinel-2 | CART | Non-Limestone | 91.37 | 90.36 | 91.46 | 0.82 |
| Limestone | 92.30 | 91.30 | ||||
| RF | Non-Limestone | 87.93 | 83.51 | 92.68 | 0.75 | |
| Limestone | 92.77 | 92.77 | ||||
| NB | Non-Limestone | 67.24 | 67.12 | 59.75 | 0.33 | |
| Limestone | 67.32 | 73.91 | ||||
| SVM | Non-Limestone | 83.33 | 79.77 | 86.58 | 0.66 | |
| Limestone | 87.05 | 80.43 | ||||
| ASTER L1T | CART | Non-Limestone | 96.09 | 96.07 | 96.07 | 0.92 |
| Limestone | 96.11 | 96.11 | ||||
| RF | Non-Limestone | 95.12 | 97.91 | 92.15 | 0.90 | |
| Limestone | 92.66 | 98.05 | ||||
| NB | Non-Limestone | 80.48 | 84.44 | 74.50 | 0.60 | |
| Limestone | 77.39 | 86.40 | ||||
| SVM | Non-Limestone | 67.80 | 62.67 | 87.25 | 0.35 | |
| Limestone | 79.36 | 48.54 |
| MLA | Optimized Hyparameters | Accuracies | |||||||
|---|---|---|---|---|---|---|---|---|---|
| No. of Trees | Var./Split | Min. Leaf Pop. | Max. Nodes | OA | CA | OA | Kappa | ||
| RF | 2 | 2 | 2 | 100 | 98.23% | 100% | 96.57% | 0.96 | |
| CART | NA | NA | 1 | 20 | 99.63% | 99.69% | 99.75% | 0.99 | |
| SVM | Kernel | C/Nu range | Degrees | Gamma | Coef0 | ||||
| Linear | C = 10 | 94.13% | 100% | 89.40% | 0.86 | ||||
| Nu = 0.2 | 93.04% | 98.52% | 88.74% | 0.86 | |||||
| Polynomial | C = 2 × 10−5 | 2 | 0.471 | 10 | 95.60% | 98.60% | 93.37% | 0.91 | |
| RBF 1 | * | * | 59.34% | 57.63% | 100% | 0.098 | |||
| Sigmoid 1 | * | * | * | 55.31% | 55.31% | 100% | 0 | ||
| NB | Lambda 1 | 78.38% | 80.26% | 80.79% | 0.56 | ||||
| Algorithm | OA | CA: Fossiliferous 1 | CA: Oolitic 2 | Kappa |
|---|---|---|---|---|
| RF | 96.36% | 97.49% | 94.64% | 0.92 |
| CART | 95.38% | 97.02% | 92.95% | 0.90 |
Publisher’s Note: MDPI stays neutral with regard to jurisdictional claims in published maps and institutional affiliations. |
© 2021 by the authors. Licensee MDPI, Basel, Switzerland. This article is an open access article distributed under the terms and conditions of the Creative Commons Attribution (CC BY) license (http://creativecommons.org/licenses/by/4.0/).
Share and Cite
Khan, M.F.A.; Muhammad, K.; Bashir, S.; Ud Din, S.; Hanif, M. Mapping Allochemical Limestone Formations in Hazara, Pakistan Using Google Cloud Architecture: Application of Machine-Learning Algorithms on Multispectral Data. ISPRS Int. J. Geo-Inf. 2021, 10, 58. https://doi.org/10.3390/ijgi10020058
Khan MFA, Muhammad K, Bashir S, Ud Din S, Hanif M. Mapping Allochemical Limestone Formations in Hazara, Pakistan Using Google Cloud Architecture: Application of Machine-Learning Algorithms on Multispectral Data. ISPRS International Journal of Geo-Information. 2021; 10(2):58. https://doi.org/10.3390/ijgi10020058
Chicago/Turabian StyleKhan, Muhammad Fawad Akbar, Khan Muhammad, Shahid Bashir, Shahab Ud Din, and Muhammad Hanif. 2021. "Mapping Allochemical Limestone Formations in Hazara, Pakistan Using Google Cloud Architecture: Application of Machine-Learning Algorithms on Multispectral Data" ISPRS International Journal of Geo-Information 10, no. 2: 58. https://doi.org/10.3390/ijgi10020058
APA StyleKhan, M. F. A., Muhammad, K., Bashir, S., Ud Din, S., & Hanif, M. (2021). Mapping Allochemical Limestone Formations in Hazara, Pakistan Using Google Cloud Architecture: Application of Machine-Learning Algorithms on Multispectral Data. ISPRS International Journal of Geo-Information, 10(2), 58. https://doi.org/10.3390/ijgi10020058

