FTO-Eci1 Axis Mediates Exercise-Induced Cardioprotection in Pressure Overload Mice
Abstract
1. Introduction
2. Materials and Methods
2.1. Animals
2.2. Grouping of Animals
2.3. Transverse Aortic Constriction Surgery
2.4. Adeno-Associated Virus Injection
2.5. Treadmill Exercise Protocol
2.6. Echocardiographic Assessment
2.7. Primary Cardiomyocytes Isolation and Treatment
2.8. Lentiviral Transduction in Cardiomyocytes
2.9. Histology and Immunofluorescent Staining
2.10. Free Fatty Acid (FFA), Triglyceride (TG) and ATP Measurement
2.11. Apoptosis Measurement by Flow Cytometry
2.12. Quantification of Total m6A Levels
2.13. MeRIP-Seq and RNA-Seq
2.14. MeRIP-qPCR
2.15. RIP Assay
2.16. Western Blot Analysis
2.17. RNA Extraction and qRT-PCR
2.18. Statistical Analysis
3. Results
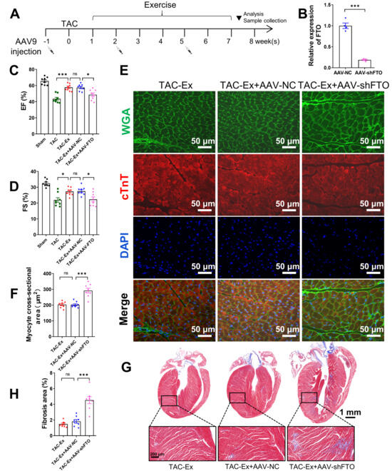
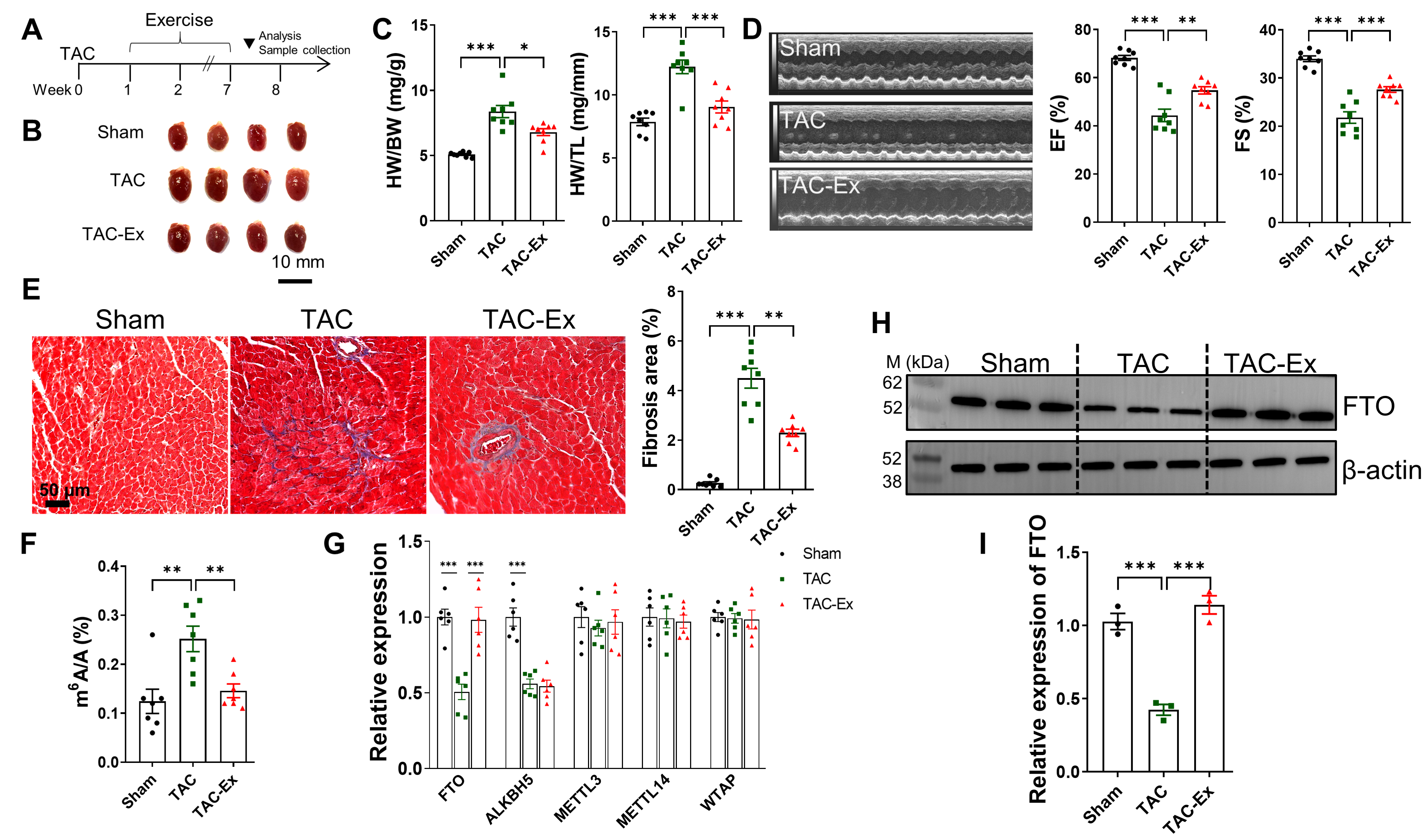
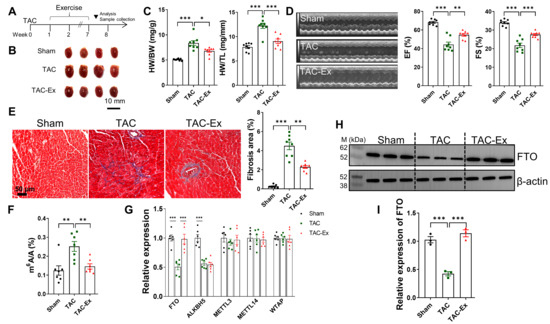
3.1. Exercise Intervention Attenuates TAC Induced Heart Failure and Inhibits the m6A Methylation by Increasing FTO Expression
3.2. Inhibition of FTO Expression Partially Counteracts the Effect of Exercise on Ameliorating Heart Failure
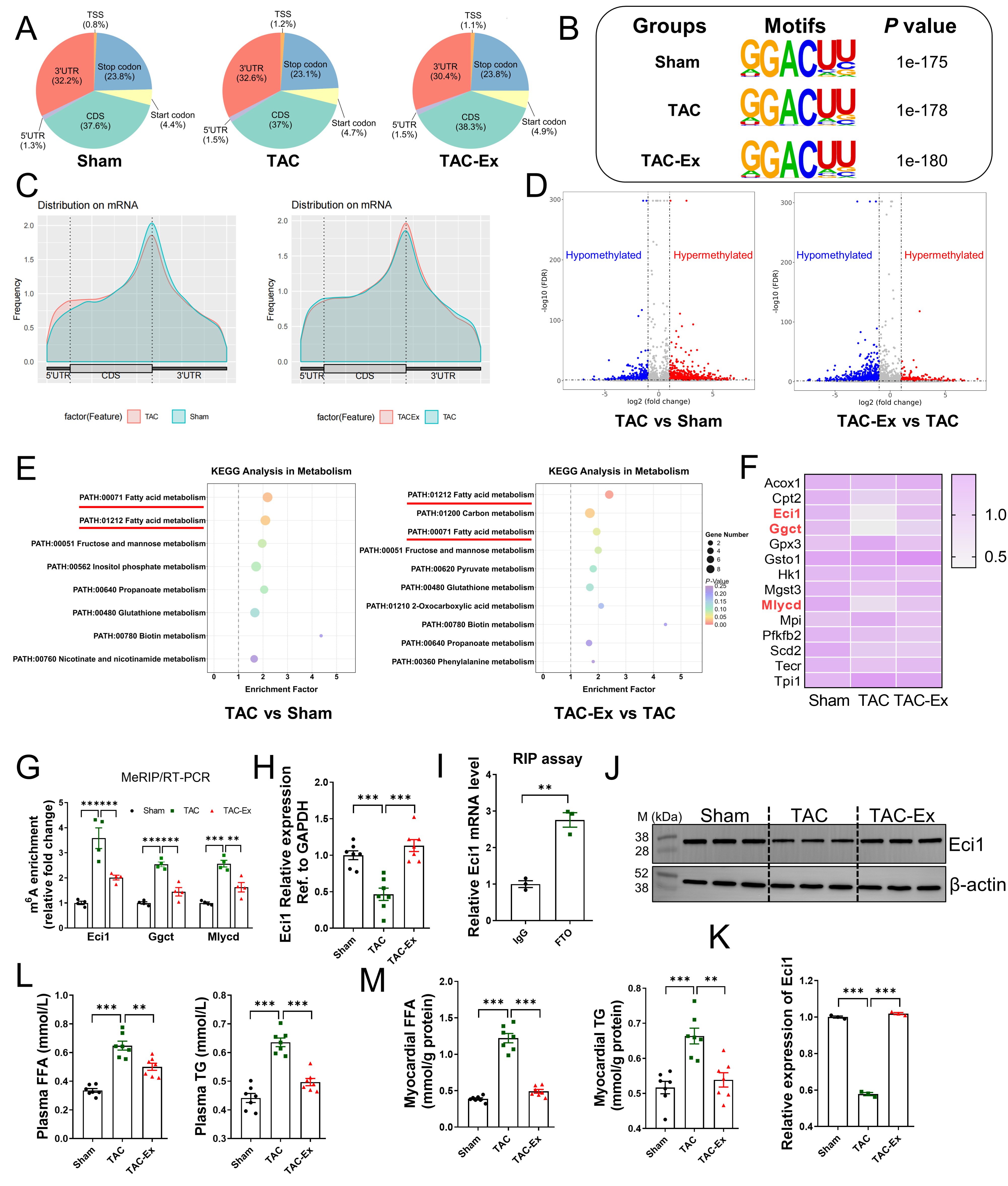
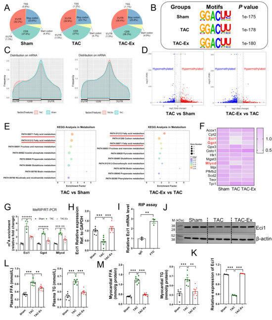
3.3. Bioinformatics Analysis and Screening of Target Gene Eci1
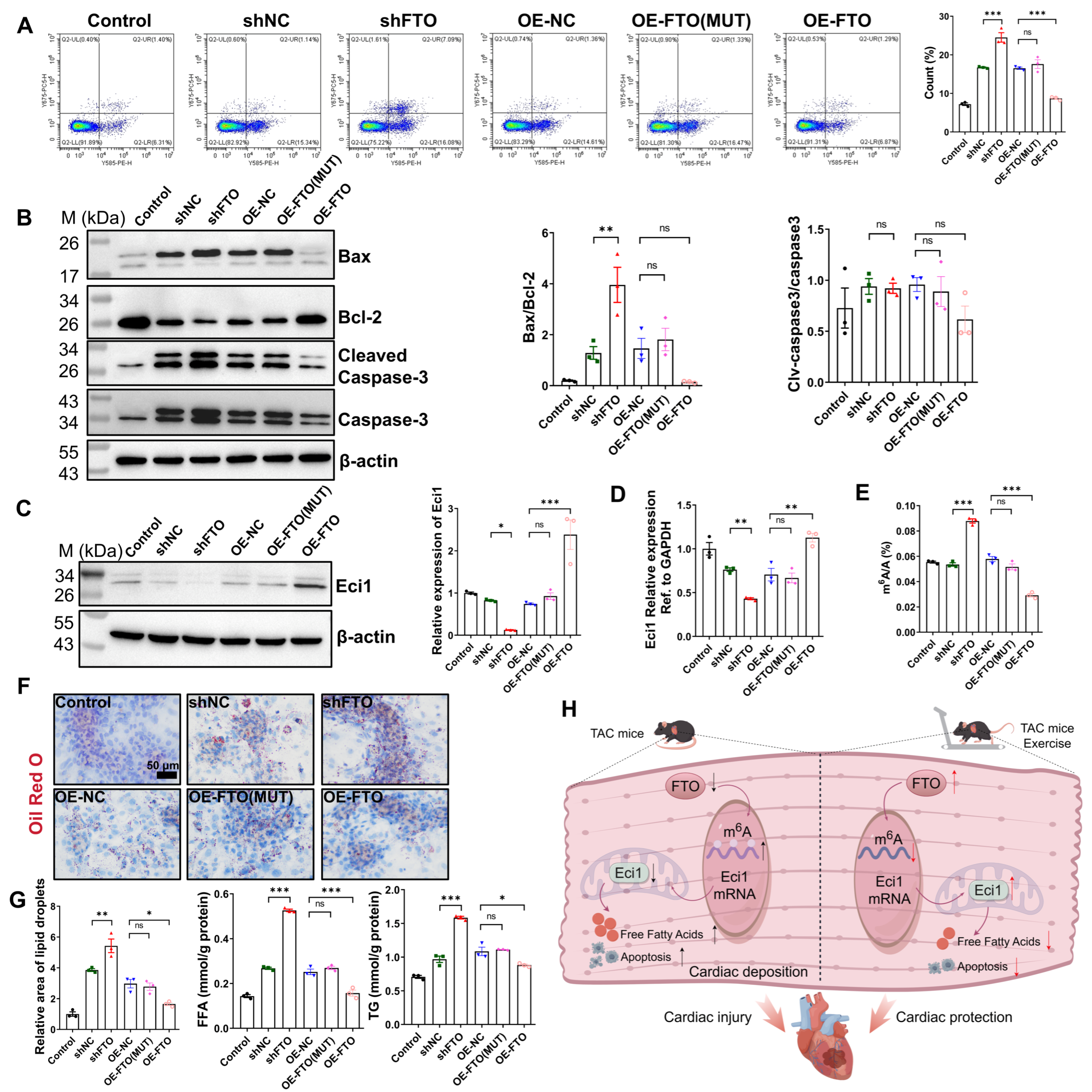
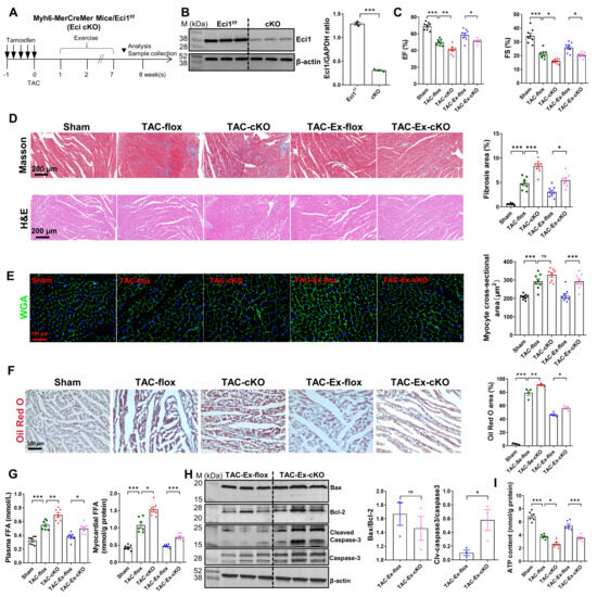
3.4. Eci1 Knockout Partially Counteracts the Benefits of Exercise
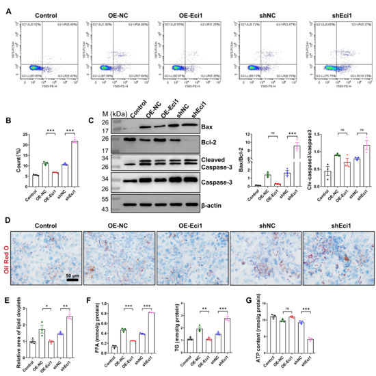
3.5. Eci1 Displays a Protective Role Against Cardiomyocyte Hypertrophy
3.6. FTO Regulates Eci1 Expression in an m6A Dependent Manner
4. Discussion
5. Conclusions
Supplementary Materials
Author Contributions
Funding
Institutional Review Board Statement
Informed Consent Statement
Data Availability Statement
Acknowledgments
Conflicts of Interest
Abbreviations
| AAV | Adeno-associated virus |
| Ang II | Angiotensin II |
| BW | Body weight |
| Eci1 | Enoyl-CoA delta isomerase 1 |
| FFA | Free fatty acid |
| FTO | Fat mass and obesity-associated protein |
| HW | Heart weight |
| m6A | N6-methyladenosine |
| qRT-PCR | Quantitative real-time PCR |
| RIP | RNA immunoprecipitation |
| TAC | Transverse aortic constriction |
| TG | Triglyceride |
| TL | Tibia length |
References
- Dridi, H.; Santulli, G.; Gambardella, J.; Jankauskas, S.S.; Yuan, Q.; Yang, J.; Reiken, S.; Wang, X.; Wronska, A.; Liu, X.; et al. IP3 receptor orchestrates maladaptive vascular responses in heart failure. J. Clin. Investig. 2022, 132, e152859. [Google Scholar] [CrossRef] [PubMed]
- Hastings, M.H.; Castro, C.; Freeman, R.; Abdul Kadir, A.; Lerchenmuller, C.; Li, H.; Rhee, J.; Roh, J.D.; Roh, K.; Singh, A.P.; et al. Intrinsic and Extrinsic Contributors to the Cardiac Benefits of Exercise. JACC Basic Transl. Sci. 2024, 9, 535–552. [Google Scholar] [CrossRef] [PubMed]
- Moreira, J.B.N.; Wohlwend, M.; Wisloff, U. Exercise and cardiac health: Physiological and molecular insights. Nat. Metab. 2020, 2, 829–839. [Google Scholar] [CrossRef] [PubMed]
- Zhou, N.; Ma, B.; Stoll, S.; Hays, T.T.; Qiu, H. The valosin-containing protein is a novel repressor of cardiomyocyte hypertrophy induced by pressure overload. Aging Cell 2017, 16, 1168–1179. [Google Scholar] [CrossRef]
- Golubeva, V.A.; Dorn, L.E.; Gilbert, C.J.; Rabolli, C.P.; Das, A.S.; Wanasinghe, V.S.; Veress, R.; Terentyev, D.; Accornero, F. Loss of YTHDF2 Alters the Expression of m(6)A-Modified Myzap and Causes Adverse Cardiac Remodeling. JACC Basic Transl. Sci. 2023, 8, 1180–1194. [Google Scholar] [CrossRef]
- Dorn, L.E.; Lasman, L.; Chen, J.; Xu, X.; Hund, T.J.; Medvedovic, M.; Hanna, J.H.; van Berlo, J.H.; Accornero, F. The N(6)-Methyladenosine mRNA Methylase METTL3 Controls Cardiac Homeostasis and Hypertrophy. Circulation 2019, 139, 533–545. [Google Scholar] [CrossRef]
- Mathiyalagan, P.; Adamiak, M.; Mayourian, J.; Sassi, Y.; Liang, Y.; Agarwal, N.; Jha, D.; Zhang, S.; Kohlbrenner, E.; Chepurko, E.; et al. FTO-Dependent N(6)-Methyladenosine Regulates Cardiac Function During Remodeling and Repair. Circulation 2019, 139, 518–532. [Google Scholar] [CrossRef]
- Gao, X.Q.; Zhang, Y.H.; Liu, F.; Ponnusamy, M.; Zhao, X.M.; Zhou, L.Y.; Zhai, M.; Liu, C.Y.; Li, X.M.; Wang, M.; et al. The piRNA CHAPIR regulates cardiac hypertrophy by controlling METTL3-dependent N(6)-methyladenosine methylation of Parp10 mRNA. Nat. Cell Biol. 2020, 22, 1319–1331. [Google Scholar] [CrossRef]
- Liu, Y.; Yang, D.; Liu, T.; Chen, J.; Yu, J.; Yi, P. N6-methyladenosine-mediated gene regulation and therapeutic implications. Trends Mol. Med. 2023, 29, 454–467. [Google Scholar] [CrossRef]
- Wu, H.Y.; Zhou, Y.M.; Liao, Z.Q.; Zhong, J.W.; Liu, Y.B.; Zhao, H.; Liang, C.Q.; Huang, R.J.; Park, K.S.; Feng, S.S.; et al. Fosl1 is vital to heart regeneration upon apex resection in adult Xenopus tropicalis. npj Regen. Med. 2021, 6, 36. [Google Scholar] [CrossRef]
- Tang, L.; Wei, X.; Li, T.; Chen, Y.; Dai, Z.; Lu, C.; Zheng, G. Emerging Perspectives of RNA N(6)-methyladenosine (m(6)A) Modification on Immunity and Autoimmune Diseases. Front. Immunol. 2021, 12, 630358. [Google Scholar] [CrossRef]
- Yang, Y.; Hsu, P.J.; Chen, Y.S.; Yang, Y.G. Dynamic transcriptomic m(6)A decoration: Writers, erasers, readers and functions in RNA metabolism. Cell Res. 2018, 28, 616–624. [Google Scholar] [CrossRef] [PubMed]
- Jia, G.; Fu, Y.; Zhao, X.; Dai, Q.; Zheng, G.; Yang, Y.; Yi, C.; Lindahl, T.; Pan, T.; Yang, Y.G.; et al. N6-methyladenosine in nuclear RNA is a major substrate of the obesity-associated FTO. Nat. Chem. Biol. 2011, 7, 885–887. [Google Scholar] [CrossRef] [PubMed]
- Gerken, T.; Girard, C.A.; Tung, Y.C.; Webby, C.J.; Saudek, V.; Hewitson, K.S.; Yeo, G.S.; McDonough, M.A.; Cunliffe, S.; McNeill, L.A.; et al. The obesity-associated FTO gene encodes a 2-oxoglutarate-dependent nucleic acid demethylase. Science 2007, 318, 1469–1472. [Google Scholar] [CrossRef] [PubMed]
- Jia, G.; Yang, C.G.; Yang, S.; Jian, X.; Yi, C.; Zhou, Z.; He, C. Oxidative demethylation of 3-methylthymine and 3-methyluracil in single-stranded DNA and RNA by mouse and human FTO. FEBS Lett. 2008, 582, 3313–3319. [Google Scholar] [CrossRef]
- Boissel, S.; Reish, O.; Proulx, K.; Kawagoe-Takaki, H.; Sedgwick, B.; Yeo, G.S.; Meyre, D.; Golzio, C.; Molinari, F.; Kadhom, N.; et al. Loss-of-function mutation in the dioxygenase-encoding FTO gene causes severe growth retardation and multiple malformations. Am. J. Hum. Genet. 2009, 85, 106–111. [Google Scholar] [CrossRef]
- Gustavsson, J.; Mehlig, K.; Leander, K.; Lissner, L.; Bjorck, L.; Rosengren, A.; Nyberg, F. FTO genotype, physical activity, and coronary heart disease risk in Swedish men and women. Circ. Cardiovasc. Genet. 2014, 7, 171–177. [Google Scholar] [CrossRef]
- Berulava, T.; Buchholz, E.; Elerdashvili, V.; Pena, T.; Islam, M.R.; Lbik, D.; Mohamed, B.A.; Renner, A.; von Lewinski, D.; Sacherer, M.; et al. Changes in m6A RNA methylation contribute to heart failure progression by modulating translation. Eur. J. Heart Fail. 2020, 22, 54–66. [Google Scholar] [CrossRef]
- Kruger, N.; Biwer, L.A.; Good, M.E.; Ruddiman, C.A.; Wolpe, A.G.; DeLalio, L.J.; Murphy, S.; Macal, E.H., Jr.; Ragolia, L.; Serbulea, V.; et al. Loss of Endothelial FTO Antagonizes Obesity-Induced Metabolic and Vascular Dysfunction. Circ. Res. 2020, 126, 232–242. [Google Scholar] [CrossRef]
- Du, Y.D.; Guo, W.Y.; Han, C.H.; Wang, Y.; Chen, X.S.; Li, D.W.; Liu, J.L.; Zhang, M.; Zhu, N.; Wang, X. N6-methyladenosine demethylase FTO impairs hepatic ischemia-reperfusion injury via inhibiting Drp1-mediated mitochondrial fragmentation. Cell Death Dis. 2021, 12, 442. [Google Scholar] [CrossRef]
- Zhang, B.; Jiang, H.; Wu, J.; Cai, Y.; Dong, Z.; Zhao, Y.; Hu, Q.; Hu, K.; Sun, A.; Ge, J. m6A demethylase FTO attenuates cardiac dysfunction by regulating glucose uptake and glycolysis in mice with pressure overload-induced heart failure. Signal Transduct. Target. Ther. 2021, 6, 377. [Google Scholar] [CrossRef] [PubMed]
- Mo, W.; Chen, Z.; Zhang, X.; Dai, G.; Ma, D.; Pan, J.; Zhang, X.; Wu, G.; Fan, W. N6-Methyladenosine Demethylase FTO (Fat Mass and Obesity-Associated Protein) as a Novel Mediator of Statin Effects in Human Endothelial Cells. Arter. Thromb. Vasc. Biol. 2022, 42, 644–658. [Google Scholar] [CrossRef] [PubMed]
- van Weeghel, M.; te Brinke, H.; van Lenthe, H.; Kulik, W.; Minkler, P.E.; Stoll, M.S.; Sass, J.O.; Janssen, U.; Stoffel, W.; Schwab, K.O.; et al. Functional redundancy of mitochondrial enoyl-CoA isomerases in the oxidation of unsaturated fatty acids. FASEB J. 2012, 26, 4316–4326. [Google Scholar] [CrossRef] [PubMed]
- Psotka, M.A.; Gottlieb, S.S.; Francis, G.S.; Allen, L.A.; Teerlink, J.R.; Adams, K.F., Jr.; Rosano, G.M.C.; Lancellotti, P. Cardiac Calcitropes, Myotropes, and Mitotropes: JACC Review Topic of the Week. J. Am. Coll. Cardiol. 2019, 73, 2345–2353. [Google Scholar] [CrossRef]
- Heggermont, W.A.; Papageorgiou, A.P.; Heymans, S.; van Bilsen, M. Metabolic support for the heart: Complementary therapy for heart failure? Eur. J. Heart Fail. 2016, 18, 1420–1429. [Google Scholar] [CrossRef] [PubMed]
- Dobrzyn, P.; Pyrkowska, A.; Duda, M.K.; Bednarski, T.; Maczewski, M.; Langfort, J.; Dobrzyn, A. Expression of lipogenic genes is upregulated in the heart with exercise training-induced but not pressure overload-induced left ventricular hypertrophy. Am. J. Physiol. Endocrinol. Metab. 2013, 304, E1348–E1358. [Google Scholar] [CrossRef]
- Marfella, R.; Di Filippo, C.; Portoghese, M.; Barbieri, M.; Ferraraccio, F.; Siniscalchi, M.; Cacciapuoti, F.; Rossi, F.; D’Amico, M.; Paolisso, G. Myocardial lipid accumulation in patients with pressure-overloaded heart and metabolic syndrome. J. Lipid Res. 2009, 50, 2314–2323. [Google Scholar] [CrossRef]
- Stout, M.B.; Scalzo, R.L.; Wellberg, E.A. Persistent Metabolic Effects of Tamoxifen: Considerations for an Experimental Tool and Clinical Breast Cancer Treatment. Endocrinology 2021, 162, bqab126. [Google Scholar] [CrossRef]
- Li, J.; Yan, C.; Wang, Y.; Chen, C.; Yu, H.; Liu, D.; Huang, K.; Han, Y. GCN5-mediated regulation of pathological cardiac hypertrophy via activation of the TAK1-JNK/p38 signaling pathway. Cell Death Dis. 2022, 13, 421. [Google Scholar] [CrossRef]
- Chang, Z.S.; Xia, J.B.; Wu, H.Y.; Peng, W.T.; Jiang, F.Q.; Li, J.; Liang, C.Q.; Zhao, H.; Park, K.S.; Song, G.H.; et al. Forkhead box O3 protects the heart against paraquat-induced aging-associated phenotypes by upregulating the expression of antioxidant enzymes. Aging Cell 2019, 18, e12990. [Google Scholar] [CrossRef]
- Bottner, J.; Werner, S.; Adams, V.; Knauth, S.; Kricke, A.; Thiele, H.; Buttner, P. Structural and functional alterations in heart and skeletal muscle following severe TAC in mice: Impact of moderate exercise training. Biol. Res. 2021, 54, 31. [Google Scholar] [CrossRef] [PubMed]
- Chang, Z.S.; Wang, L.; Zhou, J.X.; Li, M.X.; Yang, M.Y.; Luo, B.; Liu, J.J.; Sun, X.Y.; Xia, J.B. FoxO3 Activation Alleviates Doxorubicin-Induced Cardiomyopathy by Enhancing Autophagic Flux and Suppressing mTOR/ROS Signalling. J. Cell. Mol. Med. 2025, 29, e70775. [Google Scholar] [CrossRef] [PubMed]
- Xia, J.B.; Liu, K.; Lin, X.L.; Li, H.J.; Lin, J.H.; Li, L.; Liang, C.Q.; Cao, Y.; Wen, N.; Liao, Z.F.; et al. FoxO3 controls cardiomyocyte proliferation and heart regeneration by regulating Sfrp2 expression in postnatal mice. Nat. Commun. 2025, 16, 2532. [Google Scholar] [CrossRef] [PubMed]
- Qi, X.F.; Chen, Z.Y.; Xia, J.B.; Zheng, L.; Zhao, H.; Pi, L.Q.; Park, K.S.; Kim, S.K.; Lee, K.J.; Cai, D.Q. FoxO3a suppresses the senescence of cardiac microvascular endothelial cells by regulating the ROS-mediated cell cycle. J. Mol. Cell Cardiol. 2015, 81, 114–126. [Google Scholar] [CrossRef]
- Zhou, D.C.; Su, Y.H.; Jiang, F.Q.; Xia, J.B.; Wu, H.Y.; Chang, Z.S.; Peng, W.T.; Song, G.H.; Park, K.S.; Kim, S.K.; et al. CpG oligodeoxynucleotide preconditioning improves cardiac function after myocardial infarction via modulation of energy metabolism and angiogenesis. J. Cell. Physiol. 2018, 233, 4245–4257. [Google Scholar] [CrossRef]
- Jiang, F.Q.; Liu, K.; Chen, J.X.; Cao, Y.; Chen, W.Y.; Zhao, W.L.; Song, G.H.; Liang, C.Q.; Zhou, Y.M.; Huang, H.L.; et al. Mettl3-mediated m(6)A modification of Fgf16 restricts cardiomyocyte proliferation during heart regeneration. eLife 2022, 11, e77014. [Google Scholar] [CrossRef]
- Gao, M.; Qi, Z.; Feng, W.; Huang, H.; Xu, Z.; Dong, Z.; Xu, M.; Han, J.; Kloeber, J.A.; Huang, J.; et al. m6A demethylation of cytidine deaminase APOBEC3B mRNA orchestrates arsenic-induced mutagenesis. J. Biol. Chem. 2022, 298, 101563. [Google Scholar] [CrossRef]
- Liu, Z.; Ma, Z.; Zhang, H.; Summah, B.S.; Liu, H.; An, D.; Zhan, Q.; Lai, W.; Zeng, Q.; Ren, H.; et al. Ferulic acid increases intestinal Lactobacillus and improves cardiac function in TAC mice. Biomed. Pharmacother. 2019, 120, 109482. [Google Scholar] [CrossRef]
- Cui, X.; Zhang, L.; Meng, J.; Rao, M.K.; Chen, Y.; Huang, Y. MeTDiff: A Novel Differential RNA Methylation Analysis for MeRIP-Seq Data. IEEE/ACM Trans. Comput. Biol. Bioinform. 2018, 15, 526–534. [Google Scholar] [CrossRef]
- Despres, J.P.; Lemieux, I. Abdominal obesity and metabolic syndrome. Nature 2006, 444, 881–887. [Google Scholar] [CrossRef]
- Bertero, E.; Maack, C. Metabolic remodelling in heart failure. Nat. Rev. Cardiol. 2018, 15, 457–470. [Google Scholar] [CrossRef] [PubMed]
- Neufeldt, D.; Schmidt, A.; Mohr, E.; Lu, D.; Chatterjee, S.; Fuchs, M.; Xiao, K.; Pan, W.; Cushman, S.; Jahn, C.; et al. Circular RNA circZFPM2 regulates cardiomyocyte hypertrophy and survival. Basic Res. Cardiol. 2024, 119, 613–632. [Google Scholar] [CrossRef] [PubMed]
- Huo, Y.; Wang, W.; Zhang, J.; Xu, D.; Bai, F.; Gui, Y. Maternal androgen excess inhibits fetal cardiomyocytes proliferation through RB-mediated cell cycle arrest and induces cardiac hypertrophy in adulthood. J. Endocrinol. Investig. 2024, 47, 603–617. [Google Scholar] [CrossRef] [PubMed]
- Liu, P.; Zhang, Z.; Cai, Y.; Li, Z.; Zhou, Q.; Chen, Q. Ferroptosis: Mechanisms and role in diabetes mellitus and its complications. Ageing Res. Rev. 2024, 94, 102201. [Google Scholar] [CrossRef]
- Gibb, A.A.; Hill, B.G. Metabolic Coordination of Physiological and Pathological Cardiac Remodeling. Circ. Res. 2018, 123, 107–128. [Google Scholar] [CrossRef]
- Wang, L.; Wang, J.; Yu, P.; Feng, J.; Xu, G.E.; Zhao, X.; Wang, T.; Lehmann, H.I.; Li, G.; Sluijter, J.P.G.; et al. METTL14 is required for exercise-induced cardiac hypertrophy and protects against myocardial ischemia-reperfusion injury. Nat. Commun. 2022, 13, 6762. [Google Scholar] [CrossRef]
- Zhang, X.; Huang, D.X.; Xuan, C.; Li, Y.; Jiang, Y.; Wu, X.; Zhou, W.; Lei, Y.; Yang, F.; Ma, H.; et al. Aerobic exercise training attenuates ischemia-reperfusion injury in mice by decreasing the methylation level of METTL3-associated m6A RNA in cardiomyocytes. Life Sci. 2025, 361, 123294. [Google Scholar] [CrossRef]
- Wang, C.; Shen, S.; Kang, J.; Sugai-Munson, A.; Xiao, X.; Zhang, Y.; Zhu, J.; Liu, Z.; McKay, T.B.; Akeju, O.; et al. METTL3 Is Essential for Exercise Benefits in Diabetic Cardiomyopathy. Circulation 2025, 152, 327–345. [Google Scholar] [CrossRef]
- Kmietczyk, V.; Riechert, E.; Kalinski, L.; Boileau, E.; Malovrh, E.; Malone, B.; Gorska, A.; Hofmann, C.; Varma, E.; Jurgensen, L.; et al. m(6)A-mRNA methylation regulates cardiac gene expression and cellular growth. Life Sci. Alliance 2019, 2, e201800233. [Google Scholar] [CrossRef]
- Liu, J.; Yue, Y.; Han, D.; Wang, X.; Fu, Y.; Zhang, L.; Jia, G.; Yu, M.; Lu, Z.; Deng, X.; et al. A METTL3-METTL14 complex mediates mammalian nuclear RNA N6-adenosine methylation. Nat. Chem. Biol. 2014, 10, 93–95. [Google Scholar] [CrossRef]
- Zheng, G.; Dahl, J.A.; Niu, Y.; Fedorcsak, P.; Huang, C.M.; Li, C.J.; Vagbo, C.B.; Shi, Y.; Wang, W.L.; Song, S.H.; et al. ALKBH5 is a mammalian RNA demethylase that impacts RNA metabolism and mouse fertility. Mol. Cell 2013, 49, 18–29. [Google Scholar] [CrossRef]
- Wang, J.; Li, Y.; Deng, L.; Zha, Y.; Zhang, S. FTO suppresses cardiac fibrosis after myocardial infarction via m(6)A-mediated epigenetic modification of EPRS. Mol. Med. 2024, 30, 213. [Google Scholar] [CrossRef] [PubMed]
- Zhao, X.; Yang, Y.; Sun, B.F.; Shi, Y.; Yang, X.; Xiao, W.; Hao, Y.J.; Ping, X.L.; Chen, Y.S.; Wang, W.J.; et al. FTO-dependent demethylation of N6-methyladenosine regulates mRNA splicing and is required for adipogenesis. Cell Res. 2014, 24, 1403–1419. [Google Scholar] [CrossRef] [PubMed]
- Zhou, L.; Mei, S.; Ma, X.; Wuyun, Q.; Cai, Z.; Chen, C.; Ding, H.; Yan, J. Multi-omics insights into the pathogenesis of diabetic cardiomyopathy: Epigenetic and metabolic profiles. Epigenomics 2025, 17, 33–48. [Google Scholar] [CrossRef] [PubMed]
- Dundr, P.; Bartu, M.; Hojny, J.; Michalkova, R.; Hajkova, N.; Struzinska, I.; Krkavcova, E.; Hadravsky, L.; Kleissnerova, L.; Kopejskova, J.; et al. HNF1B, EZH2 and ECI2 in prostate carcinoma. Molecular, immunohistochemical and clinico-pathological study. Sci. Rep. 2020, 10, 14365. [Google Scholar] [CrossRef]
- Wu, W.; Yan, L.; Yuan, X.F.; Wang, L.; Zhang, Y.; Tu, R.X.; Pan, J.Q.; Yin, L.; Ge, Z.R. Identification of key proteins as potential biomarkers associated with post-infarction complications in diabetics. Int. J. Immunopathol. Pharmacol. 2023, 37, 3946320231216313. [Google Scholar] [CrossRef]
- Chen, H.; Yu, S.; Zhang, X.; Gao, Y.; Wang, H.; Li, Y.; He, D.; Jia, W. Comparative proteomics reveals that fatty acid metabolism is involved in myocardial adaptation to chronic hypoxic injury. PLoS ONE 2024, 19, e0305571. [Google Scholar] [CrossRef]
- Shirakabe, A.; Zhai, P.; Ikeda, Y.; Saito, T.; Maejima, Y.; Hsu, C.P.; Nomura, M.; Egashira, K.; Levine, B.; Sadoshima, J. Drp1-Dependent Mitochondrial Autophagy Plays a Protective Role Against Pressure Overload-Induced Mitochondrial Dysfunction and Heart Failure. Circulation 2016, 133, 1249–1263. [Google Scholar] [CrossRef]
- Bramhecha, Y.M.; Guerard, K.P.; Audet-Walsh, E.; Rouzbeh, S.; Kassem, O.; Pernet, E.; Scarlata, E.; Hamel, L.; Brimo, F.; Divangahi, M.; et al. Fatty acid oxidation enzyme Delta3, Delta2-enoyl-CoA isomerase 1 (ECI1) drives aggressive tumor phenotype and predicts poor clinical outcome in prostate cancer patients. Oncogene 2022, 41, 2798–2810. [Google Scholar] [CrossRef]
- Wei, L.; Du, Y.; Gao, S.; Li, D.; Zhang, K.; He, W.; Lu, Y.; Zhu, X. TGF-beta1-induced m6A modifications accelerate onset of nuclear cataract in high myopia by modulating the PCP pathway. Nat. Commun. 2025, 16, 3859. [Google Scholar] [CrossRef]
- Yen, Y.P.; Lung, T.H.; Liau, E.S.; Wu, C.C.; Huang, G.L.; Hsu, F.Y.; Chang, M.; Yang, Z.D.; Huang, C.Y.; Zheng, Z.; et al. The motor neuron m6A repertoire governs neuronal homeostasis and FTO inhibition mitigates ALS symptom manifestation. Nat. Commun. 2025, 16, 4063. [Google Scholar] [CrossRef]
- Liu, X.W.; Xu, H.W.; Zhang, S.B.; Yi, Y.Y.; Chang, S.J.; Wang, S.J. ELF1-mediated transactivation of METTL3/YTHDF2 promotes nucleus pulposus cell senescence via m6A-dependent destabilization of E2F3 mRNA in intervertebral disc degeneration. Cell Death Discov. 2025, 11, 267. [Google Scholar] [CrossRef]






| Plasmid | Group | Expressed Sequence |
|---|---|---|
| LV-EF1a-EGFP-CMV-Puro-WPRE | OE-NC | / |
| LV-EF1a-Eci1-EGFP-CMV-Puro-WPRE | OE-Eci1 | NM_010023.4 |
| LV-EF1a-FTO(wt)-EGFP-CMV-Puro-WPRE | OE-FTO | NM_011936.2 |
| LV-EF1a-FTO(mut)-EGFP-CMV-Puro-WPRE | OE-FTO(MUT) | NM_011936.2 (R96Q) |
| LV-U6-shRNA(NC)-CMV-EGFP-T2A-Puro-WPRE | shNC | CCTAAGGTTAAGTCGCCCTCG |
| LV-U6-shRNA(Eci1)-CMV-EGFP-T2A-Puro-WPRE | shEci1 | GCTGACAACCCCAAATATACT |
| LV-U6-shRNA(FTO)-CMV-EGFP-T2A-Puro-WPRE | shFTO | GCACCTTGGATTATATCTTAG |
Disclaimer/Publisher’s Note: The statements, opinions and data contained in all publications are solely those of the individual author(s) and contributor(s) and not of MDPI and/or the editor(s). MDPI and/or the editor(s) disclaim responsibility for any injury to people or property resulting from any ideas, methods, instructions or products referred to in the content. |
© 2026 by the authors. Licensee MDPI, Basel, Switzerland. This article is an open access article distributed under the terms and conditions of the Creative Commons Attribution (CC BY) license.
Share and Cite
Wang, J.; Chang, Z.; Lin, S.; Sha, G.; Zeng, W.; Huang, Q.; Deng, Q.; Wang, S.; Hu, M.; Xia, J. FTO-Eci1 Axis Mediates Exercise-Induced Cardioprotection in Pressure Overload Mice. Biomolecules 2026, 16, 98. https://doi.org/10.3390/biom16010098
Wang J, Chang Z, Lin S, Sha G, Zeng W, Huang Q, Deng Q, Wang S, Hu M, Xia J. FTO-Eci1 Axis Mediates Exercise-Induced Cardioprotection in Pressure Overload Mice. Biomolecules. 2026; 16(1):98. https://doi.org/10.3390/biom16010098
Chicago/Turabian StyleWang, Jinyun, Zaoshang Chang, Shuo Lin, Guangyuan Sha, Wenyan Zeng, Qirong Huang, Qibin Deng, Shen Wang, Min Hu, and Jingbo Xia. 2026. "FTO-Eci1 Axis Mediates Exercise-Induced Cardioprotection in Pressure Overload Mice" Biomolecules 16, no. 1: 98. https://doi.org/10.3390/biom16010098
APA StyleWang, J., Chang, Z., Lin, S., Sha, G., Zeng, W., Huang, Q., Deng, Q., Wang, S., Hu, M., & Xia, J. (2026). FTO-Eci1 Axis Mediates Exercise-Induced Cardioprotection in Pressure Overload Mice. Biomolecules, 16(1), 98. https://doi.org/10.3390/biom16010098

