Neuronal Plasticity-Dependent Paradigm and Young Plasma Treatment Prevent Synaptic and Motor Deficit in a Rett Syndrome Mouse Model
Abstract
1. Introduction
2. Materials and Methods
2.1. Mice, Housing Conditions, and Genotyping
2.2. Overall Phenotype and Behavioral Tests
2.3. Golgi Staining and Morphological Evaluation
2.4. RNA-Seq and Gene Ontology Enrichment Analysis
2.5. Gene and Protein Expression
2.6. Collection of Mouse Young Plasma Samples and Plasma Injection
2.7. Diaphragm Neuromuscular Junction
2.8. Statistical Analysis
3. Results
3.1. The Exposure to a Neuronal Plasticity-Dependent Paradigm Ameliorates the Phenotype Exhibited by a Mouse Model of Rett Syndrome
3.2. The Neuronal Plasticity-Dependent Paradigm Exposure Reduces the Behavioral Alterations and Motor Deficits Exhibited by a Mouse Model of Rett Syndrome
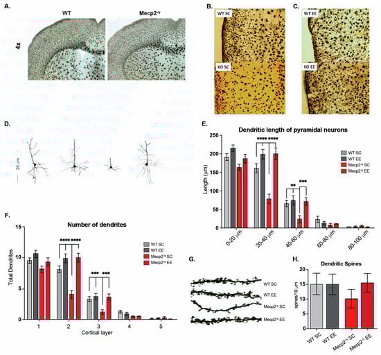
3.3. The Exposure to a Neuronal Plasticity-Dependent Paradigm Decreases the Synaptic Deficit Exhibited by an RTT Mouse Model
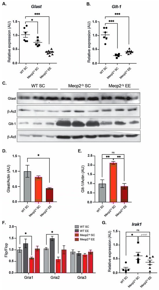
3.4. The Expression of Genes Related to Cellular Homeostasis Is Altered in an RTT Mouse Model and Can Be Partially Reestablished by Exposure to a Neuronal Plasticity-Dependent Paradigm
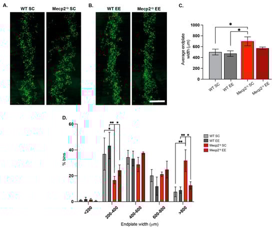
3.5. The Exposure to a Neuronal Plasticity-Dependent Paradigm Ameliorates the Altered Distribution of Neuromuscular Synapses in an RTT Mouse Model
3.6. The Treatment with Plasma from Young Mice Attenuates the RTT-like Phenotype in Mice
3.7. The Treatment with Plasma from Young Mice Decreases the Synaptic Deficit Exhibited by an RTT Mouse Model
4. Discussion
5. Conclusions
Supplementary Materials
Author Contributions
Funding
Institutional Review Board Statement
Informed Consent Statement
Data Availability Statement
Conflicts of Interest
References
- Rett, A. Uber Ein Eigenartiges Hirnatrophisches Syndrom Bei Hyperammonaemie in Kindesalter. Wien. Med. Wochenschr. 1966, 116, 723–736. [Google Scholar]
- Laurvick, C.L.; de Klerk, N.; Bower, C.; Christodoulou, J.; Ravine, D.; Ellaway, C.; Williamson, S.; Leonard, H. Rett Syndrome in Australia: A Review of the Epidemiology. J. Pediatr. 2006, 148, 347–352. [Google Scholar] [CrossRef]
- Petriti, U.; Dudman, D.C.; Scosyrev, E.; Lopez-Leon, S. Global Prevalence of Rett Syndrome: Systematic Review and Meta-Analysis. Syst. Rev. 2023, 12, 5. [Google Scholar] [CrossRef]
- Amir, R.E.; Van Den Veyver, I.B.; Wan, M.; Tran, C.Q.; Francke, U.; Zoghbi, H.Y. Rett Syndrome Is Caused by Mutations in X-Linked MECP2, Encoding Methyl-CpG-Binding Protein 2. Nat. Genet. 1999, 23, 185–188. [Google Scholar] [CrossRef]
- Chahrour, M.; Zoghbi, H.Y. The Story of Rett Syndrome: From Clinic to Neurobiology. Neuron 2007, 56, 422–437. [Google Scholar] [CrossRef]
- Liyanage, V.R.B.; Rastegar, M. Rett Syndrome and MeCP2. Neuromolecular Med. 2014, 16, 231–264. [Google Scholar] [CrossRef]
- Vashi, N.; Justice, M.J. Treating Rett Syndrome: From Mouse Models to Human Therapies. Mamm. Genome 2019, 30, 90–110. [Google Scholar] [CrossRef]
- Jellinger, K.A. Neuropathology of Movement Disorders. Neurosurg. Clin. N. Am. 1998, 9, 237–262. [Google Scholar] [CrossRef]
- Tarquinio, D.C.; Hou, W.; Neul, J.L.; Kaufmann, W.E.; Glaze, D.G.; Motil, K.J.; Skinner, S.A.; Lee, H.S.; Percy, A.K. The Changing Face of Survival in Rett Syndrome and MECP2-Related Disorders. Pediatr. Neurol. 2015, 53, 402–411. [Google Scholar] [CrossRef]
- Amir, R.E.; Zoghbi, H.Y. Rett Syndrome: Methyl-CpG-Binding Protein 2 Mutations and Phenotype-Genotype Correlations. Am. J. Med. Genet. 2000, 97, 147–152. [Google Scholar] [CrossRef]
- Wan, M.; Lee, S.S.J.; Zhang, X.; Houwink-Manville, I.; Song, H.R.; Amir, R.E.; Budden, S.; Naidu, S.B.; Pereira, J.L.P.; Lo, I.F.M.; et al. Rett Syndrome and beyond: Recurrent Spontaneous and Familial MECP2 Mutations at CpG Hotspots. Am. J. Hum. Genet. 1999, 65, 1520–1529. [Google Scholar] [CrossRef]
- Meehan, R.R.; Lewis, J.D.; McKay, S.; Kleiner, E.L.; Bird, A.P. Identification of a Mammalian Protein That Binds Specifically to DNA Containing Methylated CpGs. Cell 1989, 58, 499–507. [Google Scholar] [CrossRef]
- Chahrour, M.; Jung, S.Y.; Shaw, C.; Zhou, X.; Wong, S.T.C.; Qin, J.; Zoghbi, H.Y. MeCP2, a Key Contributor to Neurological Disease, Activates and Represses Transcription. Science 2008, 320, 1224–1229. [Google Scholar] [CrossRef]
- Shahbazian, M.D.; Antalffy, B.; Armstrong, D.L.; Zoghbi, H.Y. Insight into Rett Syndrome: MeCP2 Levels Display Tissue- and Cell-Specific Differences and Correlate with Neuronal Maturation. Hum. Mol. Genet. 2002, 11, 115–124. [Google Scholar] [CrossRef]
- Bedogni, F.; Cobolli Gigli, C.; Pozzi, D.; Rossi, R.L.; Scaramuzza, L.; Rossetti, G.; Pagani, M.; Kilstrup-Nielsen, C.; Matteoli, M.; Landsberger, N. Defects During Mecp2 Null Embryonic Cortex Development Precede the Onset of Overt Neurological Symptoms. Cereb. Cortex 2016, 26, 2517–2529. [Google Scholar] [CrossRef]
- Guy, J.; Hendrich, B.; Holmes, M.; Martin, J.E.; Bird, A. A Mouse Mecp2-Null Mutation Causes Neurological Symptoms That Mimic Rett Syndrome. Nat. Genet. 2001, 27, 322–326. [Google Scholar] [CrossRef]
- Chen, R.Z.; Akbarian, S.; Tudor, M.; Jaenisch, R. Deficiency of Methyl-CpG Binding Protein-2 in CNS Neurons Results in a Rett-like Phenotype in Mice. Nat. Genet. 2001, 27, 327–331. [Google Scholar] [CrossRef]
- Pelka, G.J.; Watson, C.M.; Radziewic, T.; Hayward, M.; Lahooti, H.; Christodoulou, J.; Tam, P.P. Mecp2 Deficiency Is Associated with Learning and Cognitive Deficits and Altered Gene Activity in the Hippocampal Region of Mice. Brain 2006, 129, 887–898. [Google Scholar] [CrossRef]
- Kyle, S.M.; Vashi, N.; Justice, M.J. Rett Syndrome: A Neurological Disorder with Metabolic Components. Open Biol. 2018, 8, 170216. [Google Scholar] [CrossRef] [PubMed]
- Lombardi, L.M.; Baker, S.A.; Zoghbi, H.Y. MECP2 Disorders: From the Clinic to Mice and Back. J. Clin. Investig. 2015, 125, 2914–2923. [Google Scholar] [CrossRef] [PubMed]
- Pepe, G.; Fioriniello, S.; Marracino, F.; Capocci, L.; Maglione, V.; D’Esposito, M.; Di Pardo, A.; Della Ragione, F. Blood–Brain Barrier Integrity Is Perturbed in a Mecp2-Null Mouse Model of Rett Syndrome. Biomolecules 2023, 13, 606. [Google Scholar] [CrossRef] [PubMed]
- Nguyen, M.V.C.; Du, F.; Felice, C.A.; Shan, X.; Nigam, A.; Mandel, G.; Robinson, J.K.; Ballas, N. MeCP2 Is Critical for Maintaining Mature Neuronal Networks and Global Brain Anatomy during Late Stages of Postnatal Brain Development and in the Mature Adult Brain. J. Neurosci. 2012, 32, 10021–10034. [Google Scholar] [CrossRef]
- Derecki, N.C.; Cronk, J.C.; Lu, Z.; Xu, E.; Abbott, S.B.G.; Guyenet, P.G.; Kipnis, J. Wild-Type Microglia Arrest Pathology in a Mouse Model of Rett Syndrome. Nature 2012, 484, 105–109. [Google Scholar] [CrossRef] [PubMed]
- Giacometti, E.; Luikenhuis, S.; Beard, C.; Jaenisch, R. Partial Rescue of MeCP2 Deficiency by Postnatal Activation of MeCP2. Proc. Natl. Acad. Sci. USA 2007, 104, 1931–1936. [Google Scholar] [CrossRef] [PubMed]
- Guy, J.; Gan, J.; Selfridge, J.; Cobb, S.; Bird, A. Reversal of Neurological Defects in a Mouse Model of Rett Syndrome. Science 2007, 315, 1143–1147. [Google Scholar] [CrossRef]
- Ballas, N.; Lioy, D.T.; Grunseich, C.; Mandel, G. Non-Cell Autonomous Influence of MeCP2-Deficient Glia on Neuronal Dendritic Morphology. Nat. Neurosci. 2009, 12, 311–317. [Google Scholar] [CrossRef]
- Xu, X.; Miller, E.C.; Pozzo-Miller, L. Dendritic Spine Dysgenesis in Rett Syndrome. Front. Neuroanat. 2014, 8, 97. [Google Scholar] [CrossRef]
- Belichenko, P.V.; Oldfors, A.; Hagberg, B.; Dahlström, A. Rett Syndrome: 3-D Confocal Microscopy of Cortical Pyramidal Dendrites and Afferents. Neuroreport 1994, 5, 1509–1513. [Google Scholar] [CrossRef]
- Armstrong, D.D. The Neuropathology of Rett Syndrome—Overview 1994. Neuropediatrics 1995, 26, 100–104. [Google Scholar] [CrossRef]
- Chapleau, C.A.; Calfa, G.D.; Lane, M.C.; Albertson, A.J.; Larimore, J.L.; Kudo, S.; Armstrong, D.L.; Percy, A.K.; Pozzo-Miller, L. Dendritic Spine Pathologies in Hippocampal Pyramidal Neurons from Rett Syndrome Brain and after Expression of Rett-Associated MECP2 Mutations. Neurobiol. Dis. 2009, 35, 219–233. [Google Scholar] [CrossRef]
- Kim, K.Y.; Hysolli, E.; Park, I.H. Neuronal Maturation Defect in Induced Pluripotent Stem Cells from Patients with Rett Syndrome. Proc. Natl. Acad. Sci. USA 2011, 108, 14169–14174. [Google Scholar] [CrossRef]
- Patriarchi, T.; Amabile, S.; Frullanti, E.; Landucci, E.; Lo Rizzo, C.; Ariani, F.; Costa, M.; Olimpico, F.; Hell, J.W.; Vaccarino, F.M.; et al. Imbalance of Excitatory/Inhibitory Synaptic Protein Expression in IPSC-Derived Neurons from FOXG1 Patients and in Foxg1 Mice. Eur. J. Hum. Genet. 2016, 24, 871–880. [Google Scholar] [CrossRef]
- Belichenko, N.P.; Belichenko, P.V.; Mobley, W.C. Evidence for Both Neuronal Cell Autonomous and Nonautonomous Effects of Methyl-CpG-Binding Protein 2 in the Cerebral Cortex of Female Mice with Mecp2 Mutation. Neurobiol. Dis. 2009, 34, 71–77. [Google Scholar] [CrossRef]
- Fukuda, T.; Itoh, M.; Ichikawa, T.; Washiyama, K.; Goto, Y. Delayed Maturation of Neuronal Architecture and Synaptogenesis in Cerebral Cortex of Mecp2-Deficient Mice. J. Neuropathol. Exp. Neurol. 2005, 64, 537–544. [Google Scholar] [CrossRef] [PubMed]
- Stuss, D.; Boyd, J.; Levin, D.; Delaney, K. MeCP2 Mutation Results in Compartment-Specific Reductions in Dendritic Branching and Spine Density in Layer 5 Motor Cortical Neurons of YFP-H Mice. PLoS ONE 2012, 7, e31896. [Google Scholar] [CrossRef] [PubMed]
- Landi, S.; Putignano, E.; Boggio, E.M.; Giustetto, M.; Pizzorusso, T.; Ratto, G.M. The Short-Time Structural Plasticity of Dendritic Spines Is Altered in a Model of Rett Syndrome. Sci. Rep. 2011, 1, 45. [Google Scholar] [CrossRef] [PubMed]
- Blackman, M.P.; Djukic, B.; Nelson, S.B.; Turrigiano, G.G. A Critical and Cell-Autonomous Role for MeCP2 in Synaptic Scaling Up. J. Neurosci. 2012, 32, 13529–13536. [Google Scholar] [CrossRef]
- Nithianantharajah, J.; Hannan, A.J. Enriched Environments, Experience-Dependent Plasticity and Disorders of the Nervous System. Nat. Rev. Neurosci. 2006, 7, 697–709. [Google Scholar] [CrossRef]
- Downs, J.; Rodger, J.; Li, C.; Tan, X.; Hu, N.; Wong, K.; de Klerk, N.; Leonard, H. Environmental Enrichment Intervention for Rett Syndrome: An Individually Randomised Stepped Wedge Trial. Orphanet J. Rare Dis. 2018, 13, 3. [Google Scholar] [CrossRef]
- Mohd Sahini, S.N.; Mohd Nor Hazalin, N.A.; Srikumar, B.N.; Jayasingh Chellammal, H.S.; Surindar Singh, G.K. Environmental Enrichment Improves Cognitive Function, Learning, Memory and Anxiety-Related Behaviours in Rodent Models of Dementia: Implications for Future Study. Neurobiol. Learn. Mem. 2024, 208, 107880. [Google Scholar] [CrossRef]
- Kondo, M.; Gray, L.; Pelka, G.; Christodoulou, J.; Tam, P.; Hannan, A. Environmental Enrichment Ameliorates a Motor Coordination Deficit in a Mouse Model of Rett Syndrome--Mecp2 Gene Dosage Effects and BDNF Expression. Eur. J. Neurosci. 2008, 27, 3342–3350. [Google Scholar] [CrossRef] [PubMed]
- Nag, N.; Moriuchi, J.M.; Peitzman, C.G.; Ward, B.C.; Kolodny, N.H.; Berger-Sweeney, J.E. Environmental Enrichment Alters Locomotor Behaviour and Ventricular Volume in Mecp2 1lox Mice. Behav. Brain Res. 2009, 3, 44–48. [Google Scholar] [CrossRef] [PubMed]
- Kerr, B.; Silva, P.; Walz, K.; Young, J. Unconventional Transcriptional Response to Environmental Enrichment in a Mouse Model of Rett Syndrome. PLoS ONE 2010, 5, e11534. [Google Scholar] [CrossRef]
- Achilly, N.P.; Wang, W.; Zoghbi, H.Y. Presymptomatic Training Mitigates Functional Deficits in a Mouse Model of Rett Syndrome. Nature 2021, 592, 596–600. [Google Scholar] [CrossRef] [PubMed]
- Lonetti, G.; Angelucci, A.; Morando, L.; Boggio, E.; Giustetto, M.; Pizzorusso, T. Early Environmental Enrichment Moderates the Behavioral and Synaptic Phenotype of MeCP2 Null Mice. Biol. Psychiatry 2010, 67, 657–665. [Google Scholar] [CrossRef]
- Kerr, B.; Soto, C.J.; Saez, M.; Abrams, A.; Walz, K.; Young, J.I. Transgenic Complementation of MeCP2 Deficiency: Phenotypic Rescue of Mecp2-Null Mice by Isoform-Specific Transgenes. Eur. J. Hum. Genet. 2012, 20, 69–76. [Google Scholar] [CrossRef]
- Gelfo, F.; Cutuli, D.; Foti, F.; Laricchiuta, D.; De-Bartolo, P.; Caltagirone, C.; Petrosini, L.; Angelucci, F. Enriched Environment Improves Motor Function and Increases Neurotrophins in Hemicerebellar Lesioned Rats. Neurorehabil Neural Repair 2011, 25, 243–252. [Google Scholar] [CrossRef]
- Turner, C.A.; Lewis, M.H. Environmental Enrichment: Effects on Stereotyped Behavior and Neurotrophin Levels. Physiol. Behav. 2003, 80, 259–266. [Google Scholar] [CrossRef]
- Villeda, S.A.; Plambeck, K.E.; Middeldorp, J.; Castellano, J.M.; Mosher, K.I.; Luo, J.; Smith, L.K.; Bieri, G.; Lin, K.; Berdnik, D.; et al. Young Blood Reverses Age-Related Impairments in Cognitive Function and Synaptic Plasticity in Mice. Nat. Med. 2014, 20, 659–663. [Google Scholar] [CrossRef]
- Torres, R.F.; Hidalgo, C.; Kerr, B. Mecp2 Mediates Experience-Dependent Transcriptional Upregulation of Ryanodine Receptor Type-3. Front. Mol. Neurosci. 2017, 10, 188. [Google Scholar] [CrossRef]
- Torres-Andrade, R.; Moldenhauer, R.; Gutierrez-Bertín, N.; Soto-Covasich, J.; Mancilla-Medina, C.; Ehrenfeld, C.; Kerr, B. The Increase in Body Weight Induced by Lack of Methyl CpG Binding Protein-2 Is Associated with Altered Leptin Signalling in the Hypothalamus. Exp. Physiol. 2014, 99, 1229–1240. [Google Scholar] [CrossRef] [PubMed]
- Schmittgen, T.D.; Livak, K.J. Analyzing Real-Time PCR Data by the Comparative C(T) Method. Nat. Protoc. 2008, 3, 1101–1108. [Google Scholar] [CrossRef]
- Kerr, B.; Alvarez-saavedra, M.; Sáez, M.A.; Saona, A.; Young, J.I. Defective Body-Weight Regulation, Motor Control and Abnormal Social Interactions in Mecp2 Hypomorphic Mice. Hum. Mol. Genet. 2008, 17, 1707–1717. [Google Scholar] [CrossRef][Green Version]
- Calfa, G.; Percy, A.K.; Pozzo-Miller, L. Experimental Models of Rett Syndrome Based on Mecp2 Dysfunction. Exp. Biol. Med. 2011, 236, 3–19. [Google Scholar] [CrossRef] [PubMed]
- Maezawa, I.; Jin, L.W. Rett Syndrome Microglia Damage Dendrites and Synapses by the Elevated Release of Glutamate. J. Neurosci. 2010, 30, 5346–5356. [Google Scholar] [CrossRef]
- Okabe, Y.; Takahashi, T.; Mitsumasu, C.; Kosai, K.-I.; Tanaka, E.; Matsuishi, T. Alterations of Gene Expression and Glutamate Clearance in Astrocytes Derived from an Mecp2-Null Mouse Model of Rett Syndrome. PLoS ONE 2012, 7, e35354. [Google Scholar] [CrossRef]
- Vandenberg, R.J.; Ryan, R.M. Mechanisms of Glutamate Transport. Physiol. Rev. 2013, 93, 1621–1657. [Google Scholar] [CrossRef] [PubMed]
- Pei, W.; Huang, Z.; Wang, C.; Han, Y.; Park, J.S.; Niu, L. Flip and Flop: A Molecular Determinant for AMPA Receptor Channel Opening. Biochemistry 2009, 48, 3767–3777. [Google Scholar] [CrossRef]
- Li, R.; Dong, Q.; Yuan, X.; Zeng, X.; Gao, Y.; Chiao, C.; Li, H.; Zhao, X.; Keles, S.; Wang, Z.; et al. Misregulation of Alternative Splicing in a Mouse Model of Rett Syndrome. PLoS Genet. 2016, 12, e1006129. [Google Scholar] [CrossRef]
- Kishi, N.; MacDonald, J.L.; Ye, J.; Molyneaux, B.J.; Azim, E.; Macklis, J.D. Reduction of Aberrant NF-ΚB Signalling Ameliorates Rett Syndrome Phenotypes in Mecp2-Null Mice. Nat. Commun. 2016, 7, 10520. [Google Scholar] [CrossRef]
- Henriquez, J.P.; Webb, A.; Bence, M.; Bildsoe, H.; Sahores, M.; Hughes, S.M.; Salinas, P.C. Wnt Signaling Promotes AChR Aggregation at the Neuromuscular Synapse in Collaboration with Agrin. Proc. Natl. Acad. Sci. USA 2008, 105, 18812–18817. [Google Scholar] [CrossRef] [PubMed]
- Phillips, C. Brain-Derived Neurotrophic Factor, Depression, and Physical Activity: Making the Neuroplastic Connection. Neural Plast. 2017, 2017, 7260130. [Google Scholar] [CrossRef] [PubMed]
- Hannan, A.J. Review: Environmental Enrichment and Brain Repair: Harnessing the Therapeutic Effects of Cognitive Stimulation and Physical Activity to Enhance Experience-Dependent Plasticity. Neuropathol. Appl. Neurobiol. 2014, 40, 13–25. [Google Scholar] [CrossRef]
- Llontop, N.; Mancilla, C.; Ojeda-Provoste, P.; Torres, A.K.; Godoy, A.; Tapia-Rojas, C.; Kerr, B. The Methyl-CpG-Binding Protein 2 (Mecp2) Regulates the Hypothalamic Mitochondrial Function and White Adipose Tissue Lipid Metabolism. Life Sci. 2025, 366–367, 123478. [Google Scholar] [CrossRef] [PubMed]
- Wang, X.; Lacza, Z.; Sun, Y.E.; Han, W. Leptin Resistance and Obesity in Mice with Deletion of Methyl-CpG-Binding Protein 2 (MeCP2) in Hypothalamic pro-Opiomelanocortin (POMC) Neurons. Diabetologia 2014, 57, 236–245. [Google Scholar] [CrossRef]
- Mcgill, B.E.; Bundle, S.F.; Yaylaoglu, M.B.; Carson, J.P.; Thaller, C.; Zoghbi, H.Y. Enhanced Anxiety and Stress-Induced Corticosterone Release Are Associated with Increased Crh Expression in a Mouse Model of Rett Syndrome. Proc. Natl. Acad. Sci. USA 2006, 103, 18267–18272. [Google Scholar] [CrossRef]
- Stearns, N.A.; Schaevitz, L.R.; Bowling, H.; Nag, N.; Berger, U.V.; Berger-Sweeney, J. Behavioral and Anatomical Abnormalities in Mecp2 Mutant Mice: A Model for Rett Syndrome. Neuroscience 2007, 146, 907–921. [Google Scholar] [CrossRef]
- Yasui, D.H.; Gonzales, M.L.; Aflatooni, J.O.; Crary, F.K.; Hu, D.J.; Gavino, B.J.; Golub, M.S.; Vincent, J.B.; Schanen, N.C.; Olson, C.O.; et al. Mice with an Isoform-Ablating Mecp2exon 1 Mutation Recapitulate the Neurologic Deficits of Rett Syndrome. Hum. Mol. Genet. 2014, 23, 2447–2458. [Google Scholar] [CrossRef]
- Hamberger, A.; Gillberg, C.; Palm, A.; Hagberg, B. Elevated CSF Glutamate in Rett Syndrome. Neuropediatrics 1992, 23, 212–213. [Google Scholar] [CrossRef]
- Lappalainen, R.; Riikonen, R.S. High Levels of Cerebrospinal Fluid Glutamate in Rett Syndrome. Pediatr. Neurol. 1996, 15, 213–216. [Google Scholar] [CrossRef]
- Mandolesi, G.; Gentile, A.; Musella, A.; Fresegna, D.; De Vito, F.; Bullitta, S.; Sepman, H.; Marfia, G.A.; Centonze, D. Synaptopathy Connects Inflammation and Neurodegeneration in Multiple Sclerosis. Nat. Rev. Neurol. 2015, 11, 711–724. [Google Scholar] [CrossRef] [PubMed]
- Qi, C.; Guo, B.; Ren, K.; Yao, H.; Wang, M.; Sun, T.; Cai, G.; Liu, H.; Li, R.; Luo, C.; et al. Chronic Inflammatory Pain Decreases the Glutamate Vesicles in Presynaptic Terminals of the Nucleus Accumbens. Mol. Pain. 2018, 14, 1744806918781259. [Google Scholar] [CrossRef] [PubMed]
- Gutierrez, H.; Davies, A.M. Regulation of Neural Process Growth, Elaboration and Structural Plasticity by NF-ΚB. Trends Neurosci. 2011, 34, 316–325. [Google Scholar] [CrossRef] [PubMed]
- Peters, S.U.; Fu, C.; Suter, B.; Marsh, E.; Benke, T.A.; Skinner, S.A.; Lieberman, D.N.; Standridge, S.; Jones, M.; Beisang, A.; et al. Characterizing the Phenotypic Effect of Xq28 Duplication Size in MECP2 Duplication Syndrome. Clin. Genet. 2019, 95, 575–581. [Google Scholar] [CrossRef]
- Unterman, I.; Bloch, I.; Cazacu, S.; Kazimirsky, G.; Ben-Zeev, B.; Berman, B.P.; Brodie, C.; Tabach, Y. Expanding the MECP2 Network Using Comparative Genomics Reveals Potential Therapeutic Targets for Rett Syndrome. Elife 2021, 10, e67085. [Google Scholar] [CrossRef]
- Neul, J.L.; Percy, A.K.; Benke, T.A.; Berry-Kravis, E.M.; Glaze, D.G.; Marsh, E.D.; Lin, T.; Stankovic, S.; Bishop, K.M.; Youakim, J.M. Trofinetide for the Treatment of Rett Syndrome: A Randomized Phase 3 Study. Nat. Med. 2023, 29, 1468–1475. [Google Scholar] [CrossRef]







| Target Name | Forward Primer | Reverse Primer |
|---|---|---|
| Glast | ACGGTCACTGCTGTCATT | TGTGACGAGACTGGAGATGA |
| Glt-1 | CTGGTGCAAGCCTGTTTCC | GCCTGTTCACCCATCTTCC |
| Irak1 | ACTACATATGCTGTGAAGAGA | CTCATCCAGAAGCACGTTAGA |
| Gria1 flip | ACACCATGAAAGTGGGAGGTAACT | ACTGGTCTTGTCCTTACTTCCGGA |
| Gria1 flop | GTCCGCCCTGAGAAATCCA | GCACTCGCCCTTGTCGTA |
| Gria2 flip | ACACCATGAAAGTGGGCGGCAACC | ACTGGTCTTTTCCTTACTTCCCGA |
| Gria2 flop | ACACCATGAAAGTGGGCGGCAACC | ACTGGTCTTTTCCTTGGAATCACC |
| Gria3 flip | ATACGATGAAAGTTGGTGGAAATC | ACTGGTCTTGTCCTTACTCCCGGA |
| Gria3 flop | ATACGATGAAAGTTGGTGGAAATC | ACTGGTCTTGTCCTTGGAGTCACC |
| Cyc | GGCAATGCTGGACCAAACACAA | GTAAAATGCCCGCAAGTCAAAAG |
Disclaimer/Publisher’s Note: The statements, opinions and data contained in all publications are solely those of the individual author(s) and contributor(s) and not of MDPI and/or the editor(s). MDPI and/or the editor(s) disclaim responsibility for any injury to people or property resulting from any ideas, methods, instructions or products referred to in the content. |
© 2025 by the authors. Licensee MDPI, Basel, Switzerland. This article is an open access article distributed under the terms and conditions of the Creative Commons Attribution (CC BY) license (https://creativecommons.org/licenses/by/4.0/).
Share and Cite
Espinoza, S.; Navia, C.; Torres, R.F.; Llontop, N.; Valladares, V.; Silva, C.; Vivero, A.; Novoa-Padilla, E.; Soto-Covasich, J.; Mella, J.; et al. Neuronal Plasticity-Dependent Paradigm and Young Plasma Treatment Prevent Synaptic and Motor Deficit in a Rett Syndrome Mouse Model. Biomolecules 2025, 15, 748. https://doi.org/10.3390/biom15050748
Espinoza S, Navia C, Torres RF, Llontop N, Valladares V, Silva C, Vivero A, Novoa-Padilla E, Soto-Covasich J, Mella J, et al. Neuronal Plasticity-Dependent Paradigm and Young Plasma Treatment Prevent Synaptic and Motor Deficit in a Rett Syndrome Mouse Model. Biomolecules. 2025; 15(5):748. https://doi.org/10.3390/biom15050748
Chicago/Turabian StyleEspinoza, Sofía, Camila Navia, Rodrigo F. Torres, Nuria Llontop, Verónica Valladares, Cristina Silva, Ariel Vivero, Exequiel Novoa-Padilla, Jessica Soto-Covasich, Jessica Mella, and et al. 2025. "Neuronal Plasticity-Dependent Paradigm and Young Plasma Treatment Prevent Synaptic and Motor Deficit in a Rett Syndrome Mouse Model" Biomolecules 15, no. 5: 748. https://doi.org/10.3390/biom15050748
APA StyleEspinoza, S., Navia, C., Torres, R. F., Llontop, N., Valladares, V., Silva, C., Vivero, A., Novoa-Padilla, E., Soto-Covasich, J., Mella, J., Kouro, R., Valdivia, S., Pérez-Bustamante, M., Ojeda-Provoste, P., Pineda, N., Buvinic, S., Lee-Liu, D., Henríquez, J. P., & Kerr, B. (2025). Neuronal Plasticity-Dependent Paradigm and Young Plasma Treatment Prevent Synaptic and Motor Deficit in a Rett Syndrome Mouse Model. Biomolecules, 15(5), 748. https://doi.org/10.3390/biom15050748

