Apolipoprotein B48 Knockout Ameliorates High-Fat-Diet-Induced Metabolic Impairment in Mice
Abstract
1. Introduction
2. Materials and Methods
2.1. Construction of Animal Models of Gene KO and Verification of Genotypes and Phenotypes
2.1.1. The Design of sgRNA
2.1.2. Generation of Gene KO Mice
2.1.3. Experimental Animals
2.1.4. Biochemical Indicators Measurement
2.1.5. Histopathologic Evaluation
2.2. HFD Intervention
2.2.1. Intraperitoneal Glucose Tolerance Test (IPGTT) and Intraperitoneal Insulin Tolerance Test (IPITT)
2.2.2. Biochemical Indicators Measurement
2.2.3. Collection and Staining of Tissue Samples
2.3. Metabolic Profiling
2.4. Western Blot
2.5. Statistical Analysis
3. Results
3.1. Construction of Gene KO Mice Models and Phenotypic Detection
3.1.1. Successful Construction of Gene KO Mice Using CRISPR/Cas9 Technology
3.1.2. Serum Biochemical Indicator (6 Weeks Old)
3.1.3. Histopathologic Evaluation
3.2. ApoB48+/− Can Mitigate the Harmful Effects of HFD
3.2.1. Comparison of Appearance, Body Weight, and Food Intake Between the HF-WT and HF-HE Groups
3.2.2. Comparison of Insulin Sensitivity and Resistance Between the HF-WT and HF-HE Groups
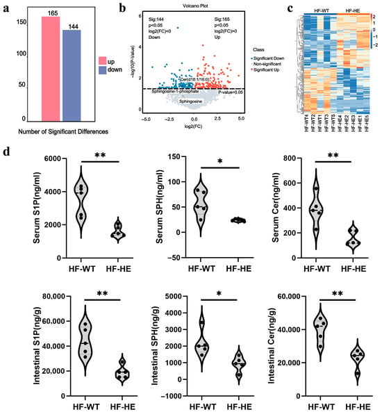
3.2.3. Comparison of Lipid Levels Between HF-WT Group and HF-HE Group
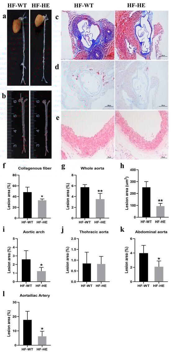
3.2.4. Comparison of the Development of Atherosclerosis (AS) Between the HF-WT and HF-HE Groups
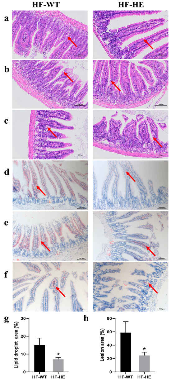
3.2.5. Comparison of Intestinal Tissue Damage Between the HF-WT and HF-HE Groups
3.3. Metabolic Analysis
3.3.1. Quality Assessment of Serum Samples
3.3.2. Screen for Differential Metabolites
3.3.3. Differential Metabolic Pathways
4. Discussion
5. Conclusions
Supplementary Materials
Author Contributions
Funding
Institutional Review Board Statement
Informed Consent Statement
Data Availability Statement
Acknowledgments
Conflicts of Interest
Abbreviations
References
- Bashir, B.; Ho, J.H.; Downie, P.; Hamilton, P.; Ferns, G.; Datta, D.; Cegla, J.; Wierzbicki, A.S.; Dawson, C.; Jenkinson, F.; et al. Severe Hypertriglyceridaemia and Chylomicronaemia Syndrome-Causes, Clinical Presentation, and Therapeutic Options. Metabolites 2023, 13, 621. [Google Scholar] [CrossRef]
- Perera, S.D.; Wang, J.; McIntyre, A.D.; Dron, J.S.; Hegele, R.A. The longitudinal triglyceride phenotype in heterozygotes with LPL pathogenic variants. J. Clin. Lipidol. 2023, 17, 87–93. [Google Scholar] [CrossRef]
- Miao, J.Y.; Zang, X.L.; Cui, X.L.; Zhang, J. Autophagy, Hyperlipidemia, and Atherosclerosis. Adv. Exp. Med. Biol. 2020, 1207, 237–264. [Google Scholar] [CrossRef] [PubMed]
- You, M.; Zhou, L.; Wu, F.; Zhang, L.; Zhu, S.X.; Zhang, H.X. Probiotics for the treatment of hyperlipidemia: Focus on gut-liver axis and lipid metabolism. Pharmacol. Res. 2025, 214, 107694. [Google Scholar] [CrossRef] [PubMed]
- Liu, J.P.; Liu, Z.Y.; Liu, X.R.; Wang, N.; Lin, W.; Cui, Y.; Wang, L.; Zhang, H.Y.; Feng, Y.J.; Yin, X.L.; et al. Associations between exposure to brominated flame retardants and hyperlipidemia risk in U.S. Adults. BMC Public Health 2025, 25, 980. [Google Scholar] [CrossRef] [PubMed]
- Dakal, T.C.; Xiao, F.; Bhusal, C.K.; Sabapathy, P.C.; Segal, R.; Chen, J.; Bai, X.D. Lipids dysregulation in diseases: Core concepts, targets and treatment strategies. Lipids Health Dis. 2025, 24, 61. [Google Scholar] [CrossRef]
- Bashir, B.; Schofiled, J.; Downie, P.; France, M.; Ashcroft, D.M.; Wright, A.K.; Romeo, S.; Gouni-Berthold, I.; Maan, A.; Durrington, P.N. Beyond LDL-C: Unravelling the residual atherosclerotic cardiovascular disease risk landscape—Focus on hypertriglyceridaemia. Front. Cardiovasc. Med. 2024, 11, 1389106. [Google Scholar] [CrossRef]
- Zhang, J.; Zhang, Y. Decomposing differences in the chronic disease condition between rural and urban older adults in China: A cross-sectional analysis. Front. Public Health 2024, 11, 1298657. [Google Scholar] [CrossRef]
- Pastor, F.M.; Miranda, A.L.; Monteiro, N.C.; Carvalho, T.S.; Diamantino, C.A.; Barros, S.O.; Torres, L.E.; Paes-Leme, F.O.; Maranhão, R.P.; Ocarino, N.M. Chronic pancreatitis associated with hypertriglyceridemia in a domestic donkey (Equus asinus). J. Equine Vet. Sci. 2025, 150, 105612. [Google Scholar] [CrossRef]
- Song, H.Z.; Zhang, Y.H.; Huang, Q.Q.; Deng, R.; Zheng, X.D. Averrhoa carambola L. fruit polyphenols ameliorate hyperlipidemia, hepatic steatosis, and hyperglycemia by modulating lipid and glucose metabolism in mice with obesity. J. Sci. Food Agric. 2023, 103, 6531–6539. [Google Scholar] [CrossRef]
- Masuda, D.; Yamashita, S. Postprandial Hyperlipidemia and Remnant Lipoproteins. J. Atheroscler. Thromb. 2017, 24, 95–109. [Google Scholar] [CrossRef]
- Tian, J.; Chen, H.; Liu, P.; Wang, C.; Chen, Y. Fasting apolipoprotein B48 is associated with large artery atherosclerotic stroke: A case-control study. Sci. Rep. 2019, 9, 3729. [Google Scholar] [CrossRef]
- Hou, X.Y.; Guan, Y.P.; Tang, Y.; Song, A.; Zhao, J.J.; Ren, L.P.; Chen, S.C.; Wei, L.M.; Ma, H.J.; Song, G.Y. A correlation study of the relationships between nonalcoholic fatty liver disease and serum triglyceride concentration after an oral fat tolerance test. Lipids Health Dis. 2021, 20, 54. [Google Scholar] [CrossRef]
- Yang, H.; Wang, H.Y.; Shivalila, C.S.; Cheng, A.W.; Shi, L.Y.; Jaenisch, R. One-step generation of mice carrying reporter and conditional alleles by CRISPR/Cas-mediated genome engineering. Cell 2013, 154, 1370–1379. [Google Scholar] [CrossRef]
- Zanganeh, S.; Zahedi, A.M.; Bardsiri, M.S.; Bazi, A.; Bastanifard, M.; Shool, S.; Kouhbananinejad, S.M.; Farsinejad, A.; Afgar, A.; Shahabi, A. Recent advances and applications of the CRISPR-Cas system in the gene therapy of blood disorders. Gene 2024, 931, 148865. [Google Scholar] [CrossRef]
- Meng, X.Y.; Yan, F.H.; Wang, W.Q.; Wang, S.; Cong, H.Y.; Li, J.Q.; Zhao, Y.K.; Wang, T.C.; Li, N.; Gao, Y.W. A single dose of an ALVAC vector-based RABV virus-like particle candidate vaccine induces a potent immune response in mice, cats and dogs. Emerg. Microbes Infect. 2024, 13, 2406280. [Google Scholar] [CrossRef]
- Niwa, R.; Matsumoto, T.; Liu, A.Y.; Kawato, M.; Kondo, T.; Tsukita, K.; Gee, P.; Inoue, H.; Maurissen, T.L.; Woltjen, K. Enrichment of Allelic Editing Outcomes by Prime Editing in Induced Pluripotent Stem Cells. Cris. J. 2024, 7, 293–304. [Google Scholar] [CrossRef]
- Zhao, H.; Li, Y.; He, L.J.; Pu, W.J.; Yu, W.; Li, Y.; Wu, Y.T.; Xu, C.M.; Wei, Y.D.; Ding, Q.R.; et al. In Vivo AAV-CRISPR/Cas9-Mediated Gene Editing Ameliorates Atherosclerosis in Familial Hypercholesterolemia. Circulation 2020, 141, 67–79. [Google Scholar] [CrossRef]
- Jeong, T.Y.; Yoon, D.E.; Kim, S.P.; Yang, J.; Lim, S.Y.; Ok, S.; Ju, S.; Park, J.; Lee, S.B.; Park, S.J. An innovative approach using CRISPR-ribonucleoprotein packaged in virus-like particles to generate genetically engineered mouse models. Nat. Commun. 2025, 16, 3451. [Google Scholar] [CrossRef]
- Hoekstra, M.; Eck, M.V. Gene Editing for the Treatment of Hypercholesterolemia. Curr. Atheroscler. Rep. 2024, 26, 139–146. [Google Scholar] [CrossRef]
- Cao, L.P.; Zhang, Q.; Miao, R.Y.; Lin, J.B.; Feng, R.C.; Ni, Y.Q.; Li, W.S.; Yang, D.L.; Zhao, X. Application of omics technology in the research on edible fungi. Curr. Res. Food Sci. 2022, 6, 100430. [Google Scholar] [CrossRef]
- Rupérez, F.J.; Martos-Moreno, G.Á.; Chamoso-Sánchez, D.; Barbas, C.; Argente, J. Insulin Resistance in Obese Children: What Can. Metabolomics and Adipokine Modelling Contribute? Nutrients 2020, 12, 3310. [Google Scholar] [CrossRef]
- Zhao, Y.Y.; Wu, S.P.; Liu, S.M.; Zhang, Y.M.; Lin, R.C. Ultra-performance liquid chromatography-mass spectrometry as a sensitive and powerful technology in lipidomic applications. Chem. Biol. Interct 2014, 220, 181–192. [Google Scholar] [CrossRef]
- Su, F.Z.; Bai, C.X.; Zhang, W.S.; Liu, M.; Li, B.; Sun, M.H.; He, Y.J.; Zeng, Y.N.; Sun, Y.P.; Yang, B.Y. Lipid-lowering effects of bile Arisaema polysaccharides on high-fat diet-induced hyperlipidemia: An integrated analysis of metabolomics, lipidomics and microbiome. Int. J. Biol. Macromol. 2025, 311, 143932. [Google Scholar] [CrossRef]
- Guo, X.; Gao, M.M.; Wang, Y.N.; Lin, X.; Yang, L.; Cong, N.; An, X.B.; Wang, F.; Qu, K.; Yu, L.Q.; et al. LDL Receptor Gene-ablated Hamsters: A Rodent Model of Familial Hypercholesterolemia With Dominant Inheritance and Diet-induced Coronary Atherosclerosis. EbioMedicine 2017, 27, 214–224. [Google Scholar] [CrossRef] [PubMed]
- Szili-Torok, T.; de Borst, M.H.; Soteriou, A.; Post, L.; Bakker, S.J.; Tietge, U.J. Apolipoprotein B-48 and late graft failure in kidney transplant recipients. Clin. Kidney J. 2024, 17, sfae289. [Google Scholar] [CrossRef] [PubMed]
- Gugliucci, A. Angiopoietin-like Proteins and Lipoprotein Lipase: The Waltz Partners That Govern Triglyceride-Rich Lipoprotein Metabolism? Impact on Atherogenesis, Dietary Interventions, and Emerging Therapies. J. Clin. Med. 2024, 13, 5229. [Google Scholar] [CrossRef] [PubMed]
- AbdElneam, A.I.; Al-Dhubaibi, M.S.; Bahaj, S.S.; Mohammed, G.F.; Atef, L.M. Apo B-48 gene expression and low-density lipoprotein as a factor for increased insulin resistance and severity of acne. Gene 2023, 885, 147703. [Google Scholar] [CrossRef]
- Farese, R.V.; Ruland, S.L.; Flynn, L.M.; Stokowski, R.P.; Young, S.G. Knockout of the mouse apolipoprotein B gene results in embryonic lethality in homozygotes and protection against diet-induced hypercholesterolemia in heterozygotes. Proc. Natl. Acad. Sci. USA 1995, 92, 1774–1778. [Google Scholar] [CrossRef]
- Voyiaziakis, E.; Goldberg, I.J.; Plump, A.S.; Rubin, E.M.; Breslow, J.L.; Huang, L.S. ApoA-I deficiency causes both hypertriglyceridemia and increased atherosclerosis in human apoB transgenic mice. J. Lipid Res. 1998, 39, 313–321. [Google Scholar] [CrossRef]
- Homanics, G.E.; Smith, T.J.; Zhang, S.H.; Lee, D.; Young, S.G.; Maeda, N. Targeted modification of the apolipoprotein B gene results in hypobetalipoproteinemia and developmental abnormalities in mice. Proc. Natl. Acad. Sci. USA 1993, 90, 2389–2393. [Google Scholar] [CrossRef]
- Rodríguez-Correa, E.; González-Pérez, I.; Clavel-Pérez, P.I.; Contreras-Vargas, Y.; Carvajal, K. Biochemical and nutritional overview of diet-induced metabolic syndrome models in rats: What is the best choice? Nutr. Diabetes 2020, 10, 24. [Google Scholar] [CrossRef]
- Han, Z.D.; Wang, X.Y.; Liu, J.; Wang, R.; Zhao, W.Y.; Liao, H. Safflower injection against obesity-induced mice podocyte injury by improving insulin resistance through increasing renal INSR and eNOS expression. Ren. Fail. 2025, 47, 2482888. [Google Scholar] [CrossRef]
- Li, J.L.; Gao, Q.R.; Liu, H.T.; Liu, S.L.; Wang, Y.C.; Sun, X.J.; Zheng, J.P.; Yang, H.B.; Hu, B.F. Integrating 16S rDNA sequencing analysis and targeted metabolomics to explore the mechanism of Xiexin Tang in treating atherosclerosis mice induced by high-fat diet. J. Pharm. Biomed. Anal. 2025, 259, 116760. [Google Scholar] [CrossRef]
- Lee, S.K.; Xiong, T.; Qian, A.S.; Yoo, J.A.; Sokeechand, B.S.; Fuller, M.T.; Gross, P.L.; Austin, R.C.; Igdoura, S.A.; Trigatti, B.L. Scavenger receptor class B type I knockout mice develop extensive diet-induced coronary artery atherosclerosis in an age-dependent manner. PLoS ONE 2025, 20, 0318118. [Google Scholar] [CrossRef] [PubMed]
- Moon, B.R.; Park, J.E.; Han, J.S. HM-chromanone attenuates obesity and adipose tissue inflammation by downregulating SREBP-1c and NF-κb pathway in high-fat diet-fed mice. Arch. Physiol. Biochem. 2024, 131, 147–155. [Google Scholar] [CrossRef]
- Guo, J.Q.; Ji, Z.J.; Jiang, Y.; Wu, Y.; Wang, S.F.; Zheng, P.; Yang, M.C.; Li, Y.J.; Ma, G.S.; Yao, Y.Y. Serpina3c deficiency promotes obesity-related hypertriglyceridemia and inflammation through activation of the Hif1α-glycolysis axis in adipose tissue. Clin. Sci. 2025, 139, 897–918. [Google Scholar] [CrossRef]
- Liu, D.D.; Tian, P.P.; Hou, Y.L.; Zhang, T.X.; Hou, X.Y.; Liu, L.F.; Li, X.L.; Zheng, K.J.; Wang, C.; Song, G.Y. Free fatty acids may regulate the expression of 11β-hydroxysteroid dehydrogenase type 1 in the liver of high-fat diet golden hamsters through the ERS-CHOP-C/EBPα signaling pathway. Lipids Health Dis. 2025, 24, 40. [Google Scholar] [CrossRef]
- Libby, P. The changing landscape of atherosclerosis. Nature 2021, 592, 524–533. [Google Scholar] [CrossRef] [PubMed]
- Nagao, M.; Sasaki, J.; Tanimura-Inagaki, K.; Sakuma, I.; Sugihara, H.; Oikawa, S. SUCRE Study Investigators. Ipragliflozin and sitagliptin differentially affect lipid and apolipoprotein profiles in type 2 diabetes: The SUCRE study. Cardiovasc. Diabetol. 2024, 23, 56. [Google Scholar] [CrossRef] [PubMed]
- Masuda, D.; Okada, T.; Sairyou, M.; Takafuji, K.; Ohama, T.; Koseki, M.; Nishida, M.; Sakata, Y.; Yamashita, S. Proteomic Analysis of Human Chylomicron Remnants Isolated by Apolipoprotein B-48 Immunoprecipitation. J. Atheroscler. Thromb. 2024, 32, 226–238. [Google Scholar] [CrossRef]
- Zemski Berry, K.A.; Garfield, A.; Jambal, P.; Zarini, S.; Perreault, L.; Bergman, B.C. Oxidised phosphatidylcholine induces sarcolemmal ceramide accumulation and insulin resistance in skeletal muscle. Diabetologia 2024, 67, 2819–2832. [Google Scholar] [CrossRef]
- Wang, A.L.; Huang, Y.Y.; Song, X.R.; Zeng, J.; Zhu, L.; Wang, B.J.; Wu, Y.Z.; Xu, Z.S.; Zheng, R.N.; Qin, Y.Z. Parental exposure to acrylamide disrupts sphingolipid metabolism and impairs transgenerational neurodevelopment in zebrafish (Danio rerio) offspring. Sci. Total Environ. 2024, 950, 175134. [Google Scholar] [CrossRef] [PubMed]
- He, R.Z.; Tang, J.; Lai, H.T.; Zhang, T.C.; Du, L.J.; Wei, S.Q.; Zhao, P.; Tang, G.B.; Liu, J.; Luo, X.F. Deciphering the role of sphingolipid metabolism in the immune microenvironment and prognosis of esophageal cancer via single-cell sequencing and bulk data analysis. Discov. Oncol. 2024, 15, 1–26. [Google Scholar] [CrossRef] [PubMed]
- Galadari, S.; Wu, B.X.; Mao, C.G.; Roddy, P.; El Bawab, S.; Hannun, Y.A. Identification of a novel amidase motif in neutral ceramidase. Biochem. J. 2006, 393, 687–695. [Google Scholar] [CrossRef]
- Hammerschmidt, P.; Brüning, J.C. Contribution of specific ceramides to obesity-associated metabolic diseases. Cell. Mol. Life Sci. 2022, 79, 395. [Google Scholar] [CrossRef] [PubMed]
- Mu, J.M.; Lam, S.M.; Shui, G.H. Emerging roles and therapeutic potentials of sphingolipids in pathophysiology: Emphasis on fatty acyl heterogeneity. J. Genet Genom. 2023, 51, 268–278. [Google Scholar] [CrossRef]
- Hammerschmidt, P.; Ostkotte, D.; Nolte, H.; Gerl, M.J.; Jais, A.; Brunner, H.L.; Sprenger, H.G.; Awazawa, M.; Nicholls, H.T.; Turpin-Nolan, S.M.; et al. CerS6-Derived Sphingolipids Interact with Mff and Promote Mitochondrial Fragmentation in Obesity. Cell 2019, 177, 1536–1552.e23. [Google Scholar] [CrossRef]
- Jahdkaran, M.; Sistanizad, M. From lipids to glucose: Investigating the role of dyslipidemia in the risk of insulin resistance. J. Steroid Biochem. 2025, 250, 106744. [Google Scholar] [CrossRef]
- Zhu, Z.J.; Cao, Y.; Jian, Y.H.; Hu, H.T.; Yang, Q.; Hao, Y.Q.; Jiang, H.H.; Luo, Z.L.; Yang, X.Y.; Li, W.W.; et al. CerS6 links ceramide metabolism to innate immune responses in diabetic kidney disease. Nat. Commun. 2025, 16, 1528. [Google Scholar] [CrossRef]
- Seshacharyulu, P.; Pandey, P.; Datta, K.; Batra, S.K. Phosphatase: PP2A structural importance, regulation and its aberrant expression in cancer. Cancer Lett. 2013, 335, 9–18. [Google Scholar] [CrossRef] [PubMed]
- Vervoort, S.J.; Welsh, S.A.; Devlin, J.R.; Barbieri, E.; Knight, D.A.; Offley, S.; Bjelosevic, S.; Costacurta, M.; Todorovski, I.; Kearney, C.J.; et al. The PP2A-Integrator-CDK9 axis fine-tunes transcription and can be targeted therapeutically in cancer. Cell 2021, 184, 3143–3162 e32. [Google Scholar] [CrossRef] [PubMed]
- Baskaran, R.; Velmurugan, B.K. Protein phosphatase 2A as therapeutic targets in various disease models. Life Sci. 2018, 210, 40–46. [Google Scholar] [CrossRef]
- Liu, M.H.; Chen, J.; Yang, Y.S.; Wang, Y.Q.; Chen, G.Q.; Zhang, Y.; Huang, Y. FAM122A promotes acute myeloid leukemia cell growth through inhibiting PP2A activity and sustaining MYC expression. Haematologica 2021, 106, 903–907. [Google Scholar] [CrossRef]
- Shimizu, S.; Ugi, S.; Maegawa, H.; Egawa, K.; Nishio, Y.; Yoshizaki, T.; Shi, K.; Nagai, Y.; Morino, K.; Nemoto, K.; et al. Protein-tyrosine phosphatase 1B as new activator for hepatic lipogenesis via sterol regulatory element-binding protein-1 gene expression. J. Biol. Chem. 2003, 278, 43095–43101. [Google Scholar] [CrossRef] [PubMed]
- Unger, R.H. Minireview: Weapons of lean body mass destruction: The role of ectopic lipids in the metabolic syndrome. Endocrinology 2003, 144, 5159–5165. [Google Scholar] [CrossRef]
- Sun, S.; Arif Aslam, M.; Ma, E.B.; Lee, G.; Muhammad Ahmad Javaid, H.; Yoon, S.; Huh, J.Y. Activation of CXCR7 exerts an inhibitory effect on adipogenesis through regulation of β-arrestin2/Wnt and AKT signalling. Adipocyte 2025, 14, 2490258. [Google Scholar] [CrossRef]










Disclaimer/Publisher’s Note: The statements, opinions and data contained in all publications are solely those of the individual author(s) and contributor(s) and not of MDPI and/or the editor(s). MDPI and/or the editor(s) disclaim responsibility for any injury to people or property resulting from any ideas, methods, instructions or products referred to in the content. |
© 2025 by the authors. Licensee MDPI, Basel, Switzerland. This article is an open access article distributed under the terms and conditions of the Creative Commons Attribution (CC BY) license (https://creativecommons.org/licenses/by/4.0/).
Share and Cite
Tang, Y.; Wang, C.; Li, L.; Wang, X.; Yang, L.; Wang, X.; Ren, L.; Song, G. Apolipoprotein B48 Knockout Ameliorates High-Fat-Diet-Induced Metabolic Impairment in Mice. Biomolecules 2025, 15, 1454. https://doi.org/10.3390/biom15101454
Tang Y, Wang C, Li L, Wang X, Yang L, Wang X, Ren L, Song G. Apolipoprotein B48 Knockout Ameliorates High-Fat-Diet-Induced Metabolic Impairment in Mice. Biomolecules. 2025; 15(10):1454. https://doi.org/10.3390/biom15101454
Chicago/Turabian StyleTang, Yale, Chao Wang, Luxuan Li, Xiaoyu Wang, Linquan Yang, Xing Wang, Luping Ren, and Guangyao Song. 2025. "Apolipoprotein B48 Knockout Ameliorates High-Fat-Diet-Induced Metabolic Impairment in Mice" Biomolecules 15, no. 10: 1454. https://doi.org/10.3390/biom15101454
APA StyleTang, Y., Wang, C., Li, L., Wang, X., Yang, L., Wang, X., Ren, L., & Song, G. (2025). Apolipoprotein B48 Knockout Ameliorates High-Fat-Diet-Induced Metabolic Impairment in Mice. Biomolecules, 15(10), 1454. https://doi.org/10.3390/biom15101454
