Atomic Data Assessment with PyNeb
Abstract
1. Introduction
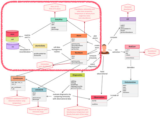
2. PyNeb Package
3. PyNeb Atomic Database
3.1. Data File Format
3.2. Energy Levels
3.3. Recombination Spectra for H and He
3.4. Collisional Spectra
- Transition probabilities.
- Information about the corresponding ion.
- The data source reference.
- Electron-temperature values used for the grid.
- ECS at the corresponding temperatures.
- Information about the corresponding ion (and the unit used for the electron temperature).
- Data source reference.
4. Data from CHIANTI
- pn.utils.pn_chianti.Chianti_getA(’o_3’)
- pn.utils.pn_chianti.Chianti_getOmega(’o_3’, tem = 1e4)
- pn.utils.pn_chianti.get_levs_order(’O3’, NLevels = 9)
- -> {0: 0, 1: 1, 2: 2, 3: 3, 4: 4, 5: 5, 6: 8, 7: 6, 8: 7}
5. Atomic Data File Management
5.1. Atomic Data Files
- pn.atomicData.defaultDict
- pn.atomicData.getDataFile(atom = ’O3’)
- ’o_iii_atom_FFT04-SZ00.dat’,
- ’o_iii_coll_SSB14.dat’,
- ’o_iii_rec_P91.func’
- pn.atomicData.printAllSources()
- pn.atomicData.printAllSources(predef = ’PYNEB_16_01’)
- pn.atomicData.printAllSources(at_set = [’O2’, ’O3’, ’S2’])
5.2. Changing an Individual Data File or the Whole Dataset
- pn.atomicData.getAllAvailableFiles(’O3’)
- [’* o_iii_atom_FFT04-SZ00.dat’,
- ’* o_iii_coll_SSB14.dat’,
- ’* o_iii_rec_P91.func’,
- ’o_iii_atom.chianti’,
- ’o_iii_atom_FFT04.dat’,
- ’o_iii_atom_GMZ97-WFD96.dat’,
- ’o_iii_atom_SZ00-WFD96.dat’,
- ’o_iii_atom_TFF01.dat’,
- ’o_iii_atom_TZ17.dat’,
- ’o_iii_coll.chianti’,
- ’o_iii_coll_AK99.dat’,
- ’o_iii_coll_LB94.dat’,
- ’o_iii_coll_MBZ20.dat’,
- ’o_iii_coll_Pal12-AK99.dat’,
- ’o_iii_coll_TZ17.dat’]
- pn.atomicData.setDataFile(’o_iii_atom_TZ17.dat’)
- pn.atomicData.setDataFile(’o_iii_coll_TZ17.dat’)
5.3. Deprecated Data
5.4. List of All the Data Used in a Script
6. Continuum Class: Balmer and Paschen Jumps to Determine the Electron Temperature
6.1. Nebular Continuum
- C = pn.core.continuum.Continuum()
- C.get_continuum(tem = 1e4, den = 1e2, He1_H = 0.12, He2_H = 0.01,
- wl = np.linspace(3500, 3900, 100), HI_label = ’11_2’)
6.2. Balmer and Paschen Jump Temperatures
- C.T_BJ(BJ_HI = 0.23, den = 1500, He1_H = 0.139, He2_H = 0.009,wl_bbj = 3643,
- wl_abj = 3861, HI_label = ’11_2’, T_min = 500.0, T_max = 30000.0)
- 3748.803973930705
- C.T_BJ(BJ_HI = 8.56e-3, den = 1500, He1_H = 0.139, He2_H = 0.009,
- wl_bbj = 3643, wl_abj = 3861, HI_label=’4_2’, T_min = 500.0, T_max = 30,000.0)
- 3910.6448636964446
7. Atomic Data Assessment
- dp_O3=pn.DataPlot(’O’,3,NLevels = 5)
- dp_O3.plotAllA(figsize = (10,8))
7.1. A-Values for N- and P-Like Ions
- O2 = pn.Atom(’O’,2)
- O2.plotGrotrian()
- Datasets must contain all the transitions within the ground configuration with at least .
- For consistency, datasets considering isoelectronic sequences are preferred to those focusing on single species.
- Wavelength adjusted A-values computed with correct transition operators (e.g., magnetic dipole) have priority.
- Emissivity ratios must lie within a 10% scatter along the isoelectronic sequence.
- The dataset must comply with the condition of Equation (10), and must lie within a 10% theoretical scatter.
- A selected dataset must be validated with data computed independently with a different numerical method.
7.2. Effective Collision Strengths for C-Like Ions
- dp_O3=pn.DataPlot(’O’,3,NLevels = 5)
- dp_O3.plotOmega(figsize = (10,8))
- dp_N2=pn.DataPlot(’N’,2,NLevels = 5)
- dp_N2.plotOmega(figsize = (10,8))
8. Discussion and Conclusions
Author Contributions
Funding
Acknowledgments
Conflicts of Interest
Abbreviations
| FITS | Flexible Image Transport System | 
| NIST | National Institute of Standards and Technology | 
| QED | Quantum electrodynamics | 
References
- Luridiana, V.; Morisset, C.; Shaw, R.A. PyNeb: A new software for the analysis of emission lines. In IAU Symposium; Cambridge Univ. Press: Cambridge, UK, 2012; Volume 283, pp. 422–423. [Google Scholar] [CrossRef][Green Version]
- Luridiana, V.; Morisset, C.; Shaw, R.A. PyNeb: A new tool for analyzing emission lines. I. Code description and validation of results. Astron. Astrophys. 2015, 573, A42. [Google Scholar] [CrossRef]
- Peimbert, M.; Peimbert, A.; Delgado-Inglada, G. Nebular Spectroscopy: A Guide on H II Regions and Planetary Nebulae. Publ. Astron. Soc. Pac. 2017, 129, 082001. [Google Scholar] [CrossRef]
- Stasińska, G.; Prantzos, N.; Meynet, G.; Simón-Díaz, S.; Chiappini, C.; Dessauges-Zavadsky, M.; Charbonnel, C.; Ludwig, H.G.; Mendoza, C.; Grevesse, N.; et al. Appendix A: The Atomic Physics of Oxygen; EAS Publications Series; Stasińska, G., Prantzos, N., Meynet, G., Simón-Díaz, S., Chiappini, C., Dessauges-Zavadsky, M., Charbonnel, C., Ludwig, H.G., Mendoza, C., Grevesse, N., et al., Eds.; EDP Sciences: Les Ulils, France, 2012; Volume 54, pp. 319–335. [Google Scholar] [CrossRef]
- Mendoza, C.; Bautista, M.A. Testing the Existence of Non-Maxwellian Electron Distributions in H II Regions after Assessing Atomic Data Accuracy. Astrophys. J. 2014, 785, 91. [Google Scholar] [CrossRef][Green Version]
- Badnell, N.R.; Ferland, G.J.; Gorczyca, T.W.; Nikolić, D.; Wagle, G.A. Bootstrapping Dielectronic Recombination from Second-row Elements and the Orion Nebula. Astrophys. J. 2015, 804, 100. [Google Scholar] [CrossRef]
- Pradhan, A.K.; Nahar, S.N. Atomic Astrophysics and Spectroscopy; Cambridge University Press: Cambridge, UK, 2011. [Google Scholar]
- Luridiana, V.; García-Rojas, J.; Aggarwal, K.; Bautista, M.; Bergemann, M.; Delahaye, F.; del Zanna, G.; Ferland, G.; Lind, K.; Manchado, A.; et al. How to Make an Atomic Blog in Your Own Kitchen. Summary of the Workshop: Uncertainties in Atomic Data and How They Propagate in Chemical Abundances. arXiv 2011, arXiv:1110.1873. [Google Scholar]
- Luridiana, V.; García-Rojas, J. Report on the Tenerife Workshop on Uncertainties in Atomic Data and How They Propagate in Chemical Abundances; Cambridge University Press: Cambridge, UK, 2012; Volume 283, pp. 139–143. [Google Scholar] [CrossRef]
- Mendoza, C. Recent advances in atomic calculations and experiments of interest in the study of planetary nebulae. In Planetary Nebulae; Aller, L.H., Ed.; Reidel: Dordrecht, The Netherlands, 1983; Volume 103, pp. 143–172. [Google Scholar]
- Mendoza, C. Atomic Databases: Four of a Kind. Atoms 2020, 8, 30. [Google Scholar] [CrossRef]
- Dere, K.P.; Landi, E.; Mason, H.E.; Monsignori Fossi, B.C.; Young, P.R. CHIANTI—An atomic database for emission lines. Astrophys. J. 1997, 125, 149–173. [Google Scholar] [CrossRef]
- Dere, K.P.; Del Zanna, G.; Young, P.R.; Landi, E.; Sutherland, R.S. CHIANTI—An Atomic Database for Emission Lines. XV. Version 9, Improvements for the X-Ray Satellite Lines. Astrophys. J. Suppl. Ser. 2019, 241, 22. [Google Scholar] [CrossRef]
- Ferland, G.J.; Chatzikos, M.; Guzmán, F.; Lykins, M.L.; van Hoof, P.A.M.; Williams, R.J.R.; Abel, N.P.; Badnell, N.R.; Keenan, F.P.; Porter, R.L.; et al. The 2017 Release Cloudy. Rev. Mex. Astron. Astrofis. 2017, 53, 385–438. [Google Scholar]
- Bautista, M.A.; Kallman, T.R. The XSTAR Atomic Database. Astrophys. J. Suppl. Ser. 2001, 134, 139–149. [Google Scholar] [CrossRef]
- Mendoza, C.; Boswell, J.; Ajoku, D.; Bautista, M. AtomPy: An Open Atomic Data Curation Environment for Astrophysical Applications. Atoms 2014, 2, 123. [Google Scholar] [CrossRef]
- Osterbrock, D.E.; Ferland, G.J. Astrophysics of Gaseous Nebulae and Active Galactic Nuclei; University Science Books: Sausalito, CA, USA, 2006. [Google Scholar]
- Greisen, E.W. FITS: A Remarkable Achievement in Information Exchange. In Information Handling in Astronomy—Historical Vistas; Heck, A., Ed.; Astrophysics and Space Science Library; Kluwer Academic Publishers: Dordrecht, The Netherlands, 2003; Volume 285, p. 71. [Google Scholar] [CrossRef]
- Pence, W.D.; Chiappetti, L.; Page, C.G.; Shaw, R.A.; Stobie, E. Definition of the Flexible Image Transport System (FITS), version 3.0. Astron. Astrophys. 2010, 524, A42. [Google Scholar] [CrossRef]
- Zhang, H. Atomic data from the Iron Project. XVIII. Electron impact excitation collision strengths and rate coefficients for Fe III. Astron. Astrophys. Suppl. Ser. 1996, 119, 523–528. [Google Scholar] [CrossRef]
- Pequignot, D.; Petitjean, P.; Boisson, C. Total and effective radiative recombination coefficients. Astron. Astrophys. 1991, 251, 680–688. [Google Scholar]
- Storey, P.J.; Sochi, T.; Bastin, R. Recombination coefficients for O II lines in nebular conditions. Mon. Not. R. Astron. Soc. 2017, 470, 379–389. [Google Scholar] [CrossRef]
- Burgess, A.; Tully, J.A. On the analysis of collision strengths and rate coefficients. Astron. Astrophys. 1992, 254, 436–453. [Google Scholar]
- Del Zanna, G.; Dere, K.P.; Young, P.R.; Landi, E.; Mason, H.E. CHIANTI—An atomic database for emission lines. Version 8. Astron. Astrophys. 2015, 582, A56. [Google Scholar] [CrossRef]
- Summers, H.P.; Kato, T. Extension of the Burgess-Tully method to fit neutral atom and molecule cross-sections. Astron. Astrophys. Suppl. Ser. 2000, 144, 501–507. [Google Scholar] [CrossRef]
- Nicholls, D.C.; Dopita, M.A.; Sutherland, R.S.; Kewley, L.J.; Palay, E. Measuring Nebular Temperatures: The Effect of New Collision Strengths with Equilibrium and κ-distributed Electron Energies. Astrophys. J. Suppl. Ser. 2013, 207, 21. [Google Scholar] [CrossRef]
- Ercolano, B.; Storey, P.J. Theoretical calculations of the H I, He I and He II free-bound continuous emission spectra. Mon. Not. R. Astron. Soc. 2006, 372, 1875–1878. [Google Scholar] [CrossRef]
- Storey, P.J.; Hummer, D.G. Fast computer evaluation of radiative properties of hydrogenic systems. Comput. Phys. Commun. 1991, 66, 129–141. [Google Scholar] [CrossRef]
- Brent, R.P. Algorithms for Minimization without Derivatives; Dover Publications: Mineola, NY, USA, 2002. [Google Scholar]
- Liu, X.W.; Luo, S.G.; Barlow, M.J.; Danziger, I.J.; Storey, P.J. Chemical abundances of planetary nebulae from optical recombination lines—III. The Galactic bulge PN M 1–42 and M 2–36. Mon. Not. R. Astron. Soc. 2001, 327, 141–168. [Google Scholar] [CrossRef]
- Juan de Dios, L.; Rodríguez, M. The impact of atomic data selection on nebular abundance determinations. Mon. Not. R. Astron. Soc. 2017, 469, 1036–1053. [Google Scholar] [CrossRef]
- Sterling, N.C.; Dinerstein, H.L.; Kaplan, K.F.; Bautista, M.A. Discovery of Rubidium, Cadmium, and Germanium Emission Lines in the Near-infrared Spectra of Planetary Nebulae. Astrophys. J. 2016, 819, L9. [Google Scholar] [CrossRef]
- Sterling, N.C.; Madonna, S.; Butler, K.; García-Rojas, J.; Mashburn, A.L.; Morisset, C.; Luridiana, V.; Roederer, I.U. Identification of Near-infrared [Se III] and [Kr VI] Emission Lines in Planetary Nebulae. Astrophys. J. 2017, 840, 80. [Google Scholar] [CrossRef]
- Madonna, S.; Bautista, M.; Dinerstein, H.L.; Sterling, N.C.; García-Rojas, J.; Kaplan, K.F.; del Mar Rubio-Díez, M.; Castro-Rodríguez, N.; Garzón, F. Neutron-capture Elements in Planetary Nebulae: First Detections of Near-infrared [Te III] and [Br V] Emission Lines. Astrophys. J. 2018, 861, L8. [Google Scholar] [CrossRef]
- Stasińska, G.; Peña, M.; Bresolin, F.; Tsamis, Y.G. Planetary nebulae and H II regions in the spiral galaxy NGC 300. Clues on the evolution of abundance gradients and on AGB nucleosynthesis. Astron. Astrophys. 2013, 552, A12. [Google Scholar] [CrossRef]
- Godefroid, M.; Fischer, C.F. MCHF-BP fine-structure splittings and transition rates for the ground configuration in the nitrogen sequence. J. Phys. B Atom. Mol. Phys. 1984, 17, 681–692. [Google Scholar] [CrossRef]
- Zeippen, C.J. Improved radiative transition probabilities for O II forbidden lines. Astron. Astrophys. 1987, 173, 410–414. [Google Scholar]
- Wiese, W.L.; Fuhr, J.R.; Deters, T.M. Atomic Transition Probabilities of Carbon, Nitrogen, and Oxygen: A Critical Data Compilation. JPCRD, Monograph Np. 7; AIP: Washington, DC, USA, 1996. [Google Scholar]
- Froese Fischer, C.; Tachiev, G. Breit-Pauli energy levels, lifetimes, and transition probabilities for the beryllium-like to neon-like sequences. Atom. Data Nucl. Data Tables 2004, 87, 1–184. [Google Scholar] [CrossRef]
- Zeippen, C.J. Transition probabilities for forbidden lines in the 2p3 configuration. Mon. Not. R. Astron. Soc. 1982, 198, 111–125. [Google Scholar] [CrossRef][Green Version]
- Zhang, Y.; Liu, X.W.; Luo, S.G.; Péquignot, D.; Barlow, M.J. Integrated spectrum of the planetary nebula NGC 7027. Astron. Astrophys. 2005, 442, 249–262. [Google Scholar] [CrossRef]
- Chen, S.; Qing, B.; Li, J. Fully relativistic study of forbidden transitions of O II: Electron density diagnosis for planetary nebulas. Phys. Rev. A 2007, 76, 042507. [Google Scholar] [CrossRef]
- Han, X.Y.; Gao, X.; Zeng, D.l.; Jin, R.; Yan, J.; Li, J.M. Scaling law for transition probabilities in 2p3 configuration from LS coupling to jj coupling. Phys. Rev. A 2014, 89, 042514. [Google Scholar] [CrossRef]
- He, X.K.; Liu, J.P.; Zhang, X.; Shen, Y.; Zou, H.X. Forbidden transition properties of fine-structure 2p3 4S3/2–2p3 2D3/2,5/2 for nitrogen-like ions. Chin. Phys. B 2018, 27, 083102. [Google Scholar] [CrossRef]
- Becker, S.R.; Butler, K.; Zeippen, C.J. Improved M1 and E2 transition probabilities for forbidden lines in ions of the nitrogen isoelectronic sequence. Astron. Astrophys. 1989, 221, 375–384. [Google Scholar]
- Merkelis, G.; Martinson, I.; Kisielius, R.; Vilkas, M.J. Ab initio Calculation of Electric Quadrupole and Magnetic Dipole Transitions in Ions of the N I Isoelectronic Sequence. Phys. Scripta 1999, 59, 122–132. [Google Scholar] [CrossRef]
- Froese Fischer, C.; Godefroid, M. Multi-configuration Hartree-Fock plus Breit-Pauli results for some forbidden transitions. J. Phys. B Atom. Mol. Phys. 1986, 19, 137–148. [Google Scholar] [CrossRef]
- Keenan, F.P.; Hibbert, A.; Ojha, P.C.; Conlon, E.S. Einstein A-coefficients for transitions among the 3s23p3 states of S II. Phys. Scripta 1993, 48, 129–130. [Google Scholar] [CrossRef]
- Fritzsche, S.; Fricke, B.; Geschke, D.; Heitmann, A.; Sienkiewicz, J.E. Forbidden Transitions in the Ground-State Configuration of Low-Z Phosphorus-like Ions. Astrophys. J. 1999, 518, 994–1001. [Google Scholar] [CrossRef]
- Irimia, A.; Froese Fischer, C. Breit Pauli Oscillator Strengths, Lifetimes and Einstein A Coefficients in Singly Ionized Sulphur. Phys. Scripta 2005, 71, 172–184. [Google Scholar] [CrossRef]
- Froese Fischer, C.; Tachiev, G.; Irimia, A. Relativistic energy levels, lifetimes, and transition probabilities for the sodium-like to argon-like sequences. Atom. Data Nucl. Data Tables 2006, 92, 607–812. [Google Scholar] [CrossRef]
- Tayal, S.S.; Zatsarinny, O. Breit-Pauli Transition Probabilities and Electron Excitation Collision Strengths for Singly Ionized Sulfur. Astrophys. J. Suppl. Ser. 2010, 188, 32–45. [Google Scholar] [CrossRef]
- Kisielius, R.; Kulkarni, V.P.; Ferland, G.J.; Bogdanovich, P.; Lykins, M.L. Atomic Data for S II—Toward Better Diagnostics of Chemical Evolution in High-redshift Galaxies. Astrophys. J. 2014, 780, 76. [Google Scholar] [CrossRef]
- Rynkun, P.; Gaigalas, G.; Jönsson, P. Theoretical investigation of energy levels and transition data for S II, Cl III, Ar IV. Astron. Astrophys. 2019, 623, A155. [Google Scholar] [CrossRef]
- Mendoza, C.; Zeippen, C.J. Transition probabilities for forbidden lines in the 3p3 configuration. Mon. Not. R. Astron. Soc. 1982, 198, 127–139. [Google Scholar] [CrossRef]
- Mao, J.; Badnell, N.R.; Del Zanna, G. R-matrix electron-impact excitation data for the C-like iso-electronic sequence. Astron. Astrophys. 2020, 634, A7. [Google Scholar] [CrossRef]
- Lennon, D.J.; Burke, V.M. Atomic data from the IRON project. II. Effective collision strength S for infrared transitions in carbon-like ions. Astron. Astrophys. Suppl. Ser. 1994, 103, 273–277. [Google Scholar]
- Hudson, C.E.; Bell, K.L. Effective collision strengths for transitions in singly ionized nitrogen. Mon. Not. R. Astron. Soc. 2004, 348, 1275–1281. [Google Scholar] [CrossRef][Green Version]
- Tayal, S.S. Electron Excitation Collision Strengths for Singly Ionized Nitrogen. Astrophys. J. Suppl. Ser. 2011, 195, 12. [Google Scholar] [CrossRef]
- Aggarwal, K.M.; Keenan, F.P. Excitation Rate Coefficients for Fine-Structure Transitions in O III. Astrophys. J. Suppl. Ser. 1999, 123, 311–349. [Google Scholar] [CrossRef]
- Palay, E.; Nahar, S.N.; Pradhan, A.K.; Eissner, W. Improved collision strengths and line ratios for forbidden [O III] far-infrared and optical lines. Mon. Not. R. Astron. Soc. 2012, 423, L35–L39. [Google Scholar] [CrossRef]
- Tayal, S.S.; Zatsarinny, O. Transition and Electron Impact Excitation Collision Rates for O III. Astrophys. J. 2017, 850, 147. [Google Scholar] [CrossRef]
- Storey, P.J.; Sochi, T.; Badnell, N.R. Collision strengths for nebular [O III] optical and infrared lines. Mon. Not. R. Astron. Soc. 2014, 441, 3028–3039. [Google Scholar] [CrossRef]
- Niimura, M.; Smith, S.J.; Chutjian, A. Electron Excitation Cross Sections for the 2s22p2 3P–>2s22p2 1D Transition in O2+. Astrophys. J. 2002, 565, 645–647. [Google Scholar] [CrossRef]
- Träbert, E. A Laboratory Astrophysics Problem: The Lifetime of Very Long-Lived Levels in Low-Charge Ions. Atoms 2020, 8, 21. [Google Scholar] [CrossRef]
- Kühn, S.; Shah, C.; López-Urrutia, J.R.C.; Fujii, K.; Steinbrügge, R.; Stierhof, J.; Togawa, M.; Harman, Z.; Oreshkina, N.S.; Cheung, C.; et al. High Resolution Photoexcitation Measurements Exacerbate the Long-Standing Fe XVII Oscillator Strength Problem. Phys. Rev. Lett. 2020, 124, 225001. [Google Scholar] [CrossRef]
- Aggarwal, K.M. Discrepancies in Atomic Data and Suggestions for Their Resolutions. Atoms 2017, 5, 37. [Google Scholar] [CrossRef]
| 1. | |
| 2. | |
| 3. | |
| 4. | |
| 5. | |
| 6. | |
| 7. | |
| 8. | |
| 9. | Contraction of decimal exponent: 1 dex means an order of magnitude or a factor of 10. | 












| Ion | Dataset | Obs Ratio | |||
|---|---|---|---|---|---|
| O ii | Z82 [40] | 1.65 × 10 | 3.82 × 10 | 3.48 × 10 | |
| GFF84 [36] | 1.50 × 10 | 3.59 × 10 | 3.59 × 10 | ||
| Z87 [37] | 1.81 × 10 | 3.59 × 10 | 2.97 × 10 | ||
| WFD96 [38] | 1.78 × 10 | 3.06 × 10 | 2.58 × 10 | ||
| FFT04 [39] | 1.64 × 10 | 4.12 × 10 | 3.78 × 10 | ||
| CQL07[42] | × 10 | × 10 | × 10 | ||
| HGZJYL14[43] | 1.76 × 10 | 4.24 × 10 | 3.62 × 10 | ||
| HLZSZ18[44] | 1.75 × 10 | 4.34 × 10 | 3.72 × 10 | ||
| NGC 7027 [41] | 3.61 × 10 | ||||
| Ne iv | Z82 [40] | 5.54 × 10 | 4.84 × 10 | 1.31 × 10 | |
| GFF84 [36] | 4.97 × 10 | 4.41 × 10 | 1.33 × 10 | ||
| BBZ89 [45] | 5.77 × 10 | 4.58 × 10 | 1.19 × 10 | ||
| MMKV99 [46] | 4.97 × 10 | 5.43 × 10 | 1.64 × 10 | ||
| FFT04 [39] | 5.50 × 10 | 5.82 × 10 | 1.59 × 10 | ||
| HGZJYL14 [43] | 5.56 × 10 | 5.02 × 10 | 1.36 × 10 | ||
| HLZSZ18 [44] | 5.59 × 10 | 5.18 × 10 | 1.39 × 10 | ||
| NGC 7027 [41] | 3.42 × 10 | 
| Ion | Dataset | Obs Ratio | |||
|---|---|---|---|---|---|
| S ii | MZ82 [55] | 8.82 × 10 | 2.60 × 10 | 4.42 × 10 | |
| FFG86 [47] | 6.92 × 10 | 2.61 × 10 | 5.66 × 10 | ||
| KHOC93 [48] | 8.90 × 10 | 2.73 × 10 | 4.60 × 10 | ||
| Fal99 [49] | 1.01 × 10 | 2.92 × 10 | 4.34 × 10 | ||
| IFF05 [50] | 6.84 × 10 | 2.02 × 10 | 4.43 × 10 | ||
| FFT06 [51] | 7.26 × 10 | 2.26 × 10 | 4.67 × 10 | ||
| TZ10 [52] | 6.32 × 10 | 2.20 × 10 | 5.21 × 10 | ||
| KKFBL14 [53] | 5.03 × 10 | 1.85 × 10 | 5.52 × 10 | ||
| RGJ19 [54] | 9.43 × 10 | 2.84 × 10 | 4.51 × 10 | ||
| NGC 7027 [41] | 4.43 × 10 | ||||
| Cl iii | MZ82 [55] | 4.83 × 10 | 7.04 × 10 | 2.19 × 10 | |
| Fal99 [49] | 5.04 × 10 | 7.91 × 10 | 2.35 × 10 | ||
| RGJ19 [54] | 5.49 × 10 | 7.81 × 10 | 2.13 × 10 | ||
| NGC 7027 [41] | 2.88 × 10 | ||||
| Ar iv | MZ82 [55] | 2.23 × 10 | 1.77 × 10 | 1.19 × 10 | |
| Fal99 [49] | 2.27 × 10 | 2.07 × 10 | 1.37 × 10 | ||
| RGJ19 [54] | 2.34 × 10 | 1.93 × 10 | 1.23 × 10 | ||
| NGC 7027 [41] | 2.73 × 10 | 
| Publisher’s Note: MDPI stays neutral with regard to jurisdictional claims in published maps and institutional affiliations. | 
© 2020 by the authors. Licensee MDPI, Basel, Switzerland. This article is an open access article distributed under the terms and conditions of the Creative Commons Attribution (CC BY) license (http://creativecommons.org/licenses/by/4.0/).
Share and Cite
Morisset, C.; Luridiana, V.; García-Rojas, J.; Gómez-Llanos, V.; Bautista, M.; Mendoza, C. Atomic Data Assessment with PyNeb. Atoms 2020, 8, 66. https://doi.org/10.3390/atoms8040066
Morisset C, Luridiana V, García-Rojas J, Gómez-Llanos V, Bautista M, Mendoza C. Atomic Data Assessment with PyNeb. Atoms. 2020; 8(4):66. https://doi.org/10.3390/atoms8040066
Chicago/Turabian StyleMorisset, Christophe, Valentina Luridiana, Jorge García-Rojas, Verónica Gómez-Llanos, Manuel Bautista, and Claudio Mendoza. 2020. "Atomic Data Assessment with PyNeb" Atoms 8, no. 4: 66. https://doi.org/10.3390/atoms8040066
APA StyleMorisset, C., Luridiana, V., García-Rojas, J., Gómez-Llanos, V., Bautista, M., & Mendoza, C. (2020). Atomic Data Assessment with PyNeb. Atoms, 8(4), 66. https://doi.org/10.3390/atoms8040066
 
        



 
       