Generic Modification of Gravity, Late Time Acceleration and Hubble Tension
Abstract
1. Introduction
2. Hubble Tension Overview
- Early-Time Modifications: In cosmology, the positions of the acoustic peaks in the CMB temperature and anisotropy spectra are among the most accurately measured quantities [80]. These acoustic peaks help in determining the size of the sound horizon at the recombination epoch. In order to attempt to modify the sound horizon, one needs to introduce new physics during the pre-recombination epoch that deform at [94,95,96,97,98,99,100,101,102,103,104]. One such modification was motivated by some string–axiverse-inspired scenarios for dark energy, in which dark energy density at early times behaves like the cosmological constant but then decays quickly. However, in this approach, the Hubble constant can, at most, shift to km/s/Mpc at redshift [94]. Other approaches, such as modifying the standard model neutrino sector [105,106], additional radiation [107], primordial magnetic fields [108], or adjusting basic constants with the goal of lowering the sound horizon at recombination [109], are insufficient to properly answer the Hubble Tension problem. Additionally, they expect large growth of matter perturbations than reported by redshift space distortion (RSD) and weak lensing (WL) data, worsening the tension [110].
- Late-Time Modifications: In this approach, one considers late-time alternative forms of DE [1], unified dark fluid models [2,5] where the Dark Matter (DM) and DE behave as a single fluid, alternative gravitational theories including either modified versions of GR or new gravitational theories beyond GR [57], and interacting DE models [1,2] in which DM and the DE interact with each other in a non-gravitational way [111,112], (for more, please see the Refs. [113,114,115,116,117,118]). In the latter scenario, the DE–DM interaction provides a possible solution to the cosmic coincidence problem, and can also explain the phantom DE regime without any scalar fields having a negative kinetic term. It is argued that some of these models are also not able to fully resolve the Hubble Tension problem [119].
- Late-Time Transition of SnIa absolute magnitude M: The shifting of M to a lower value by at redshift is also a possible approach to address the Hubble Tension problem. Such a reduction in M at may be caused, for example, by a comparable transition of the effective gravitational constant , which would result in a rise in the SnIa intrinsic brightness at . This class of models has the potential to solve the Hubble Tension problem entirely while also addressing the growth tension by slowing the growth rate of matter perturbations [89,120,121].
3. Coupling between Baryonic and Dark Matter Components in the Einstein Frame
3.1. Disformal Coupling between Matter Components
3.2. Equations of Motion for DM Field
3.3. Dynamics in FRW Universe
3.4. Polynomial Parametrization
3.5. Exponential Parametrization
4. Observational Datasets
- Pantheon + MCT SnIa data:
- Observational Hubble Data (OHD):
- 1
- Differential age technique: In this technique, the data points are calculated using the relation between the redshift z and the rate of change of the galaxy’s age.
- 2
- Galaxy clustering technique: The data points are obtained by utilising galaxy or quasar clustering that provides direct measurements of from the radial peaks of baryon acoustic oscillations (BAO) [76,127].The for the Hubble parameter measurements is
- Masers Data:
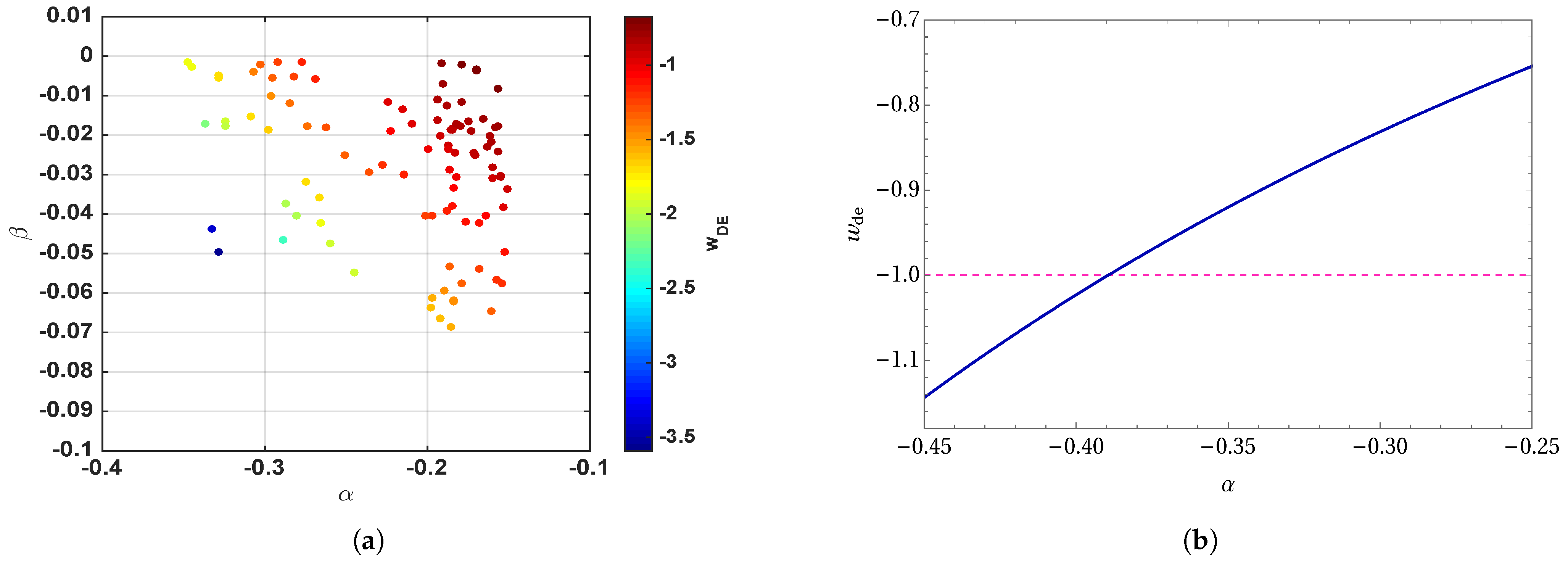
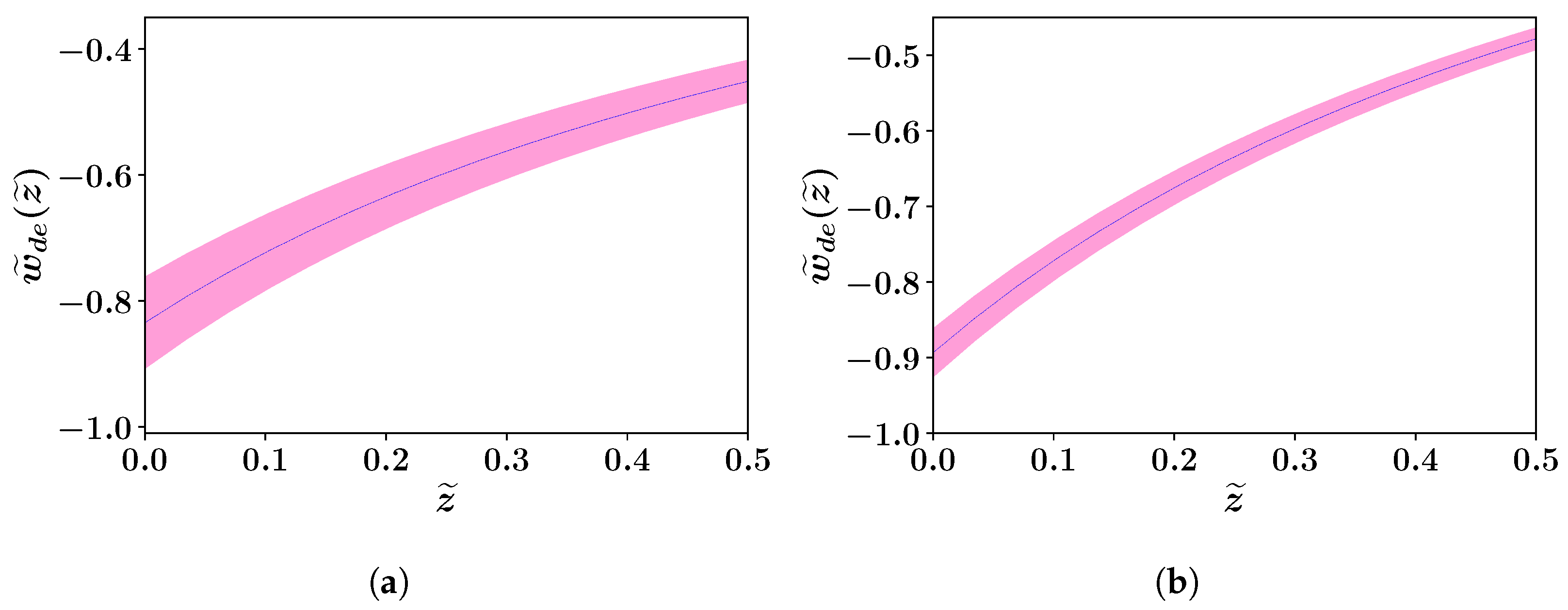
5. Parametric Estimations
6. Constraints on Hubble Parameter and Dark-Energy Equation-of-State Parameter: Phantom-Crossing and Hubble Tension
7. Comparison with CDM
8. Conclusions and Future Perspectives
Author Contributions
Funding
Data Availability Statement
Conflicts of Interest
| 1 | Note that the Baryonic sector only couples to the metric , and not to g. |
References
- Amendola, L.; Tsujikawa, S. Dark Energy. Theory and Observations; Cambridge University Press: Cambridge, UK, 2010. [Google Scholar]
- Copeland, E.J.; Sami, M.; Tsujikawa, S. Dynamics of dark energy. Int. J. Mod. Phys. D 2006, 15, 1753–1935. [Google Scholar] [CrossRef]
- Sami, M. Why is Universe so dark? New Adv. Phys. 2016, 10, 77. [Google Scholar]
- Sami, M. A Primer on problems and prospects of dark energy. Curr. Sci. 2009, 97, 887. [Google Scholar]
- Sami, M. Models of dark energy. Lect. Notes Phys. 2007, 720, 219. [Google Scholar]
- Jaman, N.; Sami, M. What Is Needed of a Scalar Field If It Is to Unify Inflation and Late Time Acceleration? Galaxies 2022, 10, 51. [Google Scholar] [CrossRef]
- Sami, M.; Myrzakulov, R. Cosmological relevance of scaling solutions: A recipe for quintessential inflation. Gen. Rel. Grav. 2022, 54, 86. [Google Scholar] [CrossRef]
- Sami, M.; Pravabati, C. Aspects of tachyonic inflation with an exponential potential. Phys. Rev. D 2002, 66, 043530. [Google Scholar] [CrossRef]
- Silvestri, A.; Trodden, M. Approaches to Understanding Cosmic Acceleration. Rep. Prog. Phys. 2009, 72, 096901. [Google Scholar] [CrossRef]
- Sahni, V.; Starobinsky, A.A. The Case for a positive cosmological Lambda term. Int. J. Mod. Phys. D 2000, 9, 373. [Google Scholar] [CrossRef]
- Frieman, J.; Turner, M.; Huterer, D. Dark Energy and the Accelerating Universe. Ann. Rev. Astron. Astrophys. 2008, 46, 385. [Google Scholar] [CrossRef]
- Caldwell, R.R.; Kamionkowski, M. The Physics of Cosmic Acceleration. Ann. Rev. Nucl. Part. Sci. 2009, 59, 397. [Google Scholar] [CrossRef]
- Perivolaropoulos, L. Accelerating universe: Observational status and theoretical implications. AIP Conf. Proc. 2006, 848, 698. [Google Scholar]
- Frieman, J.A. Lectures on dark energy and cosmic acceleration. AIP Conf. Proc. 2008, 1057, 87. [Google Scholar]
- Carroll, S.M. The Cosmological constant. Living Rev. Rel. 2001, 4, 1. [Google Scholar] [CrossRef] [PubMed]
- Padmanabhan, T. Cosmological constant: The Weight of the vacuum. Phys. Rep. 2003, 380, 235–320. [Google Scholar] [CrossRef]
- Spergel, D.N.; Bolte, M.; Freedman, W. The age of the universe. Proc. Natl. Acad. Sci. USA 1997, 94, 6579–6584. [Google Scholar] [CrossRef]
- Dunlop, J.; Peacock, J.; Spinrad, H.; Dey, A.; Jimenez, R.; Stern, D.; Windhorst, R. A 3.5-Gyr-old galaxy at redshift 1.55. Nature 1996, 381, 581–584. [Google Scholar] [CrossRef]
- Damjanov, I.; McCarthy, P.J.; Abraham, R.G.; Glazebrook, K.; Yan, H.; Mentuch, E.; Le Borgne, D.; Savaglio, S.; Crampton, D.; Murowinski, R.; et al. Red Nuggets at z∼1.5: Compact passive galaxies and the formation of the Kormendy Relation. Astrophys. J. 2009, 101, 695. [Google Scholar] [CrossRef]
- Salaris, M.; Degl’Innocenti, S.; Weiss, A. The Age of the Oldest Globular Clusters. Astrophys. J. 1997, 479, 665–672. [Google Scholar] [CrossRef]
- López-Corredoira, M.; Vazdekis, A.; Gutiérrez, C.M.; Castro-Rodríguez, N. Stellar content of extremely red quiescent galaxies at z > 2. Astron. Astrophys. 2017, 600, A91. [Google Scholar] [CrossRef]
- López-Corredoira, M.; Vazdekis, A. Impact of young stellar components on quiescent galaxies: Deconstructing cosmic chronometers. arXiv 2018, arXiv:1802.09473. [Google Scholar] [CrossRef]
- Linde, A.D. Chaotic Inflation. Phys. Lett. B 1983, 129, 177–181. [Google Scholar] [CrossRef]
- Kolb, E.W.; Turner, M.S. The Early Universe. Front. Phys. 1990, 69, 1–547. [Google Scholar]
- Mathews, G.J.; Gangopadhyay, M.R.; Ichiki, K.; Kajino, T. Possible Evidence for Planck-Scale Resonant Particle Production during Inflation from the CMB Power Spectrum. Phys. Rev. D 2015, 92, 123519. [Google Scholar] [CrossRef]
- Bastero-Gil, M.; Bhattacharya, S.; Dutta, K.; Gangopadhyay, M.R. Constraining Warm Inflation with CMB data. JCAP 2018, 02, 054. [Google Scholar] [CrossRef]
- Gangopadhyay, M.R.; Myrzakul, S.; Sami, M.; Sharma, M.K. Paradigm of warm quintessential inflation and production of relic gravity waves. Phys. Rev. D 2021, 103, 043505. [Google Scholar] [CrossRef]
- Bhattacharya, S.; Gangopadhyay, M.R. Study in the noncanonical domain of Goldstone inflation. Phys. Rev. D 2020, 101, 023509. [Google Scholar] [CrossRef]
- Bhattacharya, S.; Das, S.; Dutta, K.; Gangopadhyay, M.R.; Mahanta, R.; Maharana, A. Nonthermal hot dark matter from inflaton or moduli decay: Momentum distribution and relaxation of the cosmological mass bound. Phys. Rev. D 2021, 103, 063503. [Google Scholar] [CrossRef]
- Starobinsky, A.A. A New Type of Isotropic Cosmological Models Without Singularity. Phys. Lett. B 1980, 91, 99–102. [Google Scholar] [CrossRef]
- Peebles, P.J.E.; Ratra, B. The Cosmological constant and dark energy. Rev. Mod. Phys. 2003, 75, 559. [Google Scholar] [CrossRef]
- Wetterich, C. Cosmology and the Fate of Dilatation Symmetry. Nucl. Phys. B 1988, 302, 668. [Google Scholar] [CrossRef]
- Ratra, B.; Peebles, P.J.E. Cosmological Consequences of a Rolling Homogeneous Scalar Field. Phys. Rev. D 1988, 37, 3406. [Google Scholar] [CrossRef] [PubMed]
- Caldwell, R.R.; Dave, R.; Steinhardt, P.J. Cosmological imprint of an energy component with general equation-of-state. Phys. Rev. Lett. 1998, 80, 1582. [Google Scholar] [CrossRef]
- Sami, M. Modified Theories of Gravity and Constraints Imposed by Recent GW Observations. IJMPD 2019, 28, 5. [Google Scholar]
- Bamba, K.; Hossain, M.W.; Myrzakulov, R.; Nojiri, S.; Sami, M. Cosmological investigations of (extended) nonlinear massive gravity schemes with nonminimal coupling. Phys. Rev. D 2014, 89, 083518. [Google Scholar] [CrossRef]
- Sami, M.; Myrzakulov, R. Late-time cosmic acceleration: ABCD of dark energy and modified theories of gravity. Int. J. Mod. Phys. D 2016, 25, 1630031. [Google Scholar] [CrossRef]
- Riess, A.G.; Filippenko, A.V.; Challis, P.; Clocchiatti, A.; Diercks, A.; Garnavich, P.M.; Gilliland, R.L.; Hogan, C.J.; Jha, S.; Kirshner, R.P.; et al. Observational evidence from supernovae for an accelerating universe and a cosmological constant. Astron. J. 1998, 116, 1009. [Google Scholar] [CrossRef]
- Perlmutter, S.; Aldering, G.; Goldhaber, G.; Knop, R.A.; Nugent, P.; Castro, P.G.; Deustua, S.; Fabbro, S.; Goobar, A.; Groom, D.E.; et al. [Supernova Cosmology Project Collaboration]. Measurements of Omega and Lambda from 42 high redshift supernovae. Astrophys. J. 1999, 517, 565. [Google Scholar] [CrossRef]
- Betoule, M.E.A.; Kessler, R.; Guy, J.; Mosher, J.; Hardin, D.; Biswas, R.; Astier, P.; El-Hage, P.; Konig, M.; Kuhlmann, S.; et al. Improved cosmological constraints from a joint analysis of the SDSS-II and SNLS supernova samples. Astron. Astrophys. 2014, 568, A22. [Google Scholar] [CrossRef]
- Scolnic, D.M.; Jones, D.O.; Rest, A.; Pan, Y.C.; Chornock, R.; Foley, R.J.; Huber, M.E.; Kessler, R.; Narayan, G.; Riess, A.G.; et al. The Complete Light-curve Sample of Spectroscopically Confirmed Type Ia Supernovae from Pan-STARRS1 and Cosmological Constraints from The Combined Pantheon Sample. arXiv 2017, arXiv:1710.00845. [Google Scholar]
- Seljak, U.; Makarov, A.; McDonald, P.; Anderson, S.F.; Bahcall, N.A.; Brinkmann, J.; Burles, S.; Cen, R.; Doi, M.; Gunn, J.E.; et al. [SDSS Collaboration]. Cosmological parameter analysis including SDSS Ly-alpha forest and galaxy bias: Constraints on the primordial spectrum of fluctuations, neutrino mass, and dark energy. Phys. Rev. D 2005, 71, 103515. [Google Scholar] [CrossRef]
- Fernández Arenas, D.; Terlevich, E.; Terlevich, R.; Melnick, J.; Chávez, R.; Bresolin, F.; Telles, E.; Plionis, M.; Basilakos, S. An independent determination of the local Hubble constant. Mont. Not. R. Astron. Soc. 2018, 474, 1250–1276. [Google Scholar] [CrossRef]
- Riess, A.G.; Casertano, S.; Yuan, W.; Macri, L.M.; Scolnic, D. Large Magellanic Cloud Cepheid Standards Provide a 1% Foundation for the Determination of the Hubble Constant and Stronger Evidence for Physics beyond ΛCDM. ApJ 2019, 876, 85. [Google Scholar] [CrossRef]
- Riess, A.G.; Casertano, S.; Yuan, W.; Bowers, J.B.; Macri, L.; Zinn, J.C.; Scolnic, D. Cosmic Distances Calibrated to 1% Precision with Gaia EDR3 Parallaxes and Hubble Space Telescope Photometry of 75 Milky Way Cepheids Confirm Tension with ΛCDM. ApJL 2021, 908, L6. [Google Scholar] [CrossRef]
- Blakeslee, J.P.; Jensen, J.B.; Ma, C.P.; Milne, P.A.; Greene, J.E. The Hubble Constant from Infrared Surface Brightness Fluctuation Distances. ApJ 2021, 911, 65. [Google Scholar] [CrossRef]
- Freedman, W.L.; Madore, B.F.; Hatt, D.; Hoyt, T.J.; Jang, I.S.; Beaton, R.L.; Burns, C.R.; Lee, M.G.; Monson, A.J.; Neeley, J.R.; et al. The Carnegie-Chicago Hubble Program. VIII. An Independent Determination of the Hubble Constant Based on the Tip of the Red Giant Branch. ApJ 2019, 882, 34. [Google Scholar] [CrossRef]
- Birrer, S.; Treu, T.; Rusu, C.E.; Bonvin, V.; Fassnacht, C.D.; Chan, J.H.H.; Agnello, A.; Shajib, A.J.; Chen, G.C.-F.; Auger, M.; et al. H0LiCOW-IX. Cosmographic analysis of the doubly imaged quasar SDSS 1206+4332 and a new measurement of the Hubble constant. Mon. Not. R. Astron. Soc. 2019, 484, 4726–4753. [Google Scholar] [CrossRef]
- Chen, G.C.-F.; Fassnacht, C.D.; Suyu, S.H.; Rusu, C.E.; Chan, J.H.; Wong, K.C.; Auger, M.W.; Hilbert, S.; Bonvin, V.; Birrer, S.; et al. A SHARP view of H0LiCOW: H0 from three time-delay gravitational lens systems with adaptive optics imaging. Mon. Not. R. Astron. Soc. 2019, 490, 1743–1773. [Google Scholar] [CrossRef]
- Wong, K.C.; Suyu, S.H.; Chen, G.C.; Rusu, C.E.; Millon, M.; Sluse, D.; Bonvin, V.; Fassnacht, C.D.; Taubenberger, S.; Auger, M.W.; et al. H0LiCOW XIII. A 2.4% measurement of H0 from lensed quasars: 5.3σ tension between early and late-Universe probes. Mon. Not. R. Astron. Soc. 2020, 498, 1420–1439. [Google Scholar] [CrossRef]
- Huang, C.D.; Riess, A.G.; Yuan, W.; Macri, L.M.; Zakamska, N.L.; Casertano, S.; Whitelock, P.A.; Hoffmann, S.L.; Filippenko, A.V.; Scolnic, D. Hubble Space Telescope Observations of Mira Variables in the Type Ia Supernova Host NGC 1559: An Alternative Candle to Measure the Hubble Constant. ApJ 2020, 889, 5. [Google Scholar] [CrossRef]
- de Jaeger, T.; Stahl, B.E.; Zheng, W.; Filippenko, A.V.; Riess, A.G.; Galbany, L. A measurement of the Hubble constant from Type II supernovae. Mon. Not. R. Astron. Soc. 2020, 496, 3402–3411. [Google Scholar] [CrossRef]
- Schombert, J.; McGaugh, S.; Lelli, F. Using The Baryonic Tully-Fisher Relation to Measure H0. Astron. J. 2020, 160, 71. [Google Scholar] [CrossRef]
- Valentino, E.D.; Mena, O.; Pan, S.; Visinelli, L.; Yang, W.; Melchiorri, A.; Mota, D.F.; Riess, A.G.; Silk, J. In the Realm of the Hubble tension—A Review of Solutions. arXiv 2021, arXiv:2103.01183. [Google Scholar] [CrossRef]
- Efstathiou, G. H0 revisited. Mont. Not. R. Astron. Soc. 2014, 440, 1138. [Google Scholar] [CrossRef]
- Nunes, R.C. Structure formation in f(T) gravity and a solution for H0 tension. JCAP 2018, 05, 052. [Google Scholar] [CrossRef]
- Felice, A.D.; Tsujikawa, S. f(R) theories. Living Rev. Rel. 2010, 13, 1–161. [Google Scholar] [CrossRef]
- Rham, C.d.; Gabadadze, G.; Tolley, A.J. Resummation of Massive Gravity. Phys. Rev. Lett. 2011, 106, 231101. [Google Scholar] [CrossRef]
- Hinterbichler, K. Theoretical Aspects of Massive Gravity. Rev. Mod. Phys. 2012, 84, 671–710. [Google Scholar] [CrossRef]
- Deser, S.; Izumi, K.; Ong, Y.C.; Waldron, A. Problems of Massive Gravities. Mod. Phys. Lett. A 2015, 30, 1540006. [Google Scholar] [CrossRef]
- Deser, S.; Waldron, A. Acausality of Massive Gravity. Phys. Rev. Lett. 2013, 110, 111101. [Google Scholar] [CrossRef] [PubMed]
- Berezhiani, L.; Khoury, J.; Wang, J. Universe without dark energy: Cosmic acceleration from dark matter-baryon interactions. Phys. Rev. D 2017, 95, 123530. [Google Scholar] [CrossRef]
- Agarwal, A.; Myrzakulov, R.; Pacif, S.K.J.; Sami, M.; Wang, A. Cosmic acceleration sourced by modification of gravity without extra degrees of freedom. Int. J. Geom. Meth. Mod. Phys. 2019, 16, 1950128. [Google Scholar] [CrossRef]
- Agarwal, A.; Myrzakulov, R.; Pacif, S.K.J.; Shahalam, M. Cosmic acceleration from coupling of baryonic and dark matter components: Analysis and diagnostics. Int. J. Mod. Phys. D 2019, 28, 1950083. [Google Scholar] [CrossRef]
- Wang, J.; Hui, L.; Khoury, J. No-Go Theorems for Generalized Chameleon Field Theories. Phys. Rev. Lett. 2012, 109, 241301. [Google Scholar] [CrossRef] [PubMed]
- Bamba, K.; Gannouji, R.; Kamijo, M.; Nojiri, S.; Sami, M. Spontaneous symmetry breaking in cosmos: The hybrid symmetron as a dark energy switching device. JCAP 2013, 1307, 017. [Google Scholar] [CrossRef]
- Upadhye, A.; Hu, W.; Khoury, J. Quantum Stability of Chameleon Field Theories. Phys. Rev. Lett. 2012, 109, 041301. [Google Scholar] [CrossRef] [PubMed]
- Joyce, A.; Jain, B.; Khoury, J.; Trodden, M. Beyond the Cosmological Standard Model. Phys. Rep. 2015, 568, 1–98. [Google Scholar] [CrossRef]
- Babichev, E.; Deffayet, C. An introduction to the Vainshtein mechanism. Class. Quant. Grav. 2013, 30, 184001. [Google Scholar] [CrossRef]
- Mota, D.F.; Barrow, J.D. Varying alpha in a more realistic Universe. Phys. Lett. B 2004, 581, 141. [Google Scholar] [CrossRef]
- Khoury, J.; Weltman, A. Chameleon fields: Awaiting surprises for tests of gravity in space. Phys. Rev. Lett. 2004, 93, 171104. [Google Scholar] [CrossRef]
- Brax, P.; Bruck, C.v.; Davis, A.C.; Khoury, J.; Weltman, A. Detecting dark energy in orbit—The Cosmological chameleon. Phys. Rev. D 2004, 70, 123518. [Google Scholar] [CrossRef]
- Capozziello, S.; D’Agostino, R.; Luongo, O. Extended Gravity Cosmography. arXiv 2019, arXiv:1904.01427. [Google Scholar] [CrossRef]
- Capozziello, S.; Nojiri, S.; Odintsov, S.D.; Troisi, A. Cosmological viability of f (R)-gravity as an ideal fluid and its compatibility with a matter dominated phase. Phys. Lett. B 2006, 639, 135–143. [Google Scholar] [CrossRef]
- Ballardini, M.; Braglia, M.; Finelli, F.; Paoletti, D.; Starobinsky, A.A.; Umiltà, C. Scalar-tensor theories of gravity, neutrino physics, and the H0 tension. JCAP 2020, 10, 044. [Google Scholar] [CrossRef]
- Umiltà, C.; Ballardini, M.; Finelli, F.; Paoletti, D. CMB and BAO constraints for an induced gravity dark energy model with a quartic potential. JCAP 2015, 08, 017. [Google Scholar] [CrossRef]
- Braglia, M.; Ballardini, M.; Finelli, F.; Koyama, K. Early modified gravity in light of the H0 tension and LSS data. Phys. Rev. D 2021, 103, 043528. [Google Scholar] [CrossRef]
- Ballardini, M.; Finelli, F.; Umilta, C.; Paoletti, D. Cosmological constraints on induced gravity dark energy models. JCAP 2016, 05, 067. [Google Scholar] [CrossRef]
- Adil, S.A.; Gangopadhyay, M.R.; Sami, M.; Sharma, M.K. Late time acceleration due to generic modification of gravity and Hubble tension. Phys. Rev. D 2021, 104, 10353. [Google Scholar] [CrossRef]
- Aghanim, N.; Akrami, Y.; Ashdown, M.; Aumont, J.; Baccigalupi, C.; Ballardini, M.; Banday, A.J.; Barreiro, R.B.; Bartolo, N.; Basak, S.; et al. Planck 2018 results. VI. Cosmological parameters. Astron. Astrophys. 2020, 641, A6. [Google Scholar]
- Riess, A.G.; Casertano, S.; Yuan, W.; Macri, L.; Anderson, J.; MacKenty, J.W.; Bowers, J.B.; Clubb, K.I.; Filippenko, A.V.; Jones, D.O.; et al. New Parallaxes of Galactic Cepheids from Spatially Scanning the Hubble Space Telescope: Implications for the Hubble Constant. arXiv 2018, arXiv:1801.01120. [Google Scholar] [CrossRef]
- Riess, A.G.; Macri, L.; Casertano, S.; Lampeitl, H.; Ferguson, H.C.; Filippenko, A.V.; Jha, S.W.; Li, W.; Chornock, R. A 3% Solution: Determination of the Hubble Constant with the Hubble Space Telescope and Wide Field Camera 3. Astrophys. J. 2011, 730, 119, Erratum in ibid 2011, 732, 129. [Google Scholar] [CrossRef]
- Riess, A.G.; Macri, L.M.; Hoffmann, S.L.; Scolnic, D.; Casertano, S.; Filippenko, A.V.; Tucker, B.E.; Reid, M.J.; Jones, D.O.; Silverman, J.M.; et al. A 2.4% Determination of the Local Value of the Hubble Constant. Astrophys. J. 2016, 826, 56. [Google Scholar] [CrossRef]
- Anderson, R.I.; Riess, A.G. On Cepheid distance scale bias due to stellar companions and cluster populations. arXiv 2017, arXiv:1712.01065. [Google Scholar] [CrossRef]
- Valentino, E.D.; Melchiorri, A.; Silk, J. Reconciling Planck with the local value of H0 in extended parameter space. Phys. Lett. B 2016, 761, 242–246. [Google Scholar] [CrossRef]
- Evslin, J.; Sen, A.A. Ruchika, The Price of Shifting the Hubble Constant. Phys. Rev. D 2018, 97, 103511. [Google Scholar] [CrossRef]
- Feeney, S.M.; Peiris, H.V.; Williamson, A.R.; Nissanke, S.M.; Mortlock, D.J.; Alsing, J.; Scolnic, D. Prospects for resolving the Hubble constant tension with standard sirens. arXiv 2018, arXiv:1802.03404. [Google Scholar] [CrossRef]
- Dainotti, M.G.; De Simone, B.; Schiavone, T.; Montani, G.; Rinaldi, E.; Lambiase, G.; Bogdan, M.; Ugale, S. On the Evolution of the Hubble Constant with the SNe Ia Pantheon Sample and Baryon Acoustic Oscillations: A Feasibility Study for GRB-Cosmology in 2030. Galaxies 2022, 10, 24. [Google Scholar] [CrossRef]
- Dainotti, M.G.; De Simone, B.; Schiavone, T.; Montani, G.; Rinaldi, E.; Lambiase, G. On the Hubble constant tension in the SNe Ia Pantheon sample. ApJ 2021, 912, 150. [Google Scholar] [CrossRef]
- Pesce, D.W.; Braatz, J.A.; Reid, M.J.; Riess, A.G.; Scolnic, D.; Condon, J.J.; Gao, F.; Henkel, C.; Impellizzeri, C.M.V.; Kuo, C.Y.; et al. The megamaser cosmology project. XIII. Combined Hubble constant constraints. Astrophys. J. 2020, 891, L1. [Google Scholar] [CrossRef]
- Reid, M.J.; Braatz, J.A.; Condon, J.J.; Lo, K.Y.; Kuo, C.Y.; Impellizzeri, C.M.V.; Henkel, C. The Megamaser Cosmology Project: IV. A Direct Measurement of the Hubble Constant from UGC 3789. Astrophys. J. 2013, 767, 154. [Google Scholar] [CrossRef]
- Kuo, C.; Braatz, J.A.; Reid, M.J.; Lo, F.K.Y.; Condon, J.J.; Impellizzeri, C.M.V.; Henkel, C. The Megamaser Cosmology Project. V. An Angular Diameter Dis- tance to NGC 6264 at 140 Mpc. Astrophys. J. 2013, 767, 155. [Google Scholar] [CrossRef]
- Gao, F.; Braatz, J.A.; Reid, M.J.; Lo, K.Y.; Condon, J.J.; Henkel, C.; Kuo, C.Y.; Impellizzeri, C.M.V.; Pesce, D.W.; Zhao, W. The Megamaser Cosmology Project VIII. A Geometric Distance to NGC 5765b. Astrophys. J. 2016, 817, 128. [Google Scholar] [CrossRef]
- Karwal, T.; Kamionkowski, M. Dark energy at early times, the Hubble parameter, and the string axiverse. Phys. Rev. D 2016, 94, 103523. [Google Scholar] [CrossRef]
- Poulin, V.; Smith, T.L.; Karwal, T.; Kamionkowski, M. Early dark energy can resolve the Hubble tension. Phys. Rev. Lett. 2019, 122, 221301. [Google Scholar] [CrossRef] [PubMed]
- Caldwell, R.R.; Doran, M.; Mueller, C.M.; Schafer, G.; Wetterich, C. Early Quintessence in Light of WMAP. Astrophys. J. Lett. 2003, 591, L75–L78. [Google Scholar] [CrossRef]
- Karwal, T.; Kamionkowski, M. Early dark energy, the Hubble-parameter tension, and the string axiverse. arXiv 2016, arXiv:1608.01309. [Google Scholar]
- Pettorino, V.; Amendola, L.; Wetterich, C. How early is early dark energy? Phys. Rev. D 2013, 87, 083009. [Google Scholar] [CrossRef]
- Kamionkowski, M.; Pradler, J.; Walker, D.G.E. Dark energy from the string axiverse. Phys. Rev. Lett. 2014, 113, 251302. [Google Scholar] [CrossRef]
- Poulin, V.; Smith, T.L.; Grin, D.; Karwal, T.; Kamionkowski, M. Cosmological implications of ultra-light axion-like fields. Phys. Rev. D 2018, 98, 083525. [Google Scholar] [CrossRef]
- Banerjee, A.; Cai, H.; Heisenberg, L.; Colgáin, E.O.; Sheikh-Jabbari, M.M.; Yang, T. Hubble Sinks In The Low-Redshift Swampland. arXiv 2021, arXiv:2006.00244. [Google Scholar] [CrossRef]
- Alam, U.; Bag, S.; Sahni, V. Constraining the Cosmology of the Phantom Brane using Distance Measures. Phys. Rev. D 2017, 95, 023524. [Google Scholar] [CrossRef]
- Valentino, E.D.; Linder, V.E.; Melchiorri, A. A Vacuum Phase Transition Solves H0 Tension. Phys. Rev. D 2018, 97, 043528. [Google Scholar] [CrossRef]
- Pandey, K.L.; Karwal, T.; Das, S. Alleviating the H0 and σ8 anomalies with a decaying dark matter model. JCAP 2020, 07, 026. [Google Scholar] [CrossRef]
- Sakstein, J.; Trodden, M. Early dark energy from massive neutrinos as a natural resolution of the Hubble tension. Phys. Rev. Lett. 2020, 124, 161301. [Google Scholar] [CrossRef]
- Gogoi, A.; Sharma, R.K.; Chanda, P.; Das, S. Early mass varying neutrino dark energy: Nugget formation and Hubble anomaly. arXiv 2021, arXiv:2005.11889. [Google Scholar] [CrossRef]
- Barenboim, G.; Kinney, W.H.; Park, W.I. Flavor versus mass eigenstates in neutrino asymmetries: Implications for cosmology. Eur. Phys. J. C 2017, 77, 590. [Google Scholar] [CrossRef]
- Jedamzik, K.; Pogosian, L. Relieving the Hubble tension with primordial magnetic fields. Phys. Rev. Lett. 2020, 125, 181302. [Google Scholar] [CrossRef]
- Jedamzik, K.; Pogosian, L.; Zhao, G.B. Why reducing the cosmic sound horizon alone can not fully resolve the Hubble tension. Commun. Phys. 2021, 4, 123. [Google Scholar] [CrossRef]
- Alestas, G.; Perivolaropoulos, L. Late-time approaches to the Hubble tension deforming H(z), worsen the growth tension. Mon. Not. R. Astron.Soc. 2021, 504, 3956–3962. [Google Scholar] [CrossRef]
- Kumar, S.; Nunes, R.C.; Yadav, S.K. Dark sector interaction: A remedy of the tensions between CMB and LSS data. Eur. Phys. J. C 2019, 79, 576. [Google Scholar] [CrossRef]
- Valentino, E.D.; Melchiorri, A.; Mena, O. Can interacting dark energy solve the H0 tension? Phys. Rev. D 2017, 96, 043503. [Google Scholar] [CrossRef]
- Solà, J.; Gómez-Valent, A.; Pérez, J.d. The H0 tension in light of vacuum dynamics in the Universe. Phys. Lett. B 2017, 774, 317. [Google Scholar] [CrossRef]
- Solà, J.; Gómez-Valent, A.; de Pérez, J. Hints of dynamical vacuum energy in the expanding Universe. Astrophys. J. 2015, 811, L14. [Google Scholar] [CrossRef]
- Solà, J.; Gómez-Valent, A.; Pérez, J. First evidence of running cosmic vacuum: Challenging the concordance model. Astrophys. J. 2017, 836, 43. [Google Scholar] [CrossRef]
- Solà, J.; de Pérez, J.; Gómez-Valent, A. Dynamical dark energy versus Λ=const. in light of observations. Europhys. Lett. 2018, 121, 39001. [Google Scholar] [CrossRef]
- Chen, G.; Ratra, B. Median statistics and the Hubble constant. Publ. Astron. Soc. Pac. 2011, 123, 1127. [Google Scholar] [CrossRef]
- Guidorzi, C.; Margutti, R.; Brout, D.; Scolnic, D.; Fong, W.; Alexander, K.D.; Cowperthwaite, P.S.; Annis, J.; Berger, E.; Blanchard, P.K.; et al. Improved constraints on H0 from a combined analysis of gravitational-wave and electromagnetic emission from GW170817. Astrophys. J. 2017, 851, L36. [Google Scholar] [CrossRef]
- Benevento, G.; Hu, W.; Raveri, M. Can late dark energy transitions raise the Hubble constant? Phys. Rev. D 2020, 101, 103517. [Google Scholar] [CrossRef]
- Tammann, G.A.; Reindl, B. The luminosity of supernovae of type Ia from TRGB distances and the value of H0. Astron. Astrophys. 2013, 549, A136. [Google Scholar] [CrossRef]
- Jang, S.; Lee, M.G. The Tip of the Red Giant Branch Distances to Type Ia Supernova Host Galaxies. V. NGC 3021, NGC 3370, and NGC 1309 and the Value of the Hubble Constant. Astrophys. J. 2017, 836, 74. [Google Scholar] [CrossRef]
- Riess, A.G.; Rodney, S.A.; Scolnic, D.M.; Shafer, D.L.; Strolger, L.G.; Ferguson, H.C.; Postman, M.; Graur, O.; Maoz, D.; Jha, S.W.; et al. Type Ia Supernova distances at redshift > 1.5 from the Hubble Space Telescope Multy-Cycle Treasury programs: The early expansion rate. Astrophys. J. 2018, 853, 126. [Google Scholar] [CrossRef]
- Gomez-Valent, A.; Amendola, L. H0 from cosmic chronometers and Type Ia supernovae, with Gaussian Processes and the novel Weighted Polynomial Regression method. J. Cosmol. Astropart. Phys. 2018, 1804, 051. [Google Scholar]
- Moresco, M.; Cimatti, A.; Jimenez, R.; Pozzetti, L.; Zamorani, G.; Bolzonella, M.; Dunlop, J.; Lamareille, F.; Mignoli, M.; Pearce, H.; et al. Improved constraints on the expansion rate of the Universe up to z ∼ 1.1 from the spectroscopic evolution of cosmic chronometers. JCAP 2012, 2012, 006. [Google Scholar] [CrossRef]
- Moresco, M.; Pozzetti, L.; Cimatti, A.; Jimenez, R.; Maraston, C.; Verde, L.; Thomas, D.; Citro, A.; Tojeiro, R.; Wilkinson, D. A 6% measurement of the Hubble parameter at z∼0.45: Direct evidence of the epoch of cosmic re-acceleration. JCAP 2016, 05, 014. [Google Scholar] [CrossRef]
- Moresco, M. Raising the bar: New constraints on the Hubble parameter with cosmic chronometers at z ∼ 2. Mon. Not. R. Astron. Soc. Lett. 2015, 450, L16. [Google Scholar] [CrossRef]
- Blake, C.; Kazin, E.A.; Beutler, F.; Davis, T.M.; Parkinson, D.; Brough, S.; Colless, M.; Contreras, C.; Couch, W.; Croom, S.; et al. The WiggleZ Dark Energy Survey: Mapping the distance-redshift relation with baryon acoustic oscillations. Mon. Not. R. Astron. Soc. 2011, 418, 1707–1724. [Google Scholar] [CrossRef]
- Lewis, A. GetDist: A Python package for analysing Monte Carlo samples. arXiv 2019, arXiv:1910.13970. [Google Scholar]
- Riess, A.G.; Casertano, S.; Yuan, W.; Macri, L.; Bucciarelli, B.; Lattanzi, M.G.; MacKenty, J.W.; Bowers, J.B.; Zheng, W.; Filippenko, A.V.; et al. Milky Way Cepheid Standards for Measuring Cosmic Distances and Application to Gaia DR2: Implications for the Hubble Constant. ApJ 2018, 861, 126. [Google Scholar] [CrossRef]
- Delubac, T.; Bautista, J.E.; Rich, J.; Kirkby, D.; Bailey, S.; Font-Ribera, A.; Slosar, A.; Lee, K.-G.; Pieri, M.M.; Hamilton, J.-C.; et al. Baryon Acoustic Oscillations in the Lyα forest of BOSS DR11 quasars. Astron. Astrophys. 2015, 574, A59. [Google Scholar] [CrossRef]








| Parametrizations | |||
|---|---|---|---|
| Observational | Polynomial | Exponential | CDM |
| Dataset | Best-Fit () | Best-Fit () | |
| OHD | |||
| - | |||
| = | = | ||
| OHD + Pantheon + Masers | = | ||
| - | |||
| Observational Dataset | Polynomial (BIC) | Polynomial Evidence | Exponential (BIC) | Exponential Evidence |
|---|---|---|---|---|
| OHD | 9.63 | Strong | 0.62 | Not worth |
| OHD + Pantheon + Masers | 8.88 | Strong | 4.01 | Positive |
Disclaimer/Publisher’s Note: The statements, opinions and data contained in all publications are solely those of the individual author(s) and contributor(s) and not of MDPI and/or the editor(s). MDPI and/or the editor(s) disclaim responsibility for any injury to people or property resulting from any ideas, methods, instructions or products referred to in the content. |
© 2023 by the authors. Licensee MDPI, Basel, Switzerland. This article is an open access article distributed under the terms and conditions of the Creative Commons Attribution (CC BY) license (https://creativecommons.org/licenses/by/4.0/).
Share and Cite
Gangopadhyay, M.R.; Pacif, S.K.J.; Sami, M.; Sharma, M.K. Generic Modification of Gravity, Late Time Acceleration and Hubble Tension. Universe 2023, 9, 83. https://doi.org/10.3390/universe9020083
Gangopadhyay MR, Pacif SKJ, Sami M, Sharma MK. Generic Modification of Gravity, Late Time Acceleration and Hubble Tension. Universe. 2023; 9(2):83. https://doi.org/10.3390/universe9020083
Chicago/Turabian StyleGangopadhyay, Mayukh R., Shibesh K. Jas Pacif, Mohammad Sami, and Mohit K. Sharma. 2023. "Generic Modification of Gravity, Late Time Acceleration and Hubble Tension" Universe 9, no. 2: 83. https://doi.org/10.3390/universe9020083
APA StyleGangopadhyay, M. R., Pacif, S. K. J., Sami, M., & Sharma, M. K. (2023). Generic Modification of Gravity, Late Time Acceleration and Hubble Tension. Universe, 9(2), 83. https://doi.org/10.3390/universe9020083
